Strategies for Reducing Sodium Intake in Bakery Products, a Review
Abstract
1. Introduction
2. The Physiological Role of Sodium Chloride and Legislative Recommendations on Its Consumption
2.1. Aspects Regarding the Effect of Sodium Chloride Consumption on the Human Body
- -
- maintaining a normal excitability of the muscular and nervous system;
- -
- activation of enzymatic systems;
- -
- maintaining a normal pH in the stomach, intestines and blood plasma;
- -
- regulation of water absorption and retention [19].
2.2. Legislative Norms on Recommended Daily Sodium Intake
2.3. Sodium Chloride Content on Bakery Products and Their Degree of Consumption
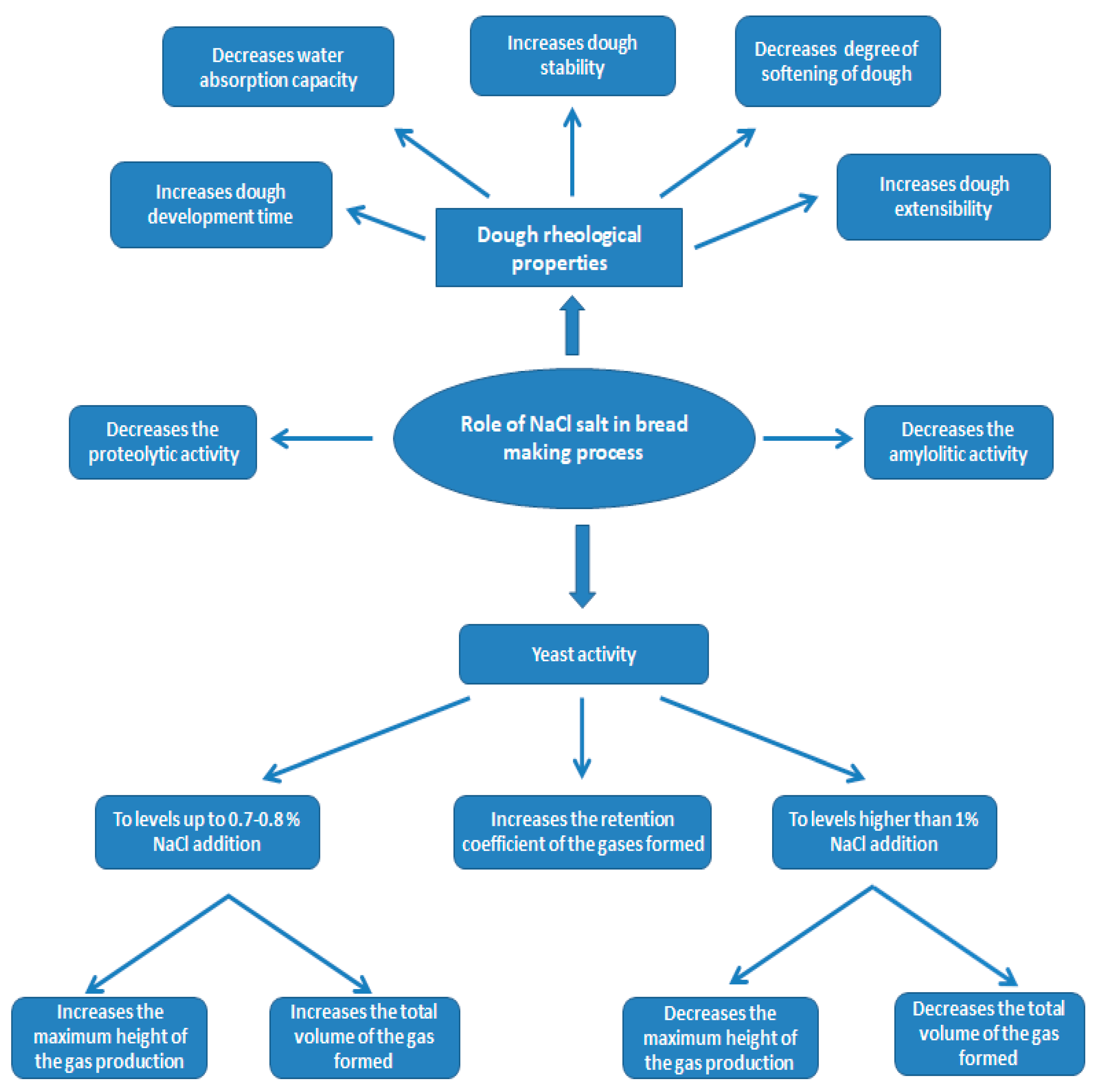
3. The Technological Effect of Sodium Chloride in Bread Making
4. Methods for Sodium Content Reduction in Bakery Products
4.1. The Use of Different Types of Mineral Salts as Substitutes for Sodium Chloride in Bakery Products
4.1.1. The Use of Calcium Chloride as a Substitute for Sodium Chloride in Bakery Products and the Benefits of Its Use on the Human Body
4.1.2. The Use of Magnesium Chloride as a Substitute for Sodium Chloride in Bakery Products and the Benefits of Its Use on the Human Body
4.1.3. The Use of Potassium Chloride as a Substitute for Sodium Chloride in Bakery Products and the Benefits of Its Use on the Human Body
4.2. The Use of Dry Sourdough as a Substitute for Sodium Chloride in Bakery Products
4.3. The Use of Flavor Enhancers as Substitutes for Sodium Chloride in Bakery Products
5. Perspectives
6. Conclusions
Author Contributions
Funding
Conflicts of Interest
References
- Silow, C.; Axel, C.; Zannini, E.; Arendt, E.K. Current status of salt reduction in bread and bakery products—A review. J. Cereal Sci. 2016, 72, 135–145. [Google Scholar] [CrossRef]
- Gębski, J.; Jezewska-Zychowicz, M.; Szlachciuk, J.; Kosicka-Gębska, M. Impact of nutritional claims on consumer preferences for bread with varied. Food Qual. Prefer. 2019, 76, 91–99. [Google Scholar] [CrossRef]
- Dötsch, M.; Busch, J.; Batenburg, M.; Liem, G.; Tareilus, E.; Müller, R.; Meijer, G. Strategies to reduce sodium consumption: A food industry perspective. Crit. Rev. Food Sci. Nutr. 2009, 49, 841–851. [Google Scholar] [CrossRef] [PubMed]
- He, F.J.; Campbell, N.R.C.; MacGregor, G.A. Reducing salt intake to prevent hypertension and cardiovascular disease. Rev. Panam. Salud Publica. 2012, 32, 293–300. [Google Scholar] [CrossRef] [PubMed]
- Kloss, L.; Meyer, J.D.; Graeve, L.; Vetter, W. Sodium intake and its reduction by food reformulation in the European Union-A review. NFS J. 2015, 1, 9–19. [Google Scholar] [CrossRef]
- Strazzullo, P.; D’Elia, L.; Kandala, N.B.; Cappuccio, F.P. Salt intake, stroke, and cardiovascular disease: Meta-analysis of prospective studies. BMJ 2009, 339, 1–9. [Google Scholar] [CrossRef]
- He, F.J.; MacGregor, G.A. Reducing population salt intake worldwide: From evidence to implementation. Prog. Cardiovasc. Dis. 2010, 52, 363–382. [Google Scholar] [CrossRef]
- Dumitrescu, C.; Segal, B.; Segal, R. Cytoprotection and nutrition. In Sodium Chloride and Hypertension; Medical Publishing House: Bucharest, Romania, 1991; pp. 340–342. ISBN 973-39-0101-6. [Google Scholar]
- Rizvi, S.A.F. Cost effectiveness of health expenditures: A macro level study for developing and developed countries. Int. J. Humanit. Appl. Soc. Sci. 2020, 26–42. [Google Scholar] [CrossRef]
- Kovac, B.; Blaznik, U. Systematic Reduction of Excessive Salt Intake. In Salt in the Earth; Cengiz Çinku, M., Karabulut, C., Eds.; IntechOpen: London, UK, 2019; pp. 1–16. ISBN 978-1-78984-635-5. [Google Scholar]
- Raffo, A.; Carcea, M.; Moneta, E.; Narducci, V.; Nicoli, S.; Peparaio, M.; Sinesio, F.; Turfani, V. Influence of different levels of sodium chloride and of a reduced-sodium salt substitute on volatiles formation and sensory quality of wheat bread. J. Cereal Sci. 2018, 79, 518–526. [Google Scholar] [CrossRef]
- Dabija, A. Unconventional raw materials for the bakery industry. In Salt, a Benefic Ingredient in Bakery Products? Performantica Publishing House: Iași, Romania, 2020; pp. 173–200. ISBN 978-606-685-731-4. [Google Scholar]
- Belc, N.; Smeu, I.; Macri, A.; Vallauri, D.; Flynn, K. Reformulating foods to meet current scientific knowledge about salt, sugar and fats. Trends Food Sci Tehnol. 2019, 84, 25–28. [Google Scholar] [CrossRef]
- Munteanu, C.; Iliuta, A. The role of sodium in the body. Balneo Res. J. 2011, 2, 70–74. [Google Scholar] [CrossRef]
- Bloch, M.R. Salt in human history. Interdiscip. Sci. Rev. 1976, 1, 336–352. [Google Scholar] [CrossRef]
- EFSA Panel on Nutrition, Novel Foods and Food Allergens (NDA); Turck, D.; Castenmiller, J.; de Henauw, S.; Hirsch-Ernst, K.I.; Kearney, J.; Knutsen, H.K.; Maciuk, A.; Mangelsdorf, I.; McArdle, H.J.; et al. Scientific Opinion on the dietary reference values for sodium. EFSA J. 2019, 17, e0577. [Google Scholar]
- Grillo, A.; Salvi, L.; Coruzzi, P.; Salvi, P.; Parati, G. Sodium Intake and Hypertension. Nutrients 2019, 11, 1970. [Google Scholar] [CrossRef]
- Chrysant, S.G. There are not racial, age, sex or weight differences in the sensitive hypertensive patients. Arch. Intern. Med. 1997, 157, 2489–2494. [Google Scholar] [CrossRef]
- Whelton, P.K.; He, J. Health effects of sodium and potassium in humans. Curr. Opin. Lipidol. 2014, 25, 75–79. [Google Scholar] [CrossRef]
- Cannon, W.B. Organization for physiological homeostasis. Physiol. Rev. 1929, 9, 399–431. [Google Scholar] [CrossRef]
- Bernstein, A.M.; Willett, W.C. Trends in 24-h urinary sodium excretion in the United States, 1957–2003: A systematic review. Am. J. Clin. Nutr. 2010, 92, 1172–1180. [Google Scholar] [CrossRef]
- Farquhar, W.B.; Edwards, D.G.; Jurkovitz, C.T.; Weintraub, W.S. Dietary sodium and health: More than just blood pressure. J. Am. Coll. Cardiol. 2015, 65, 1042–1050. [Google Scholar] [CrossRef]
- Anderson, C.A.M.; Appel, L.J.; Okuda, N.; Brown, I.J.; Chan, Q.; Zhao, L.; Ueshima, H.; Kesteloot, H.; Miura, K.; Curb, J.D.; et al. Dietary sources of sodium in China, Japan, the United Kingdom, and the United States, women and men aged 40 to 59 years: The INTERMAP study. J. Am. Diet. Assoc. 2010, 110, 736–745. [Google Scholar] [CrossRef]
- Belz, M.C.E.; Ryan, L.A.M.; Arendt, E.K. The Impact of Salt Reduction in Bread: A Review. Crit. Rev. Food Sci. Nutr. 2012, 52, 514–524. [Google Scholar] [CrossRef]
- Guallar-Castillón, P.; Muñoz-Pareja, M.; Aguilera, M.T.; León-Muñoz, L.M.; Rodríguez-Artalejo, F. Food sources of sodium, saturated fat and added sugar in the Spanish hypertensive and diabetic population. Atherosclerosis 2013, 229, 198–205. [Google Scholar] [CrossRef]
- Taylor, C.; Doyle, M.; Webb, D. “The safety of sodium reduction in the food supply: A cross-discipline balancing act”-Workshop proceedings. Crit. Rev. Food Sci. Nutr. 2018, 58, 1650–1659. [Google Scholar] [CrossRef] [PubMed]
- Soptica, F.; Zugravu, C.; Tarcea, M.P.D.; Pantea, S.A. Salt in fast food products and ready-to-eat sauces: Should it be a matter of concern for public health. Bull. UASVM Agric. 2012, 21, 454–460. [Google Scholar]
- Carcea, M.; Narducci, V.; Turfani, V.; Sinesio, F.; Raffo, A.; Bianchi, P.G.; Losi, M.; Zecchinelli, R.; Delogu, C.; Andreani, L. Pane buono con poco sale. Molini D’italia 2016, 12, 36–42. [Google Scholar]
- Mondal, A.; Datta, A.K. Bread baking-a review. J. Food Eng. 2008, 86, 465–474. [Google Scholar] [CrossRef]
- Popa, N.C.; Tamba-Berehoiu, R.; Popescu, S.; Varga, M.; Codină, G.G. Predective model of the alveografic parameters in flours obtained from Romanian grains. Rom. Biotechnol. Lett. 2009, 14, 4234–4242. [Google Scholar]
- Nahar, N.; Madzuki, I.N.; Izzah, N.B.; Karim, S.B.; Ghazali, H.M.; Karim, R. Bakery Science of Bread and the Effect of Salt Reduction on Quality: A Review. BJRST 2019, 1, 9–14. [Google Scholar]
- Preston, K.R. Effects of neutral salts upon wheat gluten protein properties. I. Relationship between the hydrophobic properties of gluten proteins and their extractability and turbidity in neutral salts. Cereal Chem. 1981, 58, 317–324. [Google Scholar]
- Wehrle, K.; Grau, H.; Arendt, E.K. Effects of lactic acid, acetic acid, and table salt on fundamental rheological properties of wheat dough. Cereal Chem. 1997, 74, 739–744. [Google Scholar] [CrossRef]
- Larsson, H. Effect of pH and sodium chloride on wheat flour dough properties: Ultracentrifugation and rheological measurements. Cereal Chem. 2002, 79, 544–545. [Google Scholar] [CrossRef]
- Lynch, E.J.; Dal Bello, F.; Sheehan, E.M.; Cashman, K.D.; Arendt, E.K. Fundamental studies on the reduction of salt on dough and bread characteristics. Int. Food Res. J. 2009, 42, 885–891. [Google Scholar] [CrossRef]
- Codină, G.G.; Mironeasa, S. Influence of mixing speed on dough microstructure and rheology. Food Technol. Biotechnol. 2013, 51, 509–519. [Google Scholar]
- Carcea, M.; Narducci, V.; Turfani, V.; Mellara, F. A Comprehensive Study on the Influence of Sodium Chloride on the Technological Quality Parameters of Soft Wheat Dough. Foods 2020, 9, 952. [Google Scholar] [CrossRef] [PubMed]
- Butow, B.J.; Gras, P.W.; Haraszi, R.; Bekes, F. Effects of Different Salts on Mixing and Extension Parameters on a Diverse Group of Wheat Cultivars Using 2-g Mixograph and Extensigraph Methods. Cereal Chem. 2002, 79, 826–833. [Google Scholar] [CrossRef]
- Codină, G.G. Rheological properties of wheat flour dough. In Effects on Salt Addition on Dough Rheological Properties of Wheat Flour; AGIR Publishing House: Bucharest, Romania, 2010; pp. 129–134. ISBN 978-973-720-335-9. [Google Scholar]
- Jekle, M.; Becker, T. Dough microstructure: Novel analysis by quantification using confocal laser scanning microscopy. Food Res. Int. 2011, 44, 984–991. [Google Scholar] [CrossRef]
- McCann, T.H.; Day, L. Effect of sodium chloride on gluten network formation, dough microstructure and rheology in relation to breadmaking. J. Cereal Sci. 2013, 57, 444–452. [Google Scholar] [CrossRef]
- Arena, E.; Muccilli, S.; Mazzaglia, A.; Giannone, V.; Brighina, S.; Rapisarda, P.; Fallico, B.; Allegra, M.; Spina, A. Development of Durum Wheat Breads Low in Sodium Using a Natural Low-Sodium Sea Salt. Foods 2020, 9, 752. [Google Scholar] [CrossRef]
- Pasqualone, A.; Caponio, F.; Pagani, M.A.; Summo, V.; Paradiso, M. Effect of salt reduction on quality and acceptability of durum wheat bread. Food Chem. 2019, 15, 575–581. [Google Scholar] [CrossRef] [PubMed]
- Mironeasa, S.; Codină, G.G.; Mironeasa, C. Optimization of wheat-grape seed composite flour to improve alpha-amylase activity and dough rheological behavior. Int. J. Food Prop. 2016, 19, 859–872. [Google Scholar] [CrossRef]
- Bordei, D. Modern technology of bread making. In Salt; AGIR Publishing House: Bucharest, Romania, 2005; pp. 60–63. ISBN 973-720-012-8. [Google Scholar]
- He, H.; Hoseney, R. Changes in bread firmness and moisture during long-term storage. Cereal Chem. 1990, 67, 603–605. [Google Scholar]
- Smith, J.P.; Daifas, D.P.; El-Khoury, W.; Koukoutsis, J.; El-Khoury, A. Shelf life and safety concerns of bakery products: A review. Crit. Rev. Food Sci. Nutr. 2004, 44, 19–55. [Google Scholar] [CrossRef]
- Gray, J.A.; Bemiller, J.N. Bread Staling: Molecular Basis and Control. Compr. Rev. Food Sci. Food Saf. 2003, 2, 1–21. [Google Scholar] [CrossRef]
- Moreau, L.; Lagrange, J.; Bindzus, W.; Hill, S. Influence of sodium chloride on colour, residual volatiles and acrylamide formation in model systems and breakfast cereals. Int. J. Food Sci. Technol. 2009, 44, 2407–2416. [Google Scholar] [CrossRef]
- Codină, G.G.; Voica, D. The influence of different forms of bakery yeast Saccharomyces cerevisie type strain on the concentration of individual sugars and their utilization during fermentation. Rom. Biotechnol. Lett. 2010, 15, 5417–5422. [Google Scholar]
- Girgis, S.; Neal, B.; Prescott, J.; Prendergast, J.; Dumbrell, S.; Turner, C. A one-quarter reduction in the salt content of bread can be made without detection. Eur. J. Clin. Nutr. 2003, 57, 616–620. [Google Scholar] [CrossRef] [PubMed]
- Doyle, M.E.; Glass, K.A. Sodium reduction and its effect on food safety, food quality, and human health. Compr. Rev. Food Sci. Food Saf. 2010, 9, 44–56. [Google Scholar] [CrossRef]
- Pflaum, T.; Konitzer, K.; Hofmann, T.; Koehler, P. Analytical and sensory studies on the release of sodium from wheat bread crumb. J. Agric. Food Chem. 2013, 61, 6485–6494. [Google Scholar] [CrossRef] [PubMed]
- Breslin, P.A.S.; Beauchamp, G.K. Suppression of bitterness by sodium variation among bitter taste stimuli. Chem. Senses 1995, 20, 609–623. [Google Scholar] [CrossRef]
- Costa-Corredor, A.; Serra, X.; Arnau, J.; Gou, P. Reduction of NaCl content in restructured dry-cured hams: Post-resting temperature and drying level effects on physicochemical and sensory parameters. Int. J. Meat Sci. 2009, 83, 390–397. [Google Scholar] [CrossRef]
- Paravisini, L.; Sneddon, K.A.; Peterson, D.G. Comparison of the aroma profiles of intermediate wheatgrass and wheat bread crusts. Molecules 2019, 24, 2484. [Google Scholar] [CrossRef]
- Fanari, F.; Desogus, F.; Scano, E.A.; Carboni, G.; Grosso, M. The Effect of the relative amount of ingredients on the rheological properties of semolina doughs. Sustainability 2020, 12, 2705. [Google Scholar] [CrossRef]
- Beck, M.; Jekle, M.; Becker, T. Impact of sodium chloride on wheat flour dough for yeast-leavened products. II. Baking quality parameters and their relationship. J. Sci. Food Agric. 2012, 92, 299–306. [Google Scholar] [CrossRef]
- Kenten, C.; Boulay, A.; Rowe, G. Salt. UK consumers’ perceptions and consumption patterns. Appetite 2013, 70, 104–111. [Google Scholar] [CrossRef] [PubMed]
- Powles, J.; Fahimi, S.; Micha, R.; Khatibzadeh, S.; Shi, P.; Ezzati, M.; Engell, R.E.; Lim, S.S.; Danaei, G.; Mozaffarian, D. Global Burden of Diseases Nutrition and Chronic Diseases Expert Group (NutriCoDE). Global, regional and national sodium intakes in 1990 and 2010: A systematic analysis of 24 h urinary sodium excretion and dietary surveys worldwide. BMJ Open 2013, 23, e003733. [Google Scholar] [CrossRef] [PubMed]
- Lopes, M.; Cavaleiro, C.; Ramos, F. Sodium Reduction in Bread: A Role for Glasswort (Salicornia ramosissima J. Woods). Compr. Rev. Food Sci. Food Saf. 2017, 16, 1056–1071. [Google Scholar] [CrossRef] [PubMed]
- Pravst, I.; Lavriša, Ž.; Kušar, A.; Miklavec, K.; Žmitek, K. Changes in average sodium content of prepacked foods in Slovenia during 2011–2015. Nutrients 2017, 9, 952. [Google Scholar] [CrossRef]
- Dougkas, A.; Vannereux, M.; Giboreau, A. The Impact of Herbs and Spices on Increasing the Appreciation and Intake of Low-Salt Legume-Based Meals. Nutrients 2019, 11, 2901. [Google Scholar] [CrossRef]
- Li, Q.; Cui, Y.; Jin, R.; Lang, H.; Yu, H.; Sun, F.; He, C.; Ma, T.; Li, Y.; Zhou, X.; et al. Enjoyment of spicy flavor enhances central salty-taste perception and reduces salt intake and blood pressure. Hypertension 2017, 70, 1291–1299. [Google Scholar] [CrossRef]
- Saavedra-Garcia, L.; Sosa-Zevallos, V.; Diez-Canseco, F.; Miranda, J.J.; Bernabe-Ortiz, A. Reducing salt in bread: A quasi-experimental feasibility study in a bakery in Lima, Peru. Public Health Nutr. 2016, 19, 976–982. [Google Scholar] [CrossRef]
- Van Buren, L.; Dötsch-Klerk, M.; Seewi, G.; Newson, R.S. Dietary Impact of Adding Potassium Chloride to Foods as a Sodium Reduction Technique. Nutrients 2016, 8, 235. [Google Scholar] [CrossRef]
- Tahreem, I.; Allah, R.; Muhammad, S.; Summer, R.; Aamir, S. Salt reduction in baked products: Strategies and constraints. Trends Food Sci. Technol. 2016, 51, 98–105. [Google Scholar]
- Charlton, K.; MacGregor, E.; Vorster, N.; Levitt, N.; Steyn, K. Partial replacement of NaCl can be achieved with potassium, magnesium and calcium salts in brown bread. Int. J. Food Sci. Nutr. 2007, 58, 508–521. [Google Scholar] [CrossRef] [PubMed]
- Kaur, H.; Datt, M.; Ekka, M.K.; Mittal, M.; Singh, A.K.; Kumaran, S. Cys-Gly specific dipeptidase Dug1p from S. cerevisiae binds promiscuously to di-, tri-, and tetra-peptides: Peptide-protein interaction, homology modeling, and activity studies reveal a latent promiscuity in substrate recognition. Biochimie 2011, 93, 175–186. [Google Scholar] [CrossRef] [PubMed]
- Salovaara, H. Sensory limitations to replacement of sodium with potassium and magnesium in bread. Cereal Chem. 1982, 59, 427–430. [Google Scholar]
- Chen, G.; Hu, R.; Li, Y. Potassium chloride affects gluten microstructures and dough characteristics similarly as sodium chloride. J. Cereal Sci. 2018, 82, 155–163. [Google Scholar]
- Voinea, A.; Stroe, S.-G.; Codină, G.G. Use of Response Surface Methodology to Investigate the Effects of Sodium Chloride Substitution with Potassium Chloride on Dough’s Rheological Properties. Appl. Sci. 2020, 10, 4039. [Google Scholar] [CrossRef]
- Reißner, A.M.; Wendt, J.; Zahn, S.; Rohm, H. Sodium-chloride reduction by substitution with potassium, calcium and magnesium salts in wheat bread. LWT 2019, 108, 153–159. [Google Scholar] [CrossRef]
- Braschi, A.; Gill, L.; Naismith, D.J. Partial substitution of sodium with potassium in white bread: Feasibility and bioavailability. Int. J. Food Sci. Nutr. 2009, 60, 507–521. [Google Scholar] [CrossRef]
- Simsek, S.; Martinez, M.O. Quality of dough and bread prepared with sea salt or sodium chloride. J. Food Process Eng. 2016, 39, 44–52. [Google Scholar] [CrossRef]
- Miller, R.A.; Jeong, J. Sodium reduction in bread using low-sodium sea salt. Cereal Chem. 2014, 91, 41–44. [Google Scholar] [CrossRef]
- Codină, G.G.; Zaharia, D.; Stroe, S.G.; Ropciuc, S. Influence of calcium ions addition from gluconate and lactate salts on refined wheat flour dough rheological properties. CyTA J. Food 2018, 16, 884–889. [Google Scholar] [CrossRef]
- Codină, G.G.; Zaharia, D.; Mironeasa, S.; Ropciuc, S. Evaluation of wheat flour dough rheological properties by magnesium lactate salt addition. Bull. Univ. Agric. Sci. Vet. Med. Food Sci. Tehnol. 2018, 75, 21–26. [Google Scholar] [CrossRef]
- Codină, G.G.; Zaharia, D.; Ropciuc, S.; Dabija, A. Influence of magnesium gluconate salt addition on mixing, pasting and fermentation properties of dough. EuroBiotech J. 2017, 3, 222–225. [Google Scholar] [CrossRef][Green Version]
- Zandstra, E.H.; Lion, R.; Newson, R.S. Salt reduction: Moving from consumer awareness to action. Food Qual. Prefer 2016, 48, 376–381. [Google Scholar] [CrossRef]
- El Ati, J.; Doggui, R.; El Ati-Hellal, M. A Successful Pilot Experiment of Salt Reduction in Tunisian Bread: 35% Gradual Decrease of Salt Content without Detection by Consumers. Int. J. Environ. Res. Public Health 2021, 18, 1590. [Google Scholar] [CrossRef]
- Diler, G.; Le-Bail, A.; Chevalier, S. Salt reduction in sheeted dough: A successful technological approach. Food Res. Int. 2016, 88, 10–15. [Google Scholar] [CrossRef] [PubMed]
- Noort, M.W.J.; Bult, J.H.F.; Stieger, M.; Hamer, R.J. Saltiness enhancement in bread by inhomogeneous spatial distribution of sodium chloride. J. Cereal Sci. 2010, 55, 378–386. [Google Scholar] [CrossRef]
- Konitzer, K.; Pflaum, T.; Oliveira, P.; Arendt, E.; Koehler, P.; Hofmann, T. Kinetics of sodium release from wheat bread crumb as affected by sodium distribution. J. Agric. Food Chem. 2013, 61, 10659–10669. [Google Scholar] [CrossRef] [PubMed]
- Guilloux, M.; Prost, C.; Courcoux, P.; Le Bail, A.; Lethuaut, L. How Inhomogeneous salt distribution can affect the sensory properties of salt-reduced multi-component food: Contribution of a mixture experimental design approach applied to pizza. J. Sens. Stud. 2015, 30, 484–498. [Google Scholar] [CrossRef]
- Stieger, M.A.; van de Velde, F. Microstructure, texture and oral processing: New ways to reduce sugar and salt in foods. Curr. Opin. Colloid Interface Sci. 2013, 18, 334–348. [Google Scholar] [CrossRef]
- Noort, M.W.J.; Bult, J.H.F.; Stieger, M. Saltiness enhancement by taste contrast in bread prepared with encapsulated salt. J. Cereal Sci. 2012, 55, 218–225. [Google Scholar] [CrossRef]
- Ponzo, V.; Pellegrini, M.; Costelli, P.; Vázquez-Araújo, L.; Gayoso, L.; D’Eusebio, C.; Ghigo, E.; Bo, S. Strategies for reducing salt and sugar intakes in individuals at increased cardiometabolic risk. Nutrients 2021, 13, 279. [Google Scholar] [CrossRef]
- Voinea, A.; Stroe, S.-G.; Codină, G.G. The Effect of Sea Salt, Dry Sourdough and Fermented Sugar as Sodium Chloride Replacers on Rheological Behavior of Wheat Flour Dough. Foods 2020, 9, 1465. [Google Scholar] [CrossRef]
- Voinea, A.; Stroe, S.-G.; Codină, G.G. The Effect of Sodium Reduction by Sea Salt and Dry Sourdough Addition on the Wheat Flour Dough Rheological Properties. Foods 2020, 9, 610. [Google Scholar] [CrossRef]
- Anderson, C.A.; Cobb, L.K.; Miller, E.R.; Woodward, M.; Hottenstein, A.; Chang, A.R.; Mongraw-Chaffin, M.; White, K.; Charleston, J.; Tanaka, T.; et al. Effects of a behavioral intervention that emphasizes spices and herbs on adherence to recommended sodium intake: Results of the SPICE randomized clinical trial. Am. J. Clin. Nutr. 2015, 102, 671–679. [Google Scholar] [CrossRef]
- Wang, C.; Lee, Y.; Lee, S.-Y. Consumer acceptance of model soup system with varying levels of herbs and salt. J. Food Sci. 2014, 79, S2098–S2106. [Google Scholar] [CrossRef]
- Bo, S.; Fadda, M.; Fedele, D.; Pellegrini, M.; Ghigo, E.; Pellegrini, N. A critical review on the role of food and nutrition in the energy balance. Nutrients 2020, 12, 1161. [Google Scholar] [CrossRef]
- Bhattacharya, S. “Taste modification”—A new strategy for reduction of salt intake among Indian population. Epidemiol. Int. 2017, 1, 10–14. [Google Scholar]
- Crucean, D.; Debucquet, G.; Rannou, C.; le-Bail, A. Vitamin B4 as a salt substitute in bread: A challenging and successful new strategy. Sensory perception and acceptability by French consumers. Appetite 2019, 134, 17–25. [Google Scholar] [CrossRef] [PubMed]
- Locke, K.W.; Fielding, S. Enhancement of salt intake by choline chloride. Physiol. Behav. 1994, 55, 1039–1046. [Google Scholar] [CrossRef]
- Oliveira-Maia, A.J.; Roberts, C.D.; Simon, S.A.; Nicolelis, M.A.L. Gustatory and reward brain circuits in the control of food intake. In Advances and Technical Standards in Neurosurgery; Pickard, J.D., Akalan, N., Benes, V., Jr., Rocco, C.D., Dolenc, V.V., Antunes, J.L., Schramm, J., Sindou, M., Eds.; Springer: Vienna, Austria, 2011; Volume 36, pp. 31–59. [Google Scholar]
- Barbarisi, C.; De Vito, V.; Pellicano, M.P.; Boscaino, F.; Balsomo, S.; Laurino, C.; Sorrentino, G.; Volpe, M.G. Bread chemical and nutritional characteristics as influenced by food grade sea water. Int. J. Food Prop. 2019, 22, 280–289. [Google Scholar] [CrossRef]
- Tuhumury, H.C.D.; Small, D.M.; Day, L. Effects of Hofmeister salt series on gluten network formation: Part, I. Cation series. Food Chem. 2016, 212, 789–797. [Google Scholar] [CrossRef]
- Beto, J.A. The role of calcium in human aging. Clin. Nutr. Res. 2015, 4, 1–8. [Google Scholar] [CrossRef] [PubMed]
- Krupa-Kozak, U.; Altamirano-Fortoul, R.; Wronkowska, M.; Rosell, C.M. Breadmaking performance and technological characteristic of gluten-free bread with inulin supplemented with calcium salts. Eur. Food Res. Technol. 2012, 235, 545–554. [Google Scholar] [CrossRef]
- Bassett, M.N.; Pérez-Palacios, T.; Cipriano, I.; Cardoso, P.; Ferreira, I.M.; Samman, N.; Pinho, O. Bread NaCl reduction and Ca fortification. J. Food Qual. 2014, 37, 107–116. [Google Scholar] [CrossRef]
- Zohdy, K.; Kareem, M.A.; Abdel-Aal, H. Separation of magnesium chloride from sea water by preferential salt separation (pss). Int. J. Bioassays 2013, 2, 376–378. [Google Scholar]
- Codină, G.G.; Dabija, A.; Stroe, S.G.; Ropciuc, S. Optimization of iron–oligofructose formulation on wheat flour dough rheological properties. J. Food Process Preserv. 2019, 43, e13857. [Google Scholar] [CrossRef]
- Ranhotra, G.S.; Loewe, R.J.; Lehmann, T.A.; Hepburn, F.N. Effect of various magnesium sources on breadmaking characteristics of wheat flour. J. Food Sci. 2008, 41, 952–954. [Google Scholar] [CrossRef]
- Barbagallo, M.; Veronese, N.; Dominguez, L.J. Magnesium in aging, health and diseases. Nutrients 2021, 13, 463. [Google Scholar] [CrossRef]
- Stone, M.S.; Martyn, L.; Weaver, C.M. Potassium intake, bioavailability, hypertension, and glucose control. Nutrients 2016, 8, 444. [Google Scholar] [CrossRef]
- European Food Safety Authority. Opinion of the Scientific Panel on Dietetic Products, Nutrition and Allergies on a request from the Commission related to the Tolerable Upper Intake Level of Potassium. EFSA J. 2005, 193, 1–19. [Google Scholar]
- Wyatt, C.J.; Ronan, K. Evaluation of potassium chloride as a salt substitute in bread. J. Food Sci. 1982, 47, 672–673. [Google Scholar] [CrossRef]
- Quilez, J.; Salas-Salvado, J. Salt in bread in Europe: Potential benefits of reduction. Nutr. Rev. 2012, 70, 666–678. [Google Scholar] [CrossRef] [PubMed]
- Drewnowski, A.; Rehm, C.D.; Maillot, M.; Mendoza, A.; Monsivais, P. The feasibility of meeting the WHO guidelines for sodium and potassium: A cross-national comparison study. BMJ Open 2015, 5, e006625. [Google Scholar] [CrossRef] [PubMed]
- Siepmann, F.B.; Ripari, V.; Waszczynskyj, N.; Spier, M.R. Overview of sourdough technology: From production to marketing. Food Bioproc. Technol. 2018, 242–270. [Google Scholar] [CrossRef]
- Arendt, E.K.; Liam, A.M.R.; Bello, F.D. Impact of sourdough on the texture of bread. Food Microbiol. 2007, 24, 165–174. [Google Scholar] [CrossRef]
- Yu, Y.; Wang, L.; Qian, H.; Zhang, H.; Qi, X. Contribution of spontaneously fermented sourdoughs with pear and navel orange for the bread-making. LWT 2018, 89, 336–343. [Google Scholar] [CrossRef]
- Decock, P.; Cappele, S. Bread technology and sourdough technology. Trends Food Sci. Technol. 2005, 16, 113–120. [Google Scholar] [CrossRef]
- Maluly, H.D.B.; Arisseto-Bragotto, A.P.; Reyes, F.G.R. Monosodium glutamate as a tool to reduce sodium in foodstuffs: Technological and safety aspects. Food Sci. Nutr. 2017, 5, 1039–1048. [Google Scholar] [CrossRef]
- Tanguler, H.; Erten, H. Utilisation of spent brewer’s yeast for yeast extract production by autolysis: The effect of temperature. Food Bioprod. Process. 2008, 86, 317–321. [Google Scholar] [CrossRef]
- Spina, A.; Brighina, S.; Muccilli, S.; Mazzaglia, A.; Rapisarda, P.; Fallico, B.; Arena, E. Partial Replacement of NaCl in Bread from Durum Wheat (Triticum turgidum L subsp. durum Desf.) with KCl and Yeast Extract: Evaluation of Quality Parameters During Long Storage. Food Bioprocess Technol. 2013, 8, 1089–1101. [Google Scholar] [CrossRef]



| Salt Content, g/(100 g/100 mL) | Sodium Content, g/(100 g/100 mL) | Nutrition Claims |
|---|---|---|
| - | - | Low content (sodium chloride/sodium) certifies that the sodium or equivalent salt has been reduced by at least 25% compared to a similar product. |
| 0.30 | 0.12 | Low sodium chloride/sodium content certify that the product does not contain more than 0.12 g of sodium or the equivalent value for sodium chloride, 0.3 g per 100 g or per 100 mL. |
| 0.10 | 0.04 | A very low sodium/sodium chloride content certifies that the product does not contain more than 0.04 g of sodium or the equivalent value for sodium chloride, 0.1 g per 100 g or per 100 mL. |
| 0.013 | 0.005 | Sodium-free or sodium chloride-free certifies that the product does not contain more than 0.005 g of sodium or the equivalent value for sodium chloride, 0.013 g per 100 g. |
| Strategies | Effects | References |
|---|---|---|
| Sodium chloride replacement with different types of salts | Partial replacement of NaCl with KCl up to 20–30% in bakery products without negative effects on its metallic or bitter taste. This is one of the best solutions reported so far to reduce the sodium chloride from bread making | [24,66,67] |
| Partial replacement of NaCl with a mix of KCl, MgSO4, MgCl2 up to 32% in dark bread conducted to finished products with a similar flavor and texture with that of the control sample | [68] | |
| KCl addition in bread making presented similar effects on dough rheological properties compared to NaCl salt | [69,70,71,72,73] | |
| NaCl replacement with potassium citrate up to 30% conducted to good results from bread quality point of view | [74] | |
| A mix of KCl and potassium bicarbonate of 1:1 conducted to good results for bread quality and also to an improvement of potassium availability for the human body | [74] | |
| NaCl replacement with CaCl2 up to 25% conducted to good results from the rhelogical point of view with a slightly decrease to water absorption capacity value | [69] | |
| NaCl replacement with CaCl2 changed in a differently way dough rheological properties by decreasing dough development time and by increasing water absorption capacity | [75] | |
| The use of sea salt (a natural mix of NaCl, KCl, MgCl2) with a low sodium content conducted to good results from the rheological, technological and sensorial point of view and may lead to a sodium reduction. For the best bread quality results, it is necessary a low amount of sea salt addition of only 0.5%. | [75,76] | |
| The use of calcium salts as gluconate and lactate as replacements for sodium chloride conducted to similar data for the rheological point of view compared with those obtained when NaCl was incorporated in bread making. Their addition conducted to a strengthening effect (more in the case of gluconate than lactate) an increase of dough stability, a decrease of in degree of softening, a positive effect on yeast activity leading to an increase of the gas retention coefficient. However, contrary to the NaCl effect, the calcium salts improved the alpha amylase activity of the dough system. | [77] | |
| The use of magnesium salts as gluconate and lactate as replacers for sodium chloride conducted to dough mixing properties to similar behavior for gluconate salt and a different one for lactate salt (a more weakening effect on dough) compared with those obtained when NaCl was incorporated in bread making. From the yeast activity point of view, it seems that both magnesium salts had a similar effect to that obtained by the sodium chloride addition in wheat flour. | [78,79] | |
| Gradual reduction of sodium chloride in bakery products | The sodium chloride reduction up to 25% in six weeks or even up to 52% in four weeks did not affect the consumer’s acceptability or bakery products consumption. However, if the reduction of salt in food is done too quickly without necessary adjustments in food taste, the opposite effect can be reached, namely it can lead consumers to other foods rich in salt or to add it during the preparation of meals or to supplement the lack of salt in that food | [51,80,81,82] |
| Inhomogeneous distribution of salt in the bread recipe | May lead to a reduction up to 20–30% NaCl content from the bakery products with good results from the sensory point of view but may presents negative effects on yeast activity | [83,84,85,86] |
| Use of encapsulated salt in the bread recipe | The sodium chloride level may be half reduced in the bakery products with similar effects on salty taste on consumers, but this high reduction may present negative effects from the technological point of view on dough development time, on yeast fermentation rate, water activity, bread loaf volume and textural properties. | [87] |
| The use of flavor enhancers in the bread recipe | Intensifies the salty taste perception by using them in combination with NaCl (glutamates, yeast extracts, hydrolyzed vegetable proteins nucleotides, amino acids, and fermented sugars). The use of fermented sugars in addition with sea salt and dry sourdough it may reduce the sodium chloride content up to 0.02%. | [83,88,89] |
| The use of dry sourdough in bread recipe | It improves the salty taste perception, flavor, shelf life and textural properties of the bakery products by using it in combination with NaCl. It may reduce sodium chloride content in bread from 1.5% up 1% with good results from the bakery products quality point of view and in addition with sea salt up to 1.39% for the optimum rheological properties reducing therefore the sodium content from bread by 22%. | [24,90] |
| The use of different spices in the bread recipe | The use of different spices in combination with NaCl presents the disadvantages that may alter the taste and aroma of bakery products and may not be appreciated by everyone. Moreover, a high level of specific spices used might lead to toxicity. In general, this solution is the easiest to be applied in restaurants or when preparing meals at home | [10,88,91,92,93,94] |
| The use of B4 vitamin in the bread recipe | It improves the salty taste perception of bakery products and may replace the NaCl up to a level of 25% without affecting the sensory characteristics of the bakery products. | [95,96] |
Publisher’s Note: MDPI stays neutral with regard to jurisdictional claims in published maps and institutional affiliations. |
© 2021 by the authors. Licensee MDPI, Basel, Switzerland. This article is an open access article distributed under the terms and conditions of the Creative Commons Attribution (CC BY) license (https://creativecommons.org/licenses/by/4.0/).
Share and Cite
Codină, G.G.; Voinea, A.; Dabija, A. Strategies for Reducing Sodium Intake in Bakery Products, a Review. Appl. Sci. 2021, 11, 3093. https://doi.org/10.3390/app11073093
Codină GG, Voinea A, Dabija A. Strategies for Reducing Sodium Intake in Bakery Products, a Review. Applied Sciences. 2021; 11(7):3093. https://doi.org/10.3390/app11073093
Chicago/Turabian StyleCodină, Georgiana Gabriela, Andreea Voinea, and Adriana Dabija. 2021. "Strategies for Reducing Sodium Intake in Bakery Products, a Review" Applied Sciences 11, no. 7: 3093. https://doi.org/10.3390/app11073093
APA StyleCodină, G. G., Voinea, A., & Dabija, A. (2021). Strategies for Reducing Sodium Intake in Bakery Products, a Review. Applied Sciences, 11(7), 3093. https://doi.org/10.3390/app11073093

