A Rule-Based System for Human Performance Evaluation: A Case Study
Abstract
1. Introduction
2. Literature Review on Expert System Application
3. Materials and Methods
3.1. PTII WQA ES Design
- process analysis
- data collection
- data analysis and parameter definition
- limitation definition
- rules design
- ES design within software
- verification and validation
3.2. Data Collection
3.3. Used Software Package
4. Case Study of PTI Inspectors’ Performance Evaluation in Croatia
4.1. Periodical Technical Inspection of Vehicles in Croatia
4.2. Deciding on the Quality of PTI Inspectors’ Work
- the average duration of the PTI of the inspected vehicles
- the average age of the inspected vehicles
- the PTI failure rate
4.3. Data Analysis for Defining Significant Parameters
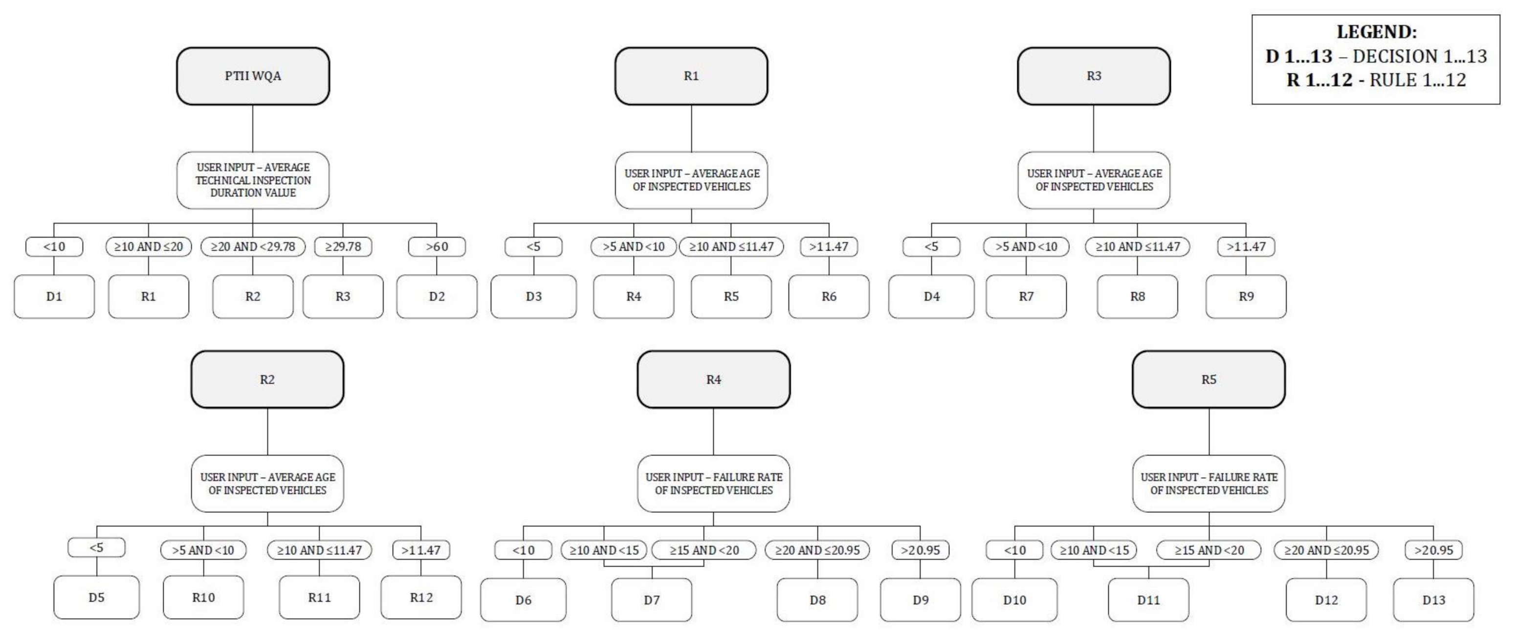
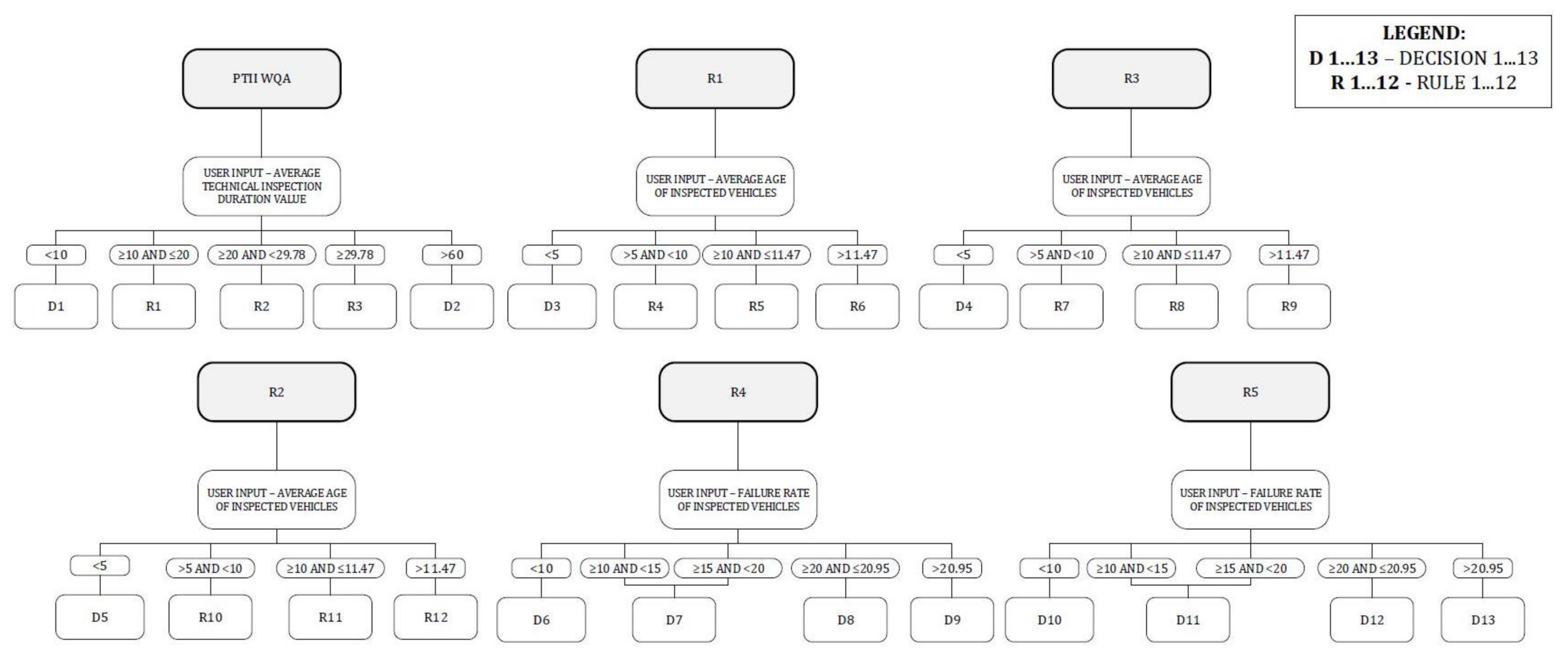
4.4. Knowledge—Rules Design
4.5. Pseudocode
| START! Rule 0: Average PTI duration value entered value =? If entered value is < 10 write decision_1 Else entered value is [10…20] call Rule_1 Else entered value is [20…average PTI station value] call Rule_2 Else entered value is > average PTI station value call Rule_3 Else entered value is > 60 write decision_2 end Rule 1: The average age of the inspected vehicles entered value =? If entered value is < 5 write decision_3 Else entered value is [5…10] call Rule_4 Else entered value is [10…average PTI station value] call Rule_5 Else entered value is > average PTI station value call Rule_6 end Rule 4: The PTI failure rate entered value =? If entered value is < 10 write decision_6 Else entered value is [10…15] and [15…20] write decision_7 Else entered value is [20…average PTI station value] write decision_8 Else entered value is > average PTI station value write decision_9 end |
4.6. Verification and Validation of the ES
- Text on a green background—indicates a better quality of work than the average for the observed parameter
- Text on a gray background—indicates a poorer quality of work than the average for the observed parameter.
4.7. The Analysis of the Impact of the PTII WQA Systems Application on the Quality of PTI Inspector Work
5. Discussion
6. Conclusions
Author Contributions
Funding
Institutional Review Board Statement
Informed Consent Statement
Data Availability Statement
Conflicts of Interest
Appendix A
| Contrast | Sig. | Difference | +/− Limits |
|---|---|---|---|
| Duration_PTII1–Duration_PTII2 | * | −1.15008 | 0.626863 |
| Duration_PTII1–Duration_PTII3 | −0.244177 | 0.617227 | |
| Duration_PTII1–Duration_PTII4 | −0.00527172 | 0.657069 | |
| Duration_PTII1–Duration_PTII5 | * | −2.9757 | 0.653343 |
| Duration_PTII1–Duration_PTII6 | * | −2.34721 | 0.640831 |
| Duration_PTII1–Duration_PTII7 | * | 2.51349 | 0.605468 |
| Duration_PTII1–Duration_PTII8 | * | −1.50974 | 0.625661 |
| Duration_PTII1–Duration_PTII9 | * | −3.75998 | 0.772455 |
| Duration_PTII1–Duration_PTII10 | * | 1.96245 | 0.61546 |
| Duration_PTII1–Duration_PTII11 | * | −0.915144 | 0.639516 |
| Duration_PTII2–Duration_PTII3 | * | 0.905902 | 0.618089 |
| Duration_PTII2–Duration_PTII4 | * | 1.14481 | 0.65788 |
| Duration_PTII2–Duration_PTII5 | * | −1.82562 | 0.654157 |
| Duration_PTII2–Duration_PTII6 | * | −1.19713 | 0.641662 |
| Duration_PTII2–Duration_PTII7 | * | 3.66357 | 0.606347 |
| Duration_PTII2–Duration_PTII8 | −0.359659 | 0.626512 | |
| Duration_PTII2–Duration_PTII9 | * | −2.6099 | 0.773145 |
| Duration_PTII2–Duration_PTII10 | * | 3.11253 | 0.616325 |
| Duration_PTII2–Duration_PTII11 | 0.234934 | 0.640349 | |
| Duration_PTII3–Duration_PTII4 | 0.238905 | 0.648704 | |
| Duration_PTII3–Duration_PTII5 | * | −2.73153 | 0.644929 |
| Duration_PTII3–Duration_PTII6 | * | −2.10304 | 0.632251 |
| Duration_PTII3–Duration_PTII7 | * | 2.75766 | 0.596379 |
| Duration_PTII3–Duration_PTII8 | * | −1.26556 | 0.61687 |
| Duration_PTII3–Duration_PTII9 | * | −3.51581 | 0.765352 |
| Duration_PTII3–Duration_PTII10 | * | 2.20663 | 0.606521 |
| Duration_PTII3–Duration_PTII11 | * | −0.670968 | 0.630918 |
| Duration_PTII4–Duration_PTII5 | * | −2.97043 | 0.683158 |
| Duration_PTII4–Duration_PTII6 | * | −2.34194 | 0.671202 |
| Duration_PTII4–Duration_PTII7 | * | 2.51876 | 0.637526 |
| Duration_PTII4–Duration_PTII8 | * | −1.50447 | 0.656734 |
| Duration_PTII4–Duration_PTII9 | * | −3.75471 | 0.797832 |
| Duration_PTII4–Duration_PTII10 | * | 1.96772 | 0.647023 |
| Duration_PTII4–Duration_PTII11 | * | −0.909872 | 0.669947 |
| Duration_PTII5–Duration_PTII6 | 0.628489 | 0.667554 | |
| Duration_PTII5–Duration_PTII7 | * | 5.48919 | 0.633684 |
| Duration_PTII5–Duration_PTII8 | * | 1.46596 | 0.653005 |
| Duration_PTII5–Duration_PTII9 | −0.78428 | 0.794765 | |
| Duration_PTII5–Duration_PTII10 | * | 4.93815 | 0.643238 |
| Duration_PTII5–Duration_PTII11 | * | 2.06056 | 0.666292 |
| Duration_PTII6–Duration_PTII7 | * | 4.8607 | 0.620777 |
| Duration_PTII6–Duration_PTII8 | * | 0.837475 | 0.640487 |
| Duration_PTII6–Duration_PTII9 | * | −1.41277 | 0.784512 |
| Duration_PTII6–Duration_PTII10 | * | 4.30966 | 0.630526 |
| Duration_PTII6–Duration_PTII11 | * | 1.43207 | 0.654028 |
| Duration_PTII7–Duration_PTII8 | * | −4.02323 | 0.605104 |
| Duration_PTII7–Duration_PTII9 | * | −6.27347 | 0.755901 |
| Duration_PTII7–Duration_PTII10 | −0.551038 | 0.59455 | |
| Duration_PTII7–Duration_PTII11 | * | −3.42863 | 0.619419 |
| Duration_PTII8–Duration_PTII9 | * | −2.25024 | 0.77217 |
| Duration_PTII8–Duration_PTII10 | * | 3.47219 | 0.615102 |
| Duration_PTII8–Duration_PTII11 | 0.594594 | 0.639172 | |
| Duration_PTII9–Duration_PTII10 | * | 5.72243 | 0.763928 |
| Duration_PTII9–Duration_PTII11 | * | 2.84484 | 0.783439 |
| Duration_PTII10–Duration_PTII11 | * | −2.87759 | 0.62919 |
| Contrast | Sig. | Difference | +/− Limits |
|---|---|---|---|
| Duration_PTII1–Duration_PTII2 | −0.698191 | 0.758759 | |
| Duration_PTII1–Duration_PTII3 | * | 1.88236 | 0.619256 |
| Duration_PTII1–Duration_PTII4 | * | 1.35353 | 0.62324 |
| Duration_PTII1–Duration_PTII5 | * | −1.20833 | 0.624213 |
| Duration_PTII1–Duration_PTII6 | * | 0.922684 | 0.647476 |
| Duration_PTII1–Duration_PTII7 | * | 3.93451 | 0.618468 |
| Duration_PTII1–Duration_PTII8 | * | 1.37109 | 0.625267 |
| Duration_PTII1–Duration_PTII9 | * | −0.979065 | 0.71363 |
| Duration_PTII1–Duration_PTII10 | * | 2.66629 | 0.623448 |
| Duration_PTII1–Duration_PTII11 | 0.245787 | 0.64335 | |
| Duration_PTII2–Duration_PTII3 | * | 2.58055 | 0.751724 |
| Duration_PTII2–Duration_PTII4 | * | 2.05172 | 0.755009 |
| Duration_PTII2–Duration_PTII5 | −0.510136 | 0.755813 | |
| Duration_PTII2–Duration_PTII6 | * | 1.62087 | 0.775136 |
| Duration_PTII2–Duration_PTII7 | * | 4.6327 | 0.751075 |
| Duration_PTII2–Duration_PTII8 | * | 2.06929 | 0.756684 |
| Duration_PTII2–Duration_PTII9 | −0.280874 | 0.831191 | |
| Duration_PTII2–Duration_PTII10 | * | 3.36448 | 0.755181 |
| Duration_PTII2–Duration_PTII11 | * | 0.943978 | 0.771693 |
| Duration_PTII3–Duration_PTII4 | −0.528837 | 0.614657 | |
| Duration_PTII3–Duration_PTII5 | * | −3.09069 | 0.615643 |
| Duration_PTII3–Duration_PTII6 | * | −0.95968 | 0.639217 |
| Duration_PTII3–Duration_PTII7 | * | 2.05215 | 0.609817 |
| Duration_PTII3–Duration_PTII8 | −0.51127 | 0.616712 | |
| Duration_PTII3–Duration_PTII9 | * | −2.86143 | 0.706146 |
| Duration_PTII3–Duration_PTII10 | * | 0.783925 | 0.614867 |
| Duration_PTII3–Duration_PTII11 | * | −1.63658 | 0.635039 |
| Duration_PTII4–Duration_PTII5 | * | −2.56185 | 0.61965 |
| Duration_PTII4–Duration_PTII6 | −0.430843 | 0.643078 | |
| Duration_PTII4–Duration_PTII7 | * | 2.58098 | 0.613862 |
| Duration_PTII4–Duration_PTII8 | 0.0175671 | 0.620712 | |
| Duration_PTII4–Duration_PTII9 | * | −2.33259 | 0.709643 |
| Duration_PTII4–Duration_PTII10 | * | 1.31276 | 0.618879 |
| Duration_PTII4–Duration_PTII11 | * | −1.10774 | 0.638924 |
| Duration_PTII5–Duration_PTII6 | * | 2.13101 | 0.644021 |
| Duration_PTII5–Duration_PTII7 | * | 5.14284 | 0.61485 |
| Duration_PTII5–Duration_PTII8 | * | 2.57942 | 0.621689 |
| Duration_PTII5–Duration_PTII9 | 0.229262 | 0.710497 | |
| Duration_PTII5–Duration_PTII10 | * | 3.87462 | 0.619859 |
| Duration_PTII5–Duration_PTII11 | * | 1.45411 | 0.639873 |
| Duration_PTII6–Duration_PTII7 | * | 3.01183 | 0.638454 |
| Duration_PTII6–Duration_PTII8 | 0.44841 | 0.645042 | |
| Duration_PTII6–Duration_PTII9 | * | −1.90175 | 0.731019 |
| Duration_PTII6–Duration_PTII10 | * | 1.74361 | 0.643279 |
| Duration_PTII6–Duration_PTII11 | * | −0.676896 | 0.662586 |
| Duration_PTII7–Duration_PTII8 | * | −2.56342 | 0.61592 |
| Duration_PTII7–Duration_PTII9 | * | −4.91358 | 0.705455 |
| Duration_PTII7–Duration_PTII10 | * | −1.26822 | 0.614073 |
| Duration_PTII7–Duration_PTII11 | * | −3.68872 | 0.63427 |
| Duration_PTII8–Duration_PTII9 | * | −2.35016 | 0.711423 |
| Duration_PTII8–Duration_PTII10 | * | 1.2952 | 0.620921 |
| Duration_PTII8–Duration_PTII11 | * | −1.12531 | 0.640902 |
| Duration_PTII9–Duration_PTII10 | * | 3.64535 | 0.709825 |
| Duration_PTII9–Duration_PTII11 | * | 1.22485 | 0.727368 |
| Duration_PTII10–Duration_PTII11 | * | −2.4205 | 0.639127 |
References
- Bohlouli, M.; Nikolaos, M.; Kakarontzas, G.; Theodosiou, T.; Angelis, L.; Fathi, M. Competence assessment as an expert system for human resource management: A mathematical approach. Expert Syst. Appl. 2016, 70, 83–102. [Google Scholar] [CrossRef]
- Waheed, A.; Abbas, Q.; Malik, O.F. ‘Perceptions of performance appraisal quality’ and employee innovative behaviour: Do psychological empowerment and ‘perceptions of HRM system strength’ matter? Behav. Sci. 2018, 8, 114. [Google Scholar] [CrossRef] [PubMed]
- Marsiningsih; Madhakomala, R.; Gunawan, K. Decision support system of performance appraisal policy continuity in the logistic staff of Indonesian armed force using discrepancy evaluation model and analytical hierarchy process. Int. J. Recent. Technol. Eng. 2019, 8, 5372–5380. [Google Scholar] [CrossRef]
- Khorami, M.; Ehsani, R. Application of multi criteria decision making approaches for personnel selection problem: A survey. Int. J. Eng. Res. Appl. 2015, 5, 14–29. Available online: https://pdfs.semanticscholar.org/c770/565cf6bfbd008795b69874cbc02c20da709c.pdf (accessed on 29 October 2020).
- O’Keefe, R.M.; Balci, O.; Smith, E.P. Validation of expert system performance. IEEE Expert 1987, 2, 81–90. [Google Scholar] [CrossRef]
- Negnevitsky, M. A Guide to Intelligent Systems. Artificial Intelligence, 2nd ed.; Addison-Wesley: New York, NY, USA, 2005. [Google Scholar]
- Zhang, X.; Moynihan, G.P.; Ernest, A.N.S.; Gutenson, J.L. Evaluation of the benefits of using a backward chaining decision support expert system for local flood forecasting and warning. Expert Syst. 2018, 35, 1–14. [Google Scholar] [CrossRef]
- Mikulić, I.; Lisjak, D.; Štefanić, N. The impact of expert system implementation on improving the decision-making process. In Proceedings of the 3rd International Scientific conference LEAN Spring Summit 2018, Opatija, Croatia, 24–25 May 2018; pp. 38–50. [Google Scholar]
- Riera, B. Specifications, design and evaluation of an advanced human-adapted supervisory system. Cogn. Technol. Work 2001, 3, 53–65. [Google Scholar] [CrossRef]
- Tichon, J.G. The use of expert knowledge in the development of simulations for train driver training. Cogn. Technol. Work 2007, 9, 177–187. [Google Scholar] [CrossRef]
- Aronsson, S.; Artman, H.; Brynielsson, J.; Lindquist, S.; Ramberg, R. Design of simulator training: A comparative study of Swedish dynamic decision-making training facilities. Cogn. Technol. Work 2019, 21, 177–187. [Google Scholar] [CrossRef]
- Bhatt, M.R.; Buch, S. Application of Rule Based and Expert Systems in Various Manufacturing Processes—A Review. In Proceedings of the First International Conference on Information and Communication Technology for Intelligent Systems: Volume 1; Smart Innovation, Systems and Technologies; Springer: Cham, Switzerland, 2015; pp. 459–465. [Google Scholar] [CrossRef]
- Batista-Navarro, R.T.B.; Bandojo, D.A.; Gatapia, M.; Santos, R.N.C.; Marcelo, A.B.; Panganiban, L.C.R.; Naval, P.C. ESP: An expert system for poisoning diagnosis and management. Inform. Health Soc. Care 2010, 35, 53–63. [Google Scholar] [CrossRef]
- Ertugrul, D.C.; Ulusoy, A.H. Development of a knowledge-based medical expert system to infer supportive treatment suggestions for pediatric patients. ETRI J. 2019, 41, 515–527. [Google Scholar] [CrossRef]
- Mutawa, A.M.; Alzuwawi, M.A. Multilayered rule-based expert system for diagnosing uveitis. Artif. Intell. Med. 2019, 99, 1–17. [Google Scholar] [CrossRef]
- Casalino, G.; Castellano, G.; Castiello, C.; Pasquadibisceglie, V.; Zaza, G. A Fuzzy Rule-Based Decision Support System for Cardiovascular Risk Assessment. In Proceedings of the 12th International Workshop (WILF 2018), Genoa, Italy, 6–7 September 2018; pp. 97–108. [Google Scholar] [CrossRef]
- Zheng, F.; Lin, Y.C. A fuzzy TOPSIS expert system based on neural networks for new product design. In Proceedings of the 2017 IEEE International Conference on Applied System Innovation: Applied System Innovation for Modern Technology, ICASI, Sapporo, Japan, 13–17 May 2017; pp. 598–601. [Google Scholar] [CrossRef]
- Yang, S.; Fu, Y.; Zhang, P.; Huang, K. Implementation of a rule-based expert system for application of weapon system of systems. In Proceedings of the 2013 International Conference on Mechatronic Sciences, Electric Engineering and Computer, MEC 2013, Shengyang, China, 20–22 December 2013; pp. 2603–2606. [Google Scholar] [CrossRef]
- Tehseen, R.; Farooq, M.S.; Abid, A. Fuzzy Expert System for Earthquake Prediction in Western Himalayan Range. Elektron. Elektrotechnika 2020, 26, 4–12. [Google Scholar] [CrossRef]
- Rafe, V.; Goodarzi, M.H. A novel web-based human advisor fuzzy expert system. J. Appl. Res. Technol. 2013, 11, 161–168. [Google Scholar] [CrossRef]
- Febriani, R.A.; Park, H.-S.; Lee, C.-M. A Rule-Based System for Quality Control in Brake Disc Production Lines. Appl. Sci. 2020, 10, 6565. [Google Scholar] [CrossRef]
- Yusof, M.M.; Rosli, N.F.; Othman, M.; Mohamed, R.; Abdullah, M.H.A. M-DCocoa: M-Agriculture Expert System for Diagnosing Cocoa Plant Diseases. In Proceedings of the Third International Conference on Soft Computing and Data Mining (SCDM 2018), Johor, Malaysia, 6–7 February 2018; pp. 363–371. [Google Scholar] [CrossRef]
- Buitron, E.J.G.; Corrales, D.C.; Avelino, J.; Iglesias, J.A.; Corrales, J.C. Rule-based expert system for detection of coffee rust warnings in colombian crops. J. Intell. Fuzzy Syst. 2019, 36, 4765–4775. [Google Scholar] [CrossRef]
- Hosseininezhad, F.; Nadali, A.; Balalpour, M. A fuzzy expert system for performance evaluation of HRM with 360 degree feedback approach (case study: An Iranian IT company). In Proceedings of the 6th International Conference on Computer Sciences and Convergence Information Technology (Iccit), Seogwipo, Korea, 29 November–1 December 2011; pp. 486–491. [Google Scholar]
- Šooš, L. Expert system of individual performance evaluation of employees. In Proceedings of the International Conference on Innovations in Science and Education, Prague, Czech Republic, 22 December 2019; pp. 1–6. [Google Scholar] [CrossRef]
- Khan, A.R.; Amin, H.U.; Rehman, Z.U. Application of Expert System with Fuzzy Logic in Teachers‘ Performance Evaluation. Int. J. Adv. Comput. Sci. Appl. 2011, 2, 51–57. [Google Scholar] [CrossRef]
- Hossain, S.; Sarma, D.; Tuj-Johora, F.; Bushra, J.; Sen, S.; Taher, M. A Belief Rule Based Expert System to Predict Student Performance under Uncertainty. In Proceedings of the 22nd International Conference on Computer and Information Technology (ICCIT), Dhaka, Bangladesh, 18–20 December 2019. [Google Scholar] [CrossRef]
- Hossain, M.S.; Zander, P.O.; Kamal, M.S.; Chowdhury, L. Belief-rule-based expert systems for evaluation of e-government: A case study. Expert Syst. 2015, 32, 563–577. [Google Scholar] [CrossRef]
- Byun, D.H.; Suh, E.H. Human resource management expert systems technology. Expert Syst. 1994, 11, 109–119. [Google Scholar] [CrossRef]
- Hooper, R.; Galvin, T.; Klimer, R.A.; Leibowitz, J. Use of an expert system in a personnel selection process. Expert Syst. Appl. 1998, 14, 125–432. [Google Scholar] [CrossRef]
- Mehrabad, M.S.; Brojeny, M.F. The development of an expert system for effective selection and appointment of the jobs applicants in human resource management. Comput. Ind. Eng. 2007, 53, 306–312. [Google Scholar] [CrossRef]
- Chien, C.; Chen, L. Data mining to improve personnel selection and enhance human capital: A case study in high-technology industry. Expert Syst. Appl. 2008, 34, 280–290. [Google Scholar] [CrossRef]
- Thakar, S.; Nagori, V. Analysis of Rule Based Expert Systems Developed and Implemented for Career Selection. In Proceedings of the International Conference on Communication and Networks, Ahmedabad, India, 19–20 February 2016; pp. 723–731. [Google Scholar] [CrossRef]
- Mavropoulos, C.; Chung, P.T. A rule-based expert system: Speakeasy—Smart drink dispenser. In Proceedings of the IEEE Long Island Systems, Applications and Technology Conference (Lisat), Farmingdale, NY, USA, 2 May 2014; pp. 1–6. [Google Scholar] [CrossRef]
- Liu, S.F.; Leat, M.; Moizer, J.; Megicks, P.; Kasturiratne, D. A decision-focused knowledge management framework to support collaborative decision making for lean supply chain management. Int. J. Prod. Res. 2013, 51, 2123–2137. [Google Scholar] [CrossRef]
- Naik, M.V.; Mohanty, R. An expert system approach for legal reasoning in acquire immovable property. In Proceedings of the First International Conference on Networks & Soft Computing (Icnsc), Guntur, India, 19–20 August 2014; pp. 370–374. [Google Scholar] [CrossRef]
- Wagner, W.P. Trends in expert system development: A longitudinal content analysis of over thirty years of expert system case studies. Expert Syst. Appl. 2017, 76, 85–96. [Google Scholar] [CrossRef]
- Spenser, C. Drawing on your knowledge with VisiRule. IEEE Potentials 2007, 26, 20–25. [Google Scholar] [CrossRef]
- Martinez-Jurado, P.J.; Moyano-Fuentes, J.; Jerez-Gomez, P. Human resource management in Lean Production adoption and implementation processes: Success factors in the aeronautics industry. BRQ Bus. Res. Q. 2013, 17, 47–68. [Google Scholar] [CrossRef]
- Škreblin, T. Model of PTI Stations Work Quality Assessment. Ph.D. Thesis, University of Zagreb, Zagreb, Croatia, 2018. [Google Scholar]



| Estimate | Odds Ratio | Standard Error | Wald Stat. | Lower CL 95% | Upper CL 95% | p-Value | |
|---|---|---|---|---|---|---|---|
| Intercept | −2.55109 | 0.077997 | 0.059292 | 1851.228 | −2.66731 | −2.43488 | 0.000000 |
| Vehicle age (years) | 0.08476 | 1.088456 | 0.002739 | 957.838 | 0.07939 | 0.09013 | 0.000000 |
| PTI duration (min) | 0.00601 | 1.006028 | 0.001523 | 15.555 | 0.00302 | 0.00899 | 0.000080 |
| Source | Sum of Squares | Df | Mean Square | F-Ratio | p-Value |
|---|---|---|---|---|---|
| Between groups | 72,247.3 | 10 | 7224.73 | 63.83 | 0.0000 |
| Within groups | 2.57987 × 106 | 22,793 | 113.187 | ||
| Total (corr.) | 2.65212 × 106 | 22,803 |
| Count | Mean | Homogeneous Groups | |
|---|---|---|---|
| Duration_PTII7 | 2548 | 26.7551 | X 1 |
| Duration_PTII10 | 2378 | 27.3061 | X |
| Duration_PTII1 | 2219 | 29.2686 | X |
| Duration_PTII4 | 1844 | 29.2739 | X |
| Duration_PTII3 | 2350 | 29.5128 | X |
| Duration_PTII11 | 2041 | 30.1837 | X |
| Duration_PTII2 | 2207 | 30.4187 | X |
| Duration_PTII8 | 2224 | 30.7783 | X |
| Duration_PTII6 | 2025 | 31.6158 | X |
| Duration_PTII5 | 1883 | 32.2443 | XX |
| Duration_PTII9 | 1085 | 33.0286 | X |
| PTI Duration (min) | Average Age (Years) | PTI Failure Rate (%) | Average Deviation from the PTI Station | ||||
|---|---|---|---|---|---|---|---|
| Vehicle Technical Inspection Duration (min) | Average Age (Years) | PTI Failure Rate (%) | |||||
| PTII | PTII1 | 29.27 | 10.93 | 22.85 | −0.51 | −0.54 | 1.90 |
| PTII2 | 30.42 | 10.07 | 21.02 | 0.64 | −1.4 | 0.07 | |
| PTII3 | 29.51 | 9.53 | 20.72 | 0.27 | −1.94 | −0.23 | |
| PTII4 | 29.27 | 9.06 | 20.01 | −0.51 | −2.41 | −0.94 | |
| PTII5 | 32.24 | 13.36 | 21.46 | 2.46 | 1.89 | 0.51 | |
| PTII6 | 31.62 | 11.23 | 19.21 | 1.84 | −0.24 | −1.74 | |
| PTII7 | 26.75 | 11.08 | 21.31 | −3.03 | −0.39 | 0.36 | |
| PTII8 | 30.78 | 13.15 | 21.99 | 1 | 1.68 | 1.04 | |
| PTII9 | 33.03 | 14.06 | 19.91 | 3.25 | 2.59 | −1.04 | |
| PTII10 | 27.31 | 12.89 | 20.61 | −2.47 | 1.42 | −0.34 | |
| PTII11 | 30.18 | 12.05 | 20.58 | 0.4 | 0.58 | −0.37 | |
| PTI station average | 29.78 | 11.47 | 20.95 | ||||
| Source | Sum of Squares | Df | Mean Square | F-Ratio | p-Value |
|---|---|---|---|---|---|
| Between groups | 50,861.0 | 10 | 5086.1 | 45.95 | 0.0000 |
| Within groups | 2.4268 × 106 | 21,923 | 110.697 | ||
| Total (corr.) | 2.47766 × 106 | 21,933 |
| Count | Mean | Homogeneous Groups | |
|---|---|---|---|
| Duration_PTII7 | 2293 | 26.7457 | X 1 |
| Duration_PTII10 | 2219 | 28.014 | X |
| Duration_PTII3 | 2281 | 28.7979 | X |
| Duration_PTII8 | 2193 | 29.3092 | XX |
| Duration_PTII4 | 2222 | 29.3267 | XX |
| Duration_PTII6 | 1914 | 29.7576 | X |
| Duration_PTII11 | 1961 | 30.4345 | X |
| Duration_PTII1 | 2158 | 30.6803 | XX |
| Duration_PTII2 | 1123 | 31.3785 | XX |
| Duration_PTII9 | 1362 | 31.6593 | X |
| Duration_PTII5 | 2208 | 31.8886 | X |
Publisher’s Note: MDPI stays neutral with regard to jurisdictional claims in published maps and institutional affiliations. |
© 2021 by the authors. Licensee MDPI, Basel, Switzerland. This article is an open access article distributed under the terms and conditions of the Creative Commons Attribution (CC BY) license (http://creativecommons.org/licenses/by/4.0/).
Share and Cite
Mikulić, I.; Lisjak, D.; Štefanić, N. A Rule-Based System for Human Performance Evaluation: A Case Study. Appl. Sci. 2021, 11, 2904. https://doi.org/10.3390/app11072904
Mikulić I, Lisjak D, Štefanić N. A Rule-Based System for Human Performance Evaluation: A Case Study. Applied Sciences. 2021; 11(7):2904. https://doi.org/10.3390/app11072904
Chicago/Turabian StyleMikulić, Iva, Dragutin Lisjak, and Nedeljko Štefanić. 2021. "A Rule-Based System for Human Performance Evaluation: A Case Study" Applied Sciences 11, no. 7: 2904. https://doi.org/10.3390/app11072904
APA StyleMikulić, I., Lisjak, D., & Štefanić, N. (2021). A Rule-Based System for Human Performance Evaluation: A Case Study. Applied Sciences, 11(7), 2904. https://doi.org/10.3390/app11072904

