Component-Oriented Modeling of a Micro-Scale Organic Rankine Cycle System for Waste Heat Recovery Applications
Abstract
Featured Application
Abstract
1. Introduction
- Experimental study of a micro-scale ORC system with the scroll expander shaft speed considerably lower than typical values due to the electric generator requirements.
- Presenting a new semi-empirical model for the plunger pump’s volumetric, isentropic, and electromechanical efficiency.
- Adopting the improved semi-empirical model of the scroll expander developed by some authors in this work using system-level modeling.
2. Experimental Setup and Procedure
- The operation of the system was adjusted by varying the rotational speed of the refrigerant and hot fluid pump, the hot and cold fluid inlet temperatures to the evaporator and condenser, respectively; and the electric load, hence a total of five degrees of freedom;
- The electric power consumption of the organic fluid pump and the electric power produced by the generator were measured using electric data loggers;
- The water flow rate was measured with a pulse flow meter, and an average value of 10 measurements was used for each data set.
- The hot fluid flow rate was indirectly calculated considering the hot fluid pump specifications and applying an empirical model available from the literature.
- The scroll expander always works in off-design conditions compared to the typical shaft speeds commonly reported in the literature due to the limited rotational speed of the electric generator.
- To better illuminate the experimental constraints, the following aspects are noteworthy too:
- The maximum pressure was limited due to the pressure sensors that can measure up to 16 bar. The scroll expander nominal working pressure was around 14 bar and could not be extended much;
- Two pressure sensors were installed on the liquid receiver body to measure the liquid level. Their maximum threshold was 6 bar;
- The maximum thermal power was limited to around 22.5 kW using five electric heaters. However, the experimental data showed that around 20% of the available thermal power is wasted during the heat transfer from the resistors to the diathermic oil;
- The maximum refrigerant flow rate was limited due to the maximum pressure of the cycle;
- The maximum scroll expander speed was limited firstly due to the electric generator that can work at a maximum of 1500 rpm. It was also limited by the refrigerant flow rate delivered to the expander, which in turn was limited due to the maximum pressure of the system as described in the point above.
- The water flow rate was fixed because the chiller turns off if the flow rate is reduced. Therefore, the subcooling degree could not be adjusted at the condenser outlet using the water flow rate; instead, it was affected by the initial mass charge of the system.
3. Experimental Results
3.1. Data Reduction
3.2. Experimental Data
3.3. The Refrigerant Pump
3.4. Scroll Expander
3.5. System Performance
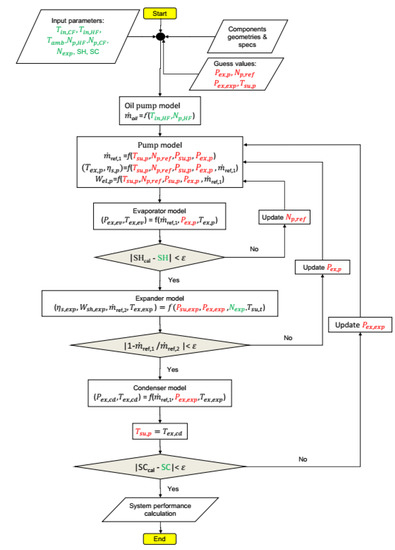
4. Modeling of the System Components
4.1. Oil Pump
4.2. Refrigerant Pump
4.2.1. Volumetric Efficiency
4.2.2. Isentropic Efficiency
4.2.3. Electromechanical Efficiency
4.3. Evaporator and Condenser
4.3.1. Hydraulic Modeling
4.3.2. Thermal Modeling
- Condenser:
- Evaporator:
4.4. Scroll Expander
5. System Performance Mapping
6. Conclusions
- The system performances are low due to some limitations of the components, especially the available thermal power in the heat source and the electric generator maximum speed;
- The impact of the pump performance is non-negligible, especially for micro-scale units. The losses in the pump isentropic efficiency and the electric losses in the variable speed motor can result in negative net electric power of the system in some working conditions;
- The pump isentropic efficiency increases with the refrigerant mass flow rate, which is associated with the pump speed. This shows that the pump is overdesigned for the range of the flow rates of the tests;
- The expander filling factor reduces almost linearly with the shaft speed. Moreover, it reduces with the expander pressure ratio;
- The expander shaft power increases with the refrigerant flow rate. The expander isentropic efficiency reduces with the expander shaft speed.
Author Contributions
Funding
Institutional Review Board Statement
Informed Consent Statement
Data Availability Statement
Acknowledgments
Conflicts of Interest
Nomenclature
| A | area (m2) |
| Bd | bond number (-) |
| Bo | boiling number (-) |
| BVR | built-in volume ratio (-) |
| BWR | back-work ratio (-) |
| CHTC | convective heat transfer coefficient (W·m−2·K−1) |
| Cp | specific heat (J·kg−1·K−1) |
| D | diameter (m) |
| f | friction factor (-) |
| FF | filling Factor (-) |
| Fr | Froud number (-) |
| G | mass flux (kg·m−2·s−1) |
| h | enthalpy (J/kg) |
| L | length (m) |
| mass flow rate (kg/s) | |
| N | rotational speed (rpm) |
| NPSH | net positive suction head (Pa) |
| Nu | Nusselt number (-) |
| ORC | organic Rankine cycle |
| PHE | plate heat exchanger |
| Pr | Prandtl number (-) |
| Q | thermal power (W) |
| Re | Reynolds number (-) |
| RMSE | root mean square error |
| SV | swept volume (m3/rev) |
| T | temperature (K) |
| t | thickness (m) |
| U | overall heat transfer coefficient (W·m−2·K−1) |
| volumetric flow rate (m3/h) | |
| ν | velocity (m/s) |
| x | vapor quality (-) |
| power (work) (W) | |
| We | Weber number (-) |
| WHR | waste heat recovery |
| Subscripts and superscripts | |
| cal | calculated |
| cd | condenser |
| dis | discharge |
| el | electric |
| eq | equivalent |
| ex | exit |
| exp | expander/experimental |
| HF | hot fluid |
| is | isentropic |
| L | liquid |
| lk | leakage |
| meas | measured |
| p | pump |
| rev | reversible |
| sh | shaft |
| sp | single phase |
| su | suction |
| th | theoretical |
| tp | two phase |
| V | vapor |
| w | wall |
| HF | Hot Fluid |
| Greek symbols | |
| ε | absolute roughness (m) |
| λ | thermal conductivity (W·m−1·K−1) |
| dynamic viscosity (Pa·s) | |
| non-dimensional viscosity (-) | |
| η | efficiency (%) |
| ρ | density (kg/m3) |
| σ | surface tension (N/m) |
| τ | torque (N·m) |
| ω | shaft frequency (Hz) |
Appendix A. Properties of the Diathermic Oil (Texatherm HT22)
Appendix B. Uncertainty Analysis
Appendix C. Geometry-Independent Correlations of CHTCs
- Ditteus–Boettler (originally introduced for single-phase turbulent flows in tubes)
- Sieder–Tate (originally introduced for single-phase turbulent flows in tubes)
- Bogaert–Bolcs (originally introduced for mineral oil in PHEs)
- Kays and Crawford (originally introduced for single-phase turbulent flows in tubes)
- Kuo et al. (originally introduced for R410 in PHEs)where Co, FrL, and Bo are convection number, Froud number, and boiling number, respectively represented in the following equations:
- Claesson et al. (originally introduced for R134a in PHEs)
- Hsieh et al. (originally introduced for R410 in PHEs)where M, q, , are molecular weight, heat flux, Martinelli parameter, and reduced pressure, respectively defined as the following:
- Desideri et al. (originally introduced for R245fa and R1233ZD in PHEs)where We, Bo, and Bd are Weber, Boiling (Equation (A20)), and Bond numbers, respectively defined as follows:where G and are the mass flux and the surface tension, respectively.
- Yan et al. (originally introduced for R134a in PHEs)
| The Empirical Coefficient in Equation (32) | Evaporator | Condenser |
|---|---|---|
| a | 9772.82 | 14,660.75 |
| Water Single-Phase in Equation (A15) | Liquid Single-Phase, R134a in Equation (A15) | Gas Single-Phase, R134a in Equation (A15) | Condensing R134a in Equation (A21) | |
|---|---|---|---|---|
| a | 0.191 | 0.568 | 0.067 | 58.550 |
| Oil Single-Phase in Equation (A14) | Liquid Single-Phase, R134a in Equation (A15) | Gas Single-Phase, R134a in Equation (A15) | Boiling R134a in Equation (A33) | |
|---|---|---|---|---|
| a | 0.34641 | 0.023 | 0.023 | |
| b | 0.6636 | n.a. | n.a. | n.a. |
References
- Jouhara, H.; Khordehgah, N.; Almahmoud, S.; Delpech, B.; Chauhan, A.; Tassou, S.A. Waste heat recovery technologies and applications. Therm. Sci. Eng. Prog. 2018, 6, 268–289. [Google Scholar] [CrossRef]
- Li, J.; Ge, Z.; Duan, Y.; Yang, Z.; Liu, Q. Parametric optimization and thermodynamic performance comparison of single-pressure and dual-pressure evaporation organic Rankine cycles. Appl. Energy 2018, 217, 409–421. [Google Scholar] [CrossRef]
- Mahmoudi, A.; Fazli, M.; Morad, M.R. A recent review of waste heat recovery by Organic Rankine Cycle. Appl. Therm. Eng. 2018, 143, 660–675. [Google Scholar] [CrossRef]
- Park, B.S.; Usman, M.; Imran, M.; Pesyridis, A. Review of Organic Rankine Cycle experimental data trends. Energy Convers. Manag. 2018, 173, 679–691. [Google Scholar] [CrossRef]
- Wang, H.; Peterson, R.B.; Herron, T. Experimental performance of a compliant scroll expander for an organic Rankine cycle. Proc. Inst. Mech. Eng. Part A J. Power Energy 2009, 223, 863–872. [Google Scholar] [CrossRef]
- Martin, A.; Romy, R.; Agustina, D.; Ibra, A.M. Experimental study of an organic rankine cycle system using r134a as working fluid with helical evaporator and condenser. In Proceedings of the IOP Conference Series: Materials Science and Engineering, Bali, Indonesia, 24–25 October 2018; Volume 539, p. 012026. [Google Scholar]
- Mu, Y.; Zhang, Y.; Deng, N.; Nie, J. Experimental Study of a Low-Temperature Power Generation System in an Organic Rankine Cycle. J. Energy Eng. 2015, 141, 04014017. [Google Scholar] [CrossRef]
- Dumont, O.; Quoilin, S.; Lemort, V. Experimental investigation of a reversible heat pump/organic Rankine cycle unit designed to be coupled with a passive house to get a Net Zero Energy Building. Int. J. Refrig. 2015, 54, 190–203. [Google Scholar] [CrossRef]
- Woodland, B.J.; Braun, J.E.; Groll, E.A.; Horton, W.T. Experimental Testing of an Organic Rankine Cycle with Scroll-type Expander. In Proceedings of the International Refrigeration and Air Conditioning Conference, West Lafayette, IN, USA, 16–19 July 2012. [Google Scholar]
- Ziviani, D.; James, N.A.; Accorsi, F.A.; Braun, J.E.; Groll, E.A. Experimental and numerical analyses of a 5 kWe oil-free open-drive scroll expander for small-scale organic Rankine cycle (ORC) applications. Appl. Energy 2018, 230, 1140–1156. [Google Scholar] [CrossRef]
- Landelle, A.; Tauveron, N.; Revellin, R.; Haberschill, P.; Colasson, S.; Roussel, V. Performance investigation of reciprocating pump running with organic fluid for organic Rankine cycle. Appl. Therm. Eng. 2017, 113, 962–969. [Google Scholar] [CrossRef]
- Borsukiewicz-Gozdur, A. Pumping work in the organic Rankine cycle. Appl. Therm. Eng. 2013, 51, 781–786. [Google Scholar] [CrossRef]
- Yamada, N.; Watanabe, M.; Hoshi, A. Experiment on pumpless Rankine-type cycle with scroll expander. Energy 2013, 49, 137–145. [Google Scholar] [CrossRef]
- Campana, C.; Cioccolanti, L.; Renzi, M.; Caresana, F. Experimental analysis of a small-scale scroll expander for low-temperature waste heat recovery in Organic Rankine Cycle. Energy 2019, 187, 115929. [Google Scholar] [CrossRef]
- Quoilin, S.; Van Den Broek, M.; Declaye, S.; Dewallef, P.; Lemort, V. Techno-economic survey of organic rankine cycle (ORC) systems. Renew. Sustain. Energy Rev. 2013, 22, 168–186. [Google Scholar] [CrossRef]
- Chang, J.C.; Hung, T.C.; He, Y.L.; Zhang, W. Experimental study on low-temperature organic Rankine cycle utilizing scroll type expander. Appl. Energy 2015, 155, 150–159. [Google Scholar] [CrossRef]
- Moradi, R.; Villarini, M.; Cioccolanti, L. Experimental modeling of a lubricated, open drive scroll expander for micro-scale organic Rankine cycle systems. Appl. Therm. Eng. 2021, in press. [Google Scholar]
- Michael, P.W.; Khalid, H.; Wanke, T. An Investigation of External Gear Pump Efficiency and Stribeck Values. In Proceedings of the SAE Technical Papers; SAE 2012 Commercial Vehicle Engineering Congress, Illinois, IL, USA, 2 October 2012; Volume 8. Available online: https://www.sae.org/publications/technical-papers/content/2012-01-2041/ (accessed on 14 August 2020).
- Stribeck, R. Kugellager fur beliebige Belastungen. Z. Ver. Dtsch. Ing. 1901, 45, 73–79, 118–125. [Google Scholar]
- Colebrook, C.F.; White, C.M. Experiments with Fluid Friction Factor in Roughened Pipes. Available online: https://www.scirp.org/(S(lz5mqp453edsnp55rrgjct55))/reference/ReferencesPapers.aspx?ReferenceID=1764185 (accessed on 14 August 2020).
- Bogaert, R.; Böles, A. Global performance of a prototype brazed plate heat exchanger in a large reynolds number range. Exp. Heat Transf. 1995, 8, 293–311. [Google Scholar] [CrossRef]
- Shah, R.K.; Focke, W.W. Plate heat exchangers and their design theory. Heat Transf. Equip. Des. 1988, 227–254. [Google Scholar]
- Desideri, A.; Zhang, J.; Kærn, M.R.; Ommen, T.S.; Wronski, J.; Lemort, V.; Haglind, F. An experimental analysis of flow boiling and pressure drop in a brazed plate heat exchanger for organic Rankine cycle power systems. Int. J. Heat Mass Transf. 2017, 113, 6–21. [Google Scholar] [CrossRef]
- Dittus, F.W.; Boelter, L.M.K. Heat transfer in automobile radiators of the tubular type. Univ. Calif. Publ. Eng. Repr. Int. Commun. Heat Mass 1930, 12, 443–461. [Google Scholar] [CrossRef]
- Sieder, E.N.; Tate, G.E. Heat Transfer and Pressure Drop of Liquids in Tubes. Ind. Eng. Chem. 1936, 28, 1429–1435. [Google Scholar] [CrossRef]
- Kays, W.M.M.; Crawford, M.E. Convective Heat and Mass Transfer, 3rd ed.; McGraw-Hill Series in Mechanical Engineering: New York, NY, USA, 1993. [Google Scholar]
- Claesson, J. Thermal and Hydraulic Performance of Compact Brazed Plate Heat Exchangers Operating as Evaporators in domestic Heat Pumps. Ph.D. Thesis, Department of Energy and Technology, Royal Institute of Technology, KTH, Stockholm, Sweden, 2004. [Google Scholar]
- Claesson, J. Performance of compact brazed plate heat exchanger operating as condenser in domestic heat pump system: An experimental investigation. In Proceedings of the 8th IEA Heat Pump Conference, International Energy Agency Heat Pump Conference: Global Advances in Heat Pump Technology, Applications, and Market, Jeju-si, Korea, 26–29 April 2005. [Google Scholar]
- Kuo, W.S.; Lie, Y.M.; Hsieh, Y.Y.; Lin, T.F. Condensation heat transfer and pressure drop of refrigerant R-410A flow in a vertical plate heat exchanger. Int. J. Heat Mass Transf. 2005, 48, 5205–5220. [Google Scholar] [CrossRef]
- Hsieh, Y.Y.; Lin, T.F. Evaporation heat transfer and pressure drop of refrigerant R-410A flow in a vertical plate heat exchanger. J. Heat Transfer 2003, 125, 852–857. [Google Scholar] [CrossRef]
- Yan, Y.Y.; Lin, T.F. Evaporation heat transfer and pressure drop of refrigerant r-134a in a plate heat exchanger. J. Heat Transf. 1999, 121, 118–127. [Google Scholar] [CrossRef]
- Yu, J.; Zhang, T.; Qian, J. Electrical Motor Products: International Energy-Efficiency Standards and Testing Methods; Woodhead Publishing Limited: Cambridge, UK, 2011; ISBN 9780857090775. [Google Scholar]

























| Density (at 20 °C) [kg/L] | 0.8851 | |
|---|---|---|
| Heat source medium (Texatherm HT22) | Operating temperature range [°C] | −45–290 |
| Kinematic viscosity [cSt] | 22 at 40 °C 3.75 at 100 °C | |
| Electrical heaters (5 numbers) | Resistor power [kWel] | 4.5 |
| Diathermic oil pump (gear pump) | Maximum flow rate [lpm] | 23.5 |
| Maximum motor speed [rpm] | 1400 | |
| Evaporator/condenser | Number of plates | 50/60 |
| Dimension (L*W) [mm2] | 304*124 | |
| Heat transfer area of one plate [m2] | 0.03 | |
| Space between two plates [mm] | 2.4 | |
| Organic fluid pump (piston pump) | Maximum flow rate [lpm] | 13.26 |
| Maximum motor speed [rpm] | 1430 | |
| Nominal efficiency [%] | 85 | |
| Scroll compressor | Model | Sanden TRS090 |
| Nominal fluid | R134a | |
| Swept volume [cc/rev] | 85.7 | |
| BVR [-] | 1.9 | |
| Oil charge (PAG) [cc] | 130 + 20 | |
| Maximum continuous speed [rpm] | 10,000 | |
| Electric generator (3-phase brushless servomotor) | Nominal speed [rpm] | 1500 |
| Nominal power [kW] | 1.59 | |
| Nominal Voltage [V] | 334 | |
| Maximum torque [N.m] | 10 | |
| Liquid receiver | Internal Volume [l] | 3 |
| Maximum pressure [bar] | 22.5 |
| Parameter | Model | Resolution | Accuracy | Output Signal |
|---|---|---|---|---|
| Temperature | PT100 resistance | 0.1 °C | (0.15 + 0.002∗T) [°C] | 4–20 mA |
| Pressure | PMC131(A11E1A2T & A11E1A2R) | 2 mbar | <0.5% of sensor upper limit | 4–20 mA |
| Flow rate | Gear flow meter, Cobold, DOM-S15HR31 | 702 pulse/l | 1% of the read value | 4–20 mA |
| Torque | DataFlex 16/30 | 360 pulse/rev | 0.1% of the read value | −10 to +10 V |
| Shaft speed | DataFlex 16/30 | 360 pulse/rev | 1 deg. | 0–10 V |
| [kg/h] | SH [K] | SC [K] | |||||
|---|---|---|---|---|---|---|---|
| 195–176 | 753–1416 | 11.2–15.4 | 4.7–7.1 | 119.7–150.7 | 8.7–19.6 | 2–24 | 3.7–7.9 |
Publisher’s Note: MDPI stays neutral with regard to jurisdictional claims in published maps and institutional affiliations. |
© 2021 by the authors. Licensee MDPI, Basel, Switzerland. This article is an open access article distributed under the terms and conditions of the Creative Commons Attribution (CC BY) license (http://creativecommons.org/licenses/by/4.0/).
Share and Cite
Moradi, R.; Habib, E.; Bocci, E.; Cioccolanti, L. Component-Oriented Modeling of a Micro-Scale Organic Rankine Cycle System for Waste Heat Recovery Applications. Appl. Sci. 2021, 11, 1984. https://doi.org/10.3390/app11051984
Moradi R, Habib E, Bocci E, Cioccolanti L. Component-Oriented Modeling of a Micro-Scale Organic Rankine Cycle System for Waste Heat Recovery Applications. Applied Sciences. 2021; 11(5):1984. https://doi.org/10.3390/app11051984
Chicago/Turabian StyleMoradi, Ramin, Emanuele Habib, Enrico Bocci, and Luca Cioccolanti. 2021. "Component-Oriented Modeling of a Micro-Scale Organic Rankine Cycle System for Waste Heat Recovery Applications" Applied Sciences 11, no. 5: 1984. https://doi.org/10.3390/app11051984
APA StyleMoradi, R., Habib, E., Bocci, E., & Cioccolanti, L. (2021). Component-Oriented Modeling of a Micro-Scale Organic Rankine Cycle System for Waste Heat Recovery Applications. Applied Sciences, 11(5), 1984. https://doi.org/10.3390/app11051984

