Design and Realization of a Frequency Reconfigurable Multimode Antenna for ISM, 5G-Sub-6-GHz, and S-Band Applications
Abstract
:1. Introduction
2. Materials and Methods
2.1. Antenna Geometry
2.2. Simulation Setup
2.3. Design of Wideband Antenna
2.4. Design of Notch Band Antenna
2.5. Numerical Analysis
2.6. Parametric Analysis
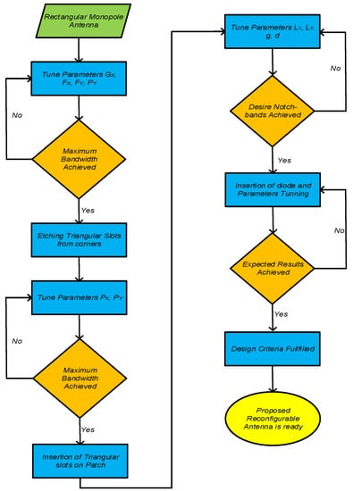
2.7. Design Methodology
3. Results and Discussion
3.1. Measurement Setup
3.2. S-Parameter
3.3. Radiation Patterns
3.4. Gain and Radiation Efficiency
3.5. Comparison with State-of-the-Art Works
4. Conclusions
Author Contributions
Funding
Institutional Review Board Statement
Informed Consent Statement
Data Availability Statement
Acknowledgments
Conflicts of Interest
References
- Nikolaou, S.; Bairavasubramanian, R.; Lugo, C.; Carrasquillo, I.; Thompson, D.C.; Ponchak, G.E.; Papapolymerou, J.; Tentzeris, M.M. Pattern and frequency reconfigurable annular slot antenna using PIN diodes. IEEE Trans. Antennas Propag. 2006, 54, 439–448. [Google Scholar] [CrossRef]
- Ojaroudi, N.P.; Basherlou, H.J.; Al-Yasir, Y.I.A.; Abd-Alhameed, R.A.; Abdulkhaleq, A.M.; Noras, J.M. Recent Developments of Reconfigurable Antennas for Current and Future Wireless Communication Systems. Electronics 2019, 8, 128. [Google Scholar] [CrossRef] [Green Version]
- Ghaffar, A.; Li, X.J.; Seet, B.-C. Dual frequency band and polarization reconfigurable antenna for mobile devices. In Proceedings of the IEEE 17th International Conference on Communication Technology (ICCT), Chengdu, China, 23–27 October 2017. [Google Scholar]
- Boufrioua, A. Frequency Reconfigurable Antenna Designs Using PIN Diode for Wireless Communication Applications. Wirel. Pers. Commun. 2019, 110, 1879–1885. [Google Scholar] [CrossRef]
- Affandi, A.; Azim, R.; Alam, M.; Islam, M.T. A Low-Profile Wideband Antenna for WWAN/LTE Applications. Electronics 2020, 9, 393. [Google Scholar] [CrossRef] [Green Version]
- Zaidi, A.; Awan, W.A.; Hussain, N.; Baghdad, A. A Wide and Tri-band Flexible Antennas with Independently Controllable Notch Bands for Sub-6-GHz Communication System. Radioengineering 2020, 29, 44–51. [Google Scholar] [CrossRef]
- Jin, G.; Deng, C.; Yang, J.; Xu, Y.; Liao, S. A New Differentially-Fed Frequency Reconfigurable Antenna for WLAN and Sub-6GHz 5G Applications. IEEE Access 2019, 7, 56539–56546. [Google Scholar] [CrossRef]
- Cai, Y.-M.; Li, K.; Yin, Y.; Gao, S.; Hu, W.; Zhao, L. A Low-Profile Frequency Reconfigurable Grid-Slotted Patch Antenna. IEEE Access 2018, 6, 36305–36312. [Google Scholar] [CrossRef]
- Wang, J.; Yang, L. A compact four bands microstrip patch antenna with coplanar waveguide feed. In Proceedings of the 3rd Asia-Pacific Conference on Antennas and Propagation, Harbin, China, 26–29 July 2014; pp. 33–36. [Google Scholar]
- Feng, G.; Guo, C.; Ding, J. Frequency-Reconfigurable Slot Antenna Using Metasurface. In Proceedings of the International Conference on Microwave and Millimeter Wave Technology (ICMMT), Chengdu, China, 7–11 May 2018. [Google Scholar]
- Zhao, X.; Riaz, S. A Dual-Band Frequency Reconfigurable MIMO Patch-Slot Antenna Based on Reconfigurable Microstrip Feedline. IEEE Access 2018, 6, 41450–41457. [Google Scholar] [CrossRef]
- Soltanpour, M.; Fakharian, M. Compact filtering slot antenna with frequency agility for Wi-Fi/LTE mobile applications. Electron. Lett. 2016, 52, 491–492. [Google Scholar] [CrossRef]
- Han, L.; Wang, C.; Chen, X.; Zhang, W. Compact Frequency-Reconfigurable Slot Antenna for Wireless Applications. IEEE Antennas Wirel. Propag. Lett. 2016, 15, 1795–1798. [Google Scholar] [CrossRef]
- Ali, T.; Biradar, R.C. A compact hexagonal slot dual band frequency reconfigurable antenna for WLAN applications. Microw. Opt. Technol. Lett. 2017, 59, 958–964. [Google Scholar] [CrossRef]
- Abdulraheem, Y.I.; Oguntala, G.A.; Abdullah, A.S.; Mohammed, H.J.; Ali, R.A.; Abd-Alhameed, R.A.; Noras, J.M. Design of frequency reconfigurable multiband compact antenna using two PIN diodes for WLAN/WiMAX applications. IET Microw. Antennas Propag. 2017, 11, 1098–1105. [Google Scholar] [CrossRef] [Green Version]
- Ali, T.; Khaleeq, M.M.; Biradar, R.C. A multiband reconfigurable slot antenna for wireless applications. AEU Int. J. Electron. Commun. 2018, 84, 273–280. [Google Scholar] [CrossRef]
- Saraswat, K.; Harish, A.R. Flexible dual-band dual-polarised CPW-fed monopole antenna with discrete-frequency reconfigurability. IET Microw. Antennas Propag. 2019, 13, 2053–2060. [Google Scholar] [CrossRef]
- Abbas, A.; Hussain, N.; Jeong, M.-J.; Park, J.; Shin, K.S.; Kim, T.; Kim, N. A Rectangular Notch-Band UWB Antenna with Controllable Notched Bandwidth and Centre Frequency. Sensors 2020, 20, 777. [Google Scholar] [CrossRef] [Green Version]
- Ghaffar, A.; Li, X.J.; Seet, B.-C.; Awan, W.A.; Hussain, N. Compact Multiband Frequency Reconfigurable Antenna for 5G Communications. In Proceedings of the 29th International Telecommunication Networks and Applications Conference (ITNAC), Auckland, New Zealand, 27–29 November 2019; pp. 1–3. [Google Scholar]
- Awan, W.A.; Hussain, N.; Le, T.T. Ultra-thin flexible fractal antenna for 2.45 GHz application with wideband harmonic rejection. AEU Int. J. Electron. Commun. 2019, 110, 152851. [Google Scholar] [CrossRef]
- ROGERS Corporation. Available online: www.rogerscorp.com (accessed on 10 July 2020).
- Balanis, C.A. Antenna Theory: Analysis and Design; John Wiley & Sons: Hoboken, NJ, USA, 2016. [Google Scholar]
- Yang, X.; Luyen, H.; Xu, S.; Behdad, N. Design Method for Low-Profile, Harmonic-Suppressed Filter-Antennas Using Miniaturized-Element Frequency Selective Surfaces. IEEE Antennas Wirel. Propag. Lett. 2019, 18, 427–431. [Google Scholar] [CrossRef]
- Hussain, N.; Awan, W.A.; Naqvi, S.I.; Ghaffar, A.; Zaidi, A.; Iftikhar, A.; Li, X.J. A Compact Flexible Frequency Reconfigurable Antenna for Heterogeneous Applications. IEEE Access 2020, 8, 173298–173307. [Google Scholar] [CrossRef]
- Rahman, S.U.; Cao, Q.; Wang, Y.; Ullah, H. Design of wideband antenna with band notch characteristics based on single notching element. Int. J. RF Microw. Comput. Eng. 2018, 29, e21541. [Google Scholar] [CrossRef]
- Luo, S.; Chen, Y.; Wang, D.; Liao, Y.; Li, Y. A monopole UWB antenna with sextuple band-notched based on SRRs and U-shaped parasitic strips. AEU Int. J. Electron. Commun. 2020, 120, 153206. [Google Scholar] [CrossRef]
- Khan, M.S.; Naqvi, S.A.; Iftikhar, A.; Asif, S.M.; Fida, A.; Shubair, R.M. A WLAN band-notched compact four element UWB MIMO antenna. Int. J. RF Microw. Comput. Eng. 2020, 30, e22282. [Google Scholar] [CrossRef]
- Park, J.; Jeong, M.; Hussain, N.; Rhee, S.; Park, S.; Kim, N. A low-profile high-gain filtering antenna for fifth generation systems based on nonuniform metasurface. Microw. Opt. Technol. Lett. 2019, 61, 2513–2519. [Google Scholar] [CrossRef]
- Hussain, N.; Jeong, M.; Park, J.; Rhee, S.; Kim, P.; Kim, N. A compact size 2.9–23.5 GHz microstrip patch antenna with WLAN band-rejection. Microw. Opt. Technol. Lett. 2019, 61, 1307–1313. [Google Scholar] [CrossRef]
- Awan, W.A.; Zaidi, A.; Hussain, N.; Iqbal, A.; Baghdad, A. Stub loaded, low profile UWB antenna with independently controllable notch-bands. Microw. Opt. Technol. Lett. 2019, 61, 2447–2454. [Google Scholar] [CrossRef]
- Iqbal, A.; Smida, A.; Mallat, N.K.; Islam, M.T.; Kim, S. A Compact UWB Antenna with Independently Controllable Notch Bands. Sensors 2019, 19, 1411. [Google Scholar] [CrossRef] [Green Version]
- Ghimire, J.; Choi, D.-Y. Design of a Compact Ultrawideband U-Shaped Slot Etched on a Circular Patch Antenna with Notch Band Characteristics for Ultrawideband Applications. Int. J. Antennas Propag. 2019, 2019, 1–10. [Google Scholar] [CrossRef] [Green Version]











| Parameter | Value | Parameter | Value | Parameter | Value |
|---|---|---|---|---|---|
| AX | 30 mm | AY | 30 mm | H | 1.9 mm |
| GX | 12 mm | FX | 30 mm | FY | 1.9 mm |
| PX | 15.55 mm | PY | 30 mm | g | 1 mm |
| d | 1 mm | L1 | 12.72 mm | L2 | 9.9 mm |
| C1 | 100 pF | I | 68 nH | CDC | 100 pF |
| Switching State | Diode State | Simulated Bandwidth (GHz) | Measured Bandwidth (GHz) | Simulated Peak Gain (dBi) | Measured Peak Gain (dBi) |
|---|---|---|---|---|---|
| Case-11 | D1-On and D2-On | 2.29–4.47 | 2.25–4.53 | 3.86 | 3.8 |
| Case-01 | D1-On and D2-Off | 2.3–2.65 | 2.1–2.78 | 2.44 | 2.39 |
| 3–4.5 | 3.09–4.57 | 3.91 | 3.82 | ||
| Case-10 | D1-Off and D2-On | 2.1–2.4 | 1.86–2.5 | 2.21 | 1.89 |
| 2.92–4.37 | 3.03–4.47 | 3.89 | 3.82 | ||
| Case-00 | D1-Off and D2-Off | 2.17–2.35 | 1.93–2.4 | 2.26 | 2.17 |
| 2.64–2.85 | 2.62–2.93 | 2.01 | 1.96 | ||
| 3.19–4.34 | 3.19–4.65 | 3.9 | 3.79 |
| Ref. | Dimension (mm2) | Operational Mode | Reconfigurable Technique | Frequency Range (GHz) | Peak Gain (dBi) |
|---|---|---|---|---|---|
| [5] | 65 × 10 | Wideband | N. A | 1.6–2.2 | 2.45 |
| [6] | 25 × 30 | Tri-band | N. A | 2.35–5.5 | 3.75 |
| [8] | 100 × 100 | Single band | PIN-diode (2) | 2.2–3.8 | 6.5 |
| [9] | 70 × 70 | Single band | Varactor (1) | 2.6–3.8 | 5.92 |
| [10] | 50 × 50 | Single band | Mechanical | 2–4.5 | 5.6 |
| [11] | 27 × 27 | Single band | Varactor (1) | 1.4–2. | 2.48 |
| [12] | 14 × 36 | Single band | PIN-diode (2) | 2–2.6 | N. R |
| [13] | 25 × 27 | Single and Dual Band | PIN-diode (2) | 2–6 | 2.8 |
| [14] | 20 × 16 | Single and Dual Band | PIN-diode (2) | 2–6 | 3.13 |
| [15] | 50 × 45 | Dual and Tri Band | PIN-diode (2) | 2.5–5 | 5.8 |
| [16] | 30 × 28 | Dual and Quad band | PIN-diode (1) | 1.5–11 | 3.1 |
| [17] | 50 × 33 | Wide and Dual Band | PIN-diode (2) | 2–3.75 | 3.2 |
| This Work | 30 × 30 | Wide, Dual and Tri band | PIN-diode (2) | 1.8–4.5 | 3.72 |
Publisher’s Note: MDPI stays neutral with regard to jurisdictional claims in published maps and institutional affiliations. |
© 2021 by the authors. Licensee MDPI, Basel, Switzerland. This article is an open access article distributed under the terms and conditions of the Creative Commons Attribution (CC BY) license (http://creativecommons.org/licenses/by/4.0/).
Share and Cite
Ghaffar, A.; Li, X.J.; Awan, W.A.; Iffat Naqvi, S.; Hussain, N.; Seet, B.-C.; Alibakhshikenari, M.; Falcone, F.; Limiti, E. Design and Realization of a Frequency Reconfigurable Multimode Antenna for ISM, 5G-Sub-6-GHz, and S-Band Applications. Appl. Sci. 2021, 11, 1635. https://doi.org/10.3390/app11041635
Ghaffar A, Li XJ, Awan WA, Iffat Naqvi S, Hussain N, Seet B-C, Alibakhshikenari M, Falcone F, Limiti E. Design and Realization of a Frequency Reconfigurable Multimode Antenna for ISM, 5G-Sub-6-GHz, and S-Band Applications. Applied Sciences. 2021; 11(4):1635. https://doi.org/10.3390/app11041635
Chicago/Turabian StyleGhaffar, Adnan, Xue Jun Li, Wahaj Abbas Awan, Syeda Iffat Naqvi, Niamat Hussain, Boon-Chong Seet, Mohammad Alibakhshikenari, Francisco Falcone, and Ernesto Limiti. 2021. "Design and Realization of a Frequency Reconfigurable Multimode Antenna for ISM, 5G-Sub-6-GHz, and S-Band Applications" Applied Sciences 11, no. 4: 1635. https://doi.org/10.3390/app11041635
APA StyleGhaffar, A., Li, X. J., Awan, W. A., Iffat Naqvi, S., Hussain, N., Seet, B.-C., Alibakhshikenari, M., Falcone, F., & Limiti, E. (2021). Design and Realization of a Frequency Reconfigurable Multimode Antenna for ISM, 5G-Sub-6-GHz, and S-Band Applications. Applied Sciences, 11(4), 1635. https://doi.org/10.3390/app11041635
