Multi-Population Parallel Wolf Pack Algorithm for Task Assignment of UAV Swarm
Abstract
:1. Introduction
2. Basic Knowledge and Literature Review
2.1. Task Assignment Model
- There is no consideration of obstacles and no-fly zones, so the range between the UAV and target can be expressed by their straight-line distance.
- UAVs fly at fixed altitudes with the same constant velocity. Thus, the flight time can be equivalent to the fight range.
- The UAV drops the weapon directly above the target, so the task position is the projection of the target position on the flight level. In other words, the UAV’s fight range flying to the task position is the straight-line distance between the UAV’s position and the target position in the horizontal plane, regardless of the altitude.
- The time consumption involved in preparing and firing the weapon is not taken into account. In other words, the time cost to complete a task includes only the flight time.
- Each target can be attacked only once, while any UAV can attack multiple targets.
- Targets’ initial positions are revealed.
2.2. Optimization Methods
2.3. The Basics of WPA
2.3.1. Integer Matrix Coding
2.3.2. The Optimization Mechanism of the WPA
2.3.3. Analysis of WPA
2.4. Multi-Population Optimization Method
2.4.1. The Basics of the Multi-Population Optimization Method
2.4.2. Factors of Multi-Population Optimization Method
- Migration mode:
- Trigger condition:
- Individuals participating in migration:
2.5. Basic Communication Structures for Multi-Population Optimization
2.6. Parallel Propulsion Mode
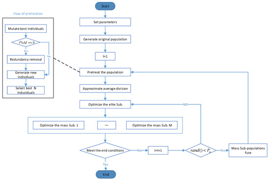
3. The Proposed Multi-Population Parallel Wolf Pack Algorithm (MPPWPA)
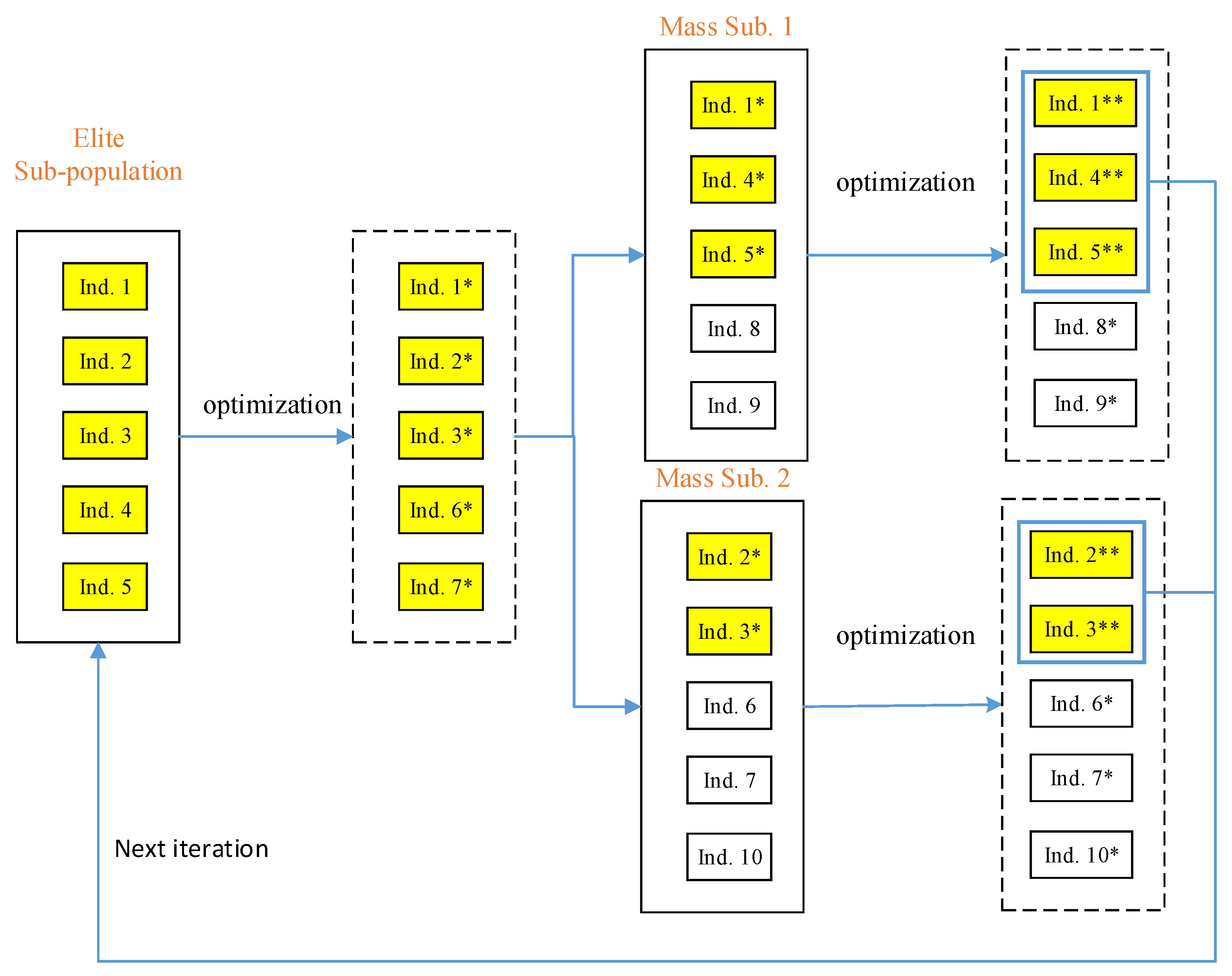
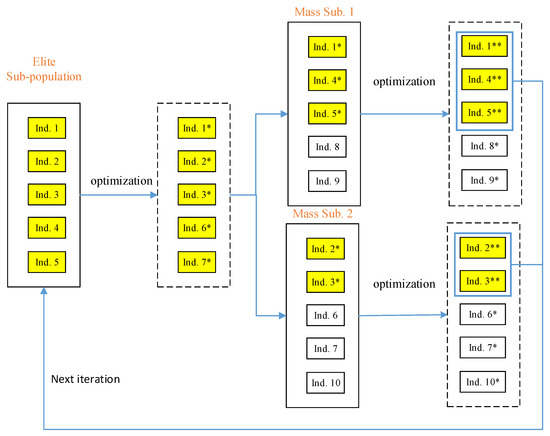
3.1. Elite-Mass Population Distribution
3.2. Pretreatment of the Population
3.3. Approximate Average Division Method
3.4. System for MPPWPA
3.5. Parallel Propulsion Mode for MPPWPA
4. Experiments of Task Assignment for UAV Swarm Using MPPWPA
4.1. Preparation for Simulation Experiments
4.2. The Results and Analyses of Simulation Experiments
4.2.1. Simulation Results in Scenario 1
4.2.2. Simulation Results in Scenario 2
4.2.3. Simulation Results in Scenario 3
5. Conclusions
Author Contributions
Funding
Institutional Review Board Statement
Informed Consent Statement
Data Availability Statement
Acknowledgments
Conflicts of Interest
References
- Wu, H.; Li, H.; Xiao, R.; Liu, J. Modeling and simulation of dynamic ant colony’s labor division for task allocation of UAV swarm. Phys. A Stat. Mech. Appl. 2018, 491, 127–141. [Google Scholar] [CrossRef]
- Liang, G.; Kang, Y.; Xing, Z.; Yin, G. UAV cooperative multi- task assignment based on discrete particle swarm optimization algorithm. Comput. Simul. 2018, 35, 22–28. [Google Scholar]
- Samuel, R. Routing and scheduling of vehicles and crews: The state of the art. Comput. Oper. Res. 1983, 10, 63–211. [Google Scholar]
- Mazzeo, S.; Loiseau, I. An ant colony algorithm for the capacitated vehicle routing. Electron. Notes Discret. Math. 2004, 18, 181–186. [Google Scholar] [CrossRef]
- Solomon, M.M. Algorithms for the vehicle routing and scheduling problem with time window constraints. Oper. Res. 1987, 32, 254–265. [Google Scholar] [CrossRef] [Green Version]
- Dror, M.; Trudeau, P. Savings by split delivery routing. Transp. Sci. 1989, 23, 141–145. [Google Scholar] [CrossRef]
- Zhang, H.; Ge, H.; Yang, J.; Tong, Y. Review of vehicle routing problems: Models, classification and solving algorithms. Arch. Comput. Methods Eng. 2021, 28, 1–27. [Google Scholar] [CrossRef]
- Min, H. The multiple vehicle routing problem with simultaneous delivery and pick-up points. Transp. Res. A Gen. 1989, 23, 377–386. [Google Scholar] [CrossRef]
- Kuhn, H.W. The Hungarian method for the assignment problem. Nav. Res. Logist. Q. 1955, 2, 83–97. [Google Scholar] [CrossRef] [Green Version]
- Shima, T.; Rasmussen, S.J. Tree search algorithm for assigning cooperating UAVs to multiple tasks. Int. J. Robust Nonlinear Control 2008, 18, 135–153. [Google Scholar]
- Alighanbari, M.; How, J. Cooperative task assignment of unmanned aerial vehicles in adversarial environments. In Proceedings of the American Control Conference, Portland, OR, USA, 8–15 June 2005; pp. 4661–4666. [Google Scholar]
- Ling, X. The approximate optimal solution of the traveling salesman problem is obtained by the optimal exhaustive method. Comput. Appl. Res. 1998, 15, 82–83. [Google Scholar]
- Lipson, J.D. Newton’s method: A great algebraic algorithm. In Proceedings of the Third ACM Symposium on Symbolic & Algebraic Computation, Yorktown Heights, NY, USA, 10 August 1976; pp. 260–270. [Google Scholar]
- Ji, S.; Ye, J. An accelerated gradient method for trace norm minimization. In Proceedings of the 26th Annual International Conference on Machine Learning, Montreal QC, Canada, 1 January 2009; pp. 457–464. [Google Scholar]
- Mao, H.; Tian, S.; Chao, A. UAV Mission Planning; National Defense Industry Press: Beijing, China, 2015. (In Chinese) [Google Scholar]
- Di, B.; Zhou, R.; Wu, J. Distributed coordinated heterogeneous task allocation for unmanned aerial vehicles. Control Decis. 2013, 28, 274–278. [Google Scholar]
- Oh, G.; Kim, Y.; Ahn, J.; Choi, H. Market-based task assignment for cooperative timing missions in dynamic environments. J. Intell. Robot. Syst. 2017, 87, 97–123. [Google Scholar] [CrossRef]
- Zhang, J.; Wang, Y.; Li, F.; Zhou, T. Dynamic task assignment problem of multi-agent. Electron. Technol. Softw. Eng. 2018, 18, 255–258. [Google Scholar]
- Brunet, L.; Choi, H.; How, J. Consensus-based auction approaches for decentralized task assignment. In Proceedings of the AIAA Guidance, Navigation and Control Conference and Exhibit, Honolulu, HI, USA, 18–21 August 2008. [Google Scholar]
- Yu, X.; Guo, J.; Zheng, H. Extended-CBBA-based task allocation algorithm for on-orbit assembly spacecraft. Unmanned Syst. Technol. 2019, 4, 46–53. [Google Scholar]
- Boveiri, H.R. An incremental ant colony optimization based approach to task assignment to processors for multiprocessor scheduling. Front. Inf. Technol. Electron. Eng. 2017, 18, 498–510. [Google Scholar] [CrossRef]
- Shima, T.; Rasmussen, S.J.; Sparks, A.G. UAV cooperative multiple task assignments using genetic algorithms. In Proceedings of the American Control Conference, Portland, OR, USA, 8–15 June 2005; pp. 2989–2994. [Google Scholar]
- Xiao, K.; Lu, J.; Nie, Y.; Ma, L.; Wang, X.; Wang, G. A benchmark for multi-UAV task assignment of an extended team orienteering problem. arXiv 2020, arXiv:2009.00363v1. [Google Scholar]
- Sujit, P.B.; George, J.M.; Beard, R. Multiple UAV task allocation using particle swarm optimization. In Proceedings of the AIAA Guidance, Navigation and Control Conference and Exhibit, Honolulu, HI, USA, 18–21 August 2008; pp. 1–9. [Google Scholar]
- Bousad, I.; Lepagnot, J.; Siarry, P. A survey on optimization metaheuristics. Inf. Sci. 2013, 237, 82–117. [Google Scholar] [CrossRef]
- Li, X.; Shao, Z.; Qian, J. An optimizing method based on autonomous animats: Fish-swarm algorithm. Syst. Eng.-Theory Pract. 2002, 22, 32–38. [Google Scholar]
- Passino, K. Biomimicry of bacterial foraging for distributed optimization and control. IEEE Control Syst. Mag. 2002, 22, 52–67. [Google Scholar]
- Eusuff, M.M.; Lansey, K.E. Optimization of water distribution network design using the shuffled frog leaping algorithm. J. Water Resour. Plan. Manag. 2003, 129, 210–225. [Google Scholar] [CrossRef]
- Karaboga, D.; Basturk, B. A powerful and efficient algorithm for numerical function optimization: Artificial bee colony (ABC) algorithm. J. Glob. Optim. 2007, 39, 459–471. [Google Scholar] [CrossRef]
- Wu, H.; Zhang, F.; Wu, L. New swarm intelligence algorithm—Wolf pack algorithm. Syst. Eng. Electron. 2013, 35, 2430–2437. [Google Scholar]
- Wu, H.; Zhang, F. An uncultivated wolf pack algorithm for high dimensional functions and its application in parameters optimization of PID controller. In Proceedings of the 2014 IEEE Congress on Evolutionary Computation (CEC), Beijing, China, 6–11 July 2014; pp. 1477–1482. [Google Scholar]
- Gao, C.; Yu, X.; Zhu, Y. Optimization of hydraulic turbine governor parameters based on WPA. In Proceedings of the 2018 IOP Conference Series: Earth and Environmental Science, Chongqing, China, 25–26 November 2017; Volume 108, p. 052011. [Google Scholar]
- Zhang, X. Short-term load forecasting for electric bus charging stations based on fuzzy clustering and least squares support vector machine optimized by wolf pack algorithm. Energies 2018, 11, 1449. [Google Scholar] [CrossRef] [Green Version]
- Zhuang, H.; Jiang, X. A wolf pack algorithm for active and reactive power coordinated optimization in active distribution network. In Proceedings of the 2016 IOP Conference Series: Earth and Environmental Science, Beijing, China, 19–22 August 2016; Volume 40, pp. 1–9. [Google Scholar]
- Ding, C.-Q.; Li, C.-P.; Liu, B.; Jiang, X.-P.; Tang, Y.-H.; Sun, H.; Zhou, W. Multi-objective congestion dispatch of active distribution network based on source-load coordination. Autom. Electr. Power Syst. 2017, 41, 88–95. [Google Scholar]
- Menassel, R.; Nini, B.; Mekhaznia, T. An improved fractal image compression using wolf pack algorithm. J. Exp. Theor. Artif. Intell. 2018, 30, 429–439. [Google Scholar] [CrossRef]
- Feng, X.; Hu, K.; Lou, X. Infrared and visible image fusion based on the total variational model and adaptive wolf pack algorithm. IEEE Access 2020, 8, 2348–2361. [Google Scholar] [CrossRef]
- Wu, H.; Zhang, F.; Zhan, R.; Wang, S.; Zhang, C. A binary wolf pack algorithm for solving 0–1 knapsack problem. Syst. Eng. Electron. 2014, 36, 1660–1667. [Google Scholar]
- Guo, L.; Liu, S. An improved binary wolf pack algorithm based on adaptive step length and improved update strategy for 0–1 knapsack problems. In Proceedings of the Communications in Computer and Information Science, Changsha, China, 22–24 September 2017. [Google Scholar]
- Li, H.; Wu, H. An oppositional wolf pack algorithm for parameter identification of the chaotic systems. Optik 2016, 127, 9853–9864. [Google Scholar] [CrossRef]
- Xian, S.; Li, T.; Cheng, Y. A novel fuzzy time series forecasting model based on the hybrid wolf pack algorithm and ordered weighted averaging aggregation operator. Int. J. Fuzzy Syst. 2020, 22, 1832–1850. [Google Scholar] [CrossRef]
- Lu, Y.; Ma, Y.; Wang, J.; Han, L. Task assignment of UAV swarm based on wolf pack algorithm. Appl. Sci. 2020, 10, 8335. [Google Scholar] [CrossRef]
- Yu, X.; Yu, H.; Liu, Y.; Xiao, R. A clustering routing algorithm based on wolf pack algorithm for heterogeneous wireless sensor networks. Comput. Netw. 2020, 167, 106994. [Google Scholar]
- Chen, Y.; Mei, Y.; Yu, J.; Su, X.; Xu, N. Three-dimensional unmanned aerial vehicle path planning using modified wolf pack search algorithm. Neurocomputing 2017, 266, 445–457. [Google Scholar]
- Jiao, L.; Liu, J.; Zhong, W. Co-Evolutionary Computing and Multi-Agent Systems; SciencePress: Beijing, China, 2006. [Google Scholar]
- Zhang, Y.; Zhang, H. Dynamic scheduling of blocking flow-shop based on multi-population ACO algorithm. Int. J. Simul. Model. 2020, 19, 529–539. [Google Scholar] [CrossRef]
- Park, J.; Park, M.W.; Kim, D.W.; Lee, J. Multi-population genetic algorithm for multilabel feature selection based on label complementary communication. Entropy 2020, 22, 876. [Google Scholar] [CrossRef]
- Chen, L.; Li, Q.; Zhao, X.; Fang, Z.; Peng, F.; Wang, J. Multi-population coevolutionary dynamic multi-objective particle swarm optimization algorithm for power control based on improved crowding distance archive management in CRNs. Comput. Commun. 2019, 145, 146–160. [Google Scholar] [CrossRef]
- Digalakis, J.G.; Margaritis, K.G. A multipopulation cultural algorithm for the electrical generator scheduling problem. Math. Comput. Simul. 2002, 60, 293–301. [Google Scholar] [CrossRef]
- Yang, B.; Wang, S.; Cheng, Q.; Jin, T. Scheduling of field service resources in cloud manufacturing based on multi-population competitive-cooperative GWO. Comput. Ind. Eng. 2021, 154, 107104. [Google Scholar] [CrossRef]
- Turky, A.; Sabar, N.R.; Song, A. A multi-population memetic algorithm for dynamic shortest path routing in mobile ad-hoc networks. In Proceedings of the 2016 IEEE Congress on Evolutionary Computation (CEC), Vancouver, BC, Canada, 24–29 July 2016; pp. 4119–4126. [Google Scholar]
- Zhang, W.; Wen, J.B.; Zhu, Y.C.; Hu, Y. Multi-objective scheduling simulation of flexible job-shop based on multi-population genetic algorithm. Int. J. Simul. Model. 2017, 16, 313–321. [Google Scholar] [CrossRef]
- Arantes, M.; Arantes, J.; Toledo, C.; Williams, B. A hybrid multi-population genetic algorithm for UAV path planning. In Proceedings of the Genetic and Evolutionary Computation Conference, Denver, CO, USA, 20–24 July 2016; pp. 853–860. [Google Scholar]
- Hao, K.; Zhao, J.; Yu, K.; Li, C.; Wang, C. Path planning of mobile robots based on a multi-population migration genetic algorithm. Sensors 2020, 20, 5873. [Google Scholar] [CrossRef]
- Li, X.; Ma, S.; Wang, Y. Multi-population based ensemble mutation method for single objective bilevel optimization problem. IEEE Access 2016, 4, 7262–7274. [Google Scholar] [CrossRef]
- Wang, X.; Chen, H.; Heidari, A.A.; Zhang, X.; Xu, J.; Xu, Y.; Huang, H. Multi-population following behavior-driven fruit fly optimization: A Markov chain convergence proof and comprehensive analysis. Knowl.-Based Syst. 2020, 210, 106437. [Google Scholar] [CrossRef]
- Yoshida, H.; Fukuyama, Y. Parallel multi-population differential evolutionary particle swarm optimization for voltage and reactive power control in electric power systems. In Proceedings of the 2017 56th Annual Conference of the Society of Instrument and Control Engineers of Japan (SICE), Kanazawa, Japan, 19–22 September 2017. [Google Scholar]
- Nseef, S.K.; Abdullah, S.; Turky, A.; Kendall, G. An adaptive multi-population artificial bee colony algorithm for dynamic optimisation problems. Knowl.-Based Syst. 2016, 104, 14–23. [Google Scholar] [CrossRef] [Green Version]
- Merelo, J.J.; Mora, A.M.; Fernandes, C.M.; Esparcia-Alcazar, A.I.; Laredo, J.L. Pool vs. island based evolutionary algorithms: An initial exploration. In Proceedings of the 2012 Seventh International Conference on P2P, Parallel, Grid, Cloud and Internet Computing (3PGCIC), Victoria, BC, Canada, 12–14 November 2012; pp. 19–24. [Google Scholar]
- García-Valdez, M.; Trujillo, L.; Merelo, J.J.; de Vega, F.F.; Olague, G. The EvoSpace Model for Pool-Based Evolutionary Algorithms. J. Grid Comput. 2015, 13, 329–349. [Google Scholar] [CrossRef]





















| Parameters | Meaning | Parameters | Meaning |
|---|---|---|---|
| Maximum iterations | Threshold distance for calling behavior | ||
| Size of population | Scale factor of exploring wolves | ||
| Walking step | Scale factor of wolf population update | ||
| Raid step | Minimum walking directions | ||
| Siege step | Maximum walking directions | ||
| Maximum cycles of walking behavior |
| Parameters | Scenario 1 | Scenario 2 | Scenario 3 |
|---|---|---|---|
| 200 | 400 | 1000 | |
| 160 | 160 | 160 | |
| 2 | 2 | 2 | |
| 4 | 14 | 70 | |
| 1 | 1 | 1 | |
| 10 | 10 | 10 | |
| 2 | 14 | 70 | |
| 4 | 4 | 4 | |
| 5 | 5 | 5 | |
| 1 | 1 | 1 | |
| 5 | 5 | 5 |
| Parameters | Meaning | Values |
|---|---|---|
| The number of mass sub-populations | 2, 4, 8, 16 | |
| Probability of migration | 1, 0.8, 0.6, 0.4, 0.2, 0 | |
| Mutation ratio | 20% | |
| Interval of redundancy removal | 2 iterations in scenario 15 iterations in scenario 25 iterations in scenario 3 |
| Algorithm | Objective Function Value (m) | Convergence Time (s) | |||
|---|---|---|---|---|---|
| Ave. | Std. | Ave. | Std. | ||
| PSO | - | 29.49 | 0.78 | 10.40 | 8.44 |
| GA | - | 31.10 | 1.58 | 1.64 | 3.23 |
| ABC | - | 28.71 | 0 | 1.30 | 0.24 |
| WPA | - | 29.65 | 1.23 | 2.22 | 3.76 |
| MPPWPA | 2 | 29.01 | 0.43 | 1.66 | 0.25 |
| 4 | 28.90 | 1.01 | 1.28 | 0.23 | |
| 8 | 28.71 | 0 | 1.11 | 0.17 | |
| 16 | 28.71 | 0 | 1.27 | 0.24 | |
| 2 | 4 | 8 | 16 | |||||
|---|---|---|---|---|---|---|---|---|
| Ave. | Std. | Ave. | Std. | Ave. | Std. | Ave. | Std. | |
| 1 | 29.01 | 0.45 | 28.90 | 1.01 | 28.71 | 0 | 28.71 | 0 |
| 0.8 | 28.87 | 0.78 | 28.85 | 1.00 | 28.71 | 0 | 28.71 | 0 |
| 0.6 | 29.01 | 0.81 | 28.83 | 1.02 | 28.71 | 0 | 28.86 | 0.35 |
| 0.4 | 28.97 | 1.14 | 28.98 | 0.82 | 28.71 | 0 | 28.89 | 0.58 |
| 0.2 | 28.95 | 0.82 | 28.98 | 1.00 | 28.77 | 0.77 | 28.71 | 0 |
| 0 | 29.59 | 1.5 | 29.20 | 0.8 | 28.98 | 0.33 | 28.71 | 0 |
| 2 | 4 | 8 | 16 | |||||
|---|---|---|---|---|---|---|---|---|
| Ave. | Std. | Ave. | Std. | Ave. | Std. | Ave. | Std. | |
| 1 | 1.66 | 0.25 | 1.28 | 0.23 | 1.11 | 0.17 | 1.27 | 0.24 |
| 0.8 | 1.62 | 0.18 | 1.16 | 0.13 | 1.27 | 0.24 | 1.28 | 0.36 |
| 0.6 | 1.56 | 0.14 | 1.16 | 0.15 | 1.27 | 0.24 | 1.24 | 0.26 |
| 0.4 | 1.55 | 0.22 | 1.26 | 0.29 | 1.27 | 0.30 | 1.40 | 0.34 |
| 0.2 | 1.59 | 0.20 | 1.28 | 0.74 | 1.23 | 0.34 | 1.30 | 0.22 |
| 0 | 1.57 | 0.17 | 1.21 | 0.22 | 1.16 | 0.37 | 1.47 | 0.22 |
| Algorithm | Objective Function Value (m) | Convergence Time (s) | |||
|---|---|---|---|---|---|
| Ave. | Std. | Ave. | Std. | ||
| PSO | - | 511.8 | 37 | 174.73 | 47.78 |
| GA | - | 330.86 | 30.36 | 21.87 | 4.25 |
| ABC | - | 269.78 | 5.8 | 170.73 | 42.86 |
| WPA | - | 266.3 | 19.48 | 158.83 | 49.29 |
| MPPWPA | 2 | 252.6 | 15.1 | 109.2 | 47.0 |
| 4 | 257.1 | 19.3 | 72.1 | 24.2 | |
| 8 | 250.6 | 13.6 | 63.7 | 22.5 | |
| 16 | 257.2 | 13.5 | 64.9 | 12.3 | |
| 2 | 4 | 8 | 16 | |||||
|---|---|---|---|---|---|---|---|---|
| Ave. | Std. | Ave. | Std. | Ave. | Std. | Ave. | Std. | |
| 1 | 259.7 | 15.5 | 251.7 | 16.5 | 263.9 | 16.2 | 254.9 | 20.6 |
| 0.8 | 252.6 | 15.1 | 257.1 | 19.3 | 250.6 | 13.6 | 257.2 | 13.5 |
| 0.6 | 257.4 | 20.9 | 248.27 | 14.1 | 250.6 | 13.0 | 254.2 | 14.0 |
| 0.4 | 249.5 | 14.4 | 255.9 | 15.1 | 254.1 | 18.1 | 251.9 | 15.3 |
| 0.2 | 252.4 | 14.5 | 254.8 | 18.4 | 260.2 | 14.5 | 252.7 | 14.9 |
| 0 | 259.9 | 15.2 | 251.7 | 13.8 | 261.7 | 21.3 | 258.5 | 15.1 |
| 2 | 4 | 8 | 16 | |||||
|---|---|---|---|---|---|---|---|---|
| Ave. | Std. | Ave. | Std. | Ave. | Std. | Ave. | Std. | |
| 1 | 108.5 | 41.2 | 70.3 | 36.1 | 64.1 | 19.7 | 65.2 | 15.4 |
| 0.8 | 109.2 | 47.0 | 72.1 | 24.2 | 63.7 | 22.5 | 64.9 | 12.3 |
| 0.6 | 101.1 | 37.9 | 68.3 | 21.1 | 69.2 | 28.8 | 57.1 | 10.0 |
| 0.4 | 109.0 | 29.8 | 67.4 | 27.9 | 53.8 | 8.4 | 47.1 | 6.9 |
| 0.2 | 110.5 | 40.87 | 78.1 | 23.5 | 54.4 | 16.8 | 45.0 | 9.8 |
| 0 | 110.1 | 42.9 | 80.8 | 17.5 | 66.7 | 8.13 | 65.7 | 1.4 |
| Algorithm | Objective Function Value | Convergence Time | ||
|---|---|---|---|---|
| Ave. | Std. | Ave. | Std. | |
| PSO | 8268 | 218 | 5579 | 1464 |
| GA | 2390 | 53 | 2581 | 503 |
| ABC | 2455 | 134 | 4643 | 644 |
| WPA | 1789 | 90.04 | 3262 | 753 |
| MPPWPA | 1552 | 50.49 | 1242 | 371 |
Publisher’s Note: MDPI stays neutral with regard to jurisdictional claims in published maps and institutional affiliations. |
© 2021 by the authors. Licensee MDPI, Basel, Switzerland. This article is an open access article distributed under the terms and conditions of the Creative Commons Attribution (CC BY) license (https://creativecommons.org/licenses/by/4.0/).
Share and Cite
Lu, Y.; Ma, Y.; Wang, J. Multi-Population Parallel Wolf Pack Algorithm for Task Assignment of UAV Swarm. Appl. Sci. 2021, 11, 11996. https://doi.org/10.3390/app112411996
Lu Y, Ma Y, Wang J. Multi-Population Parallel Wolf Pack Algorithm for Task Assignment of UAV Swarm. Applied Sciences. 2021; 11(24):11996. https://doi.org/10.3390/app112411996
Chicago/Turabian StyleLu, Yingtong, Yaofei Ma, and Jiangyun Wang. 2021. "Multi-Population Parallel Wolf Pack Algorithm for Task Assignment of UAV Swarm" Applied Sciences 11, no. 24: 11996. https://doi.org/10.3390/app112411996
APA StyleLu, Y., Ma, Y., & Wang, J. (2021). Multi-Population Parallel Wolf Pack Algorithm for Task Assignment of UAV Swarm. Applied Sciences, 11(24), 11996. https://doi.org/10.3390/app112411996
