Next Article in Journal
Pose Estimation of Driver’s Head Panning Based on Interpolation and Motion Vectors under a Boosting Framework
Previous Article in Journal
Predicting Traffic Sign Retro-Reflectivity Degradation Using Deep Neural Networks
 
 
Font Type:
Arial Georgia Verdana
Font Size:
Aa Aa Aa
Line Spacing:
Column Width:
Background:
Article

Acoustic Method of Quality Control of Two-Component Composite Materials

by
Zagira Saimanova
1,
Sergey Sukhinin
2,
Ainur Zhumadillayeva
1,*,
Aigul Mukhametzhanova
3,
Assemgul Smagulova
4 and
Gulnur Abildaeva
4
1
Faculty of Information Technologies, L.N. Gumilyov Eurasian National University, Nur-Sultan 010000, Kazakhstan
2
Department of Applied Hydrodynamics, Lavrentyev Institute for Hydrodynamics SB RAS, 630090 Novosibirsk, Russia
3
Department of Pedagogics and Metods of Primary Education, Karaganda Buketov University, Karaganda 100026, Kazakhstan
4
Faculty of Innovative Technologies, Karaganda Technical University, Karaganda 100026, Kazakhstan
*
Author to whom correspondence should be addressed.
Appl. Sci. 2021, 11(24), 11594; https://doi.org/10.3390/app112411594
Submission received: 30 October 2021 / Revised: 23 November 2021 / Accepted: 2 December 2021 / Published: 7 December 2021

Abstract

The features of using the acoustic method for accurately determining the concentration of components in two-component composite materials by measuring the speed of sound of long waves are described in this paper. Furthermore, explicit expressions for the volume concentrations of the matrix material and reinforcing particles or fibers of composite materials obtained by acoustic measurements are found. In addition, the advantages, features, and limits of the application of acoustic quality control of composite materials of various compositions and purposes are described. It is established that the methods for determining the concentration of components are valid for all types of composite materials, which are conveniently considered as phonon crystals. These results make it possible to more accurately determine or select a measuring cell for the experimental determination of the speed of sound. The mathematical problem to be solved is a purely exact inverse problem.

1. Introduction

In this paper the acoustic properties of composite and nonhomogeneous and heterogeneous two-component media are investigated with the help of 1D theory. Phononic crystals are composite media, with two different elastic materials modulated in a periodic fashion. Composite materials have been introduced into almost every industry in some form or fashion. This is due to the acceptance and transfer of finished products and the principles of total quality control. To solve this problem, special non-destructive methods of quality control of composite materials are required. A significant difficulty is the structure of the composite, which is an essentially heterogeneous material, which consists of a matrix and a reinforcing material (fibers as in carbon fiber plastics or particles as in damascus steel). The concept of the propagation velocity of small perturbations for displacements or longitudinal stresses in composite materials is not entirely common and requires a special explanation. Throughout the work, it is assumed that the composite material can be described with the help of a fundamental cell, which, repeating periodically, forms or describes, with some accuracy, the entire composite. In this case, for a simple wave, oscillations in each fundamental cell are conveniently considered an amplitude factor, and the phase shift of oscillations in adjacent fundamental cells of the composite material describes a traveling simple wave in the composite.
This paper describes acoustic non-destructive testing methods for determining the concentration of components (matrix and reinforcing material) in a two-component heterogeneous composite material.
The peculiarities of acoustic methods of non-destructive testing are low cost, efficiency, and the ability to automate measurements. Acoustic measurements are a very important method and an example of methods for non-destructive testing of the composition of heterogeneous media.
These results make it possible to more accurately determine or select a measuring cell for experimental determination of the speed of sound. The mathematical problem that needs to be solved is a purely exact inverse problem. In this paper, within the framework of a one-dimensional theory, using an exact inverse problem, methods for determining the concentration of components of a two-component heterogeneous continuous medium—a composite material by a known sound velocity for long waves or low frequencies—are developed. The essential features of wave propagation in inhomogeneous one-dimensional periodic media are [1,2,3,4]: strong dispersion; the presence of an infinite number of passbands and locking; and the presence of an infinite number of propagating modes. All these features are essential for the development of methods for acoustic sounding of an inhomogeneous medium. In this paper, based on the results of [1,2,3,4], a method for solving exact inverse problems for determining the structure of an inhomogeneous medium from a known sound velocity is proposed. As an example, a study was conducted to determine the concentration of air bubbles in water or to determine the porosity of a gas-filled porous medium. The waveguide, decelerating, and resonant properties of inhomogeneous one-dimensional periodic permeable media such as a chain of gas bubbles in a liquid or a structured composite were studied in [1,2]. In the framework of the two-dimensional theory, the propagation of waves near one-dimensional periodic chains of permeable and impenetrable obstacles is studied in [3].
This article uses the results and is a continuation and generalization of the work [3,4] presented below. The papers [5,6] below contain the results of research that make it possible to determine the transmission and reflection coefficients of acoustic waves from interfaces of the phonon crystal—phonon crystal, phonon crystal—continuous medium type.
The method proposed in this paper can serve as a basis for the development and creation of new technologies for the acoustic method of quality control of composite materials at the input and output.
With the help of these technologies, it is possible to determine not only the composition, but also the quality of composites. It should be noted that acoustic methods determine the volume concentration of components with high accuracy.
The frequency range of acoustic studies is determined by the characteristic size of the inhomogeneities of the composite or the size of the fundamental cell of the one-dimensional-periodic structure of the composite.

2. Mathematical Formulation, Photonic Crystal Method

It is convenient to assume that all composite materials and the corresponding heterogeneous media are one-dimensional-periodic. An essential feature of wave propagation in one-dimensional periodic media is that the phase of vibrations propagates through the fundamental cells through the medium, and the vibrations in the fundamental cells are the amplitude factor.
Let the composite material—the reinforcing material in the composite matrix—be described using an inhomogeneous one-dimensional periodic medium that consists of two components:
M 1 = { c 1 ,   p 1 } и M 1 = { c 2 ,   p 2 } —the speed of sound and the density at rest, let p ( 1 ) and p ( 2 ) acoustic perturbation of pressure (or voltage in a longitudinal wave) in the 1st and 2nd media, respectively. It is considered that the environment M1 and M2 completely fill the environment M in this way; M + L = M—the displacement of the medium by L translates it into itself. Further, for clarity and convenience of presentation, it is assumed that the medium M1 is denser than the medium M2 [1,2,3,4,5,6,7,8,9,10]. An example of such media is all composite materials reinforced with a woven preform. It is assumed that the woven preform always has a spatial periodicity. Let L be the smallest spatial period of a one-dimensional periodic medium. Further, the following notation is used: τ = p 2 / p 1 —the ratio of densities,
k = c 1 / c 2 —the ratio of sound velocities,
ω —circular oscillation frequency,
λ = ω L / c 1 —dimensionless oscillation frequency. Dimensionless spatial variables x ^ = x / L are used x ^ = x / L , next, the cover over x is lowered. In these variables, the smallest spatial period of the medium is equal to one.
Everywhere in the work, the index j refers to the M j , j = 1 , 2 . environment. A part of the medium (composite) having a length equal to one is called a fundamental cell.

2.1. Equations and Boundary Conditions

The steady-state acoustic pressure fluctuations with a circular frequency in the media M1 and M2 and are described using the equations:
p x x ( 1 ) + λ 2 p ( 1 ) = 0 , p x x ( 2 ) + λ 2 k 2 p ( 2 ) = 0
At the boundaries of the media contact, the conditions of continuity of pressure and velocity (dynamic and kinematic conditions) must be met:
p ( 1 ) = p ( 2 ) , τ p x ( 1 ) = p x ( 2 )
The Equations (1) and (2) are further called the problem T, the transmission problem. This problem fully describes the distribution of acoustic waves in inhomogeneous one-dimensional periodic composites.

2.2. Symmetry Properties

Since the wave equation is invariant with respect to any locally flat symmetries, the symmetry of the problem T is determined by the symmetry of the woven preform of a composite material for fiber reinforcement with glass, basalt, carbon fiber, or discrete reinforcement. By definition, all one-dimensional periodic structures admit a group of transfers along the spatial line { T 1 } generated by the shift operator by 1 dimension, so the space of permissible solutions can be decomposed into subspaces invariant with respect to this group [2]. Functions p ( x ) that belong to such subspaces for some ξ, π ξ π satisfy:
T 1 p ( x ) p ( x + 1 ) e i ξ u ( x )
As a result, we can assume that they have the form, which hereafter will be called an elementary wave packet following [7,8,9,10,11,12,13,14,15]:
p ( x ) e i ω t = A ( x ) e i ( ω t   +   ξ x )
A ( x + 1 ) = A ( x )
Here i− is an imaginary unit, ξ describes the phase shift of oscillations in neighboring fundamental regions of the translation group, A(x) the amplitude factor, and ξ is the wave number for an elementary wave packet in the composite. Next, the problem T with condition (4) will be called the problem T ( ξ ) .
It should be noted that the elementary wave packet (4) completely describes the fine structure of the dispersing acoustic wave in a phonon crystal. The solution of the Equations (1) and (2) in the form of an elementary wave packet (1.3) exists only for some values of the circular frequency and the wave number ω = ω ( ξ ) .
It is sufficient to investigate the problem T ( ξ ) in some fundamental cell of the translation group (some period of the structure), for example, in between 0 < x < 1 . The solution on the entire straight line can be obtained by continuing the solution of the problem in one period using (4).

2.3. Wave Guide Modes and Common-Mode Oscillations

At the physical level of rigor, the waveguide modes of oscillations correspond to traveling waves propagating through the composite without attenuation. For further presentation, it will be necessary to clarify the terminology.
Definition 1.
A nontrivial solution of the problem T ( ξ ) for ξ 0 is called an elementary wave packet for a composite material if ξ 0 [7,8,9,10,11,12]. The corresponding parameter value λ = λ ( ξ ) is called the dispersion relation for the dimensionless wavenumber ξ and dimensionless frequency λ . For dimensional quantities of the angular frequency and wavenumber, the following relations are valid:
ω = λ ( ξ ) L and K = ξ L
Elementary wave packet (4) for dimensional variables (x, t) has the form
p m e t r i c s ( x , t ) = A m e t r i c s ( x ) e i ( ξ x L ω ( ξ ) t ) ,
A m e t r i c s ( x + L ) = A ( x ) m e t r i c s
P m e t r i c s ( x + L , t ) = p m e t r i c s ( x , t ) e i ξ
It should be noted that the wavelength Λ of an elementary wave model in a phonon crystal is determined by the relation Λ = 2 π L ξ . Fair.
Lemma 1.
The smallest value of the wavelength of an elementary wave packet for any phonon crystal is equal to 2L—double the length of the fundamental cell. In this case, oscillations in the neighboring fundamental regions of the translation group occur in antiphase.
Proof. 
Because π ξ π , then the smallest value of the wavelength of an elementary wave packet for any phonon crystal is equal to 2L—twice the elementary length. Due to the fact that the wavelength of an elementary wave packet has the form Λ = 2 π L ξ , the minimum wavelength of this wave is 2L when the phase of circular oscillations in neighboring fundamental cells is shifted by π , which was required to be proved. □

3. Determination of the Component Concentration of a Monodisperse Composite

The problem T ( ξ ) for a chain of identical inhomogeneities (monodisperse chain) (Figure 1) [6] is typical. Let the linear concentration of one connected layer of the M1 medium be equal to k 1 , then the linear concentration of the M2 medium is equal to k 2 = 1 k 1 .
Conditions at the boundaries of the fundamental cell
p ( 1 ) ( k / 2 ) exp ( i ξ ) = p ( 2 ) ( 1 k / 2 ) ,
τ p x ( 1 ) ( k / 2 ) exp ( i ξ ) = p x ( 2 ) ( 1 k / 2 )
are equivalent (3).
Here and after (1), (2) and (7) called a problem T M ( ξ ) .
It should be noted that the family of problems T M ( ξ ) fully considers the possible interactions of all inhomogeneities in a one-dimensional periodic chain.

3.1. Dispersion Relations

Following [1], the dispersion relations for all waveguide modes of the T M ( ξ ) problem have the form:
4 τ k [ 1 + c o s ( 2 ξ ) ] ( τ + k ) 2 { c o s [ λ ( k κ k + κ ) + ξ ] + c o s [ λ ( k κ k + κ ) ξ ] } + c o s [ λ ( k κ k + κ ) ξ ] } + ( τ + k ) 2 { c o s [ λ ( k + κ k κ ) + ξ ] + c o s [ λ ( k + κ k κ ) ξ ] + c o s [ λ ( k + κ k κ ) ξ ] } = 0
The passbands { σ n } n = 1 , 2 ,   and cutoffs are fully described by this ratio.
The mode corresponding to the lowest (first) passband will be called creeping. It should be noted that the wavelength of the creeping mode exceeds the dimensions of the inhomogeneities. In [1], an approximate dispersion relation was obtained for low frequencies from the first passband:
λ 1 ( τ , ξ ) = 2 τ [ 1 c o s ( ξ ) ] / ( k + τ k τ ) ( k τ k κ 2 ) .

3.2. Long Wave Approach

For the acoustic sounding technique, it is advisable to consider the asymptotic behavior of the waveguide frequencies and phase velocities of the creeping mode, provided that the wavelength is significantly greater than the spatial period of the bubble chain. The wavelength L w of the creeping waveguide mode corresponding to the waveguide frequency λ 1 ( ξ , k , τ ) , has the form L w = 2 π / ξ .
At large values L w , the wave number of the waveguide mode is close to zero. For small ξ   (6) takes the form:
λ 1 ( ξ , k , τ ) = ξ τ / ( k + τ k τ ) ( k τ k κ + k 2 ) .
Dimensionless phase velocity C p h ( 1 ) ( ξ , k , τ ) in the propagation of a long wave in the first bandwidth is defined as C p h ( 1 ) ( ξ , k , τ ) = λ 1 ( ξ , k , τ ) / ξ , and for small values of ξ , the dimensionless wavenumber and small values of τ , have the form:
C p h ( 1 ) ( ξ , k , τ ) = τ / k k ( 1 k ) = ( c 2 / c 1 ) τ / k ( 1 k )
The phase velocity of the creeping mode depends only on the concentration, the ratio of the speeds of sound, and the ratio of the densities of the two media forming the chain. This allows using the known phase velocity of long waves and the known properties of the components of the medium to determine the concentration of the components using the relation [10]:
k ( 1 k ) = τ [ C p h ( 1 ) ( ξ , k , τ ) / ( c 2 / c 1 ) ] 2

3.3. Determination of the Concentration of Components from the Known Acoustic Phase Velocity of Long Waves in Composite Materials

Let one period of the chain contain two inclusions of the medium M1 (water) with sizes k 1 and k 3   ( k 1 + k 3 = k ) , distances between them— k 2 and k 4 (Figure 2) [6].
Elementary wave packets are described in one spatial period by relations (1), (2), and phase shift conditions (4) or equivalent (7), which are equivalent to a system of eight equations for eight unknowns.
The smallest waveguide frequency of oscillations of a polydisperse chain is found by direct calculation; for small values of frequency, this frequency has the form:
λ 1 ( ξ , k , τ ) = 2 τ [ 1 c o s ( ξ ) ] / [ ( k + τ k τ ) ( k τ k 2 + k 2 ) ]
The expression for the phase velocity is obtained by direct calculation using dispersion relations for low frequencies and for long waves in a polydisperse phonon crystal with two and three different dimensions of the reinforcement and, accordingly, the matrix:
U p h a s e = τ ( k τ k τ ) ( κ 2 k k τ κ 2 )
This means that the concentration of component 1 in the composite material is fully determined by the quadratic equation for its calculation:
( κ 2 τ κ 2 τ 2 + τ ) k 2 + ( 2 κ 2 τ + κ 2 + τ 2 ) k + κ 2 τ τ U p h a s e 2 = 0 .  
Since the phase velocity U p h a s e is known, this relationship allows one to determine the concentration of the components from the known phase velocity of long waves in the composite material.
It should be noted that the influence of the polydispersity of the distribution of the components of the matrix and reinforcing material in this case is insignificant.

4. Example of Numerical Analytical Studies

Water and air. This section describes studies of the effect of polydispersity on the accuracy of quality control of composites, in which it is shown that for low frequencies and long waves, polydispersity does not affect the acoustic measurement of the concentration of composite components. For small values of the dimensionless frequency w, using a direct calculation from the dispersion relations, one can obtain an approximate or simplified dispersion relation [14]. Numerical studies were carried out for a polydisperse two-component water–air mixture.
It is assumed that in the SI system at a temperature of +20 °C, the speed sound in air is 343 m per second, the density of air is 1.2 kg per meter cubed.
For water, the speed of sound is 1400 m per second, the density of water is 1000 kg per cubic meter. The ratio is:
K S w a t e r S a i r
For the values of velocities described above, the ratio of air-to-water densities τ = 0.0012 has the form K ≔ 4.081632653.
For the values of scabs described above, the ratio of air to water densities has the form K ≔ 4.081632653:
ω = 1400 · ξ L τ k τ ( k 1 ) k 2 ( k 1 ) τ k
The wave number k [wave] for an elementary wave packet in dimensional variables has the form k [ w a v e ] = ξ L .
For these values of parameters, in the approximation of long waves, the linear concentration of water in the air and the phase velocity of acoustic waves in the water–air mixture are related by the relation, an analogue of which is given in Section 3.
249,400,021,609 70,589,400,000,000 U p h 2 k 249,400,021,609 70,589,400,000,000 U p h 2 k 2 + 1 235,298 U p h 2 1 2 = 0
From this relationship, an explicit expression can be obtained for the phase velocity of long waves in a water–air mixture for 0 < k < 1.
U p h 10,290,000 749,046,042,327 k 2 + 748,200,064,827 k + + 900,000,000
The dependence of the acoustic phase velocity in a water–air mixture can be described using the graph (Figure 3).
It should be noted that using the above expressions, the concentration is determined using the speed of the sound in the mixture in two digits. For an unambiguous selection, weighing a unit volume of the mixture is required. This allows one to make a one-off choice of determining the concentration for mixtures with a higher volume concentration of water in air or air in water.

4.1. Main Anomaly of Sound Speed Value in Water–Air Mixtures

For a heterogeneous water–air mixture, there is a minimum acoustic velocity U m i n in the mixture. For the above parameters, this speed is expressed in meters per second.
U m i n = 23.74862126
The value of the minimum speed of sound in the mixture for long waves is achieved at the value of the linear concentration k* of water in the mixture k* = 0.4994352967.
The minimum speed of sound U m i n in the mixture is an order of magnitude less than the speed of sound in air and two orders of magnitude less than the speed of sound in water (Figure 3).
The authors are not aware of any theoretical or experimental studies of this anomaly in the speed of sound in a mixture of acoustically contrasting materials [16].

4.2. Marginal Anomalies of the Sound Velocity Values in Water–Air Mixtures for Small and Large Concentrations

Small and large linear concentrations of water in air are very common, e.g., fog shows a low linear concentration of water in the air (Figure 4).
Here, the extreme concentration on the graph is 1.5 mm of water per meter of air.
Examples:
  • k = 1/10 mm of water in 1 m of the mixture, the speed of sound of the mixture is 330 m per second;
  • k = 1.0 mm of water in 1 m of the mixture, the speed of sound of the mixture is 253 m per second;
  • k = 1.5 mm of water in 1 m of the mixture, the speed of sound of the mixture is 229 m per second.
When the speed drops, the fog layer begins to work as a waveguide (Figure 4). This is the reason for the good distribution of “fog beeps”.
Carbonated or aerated water layer.. This phenomenon occurs in the upper layers of open water (aeration), in layers of algae or organisms (Figure 5).
Examples:
  • k = 0.9999, 1/10 mm of air in 1 m of the mixture, the speed of sound of the mixture is 906 m per second;
  • k = 0.999, 1.0 mm of air in 1 m of the mixture, the speed of sound of the mixture is 363 m per second;
  • k = 0.9985, 1.5 mm of air in 1 m of the mixture, the speed of sound of the mixture is 230 m per second.
It should be noted that the mixture has a strong effect on the speed of sound (Figure 5).

5. Band Width and Locking Bands

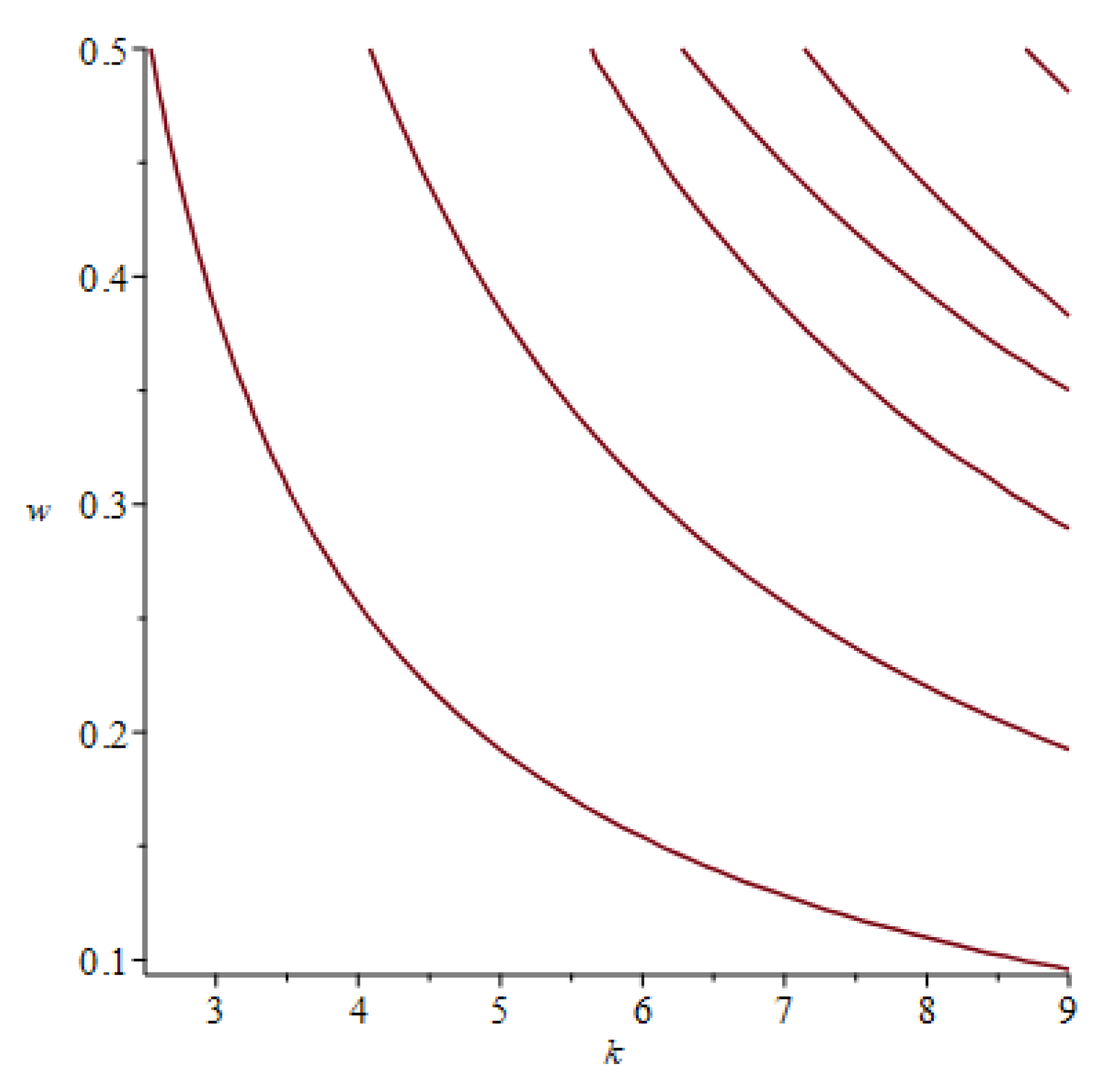
The effect of concentration on dispersion relations for the zero frequency band (the bandwidth adjacent to 0) versus water concentration is shown in Figure 6 and description for Figure 6 in Table 1.
It is necessary to note the significant influence of the concentration of water in the air on the width of the zero bandwidth. Increasing the concentration of water in the air lowers the frequencies in the zero passband (pass band). Table 2 and Table 3 describe the transmission frequency bands for the linear concentration of water in air k = 0.5, the speed of sound in water 1400 m/s, in air 343 m/s, and the density ratio 0.001.
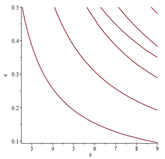
The dependence of the bandwidth boundaries on the concentration of water in the air is shown in Figure 7. The zero frequency band is adjacent to the origin (k, w).

5.1. Similarity of Phonon Crystals

The purpose of this section is to describe the main characteristics of geometrically similar phonon crystals. Changes in the dispersion relations and phase velocities depend on the magnitude of the geometric similarity of phonon crystals.
Definition 2.
Phonon crystals are called similar, with a similarity coefficient ε, if they consist of media with the same properties and the linear concentrations are geometrically similar. The size of the fundamental cell decreases by a factor of ε (ε < 1) or increases by a factor of ε (1 < ε).
For a phonon crystal stretched by a factor of ε, the wavenumber has λ ϵ ( ξ ) the form:
λ ϵ ( ξ ) = ω ϵ ( ξ ) ϵ L c 1 .  
The relation for the dispersion relations has the form:
ω ϵ ( ξ ) = ω 1 ( ξ ) ϵ .  
It should be noted that if the crystals are stretched or increased (compressed or decreased) by a factor of ε, then the corresponding transmission and locking frequency bands are lowered (increased). For the phase velocity in dimensional variables, the expression is valid:
U ϵ , p h a s e = U 1 , p h a s e ϵ ,  
on the basis of which it can be concluded that the phase velocities change according to the hyperbolic law from the stretching coefficient.

5.2. Polydisperse Phonon Crystals

The description of the propagation of perturbations in inhomogeneous media is a difficult task, which requires a special approach to solve. Such an approach is the modeling of an inhomogeneous heterogeneous medium using monodisperse or polydisperse phonon crystals. A monodisperse phonon crystal contains in the fundamental cell one reinforcing element and one element of the composite matrix (one bubble and one drop for a water–air mixture). A polydisperse phonon crystal in its fundamental cell contains several elements of the reinforcing material and several elements of the matrix (several drops and several bubbles for a water–air mixture).
This section describes the results of studies of the influence of polydispersity on the main averaged characteristics of a heterogeneous continuous medium.

5.3. The effect of Polydispersity on the Dispersion Relations in the First Passband

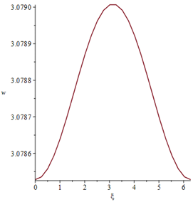
Influence of the polydispersity of a phonon crystal on the dispersion relations of the dependence of the dimensionless frequency on the wavenumber in the 0th passband, for a water concentration in the air is shown in Figure 8.
Black color: big drop + big bubble + a small drop + a small bubble with dimensions 0.4 + 0.4 + 0.1 + 0.1 according to the formula “BBmm”, the graph of dispersion relations.
Green color: big drop + medium bubble + a small drop + medium bubble, according to the Bsms formula with dimensions 0.4 + 0.25 + 0.1 + 0.25, graph of dispersion relations.
Blue color: this is a monodisperse phonon crystal with a concentration of 0.5 water and 0.5 air.

5.4. The Main Conclusions

  • The polydispersity of phonon crystals has a significant effect on the width of the 0-th frequency bandwidth, which expands this frequency band upwards.
  • The splitting of droplets and bubbles into similar-sized ones is a stronger disturbance of the phonon crystal than the appearance of small bubbles and droplets that expand the 0-th frequency band.

5.5. Effect of Polydispersity on the Phase Velocity in the First Passband

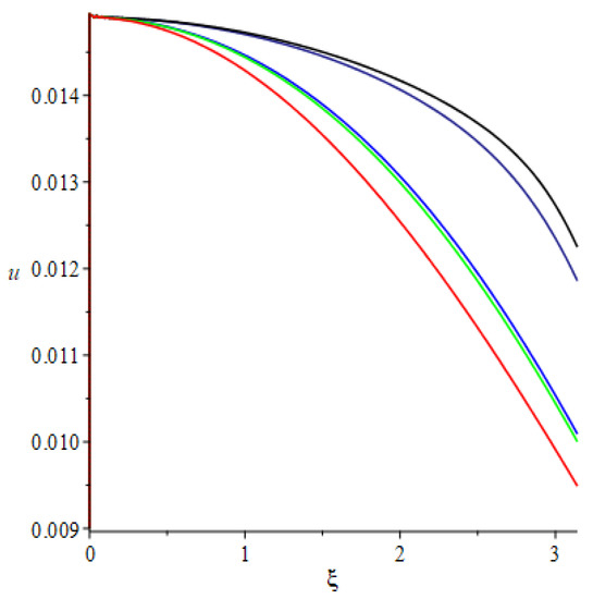
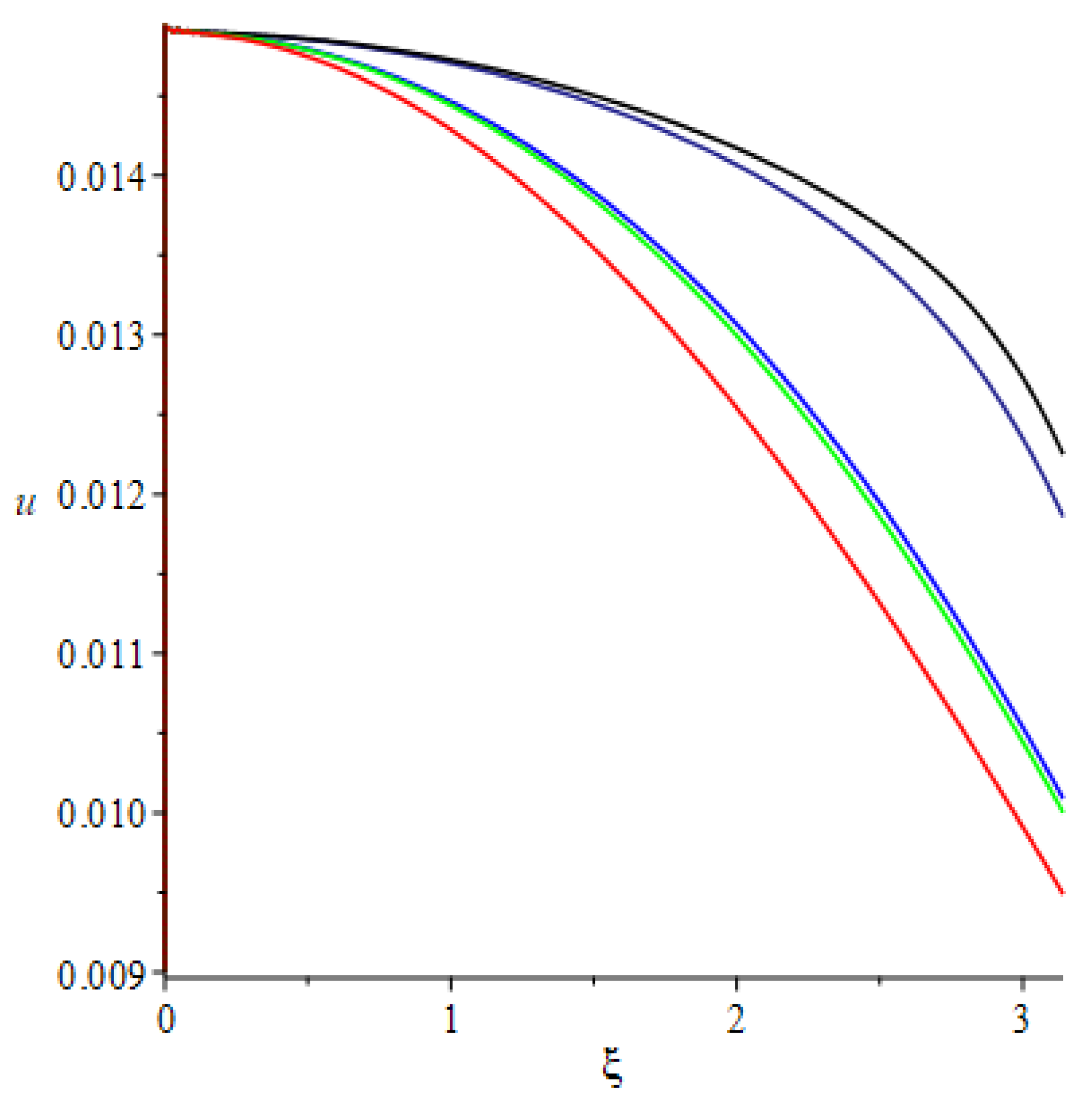
The most important characteristic of a phonon crystal is the phase velocity. This subsection presents the results of studies of the effect of polydispersity on phase velocities in the 0-th passband for various wave numbers (Figure 9).
  • Red color: monodisperse phonon crystal 0.5 + 0.5.
  • Black color: Medium drop + Medium bubble + Medium drop + small bubble with dimensions 0.25 + 0.3 + 0.25 + 0.2, a graph of phase velocities.
  • Green color: 0.05 + 0.25 + 0.45 + 0.25. The structure of the fundamental cell is drop + bubble + drop + bubble.
  • Blue color: 0.4 + 0.4 + 0.1 + 0.1. The structure of the fundamental cell is drop + bubble + drop + bubble.
  • Dark blue (navy) 0.3 + 0.3 + 0.2 + 0.2. The structure of the fundamental cell is drop + bubble + drop + bubble.

5.6. Main Conclusions

  • The polydispersity of phonon crystals has a significant effect on the background velocities in the 0-th passband.
  • Taking the above into account, polydispersity increases the phase velocities in comparison with the velocities for a monodisperse phonon crystal in the 0-th passband.

6. Conclusions

  • Exact solutions of the purely inverse problem of determining the linear and volumetric concentration of components of a heterogeneous two-component medium (a phonon crystal) using the measured speed of sound in a phonon crystal are obtained.
  • The polydispersity of the components does not significantly affect the results obtained using long waves.
  • The results obtained show that acoustic measurements make it possible to carry out: input and output control of the concentration of components for any two-component product; quality control of products in which chemical processes associated with gas release may occur during improper storage (for example, fermented meat in sour milk).
  • An acoustic velocity anomaly was detected for the water–air mixture under normal conditions, depending on the concentrations of the components. For a linear concentration of approximately ½, the speed of sound reaches a minimum value of 24 m per second. This speed is 14 times less than the speed of sound in air and 58 times less than the speed of sound in water.
  • The results of the work can be used to control the quality of composite m materials, to probe heterogeneous mixtures, and to create new materials with predictable properties.

Author Contributions

S.S., Z.S. and A.Z.: conceptualization; A.M. and A.S.: formal analysis; G.A. and A.S.: resources; S.S., A.Z., Z.S., A.M. and G.A.: writing—original draft preparation; S.S. and A.Z.: writing—review and editing. All authors have read and agreed to the published version of the manuscript.

Funding

This research received no external funding.

Institutional Review Board Statement

Not applicable.

Informed Consent Statement

Not applicable.

Data Availability Statement

Data are contained within the article.

Acknowledgments

We deeply thank the anonymous reviewers for their insightful suggestions and constructive comments and we are also grateful to the editors for editing our manuscript.

Conflicts of Interest

The authors declare no conflict of interest.

References

  1. Sukhinin, S.V. Wave propagation and resonance phenomena in inhomogeneous media. J. Appl. Mech. Tech. Phys. 2001, 42, 411–419. [Google Scholar] [CrossRef]
  2. Sukhinin, S.V.; Kondratenko, D. Wave transmission trough inhomogeneous chain of transparent obstacles. In Proceedings of the International Conference on Mathematical Methods in Electromagnetic Theory, Kiev, Ukraine, 10–13 September 2002; pp. 157–162. [Google Scholar]
  3. Sukhinin, S.V. Waveguide, anomalous, and whispering properties of a periodical chain of obstacles. Sib. Zh. Indust. Mat. 1998, 1, 175–198. [Google Scholar]
  4. Sukhinin, S.V. Features of signal propagation in heterogeneous media. In Proceedings of the V International Seminar on Stability of Flows of Homogeneous and Heterogeneous Liquids, Novosibirsk, Russia, 22–24 April 1998; pp. 98–103. [Google Scholar]
  5. Konstantinov, A.P.; Sukhinin, S.V.; Yurkovskiy, V.S. Wave transmission and reflection at the boundary of phononic crystals. J. Phys. Conf. Ser. 2017, 894, 012094. [Google Scholar] [CrossRef]
  6. Saimanova, Z.B.; Sukhinin, S.V.; Zhumadillayeva, A.K. Wave transmission and reflection from the boundary of phononic crystal homogeneous medium. Eurasian J. Math. Comput. Appl. 2020, 8, 62–75. [Google Scholar] [CrossRef]
  7. Gavrilyuk, S.L.; Makarenko, N.I.; Sukhinin, S.V. Waves in Continuous Media; Lecture Notes in Geosystems Mathematics and Computing; Springer International Publishing AG: Cham, Switzerland, 2017; ISBN 978-3-319-49276-6/978-3-319-49277-3. [Google Scholar]
  8. Kronig, R.; Penny, W.G. Quantum mechanics of electrons in crystals. Proc. Roy. Soc. Lond. 1930, 130, 499–513. [Google Scholar]
  9. Tamir, T.; Wang, H.C.; Oliner, A.A. Wave propagation in sinusoidally stratified media. IEEE Trans. Microw. Theory Tech. 1964, 12, 324–335. [Google Scholar] [CrossRef]
  10. Allard, J.F.; Jansens, G.; Lauriks, W.; Vermeir, G. Frame–borne surface waves in air–saturated porous media. J. Acoust. Soc. Am. 2001, 111, 690–696. [Google Scholar] [CrossRef]
  11. Albert, D.G. A comparison between wave propagation in water–saturated and air-saturated porous materials. J. Appl. Phys. 1993, 73, 28–36. [Google Scholar] [CrossRef]
  12. Arntsen, B.; Carcione, J.M. Numerical simulation of the Biot slow wave in water-saturated Nivelsteiner sandstone. Geophysics 2001, 66, 890–896. [Google Scholar] [CrossRef]
  13. Bakulin, A.V.; Molotkov, L.A. Application of complex Biot dencities for the description of attenuation and dispersion in porrous rocks. In Proceedings of the EAGE 60th Conference and Technical Exhibition, Leipzig, Germany, 8–12 June 1998; p. 85. [Google Scholar]
  14. Best, A.; McCann, C. Seismic attenuation and pore-fluid viscosity in clay-rich reservoir sandstones. Geophysics 1995, 60, 1386–1397. [Google Scholar] [CrossRef]
  15. Gurevich, B. Effect of fluid viscosity on elastic wave attenuation in porous rocks. Geophysics 2002, 67, 264–270. [Google Scholar] [CrossRef][Green Version]
  16. Smyshlyaev, V.P.; Cherednichenko, K.D. On rigorous derivation of strain gradient effects in the overall behaviour of periodic heterogeneous media. J. Mech. Phys. Solids. 2000, 48, 1325–1357. [Google Scholar] [CrossRef]
Figure 1. Monodisperse chain of composite inhomogeneities.
Figure 1. Monodisperse chain of composite inhomogeneities.
Applsci 11 11594 g001
Figure 2. Polydisperse chain of inclusions.
Figure 2. Polydisperse chain of inclusions.
Applsci 11 11594 g002
Figure 3. Graph of acoustic velocity versus low air concentrations. SI speeds. For low concentrations of water in the air (fog).
Figure 3. Graph of acoustic velocity versus low air concentrations. SI speeds. For low concentrations of water in the air (fog).
Applsci 11 11594 g003
Figure 4. Graph of acoustic velocity versus low water concentrations. SI speeds. For low concentrations of water in the air (fog).
Figure 4. Graph of acoustic velocity versus low water concentrations. SI speeds. For low concentrations of water in the air (fog).
Applsci 11 11594 g004
Figure 5. Graph of acoustic velocity versus low air concentrations in water. SI speeds. For low air concentrations in water.
Figure 5. Graph of acoustic velocity versus low air concentrations in water. SI speeds. For low air concentrations in water.
Applsci 11 11594 g005
Figure 6. Dimensionless coordinates show the dependence, in the bandwidth adjacent to 0, for the dimensionless frequency on the wave number for different values of water concentration.
Figure 6. Dimensionless coordinates show the dependence, in the bandwidth adjacent to 0, for the dimensionless frequency on the wave number for different values of water concentration.
Applsci 11 11594 g006
Figure 7. Dependence of the bandwidth boundaries on the concentration of water in the air.
Figure 7. Dependence of the bandwidth boundaries on the concentration of water in the air.
Applsci 11 11594 g007
Figure 8. Influence of the polydispersity of a phonon crystal on the dispersion relations of the dependence of the dimensionless frequency on the wavenumber in the 0th passband, for a water concentration in the air equal to 0.5 (k = 0.5).
Figure 8. Influence of the polydispersity of a phonon crystal on the dispersion relations of the dependence of the dimensionless frequency on the wavenumber in the 0th passband, for a water concentration in the air equal to 0.5 (k = 0.5).
Applsci 11 11594 g008
Figure 9. Graphs of the dependence of the phase velocity u on the wave number | ξ | in dimensionless variables.
Figure 9. Graphs of the dependence of the phase velocity u on the wave number | ξ | in dimensionless variables.
Applsci 11 11594 g009
Table 1. This table contains a description for Figure 6.
Table 1. This table contains a description for Figure 6.
Concentration k of Water in Air for
Monodisperse Phonon Crystals
Symbol on the ChartColor
k = 0.1Symbol boxColor: navy
k = 0.3Symbol diamondColor: blue
k = 0.5Symbol circleColor: green
k = 0.7Symbol crossColor: red
Table 2. The transmission frequency bands for the linear concentration of water in air.
Table 2. The transmission frequency bands for the linear concentration of water in air.
The Number of the BandwidthThe Beginning of the BandwidthEnd of the Bandwidth
000.0309848472
11.5392831573.079008535
24.6175983066.157529148
36.2830590787.697552497
49.23606395410.77577809
512.3112833413.85434351
Table 3. Table of dispersion relations in the transmission frequency bands.
Table 3. Table of dispersion relations in the transmission frequency bands.
Frequency Band NumberGraphs of the Dispersion Relations for the Dimensionless Frequency and the Wavenumber for the Water Concentration in the Air Equal to 0.5 (k = 0.5)
№ 0Applsci 11 11594 i001
№ 1Applsci 11 11594 i002
№ 2Applsci 11 11594 i003
№ 3Applsci 11 11594 i004
№ 4Applsci 11 11594 i005
№ 5Applsci 11 11594 i006
№ 6Applsci 11 11594 i007
Publisher’s Note: MDPI stays neutral with regard to jurisdictional claims in published maps and institutional affiliations.

Share and Cite

MDPI and ACS Style

Saimanova, Z.; Sukhinin, S.; Zhumadillayeva, A.; Mukhametzhanova, A.; Smagulova, A.; Abildaeva, G. Acoustic Method of Quality Control of Two-Component Composite Materials. Appl. Sci. 2021, 11, 11594. https://doi.org/10.3390/app112411594

AMA Style

Saimanova Z, Sukhinin S, Zhumadillayeva A, Mukhametzhanova A, Smagulova A, Abildaeva G. Acoustic Method of Quality Control of Two-Component Composite Materials. Applied Sciences. 2021; 11(24):11594. https://doi.org/10.3390/app112411594

Chicago/Turabian Style

Saimanova, Zagira, Sergey Sukhinin, Ainur Zhumadillayeva, Aigul Mukhametzhanova, Assemgul Smagulova, and Gulnur Abildaeva. 2021. "Acoustic Method of Quality Control of Two-Component Composite Materials" Applied Sciences 11, no. 24: 11594. https://doi.org/10.3390/app112411594

APA Style

Saimanova, Z., Sukhinin, S., Zhumadillayeva, A., Mukhametzhanova, A., Smagulova, A., & Abildaeva, G. (2021). Acoustic Method of Quality Control of Two-Component Composite Materials. Applied Sciences, 11(24), 11594. https://doi.org/10.3390/app112411594

Note that from the first issue of 2016, this journal uses article numbers instead of page numbers. See further details here.

Article Metrics

Back to TopTop