Next Article in Journal
CFD-Based In-Depth Investigation of the Effects of the Shape and Layout of a Vortex Generator on the Aerodynamic Performance of a Multi-MW Wind Turbine
Next Article in Special Issue
Modeling and Profiling of Aggregated Industrial Network Traffic
Previous Article in Journal
Development of a New Temporary Attachment Technique for Detecting Debonding of a Composite Structure Using Impedance Based Non-Destructive Testing Method
Previous Article in Special Issue
The Vehicle Routing Problem: State-of-the-Art Classification and Review
 
 
Font Type:
Arial Georgia Verdana
Font Size:
Aa Aa Aa
Line Spacing:
Column Width:
Background:
Article

A Novel Constraints Model of Credibility-Fuzzy for Reliability Redundancy Allocation Problem by Simplified Swarm Optimization

1
Department of Leisure and Recreation Administration, Ming Chuan University, Taoyuan 333, Taiwan
2
Department of International Logistics and Transportation Management, Kainan University, Taoyuan 333, Taiwan
3
Integration and Collaboration Laboratory, Department of Industrial Engineering and Engineering Management, National Tsing Hua University, Hsinchu 300, Taiwan
*
Author to whom correspondence should be addressed.
Appl. Sci. 2021, 11(22), 10765; https://doi.org/10.3390/app112210765
Submission received: 14 October 2021 / Revised: 1 November 2021 / Accepted: 12 November 2021 / Published: 15 November 2021
(This article belongs to the Special Issue Smart Manufacturing Networks for Industry 4.0)

Abstract

:
A novel constraints model of credibility-fuzzy for the reliability redundancy allocation problem (RRAP) is studied in this work. The RRAP that must simultaneously decide reliability and redundancy of components is an effective approach in improving the system reliability. In practice various systems, the uncertainty condition of components used in the systems, which few studies have noticed this state over the years, is a concrete fact due to several reasons such as production conditions, different batches of raw materials, time reasons, and climatic factors. Therefore, this study adopts the fuzzy theory and credibility theory to solve the components uncertainty in the constraints of RRAP including cost, weight, and volume. Moreover, the simplified swarm optimization (SSO) algorithm has been adopted to solve the fuzzy constraints of RRAP. The effectiveness and performance of SSO algorithm have been experimented by four famous benchmarks of RRAP.

1. Introduction

The reliability enhancement has increasingly become important in most systems because the system reliability is an important measure of system performance in many practical systems. For example, medical systems [1], video systems [2], traffic systems [3], industrial intelligence systems [4], network systems [5,6,7,8,9], wireless sensor networks [10,11], power transmission networks [12], social networks [13], and Internet of Things [14,15]. The evaluation and enhancement of system reliability must be optimized in the early design stage because the enhancement of reliability is the most efficient at this stage [16,17].
With the objective of optimizing system reliability in various systems, the redundancy allocation problems (RAP), which has to only decide the redundancy of components, and the reliability redundancy allocation problems (RRAP), which has to simultaneously decide reliability and redundancy of components, are two well-known methods to improve the system reliability. RRAP that has been studied in this work is more complicated and difficult than RAP because it must determine the reliability and redundancy of components in the systems at the same time [18,19,20].
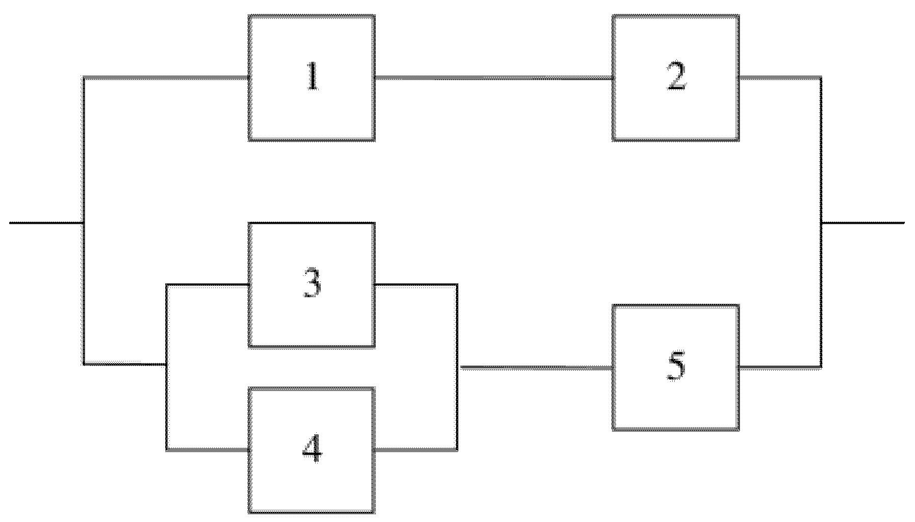
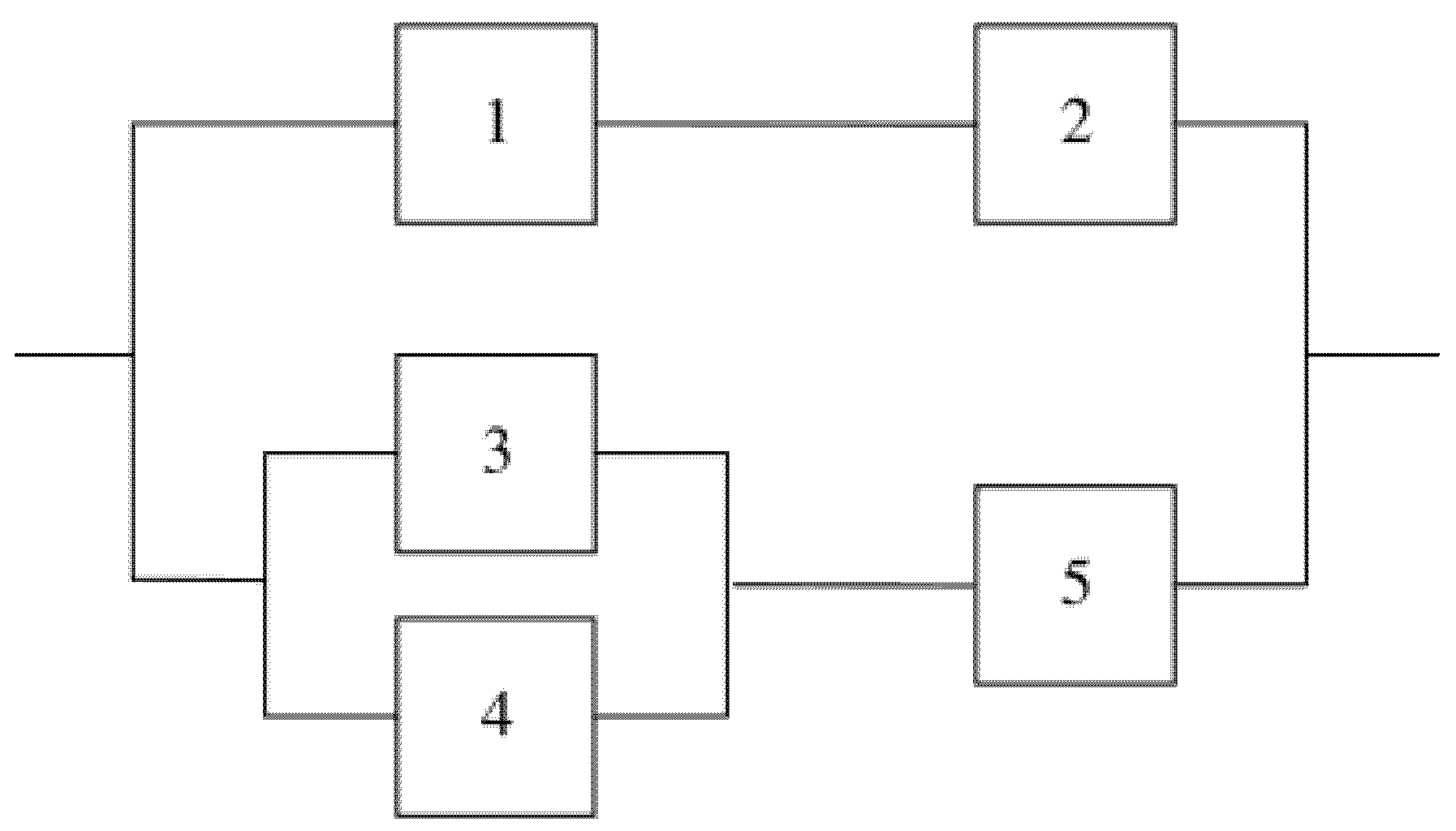
The researches of RRAP over the years have mainly used four network systems as benchmarks including series system, the network with series and parallel elements, a complex (bridge) system, and the overspeed protection of a gas turbine system, which are thus adopted in this study, as shown in following Figure 1, Figure 2, Figure 3 and Figure 4. Yeh et al. researched the bi-objective RRAP including optimizing the system reliability and cost [18]. The cold-standby strategy in RRAP was adopted by several researchers such Yeh, Ardakan and Hamadani, and Mellal and Zio [19,21,22]. Dobani et al. considered the heterogeneous components in RRAP [23]. The heterogeneous components and mixed strategy including active and cold-standby strategy are studied by Ouyang et al. [24]. Huang shown the hybrid swarm algorithms in RRAP [25]. And Garg presented a penalty guide in RRAP [26].
In fact, the status of components in the actual systems is uncertain due to many reasons in the practical environment including production conditions, different batches of raw materials, time reasons, and climatic factors. However, over the years, the RRAP studies such as the above researches have not considered the uncertainty conditions of components [18,19,20,21,22,23,24,25,26]. Though Muhuri et al. considered interval type-2 fuzzy numbers to solve the uncertainty terms of components including reliability, cost, and weight in RRAP [27]. However, Muhuri et al.’s research does not study the typical four benchmarks of RRAP and the components uncertainty of volume is not considered. Therefore, this work comprehensively studies the uncertainties of systems components in the constraints of RRAP including cost, weight, and volume applied to the famous four benchmarks shown in Figure 1, Figure 2, Figure 3 and Figure 4.
The fuzzy number that was originally invented by Zadeh in 1965 [28] has been shown to be effective for solving the uncertainty condition, thus, this work adopts the fuzzy number for the uncertainties of systems components in the constraints of RRAP including cost, weight, and volume. However, the fuzzy numbers that applied to the constraints of RRAP including cost, weight, and volume finally must be transferred to a crisp value. Liu and Iwamura in 1998 first extended the chance-constrained programming, which let the constraints meet a certain probability value of confidence level such as p and was first developed by Charnes & Cooper in 1959 [29], to the fuzzy environment called the fuzzy chance-constrained programming [30]. After that, Liu in 2004 developed the credibility theory [31] based on the fuzzy chance-constrained programming that has been successfully approved its effectiveness for transferring the fuzzy constraints to crisp constraints at a confidence level in several fields such as budget planning [32], and RAP [33]. So far, there are no scholars apply the fuzzy number and credibility theory to the comprehensive consideration of uncertainty in the constraints of RRAP. Therefore, this study adopts the fuzzy theory and credibility theory to solve the components uncertainty in the constraints of RRAP including cost, weight, and volume.
The RRAP has been shown to be a NP-hard problem [18], thus, numerous metaheuristic algorithms are adopted to solve various RRAP researches such as genetic algorithm (GA) [21,23,27], particle swarm optimization (PSO) [22,24], stochastic fractal search (SFS) [21], cuckoo search (CS) [25,26], artificial bee colony algorithm (ABC) [34], and simplified swarm optimization (SSO) [18,19,20,24]. In various kinds of metaheuristic algorithms, the SSO, which was originally developed by Yeh in 2009 [35], is a famous artificial intelligence and swarm algorithm and has been proved its superior performance in many areas such as RRAP [18,19,20,24], RAP [16,33], Wireless Sensor Networks [9], Internet of Things [15], and disassembly sequencing problem [36]. Therefore, in this study, the SSO algorithm has been adopted to solve and optimize the system reliaiblity for RRAP with considering the components uncertainty in the constraints of RRAP including cost, weight, and volume.
To summarize the above description, a flowchart as shown in Figure 5 is included to explain the processing of developing the results and how the system is working.
The other chapters of this study are allocated as described. The RRAP models for the four benchmarks are introduced in Section 2. Section 3 has represented the proposed fuzzy constraints models of RRAP. Section 4 has shown the adopted SSO algorithm. The numerical experiments are displayed in Section 5. Finally, the conclusion is represented in Section 6.

2. The RRAP Models

The RRAP models, while aim to maximize the system reliability under the non-linear constraints of cost, weight, and volume, for the four benchmarks including series system, the network with series and parallel elements, a complex (bridge) system, and the overspeed protection of a gas turbine system as shown in Figure 1, Figure 2, Figure 3 and Figure 4 are discussed in this section.
The RRAP aims to maximize the system reliability, which has to simultaneously decide reliability and redundancy of components under the non-linear constraints of cost, weight, and volume, is modelled as following Equations (1) and (2).
Maximize Rs(R, N)
Subject to Cstj(R, N) ≤ Uj
Based on the RRAP formulations in Equations (1) and (2), model the four benchmarks of RRAP including series system, the network with series and parallel elements, a complex (bridge) system, and the overspeed protection of a gas turbine system as following Equations (3)–(18).
Benchmark 1. Series system in Figure 1 [24,34,37].
Maximize   R s ( R ,   N ) = i = 1 N v R i
Subject   to   C s t 1 ( R ,   N ) = i = 1 N v α i ( 1000 / ln r i ) β i ( n i + exp ( n i / 4 ) ) U c  
C s t 2 ( R ,   N ) = i = 1 N v w i n i exp ( n i / 4 ) U w
C s t 3 ( R ,   N ) = i = 1 N v w i v i 2 n i 2 U v  
0 ≤ ri ≤ 1
The objective function to maximize the system reliability for the series system in Figure 1 is shown in above Equation (3). The constraints of cost, weight and volume are shown in above Equations (4)–(6), respectively.
Benchmark 2. Network with series and parallel elements in Figure 2 [24,34,37].
Maximize   R s ( R ,   N ) = 1 ( 1 R 1 R 2 ) { 1 [ 1 ( 1 R 3 ) ( 1 R 4 ) ] R 5 }
Subject   to   C s t 1 ( R ,   N ) = i = 1 N v α i ( 1000 / ln r i ) β i ( n i + exp ( n i / 4 ) ) U c  
C s t 2 ( R ,   N ) = i = 1 N v w i n i exp ( n i / 4 ) U w
C s t 3 ( R ,   N ) = i = 1 N v w i v i 2 n i 2 U v  
0 ≤ ri ≤ 1
The objective function to maximize the system reliability for the network with series and parallel elements in Figure 2 is shown in above Equation (7). The constraints of cost, weight and volume are shown in above Equations (8)–(10), respectively.
Benchmark 3. Complex (bridge) system in Figure 3 [24,34,37].
Maximize   R s ( R ,   N ) = R 1 R 2 + R 3 R 4 + R 1 R 4 R 5 + R 2 R 3 R 5 R 1 R 2 R 3 R 4 R 1 R 2 R 3 R 5 R 1 R 2 R 4 R 5 R 1 R 3 R 4 R 5 R 2 R 3 R 4 R 5 + 2 R 1 R 2 R 3 R 4 R 5
Subject   to   C s t 1 ( R ,   N ) = i = 1 N v α i ( 1000 / ln r i ) β i ( n i + exp ( n i / 4 ) ) U c  
C s t 2 ( R ,   N ) = i = 1 N v w i n i exp ( n i / 4 ) U w
C s t 3 ( R ,   N ) = i = 1 N v w i v i 2 n i 2 U v  
0 ≤ ri ≤ 1
The objective function to maximize the system reliability for the complex (bridge) system in Figure 3 is shown in above Equation (11). The constraints of cost, weight and volume are shown in above Equations (12)–(14), respectively.
Benchmark 4. The overspeed protection of a gas turbine system in Figure 4 [24,34,37].
Maximize   R s ( R ,   N ) = i = 1 N v [ 1 ( 1 r i ) n i ]
Subject   to C s t 1 ( R ,   N ) = i = 1 N v α i ( 1000 / ln r i ) β i ( n i + exp ( n i / 4 ) ) U c  
C s t 2 ( R ,   N ) = i = 1 N v w i n i exp ( n i / 4 ) U w
C s t 3 ( R ,   N ) = i = 1 N v v i n i 2 U v  
0.5 ≤ ri ≤ 1 − 106, 1 ≤ ni ≤ 10
The objective function to maximize the system reliability for the overspeed protection of a gas turbine system in Figure 4 is shown in above Equation (15). The constraints of cost, weight and volume are shown in above Equations (16)–(18), respectively.

3. Fuzzy Constraints Models of RRAP

This study uses fuzzy theory for modelling the fuzzy constraints of RRAP with considering uncertainty and adopts the credibility theory to modelling credibility fuzzy constraints of RRAP.

3.1. Fuzzy Constraints Models of RRAP

Zadeh in 1965 first developed the fuzzy number [28], which has been shown to be effective for solving the uncertainty condition. The triangular fuzzy number, which has been defined as the following Definition 1, is one of the famous fuzzy number that has been adopted in this study.
Definition 1.
The triangular fuzzy number A = (a1, a2, a3), where a1 < a2 < a3 and ai belongs to the real numbers for i = 1, 2, 3. The relationship of the membership function uA(a) and the triangular fuzzy number A = (a1, a2, a3) has been shown in Equation (19).
u A _ _ ( a ) = { 0 ,                                                                 i f   a < a 1 ( a a 1 ) / ( a 2 a 1 ) ,     i f   a 1 a < a 2 1 ,                                                                 i f   a = a 2 ( a 3 a ) / ( a 3 a 2 ) ,     i f   a 2 < a < a 3 0 ,                                                                 i f   a 3 < a
Accordingly, this work adopts the triangular fuzzy number for the uncertainties of systems components in the constraints of RRAP including cost, weight, and volume, which are defined as following the triangular fuzzy number for the cost, weight, and volume:
  • The triangular fuzzy number for the cost c = (c1, c2, c3), where c1 < c2 < c3 and ci belongs to the real numbers for i = 1, 2, 3.
  • The triangular fuzzy number for the weight w = (w1, w2, w3), where w1 < w2 < w3 and wi belongs to the real numbers for i = 1, 2, 3.
  • The triangular fuzzy number for the volume v = (v1, v2, v3), where v1 < v2 < v3 and vi belongs to the real numbers for i = 1, 2, 3.
Therefore, the constraints of the four benchmarks of RRAP including series system, the network with series and parallel elements, a complex (bridge) system, and the overspeed protection of a gas turbine system as shown in Equations (5) and (6), Equations (9) and (10), Equations (13) and (14), and Equations (17) and (18) are accordingly modelled to the triangular fuzzy number for the constraints of RRAP as following Equations (20)–(27). However, the components cost is not used within the cost constraints so that there is no need to convert Equations (4), (8), (12), and (16) to the fuzzy constraints.
Benchmark 1. Series system in Figure 1.
Subject   to   C s t 2 ( R ,   N ) = i = 1 N v w _ _ i n i exp ( n i / 4 ) U w
C s t 3 ( R ,   N ) = i = 1 N v w _ _ i v _ _ i 2 n i 2 U v
The triangular model of RRAP fuzzy weight and volume constraints for the series system in Figure 1 are shown in above Equations (20) and (21), where w = (w1, w2, w3) and v = (v1, v2, v3) are the triangular fuzzy number for weight and volume, respectively.
Benchmark 2. Network with series and parallel elements in Figure 2.
Subject   to   C s t 2 ( R ,   N ) = i = 1 N v w _ _ i n i exp ( n i / 4 ) U w
C s t 3 ( R ,   N ) = i = 1 N v w _ _ i v _ _ i 2 n i 2 U v
The triangular model of RRAP fuzzy weight and volume constraints for the network with series and parallel elements in Figure 2 are shown in above Equations (22) and (23), where w = (w1, w2, w3) and v = (v1, v2, v3) are the triangular fuzzy number for weight and volume, respectively.
Benchmark 3. Complex (bridge) system in Figure 3.
Subject   to   C s t 2 ( R ,   N ) = i = 1 N v w _ _ i n i exp ( n i / 4 ) U w
C s t 3 ( R ,   N ) = i = 1 N v w _ _ i v _ _ i 2 n i 2 U v
The triangular model of RRAP fuzzy weight and volume constraints for the complex (bridge) system in Figure 3 are shown in above Equations (24) and (25), where w = (w1, w2, w3) and v = (v1, v2, v3) are the triangular fuzzy number for weight and volume, respectively.
Benchmark 4. The overspeed protection of a gas turbine system in Figure 4.
Subject   to C s t 2 ( R ,   N ) = i = 1 N v w _ _ i n i exp ( n i / 4 ) U w
C s t 3 ( R ,   N ) = i = 1 N v v _ _ i n i 2 U v
The triangular model of RRAP fuzzy weight and volume constraints for the overspeed protection of a gas turbine system in Figure 4 are shown in above Equations (26) and (27), where w = (w1, w2, w3) and v = (v1, v2, v3) are the triangular fuzzy number for weight and volume, respectively.

3.2. Credibility Fuzzy Constraints Models of RRAP

The credibility theory first developed by Liu in 2004 [31], which was extended from the fuzzy chance-constrained programming originally developed by Liu and Iwamura in 1998 [30] and has been successfully approved its effectiveness for transferring the fuzzy constraints to crisp constraints at a confidence level, is defined as the following Equation (28):
Subject to Cr{A | Cst(n, A) ≤ U} ≥ p
where Cr{●} means the credibility of the event {●} and p means the confidence level.
By the credibility theory, the Equation (28) is transferred to Equation (29) called the credibility constraints.
( 2 p 1 ) i = 1 N v a i , 3 n i + 2 ( 1 p ) i = 1 N v a i , 2 n i U
Finally, the crisp value is obtained by the credibility constraints in Equation (29), which is transferred from the fuzzy constraints from Equation (28).
According to the credibility constraints in Equation (29), the triangular fuzzy number for the constraints of RRAP as shown in Equations (20)–(27) can be modelled as the following Equations (30)–(37), where the ε and γ are the predefined confidence level.
Benchmark 1. Series system in Figure 1.
Subject   to   ( 2 ε 1 ) i = 1 N v w i , 3 n i exp ( n i / 4 ) + 2 ( 1 ε ) i = 1 N v w i , 2 n i exp ( n i / 4 ) U w
( 2 λ 1 ) i = 1 N v w i , 3 v i , 3 2 n i 2 + 2 ( 1 λ ) i = 1 N v w i , 2 v i , 2 2 n i 2 U v
Benchmark 2. Network with series and parallel elements in Figure 2.
Subject   to   ( 2 ε 1 ) i = 1 N v w i , 3 n i exp ( n i / 4 ) + 2 ( 1 ε ) i = 1 N v w i , 2 n i exp ( n i / 4 ) U w
( 2 λ 1 ) i = 1 N v w i , 3 v i , 3 2 n i 2 + 2 ( 1 λ ) i = 1 N v w i , 2 v i , 2 2 n i 2 U v
Benchmark 3. Complex (bridge) system in Figure 3.
Subject   to   ( 2 ε 1 ) i = 1 N v w i , 3 n i exp ( n i / 4 ) + 2 ( 1 ε ) i = 1 N v w i , 2 n i exp ( n i / 4 ) U w
( 2 λ 1 ) i = 1 N v w i , 3 v i , 3 2 n i 2 + 2 ( 1 λ ) i = 1 N v w i , 2 v i , 2 2 n i 2 U v
Benchmark 4. The overspeed protection of a gas turbine system in Figure 4.
Subject   to   ( 2 ε 1 ) i = 1 N v w i , 3 n i exp ( n i / 4 ) + 2 ( 1 ε ) i = 1 N v w i , 2 n i exp ( n i / 4 ) U w
( 2 λ 1 ) i = 1 N v v i , 3 n i 2 + 2 ( 1 λ ) i = 1 N v v i , 2 n i 2 U v
The above constraints in Equations (30)–(37) all are the crisp value that has been successfully transferred from the triangular fuzzy constraints models of RRAP. Therefore, this study applies the fuzzy number and credibility theory to the comprehensive consideration of uncertainty in the constraints of RRAP including cost, weight, and volume.

4. The SSO

The SSO algorithm, which was originally developed by Yeh in 2009 [35] and is a famous artificial intelligence, swarm algorithm and evolutionary algorithm, has been adopted to solve and optimize the proposed fuzzy constraints model of RRAP while aims to optimize the system reliability that the importance of enhancing system reliability as well as artificial intelligence, swarm algorithm and evolutionary algorithm can be proved by the related research by numerous literatures [38,39,40,41,42,43,44].
The update mechanism (UM) of SSO is shown in following Equation (38), in which Cg, Cp, and Cw are the predefined parameters. When randomly generate a random number ρ that belongs to uniform distribution [0, 1], the solution of the new generation ( x i , j g + 1 , where g, i, and j are the gth generation, the ith solution, and the jth variable, respectively) may be equal to one of the following four solutions according to the UM in Equation (38):
  • x i , j g + 1 equals to the global best (Gj) if ρ falls to [0, Cg];
  • x i , j g + 1 equals to the local best (Pi,j) if ρ falls to [Cg, Cp];
  • x i , j g + 1 equals to the solution of last generation ( x i , j g ) if ρ falls to [Cp, Cw];
  • x i , j g + 1 equals to a new solution x that is randomly selected from [lj, uj], where lj and uj are the lower bound and upper bound of the jth variable, respectively.
    x i , j g + 1 = { G j                     i f   ρ [ 0 , C g ] P i , j                   i f   ρ [ C g , C p ] x i , j g                   i f   ρ [ C p , C w ] x                         i f   ρ [ C w , 1 ]
Conclude the UM of SSO above, the pseudo code is shown as following steps:
Step 1.The solution Xi is randomly generated for i = 1, 2, …, Nsol, the fitness function F(Xi) is found, let Xi = Pi, and find the global best G.
Step 2.Let i = 1.
Step 3.Xi is updated according to Equation (38) and the fitness function F(Xi) is found.
Step 4.Pi = Xi if Xi is better than Pi. Otherwise, go to Step 6.
Step 5.G = Pi if Pi is better than G.
Step 6.i = i + 1 if i < Nsol and go to Step 3.
Step 7.g = g + 1 if g < Ngen for g = 1, 2, …, Ngen and go to Step 2. Otherwise, halt.

5. Numerical Experiments

Modelling the fuzzy constraints including cost, weight and volume under consideration of uncertainty for the four benchmarks of RRAP aiming to maximize the system reliability, the experimental results are solved by the adopted SSO algorithm. The similar literature does not exist resulting our work cannot be compared to the other in literature. However, the performance is compared with the state-of-the-art algorithms including PSO, hybrid of PSO and SSO (named PSSO), and GA. Thus, the parameters of these algorithms are defined as following:
  • SSO: Cg = 0.4, Cp = 0.7, Cw = 0.9
  • PSO: C1 = C2 = 2, W = 0.9
  • GA: Cr = 0.8 (crossover rate), Cm = 0.2, elite selection
For fairness, the following conditions and data settings of the four algorithms including the adopted SSO, PSO, PSSO, and GA are consistent. While performing the experiments, the algorithms are coded using DEV C++ with 64-bit Windows 10, implemented on an Intel Core i7-6650U CPU @ 2.20 GHz 2.21-GHz notebook with 64 GB of memory. Total 1000 generations are ran and 50 solutions are obtained for each algorithm. The confidence level for the credibility constraints of weight and volume in Equations (30)–(37) has been defined as ε = 0.95, and also λ = 0.95.
The data, which the weight and volume of components have been converted to the triangular fuzzy number, used in the four benchmarks of RRAP is shown in following Table 1, Table 2 and Table 3.
The system reliability and running time are obtained to compare the performance of the adopted SSO algorithm with PSO, PSSO and GA for the four benchmarks of RRAP. The statistics of experimental results including minimum (Min), maximum (Max), average, and standard deviation (STD) of the system reliability and running time and also the convergent generation number for the best solution (denoted as Genconvergent) of the system reliability and running time are analyzed and shown in following Table 4, Table 5, Table 6, Table 7, Table 8, Table 9, Table 10 and Table 11.
For the benchmark 1, the experimental results are analyzed as below and shown in Table 4 and Table 5.
  • The adopted SSO has the best performance including Max, Min, Average, and STD of system reliability, i.e., 0.931235373, 0.867673755, 0.920391358, and 0.011218917.
  • The adopted SSO has the best performance including Min, Max, and Average of running time, i.e., 0.17100, 0.26200, and 0.19778.
  • The PSSO has the best performance in STD of running time, i.e., 0.02151.
  • The PSSO has the best convergent generation number of both system reliability and running time, i.e., 190, and 23.
For the benchmark 2, the experimental results are analyzed as below and shown in Table 6 and Table 7.
  • The adopted SSO has the best performance including Max, Min, Average, and STD of system reliability, i.e., 0.9999759790, 0.9998471140, 0.9999484850, and 0.0000255121.
  • The adopted SSO has the best performance including Min, Max, and Average of running time, i.e., 0.169000, 0.224000, and 0.193840.
  • The PSSO has the best performance in STD of running time, i.e., 0.013011.
  • The PSSO has the best convergent generation number of both system reliability and running time, i.e., 468, and 222.
For the benchmark 3, the experimental results are analyzed as below and shown in Table 8 and Table 9.
  • The adopted SSO has the best performance including Max, Min, Average, and STD of system reliability, i.e., 0.999886930, 0.999592066, 0.999814268, and 0.000064727.
  • The adopted SSO has the best performance including Min, Max, and Average of running time, i.e., 0.172000, 0.219000, and 0.193260.
  • The PSO has the best performance in STD of running time, i.e., 0.010277.
  • The SSO has the best convergent generation number of system reliability, i.e., 100.
  • The PSO has the best convergent generation number of running time, i.e., 319.
For the benchmark 4, the experimental results are analyzed as below and shown in Table 10 and Table 11.
  • The adopted SSO has the best performance including Max, Min, Average, and STD of system reliability, i.e., 0.999953926, 0.999552667, 0.999903330, and 0.000084258.
  • The adopted SSO has the best performance including Min, Max, Average, and STD of running time, i.e., 0.13900, 0.17400, 0.15506, and 0.00809.
  • The PSSO has the best convergent generation number of system reliability, i.e., 6.
  • The SSO has the best convergent generation number of running time, i.e., 629.
According to the above experimental results and analysis, the adopted SSO has the best performance including Min, Max, Average, and STD of both system reliability and running time for all four benchmarks of RRAP under fuzzy constraints. The reason why PSSO fails to find the good results because it is without selecting better parameters. However, The SSO, PSO, and PSSO have equal shares on the best convergent generation number of system reliability and running time for the four benchmarks of RRAP under fuzzy constraints.

6. Conclusions

In general, few of the RRAP have noticed the uncertainty condition of components used in the systems. However, the uncertainty condition of components does exist in practice various systems so that the fuzzy theory and credibility theory used to solve the components uncertainty in the constraints of RRAP including cost, weight, and volume are investigated in this work. Therefore, this study models the fuzzy constraints of RRAP while aims to maximize the system reliability.
Moreover, the RRAP has been shown to be a NP-hard problem, thus, this study adopted SSO algorithm to solve the fuzzy constraints model of RRAP. The four famous benchmarks of RRAP including series system, the network with series and parallel elements, a complex (bridge) system, and the overspeed protection of a gas turbine system are experimented by the proposed fuzzy constraints models and solved by the adopted SSO algorithm. The experimental results show that:
For the benchmarks 1, 2 and 3, the proposed SSO has the best performance including Max, Min, Average, and STD of system reliability as well as has the best performance including Min, Max, and Average of running time.
For the benchmark 4, the proposed SSO has the best performance including Max, Min, Average, and STD of system reliability as well as has the best performance including Min, Max, Average, and STD of running time.
Thus, the experimental results show that the adopted SSO algorithm successfully solves the proposed fuzzy constraints models of RRAP and obtains feasible, effective, and the best solutions in terms of the system reliability and running time.
The proposed method is planned to implement with real world case study in the future work.

Author Contributions

Conceptualization, H.C.-S.L., C.-L.H., W.-C.Y.; methodology, H.C.-S.L.; software, H.C.-S.L.; validation, H.C.-S.L.; formal analysis, H.C.-S.L., C.-L.H., W.-C.Y.; investigation, H.C.-S.L., C.-L.H.; resources, H.C.-S.L.; data curation, H.C.-S.L.; writing—original draft preparation, H.C.-S.L., C.-L.H., W.-C.Y.; supervision, H.C.-S.L.; project administration, H.C.-S.L.; funding acquisition, H.C.-S.L. All authors have read and agreed to the published version of the manuscript.

Funding

This research was supported in part by the Ministry of Science and Technology, R.O.C (MOST 107-2221-E-007-072-MY3, MOST 110-2221-E-007-107-MY3, MOST 109-2221-E-424-002 and MOST 110-2511-H-130-002).

Institutional Review Board Statement

Not applicable.

Informed Consent Statement

Not applicable.

Acknowledgments

I wish to thank the anonymous editor and the reviewers for their constructive comments and recommendations, which have significantly improved the presentation of this paper.

Conflicts of Interest

The authors declare no conflict of interest.

Nomenclature

Rs(R, N)The system reliability
RR = (r1, r2, …, rNv) is the solution vector of components reliability for each subsystem i = 1, 2, …, Nv in the system
NN = (n1, n2, …, nNv) is the solution vector of components redundancy level for each subsystem i = 1, 2, …, Nv in the system
riThe components reliability used in the ith subsystem, where i = 1, 2, …, Nv
niThe components redundancy level used in the ith subsystem, where i = 1, 2, …, Nv
Cstj(R, N)The jth constraint
UjThe upper bound for the jth constraint
RiThe reliability of the ith subsystem, where i = 1, 2, …, Nv
ci, wi, viThe cost, weight, and volume of components used in the ith subsystem, where i = 1, 2, …, Nv
Uc, Uw, UvThe upper bound for the constraints of cost, weight, and volume, respectively
αi, βiThe parameters of the ith subsystem, where i = 1, 2, …, Nv

References

  1. Acharya, U.R.; Fujita, H.; Oh, S.L.; Hagiwara, Y.; Tan, J.H.; Adam, M. Application of deep convolutional neural network for automated detection of myocardial infarction using ECG signals. Inf. Sci. 2017, 415–416, 190–198. [Google Scholar] [CrossRef]
  2. Warrington, L. Dual-Ring Network Reliability Analytical Solution with Application to Large Video Systems. In Proceedings of the 2020 Annual Reliability and Maintainability Symposium (RAMS), Palm Springs, CA, USA, 27–30 January 2020. [Google Scholar]
  3. Mousavi, S.H.; Khansari, M.; Rahmani, R. A fully scalable big data framework for Botnet detection based on network traffic analysis. Inf. Sci. 2020, 512, 629–640. [Google Scholar] [CrossRef]
  4. Zhang, D.; Zhang, N.; Ye, N.; Fang, J.; Han, X. Hybrid Learning Algorithm of Radial Basis Function Networks for Reliability Analysis. IEEE Trans. Reliab. 2020, 70, 887–900. [Google Scholar] [CrossRef]
  5. Wang, Y.; Zhang, L.; Yu, P.; Chen, K.; Qiu, X.; Meng, L.; Kadoch, M.; Cheriet, M. Reliability-Oriented and Resource-Efficient Service Function Chain Construction and Backup. IEEE Trans. Netw. Serv. Manag. 2021, 18, 240–257. [Google Scholar] [CrossRef]
  6. Zhou, J.; Huang, N.; Coit, D.W.; Felder, F.A. Combined effects of load dynamics and dependence clusters on cascading failures in network systems. Reliab. Eng. Syst. Saf. 2018, 170, 116–126. [Google Scholar] [CrossRef]
  7. Yeh, W.C.; Hao, Z.; Forghani-Elahabad, M.; Wang, G.G.; Lin, Y.L. Novel Binary-Addition Tree Algorithm for Reliability Evaluation of Acyclic Multistate Information Networks. Reliab. Eng. Syst. Saf. 2021, 210, 107427. [Google Scholar] [CrossRef]
  8. Yeh, W.C. Novel binary-addition tree algorithm (BAT) for binary-state network reliability problem. Reliab. Eng. Syst. Saf. 2021, 208, 107448. [Google Scholar] [CrossRef]
  9. Ramirez-Marquez, J.E.; Rocco, C.M.; Barker, K.; Moronta, J. Quantifying the resilience of community structures in networks. Reliab. Eng. Syst. Saf. 2018, 169, 466–474. [Google Scholar] [CrossRef]
  10. Xiang, S.; Yang, J. Reliability Evaluation and Reliability-Based Optimal Design for Wireless Sensor Networks. IEEE Syst. J. 2020, 14, 1752–1763. [Google Scholar] [CrossRef]
  11. Yeh, W.C.; Jiang, Y.; Huang, C.L.; Xiong, N.N.; Hu, C.F.; Yeh, Y.H. Improve Energy Consumption and Signal Transmission Quality of Routings in Wireless Sensor Networks. IEEE Access 2020, 8, 198254–198264. [Google Scholar] [CrossRef]
  12. Liu, J.; Zhao, Z.; Ji, J.; Hu, M. Research and application of wireless sensor network technology in power transmission and distribution system. Intell. Converg. Netw. 2020, 1, 199–220. [Google Scholar] [CrossRef]
  13. Barker, K.; Lambert, J.H.; Zobel, C.W.; Tapia, A.H.; Ramirez-Marquez, J.E.; Albert, L.; Nicholson, C.D.; Caragea, C. Defining resilience analytics for interdependent cyber-physical-social networks. Sustain. Resilient Infrastruct. 2017, 2, 59–67. [Google Scholar] [CrossRef]
  14. Xing, L. Reliability in Internet of Things: Current Status and Future Perspectives. IEEE Internet Things J. 2020, 7, 6704–6721. [Google Scholar] [CrossRef]
  15. Yeh, W.C.; Lin, J.S. New parallel swarm algorithm for smart sensor systems redundancy allocation problems in the Internet of Things. J. Supercomput. 2018, 74, 4358–4384. [Google Scholar] [CrossRef]
  16. Yeh, W.C. A New Exact Solution Algorithm for a Novel Generalized Redundancy Allocation Problem. Inf. Sci. 2017, 408, 182–197. [Google Scholar] [CrossRef]
  17. Al-Douri, A.; Kazantzi, V.; Currie-Gregg, N.; El-Halwagi, M.M. Integrating uncertainty quantification in reliability, availability, and maintainability (RAM) analysis in the conceptual and preliminary stages of chemical process design. Chem. Eng. Res. Des. 2021, 167, 281–291. [Google Scholar] [CrossRef]
  18. Yeh, W.C.; Su, Y.Z.; Gao, X.Z.; Hu, C.F.; Wang, J.; Huang, C.L. Simplified Swarm Optimization for Bi-Objection Active Reliability Redundancy Allocation Problems. Appl. Soft Comput. J. 2021, 106, 107321. [Google Scholar] [CrossRef]
  19. Yeh, W.C. Solving cold-standby reliability redundancy allocation problems using a new swarm intelligence algorithm. Appl. Soft Comput. 2019, 83, 105582. [Google Scholar] [CrossRef]
  20. Yeh, W.C. A Novel Boundary Swarm Optimization for Reliability Redundancy Allocation Problems. Reliab. Eng. Syst. Saf. 2019, 192, 106060. [Google Scholar] [CrossRef]
  21. Ardakan, M.A.; Hamadani, A.Z. Reliability–redundancy allocation problem with cold-standby redundancy strategy. Simul. Model. Pract. Theory 2014, 42, 107–118. [Google Scholar] [CrossRef]
  22. Mellal, M.A.; Zio, E. System reliability-redundancy optimization with cold-standby strategy by an enhanced nest cuckoo optimization algorithm. Reliab. Eng. Syst. Saf. 2020, 201, 106973. [Google Scholar] [CrossRef]
  23. Dobani, E.R.; Ardakan, M.A.; Davari-Ardakani, H.; Juybari, M.N. RRAP-CM: A new reliability-redundancy allocation problem with heterogeneous components. Reliab. Eng. Syst. Saf. 2019, 191, 106563. [Google Scholar] [CrossRef]
  24. Ouyang, Z.; Liu, Y.; Ruan, S.J.; Jiang, T. An improved particle swarm optimization algorithm for reliability-redundancy allocation problem with mixed redundancy strategy and heterogeneous components. Reliab. Eng. Syst. Saf. 2019, 181, 62–74. [Google Scholar] [CrossRef]
  25. Huang, C.L. A Particle-Based Simplified Swarm Optimization Algorithm for Reliability Redundancy Allocation Problems. Reliab. Eng. Syst. Saf. 2015, 142, 221–230. [Google Scholar] [CrossRef]
  26. Garg, H. An approach for solving constrained reliability redundancy allocation problems using cuckoo search algorithm. Beni-Suef Univ. J. Basic Appl. Sci. 2015, 4, 14–25. [Google Scholar] [CrossRef] [Green Version]
  27. Muhuri, P.K.; Ashraf, Z.; Lohani, Q.M.D. Multiobjective Reliability Redundancy Allocation Problem with Interval Type-2 Fuzzy Uncertainty. IEEE Trans. Fuzzy Syst. 2018, 26, 1339–1355. [Google Scholar]
  28. Zadeh, L.A. Fuzzy sets. Inf. Control 1965, 8, 338–353. [Google Scholar] [CrossRef] [Green Version]
  29. Charnes, A.; Cooper, W.W. Chance-constrained programming. Manag. Sci. 1959, 6, 73–79. [Google Scholar] [CrossRef]
  30. Liu, B.; Iwamura, K. Chance constrained programming with fuzzy parameters. Fuzzy Sets Syst. 1998, 94, 227–237. [Google Scholar] [CrossRef]
  31. Liu, B. Uncertainty Theory: An Introduction to Its Axiomatic Foundations; Springer: Berlin/Heidelberg, Germany, 2004. [Google Scholar]
  32. Iwamura, K.; Liu, B. Chance constrained integer programming models for capital budgeting in fuzzy environments. J. Oper. Res. Soc. 1998, 49, 854–860. [Google Scholar] [CrossRef]
  33. Huang, C.L.; Jiang, Y.; Yeh, W.C. Developing Model of Fuzzy Constraints Based on Redundancy Allocation Problem by an Improved Swarm Algorithm. IEEE Access 2020, 8, 155235–155247. [Google Scholar] [CrossRef]
  34. Yeh, W.C.; Hsieh, T.J. Solving reliability redundancy allocation problems using an artificial bee colony algorithm. Comput. Oper. Res. 2011, 38, 1465–1473. [Google Scholar] [CrossRef]
  35. Yeh, W.C. A two-stage discrete particle swarm optimization for the problem of multiple multi-level redundancy allocation in series systems. Expert Syst. Appl. 2009, 36, 9192–9200. [Google Scholar] [CrossRef]
  36. Yeh, W.C. Optimization of the disassembly sequencing problem on the basis of self-adaptive simplified swarm optimization. IEEE Trans. Syst. Man Cybern. Part A Syst. Hum. 2012, 42, 250–261. [Google Scholar] [CrossRef]
  37. Chen, T.C. IAs based approach for reliability redundancy allocation problems. Appl. Math. Comput. 2006, 182, 1556–1567. [Google Scholar] [CrossRef]
  38. Huang, T.; Zhao, Y.; Coit, D.W.; Tang, L.C. Reliability assessment and lifetime prediction of degradation processes considering recoverable shock damages. IISE Trans. 2021, 53, 614–628. [Google Scholar] [CrossRef]
  39. Andrade, R.; Moazeni, S.; Ramirez-Marquez, J.E. A systems perspective on contact centers and customer service reliability modeling. Syst. Eng. 2020, 23, 221–236. [Google Scholar] [CrossRef]
  40. Zhai, Q.; He, Y.; Wang, G.G.; Hao, X. A general approach to solving hardware and software partitioning problem based on evolutionary algorithms. Adv. Eng. Softw. 2021, 159, 102998. [Google Scholar] [CrossRef]
  41. Dutta, T.; Dey, S.; Bhattacharyya, S.; Mukhopadhyay, S.; Chakrabarti, P. Hyperspectral multi-level image thresholding using qutrit genetic algorithm. Expert Syst. Appl. 2021, 181, 115107. [Google Scholar] [CrossRef]
  42. Yeh, W.C. A new branch-and-bound approach for the n/2/flowshop/αF+ βCmax flowshop scheduling problem. Comput. Oper. Res. 1999, 26, 1293–1310. [Google Scholar] [CrossRef]
  43. Zhang, Y.; Wang, G.G.; Li, K.; Yeh, W.C.; Jian, M.; Dong, J. Enhancing MOEA/D with information feedback models for large-scale many-objective optimization. Inf. Sci. 2020, 522, 1–16. [Google Scholar] [CrossRef]
  44. Corley, H.W.; Rosenberger, J.; Yeh, W.C.; Sung, T.K. The cosine simplex algorithm. Int. J. Adv. Manuf. Technol. 2006, 27, 1047–1050. [Google Scholar] [CrossRef]
Figure 1. Series system.
Figure 1. Series system.
Applsci 11 10765 g001
Figure 2. The network with series and parallel elements.
Figure 2. The network with series and parallel elements.
Applsci 11 10765 g002
Figure 3. A complex (bridge) system.
Figure 3. A complex (bridge) system.
Applsci 11 10765 g003
Figure 4. The overspeed protection of a gas turbine system.
Figure 4. The overspeed protection of a gas turbine system.
Applsci 11 10765 g004
Figure 5. The flowchart of how the system is working.
Figure 5. The flowchart of how the system is working.
Applsci 11 10765 g005
Table 1. Data for benchmark 1 and benchmark 3 [24,34,37].
Table 1. Data for benchmark 1 and benchmark 3 [24,34,37].
Subsystem i105αiβi w i v i 2 wiVCW
12.3301.5(0.8, 1, 1.2)(6.5, 7, 7.5)110175200
21.4501.5(1.8, 2, 2.2)(7.5, 8, 8.5)
30.5411.5(2.8, 3, 3.2)(7.5, 8, 8.5)
48.0501.5(3.8, 4, 4.2)(5.5, 6, 6.5)
51.9501.5(1.8, 2, 2.2)(8.5, 9, 9.5)
Table 2. Data for benchmark 2 [24,34,37].
Table 2. Data for benchmark 2 [24,34,37].
Subsystem i105αiβi w i v i 2 wiVCW
12.5001.5(1.8, 2, 2.2)(3, 3.5, 4)180175100
21.4501.5(3.8, 4, 4.2)(3.5, 4.0, 4.5)
30.5411.5(4.8, 5, 5.2)(3.5, 4.0, 4.5)
40.5411.5(7.8, 8, 8.2)(3, 3.5, 4)
52.1001.5(3.8, 4, 4.2)(4, 4.5, 5)
Table 3. Data for benchmark 4 [24,34,37].
Table 3. Data for benchmark 4 [24,34,37].
Subsystem i105αiβiviwiVCW
111.5(0.8, 1, 1.2)(5.5, 6, 6.5)250.0400.0500.0
22.31.5(1.8, 2, 2.2)(5.5, 6, 6.5)
30.31.5(2.8, 3, 3.2)(7.5, 8, 8.5)
42.31.5(1.8, 2, 2.2)(6.5, 7, 7.5)
Table 4. The statistics of system reliability for benchmark 1.
Table 4. The statistics of system reliability for benchmark 1.
StatisticsSSOPSOPSSOGA
Max (Best)0.9312353730.8624354010.8929458860.747861922
Genconvergent498659190999
Min (Worse)0.8676737550.6615363360.6633744840.036621228
Average0.9203913580.7599885880.7695993480.246966909
STD0.0112189170.0477933200.0494906320.162324076
The best solution marked in bold.
Table 5. The statistics of running time (units used: seconds) for benchmark 1.
Table 5. The statistics of running time (units used: seconds) for benchmark 1.
StatisticsSSOPSOPSSOGA
Min (Best)0.171000.187000.172000.29600
Genconvergent79764923999
Max (Worse)0.262000.284000.265000.47200
Average0.197780.212740.209440.33396
STD0.024170.022840.021510.03690
The best solution marked in bold.
Table 6. The statistics of system reliability for benchmark 2.
Table 6. The statistics of system reliability for benchmark 2.
StatisticsSSOPSOPSSOGA
Max (Best)0.99997597900.99985796200.99981302000.9956341980
Genconvergent628576468999
Min (Worse)0.99984711400.99603128400.99676615000.0915097220
Average0.99994848500.99899691100.99903569000.4793065570
STD0.00002551210.00077233440.00064604970.3281670328
The best solution marked in bold.
Table 7. The statistics of running time (units used: seconds) for benchmark 2.
Table 7. The statistics of running time (units used: seconds) for benchmark 2.
StatisticsSSOPSOPSSOGA
Min (Best)0.1690000.1730000.1760000.290000
Genconvergent884545222999
Max (Worse)0.2240000.2630000.2350000.360000
Average0.1938400.2093800.2098200.327020
STD0.0143150.0153690.0130110.018947
The best solution marked in bold.
Table 8. The statistics of system reliability for benchmark 3.
Table 8. The statistics of system reliability for benchmark 3.
StatisticsSSOPSOPSSOGA
Max (Best)0.9998869300.9995670320.9996803400.999073625
Genconvergent100376489999
Min (Worse)0.9995920660.9946207400.9934492710.055013273
Average0.9998142680.9980700720.9978275170.427838158
STD0.0000647270.0011024670.0013294630.304351767
The best solution marked in bold.
Table 9. The statistics of running time (units used: seconds) for benchmark 3.
Table 9. The statistics of running time (units used: seconds) for benchmark 3.
StatisticsSSOPSOPSSOGA
Min (Best)0.1720000.1870000.1820000.298000
Genconvergent954319450999
Max (Worse)0.2190000.2250000.2250000.345000
Average0.1932600.2033400.2027200.320140
STD0.0122400.0102770.0105000.012249
The best solution marked in bold.
Table 10. The statistics of system reliability for benchmark 4.
Table 10. The statistics of system reliability for benchmark 4.
StatisticsSSOPSOPSSOGA
Max (Best)0.9999539260.9998021720.9998915790.998805583
Genconvergent1418216999
Min (Worse)0.9995526670.9983031750.9984823470.857600927
Average0.9999033300.9993371460.9994187060.965427958
STD0.0000842580.0003499420.0003155620.029557328
The best solution marked in bold.
Table 11. The statistics of running time (units used: seconds) for benchmark 4.
Table 11. The statistics of running time (units used: seconds) for benchmark 4.
StatisticsSSOPSOPSSOGA
Min (Best)0.139000.149000.156000.25800
Genconvergent629768644999
Max (Worse)0.174000.204000.200000.33200
Average0.155060.175400.176040.27862
STD0.008090.010090.009990.01268
The best solution marked in bold.
Publisher’s Note: MDPI stays neutral with regard to jurisdictional claims in published maps and institutional affiliations.

Share and Cite

MDPI and ACS Style

Lin, H.C.-S.; Huang, C.-L.; Yeh, W.-C. A Novel Constraints Model of Credibility-Fuzzy for Reliability Redundancy Allocation Problem by Simplified Swarm Optimization. Appl. Sci. 2021, 11, 10765. https://doi.org/10.3390/app112210765

AMA Style

Lin HC-S, Huang C-L, Yeh W-C. A Novel Constraints Model of Credibility-Fuzzy for Reliability Redundancy Allocation Problem by Simplified Swarm Optimization. Applied Sciences. 2021; 11(22):10765. https://doi.org/10.3390/app112210765

Chicago/Turabian Style

Lin, Hota Chia-Sheng, Chia-Ling Huang, and Wei-Chang Yeh. 2021. "A Novel Constraints Model of Credibility-Fuzzy for Reliability Redundancy Allocation Problem by Simplified Swarm Optimization" Applied Sciences 11, no. 22: 10765. https://doi.org/10.3390/app112210765

APA Style

Lin, H. C.-S., Huang, C.-L., & Yeh, W.-C. (2021). A Novel Constraints Model of Credibility-Fuzzy for Reliability Redundancy Allocation Problem by Simplified Swarm Optimization. Applied Sciences, 11(22), 10765. https://doi.org/10.3390/app112210765

Note that from the first issue of 2016, this journal uses article numbers instead of page numbers. See further details here.

Article Metrics

Back to TopTop