Material Thickness Classification Using Scattering Parameters, Dielectric Constants, and Machine Learning
Abstract
:1. Introduction
2. Materials and Methods
2.1. Dielectric Constant Extraction Method
- and with and are the relative permeability and permittivity, respectively, and and are the vacuum permeability and permittivity, respectively;
- is the velocity of light;
- is the angular frequency, with as the frequency of the signal;
- is the cutoff wavelength.
2.2. Multilayer Structure Simulation
- is the wavenumber of MUT layer with as the wavenumber of the first air layer, θ as the incidence angle of the incoming signal, and εr as the relative permittivity of MUT;
- and are the admittances in TE and TM polarizations, respectively. Since the incidence angle θ is , either or can be chosen for the calculation;
- d is the thickness of MUT.
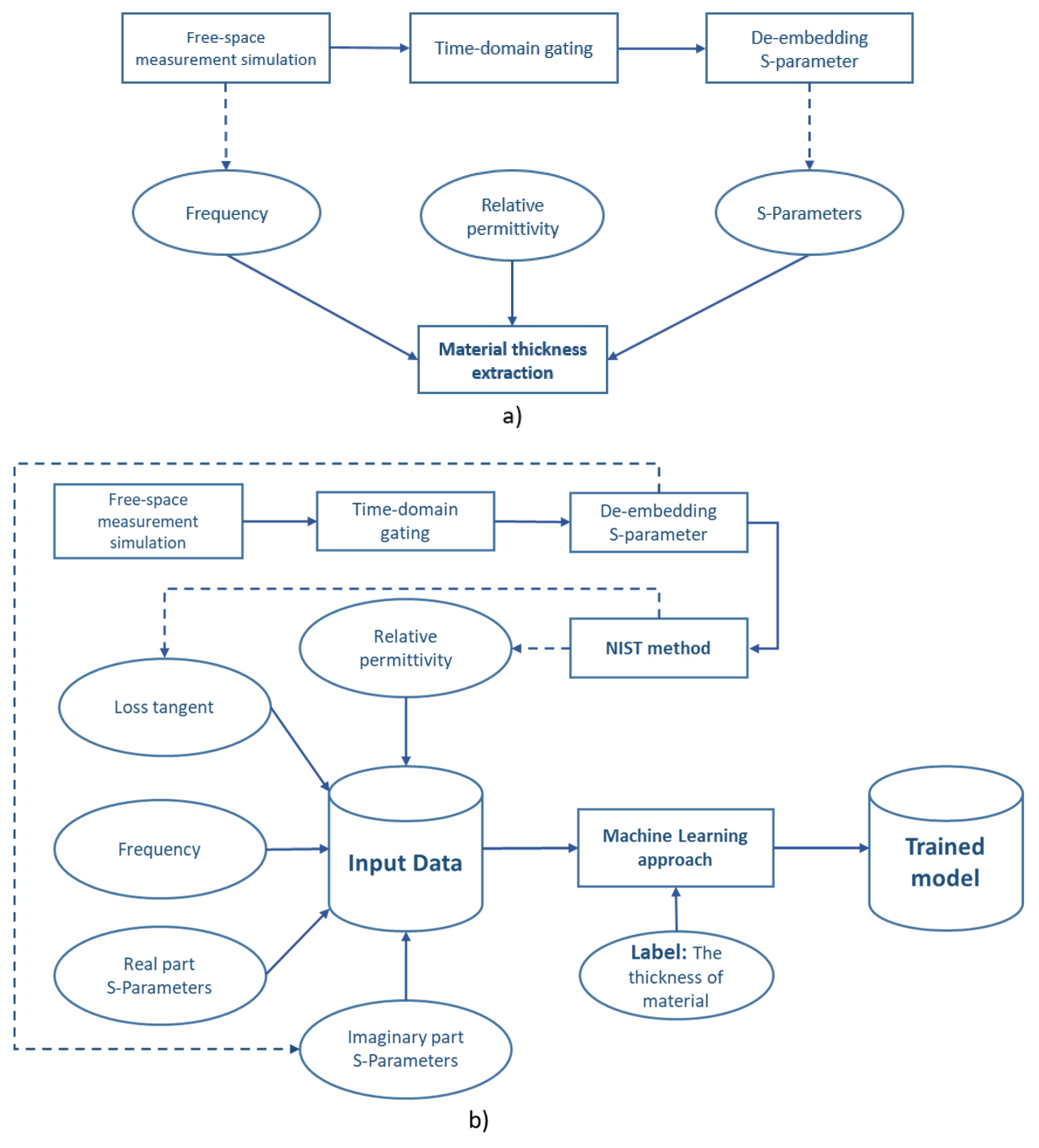
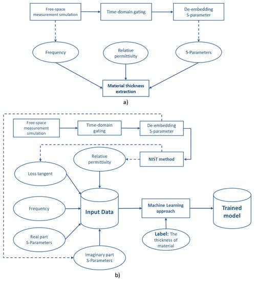
2.3. Data Accumulation and the Process of the Proposed Method
- TMeasured is converted from the scattering parameter of the whole structure;
- Tair is calculated by converting the scattering matrix defined in (12) for an idealized section of air of length L (L is the distance from antenna to MUT).
3. Classification with Machine Learning and Results
3.1. Machine Learning Classification Models
3.2. Results
4. Conclusions
Author Contributions
Funding
Institutional Review Board Statement
Informed Consent Statement
Data Availability Statement
Conflicts of Interest
References
- Runkiewicz, L. Application of non-destructive testing methods to assess properties of construction materials in building diagnostics. Archit. Civ. Eng. Environ. 2009, 2, 79–86. [Google Scholar]
- Einav, I. Non-Destructive Testing for Plant Life Assessment; International Atomic Energy Agency: Vienna, Austria, 2005; pp. 1–61. [Google Scholar]
- International Atomic Energy Agency. Development of Protocols for Corrosion and Deposits Evaluation in Pipes by Radiography; IAEA-TECDOC-1445; International Atomic Energy Agency: Vienna, Austria, 2006. [Google Scholar]
- Haibo, L.; Yongqing, W.; Meng, L.; Tongyu, Z.; Baoliang, L. Thickness Measurement Using Ultrasonic Scanning Method for Large Aerospace Thin-Walled Parts. In Proceedings of the 2019 IEEE 5th International Workshop on Metrology for AeroSpace (MetroAeroSpace), Turin, Italy, 19–21 June 2019; pp. 243–247. [Google Scholar] [CrossRef]
- Zhongzhu, L.; Chunguang, X.; Bolong, M. Application of SAGE Algorithm to Estimate Thin Layer Material’s Thickness in Ultrasonic NDE. In Proceedings of the 2011 International Conference on Electronic & Mechanical Engineering and Information Technology, Harbin, China, 12–14 August 2011; pp. 2869–2872. [Google Scholar] [CrossRef]
- Bustillo, J.; Achdjian, H.; Arciniegas, A.; Blanc, L. Simultaneous determination of wave velocity and thickness on overlapped signals using Forward Backward algorithm. NDT E Int. 2017, 86, 100–105. [Google Scholar] [CrossRef]
- Loosvelt, M.; Lasaygues, P. A wavelet-based processing method for simultaneously determining ultrasonic velocity and material thickness. Ultrasonics 2011, 51, 325–339. [Google Scholar] [CrossRef] [PubMed] [Green Version]
- Kuhnicke, E.; Wolf, M.; Kummritz, S. Approach for simultaneous determination of thickness and sound velocity in layered structures based on sound field simulations. AIP Conf. Proc. 2017, 1806, 1–10. [Google Scholar] [CrossRef] [Green Version]
- Bertovic, M.; Gaal, M.; Müller, C.; Fahlbruch, B. Investigating human factors in manual ultrasonic testing: Testing the human factors model. Insight-Non-Destr. Test. Cond. Monit. 2011, 53, 673–676. [Google Scholar] [CrossRef]
- Lee, C.-S.; Yang, C.-L. Thickness and permittivity measurement in multi-layered dielectric structures using complementary split-ring resonators. IEEE Sens. J. 2014, 14, 695–700. [Google Scholar] [CrossRef]
- Li, Y.; Bowler, N.; Johnson, D.B. A resonant microwave patch sensor for detection of layer thickness or permittivity variations in multilayered dielectric structures. IEEE Sens. J. 2011, 11, 5–15. [Google Scholar] [CrossRef]
- Kempin, M.; Ghasr, M.T.; Case, J.T.; Zoughi, R. Modified waveguide flange for evaluation of stratified composites. IEEE Trans. Instrum. Meas. 2014, 63, 1524–1534. [Google Scholar] [CrossRef]
- Ghasr, M.T.; Horst, M.J.; Lechuga, M.; Rapoza, R.; Renoud, C.J.; Zoughi, R. Accurate one-sided microwave thickness evaluation of lined-fiberglass composites. IEEE Trans. Instrum. Meas. 2015, 64, 2802–2812. [Google Scholar] [CrossRef]
- Moomen, A.; Ali, A.; Ramahi, O.M. Reducing sweeping frequencies in microwave ndt employing machine learning feature selection. Sensors 2016, 16, 559. [Google Scholar] [CrossRef] [PubMed] [Green Version]
- Xu, Z.; Ye, D.; Chen, J.; Zhou, H. Novel terahertz nondestructive method for measuring the thickness of thin oxide scale using different hybrid machine learning models. Coatings 2020, 10, 805. [Google Scholar] [CrossRef]
- Kerim, A.A. Novel Technique for Measuring the Complex Dielectric Constant and Permeability. In Proceedings of the 2016 17th International Symposium on Antenna Technology and Applied Electromagnetics (ANTEM), Montreal, QC, Canada, 10–13 July 2016; pp. 1–3. [Google Scholar] [CrossRef]
- Alexandre, N.V.; Gustavo, M.D.; Cynthia, J. The Step by Step Development of NRW Method. In Proceedings of the 2011 SBMO/IEEE MTT-S International Microwave and Optoelectronics Conference (IMOC 2011), Natal, Brazil, 29 October–1 November 2011; pp. 738–742. [Google Scholar] [CrossRef]
- Olli, L.; Stanislav, I.M.; Sergei, A.T. A Stepwise Nicolson–Ross–Weir-based material parameter extraction method. IEEE Antennas Wirel. Propag. Lett. 2011, 10, 1295–1298. [Google Scholar] [CrossRef]
- Piuzzi, E.; Cannazza, G.; Cataldo, A.; Chicarella, S.; De Benedetto, E.; Frezza, F.; Pisa, S.; Prontera, S.; Timpani, F. Measurement system for evaluating dielectric permittivity of granular materials in the 1.7–2.6-GHz band. IEEE Instrum. Meas. 2016, 65, 1051–1059. [Google Scholar] [CrossRef]
- Grignon, R.; Afsar, M.N.; Yong, W.; Butt, S. Microwave Broadband Free-Space Complex Dielectric Permittivity Measurements on Low Loss Solids. In Proceedings of the 20th IEEE Instrumentation Technology Conference (Cat. No.03CH37412), Vail, CO, USA, 20–22 May 2003; pp. 865–870. [Google Scholar] [CrossRef]
- Lee, I.-G.; Yoon, Y.-J.; Choi, K.-S.; Hong, I.-P. Design of an optical transparent absorber and defect diagnostics analysis based on near-field measurement. Sensors 2021, 21, 3076. [Google Scholar] [CrossRef]
- Jonathan, H.; Andrew, J.G.; Claudio, B. Free-space permittivity measurement at terahertz frequencies with a vector network analyzer. IEEE Trans. Terahertz Sci. Technol. 2016, 6, 817–823. [Google Scholar] [CrossRef] [Green Version]
- Xiaoning, Y. De-embedding errors due to inaccurate test fixture characterization. IEEE Electromagn. Compat. Mag. 2012, 1, 75–78. [Google Scholar] [CrossRef]
- Keysight Technologies. De-embedding and Embedding S-Parameter Networks Using a Vector Network Analyzer; Application Note 1364-1; Keysight Technologies: Santa Rosa, CA, USA, 2016. [Google Scholar]
- Srivastava, N.; Hinton, G.; Krizhevsky, A.; Sutskever, I.; Salakhutdinov, R. Dropout: A simple way to prevent neural networks from overfitting. J. Mach. Learn. Res. 2014, 15, 1929–1958. [Google Scholar]
- Nauman, M.; Kim, H.-J.; Song, S.-J.; Kang, S.-S. Investigation of deep neural network with drop out for ultrasonic flaw classification in weldments. J. Mech. Sci. Technol. 2018, 32, 3073–3080. [Google Scholar] [CrossRef]
- Hinton, G.E.; Srivastava, N.; Krizhevsky, A.; Sutskever, I.; Salakhutdinov, R.R. Improving neural networks by preventing co-adaptation of feature detectors. arXiv 2012, arXiv:1207.0580. [Google Scholar]
- Phil, K. MATLAB Deep Learning: With Machine Learning, Neural Networks and Artificial Intelligence; Apress: Seoul, Korea, 2017; pp. 103–120. ISBN 978-1-4842-2844-9. [Google Scholar]
- Nauman, M.; Kim, H.-J.; Song, S.-J.; Kang, S.-S. Convolutional neural network for ultrasonic weldment flaw classification in noisy conditions. Ultrasonics 2019, 94, 74–81. [Google Scholar] [CrossRef]
- Chandra, S.A.; Helena, G.R.; Tiago, J.R.; Artur, L.R. SVM Classification of Thickness and Lift-Off Using Transient Eddy Current Oscillation Method. In Proceedings of the 2016 IEEE International Instrumentation and Measurement Technology Conference Proceedings, Taipei, Taiwan, 23–26 May 2016; pp. 1–6. [Google Scholar] [CrossRef]
- Iwan, S.; Adam, P.B.; Gary, W. SVM Parameter optimization using grid search and genetic algorithm to improve classification performance. Telkomnika 2016, 14, 1502–1509. [Google Scholar] [CrossRef]










| Parameters | Values |
|---|---|
| Frequency range | 7–13 GHz |
| Relative permittivity | 2–4 |
| Dielectric dissipation | 0.01 |
| Relative permeability | 1–1.02 |
| Magnetic dissipation | 0.0001 |
| Thickness of MUT | 7–10.5 mm |
| Distance from antenna to MUT | 5 cm |
| Kernel Functions | Optimal Pair Value | Accuracy (%) | 10-Fold Loss | |
|---|---|---|---|---|
| C | γ | |||
| Linear | 1.7079 | 0.03335 | 81.3 | 0.18907 |
| Polynomial | 0.20641 | 0.39028 | 99.1 | 0.0016732 |
| Sigmoid | 181.019 | 0.31079 | 98.6 | 0.0019681 |
| RBF | 224.81 | 0.26986 | 99.7 | 0.0011154 |
| Thickness (mm) | Average Estimation Accuracy (%) | ||
|---|---|---|---|
| NIST Iterative | SVM | DNN | |
| 7 | 98.5% | 100% | 100% |
| 7.5 | 98.5% | 100% | 100% |
| 8 | 98.2% | 100% | 100% |
| 8.5 | 96.7% | 99.9% | 100% |
| 9 | 97.2% | 99.1% | 99.5% |
| 9.5 | 96.5% | 97.8% | 100% |
| 10 | 96.2% | 100% | 100% |
| 10.5 | 97.2% | 100% | 100% |
Publisher’s Note: MDPI stays neutral with regard to jurisdictional claims in published maps and institutional affiliations. |
© 2021 by the authors. Licensee MDPI, Basel, Switzerland. This article is an open access article distributed under the terms and conditions of the Creative Commons Attribution (CC BY) license (https://creativecommons.org/licenses/by/4.0/).
Share and Cite
Hien, P.-T.; Hong, I.-P. Material Thickness Classification Using Scattering Parameters, Dielectric Constants, and Machine Learning. Appl. Sci. 2021, 11, 10682. https://doi.org/10.3390/app112210682
Hien P-T, Hong I-P. Material Thickness Classification Using Scattering Parameters, Dielectric Constants, and Machine Learning. Applied Sciences. 2021; 11(22):10682. https://doi.org/10.3390/app112210682
Chicago/Turabian StyleHien, Pham-The, and Ic-Pyo Hong. 2021. "Material Thickness Classification Using Scattering Parameters, Dielectric Constants, and Machine Learning" Applied Sciences 11, no. 22: 10682. https://doi.org/10.3390/app112210682
APA StyleHien, P.-T., & Hong, I.-P. (2021). Material Thickness Classification Using Scattering Parameters, Dielectric Constants, and Machine Learning. Applied Sciences, 11(22), 10682. https://doi.org/10.3390/app112210682

