Time-Delay Vibration Reduction Control of 3-DOF Vehicle Model with Vehicle Seat
Abstract
:1. Introduction
2. Vehicle Model Establishment
2.1. Vehicle Model Assumptions
- (1)
- Body, engine, frame, front, and rear axles are rigid. Body and frame are rigidly connected.
- (2)
- The car runs in a straight line at a constant speed v. The tire keeps in contact with the ground without jumping.
- (3)
- The automobile structure is symmetrical to the vertical plane. The road roughness of the left and right rut is the same. This means that the vehicle has no roll vibration, lateral displacement, or yaw motion. It only takes into account vertical vibrations.
- (4)
- Vehicle suspension stiffness tire stiffness and seat stiffness are linear functions of displacement. Suspension damping and seat damping are linear functions of relative velocity. Tire damping is ignored.
- (5)
- The contact mass of the car body is 0; i.e., the mass of the front and rear parts of the car body are independent of each other.
- (6)
- The person is located directly above the axle and is fixed.
2.2. Establishment of the Equation of Motion
3. Time-Delay Stability Analysis of Active Suspension with Time-Delay Control
- (1)
- The regions I and PI are the full delay stability regions of the system. The corresponding system does not undergo stability switching.
- (2)
- The system switches between stable and unstable states as the parameter value increases in the region III at any time. After a finite number of stable alternation changes to the final instability, if all critical time-delays are arranged in order from small to large, as long as there are two adjacent values in the sequence that correspond to a large positive root of , the time-delay is increased. The system no longer has a stability switch and remains unstable from then on.
4. Suspension Time-Delay Control Parameter Optimization
4.1. The Establishment Method of Objective Function
Optimization Constraints
4.2. Time-Delay Control Parameter Optimization Based on Adaptive Weighted Particle Swarm Algorithm
4.2.1. Principle of the Optimization Algorithm
4.2.2. The Steps of Adaptive Weighted Particle Swarm Optimization
- 1.
- The position and velocity of each particle in the population are randomly initialized.
- 2.
- The fitness of each particle is evaluated. The current position and fitness value of each particle are stored in the Pbest of each particle. The location and fitness value of all the individuals are stord with the best fitness value in Pbest in Gbest.
- 3.
- The following formula is used to update the velocity and displacement of the particle:where is the update speed of the particle; is the updated displacement of the particle; r1 and r2 are random constants generated in [0,1]; and , are learning factors.
- 4.
- The weight is updated: .
- 5.
- For each particle, its fitness is compared to the best position it passes through. If the result is good, it takes it as the current best position. Comparing all current Pbest and Gbest values, Gbest is updated.
- 6.
- If the stop condition (generally the number of iterations or the preset accuracy of operation) is met, the search will stop and the results will be output. Otherwise, return to 3 to continue the search.
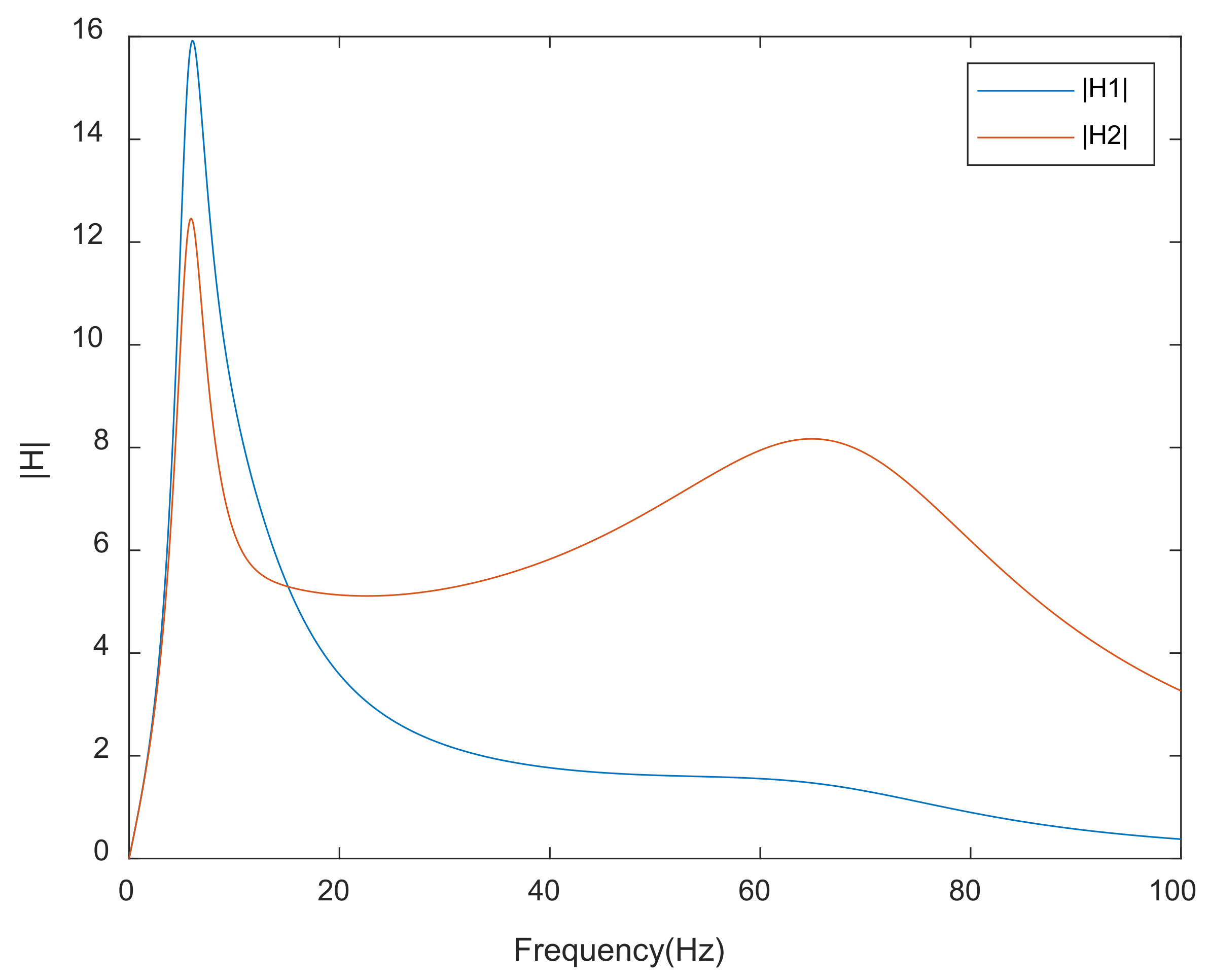
5. Dynamic Performance Simulation and Analysis
5.1. Suspension Dynamic Performance Analysis under Harmonic Excitation Input
5.2. External Incentive Input
5.3. Simulation Results
7. Conclusions
- 1.
- In this paper, the stability switching method is used for the first time to analyze the stability interval of 3-DOF time-delay controlled active suspension, which deduces the system stability conditions related to the Strum sequence and the feedback control parameters. The results show that the time-delay control parameters can change the stability of the system.
- 2.
- A linear excitation function is equivalent to excitation cup design. It can estimate the disturbance in real time to improve the control accuracy.
- 3.
- Through simulation analysis, the time-delay control algorithm designed in this paper is used to compare the inverse control and the passive suspension control. In the time domain of different working conditions, especially in harmonic excitation, the damping performance of vehicle acceleration and passenger acceleration is obviously improved. This can provide a useful reference for further experimental investigation.
Author Contributions
Funding
Institutional Review Board Statement
Informed Consent Statement
Data Availability Statement
Conflicts of Interest
Appendix A
- discr: = proc(poly,var)
- local f,g,tt,d,bz,i,ar,j,mm,dd:
- f: = expand(poly): d: = degree(f,var):
- g: = tt*var^d + diff(f,var):
- with(linalg):
- bz: = subs(tt = 0,bezout(f,g,var)):ar: = []:
- for i to d do
- ar: = [op(ar),row(bz,d + 1-i..d + 1-i)] od:
- mm: = matrix(ar):dd: = []:
- for j to d do
- dd: = [op(dd),det(submatrix(mm,1..j,1..j))] od:
- dd: = map(primpart,dd)
- end:
References
- Qi, H.; Chen, Y.; Zhang, N.; Zhang, B.; Wang, D.; Tan, B. Improvement of both handling stability and ride comfort of a vehicle via coupled hydraulically interconnected suspension and electronic controlled air spring. Proc. Inst. Mech. Eng. Part D J. Automob. Eng. 2020, 234, 552–571. [Google Scholar] [CrossRef]
- Qi, H.; Zhang, N.; Chen, Y.; Tan, B. A comprehensive tune of coupled roll and lateral dynamics and parameter sensitivity study for a vehicle fitted with hydraulically interconnected suspension system. Proc. Inst. Mech. Eng. Part D J. Automob. Eng. 2021, 235, 143–161. [Google Scholar] [CrossRef]
- Wang, M.; Zhang, B.; Chen, Y.; Zhang, N.; Zhang, J.; Chen, S. Frequency-Based Modeling of a Vehicle Fitted With Roll-Plane Hydraulically Interconnected Suspension for Ride Comfort and Experimental Validation 2020. IEEE Access 2021, 8, 1091–1104. [Google Scholar] [CrossRef]
- Qi, H.; Zhang, B.; Zhang, N.; Zheng, M.; Chen, Y. Enhanced lateral and roll stability study for a two-axle bus via hydraulically interconnected suspension tuning. SAE Int. J. Veh. Dyn. Stab. NVH 2019, 3, 5–18. [Google Scholar] [CrossRef]
- Tan, B.; Wu, Y.; Zhang, N.; Zhang, B.; Chen, Y. Improvement of ride quality for patient lying in ambulance with a new hydro-pneumatic suspension. Adv. Mech. Eng. 2019, 11, 1687814019837804. [Google Scholar] [CrossRef] [Green Version]
- Zeng, M.; Tan, B.; Ding, F.; Zhang, B.; Zhou, H.; Chen, Y. An experimental investigation of resonance sources and vibration transmission for a pure electric bus. Proc. Inst. Mech. Eng. Part D J. Automob. Eng. 2020, 234, 950–962. [Google Scholar] [CrossRef]
- Tan, B.; Chen, Y.; Liao, Q.; Zhang, B.; Zhang, N.; Xie, Q. A condensed dynamic model of a heavy-duty truck for optimization of the powertrain mounting system considering the chassis frame flexibility. Proc. Inst. Mech. Eng. Part D J. Automob. Eng. 2020, 234, 2602–2617. [Google Scholar] [CrossRef]
- Zheng, M.; Peng, P.; Zhang, B.; Zhang, N.; Wang, L.; Chen, Y. A new physical parameter identification method for two-axis on-road vehicles: Simulation and experiment. Shock Vib. 2015, 2015, 1–9. [Google Scholar] [CrossRef] [Green Version]
- Jiregna, I.; Sirata, G. A review of the vehicle suspension system. J. Mech. Energy Eng. 2020, 4, 109–114. [Google Scholar] [CrossRef]
- Xu, J. Advances of research on vibration control. Chin. Q. Mech. 2015, 36, 547–565. [Google Scholar]
- Zhang, J.; Zhang, B.; Zhang, N.; Wang, C.; Chen, Y. A novel robust event-triggered fault tolerant automatic steering control approach of autonomous land vehicles under in-vehicle network delay. Int. J. Robust Nonlinear Control 2021, 31, 2436–2464. [Google Scholar] [CrossRef]
- Hu, H.; Wang, Z.H. Advances in Dynamics of Controlled Mechanical Systems with Time-Delay. Prog. Nat. Sci. 2000, 7, 801–811. [Google Scholar]
- Filipovic, D.; Olgac, N. Delayed resonator with speed feedback–design and performance analysis. Mechatronics 2002, 12, 393–413. [Google Scholar] [CrossRef]
- Olgac, N.; Holm-Hansen, B.T. A novel active vibration absorption technique: Delayed resonator. J. Sound Vib. 1994, 176, 93–104. [Google Scholar] [CrossRef]
- Olgac, N.; Holm-Hansen, B.T. Design considerations for delayed-resonator vibration absorbers. J. Eng. Mech. 1995, 121, 80–89. [Google Scholar] [CrossRef]
- Olgac, N.; Hosek, M. Active vibration absorption using delayed resonator with relative position measurement. J. Vib. Acoust. 1997, 119, 131–136. [Google Scholar] [CrossRef]
- Chen, Y.; Mendoza, A.S.E.; Griffith, D.T. Experimental and numerial study of high-order complex curvature mode shape and mode coupling on a three-bladed wind turbine assembly. Mech. Syst. Signal Process. 2021, 160, 107873. [Google Scholar] [CrossRef]
- Chen, Y.; Avitabile, P.; Page, C.; Dodson, J. A polynomial based dynamic expansion and data consistency assessment and modification for cylindrical shell structures. Mech. Syst. Signal Process. 2021, 154, 107574. [Google Scholar] [CrossRef]
- Chen, Y.; Joffre, D.; Avitabile, P. Underwater dynamic response at limited points expanded to full-field strain response. J. Vib. Acoust. 2018, 140, 051016. [Google Scholar] [CrossRef] [Green Version]
- Saeed, N.A.; El-Ganaini, W.A. Time-delayed control to suppress the nonlinear vibrations of a horizontally suspended Jeffcott-rotor system. Appl. Math. Model. 2017, 44, 523–539. [Google Scholar] [CrossRef]
- Eissa, M.; Kamel, M.; Saeed, N.; El-Ganaini, W.A.; El-Gohary, H.A. Time-delayed positive-position and velocity feedback controller to suppress the lateral vibrations in nonlinear Jeffcott-rotor system. Menoufia J. Electron. Eng. Res 2018, 27, 261–278. [Google Scholar] [CrossRef]
- Saeed, N.; El-Ganini, W.A.; Eissa, M. Nonlinear time delay saturation-based controller for suppression of nonlinear beam vibrations. Appl. Math. Model. 2013, 37, 8846–8864. [Google Scholar] [CrossRef]
- Maccari, A. Vibration control for the primary resonance of a cantilever beam by a time delay state feedback. J. Sound Vib. 2003, 259, 241–251. [Google Scholar] [CrossRef]
- Udwadia, F.E.; von Bremen, H.F.; Kumar, R.; Hosseini, M. Time delayed control of structural systems. Earthq. Eng. Struct. Dyn. 2003, 32, 495–535. [Google Scholar] [CrossRef]
- Zhao, Y.Y.; Xu, J. Using time-delay feedback to control the vibration of a self-parametric vibration system. Chin. J. Theor. Appl. Mech. 2011, 43, 894. [Google Scholar]
- Zhao, Y.Y.; Xu, J. Time-delay dynamic vibration absorber and its influence on main system vibration. Adv. Mech. 2006, 12, 13. [Google Scholar]
- Zhao, Y.Y.; Xu, J. Vibration reduction mechanism of time-delay nonlinear dynamic vibration absorber. Chin. J. Theor. Appl. Mech. 2008, 40, 98–106. [Google Scholar]
- Zhao, Y.Y.; Xu, J. The role of time-delay feedback control in self-parametric dynamic vibration absorber. Acta Mech. Solida Sin. 2007, 28, 347–354. [Google Scholar]
- Chen, L.X.; Cai, G.P. Experimental study on active control of a rotating flexible beam with time delay. Chin. J. Theor. Appl. Mech. 2008, 40, 520–527. [Google Scholar]
- Chen, L.X.; Cai, G.P. Experimental study on time-delay variable structure control of a flexible beam subjected to forced vibration. Chin. J. Theor. Appl. Mech. 2009, 41, 410–417. [Google Scholar]
- Zhao, T.; Chen, L.X.; Cai, G. Theoretical and experimental research on time-delay H∞ control of flexible boards. Chin. J. Theor. Appl. Mech. 2011, 43, 1043–1053. [Google Scholar]
- Chen, L.X.; Cai, G.P. Design Method of Multiple Time Delay Control Law for Active Structural Vibration Control. Appl. Math. Mech. 2009, 30, 1318–1326. [Google Scholar] [CrossRef]
- Phu, D.X.; Shin, D.K.; Choi, S.B. Design of a new adaptive fuzzy controller and its application to vibration control of a vehicle seat installed with an MR damper. Smart Mater. Struct. 2015, 24, 085012. [Google Scholar] [CrossRef]
- Phu, D.X.; Quoc Hung, N.; Choi, S.B. A novel adaptive controller featuring inversely fuzzified values with application to vibration control of magneto-rheological seat suspension system. J. Vib. Control 2018, 24, 5000–5018. [Google Scholar] [CrossRef]
- Phu, D.X.; Mien, V.; Choi, S.-B. A New Switching Adaptive Fuzzy Controller with an Application to Vibration Control of a Vehicle Seat Suspension Subjected to Disturbances. Appl. Sci. 2021, 11, 2244. [Google Scholar] [CrossRef]
- Phu, D.X.; Mien, V. Robust control for vibration control systems with dead-zone band and time delay under severe disturbance using adaptive fuzzy neural network. J. Frankl. Inst. 2020, 357, 12281–12307. [Google Scholar] [CrossRef]
- Wang, Z.H.; Hu, H.Y. Stability switches of time-delayed dynamic systems with unknown parameters. J. Sound Vib. 2000, 233, 215–233. [Google Scholar] [CrossRef]
- Wang, Z.H.; Hu, H.Y. Stability of force control system with sampling feedback. Chin. J. Theor. Appl. Mech. 2016, 48, 1372–1381. [Google Scholar]
- Fu, W.Q.; Pang, H.; Kai, L.; Qiang, L. Modeling and Stability Analysis of Semi-active Suspension with Time-delay Ceiling Damping. Mech. Sci. Technol. Aerosp. Eng. 2017, 36, 213–218. [Google Scholar]
- Yang, L.; Hou, X.R.; Zeng, Z. Complete discriminant system of polynomials. Sci. China Ser. E Technol.Sci. 1996, 26, 424–441. [Google Scholar]
- Yang, L.; Zhang, J.Z.; Xiaorong, H. Nonlinear Algebraic Equation System and Automated Theorem Proving; Shanghai Scientific and Technological Education Publishing House: Shanghai, China, 2001; pp. 137–179. [Google Scholar]
- Wang, Z.H. Stability of High Dimensional Time-Delay Dynamical Systems; Nanjing University of Aeronautics and Astronautics: Nanjing, China, 2000; pp. 18–25. [Google Scholar]
- Liu, W.; Wang, Z.; Yuan, Y.; Zeng, N.; Hone, K.; Liu, X. A novel sigmoid-function-based adaptive weighted particle swarm optimizer. IEEE Trans. Cybern. 2021, 51, 1085–1093. [Google Scholar] [CrossRef]
- Kennedy, J.; Eberhart, R. Particle swarm optimization. In Proceedings of the ICNN’95-International Conference on Neural Networks, Perth, WA, Australia, 27 November–1 December 1995; Volume 4, pp. 1942–1948. [Google Scholar]
- Huan, R.H.; Chen, L.X.; Sun, J.Q. Multi-objective optimal design of active vibration absorber with delayed feedback. J. Sound Vib. 2015, 339, 56–64. [Google Scholar] [CrossRef]
- Yu, Y.; Lei-Lei, D.; Zhang-Cheng, Z.; Song, Y.; Jian, Y.N. Design and analysis of vehicle seat suboptimal control active suspension. J. Beijing Univ. Posts Telecommun. 2021, 44, 87–93. [Google Scholar]
- Li, J.; Xu, D.M. Adaptive Backstepping Sliding Mode Control for Non-matching Uncertain Nonlinear Systems. Control Decis. 1999, 65, 47–51. [Google Scholar]
- Zhang, Y.L. Reconstruction of the time-domain model of random road irregularity elevation with harmonic superposition method. Trans. Chin. Soc. Agric. Eng. 2003, 19, 32–35. [Google Scholar]
- Crolla, D.; Yu, F. Vehicle dynamics and control; China People Communication Press: Beijing, China, 2004; Volume 309, pp. 23–43. [Google Scholar]








| Vehicle Parameters | Values | Vehicle Parameters | Values |
|---|---|---|---|
| /kg | 70 | /(N·m−1) | 190,000 |
| /kg | 40.5 | /(N·m−1) | 16,000 |
| /kg | 345 | /(N·s·m−1) | 800 |
| /(N·m−1) | 8000 | /(N·s·m−1) | 1500 |
| Subarea Number | (Symbol Sequence of Discriminant) | (Number of Real Roots) |
|---|---|---|
| I | [1, 1, 1, 1, −1, 1, 1, −1, 1, 1, −1, 1] | 0 |
| II | [1, 1, 1, 1, −1, 1, 1, −1, 1, 1, −1, 1] | 0 |
| III, IV | [1, 1, 1, 1, −1, 1, 1, 1, 1, 1, −1, 1] | 4 |
| Sinusoidal Excitation | Passive Suspension | Active Suspension with Backstepping Control | Active Suspension with Time-Delay | Optimized Percentage Compared to Passive Suspension | Optimized Percentage Compared to Backstepping Control |
|---|---|---|---|---|---|
| Passenger acceleration (m/s2) | 3.1906 | 1.7677 | 0.3057 | 90.42% | 82.71% |
| Body acceleration (m/s2) | 2.4710 | 2.3319 | 0.3935 | 84.08% | 83.13% |
| suspension dynamic displacement (m) | 0.0561 | 0.0437 | 0.0378 | 32.62% | 13.50% |
| Tire dynamic load (N) | 1093.1 | 792.6011 | 156.1892 | 85.57% | 80.29% |
| Sinusoidal Excitation | Passive Suspension | Active Suspension with Backstepping Control | Active Suspension with Time-Delay | Optimized Percentage Compared to Passive Suspension | Optimized Percentage Compared to Backstepping Control |
|---|---|---|---|---|---|
| Passenger acceleration (m/s2) | 0.2181 | 0.1768 | 0.1527 | 29.99% | 13.63% |
| Body acceleration (m/s2) | 0.2812 | 0.2072 | 0.1484 | 47.23% | 28.38% |
| suspension dynamic displacement (m) | 0.00325 | 0.00360 | 0.00687 | −111.38% | −90.83% |
| Tire dynamic load (N) | 112.50 | 68.18 | 67.21 | 40.26% | 1.42% |
Publisher’s Note: MDPI stays neutral with regard to jurisdictional claims in published maps and institutional affiliations. |
© 2021 by the authors. Licensee MDPI, Basel, Switzerland. This article is an open access article distributed under the terms and conditions of the Creative Commons Attribution (CC BY) license (https://creativecommons.org/licenses/by/4.0/).
Share and Cite
Wu, K.; Ren, C.; Chen, Y. Time-Delay Vibration Reduction Control of 3-DOF Vehicle Model with Vehicle Seat. Appl. Sci. 2021, 11, 9426. https://doi.org/10.3390/app11209426
Wu K, Ren C, Chen Y. Time-Delay Vibration Reduction Control of 3-DOF Vehicle Model with Vehicle Seat. Applied Sciences. 2021; 11(20):9426. https://doi.org/10.3390/app11209426
Chicago/Turabian StyleWu, Kaiwei, Chuanbo Ren, and Yuanchang Chen. 2021. "Time-Delay Vibration Reduction Control of 3-DOF Vehicle Model with Vehicle Seat" Applied Sciences 11, no. 20: 9426. https://doi.org/10.3390/app11209426
APA StyleWu, K., Ren, C., & Chen, Y. (2021). Time-Delay Vibration Reduction Control of 3-DOF Vehicle Model with Vehicle Seat. Applied Sciences, 11(20), 9426. https://doi.org/10.3390/app11209426

