Strains Comparisons of Unbound Base/Subbase Layer Using Three Elasto-Plastic Models under Repeated Loads
Abstract
:1. Introduction
2. Objective
3. Elasto-Plastic Constitutive Model
3.1. Method to Construct the Revised SMP Model
3.2. Key Points for the Revised SMP Model
- (1)
- To determine the elasto-plastic yield surface of UGM under repeated loads, the steps are as follows:
- (2)
- To establish the plastic hardening law of UGM under repeated loads, two steps are used as follows:
- (3)
- Choose the plastic flow rule of UGM under repeated loads, non-associated flow rule is used to obtain the direction of plastic strain. The potential surface of plastic flow is similar to the yield surface, which has a plastic potential parameter different from the yield hardening parameter.
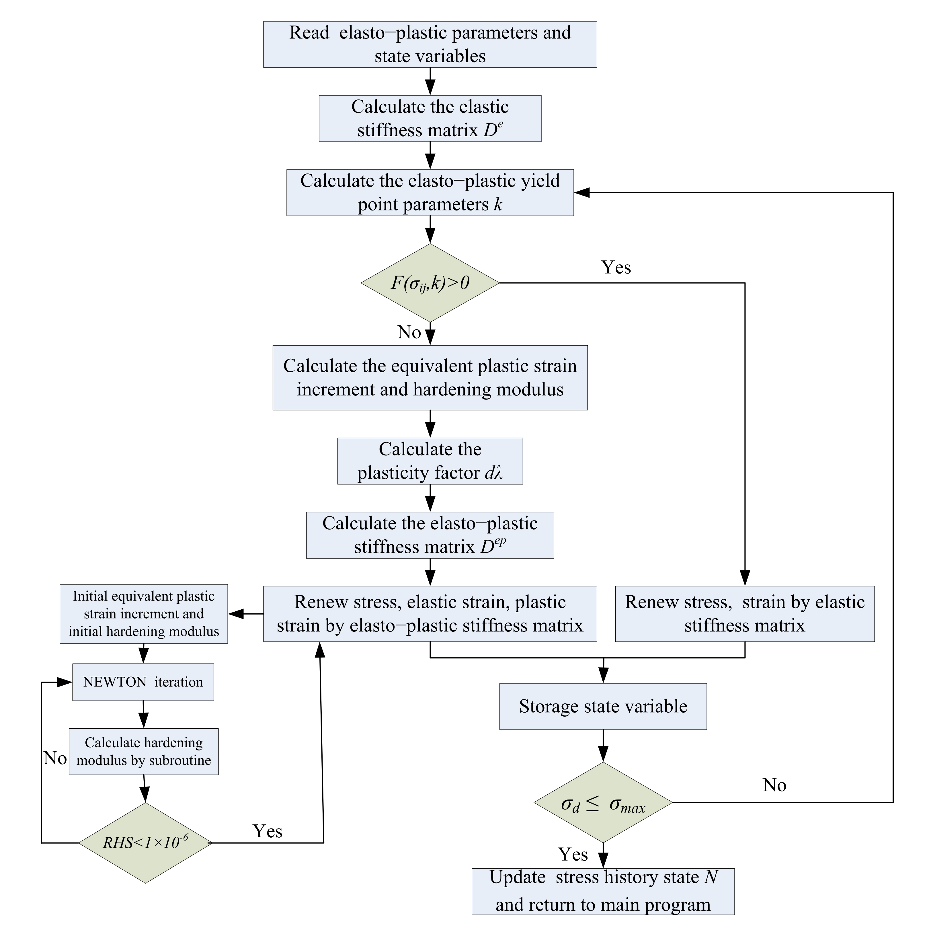
3.3. Construct of Elasto-Plastic Constitutive Model of UGM
3.4. Finite Element Model of Pavement Structure
3.5. Plastic Strain Analyses of UGM
3.5.1. Horizontal Normal Plastic Strain
3.5.2. Vertical Normal Plastic Strain
3.5.3. Vertical Plastic Strain and Loading Cycle
3.6. Average Compressive Strain of UGM Layer and Compressive Strain of Subgrade
4. Conclusions
- (1)
- Using the three models, the maximum horizontal and vertical plastic strains of UGM are at the bottom of the loading areas centerline. At the position of 5~10 cm of the UGM layer, the plastic strains change sharply for the Mohr-Coulomb model but smooth for the revised SMP and Druck-Prage models. The horizontal plastic tensile and compressive strains exist in the top surface of UGM in the revised SMP model, and the tensile strain is obvious in the middle and lower part of UGM layer and the compressive strain distributes on the both sides for the loading areas. However, there are no vertical plastic tensile strains in the Mohr-Coulomb and Druck-Prage models. With the revised SMP model, vertical plastic tensile strains appear on both sides of the loading area. This phenomenon is closely related to the dilatancy of the material, proving the reasons for the rutting caused by the UGM layer.
- (2)
- Compared with the Mohr-Coulomb and Druck-Prage models, the revised SMP model can better represent the accumulated process of plastic strain under repeated loads. There is an obvious increment in the first several loading cycle by the Mohr-Coulomb and Druck-Prage models, but little changes in the subsequent loading cycles. This indicates that the revised SMP model can better describe the process of the plastic strain accumulation in the actual loading condition. In addition, the rutting is over-predicted by the Mohr-Coulomb model and underestimated by the Druck-Prage model during the early loading, which may result in the ahead or delay of maintenance.
- (3)
- With the three models, the compressive strains of subgrade on top surface and the tensile strains of asphalt layer on the bottom are similar. The Mohr-Coulomb model has the greatest average plastic and elastic strains, and the Druck-Prage model produces the smallest plastic and elastic strains during the first 100 loading cycles. This result is related to the hardening law used in the revised SMP model, which will be a long process until it reaches the elastic shakedown state.
Author Contributions
Funding
Acknowledgments
Conflicts of Interest
References
- Dawson, A.; Mundy, M.J.; Huhtala, M. European Research into Granular Material for Pavement Bases and Subbases. Transp. Res. Rec. J. Transp. Res. Board 2000, 1721, 91–99. [Google Scholar] [CrossRef]
- Lekarp, F.; Isacsson, U.; Dawson, A. State of the Art. II: Permanent Strain Response of Unbound Aggregates. J. Transp. Eng. 2000, 126, 76–83. [Google Scholar] [CrossRef] [Green Version]
- Habiballah, T.; Chazallon, C. An elastoplastic model based on the shakedown concept for flexible pavements un-bound granular materials. Int. J. Numer. Anal. Methods Geomech. 2005, 29, 577–596. [Google Scholar] [CrossRef]
- Chazallon, C.; Hornych, P.; Mouhoubi, S. Elastoplastic Model for the Long-Term Behavior Modeling of Unbound Granular Materials in Flexible Pavements. Int. J. Geomech. 2006, 6, 279–289. [Google Scholar] [CrossRef]
- Li, N.; Ma, B.; Wang, H.; Sun, W. Development of elasto-plastic constitutive model for unbound granular materials under repeated loads. Transp. Geotech. 2020, 23, 100347. [Google Scholar] [CrossRef]
- Zhang, Y.; Gu, F.; Luo, X.; Birgisson, B.; Lytton, R.L. Modeling Stress-Dependent Anisotropic Elastoplastic Unbound Granular Base in Flexible Pavements. Transp. Res. Rec. J. Transp. Res. Board 2018, 2672, 46–56. [Google Scholar] [CrossRef] [Green Version]
- Werkmeister, S.; Dawson, A.; Wellner, F. Permanent Deformation Behavior of Granular Materials and the Shakedown Concept. Transp. Res. Rec. J. Transp. Res. Board 2001, 1757, 75–81. [Google Scholar] [CrossRef] [Green Version]
- Werkmeister, S.; Dawson, A.R.; Wellner, F. Permanent deformation behaviour of granular materials. Road Mater. Pavement Des. 2005, 6, 31–51. [Google Scholar] [CrossRef]
- Erlingsson, S.; Rahman, M.S. Evaluation of Permanent Deformation Characteristics of Unbound Granular Materials by Means of Multistage Repeated-Load Triaxial Tests. Transp. Res. Rec. J. Transp. Res. Board 2013, 2369, 11–19. [Google Scholar] [CrossRef]
- Zhang, J.; Peng, J.; Liu, W.; Lu, W. Predicting resilient modulus of fine-grained subgrade soils considering relative compaction and matric suction. Road Mater. Pavement Des. 2021, 22, 703–715. [Google Scholar] [CrossRef]
- Li, N.; Wang, X.; Qiao, R.; Ma, B.; Shao, Z.; Sun, W.; Wang, H. A prediction model of permanent strain of unbound gravel materials based on performance of single-size gravels under repeated loads. Constr. Build. Mater. 2020, 246, 118492. [Google Scholar] [CrossRef]
- Wang, H.; Al-Qadi, I.L. Importance of Nonlinear Anisotropic Modeling of Granular Base for Predicting Maximum Viscoelastic Pavement Responses under Moving Vehicular Loading. J. Eng. Mech. 2013, 139, 29–38. [Google Scholar] [CrossRef]
- Al-Qadi, I.L.; Wang, H.; Tutumluer, E. Dynamic Analysis of Thin Asphalt Pavements by Using Cross-Anisotropic Stress-Dependent Properties for Granular Layer. Transp. Res. Rec. J. Transp. Res. Board 2010, 2154, 156–163. [Google Scholar] [CrossRef]
- Tutumluer, E.; Thompson, M.R. Anisotropic Modeling of Granular Bases in Flexible Pavements. Transp. Res. Rec. J. Transp. Res. Board 1997, 1577, 18–26. [Google Scholar] [CrossRef]
- Zhang, Y.; Birgisson, B.; Lytton, R.L. Weak Form Equation–Based Finite-Element Modeling of Viscoelastic Asphalt Mixtures. J. Mater. Civ. Eng. 2016, 28, 04015115. [Google Scholar] [CrossRef] [Green Version]
- Chen, G. Study on the Permanent Deformation Predietion Model of Graded Crushed Stone through Simulations. Ph.D. Thesis, Chang’an University, Xi’an, China, 2009. [Google Scholar]
- Barsanescu, P.; Sandovici, A.; Serban, A. Mohr-Coulomb criterion with circular failure envelope, extended to ma-terials with strength-differential effect. Mater. Des. 2018, 148, 49–70. [Google Scholar] [CrossRef]
- Tu, H.; Zhou, H.; Lu, J.; Gao, Y.; Shi, L. Elastoplastic coupling analysis of high-strength concrete based on tests and the Mohr-Coulomb criterion. Constr. Build. Mater. 2020, 255, 119375. [Google Scholar] [CrossRef]
- Darabi, M.K.; Kola, R.; Little, D.N.; Garg, N. Time-dependent Drucker-Prager-Cap model coupled with PANDA (Pavement Analysis Using Nonlinear Damage Approach) to predict rutting performance of flexible pavements. Constr. Build. Mater. 2020, 244, 118326. [Google Scholar] [CrossRef]
- Matsuoka, H.; Nakai, T. Stress-Deformation and Strength Characteristics of Soil under Three Different Principal Stresses. Proc. Japan Soc. Civ. Eng. 1974, 232, 59–70. [Google Scholar] [CrossRef]
- Matsuoka, H.; Hoshikawa, T.; Ueno, K. A General Failure Criterion and Stress-Strain Relation for Granular Materials to Metals. Soils Found. 1990, 30, 119–127. [Google Scholar] [CrossRef] [Green Version]
- Matsuoka, H.; Nakai, T. Relationship Among Tresca, Mises, Mohr-Coulomb and Matsuoka-Nakai Failure Criteria. Soils Found. 1985, 25, 123–128. [Google Scholar] [CrossRef] [Green Version]
- Tu, S. Structure and Performance of High-Performance Graded Crush-Stone Base Course on the Interaction between Granular Materials. Ph.D. Thesis, Chang’an University, Xi’an, China, 2013. [Google Scholar]
- Xiao, Y.; Zheng, K.; Chen, L.; Mao, J. Shakedown analysis of cyclic plastic deformation characteristics of unbound granular materials under moving wheel loads. Constr. Build. Mater. 2018, 167, 457–472. [Google Scholar] [CrossRef]
- Xiao, Y.; Zhang, Z.; Chen, L.; Zheng, K. Modeling stress path dependency of cyclic plastic strain accumulation of unbound granular materials under moving wheel loads. Mater. Des. 2018, 137, 9–21. [Google Scholar] [CrossRef]
- Gu, F.; Zhang, Y.; Luo, X.; Sahin, H.; Lytton, R.L. Characterization and prediction of permanent deformation properties of unbound granular materials for Pavement ME Design. Constr. Build. Mater. 2017, 155, 584–592. [Google Scholar] [CrossRef] [Green Version]
- Ba, M.; Tinjum, J.M.; Fall, M. Prediction of permanent deformation model parameters of unbound base course aggregates under repeated loading. Road Mater. Pavement Des. 2015, 16, 1–16. [Google Scholar] [CrossRef]
- Lade, P.V. Elasto-plastic stress-strain theory for cohesionless soil with curved yield surfaces. Int. J. Solids Struct. 1977, 13, 1019–1035. [Google Scholar] [CrossRef]
- Li, N.; Ma, B.; Li, R.; Si, W. Study on performance of unbound granular materials under single-stage and multi-stage loading modes based on PUMA. J. Highw. Transp. Res. Dev. 2019, 36, 62–72. [Google Scholar]
- Li, N.; Wang, H.; Ma, B.; Li, R. Investigation of unbound granular material behavior using precision unbound material analyzer and repeated load triaxial test. Transp. Geotech. 2019, 18, 1–9. [Google Scholar] [CrossRef]
- Liao, G. Application of ABAQUS in Highway Engineering; Southeast University Press: Nanjing, China, 2014. [Google Scholar]
- Zhang, Q.; Zhang, J.; Li, Z.; Wen, Z.; Yang, Y. Fatigue-Damage Model of a Pothole-Repairing Composite Structure for Asphalt Pavement. J. Mater. Civ. Eng. 2017, 29, 04017215. [Google Scholar] [CrossRef]
- Chow, L.C. Permanent Deformation Behavior of Unbound Granular Materials and Rutting Model Development. Ph.D. Thesis, University of Illinois at Urbana-Champaign, Urbana, IL, USA, 2014. [Google Scholar]
- Tutumluer, E.; Little, D.N.; Kim, S.-H. Validated Model for Predicting Field Performance of Aggregate Base Courses. Transp. Res. Rec. J. Transp. Res. Board 2003, 1837, 41–49. [Google Scholar] [CrossRef]
- Qamhia, I.; Tutumluer, E.; Chow, L.C.; Mishra, D. A Framework to Utilize Shear Strength Properties for Evaluating Rutting Potentials of Unbound Aggregate Materials. Procedia Eng. 2016, 143, 911–920. [Google Scholar] [CrossRef] [Green Version]
- Ma, G.; Li, H.; Yang, B.; Zhang, H.; Li, W. Investigation on the deformation behavior of open-graded unbound granular materials for permeable pavement. Constr. Build. Mater. 2020, 260, 119800. [Google Scholar] [CrossRef]










| 1 | 2 | 3 | 4 | 5 | |
|---|---|---|---|---|---|
| / | 6.31 × 10−1 | 2.51 × 10−1 | 8.47 × 10−2 | 2.67 × 10−2 | 6.66 × 10−3 |
| 2.06 × 10−2 | 1.73 × 10−1 | 1.29 | 5.35 | 1.06 × 10−2 |
| Parameter Type | Elastic Part | Plastic Part | |||
|---|---|---|---|---|---|
| Young’s Modulus (MPa) | Possion’s Ratio | Friction Angle (°) | Cohesion (kPa) | Dilation Angle (°) | |
| Value | 400 | 0.35 | 49.06 | 19.6 | 0 |
| Parameter Type | Elastic Part | Plastic Part | |||
|---|---|---|---|---|---|
| Young’s Modulus (MPa) | Possion’s Ratio | Friction Angle(°) | Flow Stress Ratio | Dilation Angle (°) | |
| Value | 400 | 0.35 | 49.06 | 0.8 | 0 |
| Constitutive Model | Tensile Strain at Bottom of HMA Layer (µε) | Average Plastic Compressive Strain of UGM (µε) | Average Elastic Strain of UGM (µε) | Compressive Strain on Top of Subgrade (µε) |
|---|---|---|---|---|
| Mohr-Coulomb Model | 300.74 | 312.3 | 418.2 | 799.1 |
| Revised SMP Model | 300.67 | 222.8 | 278.4 | 780.1 |
| Druck-Prager Model | 298.5 | 50.3 | 107.5 | 773.5 |
Publisher’s Note: MDPI stays neutral with regard to jurisdictional claims in published maps and institutional affiliations. |
© 2021 by the authors. Licensee MDPI, Basel, Switzerland. This article is an open access article distributed under the terms and conditions of the Creative Commons Attribution (CC BY) license (https://creativecommons.org/licenses/by/4.0/).
Share and Cite
Li, N.; Ma, B.; Wang, H. Strains Comparisons of Unbound Base/Subbase Layer Using Three Elasto-Plastic Models under Repeated Loads. Appl. Sci. 2021, 11, 9251. https://doi.org/10.3390/app11199251
Li N, Ma B, Wang H. Strains Comparisons of Unbound Base/Subbase Layer Using Three Elasto-Plastic Models under Repeated Loads. Applied Sciences. 2021; 11(19):9251. https://doi.org/10.3390/app11199251
Chicago/Turabian StyleLi, Ning, Biao Ma, and Hao Wang. 2021. "Strains Comparisons of Unbound Base/Subbase Layer Using Three Elasto-Plastic Models under Repeated Loads" Applied Sciences 11, no. 19: 9251. https://doi.org/10.3390/app11199251
APA StyleLi, N., Ma, B., & Wang, H. (2021). Strains Comparisons of Unbound Base/Subbase Layer Using Three Elasto-Plastic Models under Repeated Loads. Applied Sciences, 11(19), 9251. https://doi.org/10.3390/app11199251

