Life Cycle Assessment of Mortars Produced Partially Replacing Cement by Treated Mining Residues
Abstract
:1. Introduction
2. Materials and Methods
2.1. Materials
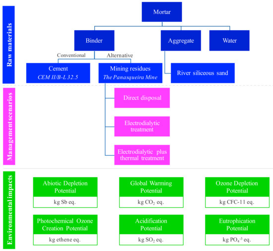
2.2. Scope Definition and LCA Boundaries
2.3. Data Collection
3. Results and Discussion
3.1. Impacts of Raw Materials in Mortar Manufacture
3.2. Impacts of Mining Residues Management Scenarios in Mortar Production
3.3. Impacts of Constituents and Management Scenarios in Mortars’ Lifecycle
4. Conclusions
- Generally, mortars produced with mining residues presented an eco-friendlier behavior than the reference mortar. The use of mining residues as binder can avoid almost 50% of the GWP, meaning the release of 55.1 kg CO2 eq./t modified mortar. The lower the cement content, the lower the energy involved in mortar production, namely due to the clinker formation that requires temperatures above 1000 °C and energy consuming milling.
- The adoption of mining residues management scenarios, before their reuse in mortars’ manufacture, was assessed considering direct disposal, ED treatment and ED treatment coupled with a thermal procedure. Herein, the impacts of mortars were strongly alleviated in POCP (−99%), ODP (−76 to −98%) and AP (−90 to −94%), comparing to the reference. The avoided mining residues discharges were key factor for these decreases, together with lower cement incorporation.
- The overall mortar lifecycle was performed considering all the mortar components and respective management scenarios. The aggregate fraction demonstrated higher impact weight in ODP (between 46 and 78%), while the typology of the binder applied showed different environmental performances. ED mining residues showed higher representativity in POCP (53%) and ODP (52%), whereas ED plus thermal treated mining residues contributed to 64–84% of the POCP, and to almost 100% of the ADP.
- Cement has a significant expression in ADP (almost 100%) and GWP (51–97%). The impacts of mortars with treated mining residues are mainly caused by cement contents, even at higher replacement ratios. Nevertheless, fossil fuels needed for the thermal treatment of mining residues increased the resources required, promoting a higher ADP than cement.
Author Contributions
Funding
Institutional Review Board Statement
Informed Consent Statement
Conflicts of Interest
Appendix A. (Supplementary Data)
| Mortar | ADP (kg Sb eq.) | ||||||
|---|---|---|---|---|---|---|---|
| Cement | Disposal of Mining Residues | ED Mining Residues | TT Mining Residues | Sand | Water | Total | |
| REF | 1.58 × 10−4 | 4.82 × 10−7 | n.a. | n.a. | 4.87 × 10−8 | 1.74 × 10−9 | 1.59 × 10−4 |
| ME10 | 1.43 × 10−4 | n.a. | 4.08 × 10−9 | n.a. | 1.43 × 10−4 | ||
| ME25 | 1.19 × 10−4 | n.a. | 1.02 × 10−8 | n.a. | 1.19 × 10−4 | ||
| ME50 | 7.92 × 10−5 | n.a. | 2.04 × 10−8 | n.a. | 7.92 × 10−5 | ||
| MET10 | 1.43 × 10−4 | n.a. | 4.28 × 10−9 | 4.97 × 10−2 | 4.99 × 10−2 | ||
| MET25 | 1.19 × 10−4 | n.a. | 1.08 × 10−8 | 1.25 × 10−1 | 1.26 × 10−1 | ||
| MET50 | 7.92 × 10−5 | n.a. | 2.16 × 10−8 | 2.51 × 10−1 | 2.51 × 10−1 | ||
| Mortar | GWP (kg CO2 eq.) | ||||||
|---|---|---|---|---|---|---|---|
| Cement | Disposal of Mining Residues | ED Mining Residues | TT Mining Residues | Sand | Water | Total | |
| REF | 1.06 × 102 | 9.93 × 101 | n.a. | n.a. | 1.64 | 1.48 × 10−2 | 2.07 × 102 |
| ME10 | 9.56 × 101 | n.a. | 9.80 × 10−1 | n.a. | 9.83 × 101 | ||
| ME25 | 7.97 × 101 | n.a. | 2.45 | n.a. | 8.38 × 101 | ||
| ME50 | 5.31 × 101 | n.a. | 4.90 | n.a. | 5.97 × 101 | ||
| MET10 | 9.57 × 101 | n.a. | 1.03 | 6.17 | 1.05 × 102 | ||
| MET25 | 7.97 × 101 | n.a. | 2.59 | 1.56 × 101 | 9.95 × 101 | ||
| MET50 | 5.31 × 101 | n.a. | 5.18 | 3.12 × 101 | 9.11 × 101 | ||
| Mortar | ODP (kg CFC-11 eq.) | ||||||
|---|---|---|---|---|---|---|---|
| Cement | Disposal of Mining Residues | ED Mining Residues | TT Mining Residues | Sand | Water | Total | |
| REF | 1.58 × 10−8 | 1.41 × 10−5 | n.a. | n.a. | 2.55 × 10−7 | 6.59 × 10−10 | 1.44 × 10−5 |
| ME10 | 1.43 × 10−8 | n.a. | 5.74 × 10−8 | n.a. | 3.28 × 10−7 | ||
| ME25 | 1.19 × 10−8 | n.a. | 1.44 × 10−7 | n.a. | 4.11 × 10−7 | ||
| ME50 | 7.92 × 10−9 | n.a. | 2.87 × 10−7 | n.a. | 5.51 × 10−7 | ||
| MET10 | 1.43 × 10−8 | n.a. | 6.01 × 10−8 | 5.84 × 10−7 | 9.14 × 10−7 | ||
| MET25 | 1.19 × 10−8 | n.a. | 1.52 × 10−7 | 1.47 × 10−6 | 1.89 × 10−6 | ||
| MET50 | 7.92 × 10−9 | n.a. | 3.03 × 10−7 | 2.95 × 10−6 | 3.51 × 10−6 | ||
| Mortar | POCP (kg Ethene eq.) | ||||||
|---|---|---|---|---|---|---|---|
| Cement | Disposal of Mining Residues | ED Mining Residues | TT Mining Residues | Sand | Water | Total | |
| REF | 1.68 × 10−2 | 2.30 | n.a. | n.a. | 7.20 × 10−4 | 4.30 × 10−6 | 2.32 |
| ME10 | 1.52 × 10−2 | n.a. | 2.10 × 10−3 | n.a. | 1.80 × 10−2 | ||
| ME25 | 1.26 × 10−2 | n.a. | 5.25 × 10−3 | n.a. | 1.86 × 10−2 | ||
| ME50 | 8.42 × 10−3 | n.a. | 1.05 × 10−2 | n.a. | 1.96 × 10−2 | ||
| MET10 | 1.52 × 10−2 | n.a. | 2.20 × 10−3 | 7.63 × 10−4 | 1.89 × 10−2 | ||
| MET25 | 1.26 × 10−2 | n.a. | 5.55 × 10−3 | 1.92 × 10−3 | 2.08 × 10−2 | ||
| MET50 | 8.42 × 10−3 | n.a. | 1.11 × 10−2 | 3.85 × 10−3 | 2.41 × 10−2 | ||
| Mortar | AP (kg SO2 eq.) | ||||||
|---|---|---|---|---|---|---|---|
| Cement | Disposal of Mining Residues | ED Mining Residues | TT Mining Residues | Sand | Water | Total | |
| REF | 1.74 × 10−1 | 1.73 | n.a. | n.a. | 1.27 × 10−2 | 1.08 × 10−4 | 1.91 |
| ME10 | 1.57 × 10−1 | n.a. | 3.92 × 10−3 | n.a. | 1.73 × 10−1 | ||
| ME25 | 1.31 × 10−1 | n.a. | 9.80 × 10−3 | n.a. | 1.53 × 10−1 | ||
| ME50 | 8.71 × 10−2 | n.a. | 1.96 × 10−2 | n.a. | 1.19 × 10−1 | ||
| MET10 | 1.57 × 10−1 | n.a. | 4.11 × 10−3 | 1.51 × 10−2 | 1.89 × 10−1 | ||
| MET25 | 1.31 × 10−1 | n.a. | 1.04 × 10−2 | 3.81 × 10−2 | 1.92 × 10−1 | ||
| MET50 | 8.71 × 10−2 | n.a. | 2.07 × 10−2 | 7.62 × 10−2 | 1.97 × 10−1 | ||
| Mortar | EP (kg PO43− eq.) | ||||||
|---|---|---|---|---|---|---|---|
| Cement | Disposal of Mining Residues | ED Mining Residues | TT Mining Residues | Sand | Water | Total | |
| REF | 2.50 × 10−2 | 1.58 × 10−2 | n.a. | n.a. | 1.35 × 10−3 | 5.54 × 10−6 | 4.22 × 10−2 |
| ME10 | 2.25 × 10−2 | n.a. | 1.96 × 10−4 | n.a. | 2.41 × 10−2 | ||
| ME25 | 1.88 × 10−2 | n.a. | 4.90 × 10−4 | n.a. | 2.06 × 10−2 | ||
| ME50 | 1.25 × 10−2 | n.a. | 9.80 × 10−4 | n.a. | 1.49 × 10−2 | ||
| MET10 | 2.26 × 10−2 | n.a. | 2.05 × 10−4 | 9.49 × 10−4 | 2.51 × 10−2 | ||
| MET25 | 1.88 × 10−2 | n.a. | 5.18 × 10−4 | 2.39 × 10−3 | 2.31 × 10−2 | ||
| MET50 | 1.25 × 10−2 | n.a. | 1.04 × 10−3 | 4.79 × 10−3 | 1.97 × 10−2 | ||
References
- Global Status Report for Buildings and Construction: Towards a Zero-Emission, Efficient and Resilient Buildings and Construction Sector; United Nations Environment Programme: Nairobi, Kenya, 2020.
- Going Climate-Neutral by 2050—A Strategic Long Term Vision for a Prosperous, Modern, Competitive and Climate-Neutral EU; European Commission: Brussels, Belgium, 2019.
- Communication from The Commission to The European Parliament, The European Council, The Council, The European Economic and Social Committee and The Committee of the Regions—The European Green Deal; Com/2019/640 Final; European Commission: Brussels, Belgium, 2019.
- Mancini, L.; Vidal-Legaz, B.; Vizzarri, M.; Wittmer, D.; Grassi, G.; Pennington, D.W. Mapping the Role of Raw Materials in Sustainable Development Goals. In Sustainable Development Goals. A Preliminary Analysis of Links, Monitoring Indicators, and Related Policy Initiatives; Publications Office of the European Union: Luxembourg, 2019. [Google Scholar]
- Candeias, C.; Ávila, P.F.; Silva, E.F.; Ferreira, A.; Salgueiro, A.R.; Teixeira, J.P. Acid mine drainage from the Panasqueira mine and its influence on Zêzere river (Central Portugal). J. Afr. Earth Sci. 2014, 99, 705–712. [Google Scholar] [CrossRef] [Green Version]
- Environmental Law Alliance Worldwide Guidebook for Evaluating Mining Project EIAs, 1st ed.; Environmental Law Alliance Worldwide: Eugene, OR, USA, 2010.
- Candeias, C.; Melo, R.; Ávila, P.F.; Ferreira da Silva, E.; Salgueiro, A.R.; Teixeira, J.P. Heavy metal pollution in mine-soil-plant system in S. Francisco de Assis—Panasqueira mine (Portugal). Appl. Geochem. 2014, 44, 12–26. [Google Scholar] [CrossRef] [Green Version]
- Csavina, J.; Field, J.; Taylor, M.P.; Gao, S.; Landázuri, A.; Betterton, E.A.; Sáez, A.E. A review on the importance of metals and metalloids in atmospheric dust and aerosol from mining operations. Sci. Total Environ. 2012, 433, 58–73. [Google Scholar] [CrossRef] [PubMed] [Green Version]
- Gou, M.; Zhou, L.; Then, N.W.Y. Utilization of tailings in cement and concrete: A review. Sci. Eng. Compos. Mater. 2019, 26, 449–464. [Google Scholar] [CrossRef]
- Ahmari, S.; Ren, X.; Toufigh, V.; Zhang, L. Production of geopolymeric binder from blended waste concrete powder and fly ash. Constr. Build. Mater. 2012, 35, 718–729. [Google Scholar] [CrossRef]
- Sangiorgi, C.; Lantieri, C.; Tataranni, P.; Castro-Gomes, J.; Gabriel, M. Reuse of mining waste into innovative alkali-activated-based materials for road pavement applications. In Proceedings of the 4th International Chinese European Workshop (CEW)—Functional Pavement Design, Delft, The Netherlands, 29 June–1 July 2016; pp. 1745–1753. [Google Scholar]
- Sedira, N.; Castro-Gomes, J.; Magrinho, M. Red clay brick and tungsten mining waste-based alkali-activated binder: Microstructural and mechanical properties. Constr. Build. Mater. 2018, 190, 1034–1048. [Google Scholar] [CrossRef]
- Kastiukas, G.; Zhou, X.; Wan, K.T.; Castro Gomes, J. Lightweight alkali-activated material from mining and glass waste by chemical and physical foaming. J. Mater. Civ. Eng. 2019, 31, 04018397. [Google Scholar] [CrossRef]
- Pacheco-Torgal, F.; Castro-Gomes, J.P.; Jalali, S. Adhesion characterization of tungsten mine waste geopolymeric binder: Influence of OPC concrete substrate surface treatment. Constr. Build. Mater. 2008, 22, 154–161. [Google Scholar] [CrossRef] [Green Version]
- Choi, Y.W.; Kim, Y.J.; Choi, O.; Lee, K.M.; Lachemi, M. Utilization of tailings from tungsten mine waste as a substitution material for cement. Constr. Build. Mater. 2009, 23, 2481–2486. [Google Scholar] [CrossRef]
- Kirkelund, G.M.; Magro, C.; Guedes, P.; Jensen, P.E.; Ribeiro, A.B.; Ottosen, L.M. Electrodialytic removal of heavy metals and chloride from municipal solid waste incineration fly ash and air pollution control residue in suspension—Test of a new two compartment experimental cell. Electrochim. Acta 2015, 181, 73–81. [Google Scholar] [CrossRef] [Green Version]
- Ribeiro, A.B.; Rodríguez-Maroto, J.M. Electroremediation of Heavy Metal-Contaminated Soils—Processes and Applications. In Trace Elements in the Environment: Biogeochemistry, Biotechnology, and Bioremediation; Prasad, M.N.V., Sajwan, K.S., Naidu, R., Eds.; CRC Press: Boca Raton, FL, USA, 2006; pp. 341–368. [Google Scholar]
- Heath, A.; Paine, K.; McManus, M. Minimising the global warming potential of clay based geopolymers. J. Clean. Prod. 2014, 78, 75–83. [Google Scholar] [CrossRef] [Green Version]
- Almeida, J.; Santos Silva, A.; Faria, P.; Ribeiro, A.B. Assessment on tungsten mining residues potential as partial cement replacement. KnE Eng. 2020, 5, 228–237. [Google Scholar]
- Almeida, J.; Faria, P.; Ribeiro, A.B.; Santos Silva, A. Cement-based mortars production applying mining residues treated with an electro-based technology and a thermal treatment: Technical and economic effects. Constr. Build. Mater. 2021, 280, 122483. [Google Scholar] [CrossRef]
- Santos, T.; Almeida, J.; Silvestre, J.; Faria, P. Life cycle assessment of mortars: A review on technical potential and drawbacks. Constr. Build. Mater. 2021, 288, 123069. [Google Scholar] [CrossRef]
- Ruan, S.; Unluer, C. Influence of supplementary cementitious materials on the performance and environmental impacts of reactive magnesia cement concrete. J. Clean. Prod. 2017, 159, 62–73. [Google Scholar] [CrossRef]
- ISO 14040: Environmental Management, Life Cycle Assessment, Principles and Framework; International Standard Organization: Geneva, Switzerland, 2006.
- ISO 14044: Environmental Management, Life Cycle Assessment, Requirements and Guidelines; International Standard Organization: Geneva, Switzerland, 2006.
- EN 15804: 2012 + A2: 2019—Sustainability of Construction Works—Environmental Product Declarations—Core Rules for the Product Category of Construction Products; European Committee for Standardization: Brussels, Belgium, 2012.
- Farinha, C.B.; Silvestre, J.D.; de Brito, J.; Veiga, M.R. Life cycle assessment of mortars with incorporation of industrial wastes. Fibers 2019, 7, 59. [Google Scholar] [CrossRef] [Green Version]
- Almeida, J.; Faria, P.; Ribeiro, A.B.; Silva, A.S. Effect of mining residues treated with an electrodialytic technology on cement-based mortars. Clean. Eng. Technol. 2020, 1, 100001. [Google Scholar] [CrossRef]
- EN 197-1: 2011—Cement: Part 1: Composition, Specifications and Conformity Criteria for Common Cements; European Committee for Standardization: Brussels, Belgium, 2011.
- EN 196-1: 2017—Methods of Testing Cement: Part 1: Determination of Strength; European Committee for Standardization: Brussels, Belgium, 2017.
- Acero, A.P.; Rodríguez, C.; Changelog, A.C. LCIA Methods Impact Assessment Methods in Life Cycle Assessment and Their Impact Categories; GreenDelta Icl.: Berlin, Germany, 2016. [Google Scholar]
- Braga, A.M.; Silvestre, J.D.; de Brito, J. Compared environmental and economic impact from cradle to gate of concrete with natural and recycled coarse aggregates. J. Clean. Prod. 2017, 162, 529–543. [Google Scholar] [CrossRef]
- Van Oers, L.; Koning, A.; Guinée, J.B.; Huppes, G. Abiotic Resource Depletion in Lca—Improving Characterisation Factors for Abiotic Resource Depletion as Recommended in The New Dutch Lca Handbook; Road and Hydraulic Engineering Institute: Amsterdam, The Netherlands, 2002. [Google Scholar]
- Furberg, A.; Arvidsson, R.; Molander, S. Environmental life cycle assessment of cemented carbide (WC-Co) production. J. Clean. Prod. 2019, 209, 1126–1138. [Google Scholar] [CrossRef]
- Franco, A.; Vieira, R.; Bunting, R. The Panasqueira Mine at a Glance; International Tungsten Industry Association Newsletter: London, UK, 2014; Volume 3. [Google Scholar]
- Song, X.; Pettersen, J.B.; Pedersen, K.B.; Røberg, S. Comparative life cycle assessment of tailings management and energy scenarios for a copper ore mine: A case study in Northern Norway. J. Clean. Prod. 2017, 164, 892–904. [Google Scholar] [CrossRef] [Green Version]
- Sousa, S.; Silva, A.S.; Velosa, A.; Gameiro, A.; Rocha, F. Mitigation of internal expansive reaction: The role of tungsten mine sludge. Mater. Sci. Forum 2013, 730–732, 468–473. [Google Scholar] [CrossRef]
- Burchart-Korol, D.; Kruczek, M. Depletion of abiotic resources in the steel production in Poland. Metalurgija 2016, 55, 531–534. [Google Scholar]
- United States Environmental Protection Agency Greenhouse Gas Emissions—Understanding Global Warming Potentials. Available online: https://www.epa.gov/ghgemissions/understanding-global-warming-potentials (accessed on 15 March 2021).
- Zajac, M.; Bolte, G.; Skocek, J.; Ben Haha, M. Modelling the effect of the cement components fineness on performance and environmental impact of composite cements. Constr. Build. Mater. 2021, 276, 122108. [Google Scholar] [CrossRef]
- Coimbra, K.T.O.; Alcântara, E.; de Souza Filho, C.R. Satellite evidence for pervasive water eutrophication in the Doce River reservoirs following the collapse of the Fundao dam in Brazil. Environ. Pollut. 2021, 272, 116014. [Google Scholar] [CrossRef]
- Jermakka, J.; Wendling, L.; Sohlberg, E.; Heinonen, H.; Merta, E.; Laine-Ylijoki, J.; Kaartinen, T.; Mroueh, U.-M. Nitrogen Compounds at Mines and Quarries: Sources, Behaviour and Removal from Mine and Quarry Waters—Literature Study; VTT Technical Research Centre of Finland: Tampere, Finland, 2015. [Google Scholar]
- Ojovan, M.I.; Lee, W.E.; Kalmykov, S.N. Immobilisation of Radioactive Waste in Cement. In An Introduction to Nuclear Waste Immobilisation; Elsevier: London, UK, 2019; pp. 271–303. [Google Scholar]
- Heijungs, R.; Guinée, J.; Huppes, G.; Lankreijer, R.; Udo de Haes, H.; Wegener Sleeswijk, A.; Ansems, A.; Eggels, P.; Duin, R.; Goede, H. Environmental Life Cycle Assessment of Products; CML: Leiden, The Netherlands, 1992. [Google Scholar]
- Haagen-Smit, A.J.; Bradley, C.E.; Fox, M.M. Ozone formation in photochemical oxidation of organic substances. Ind. Eng. Chem. 1953, 45, 2086–2089. [Google Scholar] [CrossRef]
- Dincer, I.; Abu-Rayash, A. Sustainability Modeling. In Energy Sustainability; Elsevier: London, UK, 2020; pp. 119–164. [Google Scholar]
- Voicu, G.; Ciobanu, C.; Istrate, I.A.; Tudor, P. Emissions control of hydrochloric and fluorhydric acid in cement factories from Romania. Int. J. Environ. Res. Public Health 2020, 17, 1019. [Google Scholar] [CrossRef] [Green Version]
- Kim, T.; Tae, S.; Chae, C. Analysis of environmental impact for concrete using LCA by varying the recycling components, the compressive strength and the admixture material mixing. Sustainability 2016, 8, 389. [Google Scholar] [CrossRef] [Green Version]
- Spooren, J.; Binnemans, K.; Björkmalm, J.; Breemersch, K.; Dams, Y.; Folens, K.; González-Moya, M.; Horckmans, L.; Komnitsas, K.; Kurylak, W.; et al. Near-zero-waste processing of low-grade, complex primary ores and secondary raw materials in Europe: Technology development trends. Resour. Conserv. Recycl. 2020, 160, 104919. [Google Scholar] [CrossRef]
- Critical Raw Materials Resilience: Charting a Path towards Greater Security and Sustainability; COM/2020/474 Final; European Commission: Brussels, Belgium, 2020.
- Almeida, J.; Magro, C.; Mateus, E.P.; Ribeiro, A.B. Electrodialytic hydrogen production and critical raw materials recovery from secondary resources. Water 2020, 12, 1262. [Google Scholar] [CrossRef]
- Villen-Guzman, M.; Paz-Garcia, J.M.; Rodriguez-Maroto, J.M.; Gomez-Lahoz, C.; Garcia-Herruzo, F. Acid enhanced electrokinetic remediation of a contaminated soil using constant current density: Strong vs. weak acid. Sep. Sci. Technol. 2014, 49, 1461–1468. [Google Scholar] [CrossRef]
- Santos, T.; Nunes, L.; Faria, P. Production of eco-efficient earth-based plasters: Influence of composition on physical performance and bio-susceptibility. J. Clean. Prod. 2017, 167, 55–67. [Google Scholar] [CrossRef] [Green Version]
- Zheng, X.; Huang, G.; Li, J.; Liu, L.; Zhang, X.; Pan, X. Development of a factorial water policy simulation approach from production and consumption perspectives. Water Res. 2021, 193, 116892. [Google Scholar] [CrossRef] [PubMed]
- Bederina, M.; Makhloufi, Z.; Bounoua, A.; Bouziani, T.; Quéneudec, M. Effect of partial and total replacement of siliceous river sand with limestone crushed sand on the durability of mortars exposed to chemical solutions. Constr. Build. Mater. 2013, 47, 146–158. [Google Scholar] [CrossRef]
- Ulsen, C.; Antoniassi, J.L.; Martins, I.M.; Kahn, H. High quality recycled sand from mixed CDW—Is that possible? J. Mater. Res. Technol. 2021, 12, 29–42. [Google Scholar] [CrossRef]
- Grbeš, A. A life cycle assessment of silica sand: Comparing the beneficiation processes. Sustainability 2015, 8, 11. [Google Scholar] [CrossRef] [Green Version]



| Weight Proportion | ||||
|---|---|---|---|---|
| Mortar Code | Binder Composition | Binder (Cement + Mining Residues) | Sand | Water |
| REF | 100% cement | 1 | 4.6 | 0.8 |
| M10 | 10% raw mining residues + 90% cement | 4.7 | ||
| M25 | 25% raw mining residues + 75% cement | 4.8 | ||
| M50 | 50% raw mining residues + 50% cement | 5.0 | ||
| ME10 | 10% ED mining residues + 90% cement | 4.6 | ||
| ME25 | 25% ED mining residues + 75% cement | 4.7 | ||
| ME50 | 50% ED mining residues + 50% cement | 4.7 | ||
| MET10 | 10% ED + TT mining residues + 90% cement | 4.6 | ||
| MET25 | 25% ED + TT mining residues + 75% cement | 4.6 | ||
| MET50 | 50% ED + TT mining residues + 50% cement | 4.6 | ||
| Mortar Constituent | Environmental Impact Category | Reference | |||||
|---|---|---|---|---|---|---|---|
| ADP | GWP | ODP | POCP | AP | EP | ||
| kg Sb eq. | kg CO2 eq. | kg CFC-11 eq. | kg ethene eq. | kg SO2 eq. | kg PO43− eq. | ||
| Cement (CEM II/B-L 32.5) | 1.10 × 10−6 | 7.38 × 10−1 | 1.10 × 10−10 | 1.17 × 10−4 | 1.21 × 10−3 | 1.74 × 10−4 | [26] |
| Sand | 7.31 × 10−11 | 2.46 × 10−3 | 3.83 × 10−10 | 1.08 × 10−6 | 1.90 × 10−5 | 2.03 × 10−6 | [26] |
| Water | 1.57 × 10−11 | 1.33 × 10−4 | 5.93 × 10−12 | 3.87 × 10−8 | 9.70 × 10−7 | 4.99 × 10−8 | [31] |
| Mining residues a | 1.02 × 10−5 | 4.75 × 10−3 | 7.54 × 10−10 | 4.24 × 10−5 | 2.26 × 10−5 | 1.06 × 10−4 | [7,32,33,34] |
| Mining Residues Management | Environmental Impact Category | Reference | |||||
|---|---|---|---|---|---|---|---|
| ADP | GWP | ODP | POCP | AP | EP | ||
| kg Sb eq. | kg CO2 eq. | kg CFC-11 eq. | kg ethene eq. | kg SO2 eq. | kg PO43− eq. | ||
| Direct disposal | 3.35 × 10−9 a | 6.90 × 10−1 | 9.80 × 10−8 | 1.60 × 10−2 | 1.20 × 10−2 | 1.10 × 10−4 | [35] |
| Electrodialytic treatment | 2.92 × 10−10 a | 7.00 × 10−2 | 4.10 × 10−9 | 1.50 × 10−4 | 2.80 × 10−4 | 1.40 × 10−5 | [35] |
| Thermal treatment b | 3.39 × 10−3 | 4.21 × 10−1 | 3.98 × 10−8 | 5.20 × 10−5 | 1.03 × 10−3 | 6.47 × 10−5 | [18] |
| Mortar | Weight of Cement Replaced (%) | Environmental Impact Category | |||||
|---|---|---|---|---|---|---|---|
| ADP | GWP | ODP | POCP | AP | EP | ||
| kg Sb eq. | kg CO2 eq. | kg CFC-11 eq. | kg ethene eq. | kg SO2 eq. | kg PO43− eq. | ||
| REF | 0 | 1.58 × 10−4 | 1.08 × 102 | 2.72 × 10−7 | 1.76 × 10−2 | 1.87 × 10−1 | 2.64 × 10−2 |
| M10 | 10 | 2.67 × 10−4 | 9.73 × 101 | 2.79 × 10−7 | 1.64 × 10−2 | 1.70 × 10−1 | 2.52 × 10−2 |
| M25 | 25 | 4.30 × 10−4 | 8.15 × 101 | 2.91 × 10−7 | 1.46 × 10−2 | 1.44 × 10−1 | 2.34 × 10−2 |
| M50 | 50 | 7.03 × 10−4 | 5.51 × 101 | 3.10 × 10−7 | 1.17 × 10−2 | 1.01 × 10−1 | 2.03 × 10−2 |
| Mortar | Weight of Cement Replaced (%) | Management of Mining Residues | Environmental Impact Category | |||||
|---|---|---|---|---|---|---|---|---|
| ADP | GWP | ODP | POCP | AP | EP | |||
| kg Sb eq. | kg CO2 eq. | kg CFC-11 eq. | kg ethene eq. | kg SO2 eq. | kg PO43− eq. | |||
| REF | 0 | Disposal | 1.59 × 10−4 | 2.07 × 102 | 1.44 × 10−5 | 2.32 | 1.91 | 4.22 × 10−2 |
| ME10 | 10 | ED | 1.43 × 10−4 | 9.83 × 101 | 3.28 × 10−7 | 1.80 × 10−2 | 1.73 × 10−1 | 2.41 × 10−2 |
| ME25 | 25 | ED | 1.19 × 10−4 | 8.38 × 101 | 4.11 × 10−7 | 1.86 × 10−2 | 1.53 × 10−1 | 2.06 × 10−2 |
| ME50 | 50 | ED | 7.92 × 10−5 | 5.97 × 101 | 5.51 × 10−7 | 1.96 × 10−2 | 1.19 × 10−1 | 1.49 × 10−2 |
| MET10 | 10 | ED + TT | 4.99 × 10−2 | 1.05 × 102 | 9.14 × 10−7 | 1.89 × 10−2 | 1.89 × 10−1 | 2.51 × 10−2 |
| MET25 | 25 | ED + TT | 1.26 × 10−1 | 9.95 × 101 | 1.89 × 10−6 | 2.08 × 10−2 | 1.92 × 10−1 | 2.31 × 10−2 |
| MET50 | 50 | ED + TT | 2.51 × 10−1 | 9.11 × 101 | 3.51 × 10−6 | 2.41 × 10−2 | 1.97 × 10−1 | 1.97 × 10−2 |
Publisher’s Note: MDPI stays neutral with regard to jurisdictional claims in published maps and institutional affiliations. |
© 2021 by the authors. Licensee MDPI, Basel, Switzerland. This article is an open access article distributed under the terms and conditions of the Creative Commons Attribution (CC BY) license (https://creativecommons.org/licenses/by/4.0/).
Share and Cite
Almeida, J.; Faria, P.; Ribeiro, A.B.; Santos Silva, A. Life Cycle Assessment of Mortars Produced Partially Replacing Cement by Treated Mining Residues. Appl. Sci. 2021, 11, 7947. https://doi.org/10.3390/app11177947
Almeida J, Faria P, Ribeiro AB, Santos Silva A. Life Cycle Assessment of Mortars Produced Partially Replacing Cement by Treated Mining Residues. Applied Sciences. 2021; 11(17):7947. https://doi.org/10.3390/app11177947
Chicago/Turabian StyleAlmeida, Joana, Paulina Faria, Alexandra Branco Ribeiro, and António Santos Silva. 2021. "Life Cycle Assessment of Mortars Produced Partially Replacing Cement by Treated Mining Residues" Applied Sciences 11, no. 17: 7947. https://doi.org/10.3390/app11177947
APA StyleAlmeida, J., Faria, P., Ribeiro, A. B., & Santos Silva, A. (2021). Life Cycle Assessment of Mortars Produced Partially Replacing Cement by Treated Mining Residues. Applied Sciences, 11(17), 7947. https://doi.org/10.3390/app11177947

