Development of Multifunctional Myoelectric Hand Prosthesis System with Easy and Effective Mode Change Control Method Based on the Thumb Position and State
Abstract
1. Introduction
2. Method
2.1. Multi-DOF Myoelectric Hand Prosthesis
2.2. Controller
2.3. Flexion Speed and Grip Force of Developed Myoelectric Hand Prosthesis
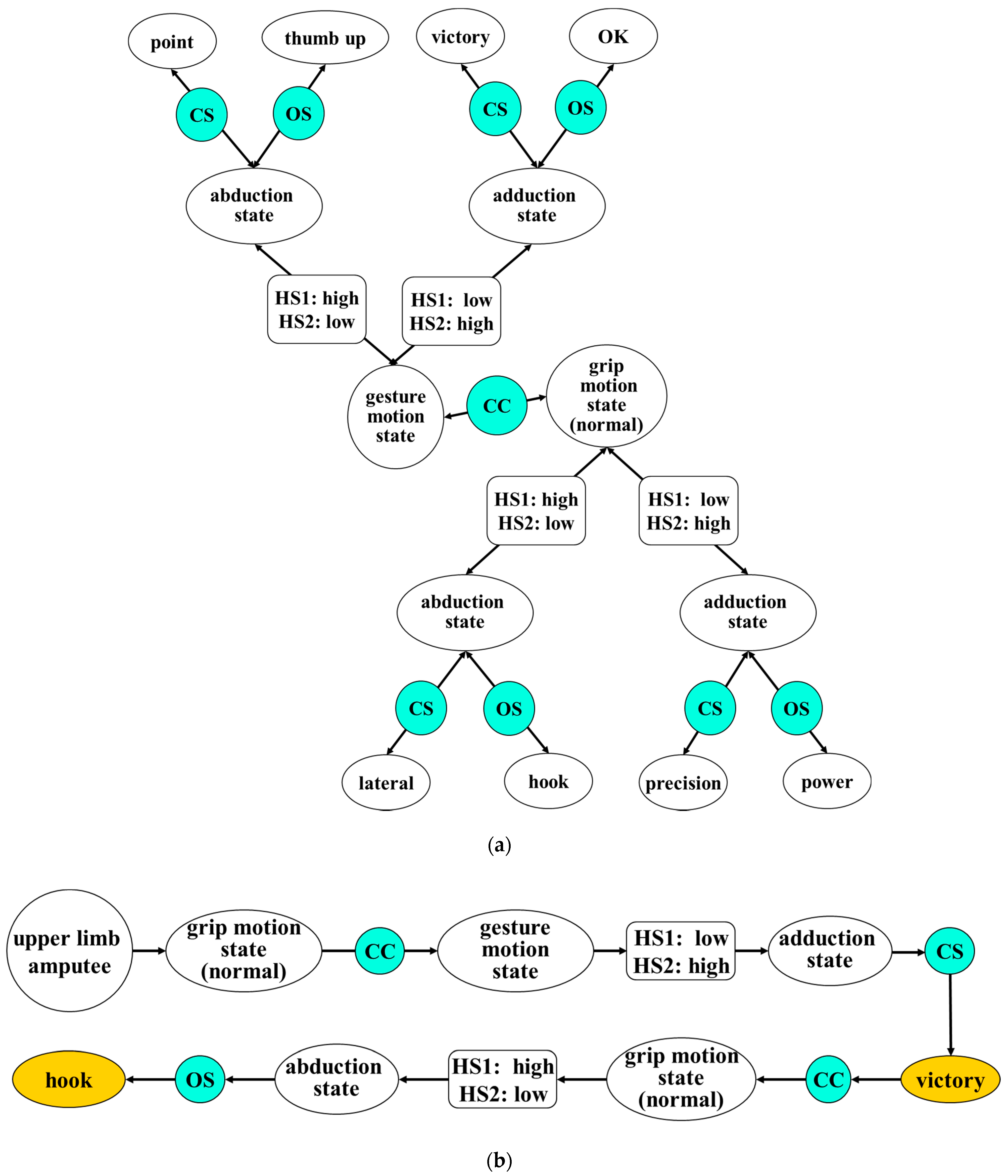
2.4. Motion Classification Method
2.5. Easy and Effective Control Algorithm
2.6. Multifunctional Myoelectric Hand Prosthesis System
3. Experimental Results
4. Conclusions
Author Contributions
Funding
Institutional Review Board Statement
Informed Consent Statement
Conflicts of Interest
References
- Antfolk, C.; D’Alonzo, M.; Controzzi, M.; Lundborg, G.; Rosen, B.; Sebelius, F.; Cipriani, C. Artificial redirection of sensation from prosthetic fingers to the phantom hand map on transradial amputees: Vibrotactile versus mechanotactile sensory feedback. IEEE Trans. Neural. Syst. Rehabil. Eng. 2012, 21, 112–120. [Google Scholar] [CrossRef] [PubMed]
- Ottobock. Available online: https://www.ottobockus.com/prosthetics/upper-limb-prosthetics/solution-overview/myoelectric-prosthetics/ (accessed on 1 June 2021).
- Belter, J.T.; Segil, J.L.; Dollar, A.M.; Weir, R.F. Mechanical design and performance specifications of anthropomorphic prosthetic hands: A review. J. Rehabil. Res. Dev. 2013, 50, 599–618. [Google Scholar] [CrossRef]
- Bennett, D.A.; Dalley, S.A.; Truex, D.; Goldfarb, M. A multigrasp hand prosthesis for providing precision and conformal grasps. IEEE/ASME Trans. Mechatron. 2014, 20, 1697–1704. [Google Scholar] [CrossRef] [PubMed]
- Ryu, W.; Choi, Y.; Choi, Y.J.; Lee, Y.G.; Lee, S. Development of an anthropomorphic prosthetic hand with underactuated mechanism. Appl. Sci. 2020, 10, 4384. [Google Scholar] [CrossRef]
- Controzzi, M.; Clemente, F.; Barone, D.; Ghionzoli, A.; Cipriani, C. The SSSA-MyHand: A dexterous lightweight myoelectric hand prosthesis. IEEE Trans. Neural. Syst. Rehabil. Eng. 2016, 25, 459–468. [Google Scholar] [CrossRef] [PubMed]
- Yong, X.; Jing, X.; Wu, X.; Jiang, Y.; Yokoi, H. Design and implementation of arch function for adaptive multi-finger prosthetic hand. Sensors 2019, 19, 3539. [Google Scholar] [CrossRef]
- Dorcas, D.; Scott, R.N. A three state myoelectric control. Med. Biol. Eng. 1966, 4, 367–370. [Google Scholar] [CrossRef]
- Dorcas, D.; Dunfield, V.A.; Scott, R.N. Improved myoelectric control systems. Med. Biol. Eng. 1970, 8, 333–341. [Google Scholar] [CrossRef]
- Hudgins, B.; Parker, P.; Scott, R.N. A new strategy for multifunction myoelectric control. IEEE Trans. Biomed. Eng. 1993, 1, 82–94. [Google Scholar] [CrossRef] [PubMed]
- Englehart, K.; Hudgin, B.; Parker, P.A. A wavelet-based continuous classification scheme for multifunction myoelectric control. IEEE Trans. Biomed. Eng. 2001, 48, 302–311. [Google Scholar] [CrossRef]
- Chu, J.U.; Moon, I.; Lee, Y.J.; Kim, S.K.; Mun, M.S. A supervised feature projection-based real-time EMG pattern recognition for multifunction myoelectric hand control. IEEE/ASME Trans. Mechatron. 2007, 12, 282–290. [Google Scholar] [CrossRef]
- Scheme, E.; Fougner, A.; Stavdahl, Ø.; Chan, A.D.; Englehart, K. Examining the adverse effects of limb position on pattern recognition based myoelectric control. In Proceedings of the 2010 Annual International Conference of the IEEE Engineering in Medicine and Biology (EMBC 2010), Buenos Aires, Argentina, 31 August–4 September 2010; pp. 6337–6340. [Google Scholar]
- Cipriani, C.; Controzzi, M.; Kanitz, G.; Sassu, R. The effects of weight and inertia of the prosthesis on the sensitivity of electromyographic pattern recognition in relax state. JPO J. Prosthet. Orthot. 2012, 24, 86–92. [Google Scholar] [CrossRef]
- Atzori, M.; Hager, A.-G.M.; Elsig, S.; Giatsidis, G.; Bassetto, F.; Müller, H. Effect of clinical parameters on the control of myoelectric robotic prosthetic hands. J. Rehabil. Res. Dev. 2016, 53, 345–358. [Google Scholar] [CrossRef] [PubMed]
- Naik, G.R.; Al-Timemy, A.H.; Nguyen, H.T. Transradial amputee gesture classification using an optimal number of sEMG sensors: An approach using ICA clustering. IEEE Trans. Neural. Syst. Rehabil. Eng. 2016, 24, 837–846. [Google Scholar] [CrossRef] [PubMed]
- Vujaklija, I.; Farina, D.; Aszmann, O.C. New developments in prosthetic arm systems. Orthop. Res. Rev. 2016, 8, 31–39. [Google Scholar] [CrossRef] [PubMed]
- Jiralerspong, T.; Nakanishi, E.; Liu, C.; Ishikawa, J. Experimental study of real-time classification of 17 voluntary movements for multi-degree myoelectric prosthetic hand. Appl. Sci. 2017, 7, 1163. [Google Scholar] [CrossRef]
- Pancholi, S.; Joshi, A.M. Electromyography-based hand gesture recognition system for upper limb amputees. IEEE Sens. Lett. 2019, 3, 1–4. [Google Scholar] [CrossRef]
- Jafarzadeh, M.; Hussey, D.C.; Tadesse, Y. Deep learning approach to control of prosthetic hands with electromyography signals. In Proceedings of the 2019 IEEE International Symposium on Measurement and Control in Robotics (ISMCR), Houston, TX, USA, 19–21 September 2019; p. A1-4. [Google Scholar]
- Tam, S.; Boukadoum, M.; Campeau-Lecours, A.; Gosselin, B. Intuitive real-time control strategy for high-density myoelectric hand prosthesis using deep and transfer learning. Sci. Rep. 2021, 11, 1–14. [Google Scholar] [CrossRef]
- Iqbal, N.V.; Subramaniam, K. A review on upper-limb myoelectric prosthetic control. IETE J. Res. 2018, 64, 740–752. [Google Scholar] [CrossRef]
- Parker, A. Control of upper limb prostheses: Terminology and proportional myoelectric control—A review. IEEE Trans. Neural. Syst. Rehabil. Eng. 2012, 20, 663–677. [Google Scholar]
- Graupe, D.; Cline, W.K. Functional separation of EMG signals via ARMA identification methods for prosthesis control purposes. IEEE Trans. Syst. Man. Cybern. 1975, SMC-5, 252–259. [Google Scholar] [CrossRef]
- Doerschuk, P.C.; Gustafon, D.E.; Willsky, A.S. Upper extremity limb function discrimination using EMG signal analysis. IEEE Trans. Biomed. Eng. 1983, BME-30, 18–29. [Google Scholar] [CrossRef] [PubMed]
- Li, G. Electromyography pattern-recognition-based control of powered multifunctional upper-limb prostheses. In Advances in Applied Electromyography; InTech: Rijeka, Croatia, 2011. [Google Scholar]
- Ossur. Available online: https://www.ossur.com/en-us/prosthetics/touch-solutions (accessed on 1 June 2021).
- Carrozza, M.C.; Cappiello, G.; Micera, S.; Edin, B.B.; Beccai, L.; Cipriani, C. Design of a cybernetic hand for perception and action. Biol. Cybern. 2006, 95, 629–644. [Google Scholar] [CrossRef]
- Park, S.H.; Hong, B.K.; Kim, J.K.; Hong, E.P.; Mun, M.S. Development of the myoelectric hand with a 2 DOF auto wrist module. J. Inst. Control. Robot. Syst. 2011, 17, 824–832. [Google Scholar] [CrossRef][Green Version]
- Feix, T.; Pawlik, R.; Schmiedmayer, H.-B.; Romero, J.; Kragic, D. A comprehensive grasp taxonomy. In Proceedings of the Robotics, Science and Systems: Workshop on Understanding the Human Hand for Advancing Robotic Manipulation, Seattle, WA, USA, 28 June–1 July 2009; Volume 2, pp. 2–3. [Google Scholar]
- Jung, S.Y.; Kim, S.G.; Jang, D.; Kim, S.K.; Park, S.H.; Kim, J.H. Development of the multi-DOF myoelectric hand prosthesis with the intuitive control algorithm. J. Korean Soc. Precis. Eng. 2020, 37, 139–147. [Google Scholar] [CrossRef]









| Specification | Size (W ×, L) (mm) | Power Grip Force (N) | Precision Grip Force (N) | Finger Flexion/Extension Angular Velocity (°/s) | Weight (g) | |
|---|---|---|---|---|---|---|
| Hand Prosthesis | ||||||
| Developed hand prosthesis (Figure 2) | 73.6 ×, 174 | 120 or more | 37.5 | 60/0.58 | 503 | |
| i-LIMB hand [27] | 74.5 ×, 182.5 (small size) | 136 | 10.8 | 81.8/1 | 504 | |
| Bebionic hand [2] | 72 ×, 165 (medium size) | 140 | 34 | 96.4/1 | 591 | |
| Vincent hand [3] | 75 ×, 160 | 103.3/1 | ||||
| Command | Type of Function |
|---|---|
| Co-Contraction (CC) | Mode change |
| Open Signal (OS) | Motion (thumb extension state) |
| Close Signal (CS) | Motion (thumb flexion state) |
| EMG Sensor [29] | |
|---|---|
| Gain | 2000–100,000 |
| Bandwidth | 90–330 Hz |
| Rejection frequency | 60 Hz |
| CMRR | Above 100 dB (1100 dB) |
| Noise | 47 μV/√Hz @ 100 Hz |
| Electrode | 3-points |
| Phase margin | 75 |
Publisher’s Note: MDPI stays neutral with regard to jurisdictional claims in published maps and institutional affiliations. |
© 2021 by the authors. Licensee MDPI, Basel, Switzerland. This article is an open access article distributed under the terms and conditions of the Creative Commons Attribution (CC BY) license (https://creativecommons.org/licenses/by/4.0/).
Share and Cite
Jung, S.-Y.; Kim, S.-G.; Kim, J.-H.; Park, S.-H. Development of Multifunctional Myoelectric Hand Prosthesis System with Easy and Effective Mode Change Control Method Based on the Thumb Position and State. Appl. Sci. 2021, 11, 7295. https://doi.org/10.3390/app11167295
Jung S-Y, Kim S-G, Kim J-H, Park S-H. Development of Multifunctional Myoelectric Hand Prosthesis System with Easy and Effective Mode Change Control Method Based on the Thumb Position and State. Applied Sciences. 2021; 11(16):7295. https://doi.org/10.3390/app11167295
Chicago/Turabian StyleJung, Sung-Yoon, Seung-Gi Kim, Joo-Hyung Kim, and Se-Hoon Park. 2021. "Development of Multifunctional Myoelectric Hand Prosthesis System with Easy and Effective Mode Change Control Method Based on the Thumb Position and State" Applied Sciences 11, no. 16: 7295. https://doi.org/10.3390/app11167295
APA StyleJung, S.-Y., Kim, S.-G., Kim, J.-H., & Park, S.-H. (2021). Development of Multifunctional Myoelectric Hand Prosthesis System with Easy and Effective Mode Change Control Method Based on the Thumb Position and State. Applied Sciences, 11(16), 7295. https://doi.org/10.3390/app11167295

