Life Cycle Assessment of Different Waste Lubrication Oil Management Options in Serbia
Abstract
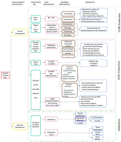
:1. Introduction
2. Description of the WLO Management in Serbia
3. Methodology
3.1. Quantities of WLO in Serbia
3.2. WLO Treatment Scenarios in Serbia
3.2.1. Incineration in Cement Kilns
3.2.2. Possible WLO Re-Refining Processes in Serbia
3.2.3. WLO Incineration Processes in Serbia
3.2.4. Overview of the Potential WLO Treatment Scenarios in Serbia
3.3. Life Cycle Assessment
4. Discussion of the Impact Assessment
5. Conclusions
Author Contributions
Funding
Institutional Review Board Statement
Informed Consent Statement
Data Availability Statement
Acknowledgments
Conflicts of Interest
References
- Communication from the Commission to the Council, the European Parliament, the European Economic and Social Committee and the Committee of the Regions—Thematic Strategy on the Sustainable Use of Natural Resources. Brussels: EU Publications. COM (2005) 670 Final. 2005. Available online: http://eur-lex.europa.eu (accessed on 28 April 2021).
- Unated Nations. Transforming Our World: The 2030 Agenda for Sustainable Development. 2015. Available online: https://sustainabledevelopment.un.org/post2015/transformingourworld (accessed on 28 April 2021).
- Collins, M.; Schiebel, K.; Dyke, P. Life Cycle Assessment of Used Oils Management; Environmental Resources Management Limited and American Petroleum Institute: Washington, DC, USA, 2017; pp. 1–367. Available online: https://www.api.org/~/media/Files/Certification/Engine-Oil-Diesel/Publications/LCA-of-Used-Oil-Mgmt-ERM-10012017.pdf (accessed on 28 April 2021).
- Finnveden, G.; Björklund, A.; Moberg, A.; Ekvall, T.; Moberg, Å. Environmental and economic assessment methods for waste management decision-support: Possibilities and limitations. Waste Manag. Res. 2007, 25, 263–269. [Google Scholar] [CrossRef]
- Boughton, B.; Horvath, A. Environmental assessment of used oil management methods. Environ. Sci. Technol. 2004, 38, 353–358. [Google Scholar] [CrossRef] [Green Version]
- Kalnes, T.N.; Shonnard, D.R.; Schuppel, A. LCA of a spent lube oil re-refining process. Comput. Aided Chem. Eng. 2006, 21, 713–718. [Google Scholar] [CrossRef]
- Botas, J.A.; Moreno, J.; Espada, J.J.; Serrano, D.P.; Dufour, J. Recycling of used lubricating oil: Evaluation of environmental and energy performance by LCA. Resour. Conserv. Recycl. 2017, 125, 315–323. [Google Scholar] [CrossRef]
- Pires, A.; Martinho, G. Life cycle assessment of a waste lubricant oil management system. Int. J. Life Cycle Assess. 2013, 18, 102–112. [Google Scholar] [CrossRef]
- Pinheiro, C.T.; Quina, M.J.; Gando-ferreira, L.M. Management of waste lubricant oil in Europe: A circular economy approach. Crit. Rev. Environ. Sci. Technol. 2020, 50, 1–37. [Google Scholar] [CrossRef]
- Hassanain, E.M.; Yacout, D.M.M.; Metwally, M.A.; Hassouna, M.S. Life cycle assessment of waste strategies for used lubricating oil. Int. J. Life Cycle Assess 2017, 22, 1232–1240. [Google Scholar] [CrossRef]
- Environmental Protection Agency. EPA Lifecycle Analysis of Greenhouse Gas Emissions from Renewable Fuels, E.P.A. 2010. Available online: https://nepis.epa.gov/Exe/ZyNET.EXE?ZyActionL=Register&User=anonymous&Password=anonymous&Client=EPA&Init=1 (accessed on 28 April 2021).
- Zaharioiu, A.; Bucura, F.; Ionete, E.I.; Ionete, R.E.; Ebrasu, D.; Sandru, C.; Marin, F.; Oancea, S.; Niculescu, V.; Miricioiu, M.G.; et al. Thermochemical Decomposition of Sewage Sludge—An Eco-Friendly Solution for a Sustainable Energy Future by Using Wastes. Rev. Chim. 2020, 71, 171–181. [Google Scholar] [CrossRef]
- Kanokkantapong, V.; Kiatkittipong, W.; Panyapinyopol, B.; Wongsuchoto, P.; Pavasant, P. Used lubricating oil management options based on life cycle thinking. Resour. Conserv. Recycl. 2009, 53, 294–299. [Google Scholar] [CrossRef]
- European Commission. Critical Review of Existing Studies and Life Cycle Analysis on the Regeneration and Incineration of WO, Taylor Nelson. 2001. Available online: https://ec.europa.eu/environment/pdf/waste/studies/oil/waste_oil_xsum.pdf (accessed on 28 April 2021).
- German Federal Environmental Agency. Integrierte Vermeidung und Verminderung der Umweltverschmutzung (IVU), Merkblatt Über die Besten Verfügbaren Techniken für Abfallbehandlungsanlagen Mit Ausgewählten Kapiteln in Deutscher Übersetzung. 2006. Available online: https://www.umweltbundesamt.de/sites/default/files/medien/419/dokumente/bvt_abfallbehandlung_zf.pdf (accessed on 28 April 2021).
- Groupement Européen de l’Industrie de la Régénération (GEIR). Waste lube oil Management in Europe. In Proceedings of the Green Planet Association Annual Conference, Bucharest, Romania, 28 May 2015; Available online: https://docplayer.net/47330491-Waste-lube-oil-management-in-europe.html (accessed on 29 April 2021).
- Rincón, J.; Cañizares, P.; García, M.T. Regeneration of used lubricant oil by ethane extraction. J. Supercrit. Fluid 2007, 39, 315–322. [Google Scholar] [CrossRef]
- Hamilton, S.F.; Sunding, D.L. Optimal recycling policy for used lubricating oil: The case of california’s used oil management policy. Environ. Resour. Econ. 2015, 62, 3–17. [Google Scholar] [CrossRef]
- Zakaria, M.P.; Takada, H.; Tsutsumi, S.; Ohno, K.; Yamada, J.; Kouno, E.; Kumata, H. Distribution of polycyclic aromatic hydrocarbons (PAHs) in rivers and estuaries in Malaysia: A widespread input of petrogenic PAHs. Environ. Sci. Technol. 2002, 36, 1907–1918. [Google Scholar] [CrossRef]
- Jahromi, F.A.; Kannan, N.; Zakaria, M.P.; Aris, A.Z. Persistent contaminants in waste oils: A short review on PCBs and PAHs as main contaminants. In From Sources to Solution; Aris, A., Tengku Ismail, T., Harun, R., Abdullah, A., Ishak, M., Eds.; Springer: Singapore, 2014. [Google Scholar] [CrossRef]
- Guerin, T. Environmental liability and life-cycle management of used lubricating oils. J. Hazard. Mater. 2008, 160, 256–264. [Google Scholar] [CrossRef]
- El-Fadel, M.; Khoury, R. Strategies for vehicle waste-oil management: A case study. Resour. Conserv. Recycl. 2001, 33, 75–91. [Google Scholar] [CrossRef]
- Ucar, S.; Karagoz, S.; Yanik, J.; Saglam, M.; Yuksel, M. Copyrolysis of scrap tires with waste lubricant oil. Fuel Process. Technol. 2005, 87, 53–58. [Google Scholar] [CrossRef]
- Lam, S.S.; Russell, D.A.; Lee, L.C.; Chase, A.H. Microwave-heated pyrolysis of waste automotive engine oil: Influence of operation parameters on the yield, composition, and fuel properties of pyrolysis oil. Fuel 2012, 92, 327–339. [Google Scholar] [CrossRef]
- Sınağ, A.; Gülbay, S.; Uskan, B.; Uçar, S.; Özgürler, B.S. Production and characterization of pyrolytic oils by pyrolysis of waste machinery oil. J. Hazard. Mater. 2010, 173, 420–426. [Google Scholar] [CrossRef]
- Fuchs. Future Challenges of the Lubricants Industry. 2018. Available online: https://www.fuchs.com/fileadmin/Home/Praes-entation/2018/180618_FCMD_CTO.pdf (accessed on 29 April 2021).
- Statistical Office of the Republic of Serbia. Available online: https://publikacije.stat.gov.rs/G2019/Pdf/G20191171.pdf (accessed on 29 April 2021).
- Environmental Protection Agency. Available online: http://www.sepa.gov.rs/download/Otpad_2011-2019_Finale.pdf (accessed on 29 April 2021).
- Xintao, H.; Jianxin, Z.; Qiong, D. Environmental life-cycle comparisons of two polychlorinated biphenyl remediation technologies: Incineration and base catalyzed decomposition. J. Hazard. Mater. 2011, 191, 258–268. [Google Scholar] [CrossRef]
- Rahman, A.; Rasul, M.G.; Khan, M.M.K.; Sharma, S. Recent development on the uses of alternative fuels in cement manufacturing process. Fuel 2015, 145, 84–99. [Google Scholar] [CrossRef]
- LafargeHolcim. Detailed Information on the Plant, Processes and Procedures. 2018. Available online: http://www.ekourbapv.vojvodina.gov.rs/wp-content/uploads/2018/10/III_Detaljni-podaci-o-postrojenju_LBFC-2018.pdf (accessed on 29 April 2021).
- Madlool, N.A.; Saidur, R.; Hossain, M.S.; Rahim, N.A. A critical review on energy use and savings in the cement industries. Renew. Sustain. Energy. Rev. 2011, 15, 2042–2060. [Google Scholar] [CrossRef]
- Mokrzyckia, E.; Uliasz-Bochenczyk, A.; Sarna, M. Use of alternative fuels in the polish cement industry. Appl. Energy 2003, 74, 101–111. [Google Scholar] [CrossRef]
- Rahman, A.; Rasul, M.G.; Khan, M.M.K.; Sharma, S. Impact of alternative fuels on the cement manufacturing plant performance: An overview. Procedia Eng. 2013, 56, 393–400. [Google Scholar] [CrossRef] [Green Version]
- Folliet, M.; Rivas, S.M. Increasing the Use of Alternative Fuels at Cement Plants: International Best Practice, International Finance Corporation. 2017. Available online: https://www.ifc.org/wps/wcm/connect/33180042-b8c1-4797-ac82-cd5167689d39/Alternative_Fuels_08+04.pdf?MOD=AJPERES&CVID=lT3Bm3Z (accessed on 29 April 2021).
- Lafarge. Industrial Ecology. Available online: https://www.lafarge.rs/2_2_2-Industrial_ecology (accessed on 29 April 2021).
- [BREF 2010] European Commission JRC-IPTS, IPPC Reference Document on Best Available Techniques in the Cement, Lime and Magnesium Oxide Manufacturing Industries. Available online: http://eippcb.jrc.ec.europa.eu/reference/ (accessed on 29 April 2021).
- Commission for Protection of Competition of the Republic of Serbia. Report on the Analysis of Competition Conditions on the Cement Market in the Republic of Serbia in the Period 2014–2017. Available online: http://www.kzk.gov.rs/kzk/wp-content/uploads/2018/12/Analiza-uslova-konkurencije-na-tr%C5%BEi%C5%A1tu-cementa-u-RS-2014-2017.pdf (accessed on 29 April 2021).
- Statistical Office of the Republic of Serbia. Manufacture of Industrial Products for 2015 to 2019 Years. Available online: https://www.stat.gov.rs/sr-latn/oblasti/industrija/proizvodnja-industrijskih-proizvoda-1/ (accessed on 29 April 2021).
- Fehrenbach, H. Ecological and Energetic Assessment of Re-Refining Used Oils to Base Oils: Substitution of Primarily Produced Base Oils including Semi-Synthetic and Synthetic Compounds; Institute for Energy and Environmental Research (IFEU): Heidelberg, Germany, 2005; Available online: https://www.ifeu.de/fileadmin/uploads/GEIR-final-report-LCA-21-04-05.pdf (accessed on 29 April 2021).
- Steubing, B.; Wernet, G.; Reinhard, J.; Bauer, C.; Moreno-Ruiz, E. The ecoinvent database version 3 (part II): Analyzing LCA results and comparison to version 2. Int. J. Life Cycle Assess 2016, 21, 1269–1281. [Google Scholar] [CrossRef] [Green Version]
- Ekvall, T.; Assefa, G.; Björklund, A.; Eriksson, O.; Finnveden, G. What life-cycle assessment does and does not do in assessments of waste management. Waste Manag. 2007, 27, 989–996. [Google Scholar] [CrossRef] [PubMed]
- Doka, G. Life Cycle Inventories of Waste Treatment Services, Ecoinvent report No. 13, Swiss Centre for Life Cycle Inventories 2003. Available online: https://www.doka.ch/13_I_WasteTreatmentGeneral.pdf (accessed on 29 April 2021).
- Moretti, C.; Corona, B.; Edwards, R.; Junginger, M.; Moro, A.; Rocco, M.; Shen, L. Reviewing ISO Compliant Multifunctionality Practices in Environmental Life Cycle Modeling. Energies 2020, 13, 3579. [Google Scholar] [CrossRef]
- Huijbregts, M.A.; Steinmann, Z.J.; Elshout, P.M.; Stam, G.; Verones, F.; Verones, F.; Vieira, M.; Zijp, M.; Hollander, A.; Van Zelm, R. ReCiPe2016: A harmonised life cycle impact assessment method at midpoint and endpoint level. Int. J. Life Cycle Assess 2017, 22, 138–147. [Google Scholar] [CrossRef]
- Di Noi, C.; Ciroth, A.; Srocka, M. OpenLCA 1.7. Comprehensive User Manual. GreenDelta GmbH 2017. Available online: https://www.openlca.org/wp-content/uploads/2017/11/openLCA1.7_User_Manual_v1.1.pdf (accessed on 29 April 2021).
- Ekvall, T. Attributional and consequential life cycle assessment. In Sustainability Assessment at the 21st Century; IntechOpen: New York, NY, USA, 2019. [Google Scholar] [CrossRef] [Green Version]
- European Commission—Joint Research Centre—Institute for Environment and Sustainability. International Reference Life Cycle Data System (ILCD) Handbook—General Guide for Life Cycle Assessment—Detailed Guidance, 1st ed.; EUR 24708 EN; Publications Office of the European Union: Luxembourg, 2010; Available online: https://eplca.jrc.ec.europa.eu/uploads/ILCD-Handbook-General-guide-for-LCA-DETAILED-GUIDANCE-12March2010-ISBN-fin-v1.0-EN.pdf (accessed on 29 April 2021).









| Source WLO | 2015 | 2016 | 2017 | 2018 | 2019 | |||||
|---|---|---|---|---|---|---|---|---|---|---|
| WLO | PCB∗ | WLO | PCB∗ | WLO | PCB∗ | WLO | PCB∗ | WLO | PCB∗ | |
| Agriculture, forestry, and fisheries | - | - | 163 | 3 | - | - | 111 | - | 68 | - |
| Mining | 97 | 0 | 139 | 17 | - | - | 2765 | 6 | 129 | 49 |
| Manufacturing industry | 2346 | 28 | 6447 | 35 | - | - | 4624 | 49 | 5444 | 47 |
| Power supply energy, gas, and steam | 399 | 6775 | 473 | 100 | - | - | 286 | - | 323 | - |
| Water supply and wastewater management | 33 | 2 | 29 | 1 | - | - | 28 | 1 | 29 | 1 |
| Construction | 128 | - | 180 | 23 | - | - | 133 | - | 397 | - |
| Service sectors | 1681 | 1 | 1209 | 19 | - | - | 1817 | 1 | 1361 | 3 |
| In TOTAL | 4684 | 6806 | 8640 | 198 | - | - | 9764 | 57 | 7751 | 100 |
| Year | New Oil [t] | Made WLO +PCB (Table 2) [t] | Treated WLO [t] | Exported WLO [t] |
|---|---|---|---|---|
| 2015 | 20,768 | 11,490 | 3042 | 245 |
| 2016 | 16,971 | 8838 | 4343 | 116 |
| 2017 | 17,699 | - | 5967 | 41 |
| 2018 | 19,098 | 9821 | 5042 | 186 |
| 2019 | 38,653 | 7851 | 2348 | 44 |
| Year | Incineration as a Fuel for Energy Production | Burning on the Land | Recycled (Filtering) | Disposal on the Land | Other Ways | In Total [t] | |
|---|---|---|---|---|---|---|---|
| 2015 | [%] | 15.2 | 37.5 | 5.3 | 39.5 | - | |
| [t] | 462 | 1141 | 161 | 1202 | - | 2966 | |
| 2016 | [%] | 9.0 | - | 3.8 | 39.1 | 0.1 | |
| [t] | 391 | - | 165 | 1698 | 0.43 | 2254.43 | |
| 2017 | [%] | - | - | - | - | - | |
| [t] | - | - | - | - | - | - | |
| 2018 | [%] | 8.6 | - | 4.1 | 32.7 | - | |
| [t] | 434 | 207 | 1649 | - | 2290 | ||
| 2019 | [%] | 4.1 | - | 3.9 | 26 | - | |
| [t] | 96 | 92 | 611 | - | 799 |
| Year | MNO LY [t] | MTWLOCY [t] | MEX WLO [t] | MUWLO [t] | MUWLO [%] |
|---|---|---|---|---|---|
| 2014 | 20,767 | ||||
| 2015 | 20,768 | 3042 | 245 | 17,480 | 84.17 |
| 2016 | 16,971 | 4343 | 116 | 16,309 | 78.53 |
| 2017 | 17,699 | 5967 | 41 | 10,963 | 64.60 |
| 2018 | 19,098 | 5042 | 186 | 12,471 | 70.46 |
| 2019 | 38,653 | 2348 | 44 | 16,706 | 87.47 |
| 2020 | - | 4148 1 | 126 2 | 34,379 | 88.94 |
| Country or Region | Substitution [%] | Country or Region | Substitution [%] |
|---|---|---|---|
| Australia (2013) | 7.8 | Germany (2010) | 53.6 |
| Japan (2012) | 15.5 | EU (2012) | 18 |
| Sweden (2011) | 45 | Poland (2010) | 45 |
| Switzerland (2012) | 41 | Spain (2011) | 22.4 |
| Nederlands (2011) | 85 | Belgium (2011) | 60 |
| Canada (2008) | 11.3 | USA (2004) | 8 |
| Waste Used as an Alternative Fuel (%) | Holcim Group (2011) | Cemex Group (2011) | Heidelberg Group (2011) | Italcementi Group (2011) | Lafarge Group (2011) |
|---|---|---|---|---|---|
| Waste oil | 5 | 3.7 | 8.5 | 22.1 | |
| Solvent and liquid waste | 11 | 4.7 | 21.9 | ||
| Tyres | 10 | 16 | 11.6 | 14.9 | 19.7 |
| Impregnated sawdust | 6 | ||||
| Plastic | 9 | 26.4 | 4.7 | 33.1 | |
| Industrial and household waste (solid) | 65 | 13.8 | |||
| Industrial waste and other fossil-based fuel | 30 | ||||
| MBM | 2 | 4 | 6.1 | 15.7 | |
| Agricultural waste | 9 | 10 | 4.2 | 11.1 | |
| Wood chip and other biomass | 15 | 5 | 24.5 | 25.1 | |
| Sewage Sludge | 2 | 4.2 | 1.7 | ||
| RDF | 7.8 | ||||
| Other alternative fuel | 14.6 |
| Year | MPC [39] [t] | MTWLOCY [t] | MUWLO [t] | MBCKWLO [t] | MBCKWLO [%] | MDWLO [t] | MDWLO [%] |
|---|---|---|---|---|---|---|---|
| 2015 | 1,654,390 | 3042 | 17,480 | 6469 | 37 | 11,011 | 63 |
| 2016 | 1,800,805 | 4343 | 16,309 | 7042 | 43.2 | 9267 | 56.8 |
| 2017 | 1,907,689 | 5967 | 10,963 | 7593 | 69.26 | 3370 | 30.74 |
| 2018 | 2,092,501 | 5042 | 12,471 | 8183 | 65.62 | 4288 | 34.38 |
| 2019 | 2,151,404 | 2348 | 16,706 | 8413 | 50.36 | 8293 | 49.64 |
| 2020 | 1,921,358 1 | 4148 2 | 34,379 3 | 7777 | 22.62 | 26,602 | 77.38 |
| Unit | Burning in Cement Kilns (CemK) | Re-Refining (ReR1 to ReR5) | Burning in HWI with Energy Recovery (Inc1) | Burning in HWI without Energy Recovery (Inc2) | |
|---|---|---|---|---|---|
| Scenario 1 | t | 7777 | 26,602 | ||
| Scenario 2 | t | 7777 | 13,301 | 13,301 | |
| Scenario 3 | t | 7777 | 8867 | 8867 | 8867 |
| Scenario 4 | t | 5967 | 9470 | 9470 | 9470 |
| Co-Product (Output) | Relevant for Technology | Substituted (Avoided) Process and Source of LCI Data | Substituted at Assumed Mass or Energy Ratio |
|---|---|---|---|
| Base oil | ReR1–ReR5 | Base oils produced in petroleum refinery (a) | 1:1 |
| Naphtha | ReR1 | Naphtha produced in petroleum refinery (a) | 1:1 |
| Light ends | ReR5 | Bitumen seal production (a) | 1:1 |
| Flux oil | ReR3, ReR4 | Bitumen seal production (a) | 1:1 |
| Gas oil | ReR2, ReR5 | Light fuel oil produced in petroleum refinery (a) (in ReR2) or diesel fuel produced in petroleum refinery (a) (in ReR5) | 1:1 |
| Light fuel oil | ReR1 | Light fuel oil produced in petroleum refinery (a) | 1:1 |
| Heavy fuel oil and residues | ReR1, ReR3 | Heavy fuel oil produced in petroleum refinery (a) | 1:1 |
| Bitumen additive | ReR2 | Bitumen seal production (a) | 1:1 |
| Heat from the combustion of waste oil | CemK, Inc1 | Heat from petroleum coke (b) (in CemK), heat from natural gas (in Inc2) (a) | 1:1 |
| Electricity from the combustion of waste oil | Inc1 | Electricity production (average Serbian electricity mix) (a) | 1:1 |
| ReR1 | ReR2 | ReR3 | ReR4 | ReR5 | CemK | Inc1 | Inc2 | Unit | |
|---|---|---|---|---|---|---|---|---|---|
| Midpoint impact categories | |||||||||
| Freshwater eutrophication | 0.62 | 0.15 | 0.068 | 0.17 | 0.12 | −0.023 | −1.7 | 0.18 | kg P eq |
| Freshwater ecotoxicity | 21 | −1.1 | −0.36 | 1.5 | −2.7 | −2.8 | −72 | 6.1 | kg 1,4-DCB |
| Stratospheric ozone depletion | −0.001 | −8.9 × 10−4 | −8.6 × 10−4 | −8.8 × 10−4 | −9.1 × 10−4 | −7.0 × 10−4 | −5.5 × 10−4 | 1.1 × 10−5 | kg CFC11 eq |
| Marine ecotoxicity | 24 | −3.6 | −2.3 | 0.022 | −6.3 | −5.3 | −94 | 8.4 | kg 1,4-DCB |
| Human non-carcinogenic toxicity | 380 | 6.6 | −8.2 | 46 | −25 | −69 | −1300 | 160 | kg 1,4-DCB |
| Marine eutrophication | 0.04 | 0.0025 | −0.0011 | 0.004 | 0.0027 | −0.003 | −0.11 | 5.4 × 10−4 | kg N eq |
| Fossil resource scarcity | −1100 | −1000 | −1000 | −980 | −1000 | −900 | −840 | 5 | kg oil eq |
| Global warming | −530 | −460 | −460 | −540 | −600 | −1100 | 150 | 2800 | kg CO2 eq |
| Ionizing radiation | −18 | −21 | −22 | −22 | −26 | −24 | −57 | 0.78 | kBq Co-60 eq |
| Fine particulate matter formation | −0.6 | −1.5 | −1.5 | −1.4 | −1.3 | −1.2 | −4.9 | 0.084 | kg PM2.5 eq |
| Human carcinogenic toxicity | 11 | −15 | −15 | −12 | −18 | −20 | −99 | 29 | kg 1,4-DCB |
| Mineral resource scarcity | −0.24 | −1.1 | −0.53 | −0.79 | −1.2 | −0.45 | −1.3 | 0.2 | kg Cu eq |
| Ozone formation, Human health | −1.9 | −1.8 | −1.8 | −1.9 | −1.9 | −1.7 | −2.2 | 0.22 | kg NOx eq |
| Water consumption | 1.1 | −2.9 | −1.4 | −2.4 | −3.3 | −0.3 | −7.2 | 0.9 | m3 |
| Terrestrial ecotoxicity | −3600 | −1400 | 41 | −270 | −2700 | −620 | −450 | 180 | kg 1,4-DCB |
| Terrestrial acidification | −4.3 | −5 | −4.7 | −5.1 | −4.5 | −3.7 | −7.7 | 0.13 | kg SO2 eq |
| Ozone formation, Terrestrial ecosystems | −2 | −2 | −1.9 | −2 | −2 | −1.8 | −2.3 | 0.22 | kg NOx eq |
| Land use | −1.9 | −5.4 | −3.4 | −5.3 | −7.5 | −3.8 | −4.5 | 0.47 | m2 a crop eq |
| Aggregated endpoint categories | |||||||||
| Damage to human health | −7.5 × 10−4 | −1.4 × 10−3 | −1.4 × 10−3 | −1.4 × 10−3 | −1.5 × 10−3 | −1.9 × 10−3 | −3.6 × 10−3 | 2.8 × 10−3 | DALY |
| Damage to ecosystem quality | −2.3 × 10−6 | −2.6 × 10−6 | −2.5 × 10−6 | −2.8 × 10−6 | −2.9 × 10−6 | −4.1 × 10−6 | −2.8 × 10−6 | 8.2 × 10−6 | species × yr |
| Damage to resource availability | −540 | −460 | −460 | −450 | −470 | −410 | −240 | 1.6 | USD |
| Fossil Resource Scarcity (kg Oil eq) | Global Warming (kg CO2 eq) | Fine Particulate Matter Formation (kg PM2.5 eq) | Terrestrial Acidification (kg SO2 eq) | |
|---|---|---|---|---|
| Scenario 1 | −3.43 × 107 | −2.21 × 107 | −4.33 × 104 | −1.54 × 105 |
| Scenario 2 | −3.18 × 107 | −1.33 × 107 | −9.22 × 104 | −1.94 × 105 |
| Scenario 3 | −2.35 × 107 | 1.35 × 107 | −6.39 × 104 | −1.38 × 105 |
| Scenario 4 | −2.30 × 107 | 1.70 × 107 | −6.54 × 104 | −1.39 × 105 |
Publisher’s Note: MDPI stays neutral with regard to jurisdictional claims in published maps and institutional affiliations. |
© 2021 by the authors. Licensee MDPI, Basel, Switzerland. This article is an open access article distributed under the terms and conditions of the Creative Commons Attribution (CC BY) license (https://creativecommons.org/licenses/by/4.0/).
Share and Cite
Duđak, L.; Milisavljević, S.; Jocanović, M.; Kiss, F.; Šević, D.; Karanović, V.; Orošnjak, M. Life Cycle Assessment of Different Waste Lubrication Oil Management Options in Serbia. Appl. Sci. 2021, 11, 6652. https://doi.org/10.3390/app11146652
Duđak L, Milisavljević S, Jocanović M, Kiss F, Šević D, Karanović V, Orošnjak M. Life Cycle Assessment of Different Waste Lubrication Oil Management Options in Serbia. Applied Sciences. 2021; 11(14):6652. https://doi.org/10.3390/app11146652
Chicago/Turabian StyleDuđak, Ljubica, Stevan Milisavljević, Mitar Jocanović, Ferenc Kiss, Dragoljub Šević, Velibor Karanović, and Marko Orošnjak. 2021. "Life Cycle Assessment of Different Waste Lubrication Oil Management Options in Serbia" Applied Sciences 11, no. 14: 6652. https://doi.org/10.3390/app11146652
APA StyleDuđak, L., Milisavljević, S., Jocanović, M., Kiss, F., Šević, D., Karanović, V., & Orošnjak, M. (2021). Life Cycle Assessment of Different Waste Lubrication Oil Management Options in Serbia. Applied Sciences, 11(14), 6652. https://doi.org/10.3390/app11146652

