A Soil-Dependent Approach for the Design of Novel Negative Stiffness Seismic Protection Devices
Abstract
1. Introduction
- The VCS is implemented as a supplement to BI and provides a novel passive retrofitting option for building structures;
- The optimal VCS parameters are selected by a constrained optimization procedure that accounts for geometrical and manufacturing limitations;
- Different set of optimized VCS parameters are obtained with respect to the underlying soil, resulting in a soil-dependent design procedure;
- The effect of the soil-structure-interaction (SSI) is taken into consideration with the use of nonlinear spring stiffnesses with respect to the considered soil type;
- A realistic mechanism is proposed for the realization of two-dimensional NS.
2. Nonlinear Dynamic Modeling of Controlled Building Structure
2.1. Superstructure Modeling and SSI Effects
- The effect of soil-structure-interaction (SSI) is taken into consideration with the use of nonlinear elastic springs;
- The slabs and grinders on the floors are rigid as compared to the columns;
- The concrete columns of the superstructure are inextensible and provide the lateral stiffness of the structure;
- The total superstructure mass is concentrated at the floor levels as the sum of the floor masses and half of the columns mass at either side of the slab;
- The superstructure is considered to remain within the elastic limit during the dynamic analysis.
2.2. VCS Dynamic Properties and Nonlinear Behavior
3. Soil-Dependent Design of Vibration Control System
3.1. Earthquake Ground Motion Representation
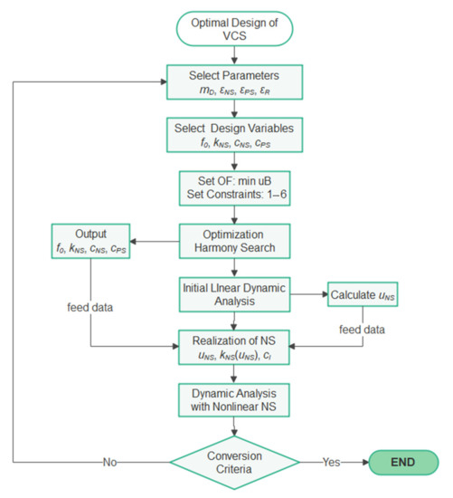
3.2. Constrained Optimization for the Selection of VCS Parameters
- Assign values to the fixed parameters. According to previous work of KDamper [31], an additional mass of 5% is efficient. In this paper, in an effort to drastically reduce the additional mass, mD is selected as 0.1%. The stability factors of the positive stiffness elements kPS, kR and of the NS element kNS are selected as 5%;
- Selection of soil type and thus the respective artificial accelerogram database;
- Set the objective function (OF) as the minimization of the mean of the maximum relative to the ground base displacements of the structure;
- 4.
- Set an acceleration filter (AF) as a constraint for the structure absolute acceleration, expressed as a percentage of the mean PGA of the artificial accelerograms of the database of the selected soil type;
- 5.
- 6.
- Set an upper limit for cNS, cPS with respect to the superstructure mass. This constraint is based on previous works [29] as well as on manufacturing restrictions;
- 7.
- The nominal SBA frequency f0 varies in the range [0.15 1.5] (Hz) (Constraint 6);
- -
- (Considering nonlinear NS)
- -
- m (Considering nonlinear NS)
4. Numerical Results and Discussion
5. Conclusions
- The proposed dynamic model of the controlled structure accounts for the nonlinear dynamic behavior of the NS element and the effect of SSI;
- The VCS design is realistic, employing small added masses and realistic constraints;
- The VCS is effective in seismically protecting the superstructure for all the considered soil types (firm, medium, soft), and retaining at the same time the base displacements significantly lower as compared to a BI;
- The superstructure dynamic behavior is greatly improved with the proposed VCS. More specifically, the floor accelerations and interstory drift are reduced 60–80% as compared to the original multistory structure;
- The required base displacements are retained in reasonable ranges, in the order of a few centimeters (2–8 cm), and render the VCS a possible retrofiting option. As compared to a conventionally BI structure, reductions of 70–90% are observed.
Author Contributions
Funding
Institutional Review Board Statement
Informed Consent Statement
Data Availability Statement
Conflicts of Interest
References
- Anagnostopoulos, S.A.; Spiliopoulos, K.V. An Investigation of Earthquake Induced Pounding between Adjacent Buildings. Earthq. Eng. Struct. Dyn. 1992, 21, 289–302. [Google Scholar] [CrossRef]
- Charmpis, D.C.; Komodromos, P.; Phocas, M.C. Optimized Earthquake Response of Multi-Storey Buildings with Seismic Isolation at Various Elevations. Earthq. Eng. Struct. Dyn. 2012, 41, 2289–2310. [Google Scholar] [CrossRef]
- Daniel, Y.; Lavan, O. Gradient Based Optimal Seismic Retrofitting of 3D Irregular Buildings Using Multiple Tuned Mass Dampers. Comput. Struct. 2014, 139, 84–97. [Google Scholar] [CrossRef]
- Charmpis, D.C.; Phocas, M.C.; Komodromos, P. Optimized Retrofit of Multi-Storey Buildings Using Seismic Isolation at Various Elevations: Assessment for Several Earthquake Excitations. Bull. Earthq. Eng. 2015, 13, 2745–2768. [Google Scholar] [CrossRef]
- Shih, M.-H.; Sung, W.-P. Seismic Resistance and Parametric Study of Building under Control of Impulsive Semi-Active Mass Damper. Appl. Sci. 2021, 11, 2468. [Google Scholar] [CrossRef]
- Zucca, M.; Longarini, N.; Simoncelli, M.; Aly, A.M. Tuned Mass Damper Design for Slender Masonry Structures: A Framework for Linear and Nonlinear Analysis. Appl. Sci. 2021, 11, 3425. [Google Scholar] [CrossRef]
- Tsai, H.C. The Effect of Tuned-Mass Dampers on the Seismic Response of Base-Isolated Structures. Int. J. Solids Struct. 1995, 32, 1195–1210. [Google Scholar] [CrossRef]
- Palazzo, B.; Petti, L.; de Ligio, M. Response of Base Isolated Systems Equipped with Tuned Mass Dampers to Random Excitations. J. Struct. Control. 1997, 4, 9–22. [Google Scholar] [CrossRef]
- Taniguchi, T.; Der Kiureghian, A.; Melkumyan, M. Effect of Tuned Mass Damper on Displacement Demand of Base-Isolated Structures. Eng. Struct. 2008, 30, 3478–3488. [Google Scholar] [CrossRef]
- Hashimoto, T.; Fujita, K.; Tsuji, M.; Takewaki, I. Innovative Base-Isolated Building with Large Mass-Ratio TMD at Basement for Greater Earthquake Resilience. Future Cities Environ. 2015, 1, 1–19. [Google Scholar] [CrossRef]
- Weber, B.; Feltrin, G. Assessment of Long-Term Behavior of Tuned Mass Dampers by System Identification. Eng. Struct. 2010, 32, 3670–3682. [Google Scholar] [CrossRef]
- Lazar, I.F.; Neild, S.A.; Wagg, D.J. Using an Inerter-Based Device for Structural Vibration Suppression. Earthq. Eng. Struct. Dyn. 2014, 43, 1129–1147. [Google Scholar] [CrossRef]
- Giaralis, A.; Taflanidis, A.A. Optimal Tuned Mass-Damper-Inerter (TMDI) Design for Seismically Excited MDOF Structures with Model Uncertainties Based on Reliability Criteria. Struct. Control Health Monit. 2018, 25, e2082. [Google Scholar] [CrossRef]
- De Domenico, D.; Ricciardi, G. An Enhanced Base Isolation System Equipped with Optimal Tuned Mass Damper Inerter (TMDI). Earthq. Eng. Struct. Dyn. 2018, 47, 1169–1192. [Google Scholar] [CrossRef]
- De Domenico, D.; Impollonia, N.; Ricciardi, G. Soil-Dependent Optimum Design of a New Passive Vibration Control System Combining Seismic Base Isolation with Tuned Inerter Damper. Soil Dyn. Earthq. Eng. 2018, 105, 37–53. [Google Scholar] [CrossRef]
- Smith, M.C. Synthesis of Mechanical Networks: The Inerter. IEEE Trans. Automat. Contr. 2002, 47, 1648–1662. [Google Scholar] [CrossRef]
- Carrella, A.; Brennan, M.J.; Waters, T.P. Static Analysis of a Passive Vibration Isolator with Quasi-Zero-Stiffness Characteristic. J. Sound Vib. 2007, 301, 678–689. [Google Scholar] [CrossRef]
- Nagarajaiah, S.; Pasala, D.T.R.; Reinhorn, A.; Constantinou, M.; Sirilis, A.A.; Taylor, D. Adaptive Negative Stiffness: A New Structural Modification Approach for Seismic Protection. Adv. Mater. Res. 2013, 639–640, 54–66. [Google Scholar] [CrossRef]
- DeSalvo, R. Passive, Nonlinear, Mechanical Structures for Seismic Attenuation. J. Comput. Nonlinear Dyn. 2007, 2, 290. [Google Scholar] [CrossRef][Green Version]
- Iemura, H.; Pradono, M.H. Advances in the Development of Pseudo-Negative-Stiffness Dampers for Seismic Response Control. Struct. Control Health Monit. 2009, 16, 784–799. [Google Scholar] [CrossRef]
- Pasala, D.T.R.; Sarlis, A.A.; Nagarajaiah, S.; Reinhorn, A.M.; Constantinou, M.C.; Taylor, D. Negative Stiffness Device for Seismic Response Control of Multi-Story Buildings. In Proceedings of the 20th Analysis and Computation Specialty Conference, Chicago, IL, USA, 29–31 March 2012; pp. 83–96. [Google Scholar]
- Sarlis, A.A.; Pasala, D.T.R.; Constantinou, M.C.; Reinhorn, A.M.; Nagarajaiah, S.; Taylor, D.P. Negative Stiffness Device for Seismic Protection of Structures. J. Struct. Eng. 2012, 139, 1124–1133. [Google Scholar] [CrossRef]
- Pasala, D.T.R.; Sarlis, A.A.; Nagarajaiah, S.; Reinhorn, A.M.; Constantinou, M.C.; Taylor, D. Adaptive Negative Stiffness: New Structural Modification Approach for Seismic Protection. J. Struct. Eng. 2013, 139, 1112–1123. [Google Scholar] [CrossRef]
- Sarlis, A.A.; Pasala, D.T.R.; Constantinou, M.C.; Reinhorn, A.M.; Nagarajaiah, S.; Taylor, D.P. Negative Stiffness Device for Seismic Protection of Structures: Shake Table Testing of a Seismically Isolated Structure. J. Struct. Eng. 2016, 142, 04016005. [Google Scholar] [CrossRef]
- Sun, T.; Lai, Z.; Nagarajaiah, S.; Li, H.N. Negative Stiffness Device for Seismic Protection of Smart Base Isolated Benchmark Building. Struct. Control Health Monit. 2017, 24, e1968. [Google Scholar] [CrossRef]
- Wang, M.; Sun, F.; Jin, H. Performance Evaluation of Existing Isolated Buildings with Supplemental Passive Pseudo-Negative Stiffness Devices. Eng. Struct. 2018, 177, 30–46. [Google Scholar] [CrossRef]
- Shen, Y.; Peng, H.; Li, X.; Yang, S. Analytically Optimal Parameters of Dynamic Vibration Absorber with Negative Stiffness. Mech. Syst. Signal Process. 2017, 85, 193–203. [Google Scholar] [CrossRef]
- Antoniadis, I.A.; Kanarachos, S.A.; Gryllias, K.; Sapountzakis, I.E. KDamping: A Stiffness Based Vibration Absorption Concept. J. Vib. Control 2018, 24, 588–606. [Google Scholar] [CrossRef]
- Kapasakalis, K.A.; Antoniadis, I.A.; Sapountzakis, E.J. Constrained Optimal Design of Seismic Base Absorbers Based on an Extended KDamper Concept. Eng. Struct. 2021, 226, 111312. [Google Scholar] [CrossRef]
- Kapasakalis, K.A.; Sapountzakis, E.I.; Antoniadis, I.A. Implementation of the KDamper Concept to Wind Turbine Towers. In Proceedings of the COMPDYN 2017—6th International Conference on Computational Methods in Structural Dynamics and Earthquake Engineering, Rhodes, Greece, 15–17 June 2017. [Google Scholar]
- Kapasakalis, K.A.; Antoniadis, I.A.; Sapountzakis, E.J. Performance Assessment of the KDamper as a Seismic Absorption Base. Struct. Control Health Monit. 2020, 27, e2482. [Google Scholar] [CrossRef]
- Giaralis, A.; Spanos, P.D. Derivation of Response Spectrum Compatible Non-Stationary Stochastic Processes Relying on Monte Carlo-Based Peak Factor Estimation. Earthq. Struct. 2012, 3, 581–609. [Google Scholar] [CrossRef]
- Cacciola, P.; D’Amico, L. Response-Spectrum-Compatible Ground Motion Processes. In Encyclopedia of Earthquake Engineering; Springer: Berlin/Heidelberg, Germany, 2015; pp. 1–27. [Google Scholar]
- Seismosoft. SeismoArtif—A Computer Program for Generating Artificial Earthquake Accelerograms Matched to a Specific Target Response Spectrum. 2018. Available online: http://www.seismosoft.com (accessed on 7 July 2018).
- Kapasakalis, K.; Antoniadis, I.; Sapountzakis, E. Novel Vibration Absorption Systems with Negative Stiffness Elements for the Seismic Protection of Structures. In Proceedings of the 4th National Conference on Earthquake Engineering and Engineering Seismology (Hellenic Association for Earthquake Engineering—HAEE/ETAM), Athens, Greece, 5–7 September 2019. [Google Scholar]
- Geem, Z.W.; Kim, J.H.; Loganathan, G.V. A New Heuristic Optimization Algorithm: Harmony Search. Simulation 2001, 76, 60–68. [Google Scholar] [CrossRef]















| Soil Type | f0 (Hz) | mD (tn) | kNS (kN/m) | kPS (kN/m) | kR (kN/m) | cNS (kNs/m) | cPS (kNs/m) |
|---|---|---|---|---|---|---|---|
| firm | 0.838 | 0.3 | −14,914 | 27,799 | 40,499 | 997 | 914 |
| medium | 0.548 | 0.3 | −12,681 | 34,450 | 23,630 | 982 | 840 |
| soft | 0.527 | 0.3 | −13,455 | 41,238 | 23,260 | 892.8 | 388.8 |
| OS | BI | VCS | ||||||
|---|---|---|---|---|---|---|---|---|
| Max(aS) (g) | Max(drift) (cm) | Max(aS) (g) | Max(drift) (cm) | Max(uB) (cm) | Max(aS) (g) | Max(drift) (cm) | Max(uB) (cm) | |
| acc #1 | 0.66 | 1.46 | 0.05 | 0.16 | 6.91 | 0.19 | 0.43 | 1.06 |
| acc #2 | 0.78 | 1.95 | 0.05 | 0.16 | 6.68 | 0.20 | 0.55 | 1.21 |
| acc #3 | 0.67 | 1.76 | 0.06 | 0.17 | 6.65 | 0.22 | 0.59 | 1.07 |
| acc #4 | 0.66 | 1.46 | 0.05 | 0.16 | 6.91 | 0.19 | 0.43 | 1.06 |
| acc #5 | 1.24 | 3.24 | 0.09 | 0.28 | 10.91 | 0.49 | 1.03 | 2.30 |
| acc #6 | 1.68 | 4.19 | 0.12 | 0.35 | 14.68 | 0.43 | 1.24 | 2.62 |
| acc #7 | 1.27 | 3.36 | 0.12 | 0.35 | 14.38 | 0.42 | 1.15 | 2.56 |
| acc #8 | 1.37 | 3.13 | 0.16 | 0.46 | 19.42 | 0.47 | 1.07 | 2.02 |
| acc #9 | 1.34 | 3.33 | 0.11 | 0.34 | 14.03 | 0.42 | 0.96 | 2.20 |
| acc #10 | 1.34 | 2.73 | 0.12 | 0.33 | 14.31 | 0.44 | 0.99 | 2.33 |
| Average | 1.10 | 2.66 | 0.09 | 0.28 | 11.49 | 0.35 | 0.84 | 1.84 |
| Reduction (%) | - | - | 91.8 | 89.5 | - | 68.2 | 68.4 | 84 |
| OS | BI | VCS | ||||||
|---|---|---|---|---|---|---|---|---|
| Max(aS) (g) | Max(dr) (cm) | Max(aS) (g) | Max(dr) (cm) | Max(ub) (cm) | Max(aS) (g) | Max(dr) (cm) | Max(uB) (cm) | |
| acc #1 | 1.50 | 4.44 | 0.13 | 0.41 | 16.96 | 0.49 | 1.22 | 5.10 |
| acc #2 | 1.43 | 4.32 | 0.18 | 0.54 | 21.68 | 0.53 | 1.08 | 5.23 |
| acc #3 | 1.98 | 5.23 | 0.17 | 0.48 | 19.04 | 0.39 | 1.22 | 5.57 |
| acc #4 | 1.71 | 4.42 | 0.19 | 0.55 | 22.60 | 0.39 | 0.93 | 5.22 |
| acc #5 | 1.39 | 4.05 | 0.17 | 0.53 | 21.82 | 0.44 | 1.02 | 4.52 |
| acc #6 | 2.27 | 6.28 | 0.18 | 0.55 | 23.23 | 0.49 | 1.14 | 5.16 |
| acc #7 | 1.47 | 4.49 | 0.17 | 0.53 | 21.87 | 0.37 | 1.05 | 5.02 |
| acc #8 | 1.56 | 3.73 | 0.15 | 0.51 | 21.72 | 0.36 | 0.96 | 4.45 |
| acc #9 | 1.70 | 4.32 | 0.16 | 0.49 | 20.34 | 0.58 | 1.14 | 5.36 |
| acc #10 | 1.83 | 4.80 | 0.17 | 0.52 | 21.01 | 0.47 | 1.26 | 5.33 |
| Average | 1.68 | 4.61 | 0.17 | 0.51 | 21.03 | 0.45 | 1.10 | 5.09 |
| Reduction (%) | - | - | 89.9 | 88.9 | - | 73.2 | 76.1 | 75.8 |
| OS | BI | VCS | ||||||
|---|---|---|---|---|---|---|---|---|
| Max(aS) (g) | Max(dr) (cm) | Max(aS) (g) | Max(dr) (cm) | Max(uB) (cm) | Max(aS) (g) | Max(dr) (cm) | Max(uB) (cm) | |
| acc #1 | 1.93 | 5.08 | 0.25 | 0.76 | 31.20 | 0.54 | 1.44 | 7.89 |
| acc #2 | 2.11 | 5.82 | 0.27 | 0.80 | 33.27 | 0.46 | 1.27 | 11.31 |
| acc #3 | 2.11 | 5.82 | 0.27 | 0.80 | 33.27 | 0.46 | 1.27 | 11.31 |
| acc #4 | 1.97 | 5.15 | 0.19 | 0.61 | 24.85 | 0.56 | 1.38 | 8.51 |
| acc #5 | 1.97 | 5.15 | 0.19 | 0.61 | 24.85 | 0.56 | 1.38 | 8.51 |
| acc #6 | 1.80 | 5.31 | 0.23 | 0.67 | 27.34 | 0.47 | 1.24 | 7.18 |
| acc #7 | 2.48 | 6.36 | 0.23 | 0.72 | 30.11 | 0.46 | 1.24 | 6.54 |
| acc #8 | 1.78 | 4.93 | 0.23 | 0.71 | 29.04 | 0.47 | 1.26 | 6.60 |
| acc #9 | 1.78 | 4.93 | 0.23 | 0.71 | 29.04 | 0.47 | 1.26 | 6.60 |
| acc #10 | 2.36 | 5.86 | 0.25 | 0.77 | 32.41 | 0.51 | 1.35 | 8.65 |
| Average | 2.03 | 5.44 | 0.23 | 0.72 | 29.54 | 0.50 | 1.31 | 8.31 |
| Reduction (%) | - | - | 88.7 | 86.8 | - | 75.4 | 75.9 | 71.9 |
| Soil Type | Earthquake | Year | Station | Mw | PGA (g) | Rjb (km) | Dur (s) | vS (m/s) |
|---|---|---|---|---|---|---|---|---|
| Soft | Chi-Chi | 1999 | CHY012 | 7.62 | 0.0626 | 59.04 | 42.8 | 198.4 |
| Niigata | 2004 | FKS020 | 6.63 | 0.043 | 101.78 | 22.5 | 133.05 | |
| Medium | JMA | 1995 | Amagasaki | 6.9 | 0.276 | 11.34 | 50 | 256.0 |
| Northridge | 1994 | N Hollywood | 6.69 | 0.309 | 7.89 | 20 | 326.47 | |
| Firm | Kocaeli | 1999 | Izmit | 7.51 | 0.1651 | 3.62 | 8.2 | 811.0 |
| Tabas | 1978 | Tabas | 7.35 | 0.854 | 1.79 | 8.3 | 766.77 |
| Soil Type | System | OS | BI | VCS (Soft Soil) | |||||
|---|---|---|---|---|---|---|---|---|---|
| Dynamic Response | Max(aS) (g) | Max(dr) (cm) | Max(aS) (g) | Max(dr) (cm) | Max(uB) (cm) | Max(aS) (g) | Max(dr) (cm) | Max(uB) (cm) | |
| Soft | Chi-Chi | 0.26 | 0.71 | 0.05 | 0.18 | 7.82 | 0.07 | 0.20 | 1.73 |
| Reduction (%) | - | - | 79.58 | 74.20 | - | 73.00 | 71.53 | 77.88 | |
| Niigata | 0.14 | 0.44 | 0.02 | 0.07 | 2.94 | 0.04 | 0.10 | 0.77 | |
| Reduction (%) | - | - | 85.62 | 83.98 | - | 70.30 | 76.14 | 73.89 | |
| Medium | Kobe | 1.52 | 3.97 | 0.16 | 0.53 | 21.74 | 0.34 | 1.08 | 5.79 |
| Reduction (%) | - | - | 89.74 | 86.76 | - | 77.90 | 72.73 | 73.37 | |
| Northridge | 0.64 | 1.64 | 0.10 | 0.34 | 14.49 | 0.34 | 0.46 | 2.42 | |
| Reduction (%) | - | - | 84.07 | 79.18 | - | 46.98 | 72.00 | 83.32 | |
| Firm | Kocaeli | 0.66 | 2.04 | 0.08 | 0.24 | 10.16 | 0.25 | 0.67 | 1.39 |
| Reduction (%) | - | - | 87.99 | 88.02 | - | 61.81 | 67.16 | 86.35 | |
| Tabas | 2.73 | 6.28 | 0.34 | 0.97 | 40.61 | 1.33 | 2.91 | 6.45 | |
| Reduction (%) | - | - | 87.57 | 84.60 | - | 51.16 | 53.62 | 84.11 | |
Publisher’s Note: MDPI stays neutral with regard to jurisdictional claims in published maps and institutional affiliations. |
© 2021 by the authors. Licensee MDPI, Basel, Switzerland. This article is an open access article distributed under the terms and conditions of the Creative Commons Attribution (CC BY) license (https://creativecommons.org/licenses/by/4.0/).
Share and Cite
Kapasakalis, K.A.; Antoniadis, I.A.; Sapountzakis, E.J. A Soil-Dependent Approach for the Design of Novel Negative Stiffness Seismic Protection Devices. Appl. Sci. 2021, 11, 6295. https://doi.org/10.3390/app11146295
Kapasakalis KA, Antoniadis IA, Sapountzakis EJ. A Soil-Dependent Approach for the Design of Novel Negative Stiffness Seismic Protection Devices. Applied Sciences. 2021; 11(14):6295. https://doi.org/10.3390/app11146295
Chicago/Turabian StyleKapasakalis, Konstantinos A., Ioannis A. Antoniadis, and Evangelos J. Sapountzakis. 2021. "A Soil-Dependent Approach for the Design of Novel Negative Stiffness Seismic Protection Devices" Applied Sciences 11, no. 14: 6295. https://doi.org/10.3390/app11146295
APA StyleKapasakalis, K. A., Antoniadis, I. A., & Sapountzakis, E. J. (2021). A Soil-Dependent Approach for the Design of Novel Negative Stiffness Seismic Protection Devices. Applied Sciences, 11(14), 6295. https://doi.org/10.3390/app11146295

