A Review on Medical Textual Question Answering Systems Based on Deep Learning Approaches
Abstract
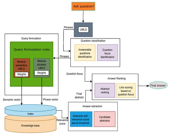
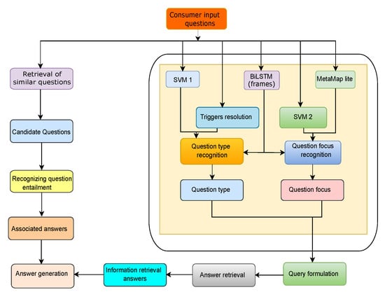
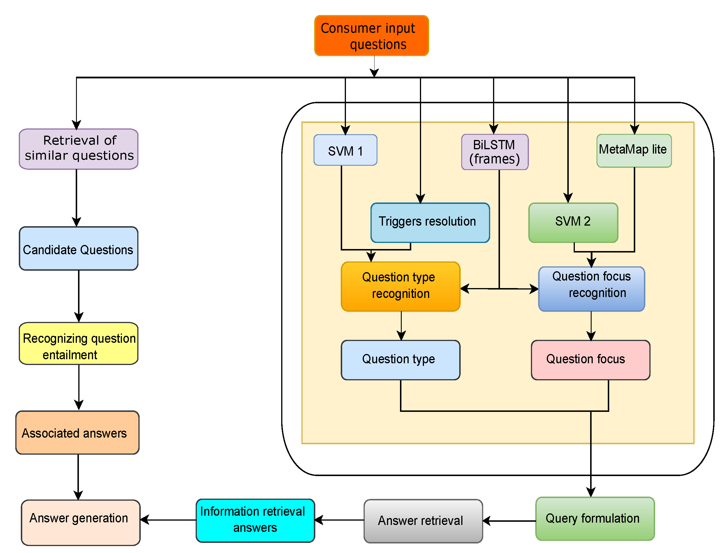
1. Introduction
- (1)
- Provide a systematic overview of the development of MQA Systems;
- (2)
- Categorizing deep learning techniques applied to various MQA tasks;
- (3)
- Presenting Evaluation Metrics to measure the effectiveness of MQA Systems;
- (4)
- Identifying existing challenges to further research in the MQA field.
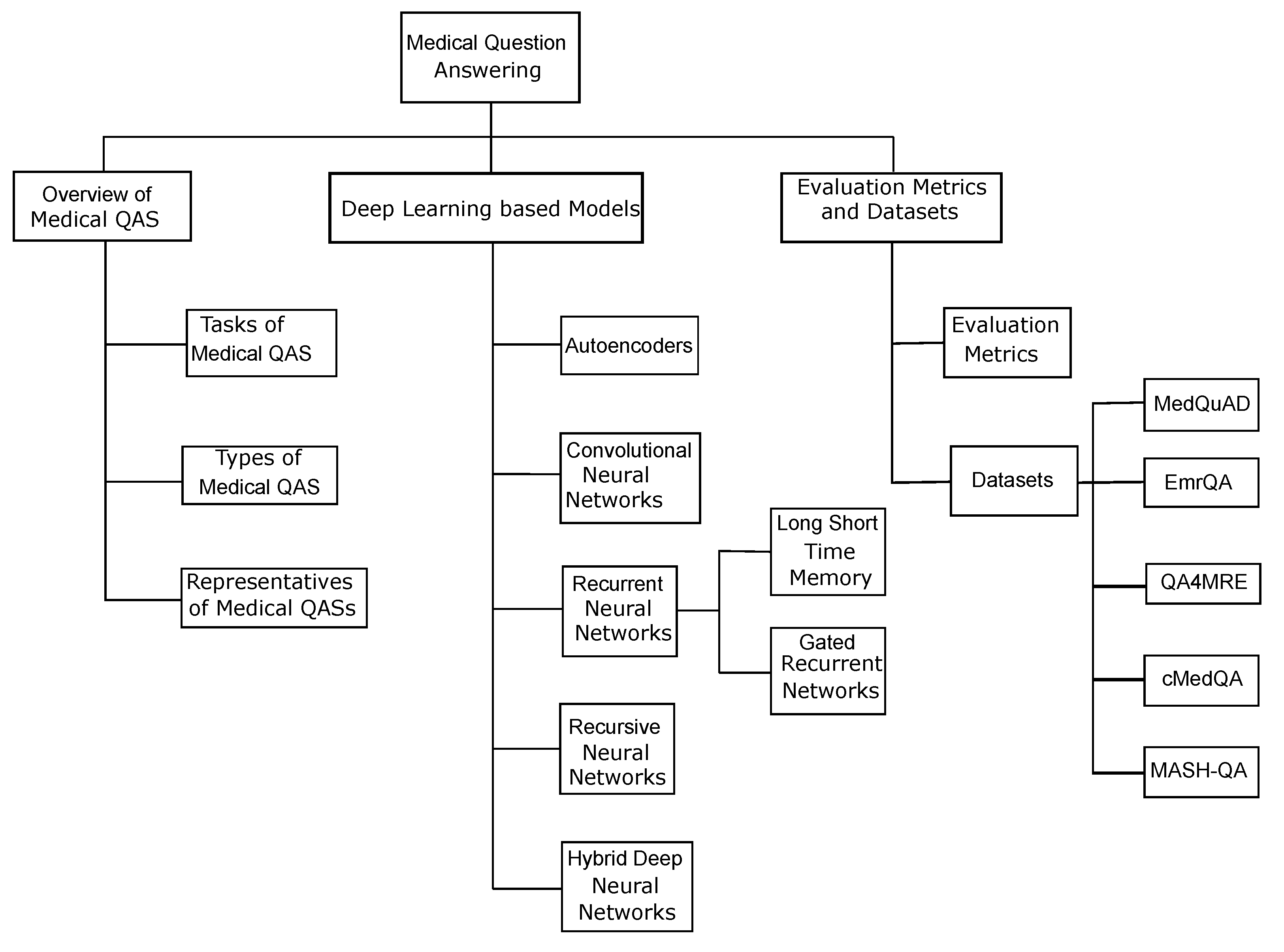
2. Medical Question Answering Systems
2.1. Tasks of Medical QAS
2.1.1. Question Processing
2.1.2. Document Processing
2.1.3. Answer Processing
2.2. Types of Medical QAS
- (1)
- KB-based MQA: Usage of structured data source, rather than unstructured text. For example, Ontologies are formal representations of a set of concepts and their relationships in a given domain;
- (2)
- IR-based MQA: Retrieving answers using search engines and, when the recovered passage appears, filters and ranking are applied to them;
- (3)
- NLP-based MQA: The use of linguistic insights and machine learning procedures to extract answers from the retrieved snippet;
- (4)
- Hybrid-based MQA: A hybrid paradigm is the combination of all three types (IR MQA, KB MQA, and NLP MQA). It uses modern search engines and enriching community contributing knowledge on the web. An example of this paradigm is IBM Watson.
2.3. Representative Medical QASs
- (1)
- AskHermes
- (2)
- MedQA
- (3)
- HONQA
- (4)
- EAGLi
- (5)
- MiPACQ
- (6)
- CHiQA
- (7)
- CLINIQA
3. Deep Learning Based MQA Approaches
3.1. Autoencoders
3.2. Convolutional Neural Networks Based Models
3.3. Recurrent Neural-Network-Based Models
3.3.1. Long Short Time Memory (LSTM)
3.3.2. Gated Recurrent Unit (GRU)
3.4. Recursive Neural-Network-Based Models
3.5. Hybrid Deep Neural Networks Based Models
4. Evaluation Metrics and Datasets
4.1. Evaluation Metrics
4.2. Datasets
- (1)
- MedQuAD: Medical Question Answering Dataset
- (2)
- EmrQA: Electronic Medical Records for Question Answering
- (3)
- QA4MRE: Question Answering for Machine Reading Evaluation
- (4)
- cMedQA: Chinese Medical Question and Answers
- (5)
- MASH-QA: Multiple Answer Spans Healthcare Question Answering
5. Existing Challenges and Future Directions
- (1)
- Retrieval of relevant and reliable answers
- (2)
- Lack of large medical datasets
- (3)
- Development of medical recommendation systems
- (4)
- Development of collaborative medical question answering systems
- (5)
- Diversity of medical questions
6. Conclusions
Author Contributions
Funding
Institutional Review Board Statement
Informed Consent Statement
Data Availability Statement
Acknowledgments
Conflicts of Interest
References
- Wilensky, R.; Chin, D.N.; Luria, M.; Martin, J.; Mayfield, J.; Wu, D. The Berkeley UNIX consultant project. In Intelligent Help Systems for UNIX; Springer: Berlin/Heidelberg, Germany, 2000; pp. 49–94. [Google Scholar] [CrossRef]
- Ludwig, T.; Walter, B.; Ley, M.; Maier, A.; Gehlen, E. LILOG-DB: Database Support for Knowledge-Based Systems. In Datenbanksysteme in Büro, Technik und Wissenschaft; Springer: Berlin/Heidelberg, Germany, 1989; pp. 176–195. [Google Scholar] [CrossRef]
- Olvera-Lobo, M.D.; Gutiérrez-Artacho, J. Question answering track evaluation in TREC, CLEF and NTCIR. In New Contributions in Information Systems and Technologies; Springer: Berlin/Heidelberg, Germany, 2015; pp. 13–22. [Google Scholar] [CrossRef]
- Lopez, V.; Uren, V.; Motta, E.; Pasin, M. AquaLog: An ontology-driven question answering system for organizational semantic intranets. J. Web Semant. 2007, 5, 72–105. [Google Scholar] [CrossRef]
- Barskar, R.; Ahmed, G.F.; Barskar, N. An approach for extracting exact answers to Question Answering (QA) system for english sentences. Procedia Eng. 2012, 30, 1187–1194. [Google Scholar] [CrossRef]
- Badugu, S.; Manivannan, R. A study on different closed domain question answering approaches. Int. J. Speech Technol. 2020, 23, 315–325. [Google Scholar] [CrossRef]
- Mittal, S.; Mittal, A. Versatile question answering systems: Seeing in synthesis. Int. J. Intell. Inf. Database Syst. 2011, 5, 119–142. [Google Scholar] [CrossRef]
- Yu, Z.; Yu, J.; Xiang, C.; Fan, J.; Tao, D. Beyond bilinear: Generalized multimodal factorized high-order pooling for visual question answering. IEEE Trans. Neural Netw. Learn. Syst. 2018, 29, 5947–5959. [Google Scholar] [CrossRef] [PubMed]
- Balikas, G.; Krithara, A.; Partalas, I.; Paliouras, G. BioASQ: A challenge on large-scale biomedical semantic indexing and question answering. In International Workshop on Multimodal Retrieval in the Medical Domain; Springer: Berlin/Heidelberg, Germany, 2015; pp. 26–39. [Google Scholar] [CrossRef]
- Wasim, M.; Asim, M.N.; Khan, M.U.G.; Mahmood, W. Multi-label biomedical question classification for lexical answer type prediction. J. Biomed. Inform. 2019, 93, 103143. [Google Scholar] [CrossRef] [PubMed]
- Yoo, I.; Mosa, A.S.M. Analysis of PubMed user sessions using a full-day PubMed query log: A comparison of experienced and nonexperienced PubMed users. JMIR Med. Inform. 2015, 3, e25. [Google Scholar] [CrossRef] [PubMed]
- Al Fayez, R.Q.; Joy, M. Using Linked Data for Integrating Educational Medical Web Databases Based on BioMedical Ontologies. Comput. J. 2017, 60, 369–388. [Google Scholar] [CrossRef]
- Hamon, T.; Grabar, N.; Mougin, F. Natural Language Question Analysis for Querying Biomedical Linked Data. In Proceedings of the 1st Natural Language Interfaces for Web of Data Workshop (NLIWoD)—ISWC, Riva del Garda, Italy, 19 October 2014. [Google Scholar]
- Habimana, O.; Li, Y.; Li, R.; Gu, X.; Yan, W. Attentive convolutional gated recurrent network: A contextual model to sentiment analysis. Int. J. Mach. Learn. Cybern. 2020, 11, 2637–2651. [Google Scholar] [CrossRef]
- Piskorski, J.; Yangarber, R. Information extraction: Past, present and future. In Multi-Source, Multilingual Information Extraction and Summarization; Springer: Berlin/Heidelberg, Germany, 2013; pp. 23–49. [Google Scholar] [CrossRef]
- Sankarasubramaniam, Y.; Ramanathan, K.; Ghosh, S. Text summarization using Wikipedia. Inf. Process. Manag. 2014, 50, 443–461. [Google Scholar] [CrossRef]
- Otter, D.W.; Medina, J.R.; Kalita, J.K. A survey of the usages of deep learning for natural language processing. IEEE Trans. Neural Netw. Learn. Syst. 2020, 32, 604–624. [Google Scholar] [CrossRef] [PubMed]
- Derici, C.; Aydin, Y.; Yenialaca, Ç.; AYDIN, N.Y.; Kartal, G.; Özgür, A.; Güngör, T. A closed-domain question answering framework using reliable resources to assist students. Nat. Lang. Eng. 2018, 24, 725–762. [Google Scholar] [CrossRef]
- Bauer, M.A.; Berleant, D. Usability survey of biomedical question answering systems. Hum. Genom. 2012, 6, 1–4. [Google Scholar] [CrossRef]
- Cao, Y.G.; Cimino, J.J.; Ely, J.; Yu, H. Automatically extracting information needs from complex clinical questions. J. Biomed. Inform. 2010, 43, 962–971. [Google Scholar] [CrossRef] [PubMed]
- Roberts, K.; Patra, B.G. A semantic parsing method for mapping clinical questions to logical forms. In Proceedings of the American Medical Informatics Association Annual Symposium Proceedings, Washington, DC, USA, 4–8 November 2017; p. 1478. [Google Scholar]
- Sarrouti, M.; El Alaoui, S.O. A passage retrieval method based on probabilistic information retrieval model and UMLS concepts in biomedical question answering. J. Biomed. Inform. 2017, 68, 96–103. [Google Scholar] [CrossRef]
- Ye, D.; Zhang, S.; Wang, H.; Cheng, J.; Zhang, X.; Ding, Z.; Li, P. Multi-level composite neural networks for medical question answer matching. In Proceedings of the 2018 IEEE Third International Conference on Data Science in Cyberspace (DSC), Guangzhou, China, 18–21 June 2018; pp. 139–145. [Google Scholar] [CrossRef]
- Niu, Y.; Hirst, G. Analysis of Semantic Classes in Medical Text for Question Answering. Available online: https://www.aclweb.org/anthology/W04-0509.pdf (accessed on 15 March 2021).
- Dai, D.; Tang, J.; Yu, Z.; Wong, H.S.; You, J.; Cao, W.; Hu, Y.; Chen, C.P. An inception convolutional autoencoder model for chinese healthcare question clustering. IEEE Trans. Cybern. 2019, 51, 2019–2031. [Google Scholar] [CrossRef] [PubMed]
- Cai, L.Q.; Wei, M.; Zhou, S.T.; Yan, X. Intelligent Question Answering in Restricted Domains Using Deep Learning and Question Pair Matching. IEEE Access 2020, 8, 32922–32934. [Google Scholar] [CrossRef]
- Mishra, A.; Jain, S.K. A survey on question answering systems with classification. J. King Saud Univ. Comput. Inf. Sci. 2016, 28, 345–361. [Google Scholar] [CrossRef]
- Athenikos, S.J.; Han, H. Biomedical question answering: A survey. Comput. Methods Programs Biomed. 2010, 99, 1–24. [Google Scholar] [CrossRef]
- Zhang, X.; Wu, J.; He, Z.; Liu, X.; Su, Y. Medical exam question answering with large-scale reading comprehension. In Proceedings of the AAAI Conference on Artificial Intelligence, New Orleans, LA, USA, 2–7 February 2018; Volume 32. [Google Scholar]
- Hu, Z.; Zhang, Z.; Yang, H.; Chen, Q.; Zuo, D. A deep learning approach for predicting the quality of online health expert question-answering services. J. Biomed. Inform. 2017, 71, 241–253. [Google Scholar] [CrossRef]
- Lee, M.; Cimino, J.; Zhu, H.R.; Sable, C.; Shanker, V.; Ely, J.; Yu, H. Beyond information retrieval—Medical question answering. In Proceedings of the American Medical Informatics Association Annual Symposium Proceedings, Washington, DC, USA, 11–15 November 2006; p. 469. [Google Scholar]
- Yu, H.; Lee, M.; Kaufman, D.; Ely, J.; Osheroff, J.A.; Hripcsak, G.; Cimino, J. Development, implementation, and a cognitive evaluation of a definitional question answering system for physicians. J. Biomed. Inform. 2007, 40, 236–251. [Google Scholar] [CrossRef] [PubMed]
- Sharma, S.; Patanwala, H.; Shah, M.; Deulkar, K. A survey of medical question answering systems. Int. J. Eng. Tech. Res. 2015, 3, 131–133. [Google Scholar]
- Kodra, L.; Meçe, E.K. Question answering systems: A review on present developments, challenges and trends. Int. J. Adv. Comput. Sci. Appl. 2017, 8. [Google Scholar] [CrossRef]
- Xiong, C.; Su, M. IARNN-Based Semantic-Containing Double-Level Embedding Bi-LSTM for Question-and-Answer Matching. Comput. Intell. Neurosci. 2019, 2019, 6074840. [Google Scholar] [CrossRef]
- Neves, M.; Leser, U. Question answering for biology. Methods 2015, 74, 36–46. [Google Scholar] [CrossRef]
- Dina, D.F.; Yassine, M.; Asma, B.A. Consumer health information and question answering: Helping consumers find answers to their health-related information needs. J. Am. Med. Inform. Assoc. 2020, 27, 194–201. [Google Scholar] [CrossRef]
- Ray, S.K.; Singh, S.; Joshi, B.P. A semantic approach for question classification using WordNet and Wikipedia. Pattern Recognit. Lett. 2010, 31, 1935–1943. [Google Scholar] [CrossRef]
- Gupta, P.; Gupta, V. A survey of text question answering techniques. Int. J. Comput. Appl. 2012, 53, 1–8. [Google Scholar] [CrossRef]
- Seena, I.; Sini, G.; Binu, R. Malayalam question answering system. Procedia Technol. 2016, 24, 1388–1392. [Google Scholar] [CrossRef]
- Hamed, S.K.; Ab Aziz, M.J. A Question Answering System on Holy Quran Translation Based on Question Expansion Technique and Neural Network Classification. J. Comput. Sci. 2016, 12, 169–177. [Google Scholar] [CrossRef]
- Kolomiyets, O.; Moens, M.F. A survey on question answering technology from an information retrieval perspective. Inf. Sci. 2011, 181, 5412–5434. [Google Scholar] [CrossRef]
- Tsatsaronis, G.; Balikas, G.; Malakasiotis, P.; Partalas, I.; Zschunke, M.; Alvers, M.R.; Weissenborn, D.; Krithara, A.; Petridis, S.; Polychronopoulos, D.; et al. An overview of the BIOASQ large-scale biomedical semantic indexing and question answering competition. BMC Bioinform. 2015, 16, 1–28. [Google Scholar] [CrossRef] [PubMed]
- Heie, M.H.; Whittaker, E.W.; Furui, S. Question answering using statistical language modelling. Comput. Speech Lang. 2012, 26, 193–209. [Google Scholar] [CrossRef]
- García-Cumbreras, M.; Martínez-Santiago, F.; Ureña-López, L. Architecture and evaluation of BRUJA, a multilingual question answering system. Inf. Retr. 2012, 15, 413–432. [Google Scholar] [CrossRef]
- Noh, J.; Kavuluru, R. Document retrieval for biomedical question answering with neural sentence matching. In Proceedings of the 2018 17th IEEE International Conference on Machine Learning and Applications (ICMLA), Orlando, FL, USA, 17–20 December 2018; pp. 194–201. [Google Scholar] [CrossRef]
- Goodwin, T.R.; Harabagiu, S.M. Knowledge representations and inference techniques for medical question answering. ACM Trans. Intell. Syst. Technol. 2017, 9, 1–26. [Google Scholar] [CrossRef]
- Soares, M.A.C.; Parreiras, F.S. A literature review on question answering techniques, paradigms and systems. J. King Saud Univ. Comput. Inf. Sci. 2020, 32, 635–646. [Google Scholar] [CrossRef]
- Sarrouti, M.; El Alaoui, S.O. SemBioNLQA: A semantic biomedical question answering system for retrieving exact and ideal answers to natural language questions. Artif. Intell. Med. 2020, 102, 101767. [Google Scholar] [CrossRef] [PubMed]
- Hou, W.; Tsai, B.H. An Answer Validation Concept Based Approach for Question Answering in Biomedical Domain. In Proceedings of the International Conference on Industrial, Engineering and Other Applications of Applied Intelligent Systems, Kaohsiung, Taiwan, 3–6 June 2014. [Google Scholar] [CrossRef]
- Cao, Y.; Liu, F.; Simpson, P.; Antieau, L.D.; Bennett, A.S.; Cimino, J.; Ely, J.; Yu, H. AskHERMES: An online question answering system for complex clinical questions. J. Biomed. Inform. 2011, 44, 277–288. [Google Scholar] [CrossRef] [PubMed]
- Cairns, B.L.; Nielsen, R.D.; Masanz, J.J.; Martin, J.H.; Palmer, M.S.; Ward, W.H.; Savova, G.K. The MiPACQ clinical question answering system. In Proceedings of the American Medical Informatics Association Annual Symposium Proceedings, Washington, DC, USA, 22–26 October 2011; Volume 2011, p. 171. [Google Scholar]
- Burns, C.S.; Nix, T.; Shapiro, R.M.; Huber, J.T. MEDLINE search retrieval issues: A longitudinal query analysis of five vendor platforms. PLoS ONE 2021, 16, e0234221. [Google Scholar] [CrossRef]
- Ni, Y.; Zhu, H.; Cai, P.; Zhang, L.; Qui, Z.; Cao, F. CliniQA : Highly Reliable Clinical Question Answering System. Stud. Health Technol. Inform. 2012, 180, 215–219. [Google Scholar] [CrossRef] [PubMed]
- Zhu, X.; Yang, X.; Chen, H. A Biomedical Question Answering System Based on SNOMED-CT. In Proceedings of the International Conference on Knowledge Science, Engineering and Management, Changchun, China, 17–19 August 2018. [Google Scholar] [CrossRef]
- Murdock, J.W.; Tesauro, G.; Tj, I. Statistical approaches to question answering in Watson. In Mathematics Awareness Month Theme Essay; IBM TJ Watson Research Center: Ossining, NY, USA, 2012. [Google Scholar]
- Wren, J.D. Question answering systems in biology and medicine-the time is now. Bioinformatics 2011, 27, 2025–2026. [Google Scholar] [CrossRef] [PubMed]
- Ni, J.; Chen, Y.; Chen, Y.; Zhu, J.; Ali, D.; Cao, W. A Survey on Theories and Applications for Self-Driving Cars Based on Deep Learning Methods. Appl. Sci. 2020, 10, 2749. [Google Scholar] [CrossRef]
- Yan, Y.; Zhang, B.; Li, X.; Liu, Z. List-wise learning to rank biomedical question-answer pairs with deep ranking recursive autoencoders. PLoS ONE 2020, 15, e0242061. [Google Scholar] [CrossRef]
- Zhang, S.; Zhang, X.; Wang, H.; Cheng, J.; Li, P.; Ding, Z. Chinese medical question answer matching using end-to-end character-level multi-scale CNNs. Appl. Sci. 2017, 7, 767. [Google Scholar] [CrossRef]
- He, J.; Fu, M.; Tu, M. Applying deep matching networks to Chinese medical question answering: A study and a dataset. BMC Med. Inform. Decis. Mak. 2019, 19, 91–100. [Google Scholar] [CrossRef]
- Luo, Y. Recurrent neural networks for classifying relations in clinical notes. J. Biomed. Inform. 2017, 72, 85–95. [Google Scholar] [CrossRef]
- Asma, B.A.; Dina, D.F. A question-entailment approach to question answering. BMC Bioinform. 2019, 20, 1–23. [Google Scholar] [CrossRef]
- Iyyer, M.; Boyd-Graber, J.; Claudino, L.; Socher, R.; Daumé III, H. A neural network for factoid question answering over paragraphs. In Proceedings of the 2014 Conference on Empirical METHODS in Natural Language processing (EMNLP), Doha, Qatar, 25–29 October 2014; pp. 633–644. [Google Scholar] [CrossRef]
- Cai, R.; Zhu, B.; Ji, L.; Hao, T.; Yan, J.; Liu, W. An CNN-LSTM attention approach to understanding user query intent from online health communities. In Proceedings of the 2017 IEEE international conference on data mining workshops (ICDMW), New Orleans, LA, USA, 18–21 November 2017; pp. 430–437. [Google Scholar] [CrossRef]
- Zhang, Y.; Lu, W.; Ou, W.; Zhang, G.; Zhang, X.; Cheng, J.; Zhang, W. Chinese medical question answer selection via hybrid models based on CNN and GRU. Multimed. Tools Appl. 2020, 79, 14751–14776. [Google Scholar] [CrossRef]
- Ibrahim, Y.; Wang, H.; Bai, M.; Liu, Z.; Wang, J.; Yang, Z.; Chen, Z. Soft Error Resilience of Deep Residual Networks for Object Recognition. IEEE Access 2020, 8, 19490–19503. [Google Scholar] [CrossRef]
- Abacha, A.B.; Zweigenbaum, P. MEANS: A medical question-answering system combining NLP techniques and semantic Web technologies. Inf. Process. Manag. 2015, 51, 570–594. [Google Scholar] [CrossRef]
- Habimana, O.; Li, Y.; Li, R.; Gu, X.; Yu, G. Sentiment analysis using deep learning approaches: An overview. Sci. China Inf. Sci. 2020, 63, 1–36. [Google Scholar] [CrossRef]
- He, B.; Guan, Y.; Dai, R. Convolutional Gated Recurrent Units for Medical Relation Classification. In Proceedings of the 2018 IEEE International Conference on Bioinformatics and Biomedicine (BIBM), Madrid, Spain, 3–6 December 2018; pp. 646–650. [Google Scholar] [CrossRef]
- Stroh, E.; Mathur, P. Question Answering Using Deep Learning. Available online: http://cs224d.stanford.edu/reports/StrohMathur.pdf (accessed on 15 March 2021).
- Reddy, A.C.O.; Madhavi, K. Convolutional recurrent neural network with template based representation for complex question answering. Int. J. Electr. Comput. Eng. 2020, 10, 2710. [Google Scholar] [CrossRef]
- Duan, N.; Tang, D.; Chen, P.; Zhou, M. Question generation for question answering. In Proceedings of the 2017 Conference on Empirical Methods in Natural Language Processing, Copenhagen, Denmark, 7–11 September 2017; pp. 866–874. [Google Scholar] [CrossRef]
- Ray, S.K.; Shaalan, K. A review and future perspectives of arabic question answering systems. IEEE Trans. Knowl. Data Eng. 2016, 28, 3169–3190. [Google Scholar] [CrossRef]
- Xie, W.; Ding, R.; Yan, J.; Qu, Y. A mobile-based question-answering and early warning system for assisting diabetes management. Wirel. Commun. Mob. Comput. 2018, 2018, 9163160. [Google Scholar] [CrossRef]
- Pampari, A.; Raghavan, P.; Liang, J.; Peng, J. emrQA: A Large Corpus for Question Answering on Electronic Medical Records. In Proceedings of the 2018 Conference on Empirical Methods in Natural Language Processing, Brussels, Belgium, 31 October–4 November 2018; pp. 2357–2368. [Google Scholar] [CrossRef]
- Bhaskar, P.; Pakray, P.; Banerjee, S.; Banerjee, S.; Bandyopadhyay, S.; Gelbukh, A.F. Question Answering System for QA4MRE@CLEF 2012. Available online: http://ceur-ws.org/Vol-1178/CLEF2012wn-QA4MRE-BhaskarEt2012b.pdf (accessed on 15 March 2021).
- Zhu, M.; Ahuja, A.; Juan, D.C.; Wei, W.; Reddy, C.K. Question Answering with Long Multiple-Span Answers. In Proceedings of the 2020 Conference on Empirical Methods in Natural Language Processing: Findings, Online Event, 16–20 November 2020; pp. 3840–3849. [Google Scholar] [CrossRef]
- Katz, B.; Felshin, S.; Yuret, D.; Ibrahim, A.; Lin, J.; Marton, G.; Mcfarland, A.J.; Temelkuran, B. Omnibase: Uniform Access to Heterogeneous Data for Question Answering. In Proceedings of the International Conference on Application of Natural Language to Information Systems, Salford, UK, 26–28 June 2002. [Google Scholar] [CrossRef]
- Quantin, C.; Jaquet-Chiffelle, D.O.; Coatrieux, G.; Benzenine, E.; Allaert, F.A. Medical record search engines, using pseudonymised patient identity: An alternative to centralised medical records. Int. J. Med. Inform. 2011, 80, e6–e11. [Google Scholar] [CrossRef] [PubMed]
- Karpagam, K.; Saradha, A.; Manikandan, K.; Madusudanan, K. Text Summarization using QA Corpus for User Interaction Model QA System. Int. J. Educ. Manag. Eng. 2020, 10, 33. [Google Scholar] [CrossRef]
- Soni, S.; Roberts, K. A paraphrase generation system for ehr question answering. In Proceedings of the 18th BioNLP Workshop and Shared Task, Florence, Italy, 1 August 2019; pp. 20–29. [Google Scholar] [CrossRef]
- Nguyen, V. Question answering in the biomedical domain. In Proceedings of the 57th Annual Meeting of the Association for Computational Linguistics: Student Research Workshop, Florence, Italy, 28 July–2 August 2019; pp. 54–63. [Google Scholar] [CrossRef]
- Yoo, H.; Chung, K. PHR based diabetes index service model using life behavior analysis. Wirel. Pers. Commun. 2017, 93, 161–174. [Google Scholar] [CrossRef]
- Chavez, S.; Fedele, D.; Guo, Y.; Bernier, A.; Smith, M.; Warnick, J.; Modave, F. Mobile apps for the management of diabetes. Diabetes Care 2017, 40, e145–e146. [Google Scholar] [CrossRef]
- Miller, D.D.; Brown, E.W. Artificial intelligence in medical practice: The question to the answer? Am. J. Med. 2018, 131, 129–133. [Google Scholar] [CrossRef]















| Web Address | Corpus | Answers | Language | Interface Complexity | Key Features | System Response | |
|---|---|---|---|---|---|---|---|
| AskHermes | http://www.AskHERMES.org, accessed on 15 December 2020 | MEDLINE abstracts, eMedicine, clinical guidelines, PubMed Central, and Wikipedia | Multiple sentence passages | English | Simple | Answers are presented in three ways: answers clustered by terms, simple ranked answer list, and answers clustered by content | Fast |
| MedQA | http://www.askhermes.org/MedQA/, accessed on 15 December 2020 | Web documents, (using Google: Definition), MEDLINE abstracts, | Paragraph-level answers | English | Very simple | Removes the redundant sentences and condenses the sentences into a coherent summary. | Fast |
| HONQA | http://services.hon.ch/cgi-bin/QA10/qa.pl, accessed on 15 December 2020 | HON Certified websites | Sentence | English/French | Very simple | Use of certified health websites which allow for information to be geared towards people with varying levels of health literacy. | Slow |
| EAGLi | http://www.eag.unige.ch/EAGLi, accessed on 15 December 2020 | Medline abstracts | Multi-phrase passages and a list of single entities | English | Complex but many tooltips | Returns a list of ranked terms to answer factual questions | Slow |
| MiPACQ | No Data | Online medical encyclopedia (Medpedia), and clinical questions collected by the National Library of Medicine | Ranked paragraphs | English | No Data | The annotation pipeline incorporates multiple rule-based and ML-based systems that build on each other to produce question and answer annotations. | No Data |
| CHiQA | http://www.chiqa.nlm.nih.gov, accessed on 15 December 2020 | MedlinePlus website | Paragraph-level answers | English | Simple | Consumer health questions annotated with named entities, question topic, question triggers, and question frames. | Fast |
| CLINIQA | No Data | UMLS, PUBMED abstracts | The results contain the abstracts with the sentences with maximum scores highlighted | English | Simple | The architecture is robust and applicable to any disease and knowledge source | Fast |
| Approaches | References | Remarks |
|---|---|---|
| Autoencoders based | Dai, et al. (2019) [25] | An inception convolution autoencoder model is proposed to address various issues, including high dimensionality, sparseness, noise, and non-professional expression. |
| Yan, et al. (2020) [59] | The proposed deep ranking recursive autoencoders architecture is used for ranking question-candidate snippet answer pairs (Q-S) in order to get the most relevant candidate answers for biomedical questions. | |
| CNN based | Zhang, et al. (2017) [60] | A multiscale convolutional neural network framework is proposed to deal with Chinese medical question answer matching task at the character level. |
| He, et al. (2019) [61] | A CNN-based semantic clustered representation (CSCR) is proposed to merge the word segments and bring forth a new representation that is compatible with deep matching models. | |
| RNN based | Luo, et al. (2017) [62] | An LSTM model was proposed to classify relations from clinical notes. They only used word embedding without manual feature engineering, but still achieved good results. |
| Asma, et al. (2019) [63] | This entailment approach was proposed to identify entailment between two questions: premise and hypothesis. | |
| Recursive NN based | Iyyer, et al. (2014) [64] | This recursive neural network based approach proved that, paragraph-level representations results in good prediction comparing to individual sentence’s level representation. |
| Hybrid DNN based | Cai, et al. (2017) [65] | A CNN-LSTM attention model is proposed to predict user intents, and an unsupervised clustering method is applied to mine user intent taxonomy |
| Zhang, et al. (2019) [66] | A hybrid model of CNN and GRU is employed to solve the problem of complex relationship between questions and answers, in order to enhance Chinese medical question answer selection. |
| Predicted | Positive | Negative | |
|---|---|---|---|
| Actual | |||
| Positive | True Positive | False Positive | |
| Negative | False Negative | True Negative | |
| Dataset | #QA | QA Type | Source |
|---|---|---|---|
| MedQUAD | 47K | Ranking | Health articles |
| EmrQA | 400K | Extractive | Medical records |
| QA4MRE | 600 | Ranking | Medical records |
| cMedQA | 101,7K | Extractive | Health articles |
| MASH-QA | 35K | Extractive | Health articles |
Publisher’s Note: MDPI stays neutral with regard to jurisdictional claims in published maps and institutional affiliations. |
© 2021 by the authors. Licensee MDPI, Basel, Switzerland. This article is an open access article distributed under the terms and conditions of the Creative Commons Attribution (CC BY) license (https://creativecommons.org/licenses/by/4.0/).
Share and Cite
Mutabazi, E.; Ni, J.; Tang, G.; Cao, W. A Review on Medical Textual Question Answering Systems Based on Deep Learning Approaches. Appl. Sci. 2021, 11, 5456. https://doi.org/10.3390/app11125456
Mutabazi E, Ni J, Tang G, Cao W. A Review on Medical Textual Question Answering Systems Based on Deep Learning Approaches. Applied Sciences. 2021; 11(12):5456. https://doi.org/10.3390/app11125456
Chicago/Turabian StyleMutabazi, Emmanuel, Jianjun Ni, Guangyi Tang, and Weidong Cao. 2021. "A Review on Medical Textual Question Answering Systems Based on Deep Learning Approaches" Applied Sciences 11, no. 12: 5456. https://doi.org/10.3390/app11125456
APA StyleMutabazi, E., Ni, J., Tang, G., & Cao, W. (2021). A Review on Medical Textual Question Answering Systems Based on Deep Learning Approaches. Applied Sciences, 11(12), 5456. https://doi.org/10.3390/app11125456

