Nonlinear Dynamic Response of a Concrete Rectangular Liquid Storage Tank on Rigid Soil Subjected to Three-Directional Ground Motion
Abstract
:1. Introduction
2. Governing Equation for a Liquid Storage Tank Considering Material Nonlinearity
3. Nonlinear Earthquake Responses of a Liquid Storage Tank to a Three-Directional Input Ground Motion
3.1. Comparison of Linear and Nonlinear Analyses Results
3.2. Nonlinear Dynamic Responses to a Three-Directional Earthquake Ground Motion
4. Discussion
5. Conclusions
- The effects of material nonlinearity are significant when considering the earthquake responses of the system considered here. The displacement increases significantly due to the material nonlinearity. With the increased displacement, inclined cracks, which are typical for concrete structures such as slabs and plates, arise on the long-sided walls. The evolution of the tensile damage reflects the inclined cracks. The distributions of the section moments are also influenced by the inclined cracks. Reinforcing bars should be optimally placed in these areas after taking the inclined cracks into account.
- The hydrodynamic pressure can be reduced significantly by the material nonlinearity. This reduction can also modify the base shear and overturning moment due to the hydrodynamic pressure and the resulting impulsive mass and its height in a simplified dynamic analysis of a liquid storage tank. Therefore, the material nonlinearity should be taken into account to ensure more accurate predictions of the hydrodynamic pressure applied to such a structure.
- The time history of the sloshing height from the nonlinear analysis is nearly identical to that from the linear analysis. This is due to the fact that the convective mode of the fluid motion is adequately separated from its impulsive mode. Therefore, the material nonlinearity in the structure has negligible effects on the sloshing height.
- The earthquake responses of a rectangular liquid storage tank are affected significantly by the incident angle of the earthquake ground motion. However, no consistent trend was noted in the responses of the displacement, hydrodynamic pressure, or sloshing height. Therefore, it is necessary to consider the directionality of the input ground motion for reliable predictions of the earthquake responses of such a system.
- The evolution of the tensile damage shows very similar patterns in the analyses at various incident angles of earthquake ground motion. However, it should be noted that the times at which one or both long-sided walls become damaged strongly depend on the incident angle. It can be concluded from these observations that a rigorous inelastic analysis must be considered to predict accurately the earthquake responses of a rectangular liquid storage tank.
- The profiles of the hydrodynamic pressure are significantly influenced by the incident angle of the input ground motion. The base shear and overturning moment due to the hydrodynamic pressure and the resulting impulsive mass and corresponding height of the liquid storage tank are also affected by the incident angle. Therefore, a simplified spring-mass analogy model should be established after considering the dependence in order to ensure conservative results irrespective of the incident angle of the earthquake ground motion.
- The time history of the sloshing height can be affected significantly by the incident angle of the input ground motion. Therefore, the peak value should be estimated with the directionality of earthquake ground motions considered.
Author Contributions
Funding
Institutional Review Board Statement
Informed Consent Statement
Data Availability Statement
Acknowledgments
Conflicts of Interest
References
- Rawat, A.; Mittal, V.; Chakracborty, T.; Matsgar, V. Earthquake induced sloshing and hydrodynamic pressures in rigid liquid storage tanks analyzed by coupled acoustic-structural and Euler LaGrange methods. Thin Walled Struct. 2019, 134, 333–346. [Google Scholar] [CrossRef]
- Housner, G.W. Dynamic pressure on accelerated fluid containers. Bull. Seismol. Soc. Am. 1957, 47, 15–35. [Google Scholar]
- Housner, G.W. Behavior of structures during earthquakes. J. Eng. Mech. Div. 1959, 85, 109–130. [Google Scholar] [CrossRef]
- Housner, G.W. The dynamic behaviour of water tanks. Bull. Seismol. Soc. Am. 1963, 53, 381–387. [Google Scholar]
- Veletsos, A.S.; Yang, J.Y. Dynamics of fixed-base liquid storage tanks. Proceedings of U.S.-Japan Seminar for Earthquake Engineering Research with Emphasis on Lifeline Systems, Tokyo, Japan, 8–12 November 1976; pp. 317–341. [Google Scholar]
- Veletsos, A.S.; Tang, Y.; Tang, H.T. Dynamic responses of flexible supported liquid storage tanks. ASCE J. Struct. Eng. 1992, 118, 264–283. [Google Scholar] [CrossRef]
- Haroun, M.A.; Housner, G.W. Dynamic analyses of liquid storage tanks. In Proceedings of the Seventh World Conference on Earthquake Engineering, Istanbul, Turkey, 8–13 September 1980; Volume 8, pp. 431–438. [Google Scholar]
- Haroun, M.A.; Housner, G.W. Seismic design of liquid storage tanks. J. Tech. Counc. ASCE 1981, 107, 191–207. [Google Scholar] [CrossRef]
- Veletsos, A.S.; Tang, Y. Rocking response of liquid storage tanks. J. Eng. Mech. 1987, 113, 1774–1792. [Google Scholar] [CrossRef]
- Haroun, M.A. Vibration studies and tests of liquid storage tanks. Earthq. Eng. Struct. Dyn. 1983, 11, 176–206. [Google Scholar] [CrossRef]
- Kim, J.K.; Koh, H.M.; Kwahk, I.J. Dynamic response of rectangular flexible fluid containers. J. Eng. Mech. 1996, 122, 807–817. [Google Scholar] [CrossRef]
- Kianoush, M.R.; Chen, J.Z. Effect of vertical acceleration on response of concrete rectangular liquid storage tanks. Eng. Struct. 2006, 28, 704–715. [Google Scholar] [CrossRef]
- Kianoush, M.R.; Chen, J.Z. Generalized SDOF system for seismic analysis of concrete rectangular liquid storage tanks. Eng. Struct. 2009, 31, 2426–2435. [Google Scholar]
- Liu, W.K.; Lam, D. Nonlinear analysis of liquid-filled tank. J. Eng. Mech. 1983, 109, 1344–1357. [Google Scholar] [CrossRef]
- Park, J.H.; Koh, H.M.; Kim, J. Fluid–structure interaction analysis by a coupled boundary element–finite element method in time domain. In Boundary Element Technology VII; Brebbia, C.A., Ingber, M.S., Eds.; Springer: Dordrecht, The Netherlands, 1992; pp. 227–243. [Google Scholar]
- Koh, H.M.; Kim, J.K.; Park, J.H. Fluid-structure interaction analysis of 3-D rectangular tanks by a variationally coupled BEM-FEM and comparison with test results. Earthq. Eng. Struct. Dyn. 1998, 27, 109–124. [Google Scholar] [CrossRef]
- Wunderlich, W.; Seiler, C. Nonlinear treatment of liquid-filled storage tanks under earthquake excitation by a quasistatic approach. Comput. Struct. 2000, 78, 385–395. [Google Scholar] [CrossRef]
- Kianoush, M.R.; Ghaemmaghami, A.R. The effect of earthquake frequency content on the seismic behavior of concrete rectangular liquid tanks using the finite element method incorporating soil–structure interaction. Eng. Struct. 2011, 33, 2186–2200. [Google Scholar] [CrossRef]
- Spritzer, J.M.; Guzey, S. Nonlinear numerical evaluation of large open-top aboveground steel welded liquid storage tanks excited by seismic loads. Thin Walled Struct. 2017, 119, 662–676. [Google Scholar] [CrossRef]
- Chen, W.; Haroun, M.A.; Liu, F. Large amplitude liquid sloshing in seismically excited tanks. Earthq. Eng. Struct. Dyn. 1996, 25, 653–669. [Google Scholar] [CrossRef]
- Celebi, M.S.; Akyildiz, H. Nonlinear modeling of liquid sloshing in a moving rectangular tank. Ocean Eng. 2002, 29, 1527–1553. [Google Scholar] [CrossRef]
- Akyildiz, H.; Ünal, N.E. Sloshing in a three-dimensional rectangular tank: Numerical simulation and experimental validation. Ocean. Eng. 2006, 33, 2135–2149. [Google Scholar] [CrossRef]
- Goudarzi, M.A.; Sabbagh-Yazdi, S.R. Investigation of nonlinear sloshing effects in seismically excited tanks. Soil Dyn. Earthq. Eng. 2012, 43, 355–365. [Google Scholar] [CrossRef]
- Moslemi, M.; Farzin, A.; Kianoush, M.R. Nonlinear sloshing response of liquid-filled rectangular concrete tanks under seismic excitation. Eng. Struct. 2019, 188, 564–577. [Google Scholar] [CrossRef]
- Comité Européen de Normalisation (CEN). Eurocode 8—Design of Structures for Earthquake Resistance—Part 4: Silos, Tanks and Pipelines; EN 1998-4:2006; CEN: Brussels, Belgium, 2006. [Google Scholar]
- Hafezolghorani, M.; Hehazi, F.; Vaghei, R. Simplified damage plasticity model for concrete. Struct. Eng. Int. 2017, 27, 68–78. [Google Scholar] [CrossRef]
- Lee, J.H.; Lee, S.H. Characteristics of earthquake response of rectangular liquid storage tanks subjected to bi-directional horizontal ground motions. Comput. Struct. Eng. Inst. Korea 2020, 33, 45–53. (In Korean) [Google Scholar] [CrossRef]
- Cook, R.D.; Malkus, D.S.; Plesha, M.E.; Witt, R.J. Concepts and Applications of Finite Element Analysis, 4th ed.; John Wiley & Sons. Inc.: Hoboken, NJ, USA, 2002. [Google Scholar]
- Lubliner, J.; Oliber, J.; Oller, S.; Oñate, E. A plastic-damage model for concrete. Int. J. Solids Struct. 1989, 25, 299–326. [Google Scholar] [CrossRef]
- Lee, J.H.; Fenves, G.L. A plastic-damage concrete model for earthquake analysis of dams. Earthq. Eng. Struct. Dyn. 1998, 27, 937–956. [Google Scholar] [CrossRef]
- Lee, J.H.; Fenves, G.L. A return-mapping algorithm for plastic-damage models: 3-D and plane stress formulation. Int. J. Num. Methods Eng. 2001, 50, 487–506. [Google Scholar] [CrossRef]
- Mokhatar, S.N.; Abdullah, R. Computational analysis of reinforced concrete slabs subjected to impact loads. Int. J. Integr. Eng. 2012, 4, 70–76. [Google Scholar]
- Omidi, O.; Valliappan, S.; Lotfi, V. Seismic cracking of concrete gravity dams by plastic-damage model using different damping mechanisms. Finite Elements Anal. Des. 2013, 63, 80–97. [Google Scholar] [CrossRef]
- ABAQUS. ABAQUS Documentation; Dassault Systèmes Simulia Corp.: Providence, RI, USA, 2019. [Google Scholar]
- Collier, C.J.; Elnashai, A.S. A procedure for combining vertical and horizontal seismic action Effects. J. Earthq. Eng. 2008, 5, 521–539. [Google Scholar] [CrossRef]
- Di Sarno, L.; Elnashai, A.S.; Manfredi, G. Assessment of RC columns subjected to horizontal and vertical ground motions recorded during the 2009 L’Aquila (Italy) earthquake. Eng. Struct. 2011, 33, 1514–1535. [Google Scholar] [CrossRef]
- Di Michele, F.; Cantagallo, C.; Spacone, E. Effects of the vertical seismic component on seismic performance of an unreinforced masonry structures. Bull. Eng. 2020, 18, 1635–1656. [Google Scholar] [CrossRef]
- Chieffo, N.; Formisano, A.; Mosoarca, M.; Lourenço, P.B. Seismic vulnerability assessment of a romanian historical masonry building under near-source earthquake. In Proceedings of the XI International Conference on Structural Dynamic (EURODYN 2020), Athens, Greece, 23–26 November 2020; pp. 4957–4971. [Google Scholar]
- Lee, J.H.; Cho, J.R.; Han, S.W. Time-domain earthquake response analysis of rectangular liquid storage tank considering fluid-structure-soil interaction. Comput. Struct. Eng. Inst. Korea 2020, 33, 383–390. (In Korean) [Google Scholar] [CrossRef]
- American Society of Civil Engineers. Seismic Analysis of Safety-Related Nuclear Structures, ASCE/SEI 4-16; American Society of Civil Engineers: Reston, VA, USA, 2017. [Google Scholar]





















| Property | Value | ||
|---|---|---|---|
| Structure | Concrete | Density | 2300 kg/m3 |
| Poisson’s Ratio | 0.17 | ||
| Young’s Modulus | 38.527 GPa | ||
| Compressive yield stress | 13.0 MPa | ||
| Compressive ultimate strength | 24.1 MPa | ||
| Inelastic strain at compressive ultimate strength | 0.001 | ||
| Tension failure strength | 2.9 MPa | ||
| Inelastic tensile behavior | Table 2 | ||
| Dilation angle | 36.31° | ||
| Flow potential eccentricity | 0.1 | ||
| Ratio of initial equibiaxial and uniaxial compressive yield stresses | 1.16 | ||
| Parameter [29] or [34] | 0.667 | ||
| Viscosity parameter | 0 | ||
| Reinforcement | Cross-sectional area | 0.00306 m2 | |
| Young’s modulus | 2.0 GPa | ||
| Plastic modulus | 0.345 GPa | ||
| Ratio of volume of steel to that of concrete | 1.6576 × 10−3 | ||
| Liquid | Density | 1000 kg/m3 | |
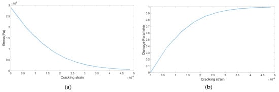
| Cracking Strain | Tensile Stress (MPa) | Damage Parameter |
|---|---|---|
| 0 | 2.9 | 0 |
| 6.6185 × 10−5 | 1.9439 | 0.3812 |
| 1.2286 × 10−5 | 1.3031 | 0.6171 |
| 1.7343 × 10−5 | 0.8735 | 0.7631 |
| 2.2019 × 10−4 | 0.5855 | 0.8534 |
| 2.2647 × 10−4 | 0.3925 | 0.9093 |
| 3.0808 × 10−4 | 0.2631 | 0.9439 |
| 3.5105 × 10−4 | 0.1763 | 0.9653 |
| 3.9414 × 10−4 | 0.1182 | 0.9785 |
| 4.3774 × 10−4 | 0.0792 | 0.9867 |
| 4.8217 × 10−4 | 0.0531 | 0.9918 |
| Incident Angle | Time A | Time B | Time C | Time D |
|---|---|---|---|---|
| 0° | 1.51 s | 1.91 s | 2.60 s | 9.46 s |
| 50° | 1.46 s | 2.37 s | 2.69 s | 12.23 s |
| 100° | 1.30 s | 2.15 s | 8.71 s | 25.53 s |
| 150° | 1.20 s | 1.75 s | 2.30 s | 24.61 s |
Publisher’s Note: MDPI stays neutral with regard to jurisdictional claims in published maps and institutional affiliations. |
© 2021 by the authors. Licensee MDPI, Basel, Switzerland. This article is an open access article distributed under the terms and conditions of the Creative Commons Attribution (CC BY) license (https://creativecommons.org/licenses/by/4.0/).
Share and Cite
Lee, C.-B.; Lee, J.-H. Nonlinear Dynamic Response of a Concrete Rectangular Liquid Storage Tank on Rigid Soil Subjected to Three-Directional Ground Motion. Appl. Sci. 2021, 11, 4688. https://doi.org/10.3390/app11104688
Lee C-B, Lee J-H. Nonlinear Dynamic Response of a Concrete Rectangular Liquid Storage Tank on Rigid Soil Subjected to Three-Directional Ground Motion. Applied Sciences. 2021; 11(10):4688. https://doi.org/10.3390/app11104688
Chicago/Turabian StyleLee, Chae-Been, and Jin-Ho Lee. 2021. "Nonlinear Dynamic Response of a Concrete Rectangular Liquid Storage Tank on Rigid Soil Subjected to Three-Directional Ground Motion" Applied Sciences 11, no. 10: 4688. https://doi.org/10.3390/app11104688
APA StyleLee, C.-B., & Lee, J.-H. (2021). Nonlinear Dynamic Response of a Concrete Rectangular Liquid Storage Tank on Rigid Soil Subjected to Three-Directional Ground Motion. Applied Sciences, 11(10), 4688. https://doi.org/10.3390/app11104688

