Building an Operational Solution Assistant System for Foreign SMEs in ROK
Abstract
1. Introduction
2. Methods
3. Related Research
3.1. Foreign Investors and Business Establishment in Korea
3.2. Natural Language Processing (NLP) and Natural Language Understanding (NLU) Techniques
3.2.1. Natural Language Processing (NLP)
- Diagnostic analysis: The identification, analysis and description of the structure of a hieroglyph in a given language and other linguistic units, such as root word, verb, affix, subclass, etc. In Vietnamese language processing, two typical problems in this section are word segmentation and part-of-speech tagging.
- Parsing: Process of parsing a series of symbols in the form of natural language or computer language according to formal grammar. Formal grammar commonly used in the parsing of natural languages includes Context-free Grammar (CFG), Combinatory categorical grammar (CCG) and Secondary Grammar Dependency grammar-DG. Input to the parse is a sentence consisting of a series of words and their type tag, and output is a parse tree representing the sentence’s syntactic structure.
- Semantic analysis: Process of relating semantic structure, from the phrase, clause, sentence and paragraph level to the whole article level, to their independent meanings. In other words, this is to find out the semantics of the verbal input. Semantic analysis has two levels: Semantic lexical expression, which expresses the meanings of the component words and distinguishing the meaning of words; and Component semantics, which refers to the way words combine to form broader meanings.
- Discourse analysis: Text analysis considering the relationship between language and context-of-use. Therefore, discourse analysis is performed at the paragraph level or whole text rather than just analysis at the sentence level alone.
3.2.2. Natural Language Understanding (NLU)
3.3. Personal Assistant Technology
4. Design and Implementation of Building an Assistant Using NLP and NLU
4.1. Data Collection
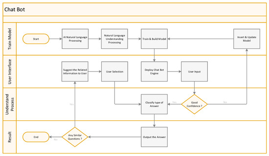
4.2. Proposed Architecture of the Operational Solution Assistant System
- -
- Application Chatbots’ direct dialogues.
- -
- Data set about Korean business establishment procedures, laws, tax and labor policies, immigration policies and investment policies.
- -
- Data set with updated information on competitions, government support programs in recent years.
- -
- Data set with updated information on investment trends of newly established enterprises in Korea.
- -
- Gather information on user questions for use in predicting user behavior and trends
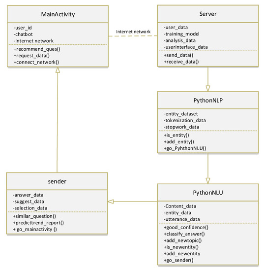
4.3. UML Diagram and Application
5. Building of the Actual Application Model: Assistant Application for Foreign Companies in Korea
5.1. Building the Data Set for the System
5.2. Data Analysis
6. Result: Operational Solution Assistant System
6.1. Operational Solution Assistant: Chatbot
6.2. Web-App Visualized Analysis Investment Data
7. Conclusions and Future Work
Author Contributions
Funding
Institutional Review Board Statement
Informed Consent Statement
Data Availability Statement
Conflicts of Interest
References
- Damijan, J.P.; Knell, M.; Majcen, B.; Rojec, M. The role of FDI, R&D accumulation and trade in transferring technology to transition countries: Evidence from firm panel data for eight transition countries. Econ. Syst. 2003, 27, 189–204. [Google Scholar] [CrossRef]
- Overseas Economic Research Institute Knowledge-Economy. Foreign Direct Investment Trend Analysis 2019; Korea Import & Export Bank; Overseas Economic Research Institute: Seoul, Korea, 2019. [Google Scholar]
- Department Foreign Investment. Report of Foreign Direct Investment in 2019; Ministry of Planning and Investment of Vietnam: Hanoi, Vietnam, 2019.
- So, W. Important Business Challenges for SMEs in South Korea 2018. Future of Business Survey, 2018. Available online: https://www.statista.com/statistics/881350/south-korea-major-challenges-facing-small-and-medium-sized-businesses/ (accessed on 10 August 2020).
- Bishop, B. Foreign Direct Investment in South Korea: Role of State; Ashgate Publishing: New York, NY, USA, 1997. [Google Scholar]
- Grossman, S.J.; Hart, O.D. One share-one vote and the market for corporate control. J. Financ. Econ. 1988, 20, 175–202. [Google Scholar] [CrossRef]
- Lee, J.Y.; Kwak, J.; Kim, K.A. Subsidiary goals, learning orientations, and ownership strategies of multinational enterprises: Evidence from foreign direct investments in Korea. Asia Pac. Bus. Rev. 2014, 20, 558–577. [Google Scholar] [CrossRef]
- Bae, K.-H.; Kang, J.-K.; Kim, J.-M. Tunneling or value added? Evidence from mergers by Korean business groups. J. Financ. 2002, 27, 2695–2740. [Google Scholar] [CrossRef]
- Business Doing. Comparing Business Regulation in 190 Economies; World Bank Group: Northwest, WA, USA, 2019. [Google Scholar]
- Jäger, G.; Rogers, J. Formal language theory: Refining the Chomsky hierarchy. Philos. Trans. R. Soc. B Biol. Sci. 2012, 367, 1956–1970. [Google Scholar] [CrossRef]
- Yao, M. Does Conversation Hurt Help the Chatbot Ux? Smashing Magazine: Freiburg, Germany, 2016. [Google Scholar]
- Chowdhary, K.R. Natural Language Processing. In Fundamentals of Artificial Intelligence; Springer Science and Business Media LLC: Berlin/Heidelberg, Germany, 2020; pp. 603–649. [Google Scholar]
- Dan Jurafsky, J.; Martin, H.; Kehler, A.; Linden, K.V. Nigel Ward, Speech and Language Processing: An Introduction to Natural Language Processing, Computational Linguistics and Speech Recognition; Prentice Hall: Hoboken, NJ, USA, 2000. [Google Scholar]
- Liddy, E.D. Natural Language Processing; Encyclopedia of Library and Information Science: New York, NY, USA, 2001. [Google Scholar]
- Basili, R.; Pazienza, M.T.; Velardi, P. An empirical symbolic approach to natural language processing. Artif. Intell. 1996, 85, 59–99. [Google Scholar] [CrossRef]
- Webster, J.J.; Kit, C. Tokenization as the initial phase in NLP. as the initial phase in NLP. In Proceedings of the 14th Conference on Computational Linguistics, Stroudsburg, PA, USA, 23–28 August 1992; Volume 4, pp. 1106–1110. [Google Scholar]
- James, A. Natural Language Understanding; Pearson Education: London, UK, 1995. [Google Scholar]
- Sebastian, H. Amazon Extends Alexa’s Reach into Wearables. WSJ, 26 September 2019. [Google Scholar]
- López, G.; Quesada, L.; Guerrero, L.A. Alexa vs. siri vs. cortana vs. Google assistant: A comparison of speech-based natural user interfaces. In Proceedings of the AHFE 2017 International Conference on Human Factors and Systems Interaction, Los Angeles, CA, USA, 17−21 July 2017; pp. 241–250. [Google Scholar]
- Adamopoulou, E.; Moussiades, L. An Overview of Chatbot Technology. In Collaboration in a Hyperconnected World; Springer Science and Business Media LLC: Berlin/Heidelberg, Germany, 2020; Volume 584, pp. 373–383. [Google Scholar]
- Dumais, S.T. Latent semantic analysis. Annu. Rev. Inf. Sci. Technol. 2005, 38, 188–230. [Google Scholar] [CrossRef]
- Marietto, M.D.G.B.; Aguiar, R.V.; Barbosa, G.D.O.; Botelho, W.T.; Pimentel, E.; Franca, R.D.S.; Da Silva, V.L. Artificial Intelligence Markup Language: A Brief Tutorial. Int. J. Comput. Sci. Eng. Surv. 2013, 4, 1–20. [Google Scholar] [CrossRef]
- Baby, C.J.; Khan, F.A.; Swathi, J.N. Home automation using IoT and a chatbot using natural language processing. In Proceedings of the 2017 Innovations in Power and Advanced Computing Technologies (I-PACT), Vellore, India, 21–22 April 2017; pp. 1–6. [Google Scholar]
- Shah, R.; Lahoti, S.; Lavanya, K. An intelligent chat-bot using natural language processing. Int. J. Eng. Res. 2017, 6, 281–286. [Google Scholar] [CrossRef]
- Ait-Mlouk, A.; Jiang, L. KBot: A Knowledge Graph Based ChatBot for Natural Language Understanding Over Linked Data. IEEE Access 2020, 8, 149220–149230. [Google Scholar] [CrossRef]
- Abdellatif, A.; Badran, K.; Costa, D.; Shihab, E. A Comparison of Natural Language Understanding Platforms for Chatbots in Software Engineering. IEEE Trans. Softw. Eng. 2021. [Google Scholar] [CrossRef]
- Chodorow, K.; Dirolf, M.; Mongo, D.B. The Definitive Guide, 1st ed.; O’Reilly Media, Inc.: Newton, MA, USA, 2010. [Google Scholar]






























Publisher’s Note: MDPI stays neutral with regard to jurisdictional claims in published maps and institutional affiliations. |
© 2021 by the authors. Licensee MDPI, Basel, Switzerland. This article is an open access article distributed under the terms and conditions of the Creative Commons Attribution (CC BY) license (https://creativecommons.org/licenses/by/4.0/).
Share and Cite
Thai, H.-D.; Huh, J.-H. Building an Operational Solution Assistant System for Foreign SMEs in ROK. Appl. Sci. 2021, 11, 4510. https://doi.org/10.3390/app11104510
Thai H-D, Huh J-H. Building an Operational Solution Assistant System for Foreign SMEs in ROK. Applied Sciences. 2021; 11(10):4510. https://doi.org/10.3390/app11104510
Chicago/Turabian StyleThai, Hong-Danh, and Jun-Ho Huh. 2021. "Building an Operational Solution Assistant System for Foreign SMEs in ROK" Applied Sciences 11, no. 10: 4510. https://doi.org/10.3390/app11104510
APA StyleThai, H.-D., & Huh, J.-H. (2021). Building an Operational Solution Assistant System for Foreign SMEs in ROK. Applied Sciences, 11(10), 4510. https://doi.org/10.3390/app11104510

