Image Processing and QR Code Application Method for Construction Safety Management
Abstract
1. Introduction
2. Literature Review
2.1. Construction Safety Management
2.2. You Only Look Once (YOLO) V3
2.3. Geometric Transformation
2.4. Quick Response (QR) Code
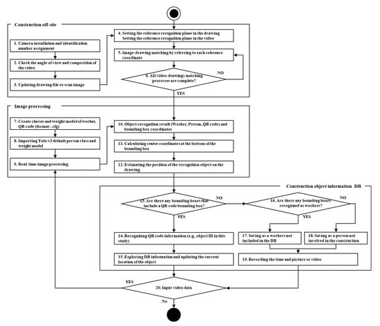
3. Image Processing-Based Worker Location Estimation System
3.1. Image Processing Learning Model
3.2. System Algorithm
3.2.1. Matching Coordinates between On-Site Video and Drawing
3.2.2. Target Object and QR Code Recognition
3.2.3. Construction Management DB
4. Case Study
5. Conclusions
Author Contributions
Funding
Institutional Review Board Statement
Informed Consent Statement
Data Availability Statement
Conflicts of Interest
References
- Guo, H.; Yu, Y.; Skitmore, M. Visualization technology-based construction safety management: A review. Autom. Constr. 2017, 73, 135–144. [Google Scholar] [CrossRef]
- Zhou, Z.; Goh, Y.M.; Li, Q. Overview and analysis of safety management studies in the construction industry. Saf. Sci. 2015, 72, 337–350. [Google Scholar] [CrossRef]
- Bureau of Labor Statistics; U.S. Department of Labor Table A-9. Fatal Occupational Injuries by Event or Exposure for All Fatalities and Major Private Industry 1 Sector, All United States, 2009. Available online: https://www.bls.gov/iif/oshwc/cfoi/cftb0330.htm%0Ahttp://bls.gov/iif/oshwc/cfoi/cftb0249.pdf (accessed on 18 March 2021).
- Zhao, D.; McCoy, A.P.; Kleiner, B.M.; Mills, T.H.; Lingard, H. Stakeholder perceptions of risk in construction. Saf. Sci. 2016, 82, 111–119. [Google Scholar] [CrossRef] [PubMed]
- Li, H.; Lu, M.; Hsu, S.C.; Gray, M.; Huang, T. Proactive behavior-based safety management for construction safety improvement. Saf. Sci. 2015, 75, 107–117. [Google Scholar] [CrossRef]
- Huang, Y.H.; Yang, T.R. Exploring on-site safety knowledge transfer in the construction industry. Sustainability 2019, 11, 6426. [Google Scholar] [CrossRef]
- Asadzadeh, A.; Arashpour, M.; Li, H.; Ngo, T.; Bab-Hadiashar, A.; Rashidi, A. Sensor-based safety management. Autom. Constr. 2020, 113, 103128. [Google Scholar] [CrossRef]
- Chen, K. Enhancing construction safety management through edge computing: Framework and scenarios. J. Inf. Technol. Constr. 2020, 25, 438–451. [Google Scholar] [CrossRef]
- Hinze, J. The need for academia to address construction site safety through design. In Proceedings of the Construction Congress VI: Building Together for a Better Tomorrow in an Increasingly Complex World, Orlando, FL, USA, 20–22 February 2000; American Society of Civil Engineers: Reston, VA, USA, 2000; Volume 278, pp. 1189–1195. [Google Scholar]
- Huang, X.; Hinze, J. Owner’s Role in Construction Safety: Guidance Model. J. Constr. Eng. Manag. 2006, 132, 174–181. [Google Scholar] [CrossRef]
- Akinosho, T.D.; Oyedele, L.O.; Bilal, M.; Ajayi, A.O.; Delgado, M.D.; Akinade, O.O.; Ahmed, A.A. Deep learning in the construction industry: A review of present status and future innovations. J. Build. Eng. 2020, 32, 101827. [Google Scholar] [CrossRef]
- Zhong, B.; Wu, H.; Ding, L.; Love, P.E.D.; Li, H.; Luo, H.; Jiao, L. Mapping computer vision research in construction: Developments, knowledge gaps and implications for research. Autom. Constr. 2019, 107, 102919. [Google Scholar] [CrossRef]
- Yang, J.; Shi, Z.; Wu, Z. Vision-based action recognition of construction workers using dense trajectories. Adv. Eng. Inform. 2016, 30, 327–336. [Google Scholar] [CrossRef]
- Peddi, A.; Huan, L.; Bai, Y.; Kim, S. Development of human pose analyzing algorithms for the determination of construction productivity in real-time. In Proceedings of the Building a Sustainable Future—Proceedings of the 2009 Construction Research Congress, Seattle, WA, USA, 5–7 April 2009; pp. 11–20. [Google Scholar]
- Park, M.W.; Brilakis, I. Construction worker detection in video frames for initializing vision trackers. Autom. Constr. 2012, 28, 15–25. [Google Scholar] [CrossRef]
- Park, M.W.; Brilakis, I. Continuous localization of construction workers via integration of detection and tracking. Autom. Constr. 2016, 72, 129–142. [Google Scholar] [CrossRef]
- Perlman, A.; Sacks, R.; Barak, R. Hazard recognition and risk perception in construction. Saf. Sci. 2014, 64, 13–21. [Google Scholar] [CrossRef]
- Jazayeri, E.; Dadi, G.B. Construction Safety Management Systems and Methods of Safety Performance Measurement: A Review. J. Saf. Eng. 2017, 2017, 15–28. [Google Scholar]
- Seo, J.; Han, S.; Lee, S.; Kim, H. Computer vision techniques for construction safety and health monitoring. Adv. Eng. Informatics 2015, 29, 239–251. [Google Scholar] [CrossRef]
- Khosrowpour, A.; Niebles, J.C.; Golparvar-Fard, M. Vision-based workface assessment using depth images for activity analysis of interior construction operations. Autom. Constr. 2014, 48, 74–87. [Google Scholar] [CrossRef]
- Escorcia, V.; Dávila, M.A.; Golparvar-Fard, M.; Niebles, J.C. Automated vision-based recognition of construction worker actions for building interior construction operations using RGBD cameras. In Proceedings of the Construction Research Congress 2012: Construction Challenges in a Flat World, Proceedings of the 2012 Construction Research Congress, West Lafayette, IN, USA, 21–23 May 2012; pp. 879–888.
- Yang, J.; Arif, O.; Vela, P.A.; Teizer, J.; Shi, Z. Tracking multiple workers on construction sites using video cameras. Adv. Eng. Informatics 2010, 24, 428–434. [Google Scholar] [CrossRef]
- Teizer, J.; Vela, P.A. Personnel tracking on construction sites using video cameras. Adv. Eng. Informatics 2009, 23, 452–462. [Google Scholar] [CrossRef]
- Yang, J.; Vela, P.A.; Teizer, J.; Shi, Z.K. Vision-based crane tracking for understanding construction activity. Congr. Comput. Civ. Eng. Proc. 2011, 28, 258–265. [Google Scholar] [CrossRef]
- Yuan, C.; Li, S.; Cai, H. Vision-Based Excavator Detection and Tracking Using Hybrid Kinematic Shapes and Key Nodes. J. Comput. Civ. Eng. 2017, 31, 04016038. [Google Scholar] [CrossRef]
- Tang, S.; Roberts, D.; Golparvar-Fard, M. Human-object interaction recognition for automatic construction site safety inspection. Autom. Constr. 2020, 120, 103356. [Google Scholar] [CrossRef]
- Guo, H.; Yu, Y.; Ding, Q.; Skitmore, M. Image-and-Skeleton-Based Parameterized Approach to Real-Time Identification of Construction Workers’ Unsafe Behaviors. J. Constr. Eng. Manag. 2018, 144, 04018042. [Google Scholar] [CrossRef]
- Han, S.; Lee, S. A vision-based motion capture and recognition framework for behavior-based safety management. Autom. Constr. 2013, 35, 131–141. [Google Scholar] [CrossRef]
- Luo, X.; Li, H.; Cao, D.; Yu, Y.; Yang, X.; Huang, T. Towards efficient and objective work sampling: Recognizing workers’ activities in site surveillance videos with two-stream convolutional networks. Autom. Constr. 2018, 94, 360–370. [Google Scholar] [CrossRef]
- Bügler, M.; Ogunmakin, G.; Teizer, J.; Vela, P.A.; Borrmann, A. A comprehensive methodology for vision-based progress and activity estimation of excavation processes for productivity assessment. In Proceedings of the EG-ICE 2014, European Group for Intelligent Computing in Engineering—21st International Workshop: Intelligent Computing in Engineering 2014, Cardiff, UK, 16–18 July 2014. [Google Scholar]
- Liu, M.; Han, S.; Lee, S. Tracking-based 3D human skeleton extraction from stereo video camera toward an on-site safety and ergonomic analysis. Constr. Innov. 2016, 16, 348–367. [Google Scholar] [CrossRef]
- Lee, Y.J.; Park, M.W. 3D tracking of multiple onsite workers based on stereo vision. Autom. Constr. 2019, 98, 146–159. [Google Scholar] [CrossRef]
- Konstantinou, E.; Brilakis, I. Matching Construction Workers across Views for Automated 3D Vision Tracking On-Site. J. Constr. Eng. Manag. 2018, 144, 04018061. [Google Scholar] [CrossRef]
- Soltani, M.M.; Zhu, Z.; Hammad, A. Framework for Location Data Fusion and Pose Estimation of Excavators Using Stereo Vision. J. Comput. Civ. Eng. 2018, 32, 04018045. [Google Scholar] [CrossRef]
- Brilakis, I.; Park, M.W.; Jog, G. Automated vision tracking of project related entities. Adv. Eng. Inform. 2011, 25, 713–724. [Google Scholar] [CrossRef]
- Hallowell, M.R.; Teizer, J.; Blaney, W. Application of sensing technology to safety management. In Proceedings of the Construction Research Congress 2010: Innovation for Reshaping Construction Practice—Proceedings of the 2010 Construction Research Congress, Banff, AB, Canada, 8–10 May 2010; pp. 31–40. [Google Scholar]
- Di Nardo, M.; Madonna, M.; Santillo, L.C. Safety management system: A system dynamics approach to manage risks in a process plant. Int. Rev. Model. Simulations 2016, 9. [Google Scholar] [CrossRef]
- Di Nardo, M.; Madonna, M.; Murino, T.; Castagna, F. Modelling a Safety Management System Using System Dynamics at the Bhopal Incident. Appl. Sci. 2020, 10, 903. [Google Scholar] [CrossRef]
- Redmon, J.; Divvala, S.; Girshick, R.; Farhadi, A. You only look once: Unified, real-time object detection. In Proceedings of the IEEE Computer Society Conference on Computer Vision and Pattern Recognition, Las Vegas, NV, USA, 27–30 June 2016; pp. 779–788. [Google Scholar]
- Luo, R. Optical proximity correction using a multilayer perceptron neural network. J. Opt. 2013, 15, 75708. [Google Scholar] [CrossRef]
- Edirisinghe, R.; Lingard, H.; Broadhurst, D. Exploring the potential for using video to communicate safety information to construction workers: Case studies of organisational use. In Proceedings of the 31st Annual ARCOM Conference, Lincoln, UK, 7–9 September 2015; Volume 34, pp. 519–528. [Google Scholar]
- Versaci, M.; Morabito, F.C.; Angiulli, G. Adaptive Image Contrast Enhancement by Computing Distances into a 4-Dimensional Fuzzy Unit Hypercube. IEEE Access 2017, 5, 26922–26931. [Google Scholar] [CrossRef]
- Malarvizhi, N.; Selvarani, P.; Raj, P. Adaptive fuzzy genetic algorithm for multi biometric authentication. Multimed. Tools Appl. 2020, 79, 9131–9144. [Google Scholar] [CrossRef]
- Ray, S.J.; Teizer, J. Real-time posture analysis of construction workers for ergonomics training. In Proceedings of the Construction Research Congress 2012, West Lafayette, IN, USA, 21–23 May 2012; Volume 26, pp. 1001–1010. [Google Scholar] [CrossRef]
- Chen, J.; Qiu, J.; Ahn, C. Construction worker’s awkward posture recognition through supervised motion tensor decomposition. Autom. Constr. 2017, 77, 67–81. [Google Scholar] [CrossRef]
- Shohet, I.M.; Wei, H.-H.; Skibniewski, M.J.; Tak, B.; Revivi, M. Integrated Communication, Control, and Command of Construction Safety and Quality. J. Constr. Eng. Manag. 2019, 145, 04019051. [Google Scholar] [CrossRef]










| Class | Training Sample | Sub-Label | Example of Training Sample |
|---|---|---|---|
| Worker | 3172 | Standing | ![]() |
| Bending | ![]() | ||
| Sitting | ![]() | ||
| Person | referred from YOLO V3 data | ||
| QR code | 512 | Original | ![]() |
| Stretched | ![]() | ||
| Distorted | ![]() | ||
| Batch. | Subdivisions | Width, Height | Channels | Decay | Angle | Saturation | Exposure | Hue | Learning Rate | Burn in | Max Batches | Policy | Steps | Scales |
|---|---|---|---|---|---|---|---|---|---|---|---|---|---|---|
| 64 | 4 | 448,448 | 3 | 0.9 | 0.005 | 3 | 1.5 | 1.5 | 0.0005 | 1000 | 40,000 | 200; 400; 600; 20,000; 30,000 | 200; 400; 600; 20,000; 30,000 | 2.5; 2, 2; 0.1 0.1 |
Publisher’s Note: MDPI stays neutral with regard to jurisdictional claims in published maps and institutional affiliations. |
© 2021 by the authors. Licensee MDPI, Basel, Switzerland. This article is an open access article distributed under the terms and conditions of the Creative Commons Attribution (CC BY) license (https://creativecommons.org/licenses/by/4.0/).
Share and Cite
Kim, J.-S.; Yi, C.-Y.; Park, Y.-J. Image Processing and QR Code Application Method for Construction Safety Management. Appl. Sci. 2021, 11, 4400. https://doi.org/10.3390/app11104400
Kim J-S, Yi C-Y, Park Y-J. Image Processing and QR Code Application Method for Construction Safety Management. Applied Sciences. 2021; 11(10):4400. https://doi.org/10.3390/app11104400
Chicago/Turabian StyleKim, Joon-Soo, Chang-Yong Yi, and Young-Jun Park. 2021. "Image Processing and QR Code Application Method for Construction Safety Management" Applied Sciences 11, no. 10: 4400. https://doi.org/10.3390/app11104400
APA StyleKim, J.-S., Yi, C.-Y., & Park, Y.-J. (2021). Image Processing and QR Code Application Method for Construction Safety Management. Applied Sciences, 11(10), 4400. https://doi.org/10.3390/app11104400







