Evaluation of the Potential of Agricultural Waste Recovery: Energy Densification as a Factor for Residual Biomass Logistics Optimization
Abstract
1. Introduction
2. Materials and Methods
2.1. Sample Collection and Preparation
2.2. Elemental Analysis
2.3. Proximate Analysis
2.4. Determination of Heating Value
2.5. Material Grindability
2.6. Specific Density and Energy Density
3. State-of-the-Art
3.1. Framework
3.2. Agricultural Residual Biomass
3.2.1. Sugarcane Bagasse
3.2.2. Coconut Shells
3.2.3. Cashew Nut Shells
3.2.4. Palm Kernel Shells
3.3. Biomass Thermochemical Conversion Technologies
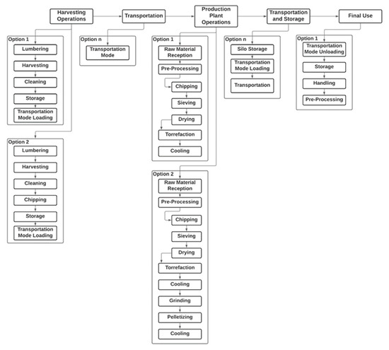
3.4. Biomass Supply Chains
3.4.1. Short Distance Supply Chains
3.4.2. Long Distance Supply Chains
4. Results
4.1. Elemental Analysis
4.2. Proximate Analysis
4.3. Determination of Heating Value
4.4. Material Grindability
4.5. Specific Density and Energy Density
5. Discussion
6. Conclusions
Author Contributions
Funding
Institutional Review Board Statement
Informed Consent Statement
Data Availability Statement
Acknowledgments
Conflicts of Interest
References
- Li, J.; Liu, P.; Li, Z. Optimal design and techno-economic analysis of a solar-wind-biomass off-grid hybrid power system for remote rural electrification: A case study of west China. Energy 2020, 208, 118387. [Google Scholar] [CrossRef]
- Aneke, M.; Wang, M. Energy storage technologies and real life applications–A state of the art review. Appl. Energy 2016, 179, 350–377. [Google Scholar] [CrossRef]
- Jahangiri, M.; Rizi, R.A.; Shamsabadi, A.A. Feasibility study on simultaneous generation of electricity and heat using renewable energies in Zarrin Shahr, Iran. Sustain. Cities Soc. 2018, 38, 647–661. [Google Scholar] [CrossRef]
- Steen, M.; Faller, F.; Fyhn Ullern, E. Fostering renewable energy with smart specialisation? Insights into European innovation policy. Nor. Geogr. Tidsskr. Nor. J. Geogr. 2019, 73, 39–52. [Google Scholar] [CrossRef]
- De Negri, J.F.; Pezzutto, S.; Gantioler, S.; Moser, D.; Sparber, W. A Comprehensive Analysis of Public and Private Funding for Photovoltaics Research and Development in the European Union, Norway, and Turkey. Energies 2020, 13, 2743. [Google Scholar] [CrossRef]
- Maggio, G.; Nicita, A.; Squadrito, G. How the hydrogen production from RES could change energy and fuel markets: A review of recent literature. Int. J. Hydrogen Energy 2019, 44, 11371–11384. [Google Scholar] [CrossRef]
- Omer, A.M. Sustainable development and environmentally friendly energy systems. Int. J. Phys. Sci. Eng. 2017, 1, 1–39. [Google Scholar] [CrossRef]
- Tang, Y.; Fang, G.; Tan, Q.; Wen, X.; Lei, X.; Ding, Z. Optimizing the sizes of wind and photovoltaic power plants integrated into a hydropower station based on power output complementarity. Energy Convers. Manag. 2020, 206, 112465. [Google Scholar] [CrossRef]
- Ali, M.; Adnan, M.; Tariq, M. Optimum control strategies for short term load forecasting in smart grids. Int. J. Electr. Power Energy Syst. 2019, 113, 792–806. [Google Scholar] [CrossRef]
- Rodríguez, F.; Fleetwood, A.; Galarza, A.; Fontán, L. Predicting solar energy generation through artificial neural networks using weather forecasts for microgrid control. Renew. Energy 2018, 126, 855–864. [Google Scholar] [CrossRef]
- Nunes, L.J. Torrefied Biomass as an Alternative in Coal-Fueled Power Plants: A Case Study on Grindability of Agroforestry Waste Forms. Clean Technol. 2020, 2, 270–289. [Google Scholar] [CrossRef]
- Shahbaz, M.; Balsalobre-Lorente, D.; Sinha, A. Foreign direct Investment–CO2 emissions nexus in Middle East and North African countries: Importance of biomass energy consumption. J. Clean. Prod. 2019, 217, 603–614. [Google Scholar] [CrossRef]
- Brunerová, A.; Roubík, H.; Brožek, M.; Herák, D.; Šleger, V.; Mazancová, J. Potential of tropical fruit waste biomass for production of bio-briquette fuel: Using Indonesia as an example. Energies 2017, 10, 2119. [Google Scholar]
- Ramirez-Contreras, N.E.; Faaij, A.P. A review of key international biomass and bioenergy sustainability frameworks and certification systems and their application and implications in Colombia. Renew. Sustain. Energy Rev. 2018, 96, 460–478. [Google Scholar] [CrossRef]
- Moliner, C.; Marchelli, F.; Arato, E. Current Status of Energy Production from Solid Biomass in North-West Italy. Energies 2020, 13, 4390. [Google Scholar] [CrossRef]
- Koirala, B.P.; van Oost, E.; van der Windt, H. Community energy storage: A responsible innovation towards a sustainable energy system? Appl. Energy 2018, 231, 570–585. [Google Scholar] [CrossRef]
- Sharma, N.; Bohra, B.; Pragya, N.; Ciannella, R.; Dobie, P.; Lehmann, S. Bioenergy from agroforestry can lead to improved food security, climate change, soil quality, and rural development. Food Energy Secur. 2016, 5, 165–183. [Google Scholar] [CrossRef]
- Malladi, K.T.; Sowlati, T. Biomass logistics: A review of important features, optimization modeling and the new trends. Renew. Sustain. Energy Rev. 2018, 94, 587–599. [Google Scholar] [CrossRef]
- Uslu, A.; Faaij, A.P.; Bergman, P.C. Pre-treatment technologies, and their effect on international bioenergy supply chain logistics. Techno-economic evaluation of torrefaction, fast pyrolysis and pelletisation. Energy 2008, 33, 1206–1223. [Google Scholar] [CrossRef]
- Olugbade, T.O.; Ojo, O.T. Biomass Torrefaction for the Production of High-Grade Solid Biofuels: A Review. Bioenergy Res. 2020, 13, 999–1015. [Google Scholar] [CrossRef]
- Nunes, L.J.; Loureiro, L.M.; Sá, L.C.; Silva, H.F. Sugarcane Industry Waste Recovery: A Case Study Using Thermochemical Conversion Technologies to Increase Sustainability. Appl. Sci. 2020, 10, 6481. [Google Scholar] [CrossRef]
- Ribeiro, J.M.C.; Godina, R.; Matias, J.C.d.O.; Nunes, L.J.R. Future perspectives of biomass torrefaction: Review of the current state-of-the-art and research development. Sustainability 2018, 10, 2323. [Google Scholar] [CrossRef]
- Filipe dos Santos Viana, H.; Martins Rodrigues, A.; Godina, R.; Carlos de Oliveira Matias, J.; Jorge Ribeiro Nunes, L. Evaluation of the physical, chemical and thermal properties of Portuguese maritime pine biomass. Sustainability 2018, 10, 2877. [Google Scholar] [CrossRef]
- Sá, L.C.; Loureiro, L.M.; Nunes, L.J.; Mendes, A.M. Torrefaction as a pretreatment technology for chlorine elimination from biomass: A case study using Eucalyptus globulus Labill. Resources 2020, 9, 54. [Google Scholar]
- Baratieri, M.; Baggio, P.; Fiori, L.; Grigiante, M. Biomass as an energy source: Thermodynamic constraints on the performance of the conversion process. Bioresour. Technol. 2008, 99, 7063–7073. [Google Scholar] [CrossRef] [PubMed]
- Friedl, A.; Padouvas, E.; Rotter, H.; Varmuza, K. Prediction of heating values of biomass fuel from elemental composition. Anal. Chim. Acta 2005, 544, 191–198. [Google Scholar] [CrossRef]
- Channiwala, S.; Parikh, P. A unified correlation for estimating HHV of solid, liquid and gaseous fuels. Fuel 2002, 81, 1051–1063. [Google Scholar] [CrossRef]
- Prins, M.J.; Ptasinski, K.J.; Janssen, F.J. Torrefaction of wood: Part 2. Analysis of products. J. Anal. Appl. Pyrolysis 2006, 77, 35–40. [Google Scholar] [CrossRef]
- Sengupta, A.N. An assessment of grindability index of coal. Fuel Process. Technol. 2002, 76, 1–10. [Google Scholar] [CrossRef]
- Ural, S.; Akyıldız, M. Studies of the relationship between mineral matter and grinding properties for low-rank coals. Int. J. Coal Geol. 2004, 60, 81–84. [Google Scholar] [CrossRef]
- Bridgeman, T.; Jones, J.; Williams, A.; Waldron, D. An investigation of the grindability of two torrefied energy crops. Fuel 2010, 89, 3911–3918. [Google Scholar] [CrossRef]
- Chelgani, S.C.; Hower, J.C.; Jorjani, E.; Mesroghli, S.; Bagherieh, A. Prediction of coal grindability based on petrography, proximate and ultimate analysis using multiple regression and artificial neural network models. Fuel Process. Technol. 2008, 89, 13–20. [Google Scholar] [CrossRef]
- Grigiante, M.; Antolini, D. Experimental results of mass and energy yield referred to different torrefaction pathways. Waste Biomass Valorization 2014, 5, 11–17. [Google Scholar] [CrossRef]
- Thorenz, A.; Wietschel, L.; Stindt, D.; Tuma, A. Assessment of agroforestry residue potentials for the bioeconomy in the European Union. J. Clean. Prod. 2018, 176, 348–359. [Google Scholar] [CrossRef] [PubMed]
- Garcia, D.P.; Caraschi, J.C.; Ventorim, G.; Vieira, F.H.A. Trends and challenges of Brazilian pellets industry originated from agroforestry. Cerne 2016, 22, 233–240. [Google Scholar] [CrossRef]
- Nunes, L.J.; Loureiro, L.M.; Sá, L.C.; Silva, H.F. Waste Recovery through Thermochemical Conversion Technologies: A Case Study with Several Portuguese Agroforestry By-Products. Clean Technol. 2020, 2, 377–391. [Google Scholar] [CrossRef]
- Enes, T.; Aranha, J.; Fonseca, T.; Lopes, D.; Alves, A.; Lousada, J. Thermal properties of residual agroforestry biomass of northern portugal. Energies 2019, 12, 1418. [Google Scholar] [CrossRef]
- Álvarez-Álvarez, P.; Pizarro, C.; Barrio-Anta, M.; Cámara-Obregón, A.; Bueno, J.L.M.; Álvarez, A.; Gutiérrez, I.; Burslem, D.F. Evaluation of tree species for biomass energy production in Northwest Spain. Forests 2018, 9, 160. [Google Scholar]
- Ratnasingam, J.; Ramasamy, G.; Wai, L.T.; Senin, A.L.; Muttiah, N. The prospects of rubberwood biomass energy production in Malaysia. BioResources 2015, 10, 2526–2548. [Google Scholar] [CrossRef][Green Version]
- Ioras, F.; Ratnasingam, J.; Ramasamy, G.; Kaner, J.; Wenming, L. Production potential of rubberwood in Malaysia: Its economic challenges. Not. Bot. Horti Agrobot. Cluj Napoca 2012, 40, 317–322. [Google Scholar]
- Hytönen, J.; Nurmi, J.; Kaakkurivaara, N.; Kaakkurivaara, T. Rubber Tree (Hevea brasiliensis) Biomass, Nutrient Content, and Heating Values in Southern Thailand. Forests 2019, 10, 638. [Google Scholar]
- Kim, D.; Lee, K.; Park, K.Y. Hydrothermal carbonization of anaerobically digested sludge for solid fuel production and energy recovery. Fuel 2014, 130, 120–125. [Google Scholar] [CrossRef]
- Lee, J.; Yang, X.; Cho, S.-H.; Kim, J.-K.; Lee, S.S.; Tsang, D.C.; Ok, Y.S.; Kwon, E.E. Pyrolysis process of agricultural waste using CO2 for waste management, energy recovery, and biochar fabrication. Appl. Energy 2017, 185, 214–222. [Google Scholar] [CrossRef]
- Sheth, P.N.; Babu, B. Production of hydrogen energy through biomass (waste wood) gasification. Int. J. Hydrogen Energy 2010, 35, 10803–10810. [Google Scholar] [CrossRef]
- Mohan, S.V.; Nikhil, G.; Chiranjeevi, P.; Reddy, C.N.; Rohit, M.; Kumar, A.N.; Sarkar, O. Waste biorefinery models towards sustainable circular bioeconomy: Critical review and future perspectives. Bioresour. Technol. 2016, 215, 2–12. [Google Scholar] [CrossRef]
- Lu, L.; Ren, Z.J. Microbial electrolysis cells for waste biorefinery: A state of the art review. Bioresour. Technol. 2016, 215, 254–264. [Google Scholar] [CrossRef]
- Mohan, S.V.; Dahiya, S.; Amulya, K.; Katakojwala, R.; Vanitha, T. Can circular bioeconomy be fueled by waste biorefineries—A closer look. Bioresour. Technol. Rep. 2019, 7, 100277. [Google Scholar] [CrossRef]
- Dahiya, S.; Kumar, A.N.; Sravan, J.S.; Chatterjee, S.; Sarkar, O.; Mohan, S.V. Food waste biorefinery: Sustainable strategy for circular bioeconomy. Bioresour. Technol. 2018, 248, 2–12. [Google Scholar] [CrossRef]
- Nunes, L.; Causer, T.; Ciolkosz, D. Biomass for energy: A review on supply chain management models. Renew. Sustain. Energy Rev. 2020, 120, 109658. [Google Scholar] [CrossRef]
- Rudi, A.; Müller, A.-K.; Fröhling, M.; Schultmann, F. Biomass value chain design: A case study of the Upper Rhine Region. Waste Biomass Valorization 2017, 8, 2313–2327. [Google Scholar] [CrossRef]
- Umar, M.S.; Jennings, P.; Urmee, T. Strengthening the palm oil biomass renewable energy industry in Malaysia. Renew. Energy 2013, 60, 107–115. [Google Scholar] [CrossRef]
- Bezerra, T.L.; Ragauskas, A.J. A review of sugarcane bagasse for second-generation bioethanol and biopower production. Biofuels Bioprod. Biorefining 2016, 10, 634–647. [Google Scholar] [CrossRef]
- Cardona, C.; Quintero, J.; Paz, I. Production of bioethanol from sugarcane bagasse: Status and perspectives. Bioresour. Technol. 2010, 101, 4754–4766. [Google Scholar] [CrossRef] [PubMed]
- Banerjee, S.; Mudliar, S.; Sen, R.; Giri, B.; Satpute, D.; Chakrabarti, T.; Pandey, R. Commercializing lignocellulosic bioethanol: Technology bottlenecks and possible remedies. Biofuels Bioprod. Biorefining Innov. A Sustain. Econ. 2010, 4, 77–93. [Google Scholar] [CrossRef]
- Rabelo, S.; Carrere, H.; Maciel Filho, R.; Costa, A. Production of bioethanol, methane and heat from sugarcane bagasse in a biorefinery concept. Bioresour. Technol. 2011, 102, 7887–7895. [Google Scholar] [CrossRef]
- Macrelli, S.; Mogensen, J.; Zacchi, G. Techno-economic evaluation of 2 nd generation bioethanol production from sugar cane bagasse and leaves integrated with the sugar-based ethanol process. Biotechnol. Biofuels 2012, 5, 22. [Google Scholar] [CrossRef]
- Ramadoss, G.; Muthukumar, K. Influence of dual salt on the pretreatment of sugarcane bagasse with hydrogen peroxide for bioethanol production. Chem. Eng. J. 2015, 260, 178–187. [Google Scholar] [CrossRef]
- Morais, L.; Maia, A.; Guandique, M.; Rosa, A. Pyrolysis and combustion of sugarcane bagasse. J. Therm. Anal. Calorim. 2017, 129, 1813–1822. [Google Scholar] [CrossRef]
- Novotny, E.H.; Maia, C.M.B.d.F.; Carvalho, M.T.d.M.; Madari, B.E. Biochar: Pyrogenic carbon for agricultural use-a critical review. Rev. Bras. Cienc. Solo 2015, 39, 321–344. [Google Scholar] [CrossRef]
- Zandersons, J.; Gravitis, J.; Kokorevics, A.; Zhurinsh, A.; Bikovens, O.; Tardenaka, A.; Spince, B. Studies of the Brazilian sugarcane bagasse carbonisation process and products properties. Biomass Bioenergy 1999, 17, 209–219. [Google Scholar] [CrossRef]
- Shukla, A.; Kumar, S.Y. A Comparative study of Sugarcane Bagasse gasification and Direct Combustion. Int. J. Appl. Eng. Res 2017, 12, 14739–14745. [Google Scholar]
- Shanmukharadhya, K.; Sudhakar, K. Effect of fuel moisture on combustion in a bagasse fired furnace. J. Energy Resour. Technol. 2007. [Google Scholar] [CrossRef]
- Varshney, D.; Mandade, P.; Shastri, Y. Multi-objective optimization of sugarcane bagasse utilization in an Indian sugar mill. Sustain. Prod. Consum. 2019, 18, 96–114. [Google Scholar] [CrossRef]
- Gongora, A.; Villafranco, D. Sugarcane bagasse cogeneration in Belize: A review. Renew. Sustain. Energy Rev. 2018, 96, 58–63. [Google Scholar] [CrossRef]
- Quintana Pérez, C.; González González, R.; Turiño Hurtado, I.; Albernas Jiménez, A. Environmental impact due to combustion of cane biomass in the Cuban sugar industry. Cent. Azucar 1998, 25, 48–52. [Google Scholar]
- Yevich, R.; Logan, J.A. An assessment of biofuel use and burning of agricultural waste in the developing world. Glob. Biogeochem. Cycles 2003, 17, 1–21. [Google Scholar] [CrossRef]
- Arbex, M.A.; Böhm, G.M.; Saldiva, P.H.; Conceiçao, G.M.; III, A.C.P.; Braga, A.L. Assessment of the effects of sugar cane plantation burning on daily counts of inhalation therapy. J. Air Waste Manag. Assoc. 2000, 50, 1745–1749. [Google Scholar] [CrossRef]
- Yang, K.; Peng, J.; Srinivasakannan, C.; Zhang, L.; Xia, H.; Duan, X. Preparation of high surface area activated carbon from coconut shells using microwave heating. Bioresour. Technol. 2010, 101, 6163–6169. [Google Scholar] [CrossRef]
- Pillai, M.G.; Simha, P.; Gugalia, A. Recovering urea from human urine by bio-sorption onto microwave activated carbonized coconut shells: Equilibrium, kinetics, optimization and field studies. J. Environ. Chem. Eng. 2014, 2, 46–55. [Google Scholar] [CrossRef]
- Zhang, L.; Xu, C.C.; Champagne, P. Energy recovery from secondary pulp/paper-mill sludge and sewage sludge with supercritical water treatment. Bioresour. Technol. 2010, 101, 2713–2721. [Google Scholar] [CrossRef]
- Nayak, D.; Dash, N.; Ray, N.; Rath, S.S. Utilization of waste coconut shells in the reduction roasting of overburden from iron ore mines. Powder Technol. 2019, 353, 450–458. [Google Scholar] [CrossRef]
- Tsai, W.; Lee, M.; Chang, d.Y. Fast pyrolysis of rice straw, sugarcane bagasse and coconut shell in an induction-heating reactor. J. Anal. Appl. Pyrolysis 2006, 76, 230–237. [Google Scholar] [CrossRef]
- Abrahim, B.; Homenauth, O. Biomass energy potential of coconut varieties in Guyana. Agron. Sci. Biotechnol. 2019, 5, 97. [Google Scholar] [CrossRef]
- Kumar, S.; Senanayake, G.; Visvanathan, C.; Basu, B. Desiccated coconut industry of Sri Lanka: Opportunities for energy efficiency and environmental protection. Energy Convers. Manag. 2003, 44, 2205–2215. [Google Scholar] [CrossRef]
- Sundaram, E.G.; Natarajan, E. Pyrolysis of coconut shell: An experimental investigation. J. Eng. Res. 2009, 6, 33–39. [Google Scholar]
- Said, M.; John, G.; Mhilu, C.; Manyele, S. The study of kinetic properties and analytical pyrolysis of coconut shells. J. Renew. Energy 2015, 2015, 307329. [Google Scholar] [CrossRef]
- Ali, I.; Bahaitham, H.; Naebulharam, R. A comprehensive kinetics study of coconut shell waste pyrolysis. Bioresour. Technol. 2017, 235, 1–11. [Google Scholar] [CrossRef]
- Rout, T.; Pradhan, D.; Singh, R.; Kumari, N. Exhaustive study of products obtained from coconut shell pyrolysis. J. Environ. Chem. Eng. 2016, 4, 3696–3705. [Google Scholar] [CrossRef]
- Chen, W.-H.; Kuo, P.-C. A study on torrefaction of various biomass materials and its impact on lignocellulosic structure simulated by a thermogravimetry. Energy 2010, 35, 2580–2586. [Google Scholar] [CrossRef]
- Tanchuling, J.; De Leon, R. Solid fuel characterization of torrefied coconut shells in an oxidative environment. Int. J. Smart Grid Clean Energy 2018, 7, 145–151. [Google Scholar] [CrossRef]
- Hilmiyati, H.; Husraini, L.; Zamhuri, A. Densification of Product Torrefaction from Coconut Coir to Bio-briquette as Renewable Energy that Environmentally. Int. J. Environ. Res. Clean Energy 2018, 12, 13–16. [Google Scholar]
- Rousset, P.; Aguiar, C.; Labbé, N.; Commandré, J.-M. Enhancing the combustible properties of bamboo by torrefaction. Bioresour. Technol. 2011, 102, 8225–8231. [Google Scholar] [CrossRef] [PubMed]
- Oliveira, N.N.; Mothé, C.G.; Mothé, M.G.; de Oliveira, L.G. Cashew nut and cashew apple: A scientific and technological monitoring worldwide review. J. Food Sci. Technol. 2020, 57, 12–21. [Google Scholar] [CrossRef] [PubMed]
- Nindi, B. State intervention, contradictions and agricultural stagnation in Tanzanian—Cashew nut vs charcoal production. Public Adm. Dev. 1991, 11, 127–134. [Google Scholar] [CrossRef]
- Ramachandra, T. Energy utilisation in rural industries in Karnataka. Int. J. Ambient Energy 1998, 19, 75–92. [Google Scholar] [CrossRef]
- Ábrego, J.; Plaza, D.; Luño, F.; Atienza-Martínez, M.; Gea, G. Pyrolysis of cashew nutshells: Characterization of products and energy balance. Energy 2018, 158, 72–80. [Google Scholar] [CrossRef]
- Sharma, M.; Kaushal, R. Enhanced producer gas generation by utilizing pistachio shells as a biomass feedstock in an open core downdraft gasifier. Energy Sources Part A Recovery Util. Environ. Eff. 2020, 1–12. [Google Scholar] [CrossRef]
- Pandian, A.K.; Munuswamy, D.B.; Radhakrishanan, S.; Devarajan, Y.; Ramakrishnan, R.B.B.; Nagappan, B. Emission and performance analysis of a diesel engine burning cashew nut shell oil bio diesel mixed with hexanol. Pet. Sci. 2018, 15, 176–184. [Google Scholar] [CrossRef]
- Devarajan, Y.; Nagappan, B.K.; Munuswamy, D.B. Performance and emissions analysis on diesel engine fuelled with cashew nut shell biodiesel and pentanol blends. Korean J. Chem. Eng. 2017, 34, 1021–1026. [Google Scholar] [CrossRef]
- Marks, J.G., Jr.; DeMelfi, T.; McCarthy, M.A.; Witte, E.J.; Castagnoli, N.; Epstein, W.L.; Aber, R.C. Dermatitis from cashew nuts. J. Am. Acad. Dermatol. 1984, 10, 627–631. [Google Scholar] [CrossRef]
- Yew, V.W.; Awang, J.B.; Abd Manaf, A.; Ramli, Z.; Nambiappan, B. The sustainability of oil palm industry in Malaysia: A comprehensive review. J. Econ. Manag. Perspect. 2016, 10, 305–310. [Google Scholar]
- Pirker, J.; Mosnier, A.; Kraxner, F.; Havlík, P.; Obersteiner, M. What are the limits to oil palm expansion? Glob. Environ. Chang. 2016, 40, 73–81. [Google Scholar] [CrossRef]
- Petrenko, C.; Paltseva, J.; Searle, S. Ecological Impacts of Palm Oil Expansion in Indonesia. Available online: https://theicct.org/publications/ecological-impacts-palm-oil-expansion-indonesia (accessed on 12 November 2020).
- De Almeida, A.S.; Vieira, I.C.G.; Ferraz, S.F. Long-term assessment of oil palm expansion and landscape change in the eastern Brazilian Amazon. Land Use Policy 2020, 90, 104321. [Google Scholar] [CrossRef]
- Benjumea, P.; Agudelo, J.; Agudelo, A. Basic properties of palm oil biodiesel–diesel blends. Fuel 2008, 87, 2069–2075. [Google Scholar] [CrossRef]
- Mekhilef, S.; Siga, S.; Saidur, R. A review on palm oil biodiesel as a source of renewable fuel. Renew. Sustain. Energy Rev. 2011, 15, 1937–1949. [Google Scholar] [CrossRef]
- Al-Widyan, M.I.; Al-Shyoukh, A.O. Experimental evaluation of the transesterification of waste palm oil into biodiesel. Bioresour. Technol. 2002, 85, 253–256. [Google Scholar] [CrossRef]
- Ong, H.; Mahlia, T.; Masjuki, H.; Norhasyima, R. Comparison of palm oil, Jatropha curcas and Calophyllum inophyllum for biodiesel: A review. Renew. Sustain. Energy Rev. 2011, 15, 3501–3515. [Google Scholar] [CrossRef]
- Crabbe, E.; Nolasco-Hipolito, C.; Kobayashi, G.; Sonomoto, K.; Ishizaki, A. Biodiesel production from crude palm oil and evaluation of butanol extraction and fuel properties. Process Biochem. 2001, 37, 65–71. [Google Scholar] [CrossRef]
- Noiroj, K.; Intarapong, P.; Luengnaruemitchai, A.; Jai-In, S. A comparative study of KOH/Al2O3 and KOH/NaY catalysts for biodiesel production via transesterification from palm oil. Renew. Energy 2009, 34, 1145–1150. [Google Scholar] [CrossRef]
- Abdullah, N.; Sulaiman, F. The oil palm wastes in Malaysia. Biomass Now Sustain. Growth Use 2013, 1, 75–93. [Google Scholar]
- Sabil, K.M.; Aziz, M.A.; Lal, B.; Uemura, Y. Effects of torrefaction on the physiochemical properties of oil palm empty fruit bunches, mesocarp fiber and kernel shell. Biomass Bioenergy 2013, 56, 351–360. [Google Scholar] [CrossRef]
- Asadullah, M.; Adi, A.M.; Suhada, N.; Malek, N.H.; Saringat, M.I.; Azdarpour, A. Optimization of palm kernel shell torrefaction to produce energy densified bio-coal. Energy Convers. Manag. 2014, 88, 1086–1093. [Google Scholar] [CrossRef]
- Faizal, H.M.; Shamsuddin, H.S.; Heiree, M.H.M.; Hanaffi, M.F.M.A.; Rahman, M.R.A.; Rahman, M.M.; Latiff, Z. Torrefaction of densified mesocarp fibre and palm kernel shell. Renew. Energy 2018, 122, 419–428. [Google Scholar] [CrossRef]
- Jaafar, A.; Ahmad, M. Torrefaction of Malaysian palm kernel shell into value-added solid fuels. World Acad. Sci. Eng. Technol 2011, 5, 554–557. [Google Scholar]
- Rentizelas, A.A.; Li, J. Techno-economic and carbon emissions analysis of biomass torrefaction downstream in international bioenergy supply chains for co-firing. Energy 2016, 114, 129–142. [Google Scholar] [CrossRef]
- Pawlak-Kruczek, H.; Arora, A.; Mościcki, K.; Krochmalny, K.; Sharma, S.; Niedzwiecki, L. A transition of a domestic boiler from coal to biomass–Emissions from combustion of raw and torrefied Palm Kernel shells (PKS). Fuel 2020, 263, 116718. [Google Scholar] [CrossRef]
- Odusote, J.; Muraina, H. Mechanical and combustion characteristics of oil palm biomass fuel briquette. J. Eng. Technol. 2013, 8, 14–29. [Google Scholar]
- Okoroigwe, E.; Saffron, C. Determination of bio-energy potential of palm kernel shell by physicochemical characterization. Niger. J. Technol. 2012, 31, 329–335. [Google Scholar]
- Suheri, P.; Kuprianov, V.I. Co-firing of oil palm empty fruit bunch and kernel shell in a fluidized-bed combustor: Optimization of operating variables. Energy Procedia 2015, 79, 956–962. [Google Scholar] [CrossRef][Green Version]
- Thavasi, V.; Ramakrishna, S. Asia energy mixes from socio-economic and environmental perspectives. Energy Policy 2009, 37, 4240–4250. [Google Scholar] [CrossRef]
- Kang, S.; Selosse, S.; Maïzi, N. Strategy of bioenergy development in the largest energy consumers of Asia (China, India, Japan and South Korea). Energy Strategy Rev. 2015, 8, 56–65. [Google Scholar] [CrossRef]
- Proskurina, S.; Junginger, M.; Heinimö, J.; Tekinel, B.; Vakkilainen, E. Global biomass trade for energy—Part 2: Production and trade streams of wood pellets, liquid biofuels, charcoal, industrial roundwood and emerging energy biomass. Biofuels Bioprod. Biorefining 2019, 13, 371–387. [Google Scholar] [CrossRef]
- Thomson, E. ASEAN and Northeast Asian energy security: Cooperation or competition? East Asia 2006, 23, 67–90. [Google Scholar] [CrossRef]
- Nunes, L.J. A Case Study about Biomass Torrefaction on an Industrial Scale: Solutions to Problems Related to Self-Heating, Difficulties in Pelletizing, and Excessive Wear of Production Equipment. Appl. Sci. 2020, 10, 2546. [Google Scholar] [CrossRef]
- Nunes, L.J.; Matias, J.C. Biomass Torrefaction as a Key Driver for the Sustainable Development and Decarbonization of Energy Production. Sustainability 2020, 12, 922. [Google Scholar] [CrossRef]
- Gil, M.; García, R.; Pevida, C.; Rubiera, F. Grindability and combustion behavior of coal and torrefied biomass blends. Bioresour. Technol. 2015, 191, 205–212. [Google Scholar] [CrossRef]
- Yu, S.; Park, J.; Kim, M.; Kim, H.; Ryu, C.; Lee, Y.; Yang, W.; Jeong, Y.-G. Improving energy density and grindability of wood pellets by dry torrefaction. Energy Fuels 2019, 33, 8632–8639. [Google Scholar] [CrossRef]
- Rentizelas, A.A.; Tolis, A.J.; Tatsiopoulos, I.P. Logistics issues of biomass: The storage problem and the multi-biomass supply chain. Renew. Sustain. Energy Rev. 2009, 13, 887–894. [Google Scholar] [CrossRef]
- Sosa, A.; Acuna, M.; McDonnell, K.; Devlin, G. Controlling moisture content and truck configurations to model and optimise biomass supply chain logistics in Ireland. Appl. Energy 2015, 137, 338–351. [Google Scholar] [CrossRef]
- Allen, J.; Browne, M.; Hunter, A.; Boyd, J.; Palmer, H. Logistics management and costs of biomass fuel supply. Int. J. Phys. Distrib. Logist. Manag. 1998. [Google Scholar] [CrossRef]
- Pavlou, D.; Orfanou, A.; Busato, P.; Berruto, R.; Sørensen, C.; Bochtis, D. Functional modeling for green biomass supply chains. Comput. Electron. Agric. 2016, 122, 29–40. [Google Scholar] [CrossRef]
- Perrin, A.; Wohlfahrt, J.; Morandi, F.; Østergård, H.; Flatberg, T.; De La Rua, C.; Bjørkvoll, T.; Gabrielle, B. Integrated design and sustainable assessment of innovative biomass supply chains: A case-study on miscanthus in France. Appl. Energy 2017, 204, 66–77. [Google Scholar] [CrossRef]
- Paolotti, L.; Martino, G.; Marchini, A.; Boggia, A. Economic and environmental assessment of agro-energy wood biomass supply chains. Biomass Bioenergy 2017, 97, 172–185. [Google Scholar] [CrossRef]
- Acuna, M.; Sessions, J.; Zamora, R.; Boston, K.; Brown, M.; Ghaffariyan, M.R. Methods to manage and optimize forest biomass supply chains: A review. Curr. For. Rep. 2019, 5, 124–141. [Google Scholar] [CrossRef]
- Rüßmann, M.; Lorenz, M.; Gerbert, P.; Waldner, M.; Justus, J.; Engel, P.; Harnisch, M. Industry 4.0: The future of productivity and growth in manufacturing industries. Boston Consult. Group 2015, 9, 54–89. [Google Scholar]
- Sturgeon, T.J.; Memedovic, O.; Van Biesebroeck, J.; Gereffi, G. Globalisation of the automotive industry: Main features and trends. Int. J. Technol. Learn. Innov. Dev. 2009, 2, 7–24. [Google Scholar] [CrossRef]
- Blackhurst, J.V.; Scheibe, K.P.; Johnson, D.J. Supplier risk assessment and monitoring for the automotive industry. Int. J. Phys. Distrib. Logist. Manag. 2008, 38, 143–165. [Google Scholar] [CrossRef]
- Ferguson, N.; Browne, J. Issues in end-of-life product recovery and reverse logistics. Prod. Plan. Control 2001, 12, 534–547. [Google Scholar] [CrossRef]
- Zhang, F.; Johnson, D.M.; Wang, J. Integrating multimodal transport into forest-delivered biofuel supply chain design. Renew. Energy 2016, 93, 58–67. [Google Scholar] [CrossRef]
- Alfonso, D.; Perpiñá, C.; Pérez-Navarro, A.; Peñalvo, E.; Vargas, C.; Cárdenas, R. Methodology for optimization of distributed biomass resources evaluation, management and final energy use. Biomass Bioenergy 2009, 33, 1070–1079. [Google Scholar] [CrossRef]
- Mobini, M.; Sowlati, T.; Sokhansanj, S. A simulation model for the design and analysis of wood pellet supply chains. Appl. Energy 2013, 111, 1239–1249. [Google Scholar] [CrossRef]
- Mansuy, N.; Thiffault, E.; Lemieux, S.; Manka, F.; Paré, D.; Lebel, L. Sustainable biomass supply chains from salvage logging of fire-killed stands: A case study for wood pellet production in eastern Canada. Appl. Energy 2015, 154, 62–73. [Google Scholar] [CrossRef]
- Goh, C.S.; Junginger, M.; Cocchi, M.; Marchal, D.; Thrän, D.; Hennig, C.; Heinimö, J.; Nikolaisen, L.; Schouwenberg, P.P.; Bradley, D. Wood pellet market and trade: A global perspective. Biofuels Bioprod. Biorefining 2013, 7, 24–42. [Google Scholar] [CrossRef]
- Cambero, C.; Sowlati, T. Assessment and optimization of forest biomass supply chains from economic, social and environmental perspectives–A review of literature. Renew. Sustain. Energy Rev. 2014, 36, 62–73. [Google Scholar] [CrossRef]
- Yun, H.; Clift, R.; Bi, X. Environmental and economic assessment of torrefied wood pellets from British Columbia. Energy Convers. Manag. 2020, 208, 112513. [Google Scholar] [CrossRef]
- Bhattacharya, S.; Sett, S.; Shrestha, R.M. State of the art for biomass densification. Energy Sources 1989, 11, 161–182. [Google Scholar] [CrossRef]
- Li, Y.; Liu, H. High-pressure densification of wood residues to form an upgraded fuel. Biomass Bioenergy 2000, 19, 177–186. [Google Scholar] [CrossRef]
- Tumuluru, J.S.; Wright, C.T.; Kenney, K.L.; Hess, R.J. A Technical Review on Biomass Processing: Densification, Preprocessing, Modeling and Optimization; American Society of Agricultural and Biological Engineers: St. Joseph, MI, USA, 2010. [Google Scholar]
- Panwar, V.; Prasad, B.; Wasewar, K.L. Biomass residue briquetting and characterization. J. Energy Eng. 2011, 137, 108–114. [Google Scholar] [CrossRef]
- Bajwa, D.S.; Peterson, T.; Sharma, N.; Shojaeiarani, J.; Bajwa, S.G. A review of densified solid biomass for energy production. Renew. Sustain. Energy Rev. 2018, 96, 296–305. [Google Scholar] [CrossRef]
- Adeleke, A.; Odusote, J.; Lasode, O.; Ikubanni, P.; Malathi, M.; Paswan, D. Densification of coal fines and mildly torrefied biomass into composite fuel using different organic binders. Heliyon 2019, 5, e02160. [Google Scholar] [CrossRef]
- Visser, L.; Hoefnagels, R.; Junginger, M. Wood pellet supply chain costs–A review and cost optimization analysis. Renew. Sustain. Energy Rev. 2020, 118, 109506. [Google Scholar] [CrossRef]
- Godina, R.; Nunes, L.J.; Santos, F.M.; Matias, J.C. Logistics cost analysis between wood pellets and torrefied Biomass Pellets: The case of Portugal. In Proceedings of the 2018 7th International Conference on Industrial Technology and Management (ICITM), Oxford, UK, 7–9 March 2018; pp. 284–287. [Google Scholar]
- Trømborg, E.; Ranta, T.; Schweinle, J.; Solberg, B.; Skjevrak, G.; Tiffany, D.G. Economic sustainability for wood pellets production–A comparative study between Finland, Germany, Norway, Sweden and the US. Biomass Bioenergy 2013, 57, 68–77. [Google Scholar] [CrossRef]
- Proskurina, S.; Rimppi, H.; Heinimö, J.; Hansson, J.; Orlov, A.; Raghu, K.; Vakkilainen, E. Logistical, economic, environmental and regulatory conditions for future wood pellet transportation by sea to Europe: The case of Northwest Russian seaports. Renew. Sustain. Energy Rev. 2016, 56, 38–50. [Google Scholar] [CrossRef]
- Nunes, L.; Matias, J.; Catalão, J. Torrefied Biomass Pellets: An alternative fuel for coal power plants. In Proceedings of the 2016 13th International Conference on the European Energy Market (EEM), Porto, Portugal, 6–9 June 2016; pp. 1–5. [Google Scholar]
- Faria, C.; Nunes, L.; Azevedo, S. Portugal as a producer of biomass fuels for power production: An analysis of logistics costs associated to wood pellets exportation. In Proceedings of the 2016 51st International Universities Power Engineering Conference (UPEC), Coimbra, Portugal, 6–9 September 2016; pp. 1–5. [Google Scholar]
- Van der Stelt, M.; Gerhauser, H.; Kiel, J.; Ptasinski, K. Biomass upgrading by torrefaction for the production of biofuels: A review. Biomass Bioenergy 2011, 35, 3748–3762. [Google Scholar] [CrossRef]
- Chen, W.-H.; Peng, J.; Bi, X.T. A state-of-the-art review of biomass torrefaction, densification and applications. Renew. Sustain. Energy Rev. 2015, 44, 847–866. [Google Scholar] [CrossRef]
- Ciolkosz, D.; Wallace, R. A review of torrefaction for bioenergy feedstock production. Biofuels Bioprod. Biorefining 2011, 5, 317–329. [Google Scholar] [CrossRef]
- Kambo, H.S.; Dutta, A. Strength, storage, and combustion characteristics of densified lignocellulosic biomass produced via torrefaction and hydrothermal carbonization. Appl. Energy 2014, 135, 182–191. [Google Scholar] [CrossRef]
- Chen, W.-H.; Lin, B.-J.; Colin, B.; Chang, J.-S.; Pétrissans, A.; Bi, X.; Pétrissans, M. Hygroscopic transformation of woody biomass torrefaction for carbon storage. Appl. Energy 2018, 231, 768–776. [Google Scholar] [CrossRef]
- Zhang, Y.; Chen, F.; Chen, D.; Cen, K.; Zhang, J.; Cao, X. Upgrading of biomass pellets by torrefaction and its influence on the hydrophobicity, mechanical property, and fuel quality. Biomass Convers. Biorefinery 2020, 1–10. [Google Scholar] [CrossRef]
- Prins, M.J.; Ptasinski, K.J.; Janssen, F.J. More efficient biomass gasification via torrefaction. Energy 2006, 31, 3458–3470. [Google Scholar] [CrossRef]
- Kuo, P.-C.; Wu, W.; Chen, W.-H. Gasification performances of raw and torrefied biomass in a downdraft fixed bed gasifier using thermodynamic analysis. Fuel 2014, 117, 1231–1241. [Google Scholar] [CrossRef]
- Chen, Q.; Zhou, J.; Liu, B.; Mei, Q.; Luo, Z. Influence of torrefaction pretreatment on biomass gasification technology. Chin. Sci. Bull. 2011, 56, 1449–1456. [Google Scholar] [CrossRef]
- Nasution, Z.A.; Limbong, H. Pembuatan arang cangkang kelapa sawit dengan proses torefaksi. (Preparation of Palm Kernel Shell Charcoal Using Torrefaction Method). J. Ind. Has. Perkeb. 2017, 12, 14–20. [Google Scholar] [CrossRef]
- Smith, K.L.; Smoot, L.D. Characteristics of commonly-used US coals—Towards a set of standard research coals. Prog. Energy Combust. Sci. 1990, 16, 1–53. [Google Scholar] [CrossRef]
- Vaillant, J.; Vandenberghe, B.; Hahn, B.; Heuser, H.; Jochum, C. T/P23, 24, 911 and 92: New grades for advanced coal-fired power plants—Properties and experience. Int. J. Press. Vessel. Pip. 2008, 85, 38–46. [Google Scholar] [CrossRef]
- Williams, O.; Eastwick, C.; Kingman, S.; Giddings, D.; Lormor, S.; Lester, E. Investigation into the applicability of Bond Work Index (BWI) and Hardgrove Grindability Index (HGI) tests for several biomasses compared to Colombian La Loma coal. Fuel 2015, 158, 379–387. [Google Scholar] [CrossRef]
- Williams, O.; Taylor, S.; Lester, E.; Kingman, S.; Giddings, D.; Eastwick, C. Applicability of mechanical tests for biomass pellet characterisation for bioenergy applications. Materials 2018, 11, 1329. [Google Scholar] [CrossRef]
- Nunes, L.; Matias, J.; Catalão, J. A review on torrefied biomass pellets as a sustainable alternative to coal in power generation. Renew. Sustain. Energy Rev. 2014, 40, 153–160. [Google Scholar] [CrossRef]
- Proskurina, S.; Heinimö, J.; Schipfer, F.; Vakkilainen, E. Biomass for industrial applications: The role of torrefaction. Renew. Energy 2017, 111, 265–274. [Google Scholar] [CrossRef]
- Sher, F.; Yaqoob, A.; Saeed, F.; Zhang, S.; Jahan, Z.; Klemeš, J.J. Torrefied biomass fuels as a renewable alternative to coal in co-firing for power generation. Energy 2020, 209, 118444. [Google Scholar] [CrossRef]
- Shankar Tumuluru, J.; Sokhansanj, S.; Hess, J.R.; Wright, C.T.; Boardman, R.D. A review on biomass torrefaction process and product properties for energy applications. Ind. Biotechnol. 2011, 7, 384–401. [Google Scholar] [CrossRef]



| Phases | Temperature (°C) | Residence Time (Minutes) | Temperature Range | |
|---|---|---|---|---|
| 300 °C Treatment | 400 °C Treatment | |||
| Heating | Troom (18 °C) to T1 | 30 | 18–180 | 18–180 |
| Drying | T1 to T2 | 60 | 180–300 | 180–400 |
| Torrefaction | T2 | 90 | 300 | 400 |
| Cooling | T2 to 50 °C | Enough to cool and safely remove the samples | 300–50 | 400–50 |
| Materials | Test | C (wt%) | H (wt%) | N (wt%) | O (wt%) |
|---|---|---|---|---|---|
| Sugarcane bagasse | As received | 47.30 | 6.56 | 0.601 | 45.54 |
| 300 °C | 78.60 | 6.46 | 0.381 | 14.56 | |
| 400 °C | 77.50 | 7.59 | 0.305 | 14.61 | |
| Cashew nutshells | As received | 53.50 | 6.39 | 0.435 | 39.68 |
| 300 °C | 69.50 | 5.19 | 0.962 | 24.35 | |
| 400 °C | 76.70 | 3.49 | 1.060 | 18.75 | |
| PKS | As received | 52.00 | 5.43 | 0.322 | 42.25 |
| 300 °C | 58.50 | 3.56 | 0.603 | 37.34 | |
| 400 °C | 56.00 | 2.90 | 0.613 | 40.49 | |
| Coconut shells | As received | 46.70 | 5.35 | 0.869 | 47.08 |
| 300 °C | 70.10 | 3.60 | 1.120 | 25.18 | |
| 400 °C | 74.10 | 3.28 | 1.030 | 21.59 | |
| p value: feedstock | 0.0232 | 0.0174 | 0.0013 | 0.0042 | |
| p value: thermal treatment | <0.001 | 0.5446 | 0.5944 | <0.001 |
| Materials | Test | Moisture (wt%) | Volatiles (wt%) | Ash (wt%) | Fixed Carbon (wt%) |
|---|---|---|---|---|---|
| Sugarcane bagasse | As received | 3.31 | 82.25 | 1.36 | 16.38 |
| 300 °C | 3.79 | 27.10 | 4.39 | 68.52 | |
| 400 °C | 3.67 | 25.97 | 5.38 | 68.65 | |
| Cashew nutshells | As received | 5.85 | 81.32 | 2.04 | 16.65 |
| 300 °C | 3.55 | 48.85 | 7.24 | 43.92 | |
| 400 °C | 5.24 | 22.77 | 7.42 | 69.81 | |
| PKS | As received | 2.65 | 67.86 | 9.80 | 22.34 |
| 300 °C | 4.54 | 27.90 | 15.32 | 56.78 | |
| 400 °C | 4.59 | 20.80 | 18.76 | 60.44 | |
| Coconut shells | As received | 6.50 | 70.72 | 6.38 | 22.91 |
| 300 °C | 3.02 | 27.60 | 11.21 | 61.20 | |
| 400 °C | 3.75 | 20.84 | 12.81 | 66.35 | |
| p value: feedstock | 0.2426 | 0.0023 | <0.001 | 0.1223 | |
| p value: thermal treatment | 0.3184 | <0.001 | <0.001 | <0.001 |
| Materials | Test | HHV (MJ/kg) | LHV (MJ/kg) |
|---|---|---|---|
| Sugarcane bagasse | As received | 19.45 | 16.85 |
| 300 °C | 33.45 | 30.89 | |
| 400 °C | 34.37 | 31.36 | |
| Cashew nutshells | As received | 22.05 | 19.52 |
| 300 °C | 27.69 | 25.64 | |
| 400 °C | 28.78 | 27.39 | |
| PKS | As received | 19.97 | 17.82 |
| 300 °C | 20.42 | 19.01 | |
| 400 °C | 21.38 | 20.23 | |
| Coconut shells | As received | 17.59 | 15.47 |
| 300 °C | 25.86 | 24.43 | |
| 400 °C | 27.21 | 25.92 | |
| p value: feedstock | 0.0442 | 0.0823 | |
| p value: thermal treatment | 0.0181 | 0.0190 |
| Materials | Test | HGI |
|---|---|---|
| Sugarcane bagasse | 300 °C | 55 |
| 400 °C | 56 | |
| Cashew nutshells | 300 °C | 18 |
| 400 °C | 60 | |
| PKS | 300 °C | 47 |
| 400 °C | 57 | |
| Coconut shells | 300 °C | 51 |
| 400 °C | 60 | |
| p value: feedstock | 0.3049 | |
| p value: thermal treatment | <0.001 |
| Materials | Test | EDR | MY (%) | - | EY (%) |
|---|---|---|---|---|---|
| Sugarcane bagasse | 300 °C | 1.08 | 26 | 28.5 | |
| 400 °C | 1.10 | 31 | 33.7 | ||
| Cashew nutshells | 300 °C | 1.08 | 62 | 67.2 | |
| 400 °C | 1.05 | 23 | 24.5 | ||
| PKS | 300 °C | 1.07 | 64 | 72.0 | |
| 400 °C | 1.07 | 25 | 26.4 | ||
| Coconut shells | 300 °C | 1.06 | 41 | 42.9 | |
| 400 °C | 1.05 | 35 | 37.1 |
| Coal Grade | LHV (MJ/kg) |
|---|---|
| Anthracite | 30.1 |
| Semi-Anthracite | 32.1 |
| Low-volatile Bituminous | 33.4 |
| Medium-volatile Bituminous | 32.2 |
| High-volatile Bituminous A | 30.5 |
| High-volatile Bituminous B | 28.3 |
| High-volatile Bituminous C | 25.0 |
| Subbituminous B | 21.3 |
| Subbituminous C | 20.8 |
| Lignite | 16.1 |
Publisher’s Note: MDPI stays neutral with regard to jurisdictional claims in published maps and institutional affiliations. |
© 2020 by the authors. Licensee MDPI, Basel, Switzerland. This article is an open access article distributed under the terms and conditions of the Creative Commons Attribution (CC BY) license (http://creativecommons.org/licenses/by/4.0/).
Share and Cite
Nunes, L.J.R.; Matias, J.C.O.; Loureiro, L.M.E.F.; Sá, L.C.R.; Silva, H.F.C.; Rodrigues, A.M.; Causer, T.P.; DeVallance, D.B.; Ciolkosz, D.E. Evaluation of the Potential of Agricultural Waste Recovery: Energy Densification as a Factor for Residual Biomass Logistics Optimization. Appl. Sci. 2021, 11, 20. https://doi.org/10.3390/app11010020
Nunes LJR, Matias JCO, Loureiro LMEF, Sá LCR, Silva HFC, Rodrigues AM, Causer TP, DeVallance DB, Ciolkosz DE. Evaluation of the Potential of Agricultural Waste Recovery: Energy Densification as a Factor for Residual Biomass Logistics Optimization. Applied Sciences. 2021; 11(1):20. https://doi.org/10.3390/app11010020
Chicago/Turabian StyleNunes, Leonel J. R., João C. O. Matias, Liliana M. E. F. Loureiro, Letícia C. R. Sá, Hugo F. C. Silva, Abel M. Rodrigues, Thomas P. Causer, David B. DeVallance, and Daniel E. Ciolkosz. 2021. "Evaluation of the Potential of Agricultural Waste Recovery: Energy Densification as a Factor for Residual Biomass Logistics Optimization" Applied Sciences 11, no. 1: 20. https://doi.org/10.3390/app11010020
APA StyleNunes, L. J. R., Matias, J. C. O., Loureiro, L. M. E. F., Sá, L. C. R., Silva, H. F. C., Rodrigues, A. M., Causer, T. P., DeVallance, D. B., & Ciolkosz, D. E. (2021). Evaluation of the Potential of Agricultural Waste Recovery: Energy Densification as a Factor for Residual Biomass Logistics Optimization. Applied Sciences, 11(1), 20. https://doi.org/10.3390/app11010020

