Automated Discontinuity Detection and Reconstruction in Subsurface Environment of Mars Using Deep Learning: A Case Study of SHARAD Observation
Abstract
1. Introduction
2. Background
2.1. Target Area
2.2. SHARAD Data Products
2.2.1. Introduction to SHARAD Sensors
2.2.2. Introduction to SHARAD Data Products
3. Processing Method
- The SHARAD tracks for the target regions are identified by inspecting track locations/coverage.
- The processed and raw radargrams are obtained using the CO-SHARPS processing boutique.
- A bilateral filtering method is applied to the radargram to reduce the backscatter noise.
- The clutter-gram is co-registered with raw radargram using a Fourier-based phase correlation process.
- The labelled data is prepared by manually detecting discontinuities in the radargram.
- New features such as Euclidean norm, entropy, etc. are prepared for training the CNN model.
- The model is validated using various quality metrics. The discontinuity points are accumulated and processed into a subsurface discontinuity plane reconstruction algorithm.
3.1. Pre-Processing
3.2. Feature Space Construction
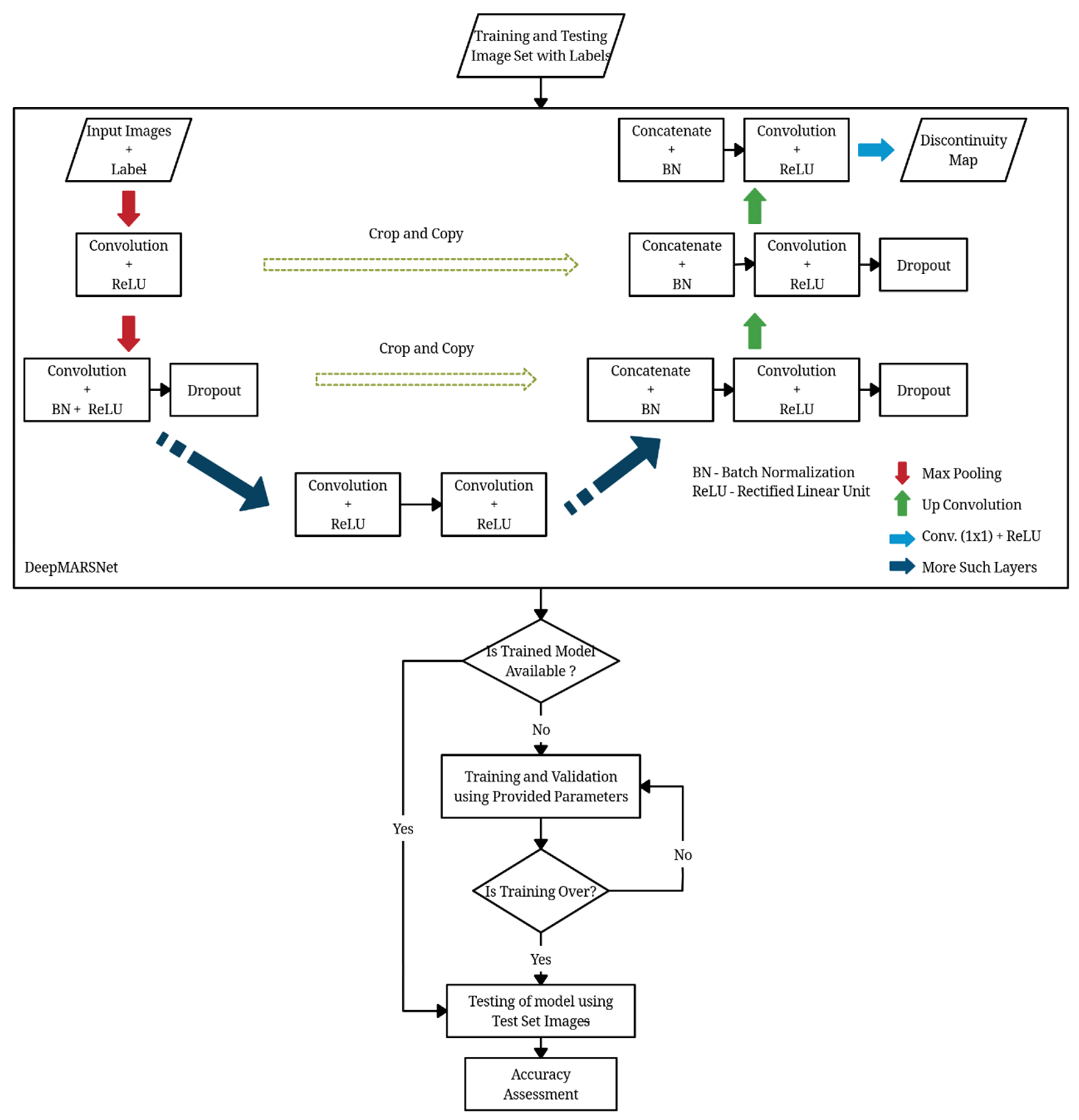
3.3. Machine Vision Algorithm
3.4. Evaluation Metric
4. Results and Discussion
5. Conclusions and Future Work
- (a)
- Employment of HRSC & Context Camera (CTX) stereo DTMs for better clutter simulation.
- (b)
- Automated subsurface layer clustering based on more robust approaches, such as support vector machine (SVM) algorithms.
- (c)
- ML algorithm improvement, by preparing more labelled data from spatially varied regions to increase the robustness of the model.
Author Contributions
Funding
Acknowledgments
Conflicts of Interest
References
- Tadono, T.; Ishida, H.; Oda, F.; Naito, S.; Minakawa, K.; Iwamoto, H. Precise Global DEM Generation by ALOS PRISM. ISPRS Ann. Photogramm. Remote Sens. Spat. Inf. Sci. 2014, II-4, 71–76. [Google Scholar] [CrossRef]
- Jawak, S.D.; Luis, A.J. Applications of WorldView-2 satellite data for Extraction of Polar Spatial Information and DEM of Larsemann Hills, East Antarctica. In Proceedings of the International Conference on Fuzzy Systems and Neural Computing, Hong Kong, China, 20–21 February 2011. [Google Scholar]
- Saunders, R.S.; Pettengill, G.H.; Arvidson, R.E.; Sjogren, W.L.; Johnson, W.T.K.; Pieri, L. The Magellan Venus Radar Mapping Mission. J. Geophys. Res. 1990, 95, 8339–8355. [Google Scholar] [CrossRef]
- Zurek, R.W.; Smrekar, S.E. An overview of the Mars Reconnaissance Orbiter (MRO) science mission. J. Geophys. Res. E Planets 2007, 112, E5. [Google Scholar] [CrossRef]
- Heipke, C.; Oberst, J.; Albertz, J.; Attwenger, M.; Dorninger, P.; Dorrer, E.; Ewe, M.; Gehrke, S.; Gwinner, K.; Hirschmüller, H.; et al. Evaluating planetary digital terrain models-The HRSC DTM test. Planet. Space Sci. 2007, 55, 2173–2191. [Google Scholar] [CrossRef]
- Höllerer, T.; Feiner, S.; Terauchi, T.; Rashid, G.; Hallaway, D. Exploring MARS: Developing indoor and outdoor user interfaces to a mobile augmented reality system. Comput. Graph. 1999, 23, 779–785. [Google Scholar] [CrossRef]
- Kim, J.R.; Lin, S.Y.; Hong, J.W.; Kim, Y.H.; Park, C.K. Implementation of Martian virtual reality environment using very high-resolution stereo topographic data. Comput. Geosci. 2012, 44, 184–195. [Google Scholar] [CrossRef]
- McIntyre, N.; Warner, N.H.; Gupta, S.; Kim, J.R.; Muller, J.P. Hydraulic modeling of a distributary channel of Athabasca Valles, Mars, using a high-resolution digital terrain model. J. Geophys. Res. E Planets 2012, 117, E3. [Google Scholar] [CrossRef]
- Kim, J.R.; Schumann, G.; Neal, J.C.; Lin, S.Y. Megaflood analysis through channel networks of the Athabasca Valles, Mars based on multi-resolution stereo DTMs and 2D hydrodynamic modeling. Planet. Space Sci. 2014, 99, 55–69. [Google Scholar] [CrossRef]
- Michael, G.G.; Neukum, G. Planetary surface dating from crater size-frequency distribution measurements: Partial resurfacing events and statistical age uncertainty. Earth Planet. Sci. Lett. 2010, 294, 223–229. [Google Scholar] [CrossRef]
- Robbins, S.J.; Hynek, B.M. The secondary crater population of Mars. Earth Planet. Sci. Lett. 2014, 400, 66–76. [Google Scholar] [CrossRef]
- Jung, R.K.; Muller, J.P.; Van Gasselt, S.; Morley, J.G.; Neukum, G. Automated crater detection, a new tool for Mars cartography and chronology. Photogramm. Eng. Remote Sens. 2005, 71, 1205–1217. [Google Scholar]
- Palafox, L.F.; Hamilton, C.W.; Scheidt, S.P.; Alvarez, A.M. Automated detection of geological landforms on Mars using Convolutional Neural Networks. Comput. Geosci. 2017, 101, 48–56. [Google Scholar] [CrossRef] [PubMed]
- Buscombe, D.; Ritchie, A.C. Landscape classification with deep neural networks. Geoscience 2018, 8, 244. [Google Scholar] [CrossRef]
- Castano, A.; Fukunaga, A.; Biesiadecki, J.; Neakrase, L.; Whelley, P.; Greeley, R.; Lemmon, M.; Castano, R.; Chien, S. Automatic detection of dust devils and clouds on Mars. Mach. Vis. Appl. 2008, 19, 467–482. [Google Scholar] [CrossRef]
- Gor, V.; Castano, R.; Manduchi, R.; Anderson, R.C.; Mjolsness, E. Autonomous rock detection for mars terrain. In Proceedings of the AIAA Space 2001 Conference and Exposition, Williamsburg, VA, USA, 23–26 July 2001. [Google Scholar]
- Williams, J.G.; Konopliv, A.S.; Boggs, D.H.; Park, R.S.; Yuan, D.N.; Lemoine, F.G.; Goossens, S.; Mazarico, E.; Nimmo, F.; Weber, R.C.; et al. Lunar interior properties from the GRAIL mission. J. Geophys. Res. Planets 2014, 119, 1546–1578. [Google Scholar] [CrossRef]
- Park, R.S.; Konopliv, A.S.; Bills, B.G.; Rambaux, N.; Castillo-Rogez, J.C.; Raymond, C.A.; Vaughan, A.T.; Ermakov, A.I.; Zuber, M.T.; Fu, R.R.; et al. A partially differentiated interior for (1) Ceres deduced from its gravity field and shape. Nature 2016, 537, 515–517. [Google Scholar] [CrossRef]
- Orosei, R.; Jordan, R.L.; Morgan, D.D.; Cartacci, M.; Cicchetti, A.; Duru, F.; Gurnett, D.A.; Heggy, E.; Kirchner, D.L.; Noschese, R.; et al. Mars Advanced Radar for Subsurface and Ionospheric Sounding (MARSIS) after nine years of operation: A summary. Planet. Space Sci. 2015, 112, 98–114. [Google Scholar] [CrossRef]
- Seu, R.; Phillips, R.J.; Biccari, D.; Orosei, R.; Masdea, A.; Picardi, G.; Safaeinili, A.; Campbell, B.A.; Plaut, J.J.; Marinangeli, L.; et al. SHARAD sounding radar on the Mars Reconnaissance Orbiter. J. Geophys. Res. E Planets 2007, 112, E5. [Google Scholar] [CrossRef]
- Campbell, B.A.; Putzig, N.E.; Foss, F.J.; Phillips, R.J. SHARAD signal attenuation and delay offsets due to the Martian ionosphere. IEEE Geosci. Remote Sens. Lett. 2013, 11, 632–635. [Google Scholar] [CrossRef]
- Ferro, A.; Pascal, A.; Bruzzone, L. A novel technique for the automatic detection of surface clutter returns in radar sounder data. IEEE Trans. Geosci. Remote Sens. 2013, 51, 3037–3055. [Google Scholar] [CrossRef]
- Kang, M.S.; Kim, N.; Lee, J.J.; An, Y.K. Deep learning-based automated underground cavity detection using three-dimensional ground penetrating radar. Struct. Heal. Monit. 2020, 19, 173–185. [Google Scholar] [CrossRef]
- Travassos, X.L.; Avila, S.L.; Ida, N. Artificial Neural Networks and Machine Learning techniques applied to Ground Penetrating Radar: A review. Appl. Comput. Inform. 2018. [CrossRef]
- Campbell, B.A.; Watters, T.R. Phase compensation of MARSIS subsurface sounding data and estimation of ionospheric properties: New insights from SHARAD results. J. Geophys. Res. Planets 2016, 121, 180–193. [Google Scholar] [CrossRef]
- Alberti, G.; Castaldo, L.; Orosei, R.; Frigeri, A.; Cirillo, G. Permittivity estimation over Mars by using SHARAD data: The Cerberus Palus area. J. Geophys. Res. E Planets 2012, 117, E9. [Google Scholar] [CrossRef]
- Castaldo, L.; Mège, D.; Gurgurewicz, J.; Orosei, R.; Alberti, G. Global permittivity mapping of the Martian surface from SHARAD. Earth Planet. Sci. Lett. 2017, 462, 55–65. [Google Scholar] [CrossRef]
- Holt, J.W.; Safaeinili, A.; Plaut, J.J.; Head, J.W.; Phillips, R.J.; Seu, R.; Kempf, S.D.; Choudhary, P.; Young, D.A.; Putzig, N.E.; et al. Radar sounding evidence for buried glaciers in the southern mid-latitudes of Mars. Science 2008, 322, 1235–1238. [Google Scholar] [CrossRef]
- Hauber, E.; van Gasselt, S.; Chapman, M.G.; Neukum, G. Geomorphic evidence for former lobate debris aprons at low latitudes on Mars: Indicators of the Martian paleoclimate. J. Geophys. Res. E Planets 2008, 113, E2. [Google Scholar] [CrossRef]
- van Gasselt, S.; Kim, J.; Baik, H.S. Euripus Mons-Landform Evolution and Climate Constraints in Promethei Terra. In Proceedings of the EGU General Assembly Conference Abstracts, Vienna, Austria, 17–22 April 2016. [Google Scholar]
- Plaut, J.J.; Safaeinili, A.; Holt, J.W.; Phillips, R.J.; Head, J.W.; Seu, R.; Putzig, N.E.; Frigeri, A. Radar evidence for ice in lobate debris aprons in the mid-northern latitudes of Mars. Geophys. Res. Lett. 2009, 36. [Google Scholar] [CrossRef]
- van Gasselt, S.; Hauber, E.; Neukum, G. Cold-climate modification of Martian landscapes: A case study of a spatulate debris landform in the Hellas Montes Region, Mars. J. Geophys. Res. E Planets 2007, 112, E9. [Google Scholar] [CrossRef]
- Karlsson, N.B.; Schmidt, L.S.; Hvidberg, C.S. Volume of Martian midlatitude glaciers from radar observations and ice flow modeling. Geophys. Res. Lett. 2015, 42, 2627–2633. [Google Scholar] [CrossRef]
- Schmidt, L.S.; Hvidberg, C.S.; Kim, J.R.; Karlsson, N.B. Non-linear flow modelling of a Martian Lobate Debris Apron. J. Glaciol. 2019, 65, 889–899. [Google Scholar] [CrossRef]
- Cutts, J.A.; Lewis, B.H. Models of climate cycles recorded in Martian polar layered deposits. Icarus 1982, 50, 216–244. [Google Scholar] [CrossRef]
- Hvidberg, C.S.; Fishbaugh, K.E.; Winstrup, M.; Svensson, A.; Byrne, S.; Herkenhoff, K.E. Reading the climate record of the martian polar layered deposits. Icarus 2012, 221, 405–419. [Google Scholar] [CrossRef]
- Fairén, A.G.; Dohm, J.M.; Baker, V.R.; de Pablo, M.A.; Ruiz, J.; Ferris, J.C.; Anderson, R.C. Episodic flood inundations of the northern plains of Mars. Icarus 2003, 165, 53–67. [Google Scholar] [CrossRef]
- Perron, J.T.; Mitrovica, J.X.; Manga, M.; Matsuyama, I.; Richards, M.A. Evidence for an ancient martian ocean in the topography of deformed shorelines. Nature 2007, 447, 840–843. [Google Scholar] [CrossRef]
- Pondrelli, M.; Rossi, A.P.; Marinangeli, L.; Hauber, E.; Gwinner, K.; Baliva, A.; Di Lorenzo, S. Evolution and depositional environments of the Eberswalde fan delta, Mars. Icarus 2008, 197, 429–451. [Google Scholar] [CrossRef]
- Levrard, B.; Forget, F.; Montmessin, F.; Laskar, J. Recent ice-rich deposits formed at high latitudes on Mars by sublimation of unstable equatorial ice during low obliquity. Nature 2004, 431, 1072–1075. [Google Scholar] [CrossRef]
- Orosei, R.; Lauro, S.E.; Pettinelli, E.; Cicchetti, A.; Coradini, M.; Cosciotti, B.; Di Paolo, F.; Flamini, E.; Mattei, E.; Pajola, M.; et al. Radar evidence of subglacial liquid water on Mars. Science 2018, 361, 490–493. [Google Scholar] [CrossRef]
- Plaut, J.J.; Picardi, G.; Safaeinili, A.; Ivanov, A.B.; Milkovich, S.M.; Cicchetti, A.; Kofman, W.; Mouginot, J.; Farrell, W.M.; Phillips, R.J.; et al. Subsurface radar sounding of the south polar layered deposits of Mars. Science 2007, 316, 92–95. [Google Scholar] [CrossRef]
- Putzig, N.E.; Phillips, R.J.; Campbell, B.A.; Mellon, M.T.; Holt, J.W.; Brothers, T.C. SHARAD soundings and surface roughness at past, present, and proposed landing sites on Mars: Reflections at Phoenix may be attributable to deep ground ice. J. Geophys. Res. E Planets 2014, 119, 1936–1949. [Google Scholar] [CrossRef]
- Cull, S.; Arvidson, R.E.; Mellon, M.T.; Skemer, P.; Shaw, A.; Morris, R.V. Compositions of subsurface ices at the mars phoenix landing site. Geophys. Res. Lett. 2010, 37, 24. [Google Scholar] [CrossRef]
- Carr, M.H. Water on Mars; Oxford University Press: New York, NY, USA, 1987; ISBN 9780195099386. [Google Scholar]
- Picardi, G.; Plaut, J.J.; Biccari, D.; Bombaci, O.; Calabrese, D.; Cartacci, M.; Cicchetti, A.; Clifford, S.M.; Edenhofer, P.; Farrell, W.M.; et al. Planetary science: Radar soundings of the subsurface of Mars. Science 2005, 310, 1925–1928. [Google Scholar] [CrossRef] [PubMed]
- Zuber, M.T.; Phillips, R.J.; Andrews-Hanna, J.C.; Asmar, S.W.; Konopliv, A.S.; Lemoine, F.G.; Plaut, J.J.; Smith, D.E.; Smrekar, S.E. Density of mars’ south polar layered deposits. Science 2007, 317, 1718–1719. [Google Scholar] [CrossRef] [PubMed]
- Nunes, D.C.; Smrekar, S.E.; Fisher, B.; Plaut, J.J.; Holt, J.W.; Head, J.W.; Kadish, S.J.; Phillips, R.J. Shallow Radar (SHARAD), pedestal craters, and the lost Martian layers: Initial assessments. J. Geophys. Res. E Planets 2011, 116, E04006. [Google Scholar] [CrossRef]
- Campbell, B.; Phillips, R. Mars Reconnaissance Orbiter Shallow Radar Radargram Data, MRO-M-SHARAD-5-RADARGRAM-V1.0; NASA: Washington, DC, USA, 2014. [Google Scholar]
- Campbell, B. U.S. Shallow Radar (SHARAD) Data Product Description for the Planetary Data System; Smithsonian Institute: Washington, DC, USA, 2014; Available online: https://pds-geosciences.wustl.edu/mro/mro-m-sharad-5-radargram-v1/mrosh_2001/document/rgram_processing.pdf (accessed on 2 January 2020).
- Holt, J.W.; Kempf, S.D.; Young, D.A. Clutter and Cross-Track Slopes: Interpreting Airborne and Orbital Radar-Sounding Data in Glacial Environments; University of Texas at Austin: Austin, TA, USA, 2013; Available online: https://www.cresis.ku.edu/sites/default/files/NewsEvents/Meetings/Presentations/Holt.pdf (accessed on 2 January 2020).
- Putzig, N.E.; Phillips, R.J.; Campbell, B.A.; Plaut, J.J.; Holt, J.W.; Bernardini, F.; Egan, A.F.; Smith, I.B. Custom SHARAD processing via the CO-SHARPS Processing Boutique. In Proceedings of the 47th Lunar and Planetary Science Conference, The Woodlands, TA, USA, 21–25 March 2016; p. 3010. Available online: https://www.hou.usra.edu/meetings/lpsc2016/pdf/3010.pdf (accessed on 2 January 2020).
- Putzig, N.E. CPB: The CO-SHARPS Processing Boutique. In Proceedings of the SHARAD/MARSIS Data Users’ Workshop; Southwest Research Institute: San Antonio, TA, USA, 2014. Available online: https://pds-geosciences.wustl.edu/workshops/SHARAD_MARSIS_Mar14/Putzig_CO-SHARPS-Processing-Boutique.pdf (accessed on 2 January 2020).
- Parsons, R.; Holt, J. Constraints on the formation and properties of a Martian lobate debris apron: Insights from high-resolution topography, SHARAD radar data, and a numerical ice flow model. J. Geophys. Res. E Planets 2016, 121, 432–453. [Google Scholar] [CrossRef]
- Whitten, J.L.; Campbell, B.A.; Morgan, G.A. A subsurface depocenter in the South Polar Layered Deposits of Mars. Geophys. Res. Lett. 2017, 44, 8188–8195. [Google Scholar] [CrossRef]
- Xiong, S.; Muller, J.P. Automated reconstruction of subsurface interfaces in Promethei Lingula near the Martian south pole by using SHARAD data. Planet. Space Sci. 2019, 166, 59–69. [Google Scholar] [CrossRef]
- Srinivasa Reddy, B.; Chatterji, B.N. An FFT-based technique for translation, rotation, and scale-invariant image registration. IEEE Trans. Image Process. 1996, 5, 1266–1271. [Google Scholar] [CrossRef]
- Ronneberger, O.; Fischer, P.; Brox, T. U-net: Convolutional networks for biomedical image segmentation. In Lecture Notes in Computer Science (Including Subseries Lecture Notes in Artificial Intelligence and Lecture Notes in Bioinformatics); Springer: Berlin/Heidelberg, Germany, 2015; Volume 9351, pp. 234–241. [Google Scholar]
- Ioffe, S.; Szegedy, C. Batch normalization: Accelerating deep network training by reducing internal covariate shift. In Proceedings of the 32nd International Conference on Machine Learning (ICML 2015), Lille, France, 6–11 July 2015; Volume 1, pp. 448–456. [Google Scholar]
- Zhang, T.; Ramakrishnan, R.; Livny, M. BIRCH: An Efficient Data Clustering Method for Very Large Databases. SIGMOD Rec. (ACM Spec. Interes. Gr. Manag. Data) 1996, 25, 103–114. [Google Scholar]
- Baik, H.; Kim, J. The development of 3D sub-surface mapping scheme and its application to Martian lobate debris aprons. In Proceedings of the International Archives of the Photogrammetry, Remote Sensing and Spatial Information Sciences-ISPRS Archives. Int. Soc. Photogramm. Remote Sens. 2017, 42, 1–5. [Google Scholar]
- Schroeder, D.M.; Romero-Wolf, A.; Carrer, L.; Grima, C.; Campbell, B.A.; Kofman, W.; Bruzzone, L.; Blankenship, D.D. Assessing the potential for passive radio sounding of Europa and Ganymede with RIME and REASON. Planet. Space Sci. 2016, 134, 52–60. [Google Scholar] [CrossRef]











| System Characteristics | SHARAD Specification | 
|---|---|
| Carrier frequency | 20 MHz | 
| Vertical resolution (if surface permittivity is 4.0) | 7.5 m * | 
| Transmitter power | 10 W | 
| Pulse length | 85 µs | 
| Pulse repetition frequency | 700/350 Hz | 
| Horizontal resolution (along track x cross track) | 0.3–1 km × 3–6 km | 
| Estimated maximum penetration depth in the scenario of porous (30%) materials and underneath ice filled pore spaces below [20] | 1500 m ** | 
| Region | Extend | Track No. | 
|---|---|---|
| Euripus Mons | 44.22° S–45.44° S 106.20° E–104.11° E | 352701, 579501, 600601, 615101, 626301, 650701, 671801, 683001, 686301, 707401, 718601, 721901, 783201, 797701, 905801, 1333701, 1790601, 1949501 | 
| Phoenix landing site | 67.0–69.5°N, 229.5–238.5° E | 177501, 183401, 190001, 203201, 693701, 233501 | 
| Martian polar deposits (Planum Australe) | Below 70° S | 718601, 721901 | 
| Anonymous LDA | 39.83° S–42,23° S 103.59° E–106.80° E | 600601, 686301, 718601, 721901 | 
| Region | True Positive | False Positive | False Negative | True Negative | 
|---|---|---|---|---|
| Euripus Mons | 315 | 539 | 258 | 654,248 | 
| Anonymous LDA | 22 | 206 | 59 | 786,145 | 
| Phoenix L. S. | 0 | 0 | 67 | 327,613 | 
| Polar Regions | 0 | 65 | 0 | 262,079 | 
| Region | Accuracy | AUC | Balanced Accuracy | Precision | Recall | F Score | Jaccard Index | 
|---|---|---|---|---|---|---|---|
| Euripus Mons | 0.99878 | 0.92241 | 0.68422 | 0.36885 | 0.54973 | 0.44148 | 0.288 | 
| Anonymous LDA | 0.99966 | 0.72016 | 0.54820 | 0.09649 | 0.27160 | 0.14239 | 0.076 | 
| Phoenix L. S. | 0.99979 | 0.49951 | - | - | - | - | - | 
| Polar Regions | 0.99975 | - | 0.50000 | - | - | - | - | 
© 2020 by the authors. Licensee MDPI, Basel, Switzerland. This article is an open access article distributed under the terms and conditions of the Creative Commons Attribution (CC BY) license (http://creativecommons.org/licenses/by/4.0/).
Share and Cite
Gupta, V.; Gupta, S.K.; Kim, J. Automated Discontinuity Detection and Reconstruction in Subsurface Environment of Mars Using Deep Learning: A Case Study of SHARAD Observation. Appl. Sci. 2020, 10, 2279. https://doi.org/10.3390/app10072279
Gupta V, Gupta SK, Kim J. Automated Discontinuity Detection and Reconstruction in Subsurface Environment of Mars Using Deep Learning: A Case Study of SHARAD Observation. Applied Sciences. 2020; 10(7):2279. https://doi.org/10.3390/app10072279
Chicago/Turabian StyleGupta, Vanshika, Sharad Kumar Gupta, and Jungrack Kim. 2020. "Automated Discontinuity Detection and Reconstruction in Subsurface Environment of Mars Using Deep Learning: A Case Study of SHARAD Observation" Applied Sciences 10, no. 7: 2279. https://doi.org/10.3390/app10072279
APA StyleGupta, V., Gupta, S. K., & Kim, J. (2020). Automated Discontinuity Detection and Reconstruction in Subsurface Environment of Mars Using Deep Learning: A Case Study of SHARAD Observation. Applied Sciences, 10(7), 2279. https://doi.org/10.3390/app10072279
 
        

 
       