Parallel Compact Differential Evolution for Optimization Applied to Image Segmentation
Abstract
1. Introduction
2. Background
2.1. DE Algorithm
- Initialization: where represents the i-th individual of the 0-th generation, and represents the j-th dimension of the i-th individual. Initialize the population through an uniform distribution method:rand () represents a random number.
- Variation: The DE algorithm implements the mutation of individuals through a difference mechanism. A frequently-used difference mechanism is to randomly select two individuals from the population and add their scaled vector difference to the individual vector to be mutated:where is the individual to be mutated in the g-th generation, and are two individuals randomly selected from g-th generation. [0, 2] as a constant, represents the scaling factor. [1, Np] and . is a temporary offspring produced by mutation. This difference mechanism is called rand/1/bin. Other difference mechanisms are proposed in [27].
- Crossover: The binomial crossover mechanism is implemented for each individual of the g-th generation population {} and its temporary offspring {} to obtain the final offspring. The formula is as follows:where [0, 1] is a predefined constant, which is called the crossover rate.
- Selection: The DE algorithm employs a greedy algorithm to choose individuals for the next generation:is a fitness function. In the process of evolution, the individual with higher fitness value will be preserved. The pseudocode of the DE algorithm is shown in Algorithm 1.
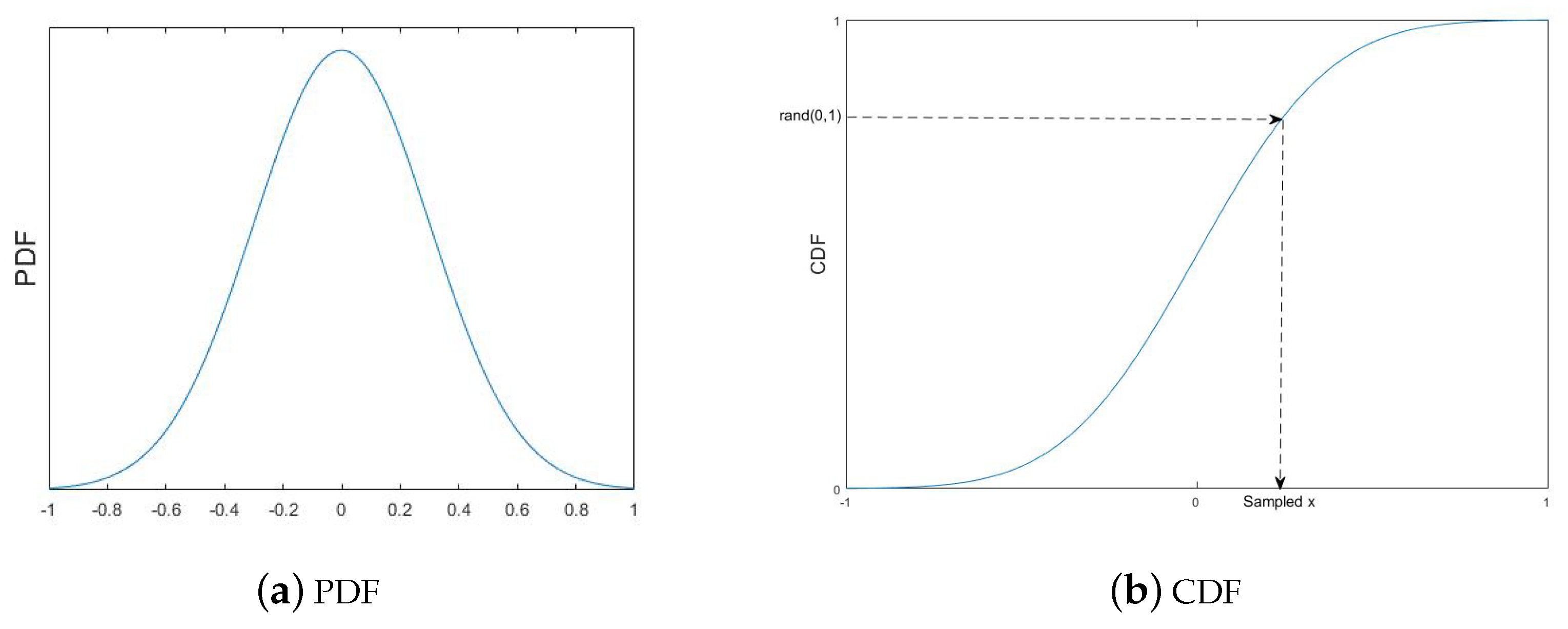
2.2. Compact Differential Evolution Algorithm
- Construct a PDF with as a parameter.
- Construct a cumulative distribution function through Chebyshev polynomials.
- Generate a random number r over the (0, 1) interval, which is uniformly distributed.
- Get the corresponding x through inverse cumulative distribution function (ICDF) according to r.
| Algorithm 1: DE algorithm pseudocode (rand/1/bin) |
![]() |
| Algorithm 2: pe-cDE algorithm pseudocode (rand/1/bin) |
![]() |
| Algorithm 3: ne-cDE algorithm pseudocode (rand/1/bin) |
![]() |
3. Parallel Compact Differential Evolution
- Divide the problem into g independent groups, and initialize the in each group, where
- According to the method proposed in Section 2, each group generates an elite.
- Each group performs mutation and crossover.
- According to the persistent elitism version, each group compares the generated offspring with the elite, and obtains a new elite and updates the according to the rules mentioned in Section 2.
- Every time after (a predefined constant representing the threshold) iterations, the groups communicate with each other. Taking the optimal elite strategy as an example, it firstly calculates the fitness of the elites in each group and then selects the elite with the highest fitness to replace the other elites. will also be replaced with the optimal elite’s .
- Repeat 2–5 until the program ends.
| Algorithm 4: pcDE (optimal elite) algorithm pseudocode (rand/1/bin) |
![]() |
| Algorithm 5: pcDE (mean elite) algorithm pseudocode (rand/1/bin) |
![]() |
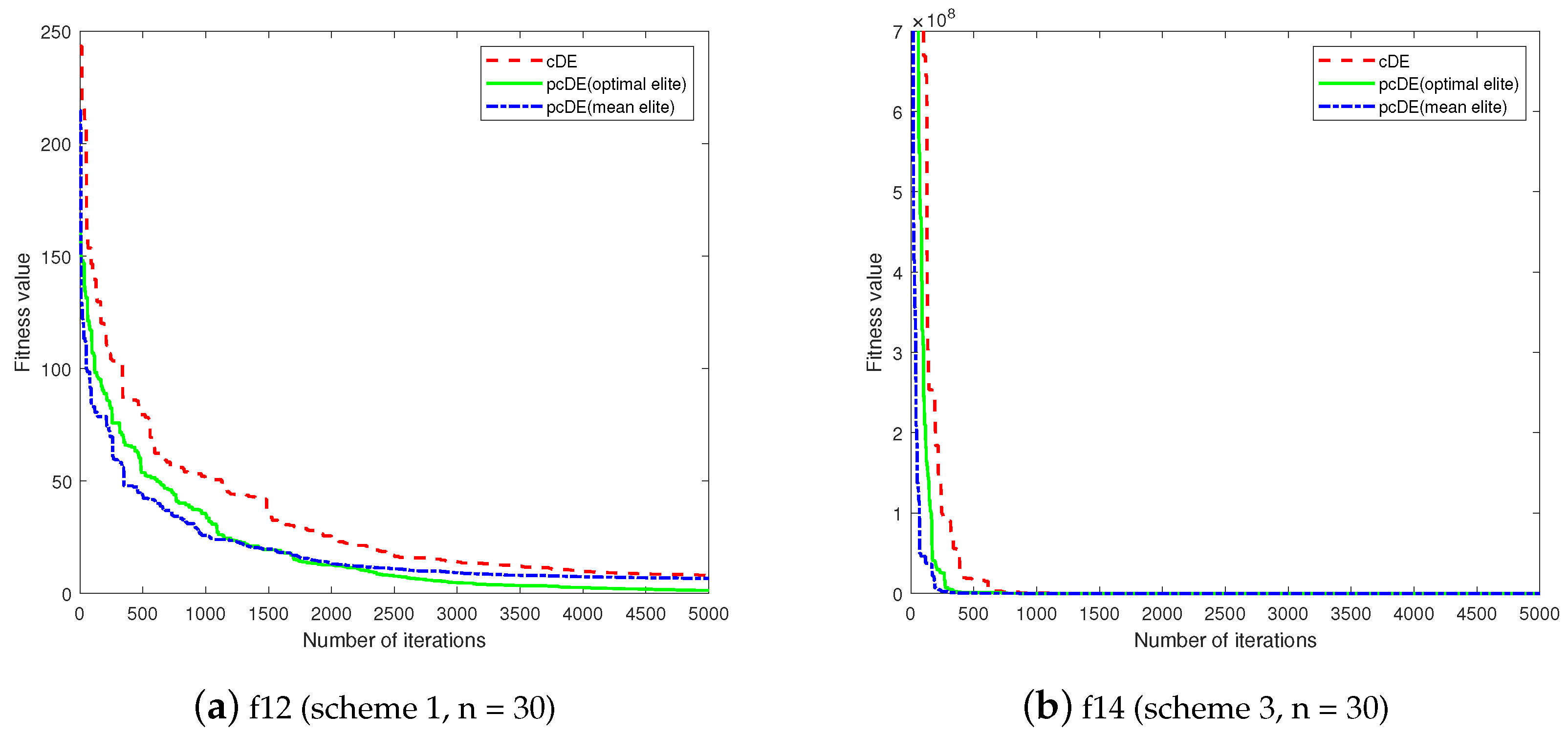
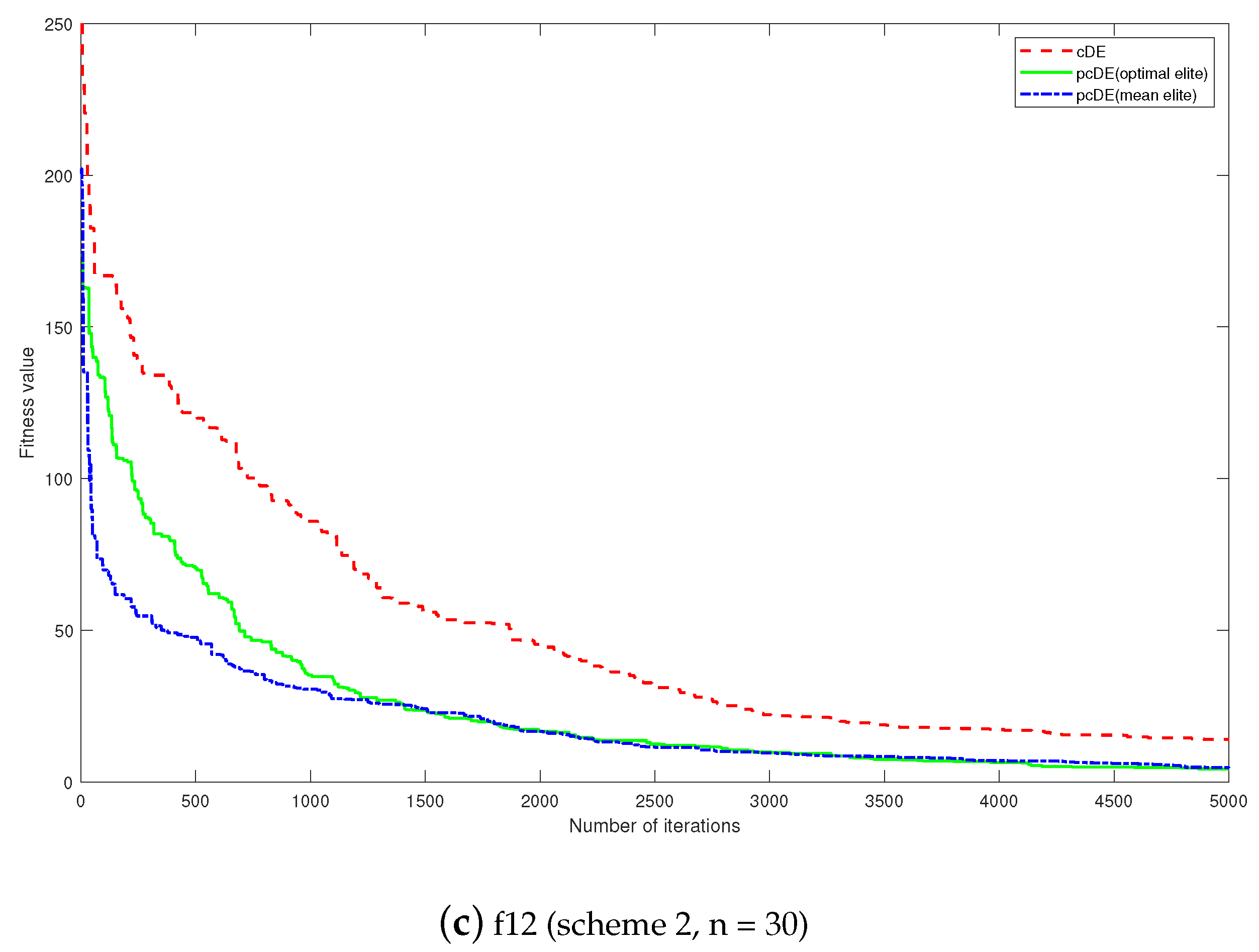
4. Numerical Results
5. Case of Study: Parallel Compact Differential Evolution for Image Segmentation
- Image preprocessing. Enhance the contrast of the image to achieve better segmentation.
- Calculate the optimal threshold for image segmentation through different methods to get the binarized image.
- Use morphological methods to process images to extract targets.
- Mark target contour.
- : Represent the result of ground truth segmentation (Figure 13).
- : Represent the result of algorithm segmentation.
6. Conclusions
Author Contributions
Funding
Conflicts of Interest
References
- Storn, R.; Price, K. Differential evolution—A simple and efficient heuristic for global optimization over continuous spaces. J. Glob. Optim. 1997, 11, 341–359. [Google Scholar] [CrossRef]
- Meng, Z.; Pan, J.S. HARD-DE: Hierarchical archive based mutation strategy with depth information of evolution for the enhancement of differential evolution on numerical optimization. IEEE Access 2019, 7, 12832–12854. [Google Scholar] [CrossRef]
- Chu, S.C.; Xue, X.; Pan, J.S.; Wu, X. Optimizing Ontology Alignment in Vector Space. J. Internet Technol. 2020, 21, 15–22. [Google Scholar]
- Harik, G.R.; Lobo, F.G.; Goldberg, D.E. The compact genetic algorithm. IEEE Trans. Evolut. Comput. 1999, 3, 287–297. [Google Scholar] [CrossRef]
- Rastegar, R.; Hariri, A. A step forward in studying the compact genetic algorithm. Evolut. Comput. 2006, 14, 277–289. [Google Scholar] [CrossRef]
- Harik, G. Linkage Learning via Probabilistic Modeling in the ECGA; IlliGAL Report 99010; Illinois Genetic Algorithms Laboratory: Urbana, IL, USA, 1999. [Google Scholar]
- Sastry, K.; Goldberg, D.E.; Johnson, D. Scalability of a hybrid extended compact genetic algorithm for ground state optimization of clusters. Mater. Manuf. Process. 2007, 22, 570–576. [Google Scholar] [CrossRef]
- Gallagher, J.C.; Vigraham, S. A modified compact genetic algorithm for the intrinsic evolution of continuous time recurrent neural networks. In Proceedings of the 4th Annual Conference on Genetic and Evolutionary Computation, New York, NY, USA, 9–13 July 2002; pp. 163–170. [Google Scholar]
- Mininno, E.; Neri, F.; Cupertino, F.; Naso, D. Compact differential evolution. IEEE Trans. Evolut. Comput. 2010, 15, 32–54. [Google Scholar] [CrossRef]
- Neri, F.; Tirronen, V. Recent advances in differential evolution: A survey and experimental analysis. Artif. Intell. Rev. 2010, 33, 61–106. [Google Scholar] [CrossRef]
- Caponio, A.; Kononova, A.V.; Neri, F. Differential evolution with scale factor local search for large scale problems. In Computational Intelligence in Expensive Optimization Problems; Springer: Berlin, Germany, 2010; pp. 297–323. [Google Scholar]
- Weber, M.; Neri, F.; Tirronen, V. Distributed differential evolution with explorative–exploitative population families. Genet. Program. Evol. Mach. 2009, 10, 343. [Google Scholar] [CrossRef]
- Otsu, N. A threshold selection method from gray-level histograms. IEEE Trans. Syst. Man Cybern. 1979, 9, 62–66. [Google Scholar] [CrossRef]
- Kapur, J.N.; Sahoo, P.K.; Wong, A.K. A new method for gray-level picture thresholding using the entropy of the histogram. Comput. Vis. Graph. Image Process. 1985, 29, 273–285. [Google Scholar] [CrossRef]
- Kittler, J.; Illingworth, J. Minimum error thresholding. Pattern Recognit. 1986, 19, 41–47. [Google Scholar] [CrossRef]
- Hongfu, C.G.Z. 2-D maximum entropy method of image segmentation based on genetic algorithm. J. Comput. Aided Des. Comput. Graph. 2002, 6, 8. [Google Scholar]
- Wu, Y.Q.; Pan, Z.; Wu, W.Y. Maximum Entropy Image Thresholding Based on Two-Dimensional Histogram Oblique Segmentation. Pattern Recognit. Aritif. Intell. 2009, 6, 162–168. [Google Scholar]
- Pan, J.S.; Kong, L.; Sung, T.W.; Tsai, P.W.; Snášel, V. A clustering scheme for wireless sensor networks based on genetic algorithm and dominating set. J. Internet Technol. 2018, 19, 1111–1118. [Google Scholar]
- Nguyen, T.T.; Pan, J.S.; Dao, T.K. An improved flower pollination algorithm for optimizing layouts of nodes in wireless sensor network. IEEE Access 2019, 7, 75985–75998. [Google Scholar] [CrossRef]
- Wang, J.; Ju, C.; Gao, Y.; Sangaiah, A.K.; Kim, G.J. A PSO based energy efficient coverage control algorithm for wireless sensor networks. Comput. Mater. Contin. 2018, 56, 433–446. [Google Scholar]
- Wang, J.; Gao, Y.; Liu, W.; Sangaiah, A.K.; Kim, H.J. An improved routing schema with special clustering using PSO algorithm for heterogeneous wireless sensor network. Sensors 2019, 19, 671. [Google Scholar] [CrossRef]
- Wang, J.; Gao, Y.; Liu, W.; Wu, W.; Lim, S.J. An asynchronous clustering and mobile data gathering schema based on timer mechanism in wireless sensor networks. Comput. Mater. Contin. 2019, 58, 711–725. [Google Scholar] [CrossRef]
- Chen, C.M.; Wang, K.H.; Yeh, K.H.; Xiang, B.; Wu, T.Y. Attacks and solutions on a three-party password-based authenticated key exchange protocol for wireless communications. J. Ambient Intell. Humaniz. Comput. 2019, 10, 3133–3142. [Google Scholar] [CrossRef]
- Wu, C.I.; Kung, H.Y.; Chen, C.H.; Kuo, L.C. An intelligent slope disaster prediction and monitoring system based on WSN and ANP. Expert Syst. Appl. 2014, 41, 4554–4562. [Google Scholar] [CrossRef]
- Chen, C.H.; Lee, C.A.; Lo, C.C. Vehicle localization and velocity estimation based on mobile phone sensing. IEEE Access 2016, 4, 803–817. [Google Scholar] [CrossRef]
- Sun, C.; Jin, Y.; Cheng, R.; Ding, J.; Zeng, J. Surrogate-assisted cooperative swarm optimization of high-dimensional expensive problems. IEEE Trans. Evolut. Comput. 2017, 21, 644–660. [Google Scholar] [CrossRef]
- Das, S.; Suganthan, P.N. Differential evolution: A survey of the state-of-the-art. IEEE Trans. Evolut. Comput. 2010, 15, 4–31. [Google Scholar] [CrossRef]
- Wang, H.; Rahnamayan, S.; Sun, H.; Omran, M.G. Gaussian bare-bones differential evolution. IEEE Trans. Cybern. 2013, 43, 634–647. [Google Scholar] [CrossRef]
- Mininno, E.; Cupertino, F.; Naso, D. Real-valued compact genetic algorithms for embedded microcontroller optimization. IEEE Trans. Evolut. Comput. 2008, 12, 203–219. [Google Scholar] [CrossRef]
- Pan, J.S.; Lee, C.Y.; Sghaier, A.; Zeghid, M.; Xie, J. Novel systolization of subquadratic space complexity multipliers based on toeplitz matrix–vector product approach. IEEE Trans. Very Large Scale Integr. VLSI Syst. 2019, 27, 1614–1622. [Google Scholar] [CrossRef]
- Gautschi, W. Error function and Fresnel integrals. Handb. Math. Funct. 1972, 55, 297–308. [Google Scholar]
- Cody, W.J. Rational Chebyshev approximations for the error function. Math. Comput. 1969, 23, 631–637. [Google Scholar] [CrossRef]
- Chang, J.F.; Roddick, J.F.; Pan, J.S.; Chu, S. A parallel particle swarm optimization algorithm with communication strategies. Inf. Sci. Eng. 2005, 21, 809–818. [Google Scholar]
- Pan, T.S.; Dao, T.K.; Chu, S.C. A Communication Strategy for Paralleling Grey Wolf Optimizer. In International Conference on Genetic and Evolutionary Computing; Springer: Berlin, Germany, 2015; pp. 253–262. [Google Scholar]
- Meng, Z.; Pan, J.S.; Tseng, K.K. PaDE: An enhanced Differential Evolution algorithm with novel control parameter adaptation schemes for numerical optimization. Knowl. Based Syst. 2019, 168, 80–99. [Google Scholar] [CrossRef]
- Pan, J.S.; Hu, P.; Chu, S.C. Novel Parallel Heterogeneous Meta-Heuristic and Its Communication Strategies for the Prediction of Wind Power. Processes 2019, 7, 845. [Google Scholar] [CrossRef]
- Suganthan, P.N.; Hansen, N.; Liang, J.J.; Deb, K.; Chen, Y.P.; Auger, A.; Tiwari, S. Problem Definitions and Evaluation Criteria for the CEC 2005 Special Session on Real-Parameter Optimization; KanGAL Report 2005005; Kanpur Genetic Algorithms Laboratory: Kanpur, India, 2005. [Google Scholar]
- Qin, A.K.; Huang, V.L.; Suganthan, P.N. Differential evolution algorithm with strategy adaptation for global numerical optimization. IEEE Trans. Evol. Comput. 2008, 13, 398–417. [Google Scholar] [CrossRef]
- Vesterstrom, J.; Thomsen, R. A comparative study of differential evolution, particle swarm optimization, and evolutionary algorithms on numerical benchmark problems. In Proceedings of the 2004 Congress on Evolutionary Computation (IEEE Cat. No. 04TH8753), Portland, OR, USA, 19–23 June 2004; Volume 2, pp. 1980–1987. [Google Scholar]
- Yao, X.; Liu, Y.; Lin, G. Evolutionary programming made faster. IEEE Trans. Evolut. Comput. 1999, 3, 82–102. [Google Scholar]
- Chang, H.H.; Zhuang, A.H.; Valentino, D.J.; Chu, W.C. Performance measure characterization for evaluating neuroimage segmentation algorithms. Neuroimage 2009, 47, 122–135. [Google Scholar] [CrossRef] [PubMed]
- Taha, A.A.; Hanbury, A. Metrics for evaluating 3D medical image segmentation: Analysis, selection, and tool. BMC Med. Imaging 2015, 15, 29. [Google Scholar] [CrossRef]














| Function | cDE | pcDE (Optimal Elite) | pcDE (Mean Elite) |
|---|---|---|---|
| n = 10 | |||
| 1 | |||
| 2 | |||
| 3 | |||
| 4 | |||
| 5 | |||
| 6 | |||
| 7 | |||
| 8 | |||
| 9 | |||
| 10 | |||
| 11 | |||
| 12 | |||
| 13 | |||
| 14 | |||
| 15 | |||
| 16 | |||
| 17 | |||
| n = 30 | |||
| 1 | |||
| 2 | |||
| 3 | |||
| 4 | |||
| 5 | |||
| 6 | |||
| 7 | |||
| 8 | |||
| 9 | |||
| 10 | |||
| 11 | |||
| 12 | |||
| 13 | |||
| 14 | |||
| 15 | |||
| 16 | |||
| 17 | |||
| n various | |||
| 18 | |||
| 19 | |||
| 20 | |||
| 21 | |||
| 22 | |||
| 23 | |||
| 24 | |||
| 25 | |||
| Function | cDE | pcDE (Optimal Elite) | pcDE (Mean Elite) |
|---|---|---|---|
| n = 10 | |||
| 1 | |||
| 2 | |||
| 3 | |||
| 4 | |||
| 5 | |||
| 6 | |||
| 7 | |||
| 8 | |||
| 9 | |||
| 10 | |||
| 11 | |||
| 12 | |||
| 13 | |||
| 14 | |||
| 15 | |||
| 16 | |||
| 17 | |||
| n = 30 | |||
| 1 | |||
| 2 | |||
| 3 | |||
| 4 | |||
| 5 | |||
| 6 | |||
| 7 | |||
| 8 | |||
| 9 | |||
| 10 | |||
| 11 | |||
| 12 | |||
| 13 | |||
| 14 | |||
| 15 | |||
| 16 | |||
| 17 | |||
| n various | |||
| 18 | |||
| 19 | |||
| 20 | |||
| 21 | |||
| 22 | |||
| 23 | |||
| 24 | |||
| 25 | |||
| Function | Scheme 1: Rand/1/Bin | Scheme 2: Best/1/Bin | Scheme 3: Rand-to-Best/1/Bin | |||
|---|---|---|---|---|---|---|
| pcDE (Optimal Elite) and pcDE | pcDE (Mean Elite) and pcDE | pcDE (Optimal Elite) and pcDE | pcDE (Mean Elite) and pcDE | pcDE (Optimal Elite) and pcDE | pcDE (Mean Elite) and pcDE | |
| n = 30 | ||||||
| 1 | + | + | + | − | + | + |
| 2 | + | − | + | − | + | − |
| 3 | + | + | − | − | − | − |
| 4 | + | − | + | + | + | + |
| 5 | + | − | + | − | + | + |
| 6 | + | − | + | − | + | + |
| 7 | + | − | + | − | + | − |
| 8 | + | − | + | − | + | − |
| 9 | + | + | − | + | + | + |
| 10 | + | + | + | − | − | − |
| 11 | − | − | + | − | + | + |
| 12 | + | + | + | + | + | + |
| 13 | − | − | + | − | + | + |
| 14 | + | − | + | − | + | + |
| 15 | + | − | + | − | − | − |
| 16 | + | + | + | − | + | + |
| 17 | + | − | + | − | + | − |
| n various | ||||||
| 18 | + | + | + | + | + | + |
| 19 | + | + | + | + | + | + |
| 20 | + | + | + | + | + | + |
| 21 | − | − | + | + | + | + |
| 22 | + | − | + | + | − | − |
| 23 | − | − | − | + | + | + |
| 24 | + | + | + | + | − | + |
| 25 | + | + | + | + | + | + |
| Algorithm | Mean | Standard Deviation | s | t |
|---|---|---|---|---|
| cDE(persistent elitism) | 122 | 118 | ||
| pcDE(persistent elitism) | 103 | 105 | ||
| cDE(non-persistent elitism) | 115 | 112 | ||
| pcDE(non-persistent elitism) | 106 | 107 |
| Segmentation Method | Original Image | Noisy Image |
|---|---|---|
| Otsu | 0.9210 | 0.9531 |
| minimum error thresholding | 0.9732 | 0.9093 |
| pcDE | 0.9738 | 0.9684 |
© 2020 by the authors. Licensee MDPI, Basel, Switzerland. This article is an open access article distributed under the terms and conditions of the Creative Commons Attribution (CC BY) license (http://creativecommons.org/licenses/by/4.0/).
Share and Cite
Sui, X.; Chu, S.-C.; Pan, J.-S.; Luo, H. Parallel Compact Differential Evolution for Optimization Applied to Image Segmentation. Appl. Sci. 2020, 10, 2195. https://doi.org/10.3390/app10062195
Sui X, Chu S-C, Pan J-S, Luo H. Parallel Compact Differential Evolution for Optimization Applied to Image Segmentation. Applied Sciences. 2020; 10(6):2195. https://doi.org/10.3390/app10062195
Chicago/Turabian StyleSui, Xiao, Shu-Chuan Chu, Jeng-Shyang Pan, and Hao Luo. 2020. "Parallel Compact Differential Evolution for Optimization Applied to Image Segmentation" Applied Sciences 10, no. 6: 2195. https://doi.org/10.3390/app10062195
APA StyleSui, X., Chu, S.-C., Pan, J.-S., & Luo, H. (2020). Parallel Compact Differential Evolution for Optimization Applied to Image Segmentation. Applied Sciences, 10(6), 2195. https://doi.org/10.3390/app10062195






