Evaluating Slope Deformation of Earth Dams Due to Earthquake Shaking Using MARS and GMDH Techniques
Abstract
1. Introduction
2. Case Study of Earth Dam
3. Methodology
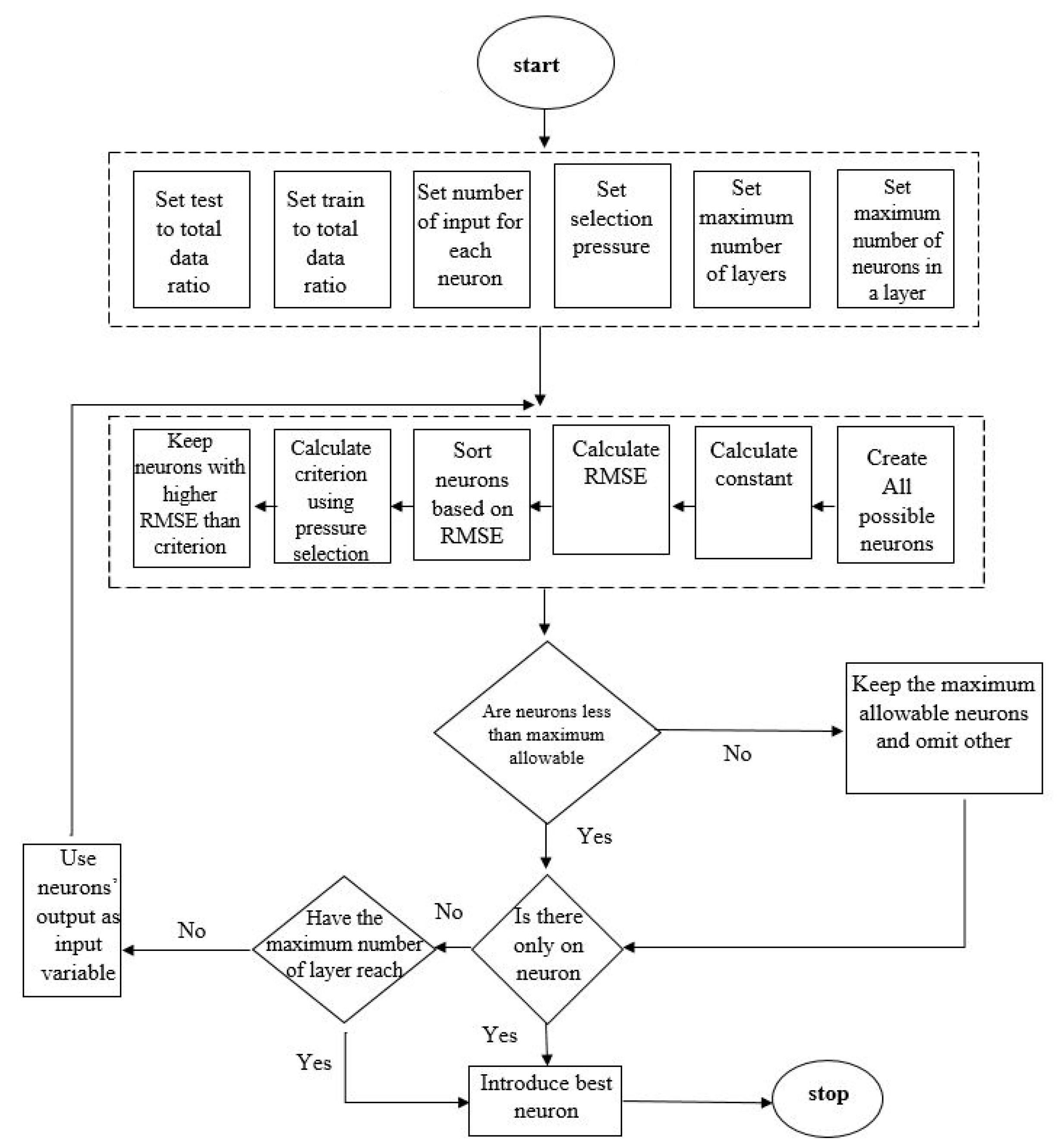
3.1. Group Method of Data Handling (GMDH)
3.2. Multivariate Adaptive Regression Splines (MARS)
3.2.1. Forward Phase
3.2.2. Backward Phase
4. Results and Discussion
4.1. GMDH Simulation
4.2. MARS Modeling
4.2.1. Piecewise-Linear Method
4.2.2. Piecewise-Nonlinear Method
5. Evaluation of the Performance of MARS Technique and the Old Models
6. Conclusions
Author Contributions
Funding
Conflicts of Interest
References
- Newmark, N.M. Effects of earthquakes on dams and embankments. Geotechnique 1965, 15, 139–160. [Google Scholar] [CrossRef]
- Meehan, C.L.; Vahedifard, F. Evaluation of simplified methods for predicting earthquake-induced slope displacements in earth dams and embankments. Eng. Geol. 2013, 152, 180–193. [Google Scholar] [CrossRef]
- Jafarian, Y.; Lashgari, A. Simplified procedure for coupled seismic sliding movement of slopes using displacement-based critical acceleration. Int. J. Geomech. 2016, 16, 4015101. [Google Scholar] [CrossRef]
- Rathje, E.M.; Bray, J.D. Nonlinear coupled seismic sliding analysis of earth structures. J. Geotech. Geoenviron. Eng. 2000, 126, 1002–1014. [Google Scholar] [CrossRef]
- Kramer, S.L.; Smith, M.W. Modified Newmark model for seismic displacements of compliant slopes. J. Geotech. Geoenviron. Eng. 1997, 123, 635–644. [Google Scholar] [CrossRef]
- Makdisi, F.I.; Seed, H.B. Simplified procedure for estimating dam and embankment earthquake-induced deformations. J. Geotech. Geoenviron. Eng. 1978, 104, 849–861. [Google Scholar]
- Strenk, P.M.; Wartman, J. Uncertainty in seismic slope deformation model predictions. Eng. Geol. 2011, 122, 61–72. [Google Scholar] [CrossRef]
- Prevost, J.H.; Abdel-Ghaffar, A.M.; Lacy, S.J. Nonlinear dynamic analyses of an earth dam. J. Geotech. Eng. 1985, 111, 882–897. [Google Scholar] [CrossRef]
- Sarma, S.K. Seismic stability of earth dams and embankments. Geotechnique 1975, 25, 743–761. [Google Scholar] [CrossRef]
- Yegian, M.K.; Marciano, E.A.; Ghahraman, V.G. Earthquake-induced permanent deformations: Probabilistic approach. J. Geotech. Eng. 1991, 117, 35–50. [Google Scholar] [CrossRef]
- Hynes-Griffin, M.E.; Franklin, A.G. Rationalizing the Seismic Coefficient Method; The U.S. Army Corps of Engineers Waterways Experiment Station: Vicksburg, MS, USA, 1984. [Google Scholar]
- Ishihara, K. Soil Behaviour in Earthquake Geotechnics; Oxford University Press: Oxford, UK, 1996. [Google Scholar]
- Rampello, S.; Cascone, E.; Grosso, N. Evaluation of the seismic response of a homogeneous earth dam. Soil Dyn. Earthq. Eng. 2009, 29, 782–798. [Google Scholar] [CrossRef]
- Siyahi, B.; Arslan, H. Earthquake induced deformation of earth dams. Bull. Eng. Geol. Environ. 2008, 67, 397–403. [Google Scholar] [CrossRef]
- Bray, J.D.; Travasarou, T. Simplified procedure for estimating earthquake-induced deviatoric slope displacements. J. Geotech. Geoenviron. Eng. 2007, 133, 381–392. [Google Scholar] [CrossRef]
- Cavallaro, A.; Ferraro, A.; Grasso, S.; Maugeri, M. Site response analysis of the Monte Po Hill in the City of Catania. Am. Ins. Phys. 2008, 1020, 240–251. [Google Scholar]
- Koopialipoor, M.; Nikouei, S.S.; Marto, A.; Fahimifar, A.; Armaghani, D.J.; Mohamad, E.T. Predicting tunnel boring machine performance through a new model based on the group method of data handling. Bull. Eng. Geol. Environ. 2018, 78, 3799–3813. [Google Scholar] [CrossRef]
- Liao, X.; Khandelwal, M.; Yang, H.; Koopialipoor, M.; Murlidhar, B.R. Effects of a proper feature selection on prediction and optimization of drilling rate using intelligent techniques. Eng. Comput. 2019. [Google Scholar] [CrossRef]
- Koopialipoor, M.; Ghaleini, E.N.; Haghighi, M.; Kanagarajan, S.; Maarefvand, P.; Mohamad, E.T. Overbreak prediction and optimization in tunnel using neural network and bee colony techniques. Eng. Comput. 2018, 35, 1191–1202. [Google Scholar] [CrossRef]
- Koopialipoor, M.; Tootoonchi, H.; Jahed Armaghani, D.; Tonnizam Mohamad, E.; Hedayat, A. Application of deep neural networks in predicting the penetration rate of tunnel boring machines. Bull. Eng. Geol. Environ. 2019, 78, 6347–6360. [Google Scholar] [CrossRef]
- Gordan, B.; Koopialipoor, M.; Clementking, A.; Tootoonchi, H.; Mohamad, E.T. Estimating and optimizing safety factors of retaining wall through neural network and bee colony techniques. Eng. Comput. 2018, 35, 945–954. [Google Scholar] [CrossRef]
- Zhou, J.; Aghili, N.; Ghaleini, E.N.; Bui, D.T.; Tahir, M.M.; Koopialipoor, M. A Monte Carlo simulation approach for effective assessment of flyrock based on intelligent system of neural network. Eng. Comput. 2019. [Google Scholar] [CrossRef]
- Liu, B.; Yang, H.; Karekal, S. Effect of Water Content on Argillization of Mudstone During the Tunnelling process. Rock Mech. Rock Eng. 2019. [Google Scholar] [CrossRef]
- Koopialipoor, M.; Murlidhar, B.R.; Hedayat, A.; Armaghani, D.J.; Gordan, B.; Mohamad, E.T. The use of new intelligent techniques in designing retaining walls. Eng. Comput. 2019, 36, 283–294. [Google Scholar] [CrossRef]
- Yang, H.; Liu, J.; Liu, B. Investigation on the cracking character of jointed rock mass beneath TBM disc cutter. Rock Mech. Rock Eng. 2018, 51, 1263–1277. [Google Scholar] [CrossRef]
- Yang, H.Q.; Li, Z.; Jie, T.Q.; Zhang, Z.Q. Effects of joints on the cutting behavior of disc cutter running on the jointed rock mass. Tunn. Undergr. Space Technol. 2018, 81, 112–120. [Google Scholar] [CrossRef]
- Yang, H.Q.; Xing, S.G.; Wang, Q.; Li, Z. Model test on the entrainment phenomenon and energy conversion mechanism of flow-like landslides. Eng. Geol. 2018, 239, 119–125. [Google Scholar] [CrossRef]
- Sarir, P.; Chen, J.; Asteris, P.G.; Armaghani, D.J.; Tahir, M.M. Developing GEP tree-based, neuro-swarm, and whale optimization models for evaluation of bearing capacity of concrete-filled steel tube columns. Eng. Comput. 2019. [Google Scholar] [CrossRef]
- Huang, L.; Asteris, P.G.; Koopialipoor, M.; Armaghani, D.J.; Tahir, M.M. Invasive Weed Optimization Technique-Based ANN to the Prediction of Rock Tensile Strength. Appl. Sci. 2019, 9, 5372. [Google Scholar] [CrossRef]
- Chen, H.; Asteris, P.G.; Jahed Armaghani, D.; Gordan, B.; Pham, B.T. Assessing Dynamic Conditions of the Retaining Wall: Developing Two Hybrid Intelligent Models. Appl. Sci. 2019, 9, 1042. [Google Scholar] [CrossRef]
- Armaghani, D.J.; Hatzigeorgiou, G.D.; Karamani, C.; Skentou, A.; Zoumpoulaki, I.; Asteris, P.G. Soft computing-based techniques for concrete beams shear strength. Procedia Struct. Integr. 2019, 17, 924–933. [Google Scholar] [CrossRef]
- Apostolopoulou, M.; Armaghani, D.J.; Bakolas, A.; Douvika, M.G.; Moropoulou, A.; Asteris, P.G. Compressive strength of natural hydraulic lime mortars using soft computing techniques. Procedia Struct. Integr. 2019, 17, 914–923. [Google Scholar] [CrossRef]
- Asteris, P.G.; Armaghani, D.J.; Hatzigeorgiou, G.D.; Karayannis, C.G.; Pilakoutas, K. Predicting the shear strength of reinforced concrete beams using Artificial Neural Networks. Comput. Concr. 2019, 24, 469–488. [Google Scholar]
- Xu, H.; Zhou, J.; G Asteris, P.; Jahed Armaghani, D.; Tahir, M.M. Supervised Machine Learning Techniques to the Prediction of Tunnel Boring Machine Penetration Rate. Appl. Sci. 2019, 9, 3715. [Google Scholar] [CrossRef]
- Mahdiyar, A.; Jahed Armaghani, D.; Koopialipoor, M.; Hedayat, A.; Abdullah, A.; Yahya, K. Practical Risk Assessment of Ground Vibrations Resulting from Blasting, Using Gene Expression Programming and Monte Carlo Simulation Techniques. Appl. Sci. 2020, 10, 472. [Google Scholar] [CrossRef]
- Asteris, P.G.; Moropoulou, A.; Skentou, A.D.; Apostolopoulou, M.; Mohebkhah, A.; Cavaleri, L.; Rodrigues, H.; Varum, H. Stochastic Vulnerability Assessment of Masonry Structures: Concepts, Modeling and Restoration Aspects. Appl. Sci. 2019, 9, 243. [Google Scholar] [CrossRef]
- Asteris, P.G.; Apostolopoulou, M.; Skentou, A.D.; Moropoulou, A. Application of artificial neural networks for the prediction of the compressive strength of cement-based mortars. Comput. Concr. 2019, 24, 329–345. [Google Scholar]
- Asteris, P.G.; Mokos, V.G. Concrete compressive strength using artificial neural networks. Neural Comput. Appl. 2019. [Google Scholar] [CrossRef]
- Cavaleri, L.; Asteris, P.G.; Psyllaki, P.P.; Douvika, M.G.; Skentou, A.D.; Vaxevanidis, N.M. Prediction of Surface Treatment Effects on the Tribological Performance of Tool Steels Using Artificial Neural Networks. Appl. Sci. 2019, 9, 2788. [Google Scholar] [CrossRef]
- Asteris, P.G.; Nikoo, M. Artificial bee colony-based neural network for the prediction of the fundamental period of infilled frame structures. Neural Comput. Appl. 2019, 31, 4837–4847. [Google Scholar] [CrossRef]
- Wang, M.; Shi, X.; Zhou, J. Optimal Charge Scheme Calculation for Multiring Blasting Using Modified Harries Mathematical Model. J. Perform. Constr. Facil. 2019, 33, 4019002. [Google Scholar] [CrossRef]
- Yu, Z.; Shi, X.; Zhou, J.; Rao, D.; Chen, X.; Dong, W.; Miao, X.; Ipangelwa, T. Feasibility of the indirect determination of blast-induced rock movement based on three new hybrid intelligent models. Eng. Comput. 2019. [Google Scholar] [CrossRef]
- Zhou, J.; Koopialipoor, M.; Murlidhar, B.R.; Fatemi, S.A.; Tahir, M.M.; Armaghani, D.J.; Li, C. Use of Intelligent Methods to Design Effective Pattern Parameters of Mine Blasting to Minimize Flyrock Distance. Nat. Resour. Res. 2019. [Google Scholar] [CrossRef]
- Zhou, J.; Li, E.; Yang, S.; Wang, M.; Shi, X.; Yao, S.; Mitri, H.S. Slope stability prediction for circular mode failure using gradient boosting machine approach based on an updated database of case histories. Saf. Sci. 2019, 118, 505–518. [Google Scholar] [CrossRef]
- Koopialipoor, M.; Ghaleini, E.N.; Tootoonchi, H.; Jahed Armaghani, D.; Haghighi, M.; Hedayat, A. Developing a new intelligent technique to predict overbreak in tunnels using an artificial bee colony-based ANN. Environ. Earth Sci. 2019, 78, 165. [Google Scholar] [CrossRef]
- Zhou, J.; Li, X.; Mitri, H.S. Classification of rockburst in underground projects: Comparison of ten supervised learning methods. J. Comput. Civ. Eng. 2016, 30, 4016003. [Google Scholar] [CrossRef]
- Sun, L.; Koopialipoor, M.; Armaghani, D.J.; Tarinejad, R.; Tahir, M.M. Applying a meta-heuristic algorithm to predict and optimize compressive strength of concrete samples. Eng. Comput. 2019, 1–13. [Google Scholar] [CrossRef]
- Guo, H.; Zhou, J.; Koopialipoor, M.; Armaghani, D.J.; Tahir, M.M. Deep neural network and whale optimization algorithm to assess flyrock induced by blasting. Eng. Comput. 2019. [Google Scholar] [CrossRef]
- Zhou, J.; Li, X.; Mitri, H.S. Evaluation method of rockburst: State-of-the-art literature review. Tunn. Undergr. Space Technol. 2018, 81, 632–659. [Google Scholar] [CrossRef]
- Chen, W.; Sarir, P.; Bui, X.-N.; Nguyen, H.; Tahir, M.M.; Armaghani, D.J. Neuro-genetic, neuro-imperialism and genetic programing models in predicting ultimate bearing capacity of pile. Eng. Comput. 2019. [Google Scholar] [CrossRef]
- Armaghani, D.J.; Hajihassani, M.; Mohamad, E.T.; Marto, A.; Noorani, S.A. Blasting-induced flyrock and ground vibration prediction through an expert artificial neural network based on particle swarm optimization. Arab. J. Geosci. 2014, 7, 5383–5396. [Google Scholar] [CrossRef]
- Yong, W.; Zhou, J.; Armaghani, D.J.; Tahir, M.M.; Tarinejad, R.; Pham, B.T.; Van Huynh, V. A new hybrid simulated annealing-based genetic programming technique to predict the ultimate bearing capacity of piles. Eng. Comput. 2020. [Google Scholar] [CrossRef]
- Zhou, J.; Guo, H.; Koopialipoor, M.; Armaghani, D.J.; Tahir, M.M. Investigating the effective parameters on the risk levels of rockburst phenomena by developing a hybrid heuristic algorithm. Eng. Comput. 2020. [Google Scholar] [CrossRef]
- Armaghani, D.J.; Koopialipoor, M.; Marto, A.; Yagiz, S. Application of several optimization techniques for estimating TBM advance rate in granitic rocks. J. Rock Mech. Geotech. Eng. 2019, 11, 779–789. [Google Scholar] [CrossRef]
- Koopialipoor, M.; Jahed Armaghani, D.; Haghighi, M.; Ghaleini, E.N. A neuro-genetic predictive model to approximate overbreak induced by drilling and blasting operation in tunnels. Bull. Eng. Geol. Environ. 2019, 78, 981–990. [Google Scholar] [CrossRef]
- Mahdiyar, A.; Armaghani, D.J.; Marto, A.; Nilashi, M.; Ismail, S. Rock tensile strength prediction using empirical and soft computing approaches. Bull. Eng. Geol. Environ. 2018, 78, 4519–4531. [Google Scholar] [CrossRef]
- Guo, H.; Nguyen, H.; Bui, X.-N.; Armaghani, D.J. A new technique to predict fly-rock in bench blasting based on an ensemble of support vector regression and GLMNET. Eng. Comput. 2019. [Google Scholar] [CrossRef]
- Mohamad, E.T.; Li, D.; Murlidhar, B.R.; Armaghani, D.J.; Kassim, K.A.; Komoo, I. The effects of ABC, ICA, and PSO optimization techniques on prediction of ripping production. Eng. Comput. 2019. [Google Scholar] [CrossRef]
- Asteris, P.G.; Argyropoulos, I.; Cavaleri, L.; Rodrigues, H.; Varum, H.; Thomas, J.; Lourenço, P.B. Masonry Compressive Strength Prediction Using Artificial Neural Networks. In Proceedings of the International Conference on Transdisciplinary Multispectral Modeling and Cooperation for the Preservation of Cultural Heritage, Athens, Greece, 10–13 October 2018. [Google Scholar]
- Asteris, P.; Roussis, P.; Douvika, M. Feed-forward neural network prediction of the mechanical properties of sandcrete materials. Sensors 2017, 17, 1344. [Google Scholar] [CrossRef]
- Cavaleri, L.; Chatzarakis, G.E.; Trapani, F.D.; Douvika, M.G.; Roinos, K.; Vaxevanidis, N.M.; Asteris, P.G. Modeling of surface roughness in electro-discharge machining using artificial neural networks. Adv. Mater. Res. 2017, 6, 169–184. [Google Scholar]
- Momeni, E.; Nazir, R.; Armaghani, D.J.; Maizir, H. Application of artificial neural network for predicting shaft and tip resistances of concrete piles. Earth Sci. Res. J. 2015, 19, 85–93. [Google Scholar] [CrossRef]
- Han, H.; Armaghani, D.J.; Tarinejad, R.; Zhou, J.; Tahir, M.M. Random Forest and Bayesian Network Techniques for Probabilistic Prediction of Flyrock Induced by Blasting in Quarry Sites. Nat. Resour. Res. 2020. [Google Scholar] [CrossRef]
- SHI, X.; Jian, Z.; WU, B.; HUANG, D.; Wei, W.E.I. Support vector machines approach to mean particle size of rock fragmentation due to bench blasting prediction. Trans. Nonferrous Met. Soc. China 2012, 22, 432–441. [Google Scholar] [CrossRef]
- Jian, Z.; Shi, X.; Huang, R.; Qiu, X.; Chong, C. Feasibility of stochastic gradient boosting approach for predicting rockburst damage in burst-prone mines. Trans. Nonferrous Met. Soc. China 2016, 26, 1938–1945. [Google Scholar]
- Zhou, J.; Bejarbaneh, B.Y.; Armaghani, D.J.; Tahir, M.M. Forecasting of TBM advance rate in hard rock condition based on artificial neural network and genetic programming techniques. Bull. Eng. Geol. Environ. 2019. [Google Scholar] [CrossRef]
- Armaghani, D.J.; Mohamad, E.T.; Narayanasamy, M.S.; Narita, N.; Yagiz, S. Development of hybrid intelligent models for predicting TBM penetration rate in hard rock condition. Tunn. Undergr. Sp. Technol. 2017, 63, 29–43. [Google Scholar] [CrossRef]
- Arrau, L.; Ibarra, I.; Noguera, G. Performance of Cogoti Dam Under Seismic Loading. In Proceedings of the Concrete face rockfill dams—Design, Construction, and Performance, Detroit, MI, USA, 21 October 1985; Cooke, J.B., Sherard, J.L., Eds.; ASCE: New Your, NY, USA, 1985. [Google Scholar]
- Abdel-Gbaffar, A.M.; Scott, R.F. Analysis of earth dam response to earthquakes. J. Geotech. Eng. Div. 1979, 105, 1379–1404. [Google Scholar]
- Krinitzsky, E.L.; Hynes, M.E. The Bhuj, India, earthquake: Lessons learned for earthquake safety of dams on alluvium. Eng. Geol. 2002, 66, 163–196. [Google Scholar] [CrossRef]
- Bardet, J.-P.; Davis, C.A. Performance of San Fernando dams during 1994 Northridge earthquake. J. Geotech. Eng. 1996, 122, 554–564. [Google Scholar] [CrossRef]
- Elgamal, A.-W.M.; Scott, R.F.; Succarieh, M.F.; Yan, L. La Villita dam response during five earthquakes including permanent deformation. J. Geotech. Eng. 1990, 116, 1443–1462. [Google Scholar] [CrossRef]
- De Alba, P.A.; Seed, H.B.; Retamal, E.; Seed, R.B. Analyses of dam failures in 1985 Chilean earthquake. J. Geotech. Eng. 1988, 114, 1414–1434. [Google Scholar] [CrossRef]
- EERI. Preliminary observation on the Al Hoceima Morocco earthquake of 24 February 2004; Special report; EERI: Oakland, CA, USA, 2004. [Google Scholar]
- Choggang, S. Some Experiences from Damages of Embankments During Strong Earthquakes China. In Proceedings of the Second International Conference on Case Histories In Geotechnical Engineering, Beijing, China, 1–5 June 1988. [Google Scholar]
- Kaynia, A.M.; Skurtveit, E.; Saygili, G. Real-time mapping of earthquake-induced landslides. Bull. Earthq. Eng. 2011, 9, 955–973. [Google Scholar] [CrossRef]
- Saygili, G.; Rathje, E.M. Empirical predictive models for earthquake-induced sliding displacements of slopes. J. Geotech. Geoenviron. Eng. 2008, 134, 790–803. [Google Scholar] [CrossRef]
- Xu, C.; Gordan, B.; Koopialipoor, M.; Armaghani, D.J.; Tahir, M.M.; Zhang, X. Improving Performance of Retaining Walls Under Dynamic Conditions Developing an Optimized ANN Based on Ant Colony Optimization Technique. IEEE Access 2019, 7, 94692–94700. [Google Scholar] [CrossRef]
- Koopialipoor, M.; Fahimifar, A.; Ghaleini, E.N.; Momenzadeh, M.; Armaghani, D.J. Development of a new hybrid ANN for solving a geotechnical problem related to tunnel boring machine performance. Eng. Comput. 2019, 36, 345–357. [Google Scholar] [CrossRef]
- Mohamad, E.T.; Koopialipoor, M.; Murlidhar, B.R.; Rashiddel, A.; Hedayat, A.; Armaghani, D.J. A new hybrid method for predicting ripping production in different weathering zones through in-situ tests. Measurement 2019. [Google Scholar] [CrossRef]
- Yang, H.; Koopialipoor, M.; Armaghani, D.J.; Gordan, B.; Khorami, M.; Tahir, M.M. Intelligent design of retaining wall structures under dynamic conditions. STEEL Compos. Struct. 2019, 31, 629–640. [Google Scholar]
- Armaghani, D.J.; Hasanipanah, M.; Amnieh, H.B.; Bui, D.T.; Mehrabi, P.; Khorami, M. Development of a novel hybrid intelligent model for solving engineering problems using GS-GMDH algorithm. Eng. Comput. 2019. [Google Scholar] [CrossRef]
- Harandizadeh, H.; Armaghani, D.J.; Khari, M. A new development of ANFIS–GMDH optimized by PSO to predict pile bearing capacity based on experimental datasets. Eng. Comput. 2019. [Google Scholar] [CrossRef]
- Friedman, J.H. Multivariate adaptive regression splines. Ann. Stat. 1991, 2, 1–67. [Google Scholar] [CrossRef]
- Hastie, T.; Tibshirani, R.; Friedman, J. The Elements of Statistical Learning: Data Mining, Inference, and Prediction; Springer: Berlin/Heidelberg, Germany, 2009. [Google Scholar]
- Jekabsons, G. Adaptive Regression Splines Toolbox for Matlab/Octave. Available online: http://citeseerx.ist.psu.edu/viewdoc/download?doi=10.1.1.588.3087&rep=rep1&type=pdf (accessed on 21 February 2020).
- Koopialipoor, M.; Fallah, A.; Armaghani, D.J.; Azizi, A.; Mohamad, E.T. Three hybrid intelligent models in estimating flyrock distance resulting from blasting. Eng. Comput. 2018, 23, 5913–5929. [Google Scholar] [CrossRef]
- Koopialipoor, M.; Armaghani, D.J.; Hedayat, A.; Marto, A.; Gordan, B. Applying various hybrid intelligent systems to evaluate and predict slope stability under static and dynamic conditions. Soft Comput. 2018. [Google Scholar] [CrossRef]
- Koopialipoor, M.; Noorbakhsh, A.; Noroozi Ghaleini, E.; Jahed Armaghani, D.; Yagiz, S. A new approach for estimation of rock brittleness based on non-destructive tests. Nondestruct. Test. Eval. 2019, 34, 354–375. [Google Scholar] [CrossRef]
- Jibson, R.W. Regression models for estimating coseismic landslide displacement. Eng. Geol. 2007, 91, 209–218. [Google Scholar] [CrossRef]
- Ambraseys, N.N.; Menu, J.M. Earthquake-induced ground displacements. Earthq. Eng. Struct. Dyn. 1988, 16, 985–1006. [Google Scholar] [CrossRef]













| Parameter | Height (m) | TD (s) | Ay (g) | Mw | Amax (g) | Tp (s) | Dave (m) |
|---|---|---|---|---|---|---|---|
| Min | 2.500 | 0.050 | 0.000 | 4.900 | 0.010 | 0.250 | 0.001 |
| Average | 40.389 | 0.555 | 0.176 | 7.045 | 0.293 | 0.374 | 0.883 |
| Max | 235.000 | 2.740 | 0.550 | 8.300 | 0.900 | 0.700 | 6.546 |
| Type | Input | Input | Input | Input | Input | Input | Output |
| Parameter | Range/Value |
|---|---|
| Self-interactions | No |
| Prune | Yes |
| Max Functions | 5–20 |
| Generalized cross-validation penalty per knot | 0,1,2 |
| Max interactions | 2–4 |
| Threshold | 1.00 × 10−5 |
| Basis Function | Values/Expression |
|---|---|
| BF1 = | max(0, x3 − 0.04) |
| BF2 = | max(0, x3 − 0.1) |
| BF3 = | BF2 * max(0, x6 − 0.6) |
| BF4 = | BF2 * max(0,0.6 − x6) |
| BF5 = | max(0,7.8 − x4) |
| BF6 = | max(0, x4 − 7.3) |
| BF7 = | max(0,7.3 − x4) |
| BF8 = | BF6 * max(0, x1 − 6) |
| BF9 = | BF6 * max(0,6 − x1) |
| BF10 = | BF8 * max(0, x3 − 0.12) |
| BF11 = | BF8 * max(0,0.12 − x3) |
| BF12 = | BF11 * max(0, x2 − 0.24) |
| BF13 = | BF11 * max(0,0.24 − x2) |
| BF14 = | max(0,0.1 − x3) * max(0,12 − x1) |
| BF15 = | BF14 * max(0, x2 − 0.09) |
| BF16 = | BF14 * max(0,0.09 − x2) |
| BF17 = | BF8 * max(0, x2 − 0.25) |
| BF18 = | BF8 * max(0, x2 − 0.42) |
| BF19 = | BF8 * max(0,0.42 − x2) |
| BF20 = | BF19 * max(0, x5 − 0.5) |
| BF21 = | BF19 * max(0,0.5 − x5) |
| BF22 = | max(0, x4 − 8) |
| Training | Testing | ||
|---|---|---|---|
| MAE | 0.3057 | MAE | 0.2767 |
| MSE | 0.2571 | MSE | 0.2165 |
| RMSE | 0.5070 | RMSE | 0.4653 |
| RRMSE | 0.3456 | RRMSE | 0.3072 |
| R2 | 0.8905 | R2 | 0.8956 |
| Training | Testing | ||
|---|---|---|---|
| MAE | 0.5343 | MAE | 0.5347 |
| MSE | 0.5259 | MSE | 0.5659 |
| RMSE | 0.7252 | RMSE | 0.7523 |
| RRMSE | 0.4944 | RRMSE | 0.4968 |
| R2 | 0.7556 | R2 | 0.7532 |
| Basis Function | Values/Expression |
|---|---|
| BF1 = | C(x3| + 1,0.02,0.04,0.07) |
| BF2 = | C(x3| + 1,0.07,0.1,0.11) |
| BF3 = | BF2 * C(x6| + 1,0.42,0.6,0.65) |
| BF4 = | BF2 * C(x6| − 1,0.42,0.6,0.65) |
| BF5 = | C(x4| − 1,7.5,7.8,7.9) |
| BF6 = | C(x4| + 1,6.1,7.3,7.5) |
| BF7 = | C(x4| − 1,6.1,7.3,7.5) |
| BF8 = | BF6 * C(x1| + 1,4.3,6,8.8) |
| BF9 = | BF6 * C(x1| − 1,4.3,6,8.8) |
| BF10 = | BF8 * C(x3| + 1,0.11,0.12,0.34) |
| BF11 = | BF8 * C(x3| − 1,0.11,0.12,0.34) |
| BF12 = | BF11 * C(x2| + 1,0.16,0.24,0.25) |
| BF13 = | BF11 * C(x2| − 1,0.16,0.24,0.25) |
| BF14 = | C(x3| − 1,0.07,0.1,0.11) * C(x1| − 1,8.8,12,1.2e + 02) |
| BF15 = | BF14 * C(x2| + 1,0.07,0.09,0.16) |
| BF16 = | BF14 * C(x2| − 1,0.07,0.09,0.16) |
| BF17 = | BF8 * C(x2| + 1,0.25,0.25,0.33) |
| BF18 = | BF8 * C(x2| + 1,0.33,0.42,1.6) |
| BF19 = | BF8 * C(x2| − 1,0.33,0.42,1.6) |
| BF20 = | BF19 * C(x5| + 1,0.26,0.5,0.7) |
| BF21 = | BF19 * C(x5| − 1,0.26,0.5,0.7) |
| BF22 = | C(x4| + 1,7.9,8,8.2) |
| Models | Equations | Limitation |
|---|---|---|
| Hynes-Griffin and Franklin | ||
| Ambraseys and Menu | ||
| Jibson | ||
| Saygili and Rathje |
© 2020 by the authors. Licensee MDPI, Basel, Switzerland. This article is an open access article distributed under the terms and conditions of the Creative Commons Attribution (CC BY) license (http://creativecommons.org/licenses/by/4.0/).
Share and Cite
Cai, M.; Koopialipoor, M.; Armaghani, D.J.; Thai Pham, B. Evaluating Slope Deformation of Earth Dams Due to Earthquake Shaking Using MARS and GMDH Techniques. Appl. Sci. 2020, 10, 1486. https://doi.org/10.3390/app10041486
Cai M, Koopialipoor M, Armaghani DJ, Thai Pham B. Evaluating Slope Deformation of Earth Dams Due to Earthquake Shaking Using MARS and GMDH Techniques. Applied Sciences. 2020; 10(4):1486. https://doi.org/10.3390/app10041486
Chicago/Turabian StyleCai, Mingxiang, Mohammadreza Koopialipoor, Danial Jahed Armaghani, and Binh Thai Pham. 2020. "Evaluating Slope Deformation of Earth Dams Due to Earthquake Shaking Using MARS and GMDH Techniques" Applied Sciences 10, no. 4: 1486. https://doi.org/10.3390/app10041486
APA StyleCai, M., Koopialipoor, M., Armaghani, D. J., & Thai Pham, B. (2020). Evaluating Slope Deformation of Earth Dams Due to Earthquake Shaking Using MARS and GMDH Techniques. Applied Sciences, 10(4), 1486. https://doi.org/10.3390/app10041486

