The Analysis of Mechanical Structure of a Robotic Leg in Running for Impact Mitigation
Abstract
1. Introduction
2. Methods
2.1. Impulse
2.1.1. Point-Mass
2.1.2. Single Rigid Body
2.2. Contact Inertia: Single Rigid Body
2.2.1. Case Study
2.2.2. Center of Mass
2.2.3. Linkage Drop Test
2.3. Contact Inertia: Articulated Rigid Body
2.3.1. Impact Dynamics
2.3.2. Contact Inertia Ellipse
3. Simulations
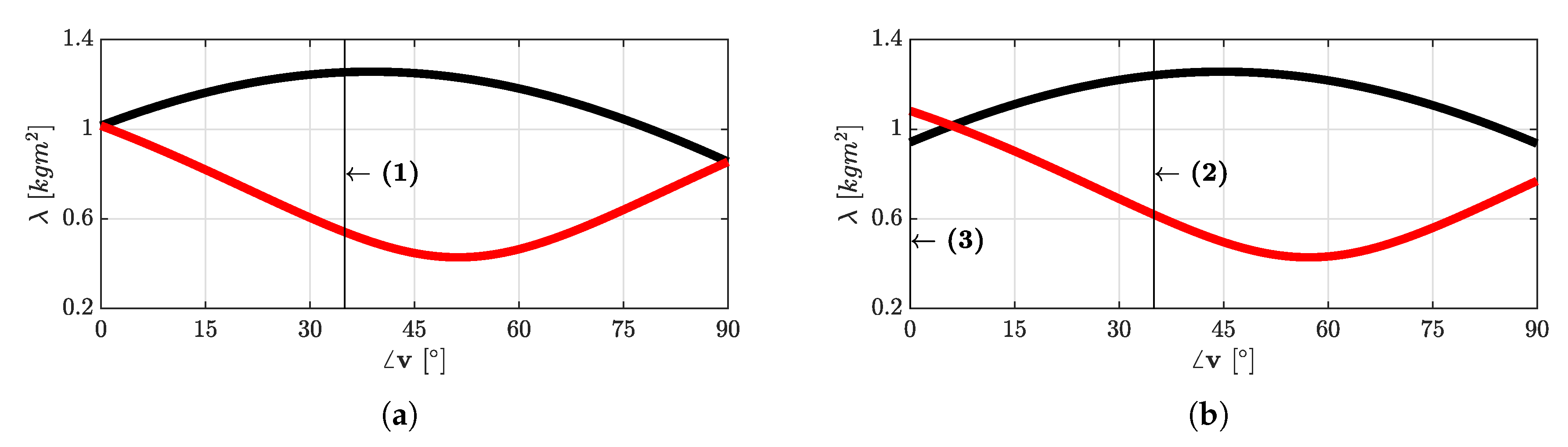
3.1. Actuator Configuration
3.2. Segment Ratio
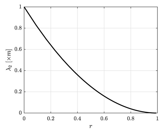
3.3. Overall Length
3.4. Flexion Direction
4. Experiments
4.1. Experimental Setup
4.2. Impact Experiment
5. Discussion and Conclusions
Author Contributions
Funding
Acknowledgments
Conflicts of Interest
Abbreviations
| MIT | Massachusetts Institute of Technology |
| UCLA | University of California, Los Angeles |
| ETH | Eidgenössische Technische Hochschule Zürich |
| KAIST | Korea Advanced Institute of Science and Technology |
| COM | Center Of Mass |
| CIE | Contact Inertia Ellipse |
| CIM | Contact Inertia Matrix |
| CI | Contact Inertia |
| rCI | Relative Contact Inertia |
Appendix A. Impact Dynamics of an Articulated Rigid Body
Appendix A.1. Impact Dynamics

Appendix A.2. Reduced form of Contact Inertia
Appendix B. Contact Inertia: Serial and Parallel Actuator Configuration
References
- Boston Dynamics. SpotMini Autonomous Navigation. YouTube. 2018. Available online: https://www.youtube.com/watch?v=Ve9kWX_KXus (accessed on 6 February 2020).
- Bledt, G.; Powell, M.J.; Katz, B.; Di Carlo, J.; Wensing, P.M.; Kim, S. MIT Cheetah 3: Design and Control of a Robust, Dynamic Quadruped Robot. In Proceedings of the IEEE International Conference on Intelligent Robots and Systems (IROS2018), Madrid, Spain, 1–5 October 2018; pp. 2245–2252. [Google Scholar]
- Massachusetts Institute of Technology (MIT). Backflipping MIT Mini Cheetah. YouTube. 2019. Available online: https://www.youtube.com/watch?v=xNeZWP5Mx9s (accessed on 6 February 2020).
- TechCrunch. DEMO: NABi and ALPHRED (Dennis Hong, UCLA) TC Sessions Robotics 2018. YouTube. 2018. Available online: https://www.youtube.com/watch?v=JgeoR5utVUw (accessed on 6 February 2020).
- Hutter, M.; Gehring, C.; Jud, D.; Lauber, A.; Bellicoso, C.D.; Tsounis, V.; Hwangbo, J.; Bodie, K.; Fankhauser, P.; Bloesch, M.; et al. ANYmal—A highly mobile and dynamic quadrupedal robot. In Proceedings of the IEEE International Conference on Intelligent Robots and Systems (IROS2016), Daejeon, Korea, 9–14 October 2016; pp. 38–44. [Google Scholar]
- Semini, C.; Barasuol, V.; Boaventura, T.; Frigerio, M.; Focchi, M.; Caldwell, D.G.; Buchli, J. Towards versatile legged robots through active impedance control. Int. J. Robot. Res. 2015, 34, 1003–1020. [Google Scholar] [CrossRef]
- Hutter, M.; Gehring, C.; Höpflinger, M.A.; Blösch, M.; Siegwart, R. Toward Combining Speed, Efficiency, Versatility, and Robustness in an Autonomous Quadruped. IEEE Trans. Robot. 2014, 30, 1427–1440. [Google Scholar] [CrossRef]
- Unitree Robotics. Laikago: A Four Leg Robot Is Coming to You. YouTube. 2017. Available online: https://www.youtube.com/watch?v=d6Ja643GqL8 (accessed on 6 February 2020).
- Boston Dynamics. Introducing WildCat. YouTube. 2013. Available online: https://www.youtube.com/watch?v=wE3fmFTtP9g (accessed on 6 February 2020).
- Park, H.W.; Wensing, P.M.; Kim, S. High-speed bounding with the MIT Cheetah 2: Control design and experiments. Int. J. Robot. Res. 2017, 36, 167–192. [Google Scholar] [CrossRef]
- Park, J.; Kim, Y.K.; Yoon, B.; Kim, K.S.; Kim, S. Design of biped robot inspired by cats for fast running. Electron. Lett. 2014, 50, 730–731. [Google Scholar] [CrossRef]
- MSC Lab. KAIST. KAIST Raptor Robot Runs at 46 Km/h, Active Tail Stabilization. YouTube. 2014. Available online: https://www.youtube.com/watch?v=lPEg83vF_Tw (accessed on 6 February 2020).
- Hildebrand, M. Symmetrical Gaits of Horses. Science 1965, 150, 701–708. [Google Scholar] [CrossRef]
- Raibert, M.H. Trotting, pacing and bounding by a quadruped robot. J. Biomech. 1990, 23, 79–98. [Google Scholar] [CrossRef]
- Fukuoka, Y.; Habu, Y.; Fukui, T. A simple rule for quadrupedal gait generation determined by leg loading feedback: A modeling study. Sci. Rep. 2015, 5. [Google Scholar] [CrossRef] [PubMed]
- Paul, I.L.; Munro, M.B.; Abernethy, P.J.; Simon, S.R.; Radin, E.L.; Rose, R.M. Musculo-skeletal shock absorption: Relative contribution of bone and soft tissues at various frequencies. J. Biomech. 1978, 11, 237–239. [Google Scholar] [CrossRef]
- Hoshino, A.; Wallace, W. Impact-absorbing properties of the human knee. J. Bone Joint Surgery British Vol. 1987, 69-B, 807–811. [Google Scholar] [CrossRef]
- Mirtich, B.; Canny, J. Impulse-based simulation of rigid bodies. In Proceedings of the IEEE Symposium on Interactive 3D Graphics (SI3D’95), Beijing, China, 9–12 April 1995; pp. 181–217. [Google Scholar]
- Weinstein, R.; Teran, J.; Fedkiw, R. Dynamic simulation of articulated rigid bodies with contact and collision. IEEE Trans. Vis. Comput. Graph. 2006, 12, 365–374. [Google Scholar] [CrossRef] [PubMed]
- Kong, K.; Bae, J.; Tomizuka, M. A Compact Rotary Series Elastic Actuator for Human Assistive Systems. IEEE/ASME Trans. Mechatr. 2012, 17, 288–297. [Google Scholar] [CrossRef]
- Paskarbeit, J.; Annunziata, S.; Basa, D.; Schneider, A. A self-contained, elastic joint drive for robotics applications based on a sensorized elastomer coupling—Design and identification. Sens. Actuators A Phys. 2013, 199, 56–66. [Google Scholar] [CrossRef]
- Rollinson, D.; Bilgen, Y.; Brown, B.; Enner, F.; Ford, S.; Layton, C.; Rembisz, J.; Schwerin, M.; Willig, A.; Velagapudi, P.; et al. Design and architecture of a series elastic snake robot. In Proceedings of the IEEE International Conference on Intelligent Robots and Systems (IROS2014), Chicago, IL, USA, 14–18 September 2014; pp. 4630–4636. [Google Scholar]
- Rond, J.J.; Cardani, M.C.; Campbell, M.I.; Hurst, J.W. Eliminating Peak Impact Forces by Customizing the Passive Foot Dynamics of Legged Robots. Mech. Robot. Conf. 2019. [Google Scholar] [CrossRef]
- Ananthanarayanan, A.; Azadi, M.; Kim, S. Towards a bio-inspired leg design for high-speed running. Bioinspirat. Biomimet. 2012, 7, 046005. [Google Scholar] [CrossRef] [PubMed]
- Wensing, P.M.; Wang, A.; Seok, S.; Otten, D.; Lang, J.; Kim, S. Proprioceptive Actuator Design in the MIT Cheetah: Impact Mitigation and High-Bandwidth Physical Interaction for Dynamic Legged Robots. IEEE Trans. Robot. 2017, 33, 509–522. [Google Scholar] [CrossRef]
- Cho, J.; Kong, K. Mechanism Design of a Robotic Leg for Running Considering Radial Force Producibility and Tangential Mobility. Int. J. Control. Autom. Syst. 2020. [Google Scholar] [CrossRef]
















| Symbol | Unit | Value |
|---|---|---|
| kg | ||
| kg | ||
| kgm | ||
| kgm | ||
| m | ||
| m | ||
| − | ||
| − |
| Experimental Set | (1) | (2) | (3) | |||
|---|---|---|---|---|---|---|
| Configuration | B | F | B | F | B | F |
| Average x-force (kN) | ||||||
| Average z-force (kN) | ||||||
| Average net force (kN) | ||||||
| Experimental rCI | ||||||
| Simulated rCI | ||||||
© 2020 by the authors. Licensee MDPI, Basel, Switzerland. This article is an open access article distributed under the terms and conditions of the Creative Commons Attribution (CC BY) license (http://creativecommons.org/licenses/by/4.0/).
Share and Cite
Cho, J.; Kong, K. The Analysis of Mechanical Structure of a Robotic Leg in Running for Impact Mitigation. Appl. Sci. 2020, 10, 1365. https://doi.org/10.3390/app10041365
Cho J, Kong K. The Analysis of Mechanical Structure of a Robotic Leg in Running for Impact Mitigation. Applied Sciences. 2020; 10(4):1365. https://doi.org/10.3390/app10041365
Chicago/Turabian StyleCho, Jungsoo, and Kyoungchul Kong. 2020. "The Analysis of Mechanical Structure of a Robotic Leg in Running for Impact Mitigation" Applied Sciences 10, no. 4: 1365. https://doi.org/10.3390/app10041365
APA StyleCho, J., & Kong, K. (2020). The Analysis of Mechanical Structure of a Robotic Leg in Running for Impact Mitigation. Applied Sciences, 10(4), 1365. https://doi.org/10.3390/app10041365

