Improving the Performance of Doubly Fed Induction Generator Using Fault Tolerant Control—A Hierarchical Approach
Abstract
1. Introduction
2. Related Work
2.1. DC Voltage Overshoots
2.2. Fault Tolerant Control (FTC)
2.3. Pitch Angle Control (PAC)
2.4. Maximum Power Point Tracking (MPPT) Approach
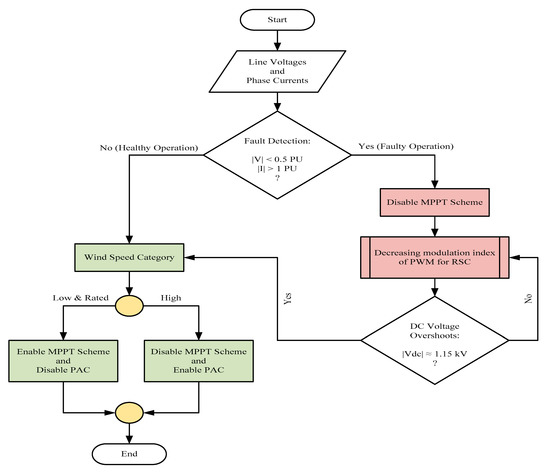
3. Proposed Model
4. Results and Discussion
Discussion
5. Conclusions
Author Contributions
Funding
Acknowledgments
Conflicts of Interest
Appendix A
| Parameters | Values |
|---|---|
| Rated power of each turbine | 1.5 MW |
| Line to line voltage (L–L) | 575 V (RMS) |
| Frequency | 60 Hz |
| Stator resistance (Rs) | 0.023 p.u |
| Rotor resistance (Rr) | 0.016 p.u |
| Magnetizing inductance (Lm) | 2.9 p.u |
| Friction factor | 0.013 p.u |
| DFIG inertia constant | 0.685 H(s) |
| Stator and rotor inductance | 0.18 p.u, 0.16 p.u |
| Rated mechanical power | 2.0090 MW |
| Rated apparent power | 2.2409 MVA |
| Rated power factor | 0.8987 |
| Rated rotor speed | 22.5 rpm |
| No. of turbines | 6 |
| Nominal DC bus voltage | 1150 V |
| Cut-in wind speed | 4 m/s |
| Rated wind speed | 15 m/s |
| Cut-out wind speed | 25 m/s |
| Number of rotor blades | 3 |
| Grid side coupling inductor | 0.3 p.u |
| d-axis synchronous inductance, Ld | 1.22 mH |
| q-axis synchronous inductance, Lq | 2.33 mH |
| Optimal angle of stator current | 19.749∘ |
| Frequency of grid-side PWM carrier | 2700 Hz |
| Frequency of the rotor-side PWM carrier | 1620 Hz |
References
- Carunaiselvane, C.; Chelliah, T.R. Present trends and future prospects of asynchronous machines in renewable energy systems. Renew. Sustain. Energy Rev. 2017, 74, 1028–1041. [Google Scholar] [CrossRef]
- Nazir, M.S.; Mahdi, A.J.; Bilal, M.; Sohail, H.M.; Ali, N.; Iqbal, H.M. Environmental impact and pollution-related challenges of renewable wind energy paradigm—A review. Sci. Total Environ. 2019, 683, 436–444. [Google Scholar] [CrossRef] [PubMed]
- Sultana, W.R.; Sahoo, S.K.; Sukchai, S.; Yamuna, S.; Venkatesh, D. A review on state of art development of model predictive control for renewable energy applications. Renew. Sustain. Energy Rev. 2017, 76, 391–406. [Google Scholar] [CrossRef]
- Ahmed, W.; Ali, N.; Nazir, S.; Khan, A. Power quality improving based harmonical studies of a single phase step down bridge-cycloconverter. J. Electr. Syst. 2019, 15, 109–122. [Google Scholar]
- Taner, T. Economic analysis of a wind power plant: A case study for the Cappadocia region. J. Mech. Sci. Technol. 2018, 32, 1379–1389. [Google Scholar] [CrossRef]
- Taner, T.; Demirci, O.K. Energy and economic analysis of the wind turbine plant’s draft for the Aksaray city. Appl. Ecol. Environ. Sci. 2014, 2, 82–85. [Google Scholar] [CrossRef]
- Cho, S.; Gao, Z.; Moan, T. Model-based fault detection, fault isolation and fault-tolerant control of a blade pitch system in floating wind turbines. Renew. Energy 2018, 120, 306–321. [Google Scholar] [CrossRef]
- Kenan Döşoğlu, M.; Arsoy, A.B. Transient modeling and analysis of a DFIG based wind farm with supercapacitor energy storage. Int. J. Electr. Power Energy Syst. 2016, 78, 414–421. [Google Scholar] [CrossRef]
- Mu, W.; Wang, J.; Feng, W. Fault detection and fault-tolerant control of actuators and sensors in distributed parameter systems. J. Frankl. Inst. 2017, 354, 3341–3363. [Google Scholar] [CrossRef]
- Rousis, A.O.; Anaya-Lara, O. DC Voltage Control for Fault Management in HVDC System. Energy Procedia 2015, 80, 237–244. [Google Scholar] [CrossRef]
- Yang, B.; Jiang, L.; Wang, L.; Yao, W.; Wu, Q.H. Nonlinear maximum power point tracking control and modal analysis of DFIG based wind turbine. Int. J. Electr. Power Energy Syst. 2016, 74, 429–436. [Google Scholar] [CrossRef]
- Justo, J.J.; Bansal, R.C. Parallel R-L configuration crowbar with series R-L circuit protection for LVRT strategy of DFIG under transient-state. Electr. Power Syst. Res. 2018, 154, 299–310. [Google Scholar] [CrossRef]
- Li, W.; Chao, P.; Liang, X.; Sun, Y.; Qi, J.; Chang, X. Modeling of complete fault ride-through processes for DFIG-Based wind turbines. Renew. Energy 2018, 118, 1001–1014. [Google Scholar] [CrossRef]
- Nazir, M.S.; Wu, Q.H.; Li, M.; Luliang, Z. Lagrangian-Based Approach for Non-linear Dynamic Control of an Islanded Power System. Int. J. Comput. Sci. Inf. Secur. (IJCSIS) 2017, 15, 24–29. [Google Scholar]
- Liu, Y.; Wu, Q.H.; Zhou, X.X.; Jiang, L. Perturbation observer based multiloop control for the DFIG-WT in multimachine power system. IEEE Trans. Power Syst. 2014, 29, 2905–2915. [Google Scholar] [CrossRef]
- Nazir, M.S.; Abdalla, A.N. The robustness assessment of doubly fed induction generator-wind turbine during short circuit. Energy Environ. 2019. [Google Scholar] [CrossRef]
- Zamad, U.S.; Deshpande, A.P.; Patwardhan, S.C. LQG control with reconfigurable state estimator under sensor and actuator failures. IFAC Proc. Vol. 2007, 40, 147–152. [Google Scholar] [CrossRef]
- Göransson, L.; Johnsson, F. A comparison of variation management strategies for wind power integration in different electricity system contexts. Wind Energy 2018, 21, 837–854. [Google Scholar] [CrossRef]
- Smilden, E.; Bachynski, E.E.; Sørensen, A.J.; Amdahl, J. Wave disturbance rejection for monopile offshore wind turbines. Wind Energy 2019, 22, 89–108. [Google Scholar] [CrossRef]
- Nazir, M.S.; Wu, Q.; Li, M.; Zhang, L. Symmetrical Short Circuit Parameter Differences of Double Fed Induction Generator and Synchronous Generator based Wind Turbine. Indones. J. Electr. Eng. Comput. Sci. 2017, 6, 268–277. [Google Scholar] [CrossRef]
- Shahbazi, M.; Poure, P.; Saadate, S. Real-time power switch fault diagnosis and fault-tolerant operation in a DFIG-based wind energy system. Renew. Energy 2018, 116, 209–218. [Google Scholar] [CrossRef]
- Rahimi, A.; Kumar, K.D.; Alighanbari, H. Fault detection and isolation of control moment gyros for satellite attitude control subsystem. Mech. Syst. Signal Process. 2020, 135, 106419. [Google Scholar] [CrossRef]
- Wang, X.; Li, L.; Palazoglu, A.; El-Farra, N.H.; Shah, N. Optimization and control of offshore wind systems with energy storage. Energy Convers. Manag. 2018, 173, 426–437. [Google Scholar] [CrossRef]
- Wahab, O.A.; Bentahar, J.; Otrok, H.; Mourad, A. Optimal load distribution for the detection of VM-based DDoS attacks in the cloud. IEEE Trans. Serv. Comput. 2017, 1-1. [Google Scholar] [CrossRef]
- Lumbreras, C.; Guerrero, J.M.; Garcia, P.; Briz, F.; Reigosa, D.D. Control of a small wind turbine in the high wind speed region. IEEE Trans. Power Electron. 2015, 31, 6980–6991. [Google Scholar] [CrossRef]
- Shahzad Nazir, M.; Wu, Q.; Li, M. Symmetrical short-circuit parameters comparison of DFIG–WT. Int. J. Electr. Comput. Eng. Syst. 2017, 8, 77–83. [Google Scholar] [CrossRef][Green Version]
- Kazemi Golkhandan, R.; Aghaebrahimi, M.R.; Farshad, M. Control strategies for enhancing frequency stability by DFIGs in a power system with high percentage of wind power penetration. Appl. Sci. 2017, 7, 1140. [Google Scholar] [CrossRef]
- Naderi, S.B.; Davari, P.; Zhou, D.; Negnevitsky, M.; Blaabjerg, F. A Review on Fault Current Limiting Devices to Enhance the Fault Ride-Through Capability of the Doubly-Fed Induction Generator Based Wind Turbine. Appl. Sci. 2018, 8, 2059. [Google Scholar] [CrossRef]
- Zhang, Y.; Jiang, J. Bibliographical review on reconfigurable fault-tolerant control systems. Annu. Rev. Control 2008, 32, 229–252. [Google Scholar] [CrossRef]
- Kadhem, A.A.; Wahab, N.I.A.; Aris, I.; Jasni, J.; Abdalla, A.N. Advanced wind speed prediction model based on a combination of weibull distribution and an artificial neural network. Energies 2017, 10, 1744. [Google Scholar] [CrossRef]
- Mahdi, A.; Tang, W.; Wu, Q. Novel perturbation and observation algorithms for variable-speed wind turbine generator systems. In Proceedings of the 2012 IEEE Power and Energy Society General Meeting, San Diego, CA, USA, 22–26 July 2012. [Google Scholar]
- Mahdi, A.; Tang, W.; Wu, Q. Derivation of a complete transfer function for a wind turbine generator system by experiments. In Proceedings of the 2011 IEEE Power Engineering and Automation Conference, Wuhan, China, 8–9 September 2011. [Google Scholar]
- Taner, T. Optimisation processes of energy efficiency for a drying plant: A case of study for Turkey. Appl. Therm. Eng. 2015, 80, 247–260. [Google Scholar] [CrossRef]
- Taner, T. Energy and exergy analyze of PEM fuel cell: A case study of modeling and simulations. Energy 2018, 143, 284–294. [Google Scholar] [CrossRef]
- Ellabban, O.; Abu-Rub, H.; Blaabjerg, F. Renewable energy resources: Current status, future prospects and their enabling technology. Renew. Sustain. Energy Rev. 2014, 39, 748–764. [Google Scholar] [CrossRef]
- Olivier-Maget, N.; Hétreux, G.; Le Lann, J.M.; Le Lann, M.V. Fault detection and diagnosis based on a hybrid dynamic simulator. IFAC Proc. Vol. 2009, 42, 223–228. [Google Scholar] [CrossRef]



| Wind Speed (Category) | Max. Overshoot of DC (VDC) Voltage (%) | Max. Overshoot of Active (P) Power (%) | Max. Overshoot of Reactive (Q) Power (%) |
|---|---|---|---|
| Low | 37% | 16% | 107% |
| Normal | 43% | 40% | 928% |
| High | 48% | 59% | 1043% |
| Wind Speed (Category) | TSR (-) | Cp (-) | Pitch Angle (β) | DC Voltage (kV) | Active Power (P) (MW) | Reactive Power (Q) (MVAR) |
|---|---|---|---|---|---|---|
| Low | 12.73 | 0.437 | 0 | 1.150 | 5.404 | −0.35 |
| Normal | 7.31 | 0.277 | 8.6 | 1.150 | 9.037 | −0.39 |
| High | 5.34 | 0.049 | 23 | 1.153 | 10.869 | −0.23 |
| Wind Speed Category | Operation Mode | Control States for PWM of Rotor Side Converter (RSC) | ||
|---|---|---|---|---|
| MPPT | PAC | HFTC | ||
| Low | Healthy | 1 | 0 | 0 |
| Faulty | 0 | 1 | 1 | |
| Normal | Healthy | 1 | 1 | 0 |
| Faulty | 0 | 1 | 1 | |
| High | Healthy | 0 | 1 | 0 |
| Faulty | 0 | 1 | 1 | |
© 2020 by the authors. Licensee MDPI, Basel, Switzerland. This article is an open access article distributed under the terms and conditions of the Creative Commons Attribution (CC BY) license (http://creativecommons.org/licenses/by/4.0/).
Share and Cite
Nazir, M.S.; Wang, Y.; Mahdi, A.J.; Sun, X.; Zhang, C.; Abdalla, A.N. Improving the Performance of Doubly Fed Induction Generator Using Fault Tolerant Control—A Hierarchical Approach. Appl. Sci. 2020, 10, 924. https://doi.org/10.3390/app10030924
Nazir MS, Wang Y, Mahdi AJ, Sun X, Zhang C, Abdalla AN. Improving the Performance of Doubly Fed Induction Generator Using Fault Tolerant Control—A Hierarchical Approach. Applied Sciences. 2020; 10(3):924. https://doi.org/10.3390/app10030924
Chicago/Turabian StyleNazir, Muhammad Shahzad, Yeqin Wang, Ali Jafer Mahdi, Xinguo Sun, Chu Zhang, and Ahmed N. Abdalla. 2020. "Improving the Performance of Doubly Fed Induction Generator Using Fault Tolerant Control—A Hierarchical Approach" Applied Sciences 10, no. 3: 924. https://doi.org/10.3390/app10030924
APA StyleNazir, M. S., Wang, Y., Mahdi, A. J., Sun, X., Zhang, C., & Abdalla, A. N. (2020). Improving the Performance of Doubly Fed Induction Generator Using Fault Tolerant Control—A Hierarchical Approach. Applied Sciences, 10(3), 924. https://doi.org/10.3390/app10030924

