Image Super-Resolution Based on CNN Using Multilabel Gene Expression Programming
Abstract
1. Introduction
2. Related Work
2.1. SRCNN/Fast SRCNN (FSRCNN)
2.2. Sparse-Coding-Based Network (SCN)
2.3. Very Deep Convolutional Networks for Image Super-Resolution (VDSR)
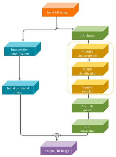
3. The Proposed Method
3.1. Multifeature Representation of Images
3.1.1. Color Feature
3.1.2. Texture Feature
3.2. GEP Network
3.3. Fitness Function Design
3.4. MGEP Classification before CNN Image Super-Resolution
4. Experiments
4.1. Experimental Environment and Parameter Settings
4.2. MGEP Preclassification Settings
4.3. Image Restoration Results
5. Conclusions
Author Contributions
Funding
Acknowledgments
Conflicts of Interest
References
- Freeman, W.T.; Pasztor, E.C.; Carmichael, O.T. Learning Low-Level Vision. Int. J. Comput. Vision 2000, 40, 25–47. [Google Scholar] [CrossRef]
- Glasner, D.; Bagon, S.; Irani, M. Super-resolution from a single image. In Proceedings of the 2009 IEEE 12th International Conference on Computer Vision, Kyoto, Japan, 29 September–2 October 2009; pp. 349–356. [Google Scholar]
- Zhang, X.L.; Lam, K.M.; Shen, L.S. Image magnification based on a blockwise adaptive Markov random field model. Image Vis. Comput. 2008, 26, 1277–1284. [Google Scholar] [CrossRef]
- Freeman, W.T.; Jones, T.R.; Pasztor, E.C. Example-based super-resolution. IEEE Comput. Graph. Appl. 2002, 22, 56–65. [Google Scholar] [CrossRef]
- Dong, C.; Loy, C.C.; He, K.M.; Tang, X.O. Image Super-Resolution Using Deep Convolutional Networks. IEEE Trans. Pattern Anal. Mach. Intell. 2016, 38, 295–307. [Google Scholar] [CrossRef] [PubMed]
- Dong, C.; Loy, C.C.; Tang, X. Accelerating the Super-Resolution Convolutional Neural Network. In Proceedings of the Computer Vision—ECCV 2016; Springer: Cham, Switzerland, 2016; pp. 391–407. [Google Scholar]
- Hong, P.; Zhang, G. A Review of Super-Resolution Imaging through Optical High-Order Interference. Appl. Sci. 2019, 9, 1166. [Google Scholar] [CrossRef]
- Kim, J.; Lee, J.K.; Lee, K.M. Accurate image super-resolution using very deep convolutional networks. In Proceedings of the 2016 IEEE Conference on Computer Vision and Pattern Recognition, Las Vegas, NV, USA, 27–30 June 2016; pp. 1646–1654. [Google Scholar]
- Wang, Z.; Liu, D.; Yang, J.; Han, W.; Huang, T. Deep Networks for Image Super-Resolution with Sparse Prior. In Proceedings of the IEEE International Conference on Computer Vision, Santiago, Chile, 7–13 December 2015; pp. 370–378. [Google Scholar]
- Kim, J.; Lee, J.K.; Lee, K.M. Deeply-recursive convolutional network for image super-resolution. In Proceedings of the 2016 IEEE Conference on Computer Vision and Pattern Recognition, Las Vegas, NV, USA, 27–30 June 2016; pp. 1637–1645. [Google Scholar]
- Zhang, K.; Zuo, W.; Chen, Y.; Meng, D.; Zhang, L. Beyond a Gaussian Denoiser: Residual Learning of Deep CNN for Image Denoising. IEEE Trans. Image Process. 2017, 26, 3142–3155. [Google Scholar] [CrossRef] [PubMed]
- Zhang, K.; Zuo, W.; Gu, S.; Zhang, L. Learning deep CNN denoiser prior for image restoration. In Proceedings of the IEEE Conference on Computer Vision and Pattern Recognition, Honolulu, HI, USA, 21–26 July 2017; pp. 3929–3938. [Google Scholar]
- Lim, B.; Son, S.; Kim, H.; Nah, S.; Lee, K.M. Enhanced deep residual networks for single image super-resolution. In Proceedings of the IEEE Conference on Computer Vision and Pattern Recognition Workshops, Honolulu, HI, USA, 21–26 July 2017; pp. 136–144. [Google Scholar]
- Hayat, K. Multimedia super-resolution via deep learning: A survey. Digit. Signal Process. 2018, 81, 198–217. [Google Scholar] [CrossRef]
- Yang, W.; Zhang, X.; Tian, Y.; Wang, W.; Xue, J.; Liao, Q. Deep Learning for Single Image Super-Resolution: A Brief Review. IEEE Trans. Multimedia 2019, 21, 3106–3121. [Google Scholar] [CrossRef]
- Zhang, H.J.; Gong, Y.H.; Low, C.Y.; Smoliar, S.W. Image retrieval based on color features: An evaluation study. In Proceedings of the SPIE, Digital Image Storage and Archiving Systems, Philadelphia, PA, USA, 21 November 1995; pp. 212–220. [Google Scholar]
- Haralick, R.M.; Shanmugam, K.; Dinstein, I. Textural Features for Image Classification. IEEE Trans. Syst. Man. Cybern. 1973, SMC-3, 610–621. [Google Scholar] [CrossRef]
- Ferreira, C. Gene Expression Programming: A New Adaptive Algorithm for Solving Problems. Complex Syst. 2001, 13, 87–129. [Google Scholar]
- Zhou, C.; Xiao, W.M.; Tirpak, T.M.; Nelson, P.C. Evolving accurate and compact classification rules with gene expression programming. IEEE Trans. Evol. Comput. 2003, 7, 519–531. [Google Scholar] [CrossRef]
- Choi, J.; Kim, M. Single Image Super-Resolution Using Global Regression Based on Multiple Local Linear Mappings. IEEE Trans. Image Process. 2017, 26, 1300–1314. [Google Scholar] [CrossRef] [PubMed]
- Bevilacqua, M.; Roumy, A.; Guillemot, C.; Morel, M.L.A. Low-Complexity Single-Image Super-Resolution based on Nonnegative Neighbor Embedding. In Proceedings of the British Machine Vision Conference (BMVC), Guildford, Surrey, UK, 3–7 September 2012; pp. 1–10. [Google Scholar]
- Zeyde, R.; Elad, M.; Protter, M. On Single Image Scale-Up Using Sparse-Representations. In Proceedings of the International Conference on Curves and Surfaces; Springer: Berlin/Heidelberg, Germany, 2012; pp. 711–730. [Google Scholar]
- Martin, D.; Fowlkes, C.; Tal, D.; Malik, J. A database of human segmented natural images and its application to evaluating segmentation algorithms and measuring ecological statistics. In Proceedings of the Eighth IEEE International Conference on Computer Vision (ICCV), Vancouver, BC, Canada, 7–14 July 2001; pp. 416–423. [Google Scholar]
- Huang, J.B.; Singh, A.; Ahuja, N. Single image super-resolution from transformed self-exemplars. In Proceedings of the IEEE Conference on Computer Vision and Pattern Recognition (CVPR), Boston, MA, USA, 7–12 June 2015; pp. 5197–5206. [Google Scholar]
- He, K.; Zhang, X.; Ren, S.; Sun, J. Delving Deep into Rectifiers: Surpassing Human-Level Performance on ImageNet Classification. In Proceedings of the 2015 IEEE International Conference on Computer Vision (ICCV), Santiago, Chile, 7–13 December 2015; pp. 1026–1034. [Google Scholar]









| Dataset | Bicubic | SRCNN [5] | SCN [9] | VDSR [8] | DRCN [10] | MGEP-SRCNN |
|---|---|---|---|---|---|---|
| Set5 | 33.66/0.9299 | 36.66/0.9542 | 36.93/0.9552 | 37.53/0.9587 | 37.63/0.9588 | 37.78/0.9594 |
| Set14 | 30.24/0.8688 | 32.42/0.9063 | 32.56/0.9074 | 33.03/0.9124 | 33.04/0.9118 | 33.29/0.9135 |
| BSD100 | 29.56/0.8431 | 31.36/0.8879 | 31.40/0.8884 | 31.90/0.8960 | 31.85/0.8942 | 32.01/0.8979 |
| Urban100 | 26.88/0.8403 | 29.50/0.8946 | 29.50/0.8960 | 30.76/0.9140 | 30.75/0.9133 | 31.19/0.9181 |
| Dataset | Bicubic | SRCNN [5] | SCN [9] | VDSR [8] | DRCN [10] | MGEP-SRCNN |
|---|---|---|---|---|---|---|
| Set5 | 30.39/0.8682 | 32.75/0.9090 | 33.10/0.9144 | 33.66/0.9213 | 33.82/0.9226 | 34.04/0.9250 |
| Set14 | 27.55/0.7742 | 29.28/0.8209 | 29.41/0.8238 | 29.77/0.8314 | 29.76/0.8311 | 29.97/0.8333 |
| BSD100 | 27.21/0.7385 | 28.41/0.7863 | 28.50/0.7885 | 28.82/0.7976 | 28.80/0.7963 | 28.92/0.7972 |
| Urban100 | 24.46/0.7349 | 26.24/0.7989 | 26.21/0.8010 | 27.14/0.8279 | 27.15/0.8276 | 27.24/0.8330 |
| Dataset | Bicubic | SRCNN [5] | SCN [9] | VDSR [8] | DRCN [10] | MGEP-SRCNN |
|---|---|---|---|---|---|---|
| Set5 | 28.42/0.8104 | 30.48/0.8628 | 30.86/0.8732 | 31.35/0.8838 | 31.53/0.8854 | 31.66/0.8899 |
| Set14 | 26.00/0.7027 | 27.49/0.7503 | 27.64/0.7578 | 28.01/0.7674 | 28.02/0.7670 | 28.19/0.8359 |
| BSD100 | 25.96/0.6675 | 26.90/0.7101 | 27.03/0.7161 | 27.29/0.7251 | 27.23/0.7233 | 27.34/0.7238 |
| Urban100 | 23.14/0.6577 | 24.52/0.7221 | 24.52/0.7250 | 25.18/0.7524 | 25.14/0.7510 | 25.21/0.7837 |
| Dataset | Scale | Bicubic | SRCNN [5] | SCN [9] | VDSR [8] | DRCN [10] | MGEP-SRCNN |
|---|---|---|---|---|---|---|---|
| Set5 | ×2 | - | 2.191 | 0.941 | 0.054 | 0.735 | 0.039 |
| ×3 | - | 2.235 | 1.829 | 0.062 | 0.748 | 0.052 | |
| ×4 | - | 2.193 | 1.245 | 0.054 | 0.735 | 0.044 | |
| Set14 | ×2 | - | 4.324 | 1.709 | 0.113 | 1.579 | 0.097 |
| ×3 | - | 4.402 | 3.611 | 0.122 | 1.569 | 0.113 | |
| ×4 | - | 4.397 | 2.377 | 0.112 | 1.526 | 0.101 | |
| BSD100 | ×2 | - | 2.517 | 1.015 | 0.071 | 0.983 | 0.069 |
| ×3 | - | 2.583 | 2.138 | 0.071 | 0.996 | 0.067 | |
| ×4 | - | 2.516 | 1.290 | 0.071 | 0.984 | 0.061 | |
| Urban100 | ×2 | - | 22.123 | 4.779 | 0.451 | 5.010 | 0.401 |
| ×3 | - | 19.358 | 4.012 | 0.514 | 5.054 | 0.484 | |
| ×4 | - | 18.462 | 3.199 | 0.448 | 5.048 | 0.407 |
© 2020 by the authors. Licensee MDPI, Basel, Switzerland. This article is an open access article distributed under the terms and conditions of the Creative Commons Attribution (CC BY) license (http://creativecommons.org/licenses/by/4.0/).
Share and Cite
Tang, J.; Huang, C.; Liu, J.; Zhu, H. Image Super-Resolution Based on CNN Using Multilabel Gene Expression Programming. Appl. Sci. 2020, 10, 854. https://doi.org/10.3390/app10030854
Tang J, Huang C, Liu J, Zhu H. Image Super-Resolution Based on CNN Using Multilabel Gene Expression Programming. Applied Sciences. 2020; 10(3):854. https://doi.org/10.3390/app10030854
Chicago/Turabian StyleTang, Jiali, Chenrong Huang, Jian Liu, and Hongjin Zhu. 2020. "Image Super-Resolution Based on CNN Using Multilabel Gene Expression Programming" Applied Sciences 10, no. 3: 854. https://doi.org/10.3390/app10030854
APA StyleTang, J., Huang, C., Liu, J., & Zhu, H. (2020). Image Super-Resolution Based on CNN Using Multilabel Gene Expression Programming. Applied Sciences, 10(3), 854. https://doi.org/10.3390/app10030854

