Developing a Building Fire Information Management System Based on 3D Object Visualization
Abstract
1. Introduction
2. Background
2.1. BIM for Fire Disaster Management Systems
2.2. Data Management for Fire Disaster Prevention
3. Methodology
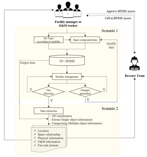
4. Prototype Design of the BFIMS
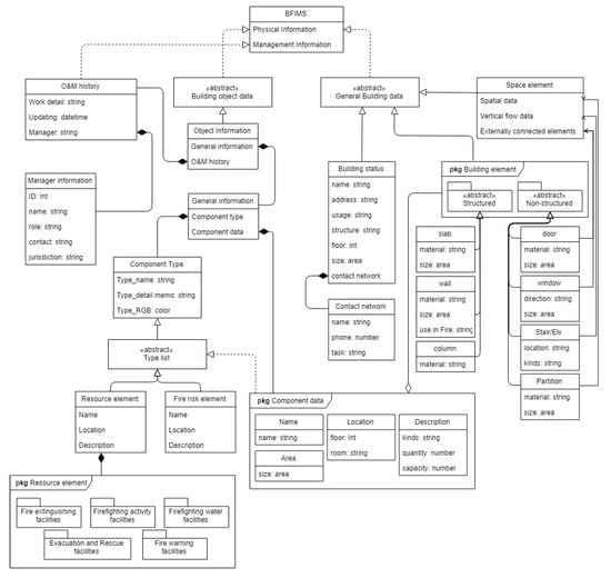
4.1. Information Requirements
4.2. Design of the BFIMS
5. Prototype Development and Scenario Analysis
5.1. Prototype Implementation of the BFIMS
5.2. Application of the BFIMS
5.3. Expert Feedback on the BFIMS Prototype
5.4. Limitations of the System Validation and Future Research
6. Conclusions
Author Contributions
Funding
Conflicts of Interest
References
- Kim, J.; Hong, C. A study on the Application Service of 3D BIM-based Disaster Integrated Information System Management for Effective Disaster Response. J. Korea Acad. Ind. Coop. Soc. 2018, 19, 143–150. [Google Scholar]
- Nunavath, V.; Prinz, A.; Comes, T. Identifying First Responders Information Needs: Supporting search and rescue operations for fire emergency response. Int. J. Inf. Syst. Crisis Response Manag. (IJISCRAM) 2016, 8, 25–46. [Google Scholar] [CrossRef]
- Kiyomoto, S.; Fukushima, K.; Miyake, Y. Design of Categorization Mechanism for Disaster-Information-Gathering System. J. Wirel. Mob. Netw. Ubiquitous Comput. Dependable Appl. 2012, 3, 21–34. [Google Scholar]
- Tashakkori, H.; Rajabifard, A.; Kalantari, M. A new 3D indoor outdoor GIS model for indoor emergency response facilitation. Build. Environ. 2015, 89, 170–182. [Google Scholar] [CrossRef]
- Li, N.; Yang, Z.; Ghahramani, A.; Becerik-Gerber, B.; Soibelman, L. Situational awareness for supporting building fire emergency response: Information needs, information sources, and implementation requirements. Fire Saf. J. 2014, 63, 17–28. [Google Scholar] [CrossRef]
- Dilo, A.; Zlatanova, S. A data model for operational and situational information in emergency response. Appl. Geomat. 2011, 3, 207–218. [Google Scholar] [CrossRef]
- Wang, S.H.; Wang, W.C.; Wang, K.C.; Shih, S.Y. Applying building information modeling to support fire safety management. Autom. Constr. 2015, 59, 158–167. [Google Scholar] [CrossRef]
- Davtalab, O. Benefits of Real-Time Data Driven BIM for FM Departments in Operations Control and Maintenance. In Proceedings of the ASCE International Workshop on Computing in Civil Engineering, Seattle, WA, USA, 25–27 June 2017. [Google Scholar]
- Ramachandran, G. Fire safety management and risk assessment. Facilities 1999, 17, 363–377. [Google Scholar] [CrossRef]
- Chen, H.M.; Wang, Y.H. A 3-dimensional visualized approach for maintenance and management of facilities. Proc. ISARC 2009, 468–475. [Google Scholar] [CrossRef]
- Nutt, B. Four competing futures for facility management. Facilities 2000, 18, 124–132. [Google Scholar] [CrossRef]
- Pintelon, L.; Preez, N.D.; Puyvelde, F.V. Information technology: Opportunities for maintenance management. J. Qual. Maint. Eng. 1999, 5, 9–24. [Google Scholar] [CrossRef]
- Elmualim, A.; Pelumi-Johnson, A. Application of computer-aided facilities management (CAFM) for intelligent buildings operation. Facilities 2009, 27, 421–428. [Google Scholar] [CrossRef]
- Becerik-Gerber, B.; Jazizadeh, F.; Li, N.; Calis, G. Application areas and Data Requirements for BIM-enabled Facilities Management. J. Constr. Eng. Manag. 2012, 138, 431–442. [Google Scholar] [CrossRef]
- Seppanen, H.; Virrantaus, K. Shared situational awareness and information quality in disaster management. Saf. Sci. 2015, 77, 112–122. [Google Scholar] [CrossRef]
- Davies, D.K.; Ilavajhala, S.; Wong, M.M.; Justice, C.O. Fire information for resource management system: Archiving and distributing MODIS active fire data. IEEE Trans. Geosci. Remote Sens. 2008, 47, 72–79. [Google Scholar] [CrossRef]
- Shiau, Y.C.; Tsai, Y.Y.; Hsiao, J.Y.; Chang, C.T. Development of Building Fire Control and Management System in BIM Environment. Stud. Inform. Control 2013, 22, 15–24. [Google Scholar] [CrossRef]
- Amaro, G.G.; Raimondo, A.; Erba, D.; Ugliotti, F.M. A BIM-based approach supporting fire engineering. In Proceedings of the International Fire Safety Symposium, Naples, Italy, 7–9 June 2017. [Google Scholar]
- Abolghasemzadeh, P. A comprehensive method for environmentally sensitive and behavioral microscopic egress analysis in case of fire in buildings. Saf. Sci. 2013, 59, 1–9. [Google Scholar] [CrossRef]
- Isikdag, U.; Underwood, J.; Aoudad, G.; Trodd, N. Investigating the Role of Building Information Models as a Part of an Integrated Data Layer: A Fire Response Management Case. Archit. Eng. Des. Manag. 2007, 3, 124–142. [Google Scholar] [CrossRef]
- Cheng, M.Y.; Chiu, K.C.; Hsieh, Y.M.; Yang, I.T.; Chou, J.S.; Wu, Y.W. BIM integrated smart monitoring technique for building fire prevention and disaster relief. Autom. Constr. 2017, 84, 14–30. [Google Scholar] [CrossRef]
- Chen, R.; Sharman, R.; Rao, H.R.; Upadhyaya, S.J. Data Model Development for Fire Related Extreme Events: An Activity Theory Approach. MIS Q. 2013, 37, 125–147. [Google Scholar] [CrossRef]
- Lee, J.W.; Jeong, Y.W.; Oh, Y.S.; Lee, J.C.; Ahn, N.S.; Lee, J.H.; Yoon, S.H. An integrated approach to intelligent urban facilities management for real-time emergency response. Autom. Constr. 2013, 30, 256–264. [Google Scholar] [CrossRef]
- Foltz, S.D.; Brauer, B. Communication, Data Sharing, and Collaboration at the Disaster Site. In Proceedings of the ASCE International Conference on Computing in Civil Engineering, Cancun, Mexico, 12–15 July 2005. [Google Scholar]
- Xu, W.; Dilo, A.; Zlatanova, S.; Oosterom, P.V. Modelling emergency response processes: Comparative study on OWL and UML. In Proceedings of the Joint ISCRAM-China, GI4DM Conference, Harbin, China, 4–6 August 2008; pp. 493–504. [Google Scholar]
- Fan, H.; Meng, L. A three-step approach of simplifying 3D buildings modeled by CityGML. Int. J. Geogr. Inf. Sci. 2012, 26, 1091–1107. [Google Scholar] [CrossRef]
- Schreyer, A.C. Architectural Design with SketchUp: 3D Modeling, Extensions, BIM, Rendering, Making, and Scripting, 2nd ed.; John Wiley & Sons: Hoboken, NJ, USA, 2015. [Google Scholar]
- Choi, B. A Study of the Use of Computer Softwares in Architectural Design Field. Proc. Reg. Assoc. Archit. Inst. Korea 2012, 8, 7–8. [Google Scholar]








| Level 1 | Level 2 | Level 3 | Description | Example |
|---|---|---|---|---|
| Physical information | General building data | Building status | Building status: General information without forms | Building name, address, main usage, building structure and scale (number of floors and area), contact network |
| Building element | Building outline composed of structural and non-structural elements that can be used in fire response | Structural elements: slabs, walls, columns, etc. Non-structural elements: doors, window, stairs, etc. | ||
| Space element | Spatial data | Room usage, location, materials | ||
| Vertical flow data | Location of general stairs and elevators, escalators, emergency stairs and elevator | |||
| Externally connected elements | Main entrance, exits, rooftop, external connection zone | |||
| Building object data | Fire risk element | Facility/area to be checked and responded to in case of fire event | Location and impact of areas vulnerable to fire; hazardous materials; facilities’ locations, types, quantities | |
| Resource element | Fire extinguishing facilities | Location and status (type and quantity) of indoor/outdoor fire hydrants, fire extinguishers, etc. | ||
| Firefighting activity facilities | Locations and statuses (types and quantities) of connected sprinklers, water pipe connections and facilities, etc. | |||
| Firefighting water facilities | Location, capacity, quantity, type | |||
| Evacuation and rescue facilities | Location and status (type and quantity) of evacuation equipment (e.g., evacuation ladders and rescue lifts) and lifesaving equipment (e.g., air respirators and heat shields) | |||
| Fire warning facilities | Location and status of operation (fire detection, smoke detection, sensors, etc.) | |||
| Managementinformation | O&M history | Fire management personnel data | Responsible members’ ID, name, role, contact data, and jurisdiction | |
| Maintenance history of physical information | Work details, including whether the facility is operational, updated data, and manager | |||
© 2020 by the authors. Licensee MDPI, Basel, Switzerland. This article is an open access article distributed under the terms and conditions of the Creative Commons Attribution (CC BY) license (http://creativecommons.org/licenses/by/4.0/).
Share and Cite
Jung, S.; Cha, H.S.; Jiang, S. Developing a Building Fire Information Management System Based on 3D Object Visualization. Appl. Sci. 2020, 10, 772. https://doi.org/10.3390/app10030772
Jung S, Cha HS, Jiang S. Developing a Building Fire Information Management System Based on 3D Object Visualization. Applied Sciences. 2020; 10(3):772. https://doi.org/10.3390/app10030772
Chicago/Turabian StyleJung, Suhyun, Hee Sung Cha, and Shaohua Jiang. 2020. "Developing a Building Fire Information Management System Based on 3D Object Visualization" Applied Sciences 10, no. 3: 772. https://doi.org/10.3390/app10030772
APA StyleJung, S., Cha, H. S., & Jiang, S. (2020). Developing a Building Fire Information Management System Based on 3D Object Visualization. Applied Sciences, 10(3), 772. https://doi.org/10.3390/app10030772
