Bio-Inspired Dielectric Resonator Antenna for Wideband Sub-6 GHz Range
Abstract
1. Introduction
2. Bio-Inspired Spiral Shell DRA
2.1. Gielis Parameters: Impact on the SsDRA Design
2.2. Evaluation of SsDRA Design Based on the Fabrication Feasibility
- By fixing the parameter “m” equal to 10, the geometry has 10 peaks and valleys and the step-angle between them is kept constant and equal to 36 degrees (360/m), independently of the position along the spiral curve. Ridges and valleys are rounded, but the lower the cylindrical coordinate θ (and distance from the origin GT(θ)) is, the lower the radius of the circle which approximates locally the curve on ridges or valleys. In addition, the amplitude of the oscillation along the spiral is proportional to the values of parameters n1, n2 and n3 of the Gielis formulation (1): in this case, they are all equal to 5. This setting allows us to have smaller amplitude close to the origin, i.e., micro-features which requires an accurate fabrication assessment.
- Since the radius of the spiral increases monotonically from the origin to the end of the spiral, the smaller features of the geometry are in close proximity to the origin, thus generating micro-scale features.
3. Spiral Shell DRA Analysis and Optimization
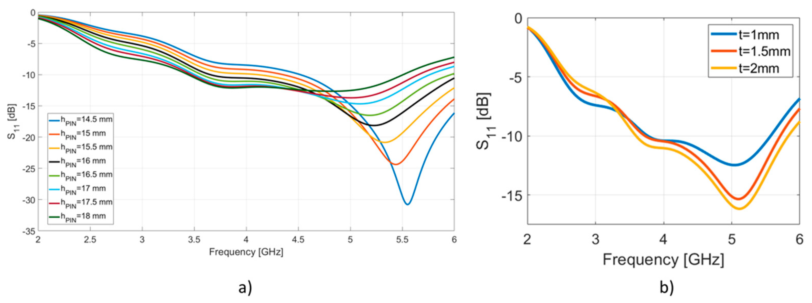
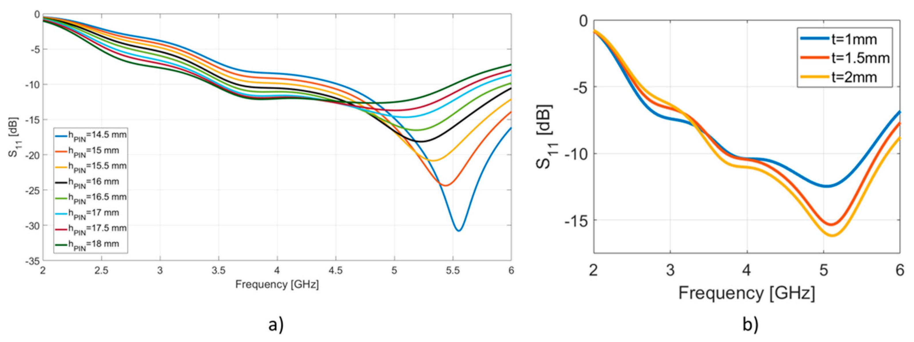
3.1. Influence of SsDRA Thickness, Pin Height and SsDRA Height on the Scattering Parameter S11: Evaluation of the Bandwidth
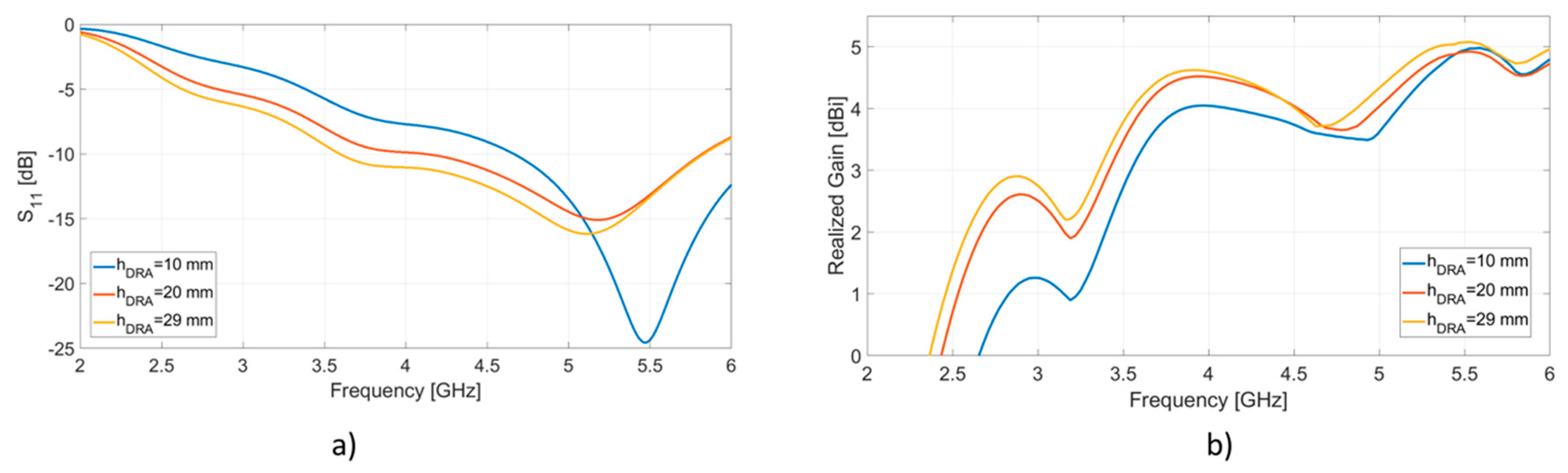
3.2. Effect of the SsDRA Thickness, Pin Height and DRA Height on the Scattering Parameter S11 and Realized Gain
3.3. Scattering Parameter S11 and Realized Gain as a Function of the Exponential Function f(θ) of the Optimized SsDRA
3.4. Radiation Pattern, Realized Gain and Radiation Efficiency of the Optimized SsDRA
4. Discussion
5. Conclusions
Author Contributions
Funding
Conflicts of Interest
References
- Panda, R.A.; Kumari, P.; Naik, J.; Negi, P.; Mishra, D. Flower Shaped Patch with Circular Defective Ground Structure for 15 GHz Application. In Innovations in Bio-Inspired Computing and Applications; IBICA 2019, Advances in Intelligent Systems and Computing, 1180; Abraham, A., Panda, M., Pradhan, S., Garcia-Hernandez, L., Ma, K., Eds.; Springer: Cham, Germany, 2019. [Google Scholar] [CrossRef]
- Abolade, J.O.; Konditi, D.B.O.; Dharmadhikary, V.M. Bio-inspired wideband antenna for wireless applications based on perturbation technique. Heliyon 2020, 6, e04282. [Google Scholar] [CrossRef] [PubMed]
- Singh, P.; Ray, K.; Rawat, S. Analysis of Sun Flower Shaped Monopole Antenna. Wirel. Pers. Commun. 2019, 104, 881–894. [Google Scholar] [CrossRef]
- Mesquita, M.D.S.; D’Assunção, A.G.; Oliveira, J.B.L.; Batista, Y.M.V. A New Conductive Ink for Microstrip Antenna and Bioinspired FSS Designs on Glass and Fiberglass Substrates. J. Microw. Optoelectron. Electromagn. Appl. 2019, 18, 227–245. [Google Scholar] [CrossRef]
- de Oliveira, M.A.; da Costa, A.P.; Forte, G.G.S.; de Melo, P.-K.P.; Fontgalland, G.; Silva, P.-H.F.; Fontgalland, I.L. Using polar transformation to design a dissimilar antenna array inspired on four-leaf clover. In Proceedings of the 2018 IEEE Radio and Wireless Symposium (RWS), Anaheim, CA, USA, 15–18 January 2018; pp. 228–230. [Google Scholar] [CrossRef]
- Malik, R.; Singh, P.; Ali, H.; Goel, T. A Star Shaped Superwide Band Fractal Antenna for 5G Applications. In Proceedings of the 2018 3rd International Conference for Convergence in Technology (I2CT), Pune, India, 6–8 April 2018; pp. 1–6. [Google Scholar] [CrossRef]
- Anguera, J.; Puente, C.; Borja, C.; Soler, J. Fractal-Shaped Antennas: A Review. In Wiley Encyclopedia of RF and Microwave Engineering; Chang, K., Ed.; John Wiley & Sons, Inc., 2005; Volume 2, pp. 1620–1635. [Google Scholar]
- Song, C.T.P.; Hall, P.S.; Ghafouri-Shiraz, H.; Wake, D. Sierpinski Monopole Antenna with Controlled Band Spacing and Input Impedance. IEE Electron. Lett. 1999, 35, 1036–1037. [Google Scholar] [CrossRef]
- Jayasinghe, J.W.; Anguera, J.; Uduwawala, D.N. A High-Directivity Microstrip Patch Antenna Design by Using Genetic Algorithm Optimization. Prog. Electromagn. Res. C 2013, 37, 131–144. [Google Scholar] [CrossRef]
- Gielis, J. A generic geometric transformation that unifies a wide range of natural and abstract shapes. Am. J. Bot. 2003, 90, 333–338. [Google Scholar] [CrossRef]
- Gielis, J. Method and Apparatus for Synthesizing and Analyzing Patterns Utilizing Novel “Super-Formula” Operator. U.S. Patent US7620527B1, 17 November 2009. [Google Scholar]
- Poordaraee, M.; Oraizi, H.; Khajevandi, S.; Glazunov, A.A. Systematic Design of a Circularly Polarized Microstrip Antenna Using a Shape Super-Formula and the Characteristic Mode Theory. In Proceedings of the 2018 18th Mediterranean Microwave Symposium (MMS), Istanbul, Turkey, 31 October–2 November 2018; pp. 47–50. [Google Scholar] [CrossRef]
- Omar, A.A.; Naser, S.; Hussein, M.; Dib, N.; Rashad, M.W. Superformula-Based Compact UWB CPW-Fed-Patch Antenna With and Without Dual Frequency Notches. ACES J. 2017, 32, 979–986. [Google Scholar]
- Naser, S.; Dib, N. Design and analysis of super-formula-based UWB monopole antenna. In Proceedings of the 2016 IEEE International Symposium on Antennas and Propagation (APSURSI), Fajardo, Puerto Rico, 26 June–1 July 2016; pp. 1785–1786. [Google Scholar] [CrossRef]
- de Jong van Coevorden, C.M.; Gielis, J.; Caratelli, D. Application of Gielis transformation to the design of metamaterial structures. J. Phys. Conf. Ser. 2018, 963, 012008. [Google Scholar] [CrossRef]
- Zarghooni, B.; Dadgarpour, A.; Pourahmadazar, J.; Denidni, T.A. Supershaped metamaterial unit-cells using the gielis formula. In Proceedings of the 2015 IEEE International Symposium on Antennas and Propagation & USNC/URSI National Radio Science Meeting, Vancouver, BC, Canada, 19–24 July 2015; pp. 458–459. [Google Scholar] [CrossRef]
- Khajevandi, S.; Oraizi, H.; Poordaraee, M. Design of Planar Dual-Bandstop FSS Using Square-Loop-Enclosing Superformula Curves. IEEE Antennas Wirel. Propag. Lett. 2018, 17, 731–734. [Google Scholar] [CrossRef]
- Martínez-Dueñas, E.R.; de Jong van Coevorden, C.M.; Caratelli, D. Supershaped complementary split-ring resonators. In Proceedings of the 2017 USNC-URSI Radio Science Meeting (Joint with AP-S Symposium), San Diego, CA, USA, 9–14 July 2017; pp. 43–44. [Google Scholar] [CrossRef]
- Rubio, M.; Dueñas, E.J.; de Jong van Coevorden, C.M.; Stukach, O.V.; Panokin, N.V.; Gielis, J.; Caratelli, D. Electromagnetic modeling and design of a novel class of complementary split? Ring Reson. 2019, 29, e21582. [Google Scholar] [CrossRef]
- da Silva Júnior, P.F.; Serres, A.J.R.; Silvério Freire, R.C.; de Freitas Serres, G.K.; Candeia Gurjão, E.; Nogueira de Carvalho, J.; Carvalho Santana, E.E. Bio-Inspired wearable antennas. IntechOpen 2018, 11, 219–237. [Google Scholar] [CrossRef][Green Version]
- Petosa, A.; Ittipiboon, A. Dielectric resonator Antennas: A historical review and the current state of the art. IEEE Antennas Propag. Mag. 2010, 52, 91–116. [Google Scholar] [CrossRef]
- Keyrouz, S.; Caratelli, D. Dielectric Resonator Antennas: Basic Concepts, Design Guidelines, and Recent Developments at Millimeter-Wave Frequencies. Int. J. Antennas Propag. 2016, 2016, 1–20. [Google Scholar] [CrossRef]
- Yang, Y.; Wang, W.; Moitra, P.; Kravchenko, I.; Briggs, D.; Valentine, J. Dielectric meta-reflectarray for broadband linear polarization conversion and optical vortex generation. Nano Lett. 2014, 14, 1394–1399. [Google Scholar] [CrossRef] [PubMed]
- Khorasaninejad, M.; Crozier, K.B. Silicon nanofin grating as a miniature chirality-distinguishing beam-splitter. Nat. Commun. 2014, 5, 5386. [Google Scholar] [CrossRef]
- Gao, S.; Park, C.S.; Zhou, C.; Lee, S.S.; Choi, D.Y. Twofold polarization- selective all-dielectric trifoci metalens for linearly polarized visible light. Adv. Opt. Mater. 2019, 7, 1900883. [Google Scholar] [CrossRef]
- Guo, K.; Xu, H.; Peng, Z.; Liu, X.; Guo, Z. High-efficiency full-vector polarization analyzer based on GaN metasurface. IEEE Sens. J. 2019, 19, 3654–3659. [Google Scholar] [CrossRef]
- Dai, Q.; Deng, L.; Deng, J.; Tao, J.; Yang, Y.; Chen, M.; Li, Z.; Li, Z.; Zheng, G. Ultracompact, high-resolution and continuous grayscale image display based on resonant dielectric metasurfaces. Opt. Express 2019, 27, 27927–27935. [Google Scholar] [CrossRef]
- Kumar, J.; Gupta, N. Investigation on microwave dielectric materials for dielectric resonator antennas. Int. J. Appl. Electromagn. Mech. 2015, 47, 263–272. [Google Scholar] [CrossRef]
- Ahn, B.K.; Chae, S.-C.; Hwang, I.-J.; Yu, J.-W. High gain spherical DRA operating on higher-order mode excited by microstrip patch. IEICE Electron. Express 2017, 14, 1–6. [Google Scholar] [CrossRef][Green Version]
- Kumar, P.; Dwari, S.; Singh, S.; Kumar, J. Investigation and Development of 3D Printed Biodegradable PLA as Compact Antenna for Broadband Applications. IETE J. Res. 2018, 66, 53–64. [Google Scholar] [CrossRef]
- Kumar, P.; Dwari, S.; Kumar, J. Design of Biodegradable Quadruple-shaped DRA for WLAN/Wi-Max applications. J. Microw. Optoelectron. Electromagn. Appl. 2017, 16, 867–880. [Google Scholar] [CrossRef]
- Marrocco, V.; Basile, V.; Fassi, I.; Grande, M.; Laneve, D.; Prudenzano, F.; D’Orazio, A. Dielectric Resonant Antennas via Additive Manufacturing for 5G Communications. In Proceedings of the PIERS 2019, Rome, Italy, 17–20 June 2019. [Google Scholar]
- Sankaranarayanan, D.; Venkatakiran, D.; Mukherjee, B. A novel compact fractal ring based Cylindrical Dielectric Resonator Antenna for Ultra-Wideband Applications. Prog. Electromagn. Res. C 2016, 67, 71–83. [Google Scholar] [CrossRef]
- Gupta, S.; Kshirsagar, P.; Mukherjee, B. Low Profile Multilayer Cylindrical Segment Fractal Dielectric Resonator Antenna for Wideband Applications. IEEE Antenna Propag. Mag. 2019, 61, 55–63. [Google Scholar] [CrossRef]
- Simeoni, M.; Cicchetti, R.; Yaravoy, A.; Caratelli, D. Plastic-based supershaped dielectric Resonator antennas for wide-band Applications. IEEE Trans. Antennas Propag. 2011, 59, 4820–4825. [Google Scholar] [CrossRef]
- Petrignani, S.; D’Orazio, A.; Grande, M.; Marrocco, V.; Basile, V.; Fassi, I. Supershaped dielectric resonator antenna for 5G applications. In Proceedings of the Antennas and Propagation Conference 2019 (APC-2019), Birmingham, UK, 11–12 November 2019; pp. 1–4. [Google Scholar] [CrossRef]
- Basile, V.; Grande, M.; Marrocco, V.; Laneve, D.; Petrignani, S.; Prudenzano, F.; Fassi, I. Design and Manufacturing of Super-Shaped Dielectric Resonator Antennas for 5G Applications Using Stereolithography. IEEE Access 2020, 8, 82929–82937. [Google Scholar] [CrossRef]
- Gielis, J.; Caratelli, D.; Peijian, S.; Ricci, P.E. A Note on Spirals and Curvature. Growth Form. 2020, 1, 1–8. [Google Scholar] [CrossRef][Green Version]
- Basile, V.; Modica, F.; Fassi, I. Analysis and Modeling of Defects in Unsupported Overhanging Features in Micro-Stereolithography. In Proceedings of the Volume 1B: 36th Computers and Information in Engineering Conference, ASME International, Charlotte, NC, USA, 21–24 August 2016; Volume 4. [Google Scholar] [CrossRef]
- Bártolo, P.J. Stereolithography: Materials, Processes and Applications; Springer Science & Business Media: Boston, MA, USA, 2011; ISBN 978-0-387-92903-3. [Google Scholar] [CrossRef]









| f(θ) | K | ctheta | a | b | m1 | m2 | n1 | n2 | n3 |
|---|---|---|---|---|---|---|---|---|---|
| [-] | [-] | [-] | [-] | [-] | [-] | [-] | [-] | [-] | [-] |
| 6 | 0.2 | 1 | 1 | 10 | 10 | 5 | 5 | 5 |
| Antenna | Frequency (GHz) | Fractional BW (%) | Gain (dBi) | Dielectric Material Volume (cm3) |
|---|---|---|---|---|
| C-DRA [37] | 3.50 | 31.42 | 4.45 | 20.54 |
| R-DRA [37] | 3.50 | 28.57 | 4.40 | 24.12 |
| S-DRA [37] | 3.50 | 32.86 | 4.30 | 3.10 |
| SsDRA | 3.50 5.50 | 44.4 | 3.7 5 | 14.55 |
Publisher’s Note: MDPI stays neutral with regard to jurisdictional claims in published maps and institutional affiliations. |
© 2020 by the authors. Licensee MDPI, Basel, Switzerland. This article is an open access article distributed under the terms and conditions of the Creative Commons Attribution (CC BY) license (http://creativecommons.org/licenses/by/4.0/).
Share and Cite
Melchiorre, L.; Marasco, I.; Niro, G.; Basile, V.; Marrocco, V.; D’Orazio, A.; Grande, M. Bio-Inspired Dielectric Resonator Antenna for Wideband Sub-6 GHz Range. Appl. Sci. 2020, 10, 8826. https://doi.org/10.3390/app10248826
Melchiorre L, Marasco I, Niro G, Basile V, Marrocco V, D’Orazio A, Grande M. Bio-Inspired Dielectric Resonator Antenna for Wideband Sub-6 GHz Range. Applied Sciences. 2020; 10(24):8826. https://doi.org/10.3390/app10248826
Chicago/Turabian StyleMelchiorre, Luigi, Ilaria Marasco, Giovanni Niro, Vito Basile, Valeria Marrocco, Antonella D’Orazio, and Marco Grande. 2020. "Bio-Inspired Dielectric Resonator Antenna for Wideband Sub-6 GHz Range" Applied Sciences 10, no. 24: 8826. https://doi.org/10.3390/app10248826
APA StyleMelchiorre, L., Marasco, I., Niro, G., Basile, V., Marrocco, V., D’Orazio, A., & Grande, M. (2020). Bio-Inspired Dielectric Resonator Antenna for Wideband Sub-6 GHz Range. Applied Sciences, 10(24), 8826. https://doi.org/10.3390/app10248826

