A Low-Cost Secure IoT Mechanism for Monitoring and Controlling Polygeneration Microgrids
Abstract
1. Introduction
- Confidentiality concerns the protection of data, such that only approved users can access the data.
- Authentication means checking that the data have not been altered and that the data can be confirmed by the claimed author to have been sent.
- Access refers to only allowing suitably authorized users to access data, communications network, and computing resources and ensuring that those authorized users are not prevented from such access.
2. Related Work
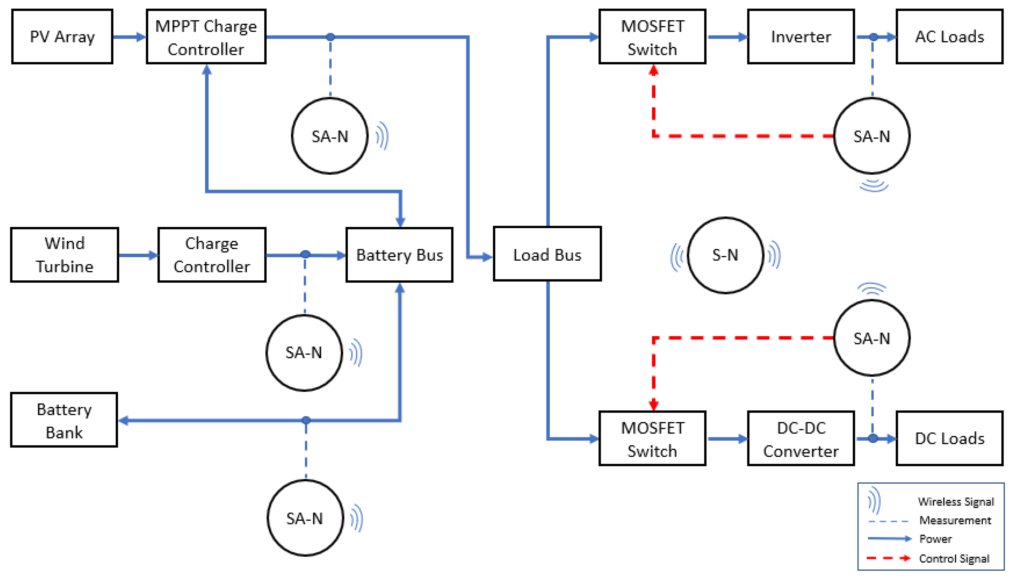
3. The Proposed System Architecture
3.1. The IoT WSANCS Architecture
3.1.1. Range and Operation Modes
3.1.2. Network Topology
- It is easy to locate problems because if an end device fails, it affects only one sensor node.
- It is easy to extend the network without disturbing the entire WSANCS.
- It is easy to identify faultS and remove nodes in the WSANCS.
- It provides very high speed of data transfer.
3.2. The IoT Security Protection Scheme
3.2.1. The Perception Layer
3.2.2. The Network Layer
3.2.3. The Application Layer
4. Results and Discussion
4.1. Microgrid Test-Bed
4.2. WSANCS Simulation
4.3. WSANCS Implementation
4.4. Security Protection Analysis
4.4.1. Two-Step Verification and Fingerprint
4.4.2. Brute Force Attacks
4.4.3. Denial of Service (DoS) Attacks
5. Summary and Future Work
Author Contributions
Funding
Acknowledgments
Conflicts of Interest
Abbreviations
| CAN | Controller Area Network |
| DC | Direct Current |
| DG | Distributed Generation |
| MPPT | Maximum Power Point Tracking |
| HEMS | Home Energy Monitoring System |
| IoT | Internet of Things |
| MAC | Media Access Control |
| PTP | Point-to-Point |
| RESs | Renewable Energy Sources |
| RPI3+ | Raspberry Pi 3 B+ |
| SA-N | Sensor-Actuator Nodes |
| S-N | Sink Node |
| TLS | Transport Layer Security |
| UFW | Uncomplicated Firewall |
| WSANCS | Wireless sensor and Actuator Networked Control System |
| WSN | Wireless Sensor Network |
References
- Electric Sales, Revenue, and Average Price—Energy Information Administration. Available online: https://www.eia.gov/electricity/sales_revenue_price/ (accessed on 2 April 2020).
- Yoshikawa, T.; Saraya, S. HEMS Assisted by a Sensor Network Having an Efficient Wireless Power Supply. IEEE Trans. Magn. 2013, 49, 974–977. [Google Scholar] [CrossRef]
- Lee, S.; Park, B. Home Energy Management System for Residential Customer: Present Status and Limitation. Int. J. Adv. Cult. Technol. 2018, 6, 284–291. [Google Scholar]
- Rodriguez-Diaz, E.; Vasquez, J.C.; Guerrero, J.M. Intelligent DC Homes in Future Sustainable Energy Systems: When efficiency and intelligence work together. IEEE Trans. Consum. Electron. 2016, 5, 74–80. [Google Scholar] [CrossRef]
- Liu, L.; Liu, Y.; Wang, L.; Zomaya, A.; Hu, S. Economical and Balanced Energy Usage in the Smart Home Infrastructure: A Tutorial and New Results. IEEE Trans. Emerg. Top. Comput. 2015, 3, 556–570. [Google Scholar] [CrossRef]
- Salman, L.; Salman, S.; Jahangirian, S.; Abraham, M.; German, F.; Blair, C.; Krenz, P. Energy efficient IoT-based smart home. In Proceedings of the 2016 IEEE 3rd World Forum on Internet of Things (WF-IoT 2016), Reston, VA, USA, 12–14 December 2016; pp. 526–529. [Google Scholar]
- Minerva, R.; Biru, A.; Rotondi, D. Towards a definition of the Internet of things (IoT). IEEE Internet Initiat. 2015, 1, 1–86. [Google Scholar]
- Mandula, K.; Parupalli, R.; Murty, C.A.S.; Magesh, E.; Lunagariya, R. Mobile based home automation using Internet of Things (IoT). In Proceedings of the 2015 International Conference on Control, Instrumentation, Communication and Computational Technologies (ICCICCT), Kumaracoil, India, 18–19 December 2015. [Google Scholar]
- Dlamini, N.N.; Johnston, K. The use, benefits and challenges of using the Internet of Things (IoT) in retail businesses: A literature review. In Proceedings of the 2016 International Conference on Advances in Computing and Communication Engineering (ICACCE), Durban, South Africa, 28–29 November 2016. [Google Scholar]
- Mahmud, S.; Ahmed, S.; Shikder, K. A Smart Home Automation and Metering System using Internet of Things (IoT). In Proceedings of the 2019 International Conference on Robotics, Electrical and Signal Processing Techniques (ICREST), Dhaka, Bangladesh, 10–12 January 2019. [Google Scholar]
- Mishra, A.; Irwin, D.; Shenoy, P.; Kurose, J.; Zhu, T. GreenCharge: Managing Renewable Energy in Smart Buildings. IEEE J. Sel. Areas Commun. 2013, 31, 1281–1293. [Google Scholar] [CrossRef]
- Alsaif, K.A. Challenges and Benefits of Integrating the Renewable Energy Technologies into the AC Power System Grid. AJER 2017, 6, 95–100. [Google Scholar]
- Lin, H.; Bergmann, N.W. IoT Privacy and Security Challenges for Smart Home Environments. Information 2016, 7, 44. [Google Scholar] [CrossRef]
- Zipperer, A.; Aloise-Young, P.A.; Suryanarayanan, S.; Roche, R.; Earle, L.; Christensen, D.; Bauleo, P.; Zimmerle, D. Electric Energy Management in the Smart Home: Perspectives on Enabling Technologies and Consumer Behavior. Proc. IEEE 2013, 101, 2397–2408. [Google Scholar] [CrossRef]
- Van Dam, S. Smart Energy Management for Households. Ph.D. Thesis, Delft University of Technology, Delft, The Netherlands, 2013. [Google Scholar] [CrossRef]
- Dan, T.; Merrill, S. The U.S. Department of Energy’s Microgrid Initiative. Electr. J. 2012, 25, 84–94. [Google Scholar] [CrossRef]
- Wei, F.; Ming, J.; Xu, L.; Yi, B.; Chris, M.; Cheng, Y.; Jian, Y. A review of microgrid development in the United States—A decade of progress on policies, demonstrations, controls, and software tools. Appl. Energy J. 2018, 228, 1656–1668. [Google Scholar] [CrossRef]
- Ward, B.; Dan, T.; Ross, G.; Steve, G.; Jason, S.; Dhruv, B.; Jim, R. The Advanced Microgrid Integration and Interoperability. February 2014. Available online: https://prod-ng.sandia.gov/techlib-noauth/access-control.cgi/2014/141535.pdf (accessed on 2 April 2020).
- Bushra, R.; Husain, R.M. Applications of wireless sensor networks for urban areas: A survey. J. Netw. Comput. Appl. 2015, 60. [Google Scholar] [CrossRef]
- Dargie, W.; Poellabauer, C. Fundamentals of Wireless Sensor Networks: Theory and Practice; John Wiley & Sons, Ltd.: Hoboken, NJ, USA, 2010; ISBN 978-0-470-99765-9. [Google Scholar]
- Song, Z.; Zhou, X. Research and simulation of wireless sensor and actuator networked control system. In Proceedings of the 2013 25th Chinese Control and Decision Conference (CCDC), Guiyang, China, 25–27 May 2013; pp. 3995–3998. [Google Scholar]
- Coelho, S.; Rozario, R.; Sharma, R.; Mehra, M. An IOT Based Smart Cubicle System for Effective Power Usage and Employee Monitoring in Offices. In Proceedings of the 2018 International Conference on Smart City and Emerging Technology (ICSCET), Mumbai, India, 5 January 2018; pp. 1–6. [Google Scholar]
- Patchava, V.; Kandala, H.B.; Babu, P.R. A Smart Home Automation technique with Raspberry Pi using IoT. In Proceedings of the 2015 International Conference on Smart Sensors and Systems (ICSSS), Bangalore, India, 21–23 December 2015; pp. 1–4. [Google Scholar]
- Dean, A.; Agyeman, M.O. A Study of the Advances in IoT Security. In Proceedings of the 2018 International Symposium on Computer Science and Intelligent Control (ISCSIC), Stockholm, Sweden, 21–23 September 2018. [Google Scholar]
- Medwed, M. IoT Security Challenges and Ways Forward. In Proceedings of the 2016 6th International Workshop on Trustworthy Embedded Devices, Vienna, Austria, 28 October 2016. [Google Scholar]
- Rawlinson, K. HP Study Reveals 70 Percent of Internet of Things Devices Vulnerable to Attack. HP Development Company, L.P., 29 July 2014. Available online: https://www8.hp.com/us/en/hp-news/press-release.html?id=1744676 (accessed on 2 April 2020).
- Aponte-Roa, D.A.; Martinez, J.B.; Fernandez, X.C.; Weaver, W.W. A Benchtop DC Microgrid for Renewable Energy Sources Integration. In Proceedings of the 2019 IEEE 9th Annual Computing and Communication Workshop and Conference (CCWC), Las Vegas, NV, USA, 7–9 January 2019; pp. 79–84. [Google Scholar]
- Yi, P.; Iwayemi, A.; Zhou, C. Developing ZigBee deployment guideline under wifi interference for smart grid applications. IEEE Trans. Smart Grid 2011, 2, 110–120. [Google Scholar] [CrossRef]
- Hall, B.; Paulitsch, M.; Driscoll, K.; Sivencrona, H. ESCAPE CAN limitations. SAE Trans. J. Passeng. Cars Electron. Electr. Syst. 2008, 116, 422–429. [Google Scholar]
- Cena, G.; Valenzano, A.; Vitturi, S. Advances in automotive digital communications. Comput. Stand. Interfaces 2005, 27, 665–678. [Google Scholar] [CrossRef]
- Bauer, G.; Kopetz, H.; Steiner, W. The central guardian approach to enforce fault isolation in the time-triggered architecture. In Proceedings of the 6th ISADS, Pisa, Italy, 9–11 April 2003; pp. 37–44. [Google Scholar]
- Navet, N.; Simonot-Lion, Y.S.F.; Wilwert, C. Trends in automotive communication systems. Proc. IEEE 2005, 93, 1204–1223. [Google Scholar] [CrossRef]
- Zurawski, R. (Ed.) Fault tolerant services for safe in-car embedded systems. In The Embedded Systems Handbook; CRC: Boca Raton, FL, USA, 2005. [Google Scholar]
- Barranco, M.; Proenza, J.; Almeida, L. Quantitative Comparison of the Error-Containment Capabilities of a Bus and a Star Topology in CAN Networks. IEEE Trans. Ind. Electron. 2011, 58, 802–813. [Google Scholar] [CrossRef]
- Khan, R.; Khan, S.; Zaheer, R.; Khan, S. Future Internet: The Internet of Things Architecture, Possible Applications and Key Challenges. In Proceedings of the 10th International Conference on Frontiers of Information Technology, Islamabad, Pakistan, 17–19 December 2012. [Google Scholar]
- Aman, M.N.; Chua, K.C.; Sikdar, B. Secure Data Provenance for the Internet of Things. In Proceedings of the ASIA CCSACM Symposium on Information, Computer and Communications Security, Abu Dhabi, UAE, 2–6 April 2017. [Google Scholar]
- Martínez-Martínez, J.; Carvajal-Jiménez, C.; Aponte-Roa, D.A. A Secured IoT Scheme for Microgrids Monitoring. In Proceedings of the 2020 10th Annual Computing and Communication Workshop and Conference (CCWC), Las Vegas, NV, USA, 6–8 January 2020; pp. 0986–0990. [Google Scholar]
- Wu, M.; Lu, T.; Ling, F.; Sun, J.; Du, H. Research on the Architecture of Internet of Things. In Proceedings of the 3rd International Conference on Advanced Computer Theory and Engineering (ICACTE), Chengdu, China, 20–22 August 2010. [Google Scholar]
- Lim, S.; Yeap, G. Centralised Smart Home Control System via XBee Transceivers. In Proceedings of the 2011 IEEE Colloquium on Humanities, Science and Engineering Research (CHUSER), Penang, Malaysia, 5–6 December 2011; pp. 327–330. [Google Scholar]
- Metasploit-Penetration Testing Software. Available online: https://www.metasploit.com (accessed on 2 April 2020).
- Low Orbit Ion Cannon (LOIC). Available online: https://www.imperva.com/learn/application-security/low-orbit-ion-cannon/ (accessed on 2 April 2020).
- De Coninck, E.; Verbelen, T.; Vankeirsbilck, B.; Bohez, S.; Leroux, S.; Simoens, P. DIANNE: Distributed Artificial Neural Networks for the Internet of Things. In Proceedings of the 2nd Workshop on Middleware for Context-Aware Applications in the IoT, Vancouver, BC, Canada, 8 December 2015. [Google Scholar]











Publisher’s Note: MDPI stays neutral with regard to jurisdictional claims in published maps and institutional affiliations. |
© 2020 by the authors. Licensee MDPI, Basel, Switzerland. This article is an open access article distributed under the terms and conditions of the Creative Commons Attribution (CC BY) license (http://creativecommons.org/licenses/by/4.0/).
Share and Cite
Martínez-Martínez, J.; Aponte-Roa, D.; Vergara-Laurens, I.; Weaver, W.W. A Low-Cost Secure IoT Mechanism for Monitoring and Controlling Polygeneration Microgrids. Appl. Sci. 2020, 10, 8354. https://doi.org/10.3390/app10238354
Martínez-Martínez J, Aponte-Roa D, Vergara-Laurens I, Weaver WW. A Low-Cost Secure IoT Mechanism for Monitoring and Controlling Polygeneration Microgrids. Applied Sciences. 2020; 10(23):8354. https://doi.org/10.3390/app10238354
Chicago/Turabian StyleMartínez-Martínez, Josué, Diego Aponte-Roa, Idalides Vergara-Laurens, and Wayne W. Weaver. 2020. "A Low-Cost Secure IoT Mechanism for Monitoring and Controlling Polygeneration Microgrids" Applied Sciences 10, no. 23: 8354. https://doi.org/10.3390/app10238354
APA StyleMartínez-Martínez, J., Aponte-Roa, D., Vergara-Laurens, I., & Weaver, W. W. (2020). A Low-Cost Secure IoT Mechanism for Monitoring and Controlling Polygeneration Microgrids. Applied Sciences, 10(23), 8354. https://doi.org/10.3390/app10238354

