IFC Classification for FOSS HBIM: Open Issues and a Schema Proposal for Cultural Heritage Assets
Abstract
1. Introduction
1.1. BIM and IFC Standard
1.2. HBIM and IFC: State of Art
2. IFC Customization and Proposal for Heritage Assets
2.1. IFC Custom Classification
2.2. Schema Proposal for Heritage Assets
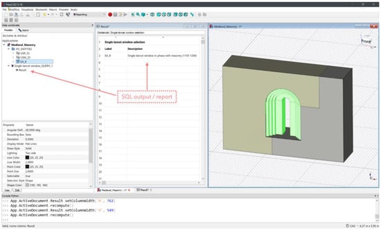
3. Querying New IFC Entities
- from sql import freecad_sql_parser
- sql_parser = freecad_sql_parser.newParser()
- select_something = sql_parser.parse(“Select Label from document Where IfcRole = ‘Vault’”)
- select_something.execute()
- Select Label, Description from document Where IfcRole = ‘Capital’
4. Issues and Possible Solutions: Classification, Interoperability and Data Exchange
5. Results
6. Discussion
7. Conclusions
Author Contributions
Funding
Acknowledgments
Conflicts of Interest
References
- De Luca, L.; Busayarat, C.; Stefani, C.; Véron, P.; Florenzano, M. A semantic based platform for the digital analysis of architectural heritage. Comput. Graph. 2011, 35, 227–241. [Google Scholar] [CrossRef]
- Messaoudi, T.; Véron, P.; Halin, G.; De Luca, L. An ontological model for the reality-based 3D annotation of heritage building conservation state. J. Cult. Herit. 2018, 29, 100–112. [Google Scholar] [CrossRef]
- Garba, S.B.; Hassanain, H.M. A review of object oriented cad potential for building information modelling and life cycle management. In Proceedings of the 1st ASCAAD International Conference, e-Design in Architecture, KFUPM, Dhahran, Saudi Arabia, 7–9 December 2004; pp. 343–359. [Google Scholar]
- Tse, T.K.; Wong, K.A.; Wong, K.F. The utilisation of building information models in nD modelling: A study of data interfacing and adoption barriers. J. Inf. Technol. Constr. 2005, 10, 85–110. [Google Scholar]
- National Building Information Standards. Available online: https://www.nationalbimstandard.org/ (accessed on 20 November 2020).
- Diara, F.; Rinaudo, F. Open source HBIM for Cultural Heritage: A project proposal. In The International Archives of the Photogrammetry, Remote Sensing and Spatial Information Sciences; Copernicus GmbH: Göttingen, Germany, 2018; Volume XLII-2, pp. 303–309. [Google Scholar]
- BuildingSmart. Available online: https://www.buildingsmart.org/ (accessed on 20 November 2020).
- B-Cert, the Official Platform for the BuildingSmart IFC4 Certification. Available online: https://www.b-cert.org/ (accessed on 20 November 2020).
- ISO 16739-1. Industry Foundation Classes (IFC) for Data Sharing in the Construction and Facility Management Industries—Part 1: Data Schema, ISO 16739-1:2018. Available online: https://www.iso.org/standard/70303.html (accessed on 20 November 2020).
- ISO/TC 184/SC 4. Industrial Automation Systems and Integration—Product Data Representation and Exchange—Part 21: Implementation Methods: Clear Text Encoding of the Exchange Structure, ISO 10303-21:2016. Available online: https://www.iso.org/standard/63141.html (accessed on 20 November 2020).
- Lee, G.; Jeong, J.; Won, J.; Cho, C.; You, S.J.; Ham, S.; Kang, H. Query performance of the IFC model server using an object-relational database approach and a traditional relational database approach. J. Comput. Civ. Eng. 2014, 28, 210–222. [Google Scholar] [CrossRef]
- BuildingSmart IFC Specifications. Available online: https://technical.buildingsmart.org/standards/ifc/ifc-schema-specifications/ (accessed on 20 November 2020).
- Diara, F.; Rinaudo, F. From reality to parametric models of Cultural Heritage assets for HBIM. In The International Archives of the Photogrammetry, Remote Sensing and Spatial Information Sciences; Copernicus GmbH: Göttingen, Germany, 2019; Volume XLII-2, pp. 413–419. [Google Scholar]
- Murphy, M.; McGovern, E.; Pavia, S. Historic building information modelling (HBIM). Struct. Surv. 2009, 27, 311–327. [Google Scholar] [CrossRef]
- Murphy, M.; McGovern, E.; Pavia, S. Historic Building Information Modelling—Adding intelligence to laser and image based surveys of European classical architecture. ISPRS J. Photogramm. Remote Sens. 2013, 76, 89–102. [Google Scholar] [CrossRef]
- Fassi, F.; Parri, S. Web 3D BIM for the Department of Cultural Heritage. Tests and experimentation on the Spire of the Duomo of Milan. In To Know, Conserve, Enhance (a Cura di ROSA Anna Genovese); Genovese, R.A., Ed.; Arte Tipografica Editrice: Napoli, Italy, 2013; pp. 271–290. [Google Scholar]
- Adami, A.; Scala, B.; Spezzoni, A. Modelling and accuracy in a BIM environment for planned conservation: The apartment of Troia of Giulio Romano. In The International Archives of the Photogrammetry, Remote Sensing and Spatial Information Sciences; Copernicus GmbH: Göttingen, Germany, 2017; Volume XLII-2/W3, pp. 17–23. [Google Scholar]
- Logothetis, S.; Stylianidis, E. BIM Open Source Software (OSS) for the documentation of Cultural Heritage. Virtual Archaeol. Rev. 2016, 7, 28–35. [Google Scholar] [CrossRef]
- Logothetis, S.; Karachaliou, E.; Stylianidis, E. From OSS CAD to BIM for Cultural Heritage digital representation. In The International Archives of the Photogrammetry, Remote Sensing and Spatial Information Sciences; Copernicus GmbH: Göttingen, Germany, 2017; Volume XLII-2/W3, pp. 439–445. [Google Scholar]
- Logothetis, S.; Karachaliou, E.; Valari, E.; Stylianidis, E. Open source cloud-based technologies for BIM. Int. Arch. Photogramm. Remote Sens. Spat. Inf. Sci. 2018, XLII-2, 607–614. [Google Scholar] [CrossRef]
- Simeone, D.; Cursi, S.; Toldo, I.; Carrara, G. BIM and knowledge management for building heritage. In Proceedings of the ACADIA 2014 Design Agency, Los Angeles, CA, USA, 23–25 October 2014; pp. 681–690. [Google Scholar]
- Scianna, A.; Serlorenzi, M.; Gristina, S.; Filippi, M.; Paliaga, S. Sperimentazione di tecniche BIM sull’archeologia romana: Il caso delle strutture rinvenute all’interno della cripta della chiesa dei SS. Sergio e Bacco in Roma. Archeol. Calcolatori Suppl. 2015, 7, 199–212. [Google Scholar]
- The FreeCAD Team, FreeCAD. Available online: https://www.freecadweb.org/ (accessed on 20 November 2020).
- OpenShell Library. Available online: http://ifcopenshell.org/python.html (accessed on 20 November 2020).
- Brogiolo, G.P. Archeologia Dell’edilizia Storica: Documenti e Metodi; Brogiolo, G.P., Zigrino, L., Zonca, A., Eds.; New Press: Como, Italy, 2013. [Google Scholar]
- Li, H.; Liu, H.; Liu, Y.; Wang, Y. An object-relational IFC storage model based on oracle database. Int. Arch. Photogramm. Remote Sens. Spat. Inf. Sci. 2016, XLI-B2, 625–631. [Google Scholar] [CrossRef]
- Quattrini, R.; Battini, C.; Mammoli, R. HBIM to VR. Semantic awareness and data enrichment interoperability for parametric libraries of historical architecture. In The International Archives of the Photogrammetry, Remote Sensing and Spatial Information Sciences; Copernicus GmbH: Göttingen, Germany, 2018; Volume XLII-2, pp. 937–943. [Google Scholar]
- Tauscher, E.; Bargstädt, H.J.; Smarsly, K. Generic BIM queries based on the IFC object model using graph theory. In Proceedings of the 16th International Conference on Computing in Civil and Building Engineering, Osaka, Japan, 6–8 July 2016. [Google Scholar]
- Oreni, D.; Brumana, R.; Banfi, F.; Bertola, L.; Barazzetti, L.; Cuca, B.; Previtali, M.; Roncoroni, F. Beyond Crude 3D Models: From Point Clouds to Historical Building Information Modeling via NURBS. Lect. Notes Comput. Sci. 2014, 8740, 166–175. [Google Scholar]
- Lipman, R.R. Developing Coverage Analysis for IFC Files. In Proceedings of the CIB W78 27th International Conference, Cairo, Egypt, 16–18 November 2010. [Google Scholar]
- Logothetis, S.; Valari, E.; Karachaliou, E.; Stylianidis, E. Spatial DMBS architecture for a free and open source BIM, In The International Archives of the Photogrammetry, Remote Sensing and Spatial Information Sciences, Proceedings of the 26th International CIPA Symposium 2017, Ottawa, ON, Canada, 28 August–1 September 2017; Copernicus GmbH: Göttingen, Germany, 2017; Volume XLII-2/W5, pp. 467–473. [Google Scholar] [CrossRef]
- Oreni, D.; Brumana, R.; Georgopoulos, A.; Cuca, B. HBIM Library Objects for Conservation and Management of Built Heritage. Int. J. Herit. Digit. Era 2014, 3, 321–334. [Google Scholar] [CrossRef]





















| Wall | Structure | Roof | Window | Component |
|---|---|---|---|---|
| Apsis | Arch | Vault | Single-Lancet | Base |
| Cladding Wall | Architrave | Double-Lancet | Brick | |
| Retaining Wall | Archivolt | Triple-Lancet | Capital | |
| USM | Buttress | Quoin | ||
| USR | Pillar | Roof Tile | ||
| Rib | Stone Block | |||
| Shaft | Stone Element | |||
| Shelf |
Publisher’s Note: MDPI stays neutral with regard to jurisdictional claims in published maps and institutional affiliations. |
© 2020 by the authors. Licensee MDPI, Basel, Switzerland. This article is an open access article distributed under the terms and conditions of the Creative Commons Attribution (CC BY) license (http://creativecommons.org/licenses/by/4.0/).
Share and Cite
Diara, F.; Rinaudo, F. IFC Classification for FOSS HBIM: Open Issues and a Schema Proposal for Cultural Heritage Assets. Appl. Sci. 2020, 10, 8320. https://doi.org/10.3390/app10238320
Diara F, Rinaudo F. IFC Classification for FOSS HBIM: Open Issues and a Schema Proposal for Cultural Heritage Assets. Applied Sciences. 2020; 10(23):8320. https://doi.org/10.3390/app10238320
Chicago/Turabian StyleDiara, Filippo, and Fulvio Rinaudo. 2020. "IFC Classification for FOSS HBIM: Open Issues and a Schema Proposal for Cultural Heritage Assets" Applied Sciences 10, no. 23: 8320. https://doi.org/10.3390/app10238320
APA StyleDiara, F., & Rinaudo, F. (2020). IFC Classification for FOSS HBIM: Open Issues and a Schema Proposal for Cultural Heritage Assets. Applied Sciences, 10(23), 8320. https://doi.org/10.3390/app10238320
