A Method for Estimating Aircraft Vertical Acceleration and Eddy Dissipation Rate in Turbulent Flight
Abstract
Featured Application
Abstract
1. Introduction
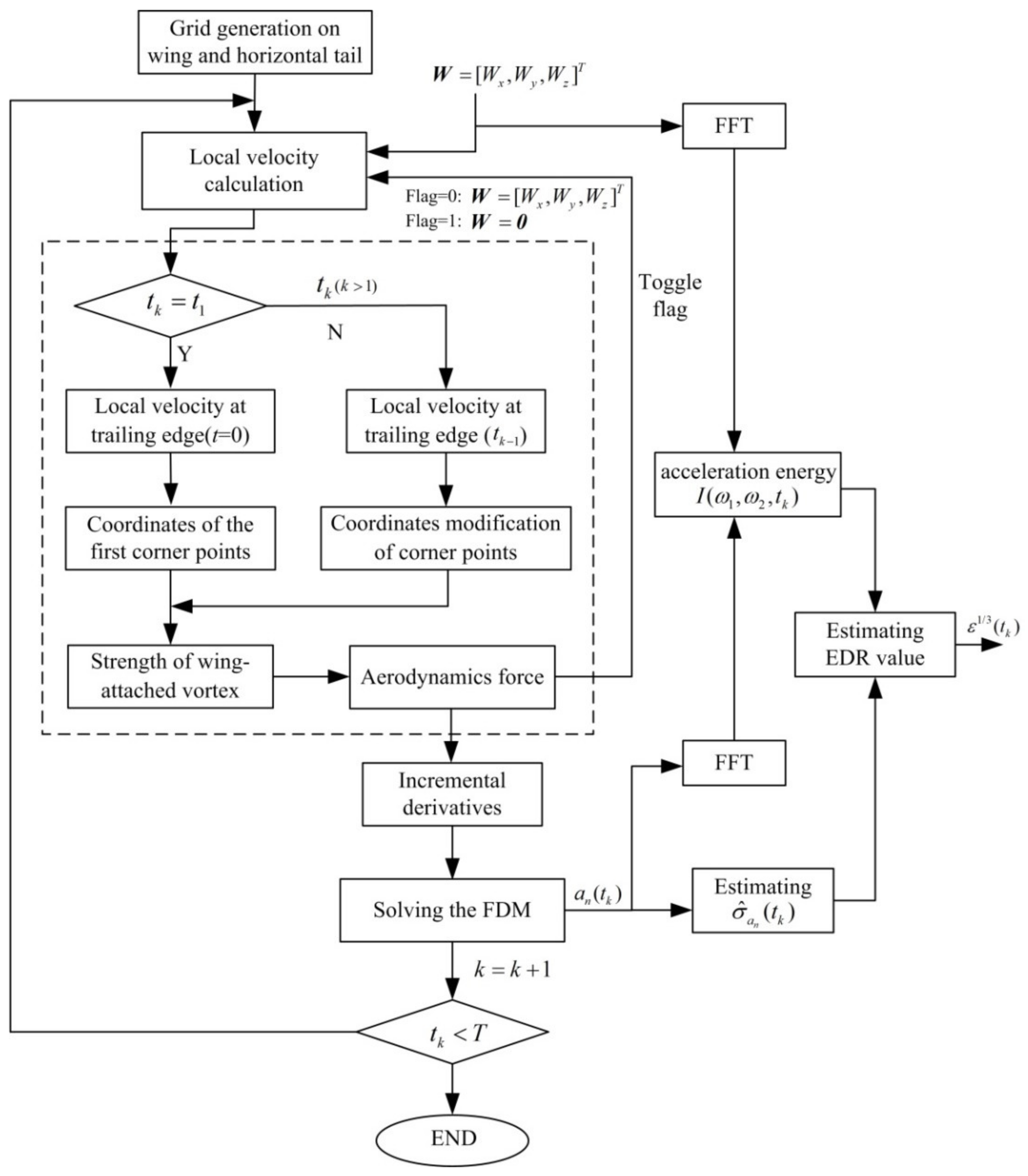
2. Vertical Acceleration and Turbulence Severity Estimation
2.1. Unsteady Vortex Ring Method
2.2. Grid Generation on Wing-Tail Combination
2.3. Vertical Acceleration Computation in Turbulent Flight
2.3.1. Local Velocity Induced by Aircraft’s Unsteady Motion
2.3.2. Unsteady Aerodynamics in Turbulence
2.3.3. Solution of Vertical Acceleration
2.4. Vertical-Acceleration Based EDR Estimation
3. Experiments and Discussion
3.1. Experiments on VRM
3.1.1. Analysis of Grid Convergence
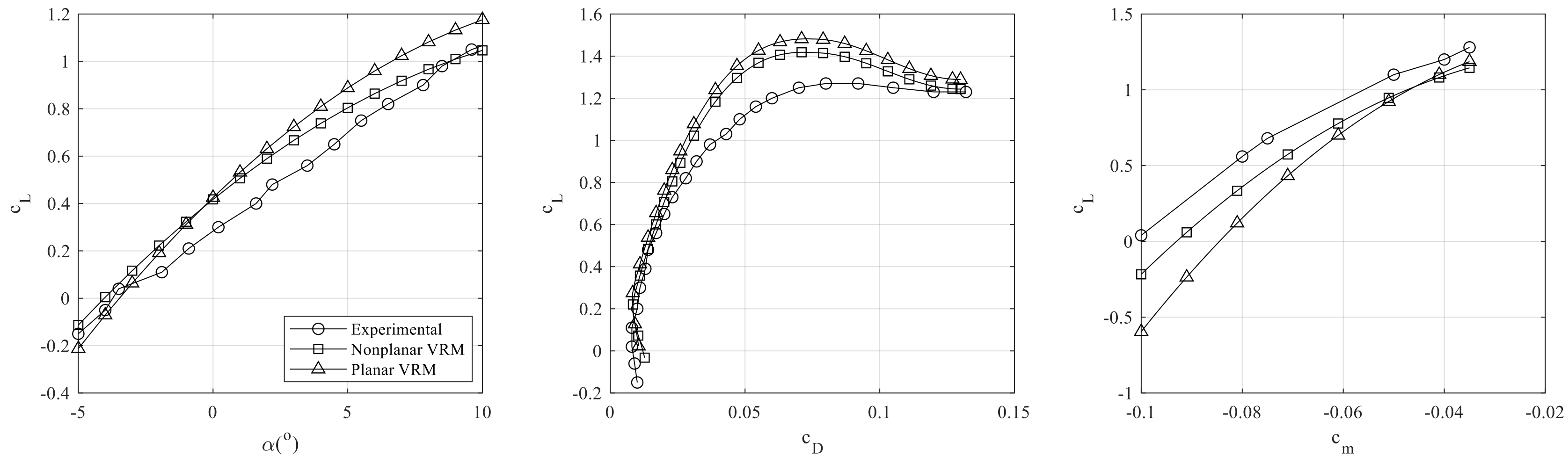
3.1.2. Computation of Aerodynamic Performance
3.1.3. Computation of Pitching Moment Coefficient
3.2. Experiments on Vertical Acceleration and EDR Estimation
3.2.1. Analysis of Vertical Acceleration Response
3.2.2. Analysis of EDR Estimation
4. Conclusions
- (1)
- Based on the combination of wing and horizontal tail, an unsteady vortex ring method was introduced to compute the aerodynamic force induced by turbulence. In addition, three innovative operations were proposed to improve the calculation accuracy. First, vortex rings were distributed on the mean camber surface. Second, the semicircle division method was adopted to refine the lattices neighboring to wingtip, wing root and leading edge. Third, the divided lattices were as close as possible to the structural boundary of the control surface. Through the comparison of wind tunnel test data and aircraft-modeling data, we showed that with the proposed method, the aerodynamic force of the lifting surface was computed with high accuracy. The pitching moment change of real commercial aircraft was obtained accurately by the wing–tail combination.
- (2)
- An integrated computation flow for estimating vertical acceleration and turbulence severity was proposed. The fluctuation of vertical acceleration at arbitrary longitudinal locations of aircraft was computed. By the separation of turbulence-induced and maneuvering-induced aerodynamic force, lift and pitching incremental aerodynamic derivatives were developed. Compared with traditional transfer function-based algorithm, the new acceleration-based EDR algorithm showed higher accuracy and stability. In addition, the adverse influence of aircraft maneuvering on EDR estimation could be effectively eliminated.
Author Contributions
Funding
Conflicts of Interest
Appendix A

References
- Gao, Z.X.; Fu, J. Research on robust LPV modeling and control of aircraft flying through wind disturbance. Chin. J. Aeronaut. 2019, 32, 1588–1602. [Google Scholar] [CrossRef]
- Schaffarczyk, A.P. Measurements of high-frequency atmospheric turbulence and its impact on the boundary layer of wind turbine blades. Appl. Sci. 2018, 8, 1417. [Google Scholar] [CrossRef]
- Boeing Jeppesen Company. JetPlan User’s Manual; Boeing Jeppesen Company: Englewood, CO, USA, 2014. [Google Scholar]
- Ellrod, G.; Knapp, D. An Objective Clear-Air Turbulence Forecasting Technique: Verification and Operational Use. Weather Forecast. 1992, 7, 150–165. [Google Scholar] [CrossRef]
- Wu, Y.; Zhou, L.; Liu, K.; Huang, C.; Shu, Z. AMDAR based statistical analysis on the features of cross-ocean airplane turbulence over china’s surrounding sea areas. J. Meteorol. Sci 2014, 34, 17–24. [Google Scholar]
- Kim, S.H.; Chun, H.Y.; Chan, P.W. Comparison of turbulence indicators obtained from in situ flight data. J. Appl. Meteorol. Climatol. 2017, 56, 1609–1623. [Google Scholar] [CrossRef]
- Cornman, L.B.; Meymaris, G.; Limber, M. An update on the FAA aviation weather research program’s in situ turbulence measurement and reporting system. In Proceedings of the 11th Conference on Aviation, Range, and Aerospace Meteorology, Hyannis, MA, USA, 4–8 October 2004. [Google Scholar]
- WMO. Aircraft Meteorological Data Relay (AMDAR) Reference Manual; World Meteorological Organization: Geneva, Switzerland, 2003. [Google Scholar]
- Sharman, R.D.; Corman, L.B.; Meymaris, G. Description and derived climatologies of automated in situ eddy-dissipation rate reports of atmospheric turbulence. J. Appl. Meteorol. Climatol. 2014, 53, 1416–1432. [Google Scholar] [CrossRef]
- Larry, B.C.; Corinne, S.M.; Gary, C. Real-time estimation of atmospheric turbulence severtity from in-situ aircraft measurements. J. Aircr. 1995, 32, 171–177. [Google Scholar]
- Huang, R.S.; Sun, H.B.; Wu, C. Estimating eddy dissipation rate with QAR flight big data. Appl. Sci. 2019, 9, 5192. [Google Scholar] [CrossRef]
- Billy, K.B.; Brett, A.N. Aircraft Acceleration prediction due to atmospheric disturbances with flight data validation. J. Aircr. 2006, 43, 72–81. [Google Scholar]
- Atilla, D.; Timothy, A.L. Flight data analysis and simulation of wind effects during aerial refueling. J. Aircr. 2008, 45, 2036–2048. [Google Scholar]
- Nicholas, B.; Christiaan, R. Tentative study of passenger comfort during formation flight within atmospheric turbulence. J. Aircr. 2013, 50, 886–900. [Google Scholar]
- Paul, A.R.; Bill, K.B.; Roland, L.B. Optimization of the NCAR in situ turbulence measurement algorithm. In Proceedings of the 38th Aerospace Sciences Meeting and Exhibit, Reno, NV, USA, 10–13 January 2000; AIAA: Reston, VA, USA. [Google Scholar]
- Katz, J.; Plotkin, A. Low Speed Aerodynamics, 2nd ed.; Cambridge University Press: Cambridge, UK, 2001. [Google Scholar]
- Joseba, M.; Rafael, P.J.; Michael, R. Graham. Applications of the unsteady vortex-lattice method in aircraft aeroelasticity and flight dynamics. Prog. Aerosp. Sci. 2012, 55, 46–72. [Google Scholar]
- Xu, B.; Wang, T.G.; Yuan, Y.; Zhao, Z.Z.; Liu, Z.M. A Simplified Free Vortex Wake Model of Wind Turbines for Axial Steady Conditions. Appl. Sci. 2018, 8, 866. [Google Scholar] [CrossRef]
- Robert, J.S.S.; Rafael, P.; Joseba, M. Induced-drag calculations in the unsteady vortex lattice method. AIAA J. 2013, 51, 1775–1779. [Google Scholar]
- Oliviu, S.G.; Andreea, K.; Ruxandra, M.B. A new non-linear vortex lattice method: Applications to wing aerodynamic optimizations. Chin. J. Aeronaut. 2016, 29, 1178–1195. [Google Scholar]
- Liu, Y.; Xie, C.C.; Yang, C.; Cheng, J. Gust response analysis and wind tunnel test for a high-aspect ratio wing. Chin. J. Aeronaut. 2016, 29, 91–103. [Google Scholar] [CrossRef]
- Luke, H.P.; Ruben, E.P.; Peter, W.J. Wake modelling for aerial refueling using aerodynamic adjoints. In Proceedings of the 2018 AIAA Atmospheric Flight Mechanics Conference, Kissimmee, FL, USA, 8–12 January 2018; AIAA: Reston, VA, USA. [Google Scholar]
- Luke, H.P.; Ruben, E.P.; Peter, W.J. Wake modelling with embedded lateral and directional stability sensitivity analysis for aerial refuelling or formation flight. In Proceedings of the AIAA Scitech 2019 Forum, San Diego, CA, USA, 7–11 January 2019; AIAA: Reston, VA, USA. [Google Scholar]
- Jan, L.; Alexander, M.; Eike, S. Flight dynamics of CS-25 aircraft in formation flight with atmospheric disturbances. In Proceedings of the 2018 AIAA Aerospace Sciences Meeting, Kissimmee, FL, USA, 8–12 January 2018; AIAA: Reston, VA, USA. [Google Scholar]
- Ezra, T.; Nhan, N. Unsteady aeroservoelastic modeling of flexible wing generic transport aircraft with variable camber continuous trailing edge flap. In Proceedings of the AIAA Aviation: 33rd AIAA Applied Aerodynamics Conference, Dallas, TX, USA, 22–26 June 2015; AIAA: Reston, VA, USA. [Google Scholar]
- Dan, D.V.; Roland, L.B. Effect of spatial wind gradients on airplane aerodynamics. J. Aircr. 1989, 26, 523–530. [Google Scholar]
- Daniel, C.; Gustavo, E.C.F.; Eric, T. Transonic and viscous models for vortex lattice method applied to transport aircraft. In Proceedings of the 35th AIAA Applied Aerodynamics Conference, Denver, CO, USA, 5–9 June 2017; AIAA: Reston, VA, USA. [Google Scholar]
- Brenden, P.E.; David, S.G. A quasi-continuous vortex lattice method for unsteady aerodynamics analysis. In Proceedings of the AIAA Aerospace Sciences Meeting, Kissimmee, FL, USA, 8–12 January 2018; AIAA: Reston, VA, USA. [Google Scholar]
- Stevens, B.L. Aircraft Control and Simulation, 3rd ed.; Wiley: New York, VY, USA, 2015. [Google Scholar]
- Jategaonkar, R.V. Flight Vehicle System Identification: A Time Domain Methodology, 2nd ed.; Progress in 199Astronautics and Aeronautics; AIAA: Reston, VA, USA, 2015. [Google Scholar]
- Stoica, P.; Moses, R. Spectral Analysis of Signals; Pearson Education: Upper Saddle River, NJ, USA, 2005. [Google Scholar]
- Gao, Z.X.; Gu, H.B. Generation and application of spatial atmospheric turbulence field in flight simulation. Chin. J. Aeronaut. 2009, 22, 9–17. [Google Scholar]
- Robert, H.N.; Thomas, V.B.; Gertrude, C.W. Experimental and Calculated Characteristics of Several NACA 44-Series Wings with Aspect Ratios of 8, 10, and 12 and Taper Ratios of 2.5 and 3.5; NACA TN-1270; National Aeronautics and Space Administration: Washington DC, USA, 1947. [Google Scholar]
- Boeing Company. Aerodynamic Data and Flight Control System Description for the 737-600/-700/-800/-900 Training Simulator; D611A001-vol1, rev H; Boeing Company: Chicago, IL, USA, 2003. [Google Scholar]
- Boeing Company. Aerodynamic Data and Flight Control System Description for the 737-600/-700/-800/-900 Training Simulator; D611A001-vol3, rev H; Boeing Company: Chicago, IL, USA, 2003. [Google Scholar]
- Lichota, P.; Tischler, M.B.; Szulczyk, J.; Berger, T. Frequency Responses Identification from Multi-axis Multisine Manoeuvre. In Proceedings of the AIAA Scitech 2019 Forum, San Diego, CA, USA, 7–11 January 2019; AIAA: Reston, VA, USA. [Google Scholar]














| Geometry Parameters | Wing 1 | Wing 2 | Wing 3 | Wing 4 |
|---|---|---|---|---|
| Aspect ratio | 11.3 | 11.3 | 6.7 | 2.4 |
| Sweep angle | 0 | 45 | 0 | 60 |
| Span | 34 | 34 | 10 | 12 |
| Root chord length | 5 | 5 | 2 | 6 |
| Tip chord length | 1 | 1 | 1 | 4 |
| Taper ratio | 5 | 5 | 2 | 1.5 |
| No. | Total | ||
|---|---|---|---|
| Grid 1 | 6 | 3 | 18 |
| Grid 2 | 12 | 6 | 72 |
| Grid 3 | 18 | 8 | 144 |
| Grid 4 | 20 | 10 | 200 |
| Grid 5 | 25 | 10 | 250 |
| Grid 6 | 30 | 12 | 360 |
| Grid 7 | 40 | 15 | 600 |
| Grid 8 | 40 | 20 | 800 |
| Grid 9 | 60 | 20 | 1200 |
| Grid 10 | 80 | 20 | 1600 |
| Geometric Parameter | Value |
|---|---|
| Aspect ratio | 12.06 |
| Span(ft) | 15 |
| M.A.C | 1.328 |
| Taper ratio | 2.5 |
| Area(ft2) | 18.661 |
| Root section airfoil | NACA-4424 |
| Tip section airfoil | NACA-4412 |
| Geometric washout(deg) | 3.0 |
| Turbulence Case (TC) | L(m) | ||
|---|---|---|---|
| TC1 | 1 | 300 | 0.1291 |
| TC2 | 3 | 300 | 0.3874 |
| TC3 | 5 | 300 | 0.6457 |
| TC4 | 10 | 700 | 0.9737 |
© 2020 by the authors. Licensee MDPI, Basel, Switzerland. This article is an open access article distributed under the terms and conditions of the Creative Commons Attribution (CC BY) license (http://creativecommons.org/licenses/by/4.0/).
Share and Cite
Gao, Z.; Wang, D.; Xiang, Z. A Method for Estimating Aircraft Vertical Acceleration and Eddy Dissipation Rate in Turbulent Flight. Appl. Sci. 2020, 10, 6798. https://doi.org/10.3390/app10196798
Gao Z, Wang D, Xiang Z. A Method for Estimating Aircraft Vertical Acceleration and Eddy Dissipation Rate in Turbulent Flight. Applied Sciences. 2020; 10(19):6798. https://doi.org/10.3390/app10196798
Chicago/Turabian StyleGao, Zhenxing, Debao Wang, and Zhiwei Xiang. 2020. "A Method for Estimating Aircraft Vertical Acceleration and Eddy Dissipation Rate in Turbulent Flight" Applied Sciences 10, no. 19: 6798. https://doi.org/10.3390/app10196798
APA StyleGao, Z., Wang, D., & Xiang, Z. (2020). A Method for Estimating Aircraft Vertical Acceleration and Eddy Dissipation Rate in Turbulent Flight. Applied Sciences, 10(19), 6798. https://doi.org/10.3390/app10196798

