Next Article in Journal
The Control of Volume Expansion and Porosity in Carbon Block by Carbon Black (CB) Addition for Increasing Thermal Conductivity
Next Article in Special Issue
Interface Transparency Issues in Teleoperation
Previous Article in Journal
Feasibility of Using Aeration to Cool Wheat Stored in Slovenia: A Predictive Modeling Approach Using Historical Weather Data
Previous Article in Special Issue
MERLIN a Cognitive Architecture for Service Robots
 
 
Font Type:
Arial Georgia Verdana
Font Size:
Aa Aa Aa
Line Spacing:
Column Width:
Background:
Article

Evolution of a Cognitive Architecture for Social Robots: Integrating Behaviors and Symbolic Knowledge

by
Francisco Martín
1,*,
Francisco J. Rodríguez Lera
2,
Jonatan Ginés
3 and
Vicente Matellán
4
1
Intelligent Robotics Lab, Rey Juan Carlos University, 28943 Móstoles, Spain
2
Escuela de Ingenierías Industrial e Informática, University of León, 24007 León, Spain
3
Escuela Internacional de Doctorado, Rey Juan Carlos University, 28933 Móstoles, Spain
4
Supercomputación Castilla y León, SCAYLE, 24007 León, Spain
*
Author to whom correspondence should be addressed.
Appl. Sci. 2020, 10(17), 6067; https://doi.org/10.3390/app10176067
Submission received: 31 July 2020 / Revised: 24 August 2020 / Accepted: 26 August 2020 / Published: 1 September 2020
(This article belongs to the Special Issue Cognitive Robotics)

Abstract

This paper presents the evolution of a robotic architecture intended for controlling autonomous social robots. The first instance of this architecture was originally designed according to behavior-based principles. The building blocks of this architecture were behaviors designed as a finite state machine and organized in an ethological inspired way. However, the need of managing explicit symbolic knowledge in human–robot interaction required the integration of planning capabilities into the architecture and a symbolic representation of the environment and the internal state of the robot. A major contribution of this paper is the description of the working memory that integrates these two approaches. This working memory has been implemented as a distributed graph. Another contribution is the use of behavior trees instead of state machine for implementing the behavior-based part of the architecture. This late version of the architecture has been tested in robotic competitions (RoboCup or European Robotics League, among others), whose performance is also discussed in this paper.

1. Introduction

Organizing the capabilities of autonomous systems is an old, recurrent, and still open problem in artificial intelligence based systems, and in service robotics in particular, where this paper is focused. These different ways of organization are usually known as the architecture of the robot. Both software and cognitive architectures form the backbone of complete robotic systems [1].
From a historical perspective, Shakey (https://www.sri.com/case-studies/the-man-the-myth-the-legend-meet-shakey-the-robot-the-worlds-first-ai-based-robot/) is considered as the first service robot to embody an artificial intelligence system. Its cognitive architecture was based on symbolic principles. It used the Stanford Research Institute Problem Solver (STRIPS) planner [2] as the center of their control system.
The Shakey project generated a lot of remarkable results, including the development of the A* search algorithm; the Hough transform, or the visibility graph method for calculating 2-D trajectories to a predefined goal. Shakey’s top-down approach was criticized for not being able to deal wit real world through perception and action in real-time. According to Rodney Brooks [3], the problem was that Shakey’s cognitive architecture was based on the idea of decomposing the intelligent system into information processing units which had to interact with each other via a symbolic representation.
This approach led to the emergence of behavior-based robotics during the 80 s and 90 s, that basically proposes that artificial intelligent systems should be decomposed into independent and parallel activity producers which interface directly to the world through perception and action, rather than interface to each other [4].
Using combinations of behaviors rather than reasoning over world models seem to be robust, modular, and adequate for real-time robot control, but the ability to reason about world models, map making, or long-term planning were still required for many tasks, notably in human–robot interaction tasks. In addition, behavior-based architectures introduced the new problem of how to compose behavior interactions. This lead to introduce the concept of hybrid architectures, which means how to introduce high-level capabilities without losing low-level advantages.
Hybrid architectures usually consist of three layers: a set of reactive control mechanisms, a monitoring execution mechanism, and an upper layer for time-consuming deliberative computations [5]. A well known example of hybrid architecture is Autonomous Robot Architecture (AuRA) [6]. The goal of this architecture is how to introduce high-level capabilities without losing low-level advantages. Once reactive execution begins, deliberation is deactivated, unless it detects a failure. Failure recovery works up the hierarchy, that is, it revises the plan sequence based on input available so far.
The previous taxonomy of robot control architectures refers to the ”cognitive” dimension, each of them having different origins. Therefore, behavior-based architectures have a biological inspiration, symbolic approaches are more related to psychology, and hybrid ones could be considered engineer inspired. A complete analysis of different and more detailed ways of classifying architectures can be found in [7].
Another dimension analysis robotic architecture has to do with their software implementation. Originally, each architecture was developed for a specific robot. However, the need for re-configuring and re-using robot’s behaviors has lead to the emergence of frameworks for implementing this architectures. These frameworks provide component reusability, modularity, component composition, life-cycle management, dynamic reconfiguration, etc. One of the first widely distributed frameworks was MisionLab [8], but many other systems appeared in different robotic hubs, as CARMEN [9] in Carnegie Mellon, or developed by manufacturers as ARIA (Mobile Robotics), or sponsored by international organizations as Orocos [10] by the European Union. A systematic review of the software development frameworks for robots can be analyzed in [11].
Nowadays, Robotic Operating System (ROS) [12] is considered the de facto standard as software architecture in the research community. However, there is no similar standard on the cognitive field. Hybrid architectures are nowadays the dominant paradigm, but there is not a consensus in the robotics research community about which is the right approach, or even if there should be a correct one.
This paper presents the evolution of the cognitive and software architecture jointly developed by the robotics research group at the Universities of León and Rey Juan Carlos. The need of a specific architecture emerged when the collaboration between the two groups that make up the Gentlebots robotic team (https://gsyc.urjc.es/~dvargas/gentlebots) required modular decomposition and frequent reconfigurations to adapt to different competitions that the team was entering. Software reusability has let the authors reuse the code in different robots—four legged ones as the Aibo robotic robot in RoboCup Soccer competitions, bipedal as Nao, and wheeled ones as TIAGo or RB1 in the European Robotics League. Figure 1 summarizes the timeline evolution of the architecture.

Evolution of the Proposed Architecture

Authors consider that BICA, Behavior-based Iterative Component Architecture, [13] was the first official name of this still evolving architecture. BICA shows the outcome of previous efforts to build an ethological inspired architecture based on schemas names JDE [14]. It has evolved both in the cognitive aspect, incorporating symbolic planning to the original behavior based approach, but also in the software aspect, evolving from a proprietary framework to be implemented on ROS middleware [15]. BICA evolution also reflects the lessons learned obtained from the competitions where it has been evaluated [16], mainly from RoboCup and the RoCKIn competitions.
The originally behavior-based BICA was enlarged in 2013 [17] to include motivational principles for enhancing the social robot acceptability [18]. As a result, the conceptual cognitive architecture based on BICA that was called HIMoP [19] was introduced. After that, part of the conceptual principles, mainly the planning part, were included into BICA, which led to the the use of a symbolic planner to define the tasks in robotics competitions [20]
This paper reviews this timeline, showing the two main cognitive elements leading the architecture development till the date: (1) A component-based architecture for behavior generation; (2) a planning-based architecture for long-term behavior generation.
The main contributions of the work described in this article are first the working memory system added to BICA that let the robot manage different types of knowledge on real time. Secondly, the integration of behavior trees to enhance the generation of new behaviors in the robot, that previously were made using finite state machines (FSMs)
Working memory represents the knowledge, and lets to be read and manipulated to plan the robot’s actions. Blackboard-based systems have been used in robotics since the 1990s [21]. They provide a key/value information-sharing mechanism. The use of graphs is a further step in the representation of knowledge. This representation, based on vertices and arcs, provides a more flexible way of storing relationships among the elements stored in the graph than facts on a whiteboard [22]. Our proposal provides a memory that combines modularity and functionality, in addition to using a distributed approach. Different modules use memory not only to store information but also to trigger the robot’s actuation. This information is visible to all working memory users but is only relevant to those users who use it. A systematic review of knowledge representation for service robots can be analyzed in [23].
Behavior trees emerged and were created to model the behavior of non-player characters (NPCs) in video games, and are currently being used [24,25] to model tasks in robot behaviors, due to their expressive capacity being superior to FSMs. In our proposal, we combine behavior trees and planning. Unlike [26], we separate the planning layer from the task layer, in which we use behavior trees.
The rest of the paper is organized as follows. Section 2 describes the first instance of the architecture based on reactive components. Section 3 starts from the limitations of this approach to deal with high-level tasks, in particular when interacting with humans and managing symbolic representations, that led us to the addition of a symbolic planner. This integration led to major contribution of the paper—the working memory described in Section 4. In addition to the evolution in the cognitive aspect, BICA has also evolved in its software implementations, in particular, Section 5 details the second major contribution described—the addition of behavior trees for defining behavioral components. Section 6 focuses on the implementation and testing issues and the final section summarizes the contributions.

2. Component-Based Architecture

The origins of the BICA architecture can be traced back to a behavior-based project originally conceived for easy design behaviors for the Aibo robotic dog used in the RoboCup Soccer competition. In this early version, named MBA [27], behaviors were the basic blocks of the architecture. Each behavior had a goal that must be satisfied, and may have one or more prerequisites. If any behavior’s prerequisite was not met, it was set as a goal to the lower level.
The public version of that preliminary architecture was named Behavior-based Iterative Component Architecture (BICA) (https://github.com/IntelligentRoboticsLabs/BICA) [13]. The minimum unit of execution was defined as the component, and the behavior of the robot emerged from the concurrent execution of various components.
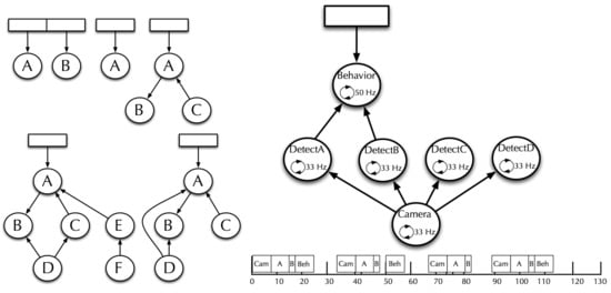
Components (Figure 2) are software processes that, when active, are executed at a certain frequency depending on their function. Each component can establish other components that it requires for its operation, as shown in the left part of Figure 3, which we call dependencies. When a component is active, it cascades its dependencies, collecting the result of its computation or establishing the input it requires for its operation.
Using this approach, we can create activation trees that correspond to the skills of the robot (navigation, perception, HRI, manipulation), whose leaves are the sensors and actuators, as shown in right part of Figure 3. Behaviors would be created by incorporating these trees with the skills as subtrees of a larger tree.
We have implemented a particular type of component that contains a finite state machine and can be found multiple times anywhere in the tree. Dependencies are established at the state level, allowing a certain degree of intelligence about which dependencies are activated at any given time.
We consider this approach to be a two-layer architecture: the bottom layer contains the robot’s skills (navigation, perception, performance), and the top layer contains FSMs that control the robot’s mission and decide when to activate which skills. A component that requires information from another component obtains it with direct connections, for the moment lacking a transparent model of working memory or something similar.
Several aspects must be taken into account:
  • Components can be activated from more than one component.
  • A component becomes inactive when no component requires its activation. The only exception is the root of the activation tree.
  • The system must be robust to components that suddenly disappear. All its dependencies must be able to discover this fact to be deactivated if it is its only activator.
  • The system must be able to handle components that start late. If a component is among the dependencies of an active component, it must be activated immediately.
This architecture is appropriate for many applications. We have played robot soccer and participated in social robot competitions with this approach. The disadvantages that we identified were:
  • The direct connection between activator-dependency components limits that several components cooperate at the same level.
  • State machines do not scale well when applications become more complex, and the number of eventualities that can occur begins to grow.

3. Planning-Based Architecture

As presented in the previous section, components can contain finite state machines within, allowing a qualitative leap in generating behaviors. FSMs let us overcome the limitation of implementing only reactive behaviors, being able to implement more complex behaviors. FSMs let us organize the mission of a robot into phases, activating different skills in each one. Furthermore, a skill can adapt its performance by dividing it into different states. By having multiple FSMs at different levels, we can easily implement hierarchical finite state machines (HFSMs). This approach is appropriate for a large number of applications.
HFSMs have also their limitations. Behavior designers need to know all the steps a robot must take to accomplish its mission. Not only that, designers must also anticipate all the error situations that can occur in each of the states. Separate states handle each contingency, and transitions to these states need to cover all the error conditions. Additionally, there should be a transition to the pre-error state, once managed the contingency. If an error can occur in more than one state, it is possible to duplicate the state that handles the exception, or use a more complex technique, since it is necessary to differentiate which state to return to after the contingency.
Due to these limitations, we decided to include symbolic planning abilities in our architecture instead of defining states and transitions, planning specifies actions and under which conditions they can be applied. Given a goal, a planner calculates a plan (a sequence of actions) to obtain it. A planning system checks at run-time whether the conditions of the current action continue to be met. If any condition is not met, the planner generates an alternative plan. If the condition verifies that a problem has not occurred (that the robot has a battery, for example), the alternative plan will include actions to solve it (charge its battery), followed by actions until the objective is met.
Planning Domain Definition Language (PDDL) [28] is an attempt to standardize languages for defining actions, conditions, and goals for different planners. It was fundamentally inspired by STRIPS and is the basis for many symbolic planners. Two components are required to generate a plan using PDDL: a domain and a problem. The domain specifies:
  • The types of instances that can exist.
  • The types of predicates available. These predicates are facts, which can contain several instances to which it refers.
  • Actions, with their preconditions and their effects, expressed in terms of predicates and logical operators.
A problem is a set of instances and predicates. It is the starting point from which we want to create a plan. A plan also contains the goal to be achieved. We could consider a domain as the static part and the problem the active part.
A planner is the core of a planning system but also contains other parts, as shown in Figure 4: A planning system also contains a knowledge base where to store the problem and provides all the mechanisms to query/update its content. The planning system reads the plan generated by the planner and executes the actions in the plan. Therefore, it must be a standard interface to activate actions and pass them the arguments that that plan contains. The planning system is also responsible for checking the conditions of the action at run-time, as the knowledge base could be updated with new information beyond the effect of the successfully performed actions.
Our architecture grew with the incorporation of a planning system, creating three new layers, as shown in Figure 5.
  • The inner level, or tier 1, works at a symbolic level based on the information contained in the planning system knowledge base. This layer controls the robot’s mission, establishing the goal to be achieved in each phase. We implemented it with a component that included FSM, which allows us also to use HFSM if necessary.
  • The planning layer contained the planning system.
  • The action layer was the border between the symbolic and the sub-symbolic level. The actions are idle waiting to be activated and the arguments for their activation. The actions implement the concrete control actions to act.
We have implemented the actions as components, so that they can declare at design time what skills they require, being the root of an activation tree like those that already existed previously in our architecture. Actions could even be implemented as FSM if necessary. These trees are focused on control instead of resolving a complete problem. Skills are at the bottom layer, which was what previously existed to include a planning system.
The knowledge base is the first working memory that we introduce in architecture by being able to share information between layers. Actions introduce predicates into the working memory, which are used at the top layer to make decisions. Unfortunately, the knowledge base can only contain symbolic information. For this reason, from the action layer downward, direct connections to the components that produce the information continue to be predominate.
We develop several modules that can take part in a concrete application. Each module contains a specification of what actions it implements and what types and predicates it provides. During the system startup of our architecture, the pieces of domains provided by each module compose a single domain, specific to the application that is running.
Including all the improvements previously exposed has meant a qualitative leap in our cognitive architecture:
  • Our architecture is capable of solving more complex problems.
  • There is a symbolic level in which it is easier to reason at a high level.
  • It includes a working memory accessible from various levels.

4. The Working Memory

The first consequence of including a planning system in BICA was the need of increasing the number of layers to accommodate the planning layer and the action layer, so the distance between skills and mission control increases. Furthermore, the ability to address more complex applications requires clarifying and standardizing information flows within a layer and between layers. It is easy to get lost among the explicit connections established in each application.
At this point, we address the creation of working memory. Traditionally, robot software architects have used whiteboard-based working memories since the earliest implementations of cognitive architectures. Based on our experience in applications for social robots, the requirements of our architecture were:
  • Be able to represent objects, places, people, and the robot itself.
  • To be able to relate these elements to each other, both with symbolic (“is in” “near”, “under”, “detected person”, “I see”, “I want to see”), and geometric relationships.
  • Allow concurrent updates and queries from different components and layers.
  • Allow queries about object types and relationships (get all the people who are related to the robot with a link “I want to talk”).
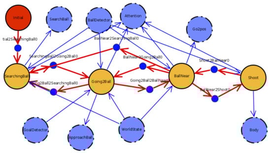
We decided to incorporate a working memory in the form of a graph. This representation allows not only to store information but also to relate it. A graph is a set of nodes and arcs between nodes. Both arcs and nodes have a type associated with them. Nodes have a unique identifier and arcs have content that can be symbolic or geometric, Figure 6.
The planning system has been equipped with a mechanism to synchronize part of the information it contains with the graph. It is configured with the relevant types and predicates to be synchronized. For each relevant instance, add a node in the graph, with the type indicated by the knowledge base. Relevant predicates are added as "planning" arcs (green arc in Figure 6), with the predicate as content.
Perceptual components add the perceived objects, and an arc with symbolic information from the robot, and if possible, an arc with geometric information (pink arc in Figure 6).
The graph is not only used to share information. We have thought that skills can make their graph to carry out their function:
  • Our visual attention system directs the camera towards the relevant elements at all times. The way to indicate what to look for is by setting arcs with the content “want_see” from the robot node to other nodes. The visual attention system, when active, is alert to the creation or destruction of arcs with this content from the robot node.
  • Our dialogue system uses the graph to receive what to say or ask, and in the latter case, to show the answer. When the robot must ask about a topic, an arc of type “dialogue” and content “ask: topic” is created. When you receive the answer, delete this arc and create another one in the opposite direction “reply: the answer”.
  • Our planning system synchronizes a configurable list of predicates and instances with the graph. Each instance added to the knowledge base is added to the graph. Binary predicates can be added to the graph as arcs joining two nodes, and unary predicates are autoarcs.

5. Control Improvement by Behavior Trees

Increasing the complexity of the tasks that the robot can face show the limitations of the FSMs for expressing these complexity. In order to improve the way behaviors can be implemented, behavior trees (BTs) have been included within components. FSMs are appropriate in some contexts, but BTs offer much more control possibilities. A behavior tree (BT) is a way to structure the switching between different tasks in an autonomous agent. Compared to FSMs, BTs are more expressive and easier to reason about.
BTs are trees that contain a hierarchical tree of nodes. The leaves of the tree contain the actions carried out by the robot. These actions can be the activation of other components or carry out a specific action or computation. The other nodes in the tree that are not leaves control the flow of execution.
Each node performs an iteration when it receives a tick and returns one of these three values as a result:
  • SUCCESS: the node mission has been successfully completed.
  • FAILURE: The node mission has ended in error.
  • RUNNING: The mission of the node has not yet finished.
The return value of a tick to a control node depends on the return value of the ticks that it makes to its child nodes.
There are several types of control nodes:
  • Sequences: Every time the control node receives a tick, it ticks the first of his children. When this child returns SUCCESS, the next tick will be for the next child. When all its children have returned SUCCESS, the sequence node will return SUCCESS to its parent. Otherwise, it will return RUNNING. If any of its children returns FAILURE, the sequence node returns FAILURE immediately.
  • Decorators: They are a type of control node that has only one child. Among these nodes are:
    • Repeat: Tick the child up to N times as long as the child returns SUCCESS.
    • Retry: Tick the child up to N times as long as the child returns FAILURE.
  • Fallback: This control node ticks its first child while returning RUNNING. If it returns SUCCESS, the fallback node returns SUCCESS to its parent node. If he returns FAILURE, then it ticks its other son.
  • Condition: This node cannot return RUNNING, and is used to check conditions.
Figure 7 shows a simple BT with a behavior to enter a room. A tick to the root would tick the first child (the fallback) of the sequence node. The fallback ticks its first child, which is a condition node that detects if the door is open. If this node returned SUCCESS, the fallback would return SUCCESS to its parent. The next time the root was ticked, this sequence node would tick the EnterRoom node. If the door is not open, the fallback node will return RUNNING and advance to the next child until either of them returned SUCCESS, in an attempt to open the door.
BTs offers us a series of advantages over FSMs that justify their adoption being a step forward in our architecture:
  • BTs separate the tree structure from the implementation of the nodes. This characteristic has two immediate advantages:
    • A node can be reused multiple times in the same tree.
    • Several BTs can be designed only by changing their structure without modifying the nodes’ implementation.
  • With FSMs, you can only run a single state at a time. With BTs, you can run multiple nodes in parallel.
  • It is possible to design BTs that allow a multitude of events to react before. With FSMs, a variety of states and transitions are required, obtaining a spaghetti state machine.
  • The nodes’ return value allows better control of errors, being easy to provide, using control nodes such as the fallback, error recovery sequences.
BTs have the same problems as FSMs when dealing with complex problems. They are not appropriate for problems with great variability. Each step would have to be coded, with all the possibilities that could be presented. It will always be better to use planning to create complex behaviors. However, BTs are very appropriate to implement the actions that are part of a plan, where the variability is much less, and the action is shorter and more concrete.

6. Implementation and Validation

Main ideas where BICA is founded upon have been presented in previous sections. In this section some implementation issues are described, as well as the evaluation of the architecture in some international competitions.

6.1. Implementation

ROS has been used as the framework for the implementation. ROS provides a set of libraries and tools to develop applications for robots. In ROS, applications are made up of distributed processes that communicate with each other, what is called computation graph. The communication schemes that ROS offers are publication/subscription (asynchronous N:M communication), services (synchronous 1:1 communication), and actions (asynchronous 1:1 communication with periodic feedback).
What ROS does not offer is a pattern for developing complex behaviors. This gap has been filled by behavior designers and software architects with tools as those described in this section.

6.1.1. Iterative Components and Activation Trees

In Section 2, we explained that a component was the building block of an activation tree. In this section, we show the properties and requirements of the components. One of the main problems was that any component could disappear silently and return to life at any time. In this section, we are going to show how it can be implemented.
We use ROS as middleware, mapping a component to a ROS node. The identifier of a component matches the name of the node. We will use two of the communication paradigms that ROS provides us with: services (synchronous 1: 1 communication) and publication/subscription (asynchronous N:M communication). ROS also allows introspection of the computation graph, which contains the running ROS nodes.
A component has a step() method that is called at a configurable frequency. This method is the entry point of a component’s execution. It also has an addDependency() method to declare its dependencies, namely the components that must be active if this component is active. A component starts inactive, and is only active in the following cases:
  • At least one active component has declared it as a dependency.
  • It is the root of an execution tree and has been marked as active by default.
In each iteration, a component also manages its active state and that of its dependencies behind the scenes. Each component maintains two lists to keep track of the components it activates, and another for the components that activate it.
  • In each iteration, the active components send a heartbeat to a topic/active. All nodes publish and subscribe to this topic.
  • For each component in the activator list, it is checked whether they continue to send a heartbeat. If not, it is considered inactive and is removed from the activator list. For the activated node, there is no difference between a component that no longer exists, and one that is not active.
  • For each component in the dependency list, it is checked if it exists (the ROS node is part of the computation tree) and is active since it is sending heartbeats. In this case, the component uses a service to request the dependency to be active. The dependency adds the component to its list of activators.
To implement FSM, we have added another removeDependency() method, which allows you to remove a dependency declaration. This method allows the activation tree to be dynamically modified. This functionality is only recommended when using FSM, where states can have different dependencies.
We use Visual Component Editor (VICODE) to facilitate the development of FSMs. This editor, shown in Figure 8, allows to define state machines graphically. VICODE generates the skeleton of a state machine, which already manages dependency activation/deactivation. The programmer only has to fill in the code of the states and their transitions. The generated skeleton is a base class that contains methods that can be redefined:
  • Transitions: For each transition, a method is created that returns true if the transition should be carried out. In the base class, the method returns false.
  • States: For each state, two methods are created that are empty in the base class. One is called each iteration, and another only once per state. Depending on the desired behavior in this state, this method is redefined.

6.1.2. Planning System

A planner is a program that receives a domain and a problem as inputs and generates a plan. It  starts from a premise that does not fit the real problems in robotics: the world only changes based on the execution of a plan’s actions. A planning system has a planner at its core, but it must have more elements:
  • A set of components materializes the actions of the domain. These components are processes that perform an action. These actions receive the arguments set out in the plan and can succeed or fail.
  • An executor who takes a plan and orchestrates the activation of the processes that implement the actions. It is also usually responsible for verifying that the conditions of the actions in execution are valid. If they are not met, or action fails, abort the execution of a plan and ask the planner to replan.
  • A knowledge base contains the domain and the problem. The knowledge base accepts queries about the domain and allows queries and updates on the problem. The problem contains the currently valid instances and predicates. Typically, executing an action modifies the knowledge base. The perceptual components of the robot can also synchronize the content of the knowledge base with the perceived state of the real world.
We have used a customized version of ROSPlan [29] as a planning system in our architecture. Each PDDL action is implemented on a ROS node that implements a ROS action server. These nodes are inactive until the executor in ROSPlan activates it as part of executing a plan.
Queries to the knowledge base are made using services. Any component that requires access to the planning system accesses it through a set of methods that allow managing the knowledge base and the executor in a simple way from the symbolic layer.
The planning system is divided into two layers. Knowledge base management and planning is in the symbolic layer, and actions are in the sub-symbolic layer. When an action receives its arguments, it must transform it into concrete information to act. For example, in the execution of (move_to r2d2 kitchen bedroom), the node that implements the move_to action must know the bedroom coordinates to send them to the navigation module. Typically, this translation is configured in a file that is loaded into memory at startup.

6.1.3. Working Memory

We have implemented our working memory with a centralized scheme. This scheme was chosen because it is the easiest to apply and the most effective to maintain consistency with updates from various processes.
Each of the processes maintains a copy of the working memory, which has a graph structure described in Section 4. These processes are subscribed to a ROS topic in which any update is published in this working memory. When a process receives an update in working memory, it replaces the local copy with the new version received. This operation is not expensive since the changes are sporadic, and the graph does not contain a lot of information. Perceptual and geometric information, which may provide a large amount of data, or be updated at high frequency, are not stored in the graph, but its source is referenced, as we will describe later.
There is a centralized process that contains the master copy. Each time it is updated, it publishes the entire graph so that all processes can update their local copies.
The key to this scheme is that the processes do not perform updates on their local copies. Still, use services (synchronous communication with confirmation) to request the modification to the process that maintains the master copy. In such a way, a local update in a process is effective after receiving the modified graph with the requested update.
The exceptional cases, as we introduced previously, are large or updated at high-frequency data. Specifically:
  • Geometric transforms. Geometric relations are stored in the graph as arcs connecting two nodes. The type of these relations is tf, and each one contains a translation and rotation. ROS uses a centralized system of geometric transforms. Any node that set geometric relations to publish them in the topic /tf and /tf_static. Any node requiring this information subscribes to these topics. This system supports updates to high frequencies. A geometric relation in ROS connects to frame (axes of reference in a 3D space) with another frame. When creating/updating an arc of type tf, instead of storing the geometric information in the graph, it is published to the ROS geometric transforms systems, in /tf.
  • Information from sensors. Instead of storing the sensor information in the graph, we store the reference to the information source. This information is potentially large and of high frequency. If we stored it in the graph, we would spend a lot of bandwidth in maintaining the coherence of the graph in replicas where this information is probably not used. If the information that a node representing a sensor has is required, the sensor’s information is consulted at that moment, or the last collected reading is delivered.

6.1.4. Behavior Trees

To implement BTs, we have used the Behavior Tree.CPP library (https://www.behaviortree.dev/). This implementation supports integration with ROS. The structure of a BT is defined through an XML file, and tools such as Groot (https://github.com/BehaviorTree/Groot) can be used. Behavior Tree.CPP contains a library of nodes (sequences, fallbacks, decorators, etc.) that can be extended by the user.

6.2. Testing

The proposed architecture has been tested in multiple real and domestic competition scenarios. The Gentlebots team, from Rey Juan Carlos University and the University of León, has participated in 2 RoboCup @AtHome, 4 RoCKIn, 4 ERL (European Robotics League), and 1 SciRoc Challenge. In these competitions, the robot had to solve everyday tasks in a domestic environment. These tasks involved capabilities such as navigation, localization, manipulation, object and human recognition, or human–robot interaction (HRI).
Next, we will detail how one of the tests of the SciRoc Challenge was developed (Take the elevator), whereby the Gentlebots team was the winner (https://sciroc.org/challenge-description-2019/winners-2019-edition). We will show how the different behaviors have been organized, especially the HRI skill. This skill, which is essential in social robots, will allow us to interact with the user by voice and using the tablet that some robots like Pepper or TIAGo have, Figure 9. Figure 10 shown the elevator challenge.
Take the Elevator Challenge
At the beginning of the test, the robot was assigned a target floor, it entered the elevator, letting people first, and every time the door was open, the robot would face a person and ask them for the floor they were on. This sequence was repeated until it reached the destination floor, where the robot came out of the elevator.
We will show in detail each of the components developed for this test. First, we have a high-level control component implemented as a behavior tree (Tier 1) that deconstructs the entire test into different steps. One of these steps, or sub-mission, are take_elevator. This tree leaf will set the planning layer’s goal to execute the necessary actions to reach it. In this case the actions to be executed are check_door, face_person, ask_for_floor and exit_elevator. The first three will be executed sequentially and iteratively until the robot is on the target floor. After this, the exit_elevator action will be executed, and the take_elevator sub-mission will be considered completed. Now let us take a look at how the HRI skill has been integrated into the proposed architecture. The ask_for_floor action is executed when the robot is face to face with a person. This action establishes an arc in the knowledge graph (working memory), which links the robot with the person. The type of the arc is Dialog and would contain "ask: Excuse me, what is this floor?". This arc is read by the voice and tablet controller’s module. In this way, the robot can ask the question with voice and display the text of this question on the tablet. Then, the "ask:..." arc is erased. As a next step, an arc of Dialog type is established with the robot as source and target, which would contain "listen:". The dialog system reads this second arc. It sends the audio stream to a cloud system to convert the user’s answer into text and extract some information from it, such as the text’s intention or, as in this case, the number corresponding to the floor where the robot is located. Finally, a new arc is created with the robot as the origin and the floor’s node as the target.

7. Conclusions and Future Works

This paper overviews the evolution of the BICA architecture. It has been developed and upgraded since 2010 and tested on the different challenges of the robotics competitions where it has been used, such as RoCKIn, RoboCup, ERL or last year, SciRoc, and even more important, using different commercial robotics platforms as Pepper, RB1, and TIAGo and also on our self-manufactured robot MYRABOT. This article also highlights the phases that have been carried out in order to have a social robot ready for being deployed in public spaces.
The four main phases covered in this paper illustrate our bottom-up approach for solving real use cases. The validation of BICA was evaluated every year in external scenarios, with different results. However, this approach allowed us to release the source code in January 2019 in GitHub (https://github.com/IntelligentRoboticsLabs/BICA) having in mind the suitability of BICA for being used by different competition teams and the scientific community.
Furthermore, we have presented our current approaches for enhancing the architecture performance, and we expect to test it in forthcoming robotics competitions.

Author Contributions

Conceptualization, F.M. and F.J.R.L.; Funding acquisition, F.M., F.J.R.L. and V.M.; Investigation, F.M., F.J.R.L., J.G. and V.M; Methodology, F.J.R.L.. and F.M.; Project administration, F.M.; Software, J.G. and F.M.; Supervision, F.M., F.J.R.L.. and V.M.; Validation, J.G.; Writing—original draft, F.M., V.M., F.J.R.L. and J.G.; Writing—review & editing, F.M., F.J.R.L., J.G. and V.M. All authors have read and agreed to the published version of the manuscript.

Funding

This work has been partially funded by Ministerio de Ciencia, Innovación y Universidades through grant RTI2018-100683-B-I00 and by MROS project, an ITP from RobMoSys that receives funding from the European Horizon 2020 research and innovation program under grant agreement No 732410.

Conflicts of Interest

The authors declare no conflict of interest.

References

  1. Coste-Maniere, E.; Simmons, R. Architecture, the backbone of robotic systems. In Proceedings 2000 ICRA. Millennium Conference, Proceedings of the IEEE International Conference on Robotics and Automation (Cat. No.00CH37065). Symposia Proceedings; San Francisco, CA, USA, 24 April 2000, Volume 1, pp. 67–72. [CrossRef]
  2. Fikes, R.E.; Nilsson, N.J. STRIPS: A new approach to the application of theorem proving to problem solving. Artif. Intell. 1971, 2, 189–208. [Google Scholar] [CrossRef]
  3. Brooks, R.A. Intelligence without representation. Artif. Intell. 1991, 47, 139–159. [Google Scholar] [CrossRef]
  4. Brooks, R.A. Intelligence Without Reason; Technical Report AI Memos 1293; MIT: Cambridge, MA, USA, 1991; Available online: http://hdl.handle.net/1721.1/6569 (accessed on 31 July 2020).
  5. Firby, R.J. Adaptive Execution in Complex Dynamic Worlds. Ph.D. Thesis, Yale University, New Haven, CT, USA, 1990. [Google Scholar]
  6. Arkin, R.C.; Balch, T. AuRA: Principles and practice in review. J. Exp. Theor. Artif. Intell. 1997, 9, 175–189. [Google Scholar] [CrossRef]
  7. Kotseruba, I.; Tsotsos, J.K. 40 years of cognitive architectures: Core cognitive abilities and practical applications. Artif. Intell. Rev. 2020, 53, 17–94. [Google Scholar] [CrossRef]
  8. MacKenzie, D.C.; Arkin, R.C.; Cameron, J.M. Multiagent mission specification and execution. In Robot Colonies; Springer: Berlin/Heidelberg, Germany, 1997; pp. 29–52. [Google Scholar]
  9. Montemerlo, M.; Roy, N.; Thrun, S. Perspectives on standardization in mobile robot programming: The Carnegie Mellon navigation (CARMEN) toolkit. In Proceedings of the 2003 IEEE/RSJ International Conference on Intelligent Robots and Systems (IROS 2003) (Cat. No. 03CH37453), Las Vegas, NV, USA, USA, 27–31 October 2003; IEEE: Piscataway, NJ, USA; Volume 3, pp. 2436–2441.
  10. Kramer, J.; Scheutz, M. Development environments for autonomous mobile robots: A survey. Auton. Robot. 2007, 22, 101–132. [Google Scholar] [CrossRef]
  11. Ahmad, A.; Babar, M.A. Software architectures for robotic systems: A systematic mapping study. J. Syst. Softw. 2016, 122, 16–39. [Google Scholar] [CrossRef]
  12. Quigley, M.; Conley, K.; Gerkey, B.; Faust, J.; Foote, T.; Leibs, J.; Wheeler, R.; Ng, A.Y. ROS: An open-source Robot Operating System. In Proceedings of the ICRA Workshop on Open Source Software, Kobe, Japan, 12–17 May 2009; Volume 3, p. 5. [Google Scholar]
  13. Agüero, C.E.; Cañas, J.M.; Martın, F.; Perdices, E. Behavior-based iterative component architecture for soccer applications with the nao humanoid. In Proceedings of the 5th Workshop on Humanoids Soccer Robots, Nashville, TN, USA, 7 December 2010; Volume 127. [Google Scholar]
  14. Cañas-Plaza, J.; Jesus, R.A.; Carlos, A.; Martín, F. Jde-neoc: Component oriented software architecture for robotics. J. Phys. Agents 2007, 1, 1–6. [Google Scholar] [CrossRef]
  15. Rico, F.M.; Lera, F.J.R.; Olivera, V.M. Myrabot+: A feasible robotic system for interaction challenges. In Proceedings of the 2014 IEEE International Conference on Autonomous Robot Systems and Competitions (ICARSC), Espinho, Portugal, 14–15 May 2014; IEEE: Piscataway, NJ, USA, 2014; pp. 273–278. [Google Scholar]
  16. Martíčn, F.; Aguero, C.E.; Canas, J.M.; Aguero, C.E. A Simple, Efficient, and Scalable Behavior-Based Architecture for Robotic Applications. In Robot 2015: Second Iberian Robotics Conference, Lisbon, Portugal, 19–21 November 2015; Springer: Berlin/Heidelberg, Germany, 2016; pp. 611–622. [Google Scholar]
  17. Rodríguez-Lera, F.; Matellán, V. Hybrid architecture for human-robot interaction: Updating the classical three-layer solution. In Proceedings of the Actas del XV Workshop en Agentes Físicos, Leon, Spain, 12–13 June 2013. [Google Scholar]
  18. Rodríguez, F.J.; Matellán, V.; Conde, M.A.; Rico, F.M. A motivational architecture to create more human-acceptable assistive robots for robotics competitions. In Proceedings of the 2016 International Conference on Autonomous Robot Systems and Competitions (ICARSC), Braganca, Portugal, 4–6 May 2016; IEEE: Piscataway, NJ, USA, 2016; pp. 144–149. [Google Scholar]
  19. Rodríguez-Lera, F.J.; Matellán-Olivera, V.; Conde-González, M.Á.; Martín-Rico, F. HiMoP: A three-component architecture to create more human-acceptable social-assistive robots. Cogn. Process. 2018, 19, 233–244. [Google Scholar] [CrossRef] [PubMed]
  20. Martín-Rico, F.; Ginés, J.; Vargas, D.; Rodríguez-Lera, F.J.; Matellán-Olivera, V. Planning-Centered Architecture for RoboCup SSPL@ Home. In Workshop of Physical Agents; Springer: Berlin/Heidelberg, Germany, 2018; pp. 287–302. [Google Scholar]
  21. Koenig, A.; Crochon, E. Tram: A Blackboard Architecture for Autonomous Robots. In Proceedings of the 1st International Conference on Industrial and Engineering Applications of Artificial Intelligence and Expert Systems—Volume 1, Melbourne, Australia, 6–8 June 1988; IEA/AIE ’88. Association for Computing Machinery: New York, NY, USA, 1988; pp. 590–597. [Google Scholar]
  22. Bustos, P.; Manso, L.; Bandera, A.; Bandera, J.; García-Varea, I.; Martínez-Gómez, J. The CORTEX cognitive robotics architecture: Use cases. Cogn. Syst. Res. 2019, 55, 107–123. [Google Scholar] [CrossRef]
  23. Paulius, D.; Sun, Y. A Survey of Knowledge Representation in Service Robotics. Robot. Auton. Syst. 2019, 118, 13–30. [Google Scholar] [CrossRef]
  24. Marzinotto, A.; Colledanchise, M.; Smith, C.; Ögren, P. Towards a unified behavior trees framework for robot control. In Proceedings of the 2014 IEEE International Conference on Robotics and Automation (ICRA), Hong Kong, China, 31 May–5 June 2014; pp. 5420–5427. [Google Scholar]
  25. Colledanchise, M.; Ögren, P. How Behavior Trees Modularize Hybrid Control Systems and Generalize Sequential Behavior Compositions, the Subsumption Architecture, and Decision Trees. IEEE Trans. Robot. 2017, 33, 372–389. [Google Scholar] [CrossRef]
  26. Colledanchise, M.; Almeida, D.; Ögren, P. Towards Blended Reactive Planning and Acting using Behavior Trees. In Proceedings of the 2019 International Conference on Robotics and Automation (ICRA), Montreal, QC, USA, 20–24 May 2019; pp. 8839–8845. [Google Scholar]
  27. Paredes, R.; Martın, F.; Matellán, V.; Agüero, C.E. MBA: A Modular Hierarchical Behavior-Based Architecture. 2007. Available online: https://www.researchgate.net/publication/233792449_MBA_A_Modular_Hierarchical_Behavior-Based_Architecture (accessed on 1 September 2020).
  28. Ghallab, M.; Howe, A.; Knoblock, C.; Mcdermott, D.; Ram, A.; Veloso, M.; Weld, D.; Wilkins, D. PDDL—The Planning Domain Definition Language. 1998. Available online: https://www.csee.umbc.edu/courses/671/fall12/hw/hw6/pddl1.2.pdf (accessed on 1 September 2020).
  29. Cashmore, M.; Fox, M.; Long, D.; Magazzeni, D.; Ridder, B.; Carrera, A.; Palomeras, N.; Hurtós, N.; Carreras, M. ROSPlan: Planning in the Robot Operating System. In Proceedings of the Twenty-Fifth International Conference on Automated Planning and Scheduling, Jerusalen, Israel, 7–11 June 2015. [Google Scholar]
Figure 1. Historical evolution of the Gentlebots robot architecture.
Figure 1. Historical evolution of the Gentlebots robot architecture.
Applsci 10 06067 g001
Figure 2. A Behavior-based Iterative Component Architecture (BICA) component.
Figure 2. A Behavior-based Iterative Component Architecture (BICA) component.
Applsci 10 06067 g002
Figure 3. Different possible topologies in BICA (left). An example of a perceptive behavior implementation using BICA (right).
Figure 3. Different possible topologies in BICA (left). An example of a perceptive behavior implementation using BICA (right).
Applsci 10 06067 g003
Figure 4. The components of a planner system.
Figure 4. The components of a planner system.
Applsci 10 06067 g004
Figure 5. Layered planning-centered architecture.
Figure 5. Layered planning-centered architecture.
Applsci 10 06067 g005
Figure 6. Knowledge representation as a graph.
Figure 6. Knowledge representation as a graph.
Applsci 10 06067 g006
Figure 7. An example of behavior tree. Green boxes are control nodes. Yelow ellipses are conditional nodes and blue boxes are action nodes.
Figure 7. An example of behavior tree. Green boxes are control nodes. Yelow ellipses are conditional nodes and blue boxes are action nodes.
Applsci 10 06067 g007
Figure 8. Finite state machines with component dependencies per state.
Figure 8. Finite state machines with component dependencies per state.
Applsci 10 06067 g008
Figure 9. Robots used as testing platform: RB1 (left), Pepper (center), and TIAGo (right).
Figure 9. Robots used as testing platform: RB1 (left), Pepper (center), and TIAGo (right).
Applsci 10 06067 g009
Figure 10. Take the elevator challenge in SciRoc 2019.
Figure 10. Take the elevator challenge in SciRoc 2019.
Applsci 10 06067 g010

Share and Cite

MDPI and ACS Style

Martín, F.; Rodríguez Lera, F.J.; Ginés, J.; Matellán, V. Evolution of a Cognitive Architecture for Social Robots: Integrating Behaviors and Symbolic Knowledge. Appl. Sci. 2020, 10, 6067. https://doi.org/10.3390/app10176067

AMA Style

Martín F, Rodríguez Lera FJ, Ginés J, Matellán V. Evolution of a Cognitive Architecture for Social Robots: Integrating Behaviors and Symbolic Knowledge. Applied Sciences. 2020; 10(17):6067. https://doi.org/10.3390/app10176067

Chicago/Turabian Style

Martín, Francisco, Francisco J. Rodríguez Lera, Jonatan Ginés, and Vicente Matellán. 2020. "Evolution of a Cognitive Architecture for Social Robots: Integrating Behaviors and Symbolic Knowledge" Applied Sciences 10, no. 17: 6067. https://doi.org/10.3390/app10176067

APA Style

Martín, F., Rodríguez Lera, F. J., Ginés, J., & Matellán, V. (2020). Evolution of a Cognitive Architecture for Social Robots: Integrating Behaviors and Symbolic Knowledge. Applied Sciences, 10(17), 6067. https://doi.org/10.3390/app10176067

Note that from the first issue of 2016, this journal uses article numbers instead of page numbers. See further details here.

Article Metrics

Back to TopTop