Crowd Monitoring and Localization Using Deep Convolutional Neural Network: A Review
Abstract
1. Introduction
1.1. Rational
1.2. Datasets
2. Search Methodology and Taxonomy Level
Taxonomy Level
3. Crowd Monitoring (CM) Approaches
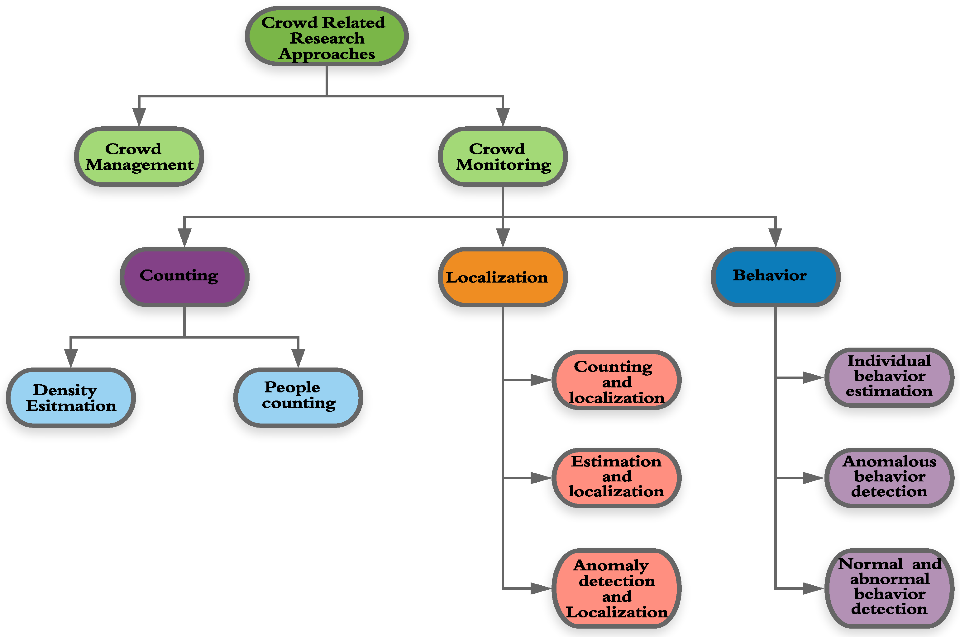
4. Crowd Related Research Approaches
4.1. Crowd Management
4.2. Crowd Monitoring
4.2.1. Crowd Counting
4.2.2. Crowd Localization
4.2.3. Crowd Behavior
5. CNN and Deep CNN Frameworks
6. Discussion
7. Conclusions
Author Contributions
Funding
Acknowledgments
Conflicts of Interest
References
- Choudhary, S.; Ojha, N.; Singh, V. Real-time crowd behavior detection using SIFT feature extraction technique in video sequences. In Proceedings of the International Conference on Intelligent Computing and Control Systems (ICICCS), Madurai, India, 15–16 June 2017; pp. 936–940. [Google Scholar]
- Idrees, H.; Saleemi, I.; Seibert, C.; Shah, M. Multi-source multi-scale counting in extremely dense crowd images. In Proceedings of the IEEE Conference on Computer Vision and Pattern Recognition, Portland, OR, USA, 23–28 June 2013; pp. 2547–2554. [Google Scholar]
- Chan, A.B.; Vasconcelos, N. Counting people with low-level features and Bayesian regression. IEEE Trans. Image Process. 2011, 21, 2160–2177. [Google Scholar] [CrossRef] [PubMed]
- Bharti, Y.; Saharan, R.; Saxena, A. Counting the Number of People in Crowd as a Part of Automatic Crowd Monitoring: A Combined Approach. In Information and Communication Technology for Intelligent Systems; Springer: Berlin/Heidelberg, Germany, 2019; pp. 545–552. [Google Scholar]
- Boominathan, L.; Kruthiventi, S.S.; Babu, R.V. Crowdnet: A deep convolutional network for dense crowd counting. In Proceedings of the 24th ACM International Conference on Multimedia, Amsterdam, The Netherlands, 12–16 October 2016; pp. 640–644. [Google Scholar]
- Wang, Y.; Zou, Y. Fast visual object counting via example-based density estimation. In Proceedings of the IEEE International Conference on Image Processing (ICIP), Phoenix, AZ, USA, 25–28 September 2016; pp. 3653–3657. [Google Scholar]
- Chen, K.; Loy, C.C.; Gong, S.; Xiang, T. Feature mining for localised crowd counting. In Proceedings of the British Machine Vision Conference 2012, Surrey, UK, 3–7 September 2012; p. 3. [Google Scholar]
- Pham, V.-Q.; Kozakaya, T.; Yamaguchi, O.; Okada, R. Count forest: Co-voting uncertain number of targets using random forest for crowd density estimation. In Proceedings of the IEEE International Conference on Computer Vision, Santiago, Chile, 18 February 2016. [Google Scholar]
- Zhu, F.; Wang, X.; Yu, N. Crowd tracking with dynamic evolution of group structures. In Proceedings of the European Conference on Computer Vision, Zurich, Switzerland, 6–12 September 2014; pp. 139–154. [Google Scholar]
- Shao, J.; Loy, C.C.; Wang, X. Scene-independent group profiling in crowd. In Proceedings of the IEEE Conference on Computer Vision and Pattern Recognition, Columbus, OH, USA, 23–28 June 2014; pp. 2219–2226. [Google Scholar]
- Idrees, H.; Tayyab, M.; Athrey, K.; Zhang, D.; Al-Maadeed, S.; Rajpoot, N. Composition loss for counting, density map estimation and localization in dense crowds. In Proceedings of the European Conference on Computer Vision (ECCV), Munich, Germany, 8–14 September 2018; pp. 532–546. [Google Scholar]
- Deep, S.; Zheng, X.; Karmakar, C.; Yu, D.; Hamey, L.; Jin, J. A Survey on Anomalous Behavior Detection for Elderly Care using Dense-sensing Networks. IEEE Commun. Surv. Tutor. 2020, 22, 352–370. [Google Scholar] [CrossRef]
- Ito, R.; Tsukada, M.; Kondo, M.; Matsutani, H. An Adaptive Abnormal Behavior Detection using Online Sequential Learning. In Proceedings of the 2019 IEEE International Conference on Computational Science and Engineering (CSE) and IEEE International Conference on Embedded and Ubiquitous Computing (EUC), New York, NY, USA, 1–3 August 2019; pp. 436–440. [Google Scholar]
- Sindagi, V.A.; Patel, V.M. A survey of recent advances in cnn-based single image crowd counting and density estimation. Pattern Recognit. Lett. 2018, 107, 3–16. [Google Scholar] [CrossRef]
- Zeng, L.; Xu, X.; Cai, B.; Qiu, S.; Zhang, T. Multi-scale convolutional neural networks for crowd counting. In Proceedings of the IEEE International Conference on Image Processing (ICIP), Beijing, China, 17–20 September 2017; pp. 465–469. [Google Scholar]
- Saqib, M.; Khan, S.D.; Sharma, N.; Blumenstein, M. Person head detection in multiple scales using deep convolutional neural networks. In Proceedings of the International Joint Conference on Neural Networks (IJCNN), Rio de Janeiro, Brazil, 8–13 July 2018; pp. 1–7. [Google Scholar]
- Shami, M.B.; Maqbool, S.; Sajid, H.; Ayaz, Y.; Cheung, S.-C.S. People counting in dense crowd images using sparse head detections. IEEE Trans. Circuits Syst. Video Technol. 2018, 29, 2627–2636. [Google Scholar] [CrossRef]
- Saleh, S.A.M.; Suandi, S.A.; Ibrahim, H. Recent survey on crowd density estimation and counting for visual surveillance. Eng. Appl. Artif. Intell. 2015, 41, 103–114. [Google Scholar] [CrossRef]
- Zhang, Y.; Zhou, C.; Chang, F.; Kot, A.C. Multi-resolution attention convolutional neural network for crowd counting. Neurocomputing 2019, 329, 144–152. [Google Scholar] [CrossRef]
- Liu, J.; Gao, C.; Meng, D.; Hauptmann, A.G. Decidenet: Counting varying density crowds through attention guided detection and density estimation. In Proceedings of the IEEE Conference on Computer Vision and Pattern Recognition, Salt Lake City, UT, USA, 18–23 June 2018. [Google Scholar]
- Luo, J.; Wang, J.; Xu, H.; Lu, H. Real-time people counting for indoor scenes. Signal Process. 2016, 124, 27–35. [Google Scholar] [CrossRef]
- Zhu, L.; Li, C.; Yang, Z.; Yuan, K.; Wang, S. Crowd density estimation based on classification activation map and patch density level. Neural Comput. Appl. 2019. [Google Scholar] [CrossRef]
- Lempitsky, V.; Zisserman, A. Learning to count objects in images. In Proceedings of the Advances in Neural Information Processing Systems, Vancouver, BC, Canada, 6–9 December 2010; pp. 1324–1332. [Google Scholar]
- Xu, B.; Qiu, G. Crowd density estimation based on rich features and random projection forest. In Proceedings of the IEEE Winter Conference on Applications of Computer Vision (WACV), Lake Placid, NY, USA, 7–10 March 2016; pp. 1–8. [Google Scholar]
- Basalamah, S.; Khan, S.D.; Ullah, H. Scale Driven Convolutional Neural Network Model For People Counting and Localization in Crowd Scenes. IEEE Access 2019, 7, 71576–71584. [Google Scholar] [CrossRef]
- Li, W.; Li, H.; Wu, Q.; Meng, F.; Xu, L.; Ngan, K.N. Headnet: An end-to-end adaptive relational network for head detection. IEEE Trans. Circuits Syst. Video Technol. 2020, 30, 482–494. [Google Scholar] [CrossRef]
- Rodriguez, M.; Laptev, I.; Sivic, J.; Audibert, J.-Y. Density-aware person detection and tracking in crowds. In Proceedings of the 2011 International Conference on Computer Vision, Barcelona, Spain, 6–13 November 2011; pp. 2423–2430. [Google Scholar]
- Mehran, R.; Oyama, A.; Shah, M. Abnormal crowd behavior detection using social force model. In Proceedings of the IEEE Conference on Computer Vision and Pattern Recognition, Miami, FL, USA, 20–25 June 2009; pp. 935–942. [Google Scholar]
- Yuan, Y.; Fang, J.; Wang, Q. Online anomaly detection in crowd scenes via structure analysis. IEEE Trans. Cybern. 2014, 45, 548–561. [Google Scholar] [CrossRef] [PubMed]
- Fagette, A.; Courty, N.; Racoceanu, D.; Dufour, J.-Y. Unsupervised dense crowd detection by multiscale texture analysis. Pattern Recognit. Lett. 2014, 44, 126–133. [Google Scholar] [CrossRef]
- Kumar, N.; Vaish, A. Dominant Flow based Attribute Grouping for Indifferent Movement Detection in Crowd. Int. J. Comput. Appl. 2014, 88, 1–6. [Google Scholar] [CrossRef]
- Chan, A.B.; Liang, Z.-S.J.; Vasconcelos, N. Privacy preserving crowd monitoring: Counting people without people models or tracking. In Proceedings of the IEEE Conference on Computer Vision and Pattern Recognition, Anchorage, AK, USA, 23–28 June 2008; pp. 1–7. [Google Scholar]
- Chen, K.; Gong, S.; Xiang, T.; Loy, C.C. Cumulative attribute space for age and crowd density estimation. In Proceedings of the IEEE Conference on Computer Vision and Pattern Recognition, Portland, OR, USA, 23–28 June 2013; pp. 2467–2474. [Google Scholar]
- Zhang, C.; Li, H.; Wang, X.; Yang, X. Cross-scene crowd counting via deep convolutional neural networks. In Proceedings of the IEEE Conference on Computer Vision and Pattern Recognition, Boston, MA, USA, 7–12 June 2015. [Google Scholar]
- Zhang, Y.; Zhou, D.; Chen, S.; Gao, S.; Ma, Y. Single-image crowd counting via multi-column convolutional neural network. In Proceedings of the IEEE Conference on Computer Vision and Pattern Recognition, Las Vegas, NV, USA, 27–30 June 2016. [Google Scholar]
- Shao, J.; Kang, K.; Loy, C.C.; Wang, X. Deeply learned attributes for crowded scene understanding. In Proceedings of the IEEE Conference on Computer Vision and Pattern Recognition, Boston, MA, USA, 7–12 June 2015; pp. 4657–4666. [Google Scholar]
- Mohamed, S.A.E.; Parvez, M.T. Crowd Modeling Based Auto Activated Barriers for Management of Pilgrims in Mataf. In Proceedings of the International Conference on Innovative Trends in Computer Engineering (ITCE), Aswan, Egypt, 19–21 February 2019; pp. 260–265. [Google Scholar]
- Nasser, N.; Anan, M.; Awad, M.F.C.; Bin-Abbas, H.; Karim, L. An expert crowd monitoring and management framework for Hajj. In Proceedings of the International Conference on Wireless Networks and Mobile Communications (WINCOM), Rabat, Morocco, 1–4 November 2017; pp. 1–8. [Google Scholar]
- Fadhlullah, S.Y.; Ismail, W. Path loss model for crowd counting. In Proceedings of the 7th IEEE International Conference on Control System, Computing and Engineering (ICCSCE), Penang, Malaysia, 24–26 November 2017; pp. 45–48. [Google Scholar]
- Khozium, M.O.; Abuarafah, A.G.; AbdRabou, E. A proposed computer-based system architecture for crowd management of pilgrims using thermography. Life Sci. J. 2012, 9, 377–383. [Google Scholar]
- Shehzed, A.; Jalal, A.; Kim, K. Multi-Person Tracking in Smart Surveillance System for Crowd Counting and Normal/Abnormal Events Detection. In Proceedings of the International Conference on Applied and Engineering Mathematics (ICAEM), Taxila, Pakistan, 27–29 August 2019; pp. 163–168. [Google Scholar]
- Sabokrou, M.; Fathy, M.; Hoseini, M.; Klette, R. Real-time anomaly detection and localization in crowded scenes. In Proceedings of the IEEE Conference on Computer Vision and Pattern Recognition workshops, Boston, MA, USA, 7–12 June 2015; pp. 56–62. [Google Scholar]
- Khan, S.D.; Ullah, H.; Uzair, M.; Ullah, M.; Ullah, R.; Cheikh, F.A. Disam: Density Independent and Scale Aware Model for Crowd Counting and Localization. In Proceedings of the IEEE International Conference on Image Processing (ICIP), Taipei, Taiwan, 22–25 September 2019; pp. 4474–4478. [Google Scholar]
- Sadiq, F.I.; Selamat, A.; Ibrahim, R.; Krejcar, O. Enhanced Approach Using Reduced SBTFD Features and Modified Individual Behavior Estimation for Crowd Condition Prediction. Entropy 2019, 21, 487. [Google Scholar] [CrossRef]
- Rao, A.S.; Gubbi, J.; Palaniswami, M. Anomalous Crowd Event Analysis Using Isometric Mapping. In Advances in Signal Processing and Intelligent Recognition Systems; Springer: Berlin/Heidelberg, Germany, 2016; pp. 407–418. [Google Scholar]
- Fradi, H.; Luvison, B.; Pham, Q.C. Crowd behavior analysis using local mid-level visual descriptors. IEEE Trans. Circuits Syst. Video Technol. 2016, 27, 589–602. [Google Scholar] [CrossRef]
- Alginahi, Y.M.; Mudassar, M.; Kabir, M.N.; Tayan, O. Analyzing the Crowd Evacuation Pattern of a Large Densely Populated Building. Arab. J. Sci. Eng. 2019, 44, 3289–3304. [Google Scholar] [CrossRef]
- Palanisamy, G.; Manikandan, T. Group Behaviour Profiling for Detection of Anomaly in Crowd. In Proceedings of the International Conference on Technical Advancements in Computers and Communications (ICTACC), Melmaurvathur, India, 10–11 April 2017; pp. 11–15. [Google Scholar]
- Wang, J.; Xu, Z. Crowd anomaly detection for automated video surveillance. In Proceedings of the 6th International Conference on Imaging for Crime Prevention and Detection (ICDP-15), London, UK, 15–17 July 2015. [Google Scholar]
- Xu, F.; Rao, Y.; Wang, Q. An unsupervised abnormal crowd behavior detection algorithm. In Proceedings of the International Conference on Security, Pattern Analysis, and Cybernetics (SPAC), Shenzhen, China, 15–17 December 2017; pp. 219–223. [Google Scholar]
- Gao, M.; Jiang, J.; Ma, L.; Zhou, S.; Zou, G.; Pan, J.; Liu, Z. Violent crowd behavior detection using deep learning and compressive sensing. In Proceedings of the Chinese Control And Decision Conference (CCDC), Nanchang, China, 3–5 June 2019; pp. 5329–5333. [Google Scholar]
- Chibloun, A.; Fkihi, S.E.; Mliki, H.; Hammami, M.; Thami, R.O.H. Abnormal Crowd Behavior Detection Using Speed and Direction Models. In Proceedings of the 9th International Symposium on Signal, Image, Video and Communications (ISIVC), Rabat, Morocco, 27–30 November 2018; pp. 197–202. [Google Scholar]
- Yang, M.; Rashidi, L.; Rao, A.S.; Rajasegarar, S.; Ganji, M.; Palaniswami, M.; Leckie, C. Cluster-based Crowd Movement Behavior Detection. In Proceedings of the Digital Image Computing: Techniques and Applications (DICTA), Canberra, Australia, 10–13 December 2018; pp. 1–8. [Google Scholar]
- Yimin, D.; Fudong, C.; Jinping, L.; Wei, C. Abnormal Behavior Detection Based on Optical Flow Trajectory of Human Joint Points. In Proceedings of the Chinese Control And Decision Conference (CCDC), Nanchang, China, 3–5 June 2019; pp. 653–658. [Google Scholar]
- Shri, S.J.; Jothilakshmi, S. Video Analysis for Crowd and Traffic Management. In Proceedings of the IEEE International Conference on System, Computation, Automation and Networking (ICSCA), Pondicherry, India, 6–7 July 2018; pp. 1–6. [Google Scholar]
- Xu, M.; Ge, Z.; Jiang, X.; Cui, G.; Lv, P.; Zhou, B.; Xu, C. Depth information guided crowd counting for complex crowd scenes. Pattern Recognit. Lett. 2019, 125, 563–569. [Google Scholar] [CrossRef]
- Xu, C.; Qiu, K.; Fu, J.; Bai, S.; Xu, Y.; Bai, X. Learn to Scale: Generating Multipolar Normalized Density Maps for Crowd Counting. In Proceedings of the IEEE International Conference on Computer Vision, Seoul, Korea, 27 October–2 November 2019; pp. 8382–8390. [Google Scholar]
- Anees, M.V.; Kumar, S.G. Deep Learning Framework for Density Estimation of Crowd Videos. In Proceedings of the 8th International Symposium on Embedded Computing and System Design (ISED), Cochin, India, 13–15 December 2018; pp. 16–20. [Google Scholar]
- Shang, C.; Ai, H.; Bai, B. End-to-end crowd counting via joint learning local and global count. In Proceedings of the IEEE International Conference on Image Processing (ICIP), Phoenix, AZ, USA, 25–28 September 2016; pp. 1215–1219. [Google Scholar]
- Pu, S.; Song, T.; Zhang, Y.; Xie, D. Estimation of crowd density in surveillance scenes based on deep convolutional neural network. Procedia Comput. Sci. 2017, 111, 154–159. [Google Scholar] [CrossRef]
- Khan, S.D.; Bandini, S.; Basalamah, S.; Vizzari, G. Analyzing crowd behavior in naturalistic conditions: Identifying sources and sinks and characterizing main flows. Neurocomputing 2016, 177, 543–563. [Google Scholar] [CrossRef]
- Lian, D.; Li, J.; Zheng, J.; Luo, W.; Gao, S. Density map regression guided detection network for rgb-d crowd counting and localization. In Proceedings of the IEEE Conference on Computer Vision and Pattern Recognition, Long Beach, CA, USA, 15–20 June 2019; pp. 1821–1830. [Google Scholar]
- Sam, D.B.; Peri, S.V.; Kamath, A.; Babu, R.V. Locate, Size and Count: Accurately Resolving People in Dense Crowds via Detection. arXiv 2019, arXiv:1906.07538. [Google Scholar]
- Xue, Y.; Liu, S.; Li, Y.; Qian, X. Crowd Scene Analysis by Output Encoding. arXiv 2020, arXiv:2001.09556. [Google Scholar]
- Tripathi, G.; Singh, K.; Vishwakarma, D.K. Convolutional neural networks for crowd behaviour analysis: A survey. Vis. Comput. 2019, 35, 753–776. [Google Scholar] [CrossRef]
- Rohit, K.; Mistree, K.; Lavji, J. A review on abnormal crowd behavior detection. In Proceedings of the International Conference on Innovations in Information, Embedded and Communication Systems (ICIIECS), Coimbatore, India, 17–18 March 2017; pp. 1–3. [Google Scholar]
- Lahiri, S.; Jyoti, N.; Pyati, S.; Dewan, J. Abnormal Crowd Behavior Detection Using Image Processing. In Proceedings of the Fourth International Conference on Computing Communication Control and Automation (ICCUBEA), Pune, India, 16–18 August 2018; pp. 1–5. [Google Scholar]
- Wang, T.; Qiao, M.; Zhu, A.; Shan, G.; Snoussi, H. Abnormal event detection via the analysis of multi-frame optical flow information. Front. Comput. Sci. 2020, 14, 304–313. [Google Scholar] [CrossRef]
- Krizhevsky, A.; Sutskever, I.; Hinton, G.E. Imagenet classification with deep convolutional neural networks. In Proceedings of the Advances in Neural Information Processing Systems, Lake Tahoe, ND, USA, 3–6 December 2012. [Google Scholar]
- Simonyan, K.; Zisserman, A. Very deep convolutional networks for large-scale image recognition. arXiv 2014, arXiv:1409.1556. [Google Scholar]
- Szegedy, C.; Liu, W.; Jia, Y.; Sermanet, P.; Reed, S.; Anguelov, D.; Erhan, D.; Vanhoucke, V.; Rabinovich, A. Going deeper with convolutions. In Proceedings of the IEEE Conference on Computer Vision and Pattern Recognition, Boston, MA, USA, 7–12 June 2015. [Google Scholar]
- Saqib, M.; Khan, S.D.; Sharma, N.; Blumenstein, M. Crowd counting in low-resolution crowded scenes using region-based deep convolutional neural networks. IEEE Access 2019, 7, 35317–35329. [Google Scholar] [CrossRef]
- Shaban, M.; Mahmood, A.; Al-Maadeed, S.; Rajpoot, N. An information fusion framework for person localization via body pose in spectator crowds. Inf. Fusion 2019, 51, 178–188. [Google Scholar] [CrossRef]
- Albelwi, S.; Mahmood, A. A framework for designing the architectures of deep convolutional neural networks. Entropy 2017, 19, 242. [Google Scholar] [CrossRef]
- Lamba, S.; Nain, N. A texture based mani-fold approach for crowd density estimation using Gaussian Markov Random Field. Multimed. Tools Appl. 2019, 78, 5645–5664. [Google Scholar] [CrossRef]
- Ren, S.; He, K.; Girshick, R.; Sun, J. Faster R-CNN: Towards real-time object detection with region proposal networks. In Proceedings of the Advances in Neural Information Processing Systems, Montreal, QC, Canada, 7–12 December 2015. [Google Scholar]
- Kumar, S.; Datta, D.; Singh, S.K.; Sangaiah, A.K. An intelligent decision computing paradigm for crowd monitoring in the smart city. J. Parallel Distrib. Comput. 2018, 118, 344–358. [Google Scholar] [CrossRef]
- Hu, X.; Zheng, H.; Chen, Y.; Chen, L. Dense crowd counting based on perspective weight model using a fisheye camera. Optik 2015, 126, 123–130. [Google Scholar] [CrossRef]
- Karpagavalli, P.; Ramprasad, A. Estimating the density of the people and counting the number of people in a crowd environment for human safety. In Proceedings of the International Conference on Communication and Signal Processing, Melmaruvathur, India, 3–5 April 2013; pp. 663–667. [Google Scholar]
- Saeed, S.N.; Abid, A.; Waraich, E.U.; Atta, S.; Naseer, A.; Sheikh, A.A.; Felemban, E. iCrowd—A framework for monitoring of identifiable crowd. In Proceedings of the 12th International Conference on Innovations in Information Technology (IIT), Al Ain, UAE, 28–30 November 2016; pp. 1–7. [Google Scholar]
- Almagbile, A. Estimation of crowd density from UAVs images based on corner detection procedures and clustering analysis. Geo-Spat. Inf. Sci. 2019, 22, 23–34. [Google Scholar] [CrossRef]
- Karpagavalli, P.; Ramprasad, A. An adaptive hybrid gmm for multiple human detection in crowd scenario. Multimed. Tools Appl. 2017, 76, 14129–14149. [Google Scholar] [CrossRef]
- Yuan, Y. Crowd monitoring using mobile phones. In Proceedings of the Sixth International Conference on Intelligent Human-Machine Systems and Cybernetics, Hangzhou, China, 26–27 August 2014; pp. 261–264. [Google Scholar]
- Meynberg, O.; Kuschk, G. Airborne crowd density estimation. ISPRS Ann. Photogramm. Remote Sens. Spat. Inf. Sci. 2013, 49–54. [Google Scholar] [CrossRef]
- Rao, A.S.; Gubbi, J.; Marusic, S.; Palaniswami, M. Crowd event detection on optical flow manifolds. IEEE Trans. Cybern. 2015, 46, 1524–1537. [Google Scholar] [CrossRef] [PubMed]
- Kang, D.; Ma, Z.; Chan, A.B. Beyond Counting: Comparisons of Density Maps for Crowd Analysis Tasks—Counting, Detection, and Tracking. IEEE Trans. Circuits Syst. Video Technol. 2018, 29, 1408–1422. [Google Scholar] [CrossRef]
- Sam, D.B.; Surya, S.; Babu, R.V. Switching convolutional neural network for crowd counting. In Proceedings of the IEEE Conference on Computer Vision and Pattern Recognition (CVPR), Honolulu, HI, USA, 21–26 July 2017. [Google Scholar]
- Sindagi, V.A.; Patel, V.M. Generating high-quality crowd density maps using contextual pyramid cnns. In Proceedings of the IEEE International Conference on Computer Vision, Venice, Italy, 22–29 October 2017. [Google Scholar]
- Sindagi, V.A.; Patel, V.M. Cnn-based cascaded multi-task learning of high-level prior and density estimation for crowd counting. In Proceedings of the 14th IEEE International Conference on Advanced Video and Signal Based Surveillance (AVSS), Lecce, Italy, 29 August–1 September 2017. [Google Scholar]
- Shen, Z.; Xu, Y.; Ni, B.; Wang, M.; Hu, J.; Yang, X. Crowd counting via adversarial cross-scale consistency pursuit. In Proceedings of the IEEE Conference on Computer Vision and Pattern Recognition, Salt Lake City, UT, USA, 18–23 June 2018. [Google Scholar]
- Liu, X.; Weijer, J.; Bagdanov, A.D. Leveraging unlabeled data for crowd counting by learning to rank. In Proceedings of the IEEE Conference on Computer Vision and Pattern Recognition, Salt Lake City, UT, USA, 18–23 June 2018. [Google Scholar]
- Shi, Z.; Zhang, L.; Liu, Y.; Cao, X.; Ye, Y.; Cheng, M.M.; Zheng, G. Crowd counting with deep negative correlation learning. In Proceedings of the IEEE Conference on Computer Vision and Pattern Recognition, Salt Lake City, UT, USA, 18–23 June 2018. [Google Scholar]
- Li, Y.; Zhang, X.; Chen, D. Csrnet: Dilated convolutional neural networks for understanding the highly congested scenes. In Proceedings of the IEEE Conference on Computer Vision and Pattern Recognition, Salt Lake City, UT, USA, 18–23 June 2018. [Google Scholar]
- Ranjan, V.; Le, H.; Hoai, M. Iterative crowd counting. In Proceedings of the European Conference on Computer Vision (ECCV), Munich, Germany, 8–14 September 2018. [Google Scholar]
- Cao, X.; Wang, Z.; Zhao, Y.; Su, F. Scale aggregation network for accurate and efficient crowd counting. In Proceedings of the European Conference on Computer Vision (ECCV), Munich, Germany, 8–14 September 2018. [Google Scholar]
- Badrinarayanan, V.; Kendall, A.; SegNet, R.C. A deep convolutional encoder-decoder architecture for image segmentation. arXiv 2015, arXiv:1511.00561. [Google Scholar] [CrossRef]
- He, K.; Zhang, X.; Ren, S.; Sun, J. Deep residual learning for image recognition. In Proceedings of the IEEE Conference on Computer Vision and Pattern Recognition, Las Vegas, NV, USA, 27–30 June 2016. [Google Scholar]
- Huang, G.; Liu, Z.; Maaten, L.v.; Weinberger, K.Q. Densely connected convolutional networks. In Proceedings of the IEEE Conference on Computer Vision and Pattern Recognition, Honolulu, HI, USA, 21–26 July 2017. [Google Scholar]



| Datasets | Description | No.of Images | Resolution | Min | Ave | Max | Overall Count | Accessibility |
|---|---|---|---|---|---|---|---|---|
| UCSD | People counting | 2000 | 238 × 158 | 11 | 25 | 46 | 49,885 | Yes |
| MALL | People counting | 2000 | 320 × 240 | 13 | - | 53 | 62,325 | Yes |
| UCF_CC_50 | Density estimation | 50 | Variable | 94 | 1279 | 4543 | 63,974 | Yes |
| WorldExpo’10 | Cross scene crowd counting | 3980 | 576 × 720 | 1 | 50 | 253 | 199,923 | Yes |
| Shanghai Tech A,B | Crowd counting | 482 | Variable, 768 × 1024 | 33 | 501 | 3139 | 241,677 | Yes |
| UCF-QNRF | Crowd counting and localization | 716 | 400 × 300 to 9000 × 6000 | 9 | 123 | 578 | 88,488 | Yes |
| CUHK | Crowd behavior | 1535 | Variable | 49 | 815 | 12,865 | - | Yes |
| Ref | Process | Frameworks/Methods | Performance | Conclusion/Result |
|---|---|---|---|---|
| [4] | Crowd monitoring (Counting) | Combination of crowd size estimation and counting | Accuracy 90% | Classification with MSE 0.0081 |
| [37] | Crowd monitoring (Counting) | Neural network and regression trees using fisheye camera | BPNN provides the best estimation | BPNN can deal 9 frames in second |
| [38] | Crowd monitoring (Estimation) | ICrowd framework was designed on a three-layer approach, device layer, middleware layer and the application layer | No experimental results | Capable of location updates |
| [39] | Density estimation (Estimation) | Airborne camera systems, support vector machine and Gabor filter | Depends on good training samples and similar images | Gabor filter plays a prominent role in real scenes of images |
| [40] | Crowd monitoring (Controlling crowd movement) | Information management module and decision support system | Expert system module performs well | Real-time crowd density measurements and communications during hajj |
| [41] | Crowd Counting (Normal/abnormal event) | Median filter and Kalman filter | Accuracy 95.5% | Robust smart surveillance system |
| [11] | Estimation and localization(Density map) | Deep CNN networks | Specificity 75.8% | Decrease error rate |
| [42] | Detection and localization (Anomaly detection) | Global and local descriptors, with two classifiers were proposed | Accuracy 99.6% | Achieved good and competing methods with low computational complexity |
| [43] | Counting and Localization (Human heads) | CNN | DISAM outperforms for UCSD and WorldExpo’10 datasets with the lowest MAE of 1.01 and 8.65, respectively | Reduction of classification time |
| [25] | Counting and localization | SD-CNN Model | Average Precision and average recall rate 73.58 and71.68 | Reduction of classification time and improvement in detection accuracy |
| [44] | Crowd monitoring(Behavior) | EHCAF | 99.1% accuracy and FNR of 2.8%, | Highly accurate and low FNR |
| [45] | Crowd monitoring (Behavior detection) | Isometric mapping (ISOMAP) | Reduced feature space | Reduction of computation time |
| [46] | Crowd behavior analysis(Behavior) | Spatio-temporal model | Accuracy 98% and 88% | Visual descriptors have extracted and considered for both individual and interactive behaviors |
| [47] | Crowd evacuation (Evacuation behavior) | Legion Evac software | Correlation scores were positive | Reduced evacuation time |
| [48] | Detection of anomaly (Normal and abnormal) | Optical flow and Horn Schunck algorithm | Computation of distance between centroids | A novel approach of abnormal event detection has proposed |
| [49] | Crowd behavior detection (Identify behavior) | Spatio-Temporal Texture model | The STT method demonstrates comparable results of Spatio-temporal Compositions (STC) and Inference by Composition (IBC) | Crowd anomaly detection framework was introduced |
| [50] | Crowd behavior detection(Behavior) | Approximate median filter and foreground segmentation algorithm | Lower false rate | A robust unsupervised abnormal crowd behavior detection has achieved |
| [51] | Violent behavior detection | Hybrid random matrix (HRM) and deep neural network | Accuracy 90.17% and 91.61% | Combining compressive sensing and deep learning to identify violent crowd behavior |
| [52] | Crowd behavior detection | Holistic approach | The performance of this methods yields better results | Holistic approach for abnormal crowd behavior detection has proposed |
| [1] | Crowd behavior detection (Real time) | Scale-invariant feature transform (SIFT) | Accuracy 95% | The combination of SIFT and genetic algorithm has achieved better simulation results |
| [53] | Crowd behavior monitoring (Event detection) | Fixed-width clustering algorithm and YOLO | Accuracy is between 80%-95.7% | The approach has a superior performance on six videos |
| [54] | Abnormal behavior detection(Abnormality) | Optical flow method and SVM | 87.4% accuracy | Higher detection rate for anomaly |
| Ref | Crowd Monitoring | Methods/Techniques | Datasets | Research focus | Accuracy |
|---|---|---|---|---|---|
| [25] | People counting and localization | SD-CNN model | UCSD, world Expo’10 and UCF-CC-50 | Count and localize | Reduced the classification time |
| [43] | Crowd counting and Localization | DISAM | UCSD and World expo’10 | Detection, estimation and localization | Reduced the classification time |
| [57] | Crowd counting | SPN+L2SM | ShanghaiTech A,B, UCF-CC-50 and UCF-QNRF | Large variation in density for crowd counting | 4.2%, 14.3%, 27.1% and 20.1% rates of MAE |
| [11] | Estimation and localization | Composition loss | Shanghai Tech Part A, Shanghai Tech B, UCF-CC-50 and UCF-QNRF data sets | Counting, estimation of density map and localization. | Decreased the error rate of compositional loss. |
| [60] | Crowd managing and monitoring | Deep CNN | Subway-carriage scenes | Crowd density estimation | 91.73% |
| Ref | UCSD | UCF-CC-50 | WorldExpo’10 | ShanghaiTech Part A, B | UCF-QNRF | ||||
|---|---|---|---|---|---|---|---|---|---|
| MAE | MSE | MAE | MSE | MAE | MAE | MSE | MAE | MSE | |
| [34] | 1.6 | 3.31 | 467 | 498.5 | 12.9 | - | - | - | - |
| [8] | 1.61 | 4.4 | 235.74 | 345.6 | - | - | - | - | - |
| [22] | 1.03 | 1.37 | 302.3 | 411.6 | - | 49.25 | 76.25 | - | - |
| [35] | 1.07 | 1.35 | 377.6 | 509.1 | 11.6 | 68.3 | 107.25 | - | - |
| [76] | 2.89 | 9.25 | - | - | 26.87 | - | - | - | - |
| [25] | 1.01 | 1.28 | 235.74 | 345.6 | 7.42 | - | - | - | - |
| [34] | 1.6 | 3.31 | 467 | 498.5 | 12.9 | - | - | - | - |
| [22] | 1.03 | 1.37 | 302.3 | 411.6 | - | - | - | - | - |
| [35] | 1.07 | 1.35 | 377.6 | 509.1 | 11.6 | 68.3 | 107.25 | - | - |
| [86] | 1.17 | 2.15 | 406.2 | 404 | 14.7 | - | - | - | - |
| [87] | 1.62 | 2.1 | 318.1 | 439.2 | 9.4 | 60.65 | 91.75 | - | - |
| [88] | - | - | 295.8 | 320.9 | 8.86 | 46.85 | 68.25 | - | - |
| [20] | 1.03 | - | - | - | 9.23 | 20.75 | 29.42 | - | - |
| [43] | 1.01 | - | - | - | 8.65 | - | - | - | - |
| [35] | - | - | 377.6 | 509.1 | - | 68.3 | 107.25 | 277 | - |
| [87] | 1.62 | 2.1 | 318.1 | 439.2 | - | 60.65 | 91.75 | 252 | 514 |
| [88] | - | - | 295.8 | 320.9 | 8.86 | 46.85 | 68.25 | - | - |
| [89] | - | - | 322.8 | 397.9 | - | 46.85 | 71.05 | - | - |
| [90] | 1.04 | 1.35 | 291 | 404.6 | 7.5 | 46.45 | 65.05 | - | - |
| [91] | - | - | 279.6 | 388.9 | - | 43.65 | 66.7 | - | - |
| [92] | - | - | 288.4 | 404.7 | 9.1 | 46.1 | 69.15 | - | - |
| [93] | 1.16 | 1.47 | 266.1 | 397.5 | 8.6 | 39.4 | 65.5 | - | - |
| [94] | - | - | 260.9 | 365.5 | 10.3 | 40.25 | 66.65 | - | - |
| [95] | 1.02 | 1.29 | 258.4 | 334.9 | 8.2 | 37.7 | 59.05 | - | - |
| [11] | - | - | - | - | - | - | - | 132 | 191 |
| [57] | - | - | 188.4 | 315.3 | - | 35.7 | 54.75 | 104 | 173.6 |
| [35] | - | - | - | - | - | - | - | 315 | 508 |
| [2] | - | - | - | - | - | - | - | 277 | 426 |
| [87] | 1.62 | 2.1 | 318.1 | 439.2 | 9.4 | 60.65 | 91.75 | 270 | 478 |
| [89] | - | - | 322.8 | 397.9 | 9.23 | 46.85 | 71.05 | 252 | 514 |
| [96] | - | - | - | - | - | - | - | 228 | 445 |
| [97] | - | - | - | - | - | - | - | 190 | 277 |
| [98] | - | - | - | - | - | - | - | 163 | 226 |
© 2020 by the authors. Licensee MDPI, Basel, Switzerland. This article is an open access article distributed under the terms and conditions of the Creative Commons Attribution (CC BY) license (http://creativecommons.org/licenses/by/4.0/).
Share and Cite
Khan, A.; Ali Shah, J.; Kadir, K.; Albattah, W.; Khan, F. Crowd Monitoring and Localization Using Deep Convolutional Neural Network: A Review. Appl. Sci. 2020, 10, 4781. https://doi.org/10.3390/app10144781
Khan A, Ali Shah J, Kadir K, Albattah W, Khan F. Crowd Monitoring and Localization Using Deep Convolutional Neural Network: A Review. Applied Sciences. 2020; 10(14):4781. https://doi.org/10.3390/app10144781
Chicago/Turabian StyleKhan, Akbar, Jawad Ali Shah, Kushsairy Kadir, Waleed Albattah, and Faizullah Khan. 2020. "Crowd Monitoring and Localization Using Deep Convolutional Neural Network: A Review" Applied Sciences 10, no. 14: 4781. https://doi.org/10.3390/app10144781
APA StyleKhan, A., Ali Shah, J., Kadir, K., Albattah, W., & Khan, F. (2020). Crowd Monitoring and Localization Using Deep Convolutional Neural Network: A Review. Applied Sciences, 10(14), 4781. https://doi.org/10.3390/app10144781

