A CLIOS Analysis for the Promotion of Sustainable Plans of Mobility: The Case of Mexico City
Abstract
1. Introduction
- is accessible and inclusive by taking into consideration the basic mobility needs of all users;
- counterpoises and reacts to the diverse demands for mobility and transport services of citizens, businesses, and industry;
- promotes the integration of different transport modes in order to establish a balanced development;
- covers the requirements of sustainability, through the identification of sustainable development’s main axes, such as environmental quality, health, social equity, and economic viability;
- enhances efficiency and cost effectiveness;
- optimizes the use of urban space, urban image, and of existing transport infrastructure and services;
- intensifies the attractiveness and amenities of the urban environment and public health that consequently raises the quality of life;
- upgrades traffic safety and security;
- improves the quality of air by reducing air and noise pollution, greenhouse gas emissions, and energy consumption.
- What are the most important components of urban environment for sustainable mobility?
- What are the relations between them?
- What is the system’s structure?
- What are the most important public policies for the promotion of a SUMP in Mexico City?
- the representation phase of the CLIOS analysis where the reader can identify the actual problematic situation in Mexico City in terms of unsustainable development, and, the relations and complexities between the most important subsystems of Mexico City for integral development;
- the evaluation phase of CLIOS analysis shows what subsystems and what components of them are the most important for integral-sustainable development, and secondly, how to assess and organize hierarchically the public policies-strategies belonging to Mexico City’s SUMP;
- the implementation phase of CLIOS presents the guidelines to implement the sustainable mobility plan and the mechanism that establishes how the plan is going to be monitored, reported, and verified.
2. Materials and Methods
- internal complexity—is the type of complexity that is defined by the number of components belonging to the system and the network of interconnections between them;
- behavioural complexity—this type of complexity is the result of the way that the sets of components interact with each other;
- evaluative complexity—this type of complexity results from the competing perspectives of decision makers and stakeholders in the system who have different points of view in terms of “good” system performance and how to improve it;
- nested complexity—resulting by the relationship of information implementation that exists between the policy and the physical systems (Figure 1). Policy system is the one responsible for the actions of the physical system as it informs the physical system about changes that need to happen. The physical system on the other hand, responds by implementing the commands coming from the policy system, for example, the policy system informs the physical system that a capacity paradigm of mobility is going to be followed; the physical system responds by constructing more roads for the territorial displacement of auto-mobiles.
- the first step in the CLIOS analysis is to describe the main characteristics and challenges of the system;
- the second step of the methodology, is to determine which subsystems compose the CLIOS system and how they interact and connect with each other;
- in the third step, the determined subsystems resulting from the previous step need to be explained in detail in order to recognize the essential elements in each subsystem;
- the fourth step has as a purpose the description of the system both in terms of structure (what components form the whole system), but also in terms of interlinks (what is the nature of the relationships between the system’s elements);
- the fifth step has, as a purpose, the understanding of the system’s overall behaviour. This is possible through the recognition of the system’s structure concerning both the physical and the policy systems;
- the sixth step aims to provide the system’s identified common drivers with some necessary tools for performance evaluation;
- the seventh step permits the identification of performance improvements. The direction of these improvements can be either from the outer policy system to the physical system (outside in approach) or from the inner physical system to the exterior policy system (inside out approach);
- the eighth step considers the identification of options for the improvements of system performance via the description of the factors that cause uncertainty in the performance of the CLIOS system;
- the ninth step evaluates the system’s common drivers through scenario planning in order to conclude to the most robust solutions in terms of sustainable mobility;
- the tenth step proposes a well-established process in order to elaborate the sustainable plan of mobility with its derived strategies;
- in the eleventh step of the CLIOS analysis, the structure of the policy system is analysed so that institutional changes and architecture modifications to be promoted for the elaboration of sustainable plans of mobility;
- the twelfth step establishes the necessary mechanisms, to monitor and observe whether the intended improvements in system performance actually occurred.
3. Results
3.1. Representation Phase
3.1.1. System’s Explanation
- Mexico City is a “Megacity” with more than 20 million inhabitants in its Metropolitan Zone, producing a very high demand level for mobility in order the people to cover their needs [61].
- Every day, about 17 million trips are made through Mexico City. The extensive network of public and concessional transport, as well as the road infrastructure, allows the population to access their workspaces, education, health services, as well as the transport of goods to supply the population of the city. In recent decades, this system has strengthened in terms of road safety by encouraging a gradual [35%] decline of road events [62].
- While the rate of traffic deaths has been significantly reduced, the challenges remain great in achieving an equitable and safe city. In addition to the high number of deaths (659) resulting each year from traffic events, pedestrians, cyclists, and motorcyclists remain the main victims of the car drivers driving habits. According to the Ministry of Citizen Security (SSC in Spanish), private cars are involved in 50% of road events. At the same time, according to the same source, 44% of fatalities were pedestrians and only 8.5% were car drivers [62].
- These patterns of accident rates reflect that—while the mobility system as a whole is safer—the travel conditions of the most vulnerable road users have not improved: (a) the pedestrians, predominantly women of low socio-economical level, are the most exposed and vulnerable road users to traffic events. (b) Adults over the age of 61 are the most common victims of road accidents with a percentage equal to 21.7%, followed by young people aged 18 to 25. (c) Transit events are the leading cause of death in Mexico in boys and the second in girls aged 5 to 14 [62].
- The modal distribution in Mexico City can be characterized by a 57% use of public transport, followed by non-motorized usage 28% and 15% of private auto-mobiles use. While the average cost of public transport services is equal to 16 Mexican pesos considering that 50.5% of the trips total include at least two modes of transport in order for people to reach their destinations [63].
- The increased private auto usage causes several negative externalities, such as poor air quality, road accidents and congestion that not only affect the people that make use of the cars, but society as a whole [64].
- The real estate market determines the current model of urban growth in Mexico City as well as its Metropolitan Zone; until today, it has been predominantly dispersed, disordered, with low densities, without mixed uses and unsustainable. This 3D (disperse, distant, disordered) urban model demands the expenditure of a greater amount of energy for transportation and for road space allocation, a phenomenon that is reflected in the majority of Mexican cities that show a faster increase in the number of private cars in comparison to its population [65].
- The majority of investments (65%), product of public policies oriented to the mobility sector, are destined to be used in road infrastructure for private cars [66].
- The travel times in Mexico City increase steadily. In fact, the transfer times and transport modes used are very unevenly distributed in Mexico City and its suburban area. This is due to the unequal distribution of travel destination areas and to the lack of coverage and serious operational flaws of mass transit networks [67].
- There is no integrated vision of the mobility subject in Mexico City: fragmentation prevails between the different modes of transport. This is compounded by the lack of a metropolitan perspective, which fails to understand Mexico City and its suburbs municipalities as a single system of mobility. In reality, the city’s mobility policies are delinked from territorial occupancy policies and programs of land use [67].
- There is no comprehensive traffic management aimed at giving fluidity and safety to the displacement of different transport modes and users. The city’s cycling infrastructure is scarce, disconnected, and concentrated in the city’s central areas [67].
- It is estimated that 101 trains (out of 390 trains in total) of the “Metro” mass transit system are out of operation, while their failures are continuous. Only in 2017 there were 22.195 systems failures, generating delays to millions of people a year [67]. The electrical transport system (trolleybuses and light rails) has a more acute crisis. Its 300 trolleybuses exceed 20 years of useful life, its fleet has been reduced by 12% since 2017, and only 63% of the remaining trolleybuses is in operation. In addition, a third of the light rail fleet is out of operation for a variety of reasons [67]. Furthermore, the City’s Passengers Transport Network (RTP in Spanish) acquired new units in the last two years, nevertheless, 27% of its public service fleet is out of operation. Only the Metrobus (Bus Rapid Transit (BRT) system) has received investment for its expansion, but 7% of its fleet is in maintenance and has saturation problems that reduce the quality of travel [67].
- There are limited cases of established policies related to inter-modality such as park and ride, park and bike, etc., or are concentrated to the central areas of the city [67].
- It can be observed, an absence of the necessary socio-economic motives in order to establish push and pull policies and change the actual transportation paradigm from the motorized private vehicles towards public and non-motorized transportation [64].
- There are difficulties in traffic regulations concerning the territorial displacement of micromobility vehicles, such as e-scooters, hoverboards, and the connectivity of them with more “traditional” sustainable mobility modes, such as bicycles [62].
- The main driving policy (until now) is that of economic growth instead of policies oriented towards social aspects and development [52].
- Nowadays, there is a potentially extraordinary political shift for Mexico, with the election of President López Obrador in 2019, and the new government’s efforts to move from a transportation paradigm to a mobility one via the sustainable plan of mobility.
- integration of public transportation systems; the focal point of this policy is based upon the unification of all the public transport services managed by the government of Mexico City into a single prepaid system. The network will count with a unified image, a single map and optimized connections between mass transit stations;
- expansion of the mass transport network coverage; this policy is oriented toward an increase in the mass transit network managed by the government of Mexico City and the construction of the cable bus transportation system;
- integral reform of concession transport; this policy is aimed at the improvement of concession transport (mini-buses, vans, mini-vans) and the level of service provided by this kind of transportation modes. Thus, all the circulating units are going to be equipped with Global Positioning System (GPS) platforms that will be available to the public for monitoring operation and verification of routes;
- policy oriented towards the promotion of walking and cycling, this policy consists of the expansion of bike lanes network and the establishment of bicycle parking places next to mass transit stations (intermodalism).
- improvement of public transport systems; this policy is oriented towards the enhancement of public transport via the acquisition of new units (100 units for the electric transportation modes and 800 units for the public bus systems) as well as a periodical metro maintenance. Furthermore, this policy considers the remodelling of 2 modal transfer centres, the management of agglomerations in at least five Bus Rapid Transit (BRT) stations, and the implementation of exclusive lanes for public transport;
- transit and parking places management policy, which is aimed at the integration of automated traffic light systems and the integration of parking-meter systems;
- policy for regulation and improvement of private mobility services; this policy considers the proposal for comprehensive regulation of taxi services and the publication of guidelines for the operation of bicycle systems and micromobility vehicles;
- policy of innovation and technological improvement, contemplating the installation of the control and innovation centre of mobility in Mexico City, as well as, the release of public transport’s open data. Furthermore, this policy takes into account the establishment of comprehensive programs related to electric mobility and smart mobility in Mexico City;
- comprehensive policy of freight transport, which is based on the publication of the strategic cargo plan for Mexico City;
- citizen attention policy, which considers the geographic expansion of care centres.
- safe streets policy, which considers the establishment of safe infrastructure with elements of universal accessibility for walking and cycling;
- road safety policy that is oriented to the behaviour change of drivers via the implementation of the good driver’s decalogue and the establishment of a system of civic sanctions;
- mobility with gender perspective policy, aimed at an improved perception of safety levels among the female public transport users, through the prevention of harassment in the transportation system of Mexico City.
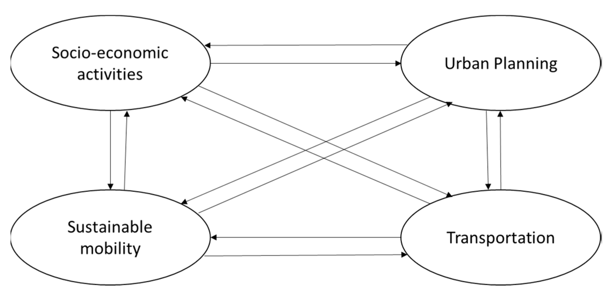
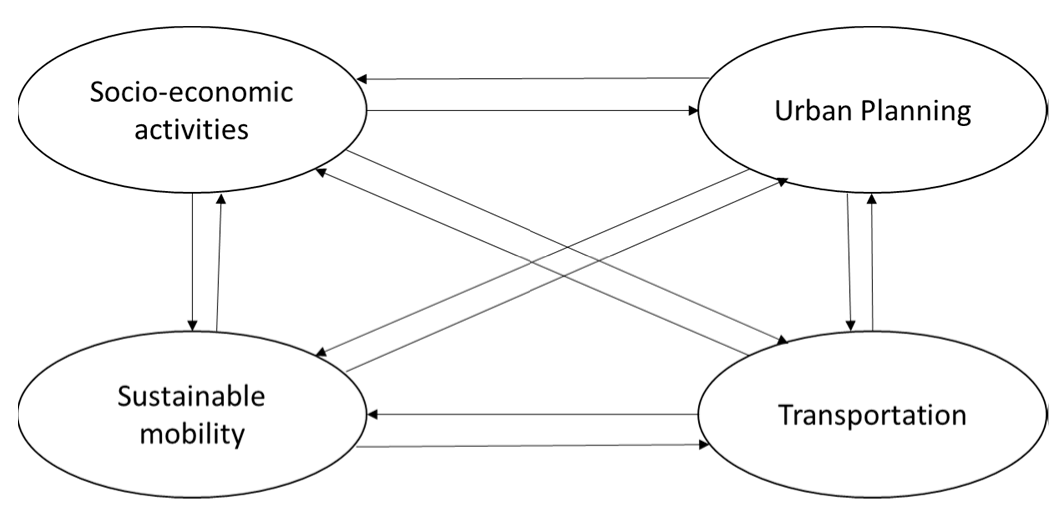
3.1.2. Identify Major Subsystems
3.1.3. Develop the CLIOS Diagram via System Description
- component; this is the CLIOS basic type of element and belong to the physical system;
- policy lever; the elements of this type belong to the physical system but are directly influenced by the institutions and organizations belonging to the policy system;
- common drivers; these are very important elements that belong to various physical subsystems, and, for that reason, can influence the behaviour and performance of different subsystems.
- the direction of influence and the existence of feedback loops;
- the intensity of influence (important or marginal impacts on the interlinked elements).
3.1.4. Seek Insight about System Behaviour
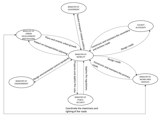
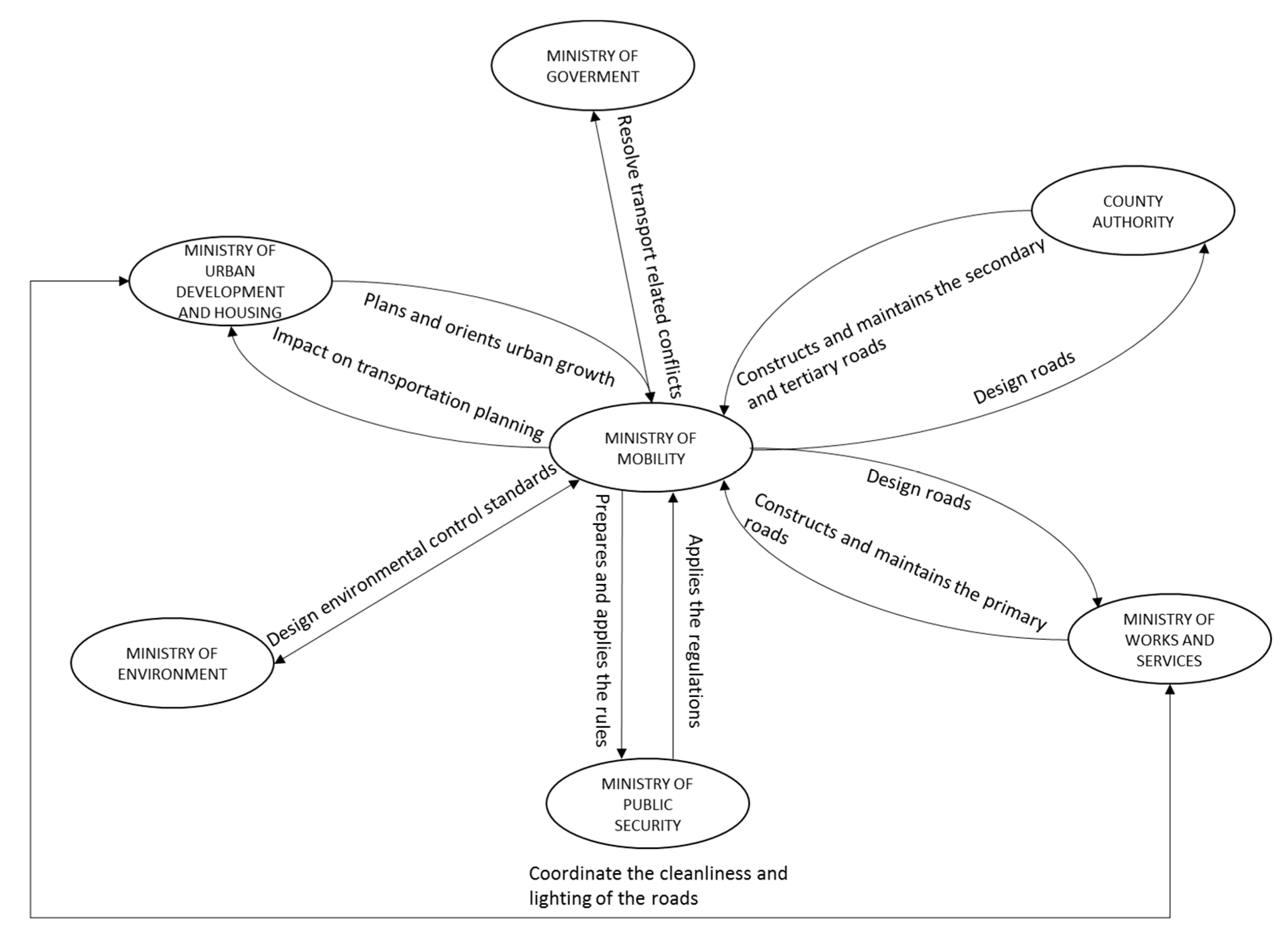
- What is the hierarchical structure of the policy system, and are there strong command and control relations among the organizations (Figure 9)?
- Are the relationships between organizations characterized by conflict or cooperation (Figure 10)?
- What is the nature of interaction between organizations that both influence the same subsystems within the physical system (Figure 10)?
3.2. Evaluation Phase
3.2.1. Identify and Refine Performance Measures
3.2.2. Identify Options for System Performance Improvements
- establish metadata norms in order to enhance the interoperability of data as well as the communication and the data searching between the organizations that belong to the policy system (inside out);
- generate an inventory related to the urban transportation infrastructure and the urban surroundings that are associated to the sustainable modes of transportation in order to be able to evaluate their levels of coverage and functionality (inside out);
- institute a systematized channel of communication between different organizations of the policy sphere in order to avoid the overlapping of activities, data incoherence, and simultaneously to enhance data sharing and the co-management of the sustainable urban mobility in Mexico City (inside out);
- integrate the city’s different transport systems, promote active transportation modes and usage of public transport (outside in);
- improve the infrastructure and existing transport services with the object of increasing the accessibility of the people, decreasing transfer times, improving travel conditions, and making more efficient the transportation of goods (outside in);
- protect the users of different systems of transport through the provision of infrastructure and inclusive, worthy and safe services (outside in).
3.2.3. Flag Important Areas of Uncertainty
3.2.4. Evaluate Options and Select Robust Ones that Perform “Best” Across Uncertainties
3.3. Implementation Phase
3.3.1. Strategy for Implementation
3.3.2. Identify Opportunities for Institutional Changes and Architecture
- Establish metadata norms in order to enhance the interoperability of data, as well as the communication and the data searching between the organizations that belong to the policy system and are working towards sustainable mobility.
- Generate an inventory related to the urban transportation infrastructure and the urban surroundings that are associated to the sustainable modes of transportation in order to be able to evaluate their levels of coverage and functionality. The previously mentioned inventory will be used by all the organizations that belong to the policy sphere of the CLIOS analysis and will be enriched according to the investigation made by them.
- Institute a systematized channel of communication between different organizations of the policy sphere in order to avoid the overlapping of activities, data incoherence, and simultaneously to enhance data sharing and the co-management of the sustainable urban mobility in Mexico City.
3.3.3. Post-Implementation Evaluation and Modification
- it facilitates decision-making and planning;
- it supports the implementation of the established action lines and generates feedback on their effectiveness;
- it promotes coordination and communication between the issuing sector;
- it generates comparable and transparent information;
- it highlights good practices.
4. Discussion
- form mechanisms such as metadata norms that enhance interoperability of data and data searching between institutions residing within the policy system and are oriented towards sustainable mobility planning;
- develop a shared diagnostic apparatus (inventory) that considers urban transportation infrastructure and city’s urban environment coverage and functionality so that to create a friendly habitat for pedestrians, cyclists and users of public transport. This apparatus will be updated periodically according to the research made by the institutions that belong to the policy sphere of CLIOS analysis and will be strongly characterized by continuity;
- establish a formal channel of communication that permits the on-time connections between different organizations of the policy sphere so that to strengthen the co-management activities of sustainable urban mobility in the city of Mexico and to avoid the phenomena of data incoherence and activities overlapping.
5. Conclusions
- project environment and turbulence;
- political control and sponsorship;
- role of national government;
- effectiveness of the plan;
- effectiveness of procurement and financing;
- operations organization.
- the establishment of sustainable mobility within a huge metropolitan area as that of Mexico City it is not a easy task that will be solved in an instant. There is the need to change the way transportation issues are conceptualized and, therefore, to establish long-term goals that will last for different re-election cycles so that to assure continuity. Moreover, it is essential to interlink these goals to certain time plans in order to facilitate the implementation process;
- sustainable mobility takes into consideration various aspects such as transportation, land use, socio-economic activities, accessibility, the environment, and quality of life. Therefore, it is necessary to treat sustainable mobility matters via interdisciplinary and systemic approaches that permit the examination of the system’s totality in order to identify the vision, system goals and objectives as well as the impacts. Furthermore, configurations related to SUMP within a megacity, such as Mexico City, need to consider multiscale analysis due to the collaboration between different states, counties, municipalities, and localities.
- the planning of sustainable urban mobility is a strongly political process, as the decisions taken into the policy sphere set the basis for the SUMP application and its outcomes are often influenced by the opinions of different political institutions and lobbies. The procedure consists of dealing and looking for consensus among stakeholders with sometimes different points of view. Hence, an effective planning process must have the ability to incorporate new information for comparative evaluation of alternatives and to provide the opportunities to all stakeholders to be involved and to be able to influence in the decision making process;
- the institutions responsible for the sustainable mobility planning need to count with the institutional structures and the skills needed to implement, operate, and maintain sustainable mobility projects within transportation systems. In addition, the ideas, cultural norms, orientations, and processes that the institution’s elements adopt are suggested to be those that comply with the principles of sustainable mobility.
Author Contributions
Funding
Acknowledgments
Conflicts of Interest
References
- Bakogiannis, E.; Kyriakidis, C.; Siti, M. Land use and transportation: Identifying the relationship between parking and land use in the Municipality of Zografou, Athens. Int. J. Real Estate Land Plan. 2018, 1, 2623–4807. [Google Scholar]
- Hanson, S.; Giuliano, G. The Geography of Urban Transportation, 3rd ed.; Guilford Press: New York, NY, USA, 2004. [Google Scholar]
- Bakogiannis, E.; Kyriakidis, C.; Papagerasimou, T.; Kourmpa, E. Applying low-cost interventions for promoting sustainable mobility in cities. In Proceedings of the 16th Tactical Scientific Conference (ERSA-GR), Athens, Greece, 22–23 June 2018. [Google Scholar]
- Rodrigue, J.P. The Geography of Transport Systems, 4th ed.; Routledge: New York, NY, USA, 2017. [Google Scholar]
- Skayannis, P.; Kaparos, G. The infrastructure projects in Greece and the presence of Mega Transport Infrastructure Projects (MTIPs): Changing paradigms and priorities. Aeichoros 2013, 18, 12–65. [Google Scholar]
- Calderon, C.; Serven, L. Infrastructure and economic development in Sub-Saharan Africa. Work. P. 2008, 4712, 1–64. [Google Scholar] [CrossRef]
- Aschauer, D.A. Transportation Spending and Economic Growth: The Effects of Transit and Highway Expenditures; American Transit Association: Washington, DC, USA, 1991. [Google Scholar]
- Alminas, M.; Vasiliauskas, A.V.; Jakubauskas, G. The impact of transport on the competitiveness of national economy. Dep. Transp. Manag. 2009, 24, 93–99. [Google Scholar]
- Álvarez-Herranz, A.; Martínez-Ruiz, M.P. Evaluating the economic and regional impact on national transport and infrastructure policies with accessibility variables. Transport 2012, 27, 414–427. [Google Scholar] [CrossRef]
- Calderon, C.; Chong, A. Labor market institutions and income inequality: An empirical exploration. Public Choice 2009, 138, 65–81. [Google Scholar] [CrossRef]
- Estache, A.; Fay, M. Current Debates on Infrastructure Policies; Commission on Growth and Development: Washington, DC, USA, 2010. [Google Scholar]
- Fan, S.; Zhang, X. Public expenditure, growth and poverty reduction in rural Uganda. Afr. Dev. Rev. 2008, 20, 466. [Google Scholar] [CrossRef]
- Khandker, S.R.; Bakht, Z.; Koolwal, G.B. The poverty impact of rural roads: Evidence from Bangladesh. Econ. Dev. Cult. Chang. 2009, 57, 685–722. [Google Scholar] [CrossRef]
- Melo, P.; Graham, D.; Brage-Ardao, R. The productivity of transport infrastructure investment: A meta-analysis of empirical evidence. Reg. Sci. Urban Econ. 2013, 43, 695–706. [Google Scholar] [CrossRef]
- Mu, R.; van de Walle, D. Rural Roads and Poor Area Development in Vietnam; The World Bank: Washington, DC, USA, 2007. [Google Scholar] [CrossRef]
- Schofer, J.L.; Mahmassani, H.S. Mobility 2050. A Vision for Transportation Infrastructure; The Transportation Center, Northwestern University: Evanston, IL, USA, 2016. [Google Scholar]
- Zhang, X. Transport infrastructure, spatial spillover and economic growth: Evidence from China. Front. Econ. China 2008, 3, 585–597. [Google Scholar] [CrossRef]
- Flores, I.; Chatziioannou, I.; Segura, E.; Hernández, S. Urban transport infrastructure: A state of the art. In Proceedings of the European Modelling and Simulation Symposium, Athens, Greece, 25–27 September 2013; pp. 83–92. [Google Scholar]
- Galindo, L.M.; Heres, D.R.; Sánchez, L. Tráfico inducido en México: Contribuciones al debate e implicaciones de política pública. Estud. Demogr. Urbanos 2006, 21, 123–157. [Google Scholar] [CrossRef][Green Version]
- Bakogiannis, E.; Kyriakidis, C.; Siti, M.; Floropoulou, E. Reconsidering Sustainable Mobility Patterns in Cultural Route Planning: Andreas Syngrou Avenue, Greece. Heritage 2019, 2, 1702–1723. [Google Scholar] [CrossRef]
- OMS. Available online: www.who.int/gho/en/ (accessed on 15 January 2012).
- Cervantes Trejo, A. Accidentes de tránsito: Asunto de Estado y Salud Pública. Movil. Amable 2009, 6, 100–101. [Google Scholar]
- Putnam, R. Bowling Alone: The Collapse and Revival of American Community; Simon & Schuster: New York, NY, USA, 2000. [Google Scholar]
- Hart, J. Driven to Excess: Impacts of Motor Vehicle Traffic on Residential Quality of Life in Bristol. Master’s Thesis, University of West England, Bristol, UK, 2008. [Google Scholar]
- Kyriakidis, C.; Bakogiannis, E.; Siolas, A. Identifying Environmental Affordances in Kypseli Square in Athens, Greece. In Proceedings of the International New York Conference on Social Sciences, New York, NY, USA, 17–19 November 2017. [Google Scholar]
- European Union. Available online: https://www.eltis.org/sites/default/files/guidelines_for_developing_and_implementing_a_sustainable_urban_mobility_plan_2nd_edition.pdf (accessed on 3 January 2020).
- European Commission. Available online: https://ec.europa.eu/transport/sites/transport/files/legislation/com%282013%29913-annex_en.pdf (accessed on 3 January 2020).
- UN-Habitat. Mobility; UN-Habitat: Nairobi, Kenya, 2012. [Google Scholar]
- Tafifidis, P.; Sdoukopoulos, A. Pitsiava-Latinopoulou, M. Sustainable urban mobility indicators: Policy versus practice in the case of Greek cities. Transp. Res. Procedia 2017, 24, 304–312. [Google Scholar] [CrossRef]
- Van Audenhove, F.-J.; Korniichuk, O.; Dauby, L.; Pourbaix, J. The Future of Urban Mobility 2.0; ADL UITP: Paris, France, 2014. [Google Scholar]
- Hull, A. Policy integration: What will it take to achieve more sustainable transport solutions in cities? Transp. Policy 2008, 15, 94–103. [Google Scholar] [CrossRef]
- Kelly, J.; Grosvenor, T.; Jones, P. Guidemaps Consortium. Successful Transport Decision-Making. A Project Management and Stakeholder Engagement Handbook; Fastcolour Limited: Brussels, Belgium, 2004. [Google Scholar]
- Hautala, R.; Karvonen, V.; Laitinen, J.; Laurikko, J.; Nylund, N.-O.; Pihlatie, M.; Rantasila, K.; Tuominen, A. Smart Sustainable Mobility; VTT Visions 5: Espoo, Finland, 2014. [Google Scholar]
- Macário, R. Upgrading quality in urban mobility systems. Manag. Ser. Qual. Int. J. 2001, 11, 93–99. [Google Scholar] [CrossRef]
- György, K.; Attila, A.; Tamás, F. New framework for monitoring urban mobility in European cities. Transp. Res. Procedia 2017, 24, 155–162. [Google Scholar] [CrossRef][Green Version]
- Uradni List Evropske Unije, “Informacije in Objave”. 2014. Available online: https://eur-lex.europa.eu/legalcontent/SL/TXT/?uri=OJ:C:2014:271:TOC (accessed on 2 April 2019).
- Rupprecht Consult. Trajnostna Mobilnost za Uspešno Prihodnost, Smernice za Pripravo CPS; Ministrstvo za Infrastrukturo in Prostor: Ljubljana, Slovenia, 2015.
- Bertolini, L.; Le Clerk, F.; Kapoen, L. Sustainable accessibility: A conceptual framework to integrate transport and land use plan-making. Two test-applications in the Netherlands and a reflflection on the way forward. Transp. Policy 2005, 12, 207–221. [Google Scholar] [CrossRef]
- Okraszewska, R.; Romanowska, A.; Wołek, M.; Oskarbski, J.; Birr, K.; Jamroz, K. Integration of a Multilevel Transport System Model into Sustainable Urban Mobility Planning. Sustainability 2018, 10, 479. [Google Scholar] [CrossRef]
- Mardani, A.; Zavadskas, E.K.; Khalifah, Z.; Jusoh, A.; Nor, K.M. Multiple criteria decision-making techniques in transportation systems: A systematic review of the state of the art literature. Transport 2015, 31, 359–385. [Google Scholar] [CrossRef]
- Maghraoui, O.A.; Vallet, F.; Puchinger, J.; Yannou, B. Framing key concepts to design a human centered urban mobility system. In Proceedings of the 21st International Conference on Engineering Design (ICED 17), Vancouver, BC, Canada, 21–25 August 2017; pp. 91–100. [Google Scholar]
- United Nations Human Settlements Programme (UN-Habitat). Planning and Design for Sustainable Urban Mobility: Global Report on Human Settlements; Routledge: New York, NY, USA, 2014. [Google Scholar]
- May, A. Ch4llenge Measure Selection Manual–Selecting the Most Effective Packages of Measures for Sustainable Urban Mobility Plans; European Platform on Sustainable Urban Mobility Plans: Brussels, Belgium, 2016. [Google Scholar]
- Sussman, J.; Dodder, R.; McConnel, J.; Mostashari, A.; Sgouridis, S. The Clios Process: A User’s Guide. Frameworks and Models in Engineering Systems; Massachusetts Institute of Technology Publications: Cambridge, MA, USA, 2007. [Google Scholar]
- Osorio, C.A.; Dori, D.; Sussman, J. COIM: An object-process based method for analyzing architectures of complex, interconnected, large-scale socio-technical systems. Syst. Eng. 2011, 14, 364–382. [Google Scholar] [CrossRef]
- Sussman, J.; Sgouridis, S. Regional Strategic Transportation Planning as a CLIOS. In Proceedings of the MIT Engineering Systems Symposium, Cambridge, MA, USA, 29–31 March 2004. [Google Scholar]
- Sussman, J.; Sgouridis, S.; Ward, J. New Approach to Transportation Planning for the 21st Century–Regional Strategic Transportation Planning as a Complex Large-Scale Integrated Open System; Planning and Analysis 2005; Transportation Research Board Natl Research Council: Washington, DC, USA, 2005; pp. 89–98. [Google Scholar]
- Sussman, J. The CLIOS Process, Special Edition for the East Japan Railway Company; Massachusetts Institute of Technology: Cambridge, MA, USA, 2005. [Google Scholar]
- Sussman, J. Perspectives on Intelligent Transportation Systems (ITS); Springer Science + Business Media: Berlin, Germany, 2005. [Google Scholar]
- Sussman, J. Introduction to Transportation Systems; Artech House: Boston, MA, USA, 2000. [Google Scholar]
- Dodder, R.; Sussman, J. The Concept of a CLIOS Analysis Illustrated by the Mexico City Case; (Engineering Systems Division Working Paper Series 2002, ESD-WP-2003-01.07-ESD Internal Symposium); Massachusetts Institute of Technology: Cambridge, MA, USA, 2002. [Google Scholar]
- Dodder, R.; Sussman, J.; McConnell, J. The Concept of the “CLIOS PROCESS”: Integrating the study of physical and policy systems using Mexico City as an example. In Proceedings of the Engineering Systems Division Symposium, Cambridge, MA, USA, 29–31 March 2004. [Google Scholar]
- Rupprecht Consult. Guidelines for Developing and Implementing a Sustainable Urban Mobility Plan, 2nd ed. Available online: https://www.eltis.org/mobility-plans/sump-guidelines (accessed on 8 January 2020).
- Pérez, J.C.; Carrillo, M.H.; Montoya-Torres, J.R. Multi-criteria approaches for urban passenger transport systems: A literature review. Ann. Oper. Res. 2015, 226, 69–87. [Google Scholar] [CrossRef]
- Sarasini, S.; Diener, D.; Sochor, J.; Vanacore, E. Stimulating a Transition to Sustainable Urban. Mobility; JPI Urban Europe: Gothenburg, Sweden, 2018. [Google Scholar]
- Buhrmann, S.; Wefering, F.; Rupprecht, S.; Plevnik, A.; Mladenoviˇc, L.; Balant, M.; Ružiˇc, L. Trajnostna Mobilnost za Uspešno Prihodnost: Smernice za Pripravo Celostne Prometne Strategije; Ministrstvo za Infrastrukturo in Prostor RS: Ljubljana, Slovenia, 2012.
- CTS EMBARQ. Available online: http://bibliotecadigital.imipens.org/uploads/Reforma%20Urbana%20100%20Ideas%20para%20las%20Ciudades%20de%20Mexico%20-%20ctsEM.pdf (accessed on 3 January 2020).
- Medina, S. La Importancia de la Reducción del Uso del Automóvil en México. Tendencias de Motorización, del Uso del Automóvil y de sus Impactos; ITDP: Mexico City, Mexico, 2012. [Google Scholar]
- Sussman, J. Collected Views on Complexity in Systems. In Proceedings of the Engineering Systems Division (ESD) Internal Symposium, Cambridge, MA, USA, 29–30 May 2002. [Google Scholar]
- Sánchez-Lara, B. Enseñando Ingeniería de Sistemas usando Análisis CLIOS” Eje temático: Ingeniería y Gestión de Sistemas. In Proceedings of the XIV Congreso Internacional de la Academia de Ciencias Administrativas, A. C. (ACACIA), Mexico City, Mexico, 27–30 April 2010. [Google Scholar]
- Chias Becerril, L.; Cervantes Trejo, A. Diagnóstico Espacial de los Accidentes de Tránsito en el Distrito Federal; Secretaría de Salud: Mexico City, Mexico, 2008. [Google Scholar]
- SEMOVI. Available online: https://semovi.cdmx.gob.mx/storage/app/media/plan-estrategico-de-convivencia-vial-2019-para-la-ciudad-de-mexico-200619.pdf (accessed on 4 February 2020).
- Herrera, S. ¿Movilidad y Ciudad? In Proceedings of the Foro Internacional Sobre el Derecho a la Movilidad, Mexico City, Mexico, 7–8 August 2012. [Google Scholar]
- ITDP. Transforming Urban Mobility in Mexico; ITDP: Mexico City, Mexico, 2012. [Google Scholar]
- ITDP. Planes Integrales de Movilidad; ITDP: Mexico City, Mexico, 2012. [Google Scholar]
- Nieto Enríquez, A. El Desafío de la movilidad y la Gestión de la Ciudad. In Proceedings of the 6th Congreso Internacional de Transporte, Mexico City, Mexico, 24–26 April 2014. [Google Scholar]
- SEMOVI. Available online: https://semovi.cdmx.gob.mx/storage/app/media/uploaded-files/plan-estrategico-de-movilidad-2019.pdf (accessed on 4 August 2019).
- Flood, R.L.; Carson, E.R. Dealing with Complexity: An Introduction to the Theory and Application of Systems Science, 2nd ed.; Plenum Press: New York, NY, USA, 1993. [Google Scholar]
- Afzal, M.; Shaoib, S.A.; Nawaz, M. MacroEconomic Determinants of Urbanization in Pakistan. Growth 2018, 5, 6–12. [Google Scholar] [CrossRef]
- De Saulles, M. Information 2.0: New Models of Information Production, Distribution and Consumption; Facet Publishing: London, UK, 2015. [Google Scholar]
- Chatziioannou, I.; Alvarez-Icaza, L. A structural analysis method for the management of urban transportation infrastructure and its urban surroundings. Cogent Eng. 2017, 4, 1326548. [Google Scholar] [CrossRef]
- Chatziioannou, I.; Alvarez-Icaza, L. Evaluation of the urban transportation infrastructure and its urban surroundings in the Iztapalapa County: A geotechnology approach about its management. Cogent Eng. 2017, 4, 1330854. [Google Scholar] [CrossRef]
- Alessandri, A.; Gaggero, M.; Tonelli, F. Min-Max and Predictive Control for the Management of Distribution in Supply Chains. IEEE Trans. Control Syst. Technol. 2011, 19, 1075–1089. [Google Scholar] [CrossRef]
- Kamath, M.; Srivathsan, S.; Ingalls, R.; Shen, G.; Pulat, P. TISCSoft: A Decision Support System for Transportation Infrastructure and Supply Chain System Planning. In Proceedings of the 44th Hawaii International Conference on System Sciences, Kauai, HI, USA, 4–7 January 2011; pp. 1–9. [Google Scholar]
- Santos, G.; Behrendt, H.; Maconi, L.; Shirvani, T.; Teytelboym, A. Part I: Externalities and economic policies in road transport. Res. Transp. Econ. 2010, 28, 2–45. [Google Scholar] [CrossRef]
- Towle, G. Porque el futuro no va a ser como el pasado, sino mejor. (Why the Future Won’t be Like the Past, but Better.). In Proceedings of the VII Congreso Internacional de Transporte Sostenible, Ciudad de México (VII International Congress on Sustainable Transport, Mexico City), Mexico City, Mexico, 3–5 October 2011. [Google Scholar]
- Kramar, U.; Dragan, D.; Topolšek, D. The Holistic Approach to Urban Mobility Planning with a Modified Focus Group, SWOT, and Fuzzy Analytical Hierarchical Process. Sustainability 2019, 11, 6599. [Google Scholar] [CrossRef]
- Thill, J.-C.; Kim, M. Trip making, induced travel demand, and accessibility. J. Geogr. Syst. 2005, 7, 229–248. [Google Scholar] [CrossRef]
- Chatziioannou, I. Modelo para la Gestión de la Infraestructura de Transporte Urbano y su Entorno en la Ciudad de México. PhD Thesis, Universidad Nacional Autónoma de México, Mexico City, Mexico, 2017. [Google Scholar]
- García-Ortega, S. Diagnóstico de la Viabilidad Organizacional del Sistema de Transporte de la Ciudad de México. Master’s Thesis, Universidad Nacional Autónoma de México, Mexico City, Mexico, 2009. [Google Scholar]
- Boguski, T. Understanding Units of Measurement; Environmental Science and Technology Briefs for Citizens, Center for Hazardous Substance, Kansas State University: Manhattan, KA, USA, 2006. [Google Scholar]
- INEGI. Available online: https://www.inegi.org.mx/programas/intercensal/2015/default.html#Tabulados (accessed on 19 December 2019).
- SCT. Available online: http://www.sct.gob.mx/fileadmin/DireccionesGrales/DGST/Datos-Viales-2019/00_INTRODUCCI%C3%93N.pdf (accessed on 20 December 2019).
- Zhang, G.; Yang, H.; Li, S.; Wen, Y.; Li, Y.; Liu, F. What is the best catchment area of bike shares station? A study based on Divvy system in Chicago USA. In Proceedings of the 5th International Conference on Transportation Information and Safety (ICTIS), Liverpool, UK, 14–17 July 2019. [Google Scholar]
- Flamm, B.; Rivasplata, C.R. Public Transit catchment areas: The curious case of of cycle-transit users. Transportation Research Record. J. Transp. Res. Board 2014, 2419. [Google Scholar] [CrossRef]
- SEDATU. Available online: https://www.gob.mx/sedatu/documentos/anatomia-de-la-movilidad-en-mexico-hacia-donde-vamos?idiom=es (accessed on 7 January 2020).
- García-Vega, J.J. Hacia un nuevo sistema de indicadores de bienestar. Realidad Datos y Espacio. Rev. Int. Estad. Geogr. 2011, 2, 78–95. [Google Scholar]
- Garro Flores, F. Available online: http://www.olade.org/sites/default/files/seminarios/namas/MRV%20NAMAs%20CUBA_FGF-AENOR.pdf (accessed on 3 January 2020).
- INE, PNUD, CTS EMBARQ México. Available online: https://www.gob.mx/cms/uploads/attachment/file/110169/CGCCDBC_2012_Politicas_medidas_e_instrumentos_para_la_mitigacion.pdf (accessed on 4 January 2020).
- Dangond Gibsone, C.; Jolly, J.F.; Monteoliva Vilches, A.; Rojas Parra, F. Algunas reflexiones sobre la movilidad urbana en Colombia desde la perspectiva del desarrollo humano. Pap. Polít. Bogotá 2011, 16, 485–514. [Google Scholar]
- Ascher, F. Los Nuevos Principios del Urbanismo; Alianza: Madrid, Spain, 2004. [Google Scholar]
- Rojas, F. Mutaciones Urbanas. Memorias II Coloquio de Profesores de la Facultad de Ciencia Política y Relaciones Internacionales; Pontificia Universidad Javeriana: Bogota, Colombia, 2007. [Google Scholar]
- Appleyard, D. Livable Streets; University of California Press: Berkeley, CA, USA, 1969. [Google Scholar]
- Avellaneda, P.; Lazo, A. Aproximación social al estudio de la movilidad cotidiana en la periferia pobre de la ciudad. Los casos de Juan Pablo II, en Lima, y de La Pintana, en Santiago de Chile. In Proceedings of the XV Congreso Latinoamericano de Transporte Público y Urbano, Buenos Aires, Argentina, 31 March–3 April 2009. [Google Scholar]
- Gutiérrez, A. Movilidad o inmovilidad: ¿Qué es la movilidad? Aprendiendo a delimitar los deseos. In Proceedings of the XV Congreso Latinoamericano de Transporte Público y Urbano, Buenos Aires, Argentina, 31 March–3 April 2009. [Google Scholar]
- Gutiérrez, A. Movilidad y acceso: Embarazo y salud pública en la periferia de Buenos Aires. In Proceedings of the XV Congreso Latinoamericano de Transporte Público y Urbano, Buenos Aires, Argentina, 31 March–3 April 2009. [Google Scholar]
- Gutiérrez, A. La movilidad de la metrópolis desigual: El viaje a la salud pública y gratuita en la periferia de Buenos Aires. In Proceedings of the XII Encuentro de Geógrafos de América Latina, Montevideo, Uruguay, 3–7 April 2009. [Google Scholar]
- Gutiérrez, A. ¿Qué es la movilidad? Elementos para reconstruir las definiciones básicas del campo de transporte. Bitácora 2012, 21, 61–74. [Google Scholar]
- Hernández, D. Los desafíos del Transporte Público como canal de acceso al bienestar y mecanismo de integración social. El caso de Santiago de Chile. In Proceedings of the XV Congreso Latinoamericano de Transporte Público y Urbano, Buenos Aires, Argentina, 31 March–3 April 2009. [Google Scholar]
- Jara, M.; Carrasco, J.A. Indicadores de inclusión social, accesibilidad y movilidad: Experiencias desde la perspectiva del sistema de transporte. In Proceedings of the XV Congreso Latinoamericano de Transporte Público y Urbano, Buenos Aires, Argentina, 31 March–3 April 2009. [Google Scholar]
- Lazo, A. Transporte, movilidad y exclusión. El caso de Transantiago en Chile. Scripta Nova 2008, XII, 2008. [Google Scholar]
- Miralles-Guasch, C. Ciudad y Transporte. El Binomio Imperfecto; Ariel: Barcelona, Spain, 2002. [Google Scholar]
- Sussman, J. Mega-cities in Developing Countries-A Major ITS Market for the Future. ITS Quart. 2000. [Google Scholar] [CrossRef]
- Meyer, M.; Miller, E. Urban Transportation Planning, 2nd ed.; McGraw-Hill: Boston, MA, USA, 2001. [Google Scholar]
- Vuchic, V.R. Transportation for Livable Cities; Center for Urban Policy Research, Rutgers University: New Brunswick, NJ, USA, 1999. [Google Scholar]
- Littman, T. Reinvention of Tranportation Exploring Paradigm Shifts Needed to Reconcile Transportation and Sustainability Objectives. Transp. Res. Rec. 2003, 1670, 8–12. [Google Scholar] [CrossRef]
- VTPI. Comprehensive Transport Planning Creating a Comprehensive Framework for Transportation Planning and Policy Analysis. In Proceedings of the 11th World Conference on Transport Research, Berkeley, CA, USA, 24–28 June 2007. [Google Scholar]
- Zakaria, Z. Framework for Designing Regional Planning Architecture for APTS-Enabled Regional Multimodal Public Transportation System. Master’s Thesis, Massachusetts Institute of Technology, Cambridge, MA, USA, 2004. [Google Scholar]
- KPMG. Available online: https://www.polisnetwork.morris-chapman.com/uploads/Modules/PublicDocuments/Success-failure-urban-transportation-infrastructure-projects%5b1%5d.pdf (accessed on 4 January 2020).












| ID | Common Drivers | Unit of Measurement | Indicators |
|---|---|---|---|
| 1 | Policy Levers | National currency. | Level of investment for the construction of infrastructure related to private cars, bikes, and public transportation modes [66]. |
| 2 | Environment | Parts per million, parts per hundred million, micrograms per cubic meter, among others. | Environmental pollutants, such as carbon monoxide, nitrogen oxides and hydrocarbons [81]. |
| 3 | Human health | Road accidents deaths and injuries per municipality, road accidents deaths and injuries per census tract. Deaths and health problems caused by poor air quality per municipality, deaths and health problems caused by poor air quality per census tract. | Effects caused by poor air quality and road accidents, such as number of people who die by poor air quality or by road accidents, number of people injured by road accidents, number of people having health problems, such as asthma by the poor quality of air, etc. [21,22]. |
| 4 | Population | Total population per census tract, total population per block. Number of disabled people per census tract, number of disabled people per block. Age, gender, level of studies, and salary per person. | Socio–demographic indicators. For example, total number of people living within a certain geographic area, the age, gender, income, level of studies, and the level of disability of the inhabitants of a certain geographic area [82]. |
| 5 | Transportation Demand | Land use type per block, total of vehicles per intersection, total population per block. | Indicators related with the flow of vehicles and the factors that influence it, such as number of vehicles, land use type, and population concentration [71,82,83]. |
| 6 | Accessibility | Number of blocks having high or very high auto-sufficiency level per census tract, number of blocks having a walk-able proximity level to various points of interest per census tract. | Indicators related with the capacity of people to cover their needs without the usage of private auto-mobiles. For instance, number of blocks that have high or very high auto-sufficiency level, proximity level of each block (number of blocks that have points of interest within 750 meters distance) [71,72]. |
| 7 | Land use | Land use type per block and total population per block. | Indicators of urban planning, such as land use type per block and population concentration (number of people) [71,72]. |
| 8 | Catchment area of specific means | Meters, kilometres | Indicators related to the vicinity of a stop, station, or terminal belonging to a transport line. For instance, bike sharing catchment area, public transport catchment area [84,85]. |
| 9 | Urban Transportation Infrastructure and transportation modes choice | National currency, travels made by non-motorized modes of transport, private transport and public transport divided by the total number of travels realized in a city. | Level of investment for the construction of infrastructure related to private cars, bikes, public transportation modes, and indicators of modal distribution. [66,67,72,86]. |
| 10 | Quality of life | Road accidents deaths and injuries per city. Deaths and health problems caused by poor air quality per city. Number of people with access to health services per city, number of homicides per city. Number of time spent in the traffic (minutes-hours) per day. Number of friends and familiars per person. | Indicators associated to the different dimensions of life’s quality. For example, education level, work, social capacity, security, health, environment etc. [87]. |
| Common Drivers | ||||||||
|---|---|---|---|---|---|---|---|---|
| Policies for Urban Mobility Resulting from Mexico City’s Sustainable Mobility Plan | Transportation Demand | UTI and Transportation Modes Usage | Environment | Accessibility | Human Health | Quality of Life | Population | Land Use |
| Safe infrastructure with universal accessibility in order to freely walking and cycling. | X (the transportation infrastructure needs to adjust to the mobility’s necessities of people with different capacities so that to use modes of sustainable transportation). | X (physical and social accessibility). | X (active transport). | X (safety and inclusiveness). | X (education and capacitation). | X (urban design). | ||
| Road security policies oriented to behavioural change. | X (safe infrastructure). | X (road security). | X (safety). | X (education, capacitation). | ||||
| Mobility with gender perspective policy. | X (Transport services that consider the destinations and women travel hours. | X (safety). | X (education, awareness). | |||||
| Common Drivers | ||||||||
|---|---|---|---|---|---|---|---|---|
| Policies for Urban Mobility Resulting from Mexico City’s Sustainable Mobility Plan | Transportation Demand | UTI and Transportation Modes Usage | Environment | Accessibility | Human Health | Quality of Life | Population | Land Use |
| Integration of public transport systems policy. | X (the integration of public transport systems will make easier the usage of public transport via intermodalism). | X (establishment of the necessary infrastructure that will make possible the integration of public transport systems). | X (social accessibility). | X (better quality of service, commodity). | ||||
| Expansion of the mass-transport network coverage policy. | X (an improvement in public transport system regarding coverage can increase public transport usage). | X (construction of new lines of public transport). | X (reduction of environmental pollution). | X (physical accessibility) | X (active transport due to the fact that the user of public transport when it is not on the bus it is a pedestrian or cyclist). | X (increase in social interaction among public transport users). | X (the public transport infrastructure is going to be installed where there is a great number of people). | X (urban design that benefits the city’s land uses). |
| Integral reform of the concession transport. | X (fleet renewal). | X (fleet renewal that means a better technology of vehicles and less environmental pollutants). | X (due to the advances in urban space and the environment). | X (working opportunities). | ||||
| Integration of bicycle usage to the mobility system. | X (the establishment of a friendly environment in terms of cyclist mobility is able to generate an increase in bicycle usage). | X (construction of bike lanes, expansion of Ecobici bicycle sharing project, establishment of the cyclist infrastructure that permits intermodalism. | X (reduction of environmental pollution). | X (physical accessibility). | X (active transport). | X (due to the advances in urban space and the environment). | X (the bike infrastructure is going to be installed where there is a great number of people). | X (urban design that benefits the city’s image and the city’s land uses). |
| Common Drivers | ||||||||
|---|---|---|---|---|---|---|---|---|
| Policies for Urban Mobility Resulting from Mexico City’s Sustainable Mobility Plan | Transportation Demand | UTI and Transportation Modes Usage | Environment | Accessibility | Human Health | Quality of Life | Population | Land Use |
| Improvement of public transport systems policy. | X (a considerable improvement in public transport system in terms of coverage, travels frequency and comfort is able to generate an increase in the public transport modes usage). | X (fleet renewal, construction of new lines of public transport, construction of new accessible infrastructure). | X (fleet renewal that is friendlier with the environment). | X (due to the advances in urban space and the environment). | X (better quality of service, commodity and frequency of service). | |||
| Transit and parking places management policy. | X (roads infrastructure and parking places management). | |||||||
| Policy for regulation and improvement of private mobility services. | X (Regulation of new mobility systems: micromobility vehicles and dockless bikes. Regulation and improvement of the traditional taxi system and the application-based taxi system). | |||||||
| Policy of Innovation and technological improvement. | X (alternative transportation demand, e.g. working via internet). | X (e-mobility). | X (better quality of service, commodity, information about travels). | |||||
| Comprehensive policy of freight transport. | X (e-mobility, usage of infrastructure). | X (location of distribution centres-logistics). | X (urban design for freight transport). | |||||
| Citizen attention policy. | X (inclusion via participation. | X (enhanced links with the public). | ||||||
| Measurement | Report | Verification |
|---|---|---|
| How to measure? | What to report? | What to Verify? |
| What sources of information are used? | How to report? | How to Verify? |
| When to measure? | When to report? | When to Verify? |
| Who measures? | Who reports? | Who Verifies? |
| What actions and/or assumptions are necessary in order to carry out the measurement and monitoring phases? |
© 2020 by the authors. Licensee MDPI, Basel, Switzerland. This article is an open access article distributed under the terms and conditions of the Creative Commons Attribution (CC BY) license (http://creativecommons.org/licenses/by/4.0/).
Share and Cite
Chatziioannou, I.; Alvarez-Icaza, L.; Bakogiannis, E.; Kyriakidis, C.; Chias-Becerril, L. A CLIOS Analysis for the Promotion of Sustainable Plans of Mobility: The Case of Mexico City. Appl. Sci. 2020, 10, 4556. https://doi.org/10.3390/app10134556
Chatziioannou I, Alvarez-Icaza L, Bakogiannis E, Kyriakidis C, Chias-Becerril L. A CLIOS Analysis for the Promotion of Sustainable Plans of Mobility: The Case of Mexico City. Applied Sciences. 2020; 10(13):4556. https://doi.org/10.3390/app10134556
Chicago/Turabian StyleChatziioannou, Ioannis, Luis Alvarez-Icaza, Efthimios Bakogiannis, Charalampos Kyriakidis, and Luis Chias-Becerril. 2020. "A CLIOS Analysis for the Promotion of Sustainable Plans of Mobility: The Case of Mexico City" Applied Sciences 10, no. 13: 4556. https://doi.org/10.3390/app10134556
APA StyleChatziioannou, I., Alvarez-Icaza, L., Bakogiannis, E., Kyriakidis, C., & Chias-Becerril, L. (2020). A CLIOS Analysis for the Promotion of Sustainable Plans of Mobility: The Case of Mexico City. Applied Sciences, 10(13), 4556. https://doi.org/10.3390/app10134556

