Women Founders in the Technology Industry: The Startup-Relatedness of the Decision to Become a Mother
Abstract
1. Literature Review
1.1. Business Stages at a Technology Startup
1.2. Women in New High-Technology Ventures
1.3. The Decision to Become a Mother
1.4. Theoretical Framework: Testing the Family Embeddedness Theory
2. Methodology
2.1. Sample
2.2. Analysis
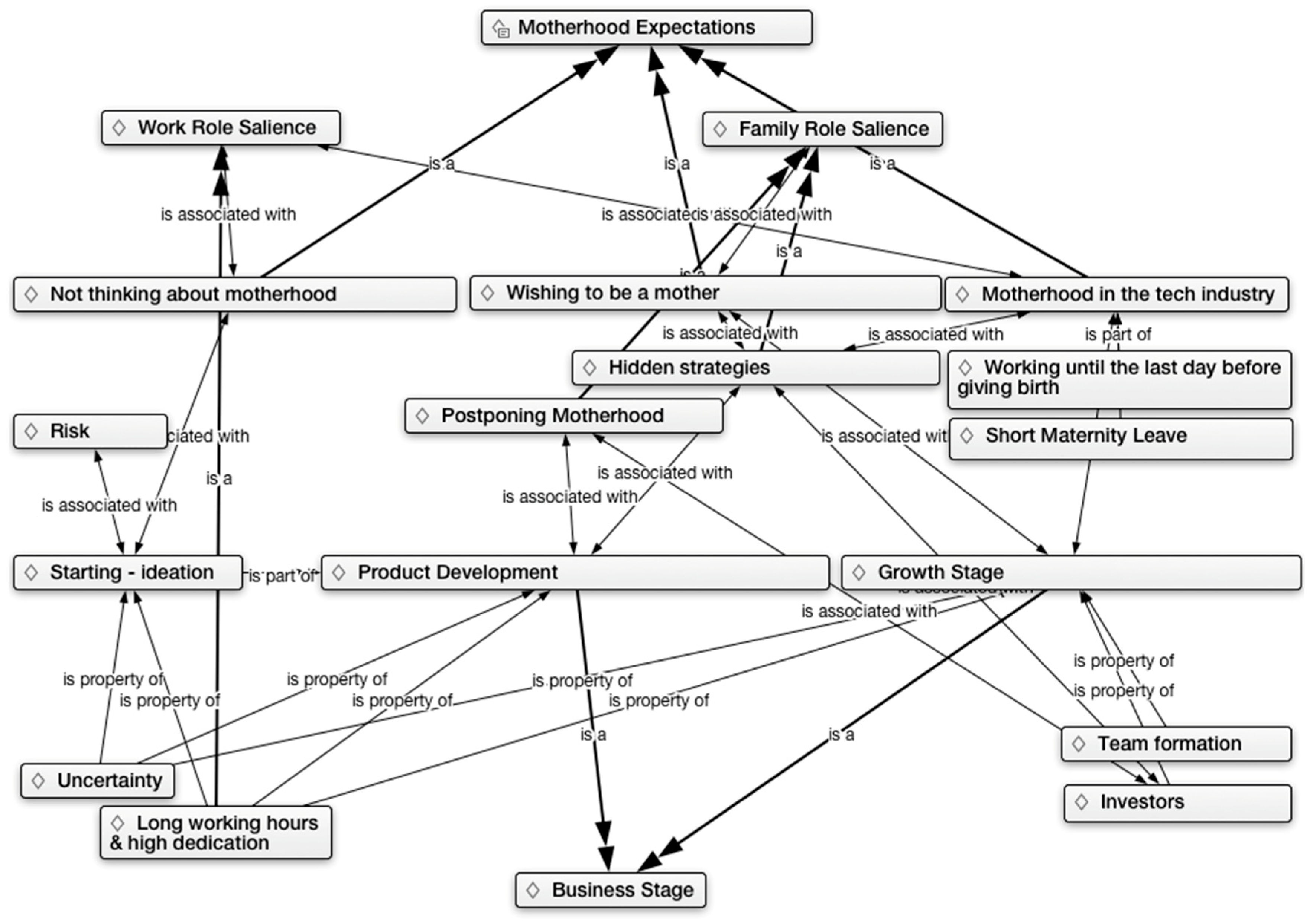
3. Findings
3.1. Women Creating a Startup While Young and Childless
3.2. Not Thinking about Motherhood
“Yes, I can see myself being a mother in the future, but I feel like right now is a very freeing moment.”AS, 26, single, childless, chief executive officer (CEO), health devices
“Yes. I can see myself as a mother. Well, I’m already 31 years old… (Laughter). Umm… I think I’m scared of it, but mainly because of my lifestyle. I travel a lot and I have a roommate…”LF, 31, single, childless, chief operating officer (COO), energy
3.3. Wishing to Be a Mother
“I’m a woman, I’m 32 years old, I’ve been married for two years, and of course I think about having children. I still don’t know how I will make the pieces fit (…) I feel like I’m postponing it. If it weren’t at [the startup] I probably would already have had a child. I did delay it a bit, but I’m not going to abandon it (…) During the first investment round they asked me about it. They said, ‘Are you thinking about having children?’ I didn’t take it very well. (…) All the investors at the moment (three) were men, and they said they wouldn’t invest if it were the case. I didn’t like that comment at all, I took it poorly and I said, ‘Look, I can’t promise anything. I’m 31 years old. What I can promise, however, is that I won’t have any children a year from now.’ It wasn’t in my interest to have a baby, but that doesn’t mean I could have one in two years. And the truth is I want to have a family, and I know I will. What I’m trying to do is build a good, profitable business. I believe things will shape up eventually.”CM, 32, married, childless CEO, eCommerce
3.4. Mother
“No, impossible, no. We work there 24/7. (…) What we did was look for people to cover for us in these two key areas. We hired a CEO and a COO to lighten up work and so I could spend more time with my baby. (…) You never should have a child during your first year of launching a startup unless your parents live very close or you hire external help.”DG, 30, married, mother, chief marketing officer (CMO), eCommerce
“At first it was very tough. I got pregnant last summer and worked until the last day. Prenatal leave does not exist… I worked until a week before I gave birth.”DG, 30, married, mother, CMO, eCommerce
“I worked until I had my C-section (…). I almost had to drive to my own C-section.”VK, 40, divorced mother, CEO, investment
“I used to say, ‘I’ll have the baby and return to work in a month,’ but you never know how important work is and how it changes your life. (…) It was very hard for me; I had to go back to work as soon as possible. And you pressure yourself that way, and with a baby…”DG, 30, married, mother, CMO, eCommerce
“I went back to work three months after having my son.”VK, 40, divorced, CEO investment
3.5. Women with Conditions Placed on Being a Mother
“Now it’s a problem. I do want to have children now, but it’s complicated because I’m single. But it is a problem for me, and a constant worry. For example, I want to travel to the U.S. for some time, to open a new office. And I think, ‘It has to be really quick,’ because I want to be a mother and I’m already 35. So I’m running out of time.”CA, 35, single, childless, CEO, software as a service
3.6. Women Who Create a Technology Venture While Already a Mother
“I worked as a Communications Director at a multinational company. I got pregnant while I was there. I took my pre- and post-natal maternity leave and returned to the company. I left someone taking care for my baby, along with my mother. It was very tough, since I had long work hours. I was home late and the baby would be sleeping, so I decided to become an entrepreneur.”VM, 32, single, mother, CEO, marketplace
3.7. Flexibility and Autonomy
“One of the advantages of being an entrepreneur is the flexible schedule. It was one of the reasons I decided to start my own company.”PM, 30, married, childless, CEO, education platform
“It’s very hard to balance maternity and startups… it has its pros and cons. The good part is that I can get home by 2 pm and then spend the afternoon with him [the baby]. (…) I went back to work after two months… my friends are mothers too, and they would tell me I was crazy. But now they return to work after six months of maternity leave and they [her girlfriends who are employees] feel terrible because they work until 7 pm and they have to leave their babies at home. At least I can manage my schedule; if I want to take him to the pediatrician, I can. At this stage, now the baby is six months, I feel like I’m at the best work-family situation. Four months ago, I was in the worst.”DG, 30, married, mother, CMO, eCommerce
“Irony lies in the fact that you can find something in technology that you might not be able to find in any other type of business. It’s not physical labor. It’s true that you work for many hours, but those are hours that can be spread out. My cellphone is my main tool for work. I can be waiting in line to pick up my daughter [from school] and take that time to answer emails and listen to things. You can take advantage of those moments, and that is all thanks to technology. So it is ironic [that] there aren’t more women and mothers in technological entrepreneurship.”VM, 32, single, mother, CEO, marketplace
3.8. Family Sacrifices
“Yes, it was tough because they grow up so much in a couple of months! When I left, she slept in a crib and didn’t speak. After four months she spoke, she slept in a bed; she wasn’t a baby anymore. She still calls me ‘Dad’ (laughter). (…) For me, leaving for four months wasn’t cheap, and I’m not speaking in terms of money. Coming back and her calling me ‘Dad,’ I don’t know. Going back to that routine of waking up at night when she cried. Obviously, I’m responsible for the decisions I make, but there are sacrifices you make, and you have to pay for them. At a moment I decided that she wouldn’t have a mom for four months, but not for her entire life, and I wouldn’t tell her, ‘I stopped doing something for you.’ Let her carry that guilt around the rest of her life, because it was a great opportunity for me; you don’t always get invited to programs at Silicon Valley. So instead I preferred to say, ‘Nothing will happen to her in four months.’”SC, 32, married, one child, COO, software as a service
3.9. Productivity
“Being out of your comfort zone makes you move around, and you’re constantly trying to get the best out of the situation, since you’re risking a lot. In my case it was being with my daughter.”SC, 32, married, one child, COO, software as a service
“I now prefer to have lunch at my desk and leave work two hours earlier in order to be with my baby.”DG, 30, married, one child, CMO, eCommerce
“Having children is time-consuming and leaves you out of focus, but at the same time, it helps you clear out your mind and helps you realize what is not important. It brings you to reality, and what really matters.”VK, 40, divorced, mother, CEO, investment
4. Discussion
5. Conclusions
5.1. Theoretical Contribution to the Work–Family Field
5.2. Limitations and Directions for Future Research
5.3. Implications for Career Development
5.4. Recommendations for Policymakers and Managers of Accelerator Programs
Funding
Conflicts of Interest
Appendix A


References
- Adsera, Alicia, and Alicia Menendez. 2011. Fertility changes in Latin America in periods of economic uncertainty. Population Studies 65: 37–56. [Google Scholar] [CrossRef] [PubMed]
- Ahl, Helene J. 2002. The Making of the Female Entrepreneur: A Discourse Analysis of Research Texts on Women’s Entrepreneurship. Jönköping: Jönköping University. [Google Scholar]
- Aldrich, Howard E., and Jennifer E. Cliff. 2003. The pervasive effects of family on entrepreneurship: Toward a family embeddedness perspective. Journal of Business Venturing 18: 573–96. [Google Scholar] [CrossRef]
- Annink, Anne, and Laura den Dulk. 2012. Autonomy: The panacea for self-employed women’s work-life balance? Community Work & Family 15: 383–402. [Google Scholar]
- Baker, Ted, Howard E. Aldrich, and Liou Nina. 1997. Invisible entrepreneurs: The neglect of women business owners by mass media and scholarly journals in the USA. Entrepreneurship & Regional Development 9: 221–38. [Google Scholar]
- Bejian, Donna V., and Paul R. Salomone. 1995. Understanding Midlife Career Renewal: Implications for Counseling. The Career Development Quarterly 44: 52–63. [Google Scholar] [CrossRef]
- Bernstein, Shai, Arthur Korteweg, and Kevin Laws. 2017. Attracting Early-Stage Investors: Evidence from a Randomized Field Experiment. The Journal of Finance 72: 509–38. [Google Scholar] [CrossRef]
- Billing, Yvonne D. 2011. Are women in management victims of the phantom of the male norm? Gender, Work & Organization 18: 298–317. [Google Scholar]
- Bird, Barbara, and Candida G. Brush. 2002. A gendered perspective on organizational creation. Entrepreneurship Theory and Practice 26: 41–65. [Google Scholar] [CrossRef]
- Blank, Steven. 2010. What’s A Startup? First Principles. Available online: http://steveblank.com/2010/01/25/whats-a-startup-first-principles/ (accessed on 31 March 2019).
- Boden, Richard J., Jr. 1996. Gender and self-employment selection: An empirical assessment. Journal of Socio-Economics 25: 671–82. [Google Scholar] [CrossRef]
- Boden, R. J., Jr. 1999. Flexible working hours, family responsibilities, and female self-employment. American Journal of Economics and Sociology 58: 71–83. [Google Scholar] [CrossRef]
- Brown, Sarah, Lisa Farrel, and John G. Sessions. 2006. Self-employment matching: An analysis of dual earner couples and working households. Small Business Economics 26: 155–72. [Google Scholar] [CrossRef]
- Brush, Candida G., Nancy M. Carter, Elizabeth J. Gatewood, Patricia G. Greene, and Myra Hart. 2004. Gatekeepers of Venture Growth: A Diana Project Report on the Role and Participation of Women in the Venture Capital Industry. Available online: http://ssrn.com/abstract=1260385 (accessed on 31 March 2019).
- Brush, Candida G., Abdul Ali, Donna Kelley, and Patricia Greene. 2017. The influence of human capital factors and context on women’s entrepreneurship: Which matters more? Journal of Business Venturing Insights 8: 105–13. [Google Scholar] [CrossRef]
- Budgeon, Shelley. 2015. Individualized Femininity and Feminist Politics of Choice. European Journal of Women’s Studies 22: 303–18. [Google Scholar] [CrossRef]
- Bullough, Amanda. 2013. Perceptions of Women Entrepreneurs in Male-Dominated Leadership Cultures: More Positive Support for Women than Many Thought. Journal of Enterprising Culture 21: 359–74. [Google Scholar] [CrossRef]
- Burke, Peter J., and Donald C. Reitzes. 1991. An identity approach to commitment. Social Psychology Quarterly 54: 239–51. [Google Scholar] [CrossRef]
- Byrne, Janice, Salma Fattoum, and María Cristina Diaz-García. 2019. Role models and women entrepreneurs: Entrepreneurial superwoman has her say. Journal of Small Business Management 57: 154–84. [Google Scholar] [CrossRef]
- Carlson, Dawn S., and K. Michele Kacmar. 2000. Work–family conflict in the organization: Do life role values make a difference? Journal of Management 26: 1031–54. [Google Scholar] [CrossRef]
- Carr, Deborah. 1996. Two paths to self-employment? Women’s and men’s self-employment in the United States, 1980. Work and Occupations 23: 26–53. [Google Scholar] [CrossRef]
- Carter, Nancy M., and Kathleen R. Allen. 1997. Size determinants of women-owned businesses: Choice or barriers to resources? Entrepreneurship & Regional Development 9: 211–20. [Google Scholar]
- Charmaz, Kathy. 2006. Constructing Grounded Theory. Thousand Oaks: Sage Publications. [Google Scholar]
- Cook, Ellen P. 1994. Role salience and multiple roles: A gender perspective. The Career Development Quarterly 43: 85–95. [Google Scholar] [CrossRef]
- Corbin, Juliet, and Anselm Strauss. 2008. Basics of Qualitative Research, 3rd ed. Los Angeles: Sage. [Google Scholar]
- Danes, Sharon M., Kathryn Stafford, George Haynes, and Sayali S. Amarapurkar. 2009. Family capital of family firms: Bridging human, social, and financial capital. Family Business Review 22: 199–216. [Google Scholar] [CrossRef]
- Decker, Ryan, John Haltiwanger, Ron Jarmin, and Javier Miranda. 2014. The Role of Entrepreneurship in US Job Creation and Economic Dynamism. The Journal of Economic Perspectives 28: 3–24. [Google Scholar] [CrossRef]
- Demartini, Paola. 2018. Innovative Female-Led Startups. Do Women in Business Underperform? Administrative Sciences 8: 70. [Google Scholar] [CrossRef]
- Demartini, Paola, and Lucia Marchegiani. 2018. Born to Be Alive? Female Entrepreneurship and Innovative Start-Ups. In Advances in Gender and Cultural Research in Business and Economics. Edited by Paola Paoloni and Rosa Lombardi. Cham: Springer, pp. 219–35. [Google Scholar]
- Eagly, Alice H., and Mary C. Johannesen-Schmidt. 2001. The leadership styles of women and men. Journal of Social Issues 57: 781–97. [Google Scholar] [CrossRef]
- Eddleston, Kimberly A., Jamie J. Ladge, Cheryl Mitteness, and Lakshmi Balachandra. 2016. Do you see what I See? Signaling effects of gender and firm characteristics on financing entrepreneurial ventures. Entrepreneurship Theory and Practice 8: 489–514. [Google Scholar] [CrossRef]
- Gillespie, Rosemary. 2000. Disbelief, Disregard and Deviance as Discourses of Voluntary Childlessness. Women’s Studies International Forum 23: 223–34. [Google Scholar] [CrossRef]
- Glaser, Barney G., and Anslem L. Strauss. 1967. The Discovery of Grounded Theory: Strategies for Qualitative Research, 8th ed. New Brunswick: Transaction Publishers. [Google Scholar]
- Gorbatai, Andreea, and Laura Nelson. 2015. The Narrative Advantage: Gender and the Language of Crowdfunding. Research Papers. Berkeley: Haas School of Business UC Berkeley. [Google Scholar]
- Green, Eileen, and Laurie Cohen. 1995. ‘Women’s business’: Are women entrepreneurs breaking new ground or simply balancing the demands of women’s work’ in a new way? Journal of Gender Studies 4: 297–314. [Google Scholar] [CrossRef]
- Greene, Francis J., Liang Han, and Susan Marlow. 2013. Like mother, like daughter? Analyzing maternal influences upon women’s entrepreneurial propensity. Entrepreneurship Theory and Practice 37: 687–711. [Google Scholar] [CrossRef]
- Greenhaus, Jeffrey H., and Gary N. Powell. 2012. The family-relatedness of work decisions: A framework and agenda for theory and research. Journal of Vocational Behavior 80: 246–55. [Google Scholar] [CrossRef]
- Greenhaus, Jeffrey H., Gerard. A. Callanan, and Veronica M. Godshalk. 2000. Career Management, 3rd ed. Fort Worth: Dryden Press. [Google Scholar]
- Gustafsson, Siv, and Adriaan Kalwij, eds. 2006. Education and Postponement of Maternity: Economic Analyses for Industrialized Countries. Berlin: Springer Science & Business Media, vol. 15. [Google Scholar]
- Hastie, Reid. 2001. Problems for judgment and decision making. Annual Review of Psychology 52: 653–83. [Google Scholar] [CrossRef] [PubMed]
- Jennings, Jennifer E., and Candida G. Brush. 2013. Research on Women Entrepreneurs: Challenges to (and from) the Broader Entrepreneurship Literature? The Academy of Management Annals 7: 663–715. [Google Scholar] [CrossRef]
- Kariv, Dafna. 2013. Female Entrepreneurship and the New Venture Creation: An International Overview. London: Routledge. [Google Scholar]
- Knaak, Stephanie J. 2010. Contextualising risk, constructing choice: Breastfeeding and good mothering in risk society. Health Risk & Society 12: 345–55. [Google Scholar]
- Kuschel, Katherina, and Juan Pablo Labra. 2018. Developing Entrepreneurial Identity among Start-ups’ Female Founders in High-Tech: Policy Implications from the Chilean Case. In A Research Agenda for Women and Entrepreneurship: Identity through Aspirations, Behaviors, and Confidence. Edited by Patricia G. Greene and Candida G. Brush. Boston: Edward Elgar, pp. 27–44. [Google Scholar]
- Kuschel, Katherina. 2019. Ecosystems enabling women entrepreneurs—Santiago, Chile. In The Wellbeing of Women in Entrepreneurship: A Global Perspective. Edited by María Teresa Lepeley, Katherina Kuschel, Nicholas Beutell, Nicky Pow and Emiel Eijdenberg. London: Routledge. [Google Scholar]
- Kuschel, Katherina, and María Teresa Lepeley. 2016a. Women start-ups in technology: Literature review and research agenda to improve participation. International Journal of Entrepreneurship and Small Business 27: 333–46. [Google Scholar] [CrossRef]
- Kuschel, Katherina, and María Teresa Lepeley. 2016b. Copreneurial Women in start-ups: Growth-oriented or lifestyle? An aid for technology industry investors. Academia Revista Latinoamericana de Administración 29: 1–19. [Google Scholar] [CrossRef]
- Kuschel, Katherina, and Erica Salvaj. 2018. Opening the “Black Box”. Factors Affecting Women’s Journey to Top Management Positions: A Framework Applied to Chile. Administrative Sciences 8: 63. [Google Scholar] [CrossRef]
- Kuschel, Katherina, María Teresa Lepeley, Fernanda Espinosa, and Sebastián Gutiérrez. 2017. Funding Challenges of Latin American Women Start-up Founders in the Technology Industry. Cross Cultural & Strategic Management 24: 310–31. [Google Scholar]
- Kuschel, Katherina, Juan Pablo Labra, and Gonzalo Diaz. 2018. Women-led startups and their contribution to job creation. In Technology Entrepreneurship—Insights in New Technology-Based Firms, Research Spin-Offs and Corporate Environments. Edited by Orestis Terzidis and André Presse. Cham: Springer. [Google Scholar]
- Lepeley, María Teresa, Katherina Kuschel, Nicholas J. Beutell, Nicky Pouw, and Emiel Eijdenberg. 2019. The Wellbeing of Women in Entrepreneurship. A Global Perspective. London: Routledge. [Google Scholar]
- Lewis, Patricia. 2014. Postfeminism, femininities and organization studies: Exploring a new agenda. Organization Studies 35: 1845–66. [Google Scholar] [CrossRef]
- Lobel, Sharon A. 1991. Allocation of investment in work and family roles: Alternative theories and implications for research. Academy of Management Review 16: 507–21. [Google Scholar] [CrossRef]
- Loscocco, Karyn A. 1997. Work–family linkages among self-employed women and men. Journal of Vocational Behavior 50: 204–26. [Google Scholar] [CrossRef]
- Maher, JaneMaree, and Maryanne Dever. 2004. What Matters to Women: Beyond Reproductive Stereotypes. People and Place 12: 7–12. [Google Scholar]
- Maher, JaneMaree, and Lise Saugeres. 2007. To be or not to be a mother? Women negotiating cultural representations of mothering. Journal of Sociology 43: 5–21. [Google Scholar] [CrossRef]
- Marlow, Susan. 1997. Self–employed women—New opportunities, old challenges? Entrepreneurship & Regional Development 9: 199–210. [Google Scholar]
- Marlow, Susan, and Maura McAdam. 2012. Analyzing the Influence of Gender upon High–Technology Venturing within the Context of Business Incubation. Entrepreneurship Theory and Practice 36: 655–76. [Google Scholar] [CrossRef]
- Marlow, Susan, and Maura McAdam. 2015. Incubation or induction? Gendered identity work in the context of technology business incubation. Entrepreneurship Theory and Practice 39: 791–816. [Google Scholar] [CrossRef]
- Matzeder, Mary E., and Thomas S. Krieshok. 1995. Career self-efficacy and the prediction of work and home role salience. Journal of Career Assessment 3: 331–40. [Google Scholar] [CrossRef]
- Parasuraman, Saroj, Romila Singh, and Jeffrey H. Greenhaus. 1997. The influence of self and partner family variables on career development opportunities of professional women and men. In Australian Industrial and Organizational Psychology Conference. Edited by P. Tharenou. Melbourne: Australian Psychological Society, pp. 125–29. [Google Scholar]
- Powell, Gary N., and Jeffrey H. Greenhaus. 2012. When family considerations influence work decisions: Decision-making processes. Journal of Vocational Behavior 81: 322–29. [Google Scholar] [CrossRef]
- Prunty, Martine C., Louise Sharpe, Phyllis Butow, and Gary Fulcher. 2008. The motherhood choice: A decision aid for women with multiple sclerosis. Patient Education and Counseling 71: 108–15. [Google Scholar] [CrossRef] [PubMed]
- Ries, Eric. 2011. The Lean Startup: How Today’s Entrepreneurs Use Continuous Innovation to Create Radically Successful Businesses. New York: Crown Business. [Google Scholar]
- Robb, Alicia, and Susan Coleman. 2009. Characteristics of New Firms: A Comparison by Gender. Available online: http://ssrn.com/abstract=1352601 (accessed on 31 March 2019).
- Rothbard, Nancy P., and Jeffrey R. Edwards. 2003. Investment in work and family roles: A test of identity and utilitarian motives. Personnel Psychology 56: 699–730. [Google Scholar] [CrossRef]
- Schindehutte, Minet, Michael Morris, and Catriona Brennan. 2003. Entrepreneurs and Motherhood: Impacts on Their Children in South Africa and the United States. Journal of Small Business Management 41: 94–107. [Google Scholar] [CrossRef]
- Singh Cassidy, Sukhinder. 2015. Tech Women Choose Possibility. Available online: http://recode.net/2015/05/13/tech-women-choose-possibility/ (accessed on 31 March 2019).
- Stryker, Sheldon, and Richard T. Serpe. 1994. Identity salience and psychological centrality: Equivalent, overlapping, or complementary concepts? Social Psychology Quarterly 57: 16–35. [Google Scholar] [CrossRef]
- Sullivan, Sherry. E. 1999. The Changing Nature of Careers: A Review and Research Agenda. Journal of Management 25: 457–84. [Google Scholar] [CrossRef]
- Susaeta, Lourdes, José Ramon Pin, Sandra Idrovo, Alvaro Espejo, María Belizón, Angela Gallifa, Marisa Aguirre, and Eugenio Avila-Pedrozo. 2013. Generation or culture? Work attitude drivers: An analysis in Latin America and Iberian countries. Cross Cultural Management: An International Journal 20: 321–60. [Google Scholar] [CrossRef]
- Thoits, Peggy A. 1991. On merging identity theory and stress research. Social Psychology Quarterly 54: 101–12. [Google Scholar] [CrossRef]
- Thornton, Davi J. 2011. Neuroscience, affect, and the entrepreneurialization of motherhood. Communication and Critical/Cultural Studies 8: 399–424. [Google Scholar] [CrossRef]
- Vincent, Carol, Stephen J. Ball, and Soile Pietikainen. 2004. Metropolitan Mothers: Mothers, Mothering and Paid Work. Women’s Studies International Forum 27: 571–87. [Google Scholar] [CrossRef]
- Voydanoff, Patricia. 1988. Work and family: A review and expanded conceptualization. In Work and family: Theory, Research, and Applications. Edited by Elizabeth B. Goldsmith. Newbury Park: Sage. [Google Scholar]
- Watkins, C. Edward, and Linda Mezydylo Subich. 1995. Annual review, 1992–94: Career development, reciprocal work/non-work interaction, and women’s workforce participation. Journal of Vocational Behavior 47: 109–63. [Google Scholar] [CrossRef]
- West, Candace, and Don H. Zimmerman. 1987. Doing Gender. Gender and Society 1: 125–51. [Google Scholar] [CrossRef]
| 1 | Number calculated by Kuschel and Labra (2018) with data provided by Start-Up Chile accelerator, since the 1st generation to the 11th (2173 founders, and 972 startups supported by the program), as of March 2015. |
| 2 | Coaching, consulting, and freelancing are not considered startups—although they may use technology—because they do not have the potential for scaling. They are self-employed. |
| 3 | The pitch is a short (2–3 min) presentation of the business plan. |
| 4 | The traction is the validation of the product or business model. It consists in metrics of market demand (i.e., profit, revenues, active users, registered users, engagement, partnerships/clients, traffic) used to convince investors of the startup potential. |
| 5 | Brazil, Russia, India and China (BRIC) show a similar stage of development. Middle East and North African (MENA) region has 60% of the world’s oil reserves and 45% of the world’s natural gas reserves. MENA region shows newly advanced economic development yet some areas are still in conflict. |
| Business Characteristics | Founder Characteristics | |||||||||||
|---|---|---|---|---|---|---|---|---|---|---|---|---|
| Founder ID | Country | Industry | Cofounders | Employees | Work Role | Team Gender Diversity | Accelerated | Business Stage | Age | Educational Background | Marital Status | Nº of Children |
| CA | Chile | Biotechnology | 1 | 0 | COO | Mixed | Wayra | Product development | 28 | STEM | Single | 0 |
| AS | Venezuela | Health | 5 | 0 | CEO | Mixed | SUP | Product development | 26 | Industrial Design | Single | 0 |
| LF | USA | Energy | 2 | 0 | COO | Mixed | SUP | Product development | 31 | Communications | Single | 0 |
| MA | Pakistan-UK | MarketPlace | 1 | 0 | CEO | Female | SUP | Product development | 29 | Business | Single | 0 |
| AM | USA | Services | 3 | 1 | CEO | Mixed | SUP | Product development | 26 | Business | Single | 0 |
| CM | Argentina | eCommerce | 2 | 8 | CEO | Mixed | SUP | Growth stage | 32 | Business | Married | 0 |
| PC | Chile | Education | 2 | 4 | CEO | Mixed | - | Growth stage | 31 | STEM | Married | 0 |
| DG | Chile | eCommerce | 3 | 35 | CMO | Mixed | SUP | Growth stage | 30 | Communications | Married | 1 |
| SC | Argentina | Software | 4 | 6 | COO | Mixed | SUP | Growth stage | 32 | Business | Married | 1 |
| VK | Argentina | Services | 3 | 2 | CEO | Female | - | Product development | 40 | Business | Divorced | 1 |
| CA | Chile | Software | 3 | 4 | CEO | Mixed | SUP | Growth stage | 36 | STEM | Single | 0 |
| CN | Mexico | Services | 3 | 0 | CEO | Mixed | SUP | Exit strategy | 33 | Business | Single | 0 |
| GV | Estonia | MarketPlace | 3 | 2 | COO | Mixed | - | Growth stage | 29 | Business | Single | 0 |
| KD | Chile | Biotechnology | 3 | 6 | CEO | Mixed | SUP | Growth stage | 26 | STEM | Single | 0 |
| LC | Argentina | Software | 4 | 6 | CEO | Mixed | SUP | Growth stage | 32 | Business | Cohabit | 0 |
| FH | Morocco-Chile | MarketPlace | 1 | 0 | CEO | Female | SUP | Product development | 32 | STEM | Married | 2 |
| VH | Brazil | Services | 2 | 5 | CEO | Mixed | - | Product development | 28 | Business | Married | 1 |
| VM | Venezuela | MarketPlace | 1 | 6 | CEO | Female | Other | Growth stage | 32 | Communications | Single | 1 |
| Category | 1. Women Creating a Startup While Young and Childless | 2. Women Creating a Tech Venture While a Mother | |||
|---|---|---|---|---|---|
| Subcategory | 1.1 | 1.2 | 1.3 | 1.4 | 2 |
| Motherhood Expectations | Not thinking about motherhood | Wishing to be a mother | Mother | Women with conditions to be a mother | Women who create a technology venture while being a mother |
| Business Stage | Product Development | Growth | incorporated, raising capital, scaling | Growth | Any |
| Team Size | 1 to 5 | 1–2 cofounders, some freelancers (as employees) | 3–4 cofounders with employees | 3–5 cofounders with employees | 1–2 cofounders, some freelancers (as employees) |
| Team Gender | Mixed | Mixed | Mixed | Mixed | Mixed |
| Avg. Age | 28 | 31.5 | 34 | 31 | 31 |
| Work Role | CEO, COO | CEO | CEO, CMO, COO | CEO, COO | CEO |
© 2019 by the author. Licensee MDPI, Basel, Switzerland. This article is an open access article distributed under the terms and conditions of the Creative Commons Attribution (CC BY) license (http://creativecommons.org/licenses/by/4.0/).
Share and Cite
Kuschel, K. Women Founders in the Technology Industry: The Startup-Relatedness of the Decision to Become a Mother. Adm. Sci. 2019, 9, 30. https://doi.org/10.3390/admsci9020030
Kuschel K. Women Founders in the Technology Industry: The Startup-Relatedness of the Decision to Become a Mother. Administrative Sciences. 2019; 9(2):30. https://doi.org/10.3390/admsci9020030
Chicago/Turabian StyleKuschel, Katherina. 2019. "Women Founders in the Technology Industry: The Startup-Relatedness of the Decision to Become a Mother" Administrative Sciences 9, no. 2: 30. https://doi.org/10.3390/admsci9020030
APA StyleKuschel, K. (2019). Women Founders in the Technology Industry: The Startup-Relatedness of the Decision to Become a Mother. Administrative Sciences, 9(2), 30. https://doi.org/10.3390/admsci9020030
