Validating a Theoretical Model to Measure Performance Management in South African Private Secondary Schools
Abstract
1. Introduction
2. Theoretical Review
2.1. Performance Management
2.1.1. Definition of Performance Management
2.1.2. The Importance of Measuring Performance Management
2.1.3. Advantages and Disadvantages of Performance Measurement
- Identifying weaknesses: Performance measurement can pinpoint areas where students and teachers face difficulties, allowing for targeted interventions (Banu et al., 2024).
- Improved learner experience: Effective management by principals and school management teams is crucial for staff development, which in turn, improves or maintains students’ academic performance (Arendse et al., 2024).
- Accountability: Establishing clear performance standards can hold educators and institutions accountable, potentially improving teaching practices (T. Vandeyar & Adegoke, 2024).
- Resource allocation: Performance assessment data can guide policymakers in effectively allocating resources to address disparities in educational quality (Mlachila & Moeletsi, 2019).
- Enhanced teaching-learning experiences: Integrating Information and Communication Technology (ICT) in schools, supported by training, enhances teachers’ educational ability and improves integrated learning in classroom instruction (T. Vandeyar & Adegoke, 2024).
- Narrow focus: Prioritising testing often leads to less time for innovative instruction and a reduction in actual curriculum content, hindering holistic learning (Nahar, 2023).
- Low motivation: High-stakes testing has been found to reduce motivation for both educators and learners (Göloglu Demir & Kaplan Keles, 2021).
- Socioeconomic factors: Performance metrics may not adequately account for students’ diverse socioeconomic backgrounds, potentially leading to skewed results and perpetuating inequalities (Mlachila & Moeletsi, 2019).
2.1.4. Measuring Performance Management in a School Setting
2.1.5. Standardised Models
- Internal and External Evaluation: Incorporating both forms of evaluation aligns with international trends.
- Dual-purpose self-evaluation: Recognised for accountability and its potential to drive improvement.
- Stakeholder Involvement: Applying methods like interviews, discussions, classroom observations, and SWOT analyses with stakeholders such as the school management, teachers, support staff, school governing bodies, parents, and learners.
- Comprehensive school functions: The WSE in South Africa covers nine focus areas, namely Basic functionality of the school, Leadership, management and communication, Governance and relationships, Quality of teaching and learning, and educator development, Curriculum provision and resources, Learner achievement, School safety, security and discipline, School infrastructure, and Parents and community.
2.1.6. Bespoke or “Tailor-Made” Models
2.1.7. Suitability of Tailor-Made Models for South Africa
- Contextual relevance: Unlike standardised models that may not fully capture local nuances, tailored approaches can be adapted to the specific cultural and linguistic diversity of South Africa, ensuring validity and relevance (S. Vandeyar & Archer, 2010).
- Addressing specific challenges: South Africa faces distinct issues such as socioeconomic disparities, infrastructure challenges, and varying levels of access to resources like clean water, electricity, and community safety (Wandera et al., 2019). Tailor-made models, especially those leveraging machine learning, can incorporate these critical factors to provide policymakers with more accurate and interpretable insights (Wandera et al., 2019).
- Comprehensive Assessment: Tailor-made models can be adapted to include both academic and non-academic outcomes, providing a more holistic and equitable assessment of school effectiveness, which is crucial in a diverse and resource-constrained environment like South Africa (Prior et al., 2021; Sen, 2010).
- Strategic decision-making: Predictive models using machine learning and agent-based simulation offer strategic tools for evaluating and refining educational interventions, providing a performance measurement framework that is highly relevant to South Africa’s education system (Van Den Heever et al., 2024).
- Flexibility and customisation: Tailor-made models can comprehensively perform a 360-degree evaluation of qualitative aspects of a learning ecosystem, customised to the unique culture and needs of individual schools or regions (Whittaker & Kure, 2025).
- Given the complexities and specific needs of South African schools, tailor-made models offer a more accurate, equitable, and effective means of measuring and enhancing performance.
2.2. A Theoretical Model to Measure Secondary Private Schools’ Performance
- School performance is conceptualised as a multidimensional educational construct reflecting a school’s capacity to promote learner academic achievement, positive learner behaviour, professional teaching practice, organisational sustainability, and stakeholder confidence. This understanding aligns with educational effectiveness research, which views school performance as the product of interacting instructional, leadership, and organisational processes rather than as a single output measure.
- The stakeholder perspective reflects the school’s educational accountability to learners, parents, educators, and governing bodies. In contrast to market-oriented stakeholder models, this perspective captures learner engagement, parental trust, and confidence in the school’s educational mission. Educational leadership and governance literature emphasises that stakeholder relationships in schools are central to legitimacy, accountability, and sustained effectiveness, particularly in private schooling contexts.
- The internal perspective represents the core pedagogical and organisational processes through which educational goals are achieved. These processes include curriculum delivery, assessment practices, learner behaviour management, and teacher collaboration. The educational effectiveness and school improvement literature consistently identifies these internal processes as the primary mechanisms linking leadership and resources to learner outcomes.
- The learning and growth perspective reflects the school’s professional and organisational capacity to sustain improvement over time. In educational terms, this perspective encompasses teacher professional development, leadership capacity, organisational learning, and a supportive school culture. These elements are widely recognised as foundational conditions for instructional improvement and long-term school effectiveness.
- Finally, the resource perspective captures the governance, financial, and infrastructural foundations that enable effective schooling. Private secondary schools, in particular, depend on sound governance structures, financial sustainability, and adequate physical and technological resources to support teaching and learning. This perspective reflects the role of school boards and leadership teams in ensuring responsible stewardship and strategic alignment of resources with educational priorities.
2.3. Theoretical Positioning of the Model Within Educational Effectiveness and Organisational Performance
2.4. Educational Leadership, School Governance, and Effectiveness Foundations
3. Problem Statement
4. Research Objectives
5. Research Hypotheses
6. Research Methodology
6.1. Research Paradigm
6.2. Methodological Reflection on the Use of Perceptual Survey Data
6.3. Data Collection and Analysis
7. Results
7.1. Suitability of the Data
7.1.1. Cleaning of the Data
7.1.2. Normal Distribution of Data
7.1.3. Sample Adequacy, Sphericity and Reliability
7.2. Validity of the Data
7.3. Interpretive Clarification of Antecedent Rankings
8. Accept or Reject the Hypotheses
9. Discussion
10. Conclusions
Author Contributions
Funding
Institutional Review Board Statement
Informed Consent Statement
Data Availability Statement
Conflicts of Interest
References
- Adeniyi, I. S., Hamad, N. M. A., Adewusi, O. E., Unachukwu, C. C., Osawaru, B., Onyebuchi, C. N., & David, I. O. (2024). Educational reforms and their impact on student performance: A review in African countries. World Journal of Advanced Research and Reviews, 21(2), 750–762. [Google Scholar] [CrossRef]
- Ahmadi, S., Salehi, K., & Javadipour, M. (2025). A systematic review of measuring the effectiveness of the academic performance of elementary school students. Iranian Journal of Educational Sociology, 8(1), 192–200. [Google Scholar]
- Ajani, O. A., & Dlomo, S. S. (2025). Enhancing school administration in rural South African schools: Challenges and opportunities. Using the scoping review method. Research in Social Sciences and Technology, 10(1), 332–354. [Google Scholar] [CrossRef]
- Alhoussawi, H. (2023). Perspectives on research paradigms: A guide for education researchers. International Research in Education, 11(2), 106–124. [Google Scholar] [CrossRef]
- Ali, I. M. (2024). A guide for positivist research paradigm: From philosophy to methodology. Ideology Journal, 9(2), 187–196. [Google Scholar] [CrossRef]
- Alolah, T., Stewart, R. A., Panuwatwanich, K., & Mohamed, S. (2014). Determining the causal relationships among balanced scorecard perspectives on school safety performance: Case of Saudi Arabia. Accident Analysis & Prevention, 68, 57–74. [Google Scholar] [CrossRef]
- Amin, C. (2021). Balanced scorecard perspectives on school performance at the Islamic Primary School Lentera Hati. ANP Journal of Social Science and Humanities, 2(2), 136–144. [Google Scholar] [CrossRef]
- Arbuckle, J. L. (2021). IBM SPSS AMOS 28 user’s guide. IBM Corp. [Google Scholar]
- Arendse, B., Phillips, H. N., & Waghid, Z. (2024). Leadership dynamics: Managing and leading continued professional teacher development in schools to enhance learner performance. Perspectives in Education, 42(4), 305–319. [Google Scholar] [CrossRef]
- Armstrong, M. (2022). Armstrong’s handbook of performance management: An evidence-based guide to performance leadership. Kogan Page. [Google Scholar]
- Armstrong, M., & Baron, A. (1998). Performance management: The new realities (3rd ed.). Kogan Page. [Google Scholar]
- Atamturk, H., Aksal, F. A., Gazi, Z. A., & Atamturk, A. N. (2011). Evaluation of performance management in state schools: A case of North Cyprus. Hacettepe University Journal of Education, 40, 33–43. [Google Scholar]
- Banu, S. B., Kumar, K. S., Rizvi, M., Rai, S. K., & Rana, P. (2024). Towards a framework for performance management and machine learning in a higher education institution. Journal of Informatics Education and Research, 4(1), 1–11. [Google Scholar] [CrossRef]
- Barney, J. (1991). Firm resources and sustained competitive advantage. Journal of Management, 17(1), 99–120. [Google Scholar] [CrossRef]
- Bergdahl, N., Nouri, J., Fors, U., & Knutsson, O. (2020). Engagement, disengagement and performance when learning with technologies in upper secondary school. Computers & Education, 149, 103783. [Google Scholar] [CrossRef]
- Bisschoff, C. A., & Salim, S. (2014). A model to measure the brand loyalty of financial institutions. Mediterranean Journal of Social Sciences, 5(23), 302–309. [Google Scholar] [CrossRef]
- Boipono, M., Tsomele, T. G., & Mogadime, R. A. M. M. O. L. A. I. (2014). Implementation of performance management system (PMS) in schools: Success factors. International Journal of Research in Applied, Natural and Social Sciences, 2(5), 189–194. [Google Scholar]
- Bremser, W. G., & White, L. F. (2000). An experiential approach to learning about the balanced scorecard. Journal of Accounting Education, 18(3), 241–255. [Google Scholar] [CrossRef]
- Brown, R. S., Wohlstetter, P., & Liu, S. (2009). Developing an indicator system for schools of choice: A balanced scorecard approach. Journal of School Choice, 2(4), 392–414. [Google Scholar] [CrossRef]
- Bush, T. (2018). Leadership and management development in education. Sage. [Google Scholar]
- Bush, T., & Glover, D. (2014). School leadership models: What do we know? School Leadership & Management, 34(5), 553–571. [Google Scholar] [CrossRef]
- Caldwell, B. J., & Spinks, J. M. (2013). The self-transforming school. Routledge. [Google Scholar]
- Cambridge Dictionary. (2025). Performance management. Cambridge University Press & Assessment. [Google Scholar]
- Cassim, N., Botha, C. J., Botha, D., & Bisschoff, C. (2024). The organisational commitment of academic personnel during WFH within private higher education, South Africa. SA Journal of Industrial Psychology, 50, 2123. [Google Scholar] [CrossRef]
- Centre for Development and Enterprise (CDE). (2020). No longer business as usual: Private sector efforts to improve schooling in South Africa. Available online: https://cde.org.za/no-longer-business-as-usual-private-sector-efforts-to-improve-schooling-in-south-africa/ (accessed on 24 May 2025).
- Chuktu, O., Owan, V. J., Abang, K. B., Idika, D. O., Ekpo, E. E., Ekon, E. E., Akpan, G. A., Esu, E. O., Adegoke, A. A., Udoh, P. O., Essien, R. A., Bassey, J. J., Effiong, V. I., Essien, C. A., Edim, P. K., Oku, P. I., Okon, V. A., Ikwen, B. E., Ibok, J. A., … Aduma, P. O. (2024). Institutional attributes and parents’ contentment with the quality of teaching, care, and safety of pupils in public primary schools. Cogent Education, 11(1), 2295167. [Google Scholar] [CrossRef]
- Combs, J., Liu, Y., Hall, A., & Ketchen, D. (2006). How much do high-performance work practices matter? A meta-analysis of their effects on organisational performance. Personnel Psychology, 59(3), 501–528. [Google Scholar] [CrossRef]
- Cortina, J. M. (1993). What is coefficient alpha? An examination of theory and applications. Journal of Applied Psychology, 78(1), 98–104. [Google Scholar] [CrossRef]
- Cowling, N. (2024). Number of students in KwaZulu-Natal in South Africa 2022, by gender and grade. Available online: https://www.statista.com/statistics/1351083/number-of-students-in-kwazulu-natal-in-south-africa-by-gender/?srsltid=AfmBOooil1wezgD9wjzPtE3A4fJj16LrMEPbbk0-n3D9hU2zdJ8HgYcP (accessed on 24 May 2025).
- Creemers, B. P. M., & Kyriakides, L. (2008). The dynamics of educational effectiveness: A contribution to policy, practice and theory in contemporary schools. Routledge. [Google Scholar]
- Cuesta, A., Glewwe, P., & Krause, B. (2016). School infrastructure and educational outcomes: A literature review, with special reference to Latin America. Economia, 17(1), 95–130. [Google Scholar] [CrossRef]
- Dariyo, A., Uwes, S., & Tumanggor, R. O. (2022). The implementation of the balanced scorecard for improving quality of education. Nidhomul Haq: Jurnal Manajemen Pendidikan Islam, 7(3), 451–464. [Google Scholar] [CrossRef]
- Deci, E. L., & Ryan, R. M. (2013). Intrinsic motivation and self-determination in human behaviour. Springer Science & Business Media. [Google Scholar] [CrossRef]
- Department of Basic Education (DBE). (2001). The Whole-School Evaluation (WSE) policy (vol. 433, No. 22512). Government Gazette. Available online: https://www.education.gov.za/Portals/0/Documents/Legislation/Gov%20Not/Whole%20School%20Evaluation.pdf (accessed on 17 May 2025).
- Department of Basic Education (DBE). (2022). Master list of schools 2022. Available online: https://www.education.gov.za/Programmes/EMIS/EMISDownloads.aspx (accessed on 2 June 2025).
- Department of Basic Education (DBE). (2024). Review of progress in the basic education sector to 2024: Analysis of key statistics. Available online: https://www.education.gov.za/Portals/0/Documents/Publications/2024/Review%20of%20progress%20in%20the%20basic%20education%20sector%20to%202024%20Final.pdf (accessed on 10 May 2025).
- Díaz-Gibson, J., Daly, A., Miller-Balslev, G., & Zaragoza, M. C. (2021). The School Weavers tool: Supporting school leaders to weave learning ecosystems. School Leadership & Management, 41(4–5), 429–446. [Google Scholar] [CrossRef]
- Dzimbiri, L. B. (2008). Experiences in new public management in Africa: The case of performance management systems in Botswana. Africa Development, 33(4), 101–123. [Google Scholar] [CrossRef]
- Enache, M. J., Spac, C. T., & Capatina, A. (2021). Tracking key performance indicators within educational institutions: The balanced scorecard approach. Annals of the University Dunarea de Jos of Galati: Fascicle: I, Economics & Applied Informatics, 27(1), 16–28. [Google Scholar] [CrossRef]
- Field, A. (2017). Understanding statistics using IBM SPSS (5th ed.). SAGE Publications. [Google Scholar]
- Firmandani, F., Briliana, V., Jondar, A., Indana, N., & Rofiq, A. (2023). Attract new students with school image, costs and promotions. Nidhomul Haq: Jurnal Manajemen Pendidikan Islam, 8(3), 493–503. [Google Scholar] [CrossRef]
- Fomba, B. K., Talla, D., & Ningaye, P. (2023). Institutional quality and education quality in developing countries: Effects and transmission channels. Journal of the Knowledge Economy, 14(1), 86–115. [Google Scholar] [CrossRef] [PubMed]
- Fullan, M. (2016). The new meaning of educational change (5th ed.). Teachers College Press. [Google Scholar]
- Funeka, L. P., Govender, N., & Govender, V. (2022). Attracting and retaining university students through effective marketing and public relations strategies. Interdisciplinary Journal of Economics and Business Law, 11(4), 155–179. [Google Scholar]
- Gningue, S. M., Peach, R., Jarrah, A. M., & Wardat, Y. (2022). The relationship between teacher leadership and school climate: Findings from a teacher leadership project. Education Sciences, 12(11), 749. [Google Scholar] [CrossRef]
- Göloglu Demir, C., & Kaplan Keles, Ö. (2021). The impact of high-stakes testing on the teaching and learning processes of mathematics. Journal of Pedagogical Research, 5(2), 119–137. [Google Scholar] [CrossRef]
- Gusnardi, I. M. (2019). Educational institution performance measurement based on Miles and Huberman models using the Balanced Scorecard approach. Quality—Access to Success, 20(170), 32–41. [Google Scholar]
- Hair, J. F., Jr., Black, W. C., Babin, B. J., & Anderson, R. E. (2012). Multivariate data analysis (7th ed.). Prentice Hall. [Google Scholar]
- Hallinger, P. (2011). Leadership for learning: Lessons from 40 years of empirical research. Journal of Educational Administration, 49(2), 125–142. [Google Scholar] [CrossRef]
- Hanushek, E. A., Luo, J., Morgan, A. J., Nguyen, M., Ost, B., Rivkin, S. G., & Shakeel, A. (2023). The effects of comprehensive educator evaluation and pay reform on achievement (No. w31073). National Bureau of Economic Research. [Google Scholar] [CrossRef]
- Hart, S. A. (2023). Identifying the factors impacting the uptake of educational technology in South African schools: A systematic review. South African Journal of Education, 43(1), 2174. [Google Scholar] [CrossRef]
- Hasan, R. U., & Chyi, T. M. (2017). Practical application of balanced scorecard: A literature review. Journal of Strategy and Performance Management, 5(3), 87–103. [Google Scholar]
- Herath, N., Duffield, C., & Zhang, L. (2023). Public-school infrastructure ageing and current challenges in maintenance. Journal of Quality in Maintenance Engineering, 29(2), 401–419. [Google Scholar] [CrossRef]
- Holland, J., & Campbell, J. (2005). Methods in development research: Combining qualitative and quantitative approaches. Practical Action Publishing. [Google Scholar]
- Hopkins, D. (2001). School improvement for real. RoutledgeFalmer. [Google Scholar]
- IBM Corp. (2022a). IBM SPSS AMOS (Version 29) [Computer software]. IBM Corp. [Google Scholar]
- IBM Corp. (2022b). IBM SPSS statistics (Version 29) [Computer software]. IBM Corp. [Google Scholar]
- Imandin, L., Bisschoff, C., & Botha, C. (2016). Confirmatory analysis of the model to measure employee engagement. Problems and Perspectives in Management, 14(2), 93–103. [Google Scholar] [CrossRef]
- Independent Examinations Board (IEB). (2025a). IEB assessment: High schools. IEB. Available online: https://www.ieb.co.za/assessment/high-schools (accessed on 13 September 2025).
- Independent Examinations Board (IEB). (2025b). IEB high schools. Available online: https://www.ieb.co.za/schools/ieb-high-schools (accessed on 13 September 2025).
- Independent Schools Association of Southern Africa (ISASA). (2025). Overview of independent schools. ISASA. Available online: https://www.isasa.org/overview-of-independent-schools/ (accessed on 26 July 2025).
- Investopedia. (2024). Performance management. Investopedia. Available online: https://www.investopedia.com/terms/p/performance-management.asp (accessed on 1 August 2025).
- JAG Consulting Services. (2025). JAG consulting services. Available online: https://jagconsultingservices.com/ (accessed on 22 January 2025).
- Jambo, D., & Hongde, L. (2020). The effect of principal’s distributed leadership practice on students’ academic achievement: A systematic review of the literature. International Journal of Higher Education, 9(1), 189–198. [Google Scholar] [CrossRef]
- Jukka, T. (2023). Does business strategy and management control system determine performance? International Journal of Productivity and Performance Management, 72(3), 659–678. [Google Scholar] [CrossRef]
- Kaplan, R. S., & Norton, D. P. (1992). The balanced scorecard: Measures that drive performance. Harvard Business Review, 70(1), 71–79. Available online: https://www.hbs.edu/faculty/Pages/item.aspx?num=9161 (accessed on 8 January 2026). [PubMed]
- Kaplan, R. S., & Norton, D. P. (2004). Strategy maps: Converting intangible assets into tangible outcomes. Harvard Business School Press. [Google Scholar]
- Karupiah, P. (2022). Positivism. In M. R. Islam, N. A. Khan, & R. Baikady (Eds.), Principles of social research methodology (pp. 105–121). Springer. [Google Scholar] [CrossRef]
- Kattamaney, S. T. (2024). School effectiveness and mathematics achievement in South Africa: A multilevel analysis of school effects and geographic variations among Grade 9 students [Doctoral dissertation, University of Gothenburg]. Available online: https://hdl.handle.net/2077/85399 (accessed on 24 May 2025).
- Kristanti, M., Cahyani, I., & Suhartono, S. (2024). Profile of school partnership collaboration model with parents to support educational success at SD Terang Nusantara. Asian Journal of Social and Humanities, 2(5), 1065–1076. [Google Scholar] [CrossRef]
- Kristoff, J. (2024, January 23). Beyond enrolment: What can parents really want from their children’s education? EdChoice. Available online: https://www.edchoice.org/beyond-enrollment-what-parents-really-want-from-their-childrens-education/ (accessed on 8 January 2026).
- Leithwood, K., Harris, A., & Hopkins, D. (2020). Seven strong claims about successful school leadership revisited. School Leadership & Management, 40(1), 5–22. [Google Scholar] [CrossRef]
- Lockett, J. (1992). Effective performance management. Kogan Page. [Google Scholar]
- MacBeath, J. (2005). Background, principles and key learning in self-evaluation: A guide for school leaders. National College for School Leadership. [Google Scholar]
- MacBeath, J., Schratz, M., Meuret, D., & Jakobsen, L. (2003). Self-evaluation in European schools: Case examples. In J. MacBeath, & D. Mortimore (Eds.), Strategic leadership and educational improvement (pp. 287–300). Routledge. [Google Scholar]
- Maqbool, S., Zafeer, H. M. I., Maqbool, S., Zeng, P., Draissi, Z., & Javed, S. (2024). Stance of numerous leadership styles and their effect on teaching to sustain academic performance at the high school level. Heliyon, 10(16), e36438. [Google Scholar] [CrossRef] [PubMed]
- Marais, P. (2016). “We can’t believe what we see”: Overcrowded classrooms through the eyes of student teachers. South African Journal of Education, 36(2), 1201–1211. [Google Scholar] [CrossRef]
- Marobela, M. N., & Andrae-Marobela, K. (2013). Neoliberalism in education at the university of Botswana. International Journal of Innovation and Knowledge Management in the Middle East and North Africa, 2(2), 157. [Google Scholar] [CrossRef]
- Maskey, R., Fei, J., & Nguyen, H. O. (2018). Use of exploratory factor analysis in maritime research. The Asian Journal of Shipping and Logistics, 34(2), 91–111. [Google Scholar] [CrossRef]
- Mchunu, H., & Steyn, G. (2017). Using appreciative inquiry and gender to focus on performance management and continuous professional development in South African schools. Gender and Behaviour, 15(3), 9313–9329. [Google Scholar]
- McLeod, S. (2023). What is kurtosis in statistics? | Meaning & Types. Simply Psychology. Available online: https://www.simplypsychology.org/kurtosis.html (accessed on 8 January 2026).
- Meier, C., & West, J. (2020). Overcrowded classrooms—The Achilles heel of South African education? South African Journal of Childhood Education, 10(1), 1–10. [Google Scholar]
- Mlachila, M., & Moeletsi, T. (2019). Struggling to make the grade: A review of the causes and consequences of the weak outcomes of South Africa’s education system (Working Paper No. 19/47). International Monetary Fund. Available online: https://www.imf.org/en/Publications/WP/Issues/2019/02/27/Struggling-to-Make-the-Grade-A-Review-of-the-Causes-and-Consequences-of-the-Weak-Outcomes-46639 (accessed on 10 September 2025).
- Mohrman, A. M., & Mohrman, S. A. (1995). Performance management is ‘running the business’. Compensation and Benefits Review, 27(4), 69–75. [Google Scholar] [CrossRef]
- Mokgwathi, M. S., Graham, M. A., & de Villiers, J. J. R. (2023). School infrastructure challenges in South Africa: Experiences of high school principals and teachers. South African Journal of Education, 43(4), 1–13. [Google Scholar] [CrossRef]
- Molefhi, T. (2016). Challenges facing the implementation of performance management systems (PMS): A case of Southeast Region Junior Secondary Schools in Botswana [Master’s thesis, University of Botswana]. Available online: https://www.semanticscholar.org/paper/Challenges-facing-the-implementation-of-performance-Molefhi/52b32a51132d9a9079bcfc384533e1acc37b5663 (accessed on 8 January 2026).
- Moolla, A. I., & Bisschoff, C. A. (2012). Validating a model to measure brand loyalty of fast-moving consumer goods. Journal of Social Sciences, 31(2), 101–115. Available online: https://www.researchgate.net/publication/283327884_Validating_a_Model_to_Measure_the_Brand_Loyalty_of_Fast_Moving_Consumer_Goods (accessed on 8 January 2026). [CrossRef]
- Mothusi, B. (2008). Public sector reforms and managing change in Botswana: The case of Performance Management System (PMS) [Doctoral dissertation, Cleveland State University]. Available online: http://rave.ohiolink.edu/etdc/view?acc_num=csu1213282797 (accessed on 21 June 2025).
- Muzanya, S. (2023, November). Focus on education in South Africa. Perpetua. Available online: https://perpetua.co.za/2023/11/focus-on-education-in-south-africa/ (accessed on 17 May 2025).
- Nag, D., Bisschoff, C. A., & Botha, C. J. (2025). A conceptual scorecard to measure the performance of private secondary schools. International Journal of Education Science, 50(1), 9–22. [Google Scholar] [CrossRef]
- Nahar, L. (2023). The effects of standardized tests on incorporating 21st-century skills in science classrooms. Integrated Science Education Journal, 4(2), 36–42. Available online: https://www.researchgate.net/publication/371198987_The_Effects_of_Standardized_Tests_on_Incorporating_21st_Century_Skills_in_Science_Classrooms (accessed on 8 January 2026). [CrossRef]
- Ngcobo, S., & Ndovela, S. G. (2025). Evaluating the effectiveness of monitoring financial performance in South African public schools. TWIST, 20(1), 289–296. Available online: https://twistjournal.net/twist/article/view/738 (accessed on 8 January 2026).
- Nxumalo, N., Goudge, J., Gilson, L., & Eyles, J. (2018). Performance management in times of change: Experiences of implementing a performance assessment system in a district in South Africa. International Journal for Equity in Health, 17(1), 141. Available online: https://link.springer.com/article/10.1186/s12939-018-0857-2. [CrossRef]
- Ogunbayo, S. B., & Mhlanga, N. (2022). Effects of training on teachers’ job performance in Nigeria’s public secondary schools. Asian Journal of Assessment in Teaching and Learning, 12(1), 44–51. [Google Scholar] [CrossRef]
- Pallant, J. (2020). SPSS survival manual: A step-by-step guide to data analysis using IBM SPSS. McGraw-Hill Education. [Google Scholar]
- Park, Y. S., Konge, L., & Artino, A. R., Jr. (2020). The positivism paradigm of research. Academic Medicine, 95(5), 690–694. [Google Scholar] [CrossRef]
- Poister, T. H. (2008). Measuring performance in public and nonprofit organisations. Wiley. [Google Scholar]
- Prior, L., Goldstein, H., & Leckie, G. (2021). School value-added models for multivariate academic and non-academic outcomes: Exploring implications for performance monitoring and accountability. School Effectiveness and School Improvement, 32(3), 486–507. [Google Scholar] [CrossRef]
- Rahayu, S., Yudi, Y., Rahayu, R., & Luthfi, M. (2023). The relationship of balanced scorecard perspectives and government organisation performance measurement. International Journal of Productivity and Performance Management, 72(7), 1881–1902. [Google Scholar] [CrossRef]
- Rehman, S., Bisschoff, C. A., & Botha, C. J. (2025). Measuring academic performance at South African private higher education institutions. Business & IT, 15(1), 13–28. [Google Scholar] [CrossRef]
- Rompho, N. (2020). The balanced scorecard for school management: Case study of Thai public schools. Measuring Business Excellence, 24(3), 285–300. [Google Scholar] [CrossRef]
- Saksono, L. A., & Bernardus, D. (2023). Design of balanced scorecard as a school’s performance measurement. International Journal of Professional Business Review, 8(4), 1–16. [Google Scholar] [CrossRef]
- Sammons, P., Hillman, J., & Mortimore, P. (1995). Key characteristics of effective schools: A review of school effectiveness research. Institute of Education. [Google Scholar]
- Sen, S. (2010). Comparative analysis of common statistical models used for value-added assessment of school performance [Master’s thesis, University of Georgia]. Available online: https://openscholar.uga.edu/record/14459?ln=en&v=pdf (accessed on 8 January 2026).
- Sengendo, D., & Eduan, W. (2024). Headteachers’ transformational leadership and its influence on academic performance: A case of public secondary schools in Uganda. International Journal of Research and Innovation in Social Science, 8(3), 1184–1192. [Google Scholar] [CrossRef]
- Shava, G. N. (2021). Principal leadership and school performance: Integrating instructional and transformational leadership in the South African school context. International Journal of Education and Learning, 3(1), 1–12. [Google Scholar] [CrossRef]
- Siburian, P., & Pangaribuan, W. (2020). Transformation based on outcomes performance assessment instrumentation model of the national standard of education to the balanced scorecard (Case studies in senior high schools in North Sumatra Province, Indonesia). Advances in Social Sciences Research Journal, 7(11), 312–326. [Google Scholar] [CrossRef]
- Soderberg, M., Kalagnanam, S., Sheehan, N. T., & Vaidyanathan, G. (2011). When is a balanced scorecard a balanced scorecard? International Journal of Productivity and Performance Management, 60(7), 688–708. [Google Scholar] [CrossRef]
- Stack Exchange. (2016). Why is high positive kurtosis problematic for hypothesis tests? Cross Validated. Available online: https://stats.stackexchange.com/questions/32570/why-is-high-positive-kurtosis-problematic-for-hypothesis-tests (accessed on 15 August 2025).
- Tan, C. Y., Dimmock, C., & Walker, A. (2024). How school leadership practices relate to student outcomes: Insights from a three-level meta-analysis. Educational Management Administration & Leadership, 52(1), 6–27. [Google Scholar] [CrossRef]
- Tshivhase, M. L., & Bisschoff, C. A. (2024). Investigating green initiatives at South African public universities. Nurture, 18(2), 245–263. [Google Scholar] [CrossRef]
- Van Den Heever, M., Becker, E., Venter, L., & Bekker, J. F. (2024). Using machine learning and agent-based simulation to predict learner progress for the South African high school education system. South African Journal of Industrial Engineering, 35(3), 15–27. [Google Scholar] [CrossRef]
- Vandeyar, S., & Archer, A. (2010). The policy of home language in the classroom: A case of teacher confusion. South African Journal of Education, 30(4), 561–574. [Google Scholar] [CrossRef]
- Vandeyar, T., & Adegoke, O. O. (2024). Teachers’ ICT in pedagogy: A case for mentoring and mirrored practice. Education and Information Technologies, 29(12), 18985–19004. [Google Scholar] [CrossRef]
- Varma, A., Budhwar, P. S., & DeNisi, A. (Eds.). (2023). Performance management systems: A global perspective. Taylor and Francis. [Google Scholar]
- Venkat, R., Suresh, D., Mittal, P., Lakhamraju, M., & Macha, K. B. (2025). The role of generative AI and digital transformation in modernising performance management processes: Goal setting. International Journal of Scientific Research in Computer Science, Engineering and Information Technology, 11(1), 2064–2071. [Google Scholar] [CrossRef]
- Walters, M. E. (1995). The performance management handbook. Prentice Hall. [Google Scholar]
- Wandera, H., Marivate, V., & Sengeh, M. D. (2019, November 19–20). Predicting national school performance for policy making in South Africa. 2019 6th International Conference on Soft Computing & Machine Intelligence (ISCMI) (pp. 23–28), Johannesburg, South Africa. [Google Scholar] [CrossRef]
- Wati, R. (2024). Analysing and viewing the development of construction of the philosophical view of positivism. Journal of World Science, 3(8), 906–913. [Google Scholar] [CrossRef]
- Wei, F., & Ni, Y. (2023). Parent councils, parent involvement, and parent satisfaction: Evidence from rural schools in China. Educational Management Administration & Leadership, 51(1), 198–218. [Google Scholar]
- Whittaker, R. M., & Kure, K. S. (2025). Exploring the usefulness of the school weavers tool in the whole-school evaluation process in South Africa. Journal of Professional Capital and Community, 10(2), 167–189. [Google Scholar] [CrossRef]
- Wood, A. (2025). Made-to-measure versus Bespoke tailoring: The differences. Alexandra Wood Bespoke. Available online: https://alexandrawoodbespoke.co.uk/blogs/bespoke-made-to-measure-tailoring/made-to-measure-vs-bespoke-tailoring-the-differences/?srsltid=AfmBOopvVSTXt_zqqn329Z2yQATQgIposr7aFPYOQvtADle05_0x1cnk (accessed on 24 May 2025).
- Zulela, M. S., Neolaka, A., Iasha, V., & Setiawan, B. (2022). How is the education character implemented? The case study of an Indonesian elementary school. Journal of Educational and Social Research, 12(1), 371–380. [Google Scholar] [CrossRef]


| School Name | Educators | Admin & Personnel Officers | Principal SGB & SMT Members | Total |
|---|---|---|---|---|
| Ihsaan Girls College | 14 | 0 | 0 | 14 |
| Al Fallah College | 29 | 3 | 2 | 34 |
| Orient School | 28 | 5 | 1 | 34 |
| Curro Heritage House | 19 | 4 | 1 | 24 |
| Star College | 40 | 4 | 3 | 47 |
| Al Ihsaan Boys School | 7 | 1 | 3 | 11 |
| Ihsaan Boys College | 10 | 1 | 1 | 12 |
| Kingsword Academy | 7 | 0 | 0 | 7 |
| MFC Christian School | 8 | 1 | 1 | 10 |
| Mohammed Ebrahim School | 21 | 0 | 0 | 21 |
| Phoenix Muslim School | 11 | 0 | 0 | 11 |
| Sathya Sai School | 17 | 0 | 2 | 19 |
| Total | 211 | 19 | 14 | 244 |
| Variable Code | N | Min. | Max. | Mean | Std. Dev. | Skewness | Kurtosis | ||
|---|---|---|---|---|---|---|---|---|---|
| Statistic | Statistic | Statistic | Statistic | Statistic | Statistic | Std. Error | Statistic | Std. Error | |
| IP11 | 221 | 1 | 5 | 4.53 | 0.917 | −2.317 | 0.164 | 5.354 | 0.326 |
| RP2 | 245 | 1 | 5 | 4.36 | 0.763 | −1.314 | 0.156 | 2.441 | 0.310 |
| RP3 | 244 | 1 | 5 | 4.43 | 0.678 | −1.180 | 0.156 | 2.167 | 0.310 |
| RP4 | 242 | 1 | 5 | 4.17 | 1.053 | −1.474 | 0.156 | 1.891 | 0.312 |
| RP6 | 233 | 1 | 5 | 4.05 | 1.041 | −1.144 | 0.159 | 0.974 | 0.318 |
| RP9 | 244 | 1 | 5 | 4.25 | 0.910 | −1.465 | 0.156 | 2.324 | 0.310 |
| RP10 | 245 | 1 | 5 | 4.37 | 0.739 | −1.393 | 0.156 | 3.081 | 0.310 |
| RP11 | 245 | 1 | 5 | 4.38 | 0.751 | −1.034 | 0.156 | 0.851 | 0.310 |
| RP12 | 244 | 2 | 5 | 4.41 | 0.751 | −1.188 | 0.156 | 0.993 | 0.310 |
| LG1 | 244 | 1 | 5 | 4.31 | 0.742 | −0.990 | 0.156 | 1.223 | 0.310 |
| LG3 | 244 | 1 | 5 | 4.33 | 0.785 | −1.268 | 0.156 | 2.099 | 0.310 |
| LG4 | 241 | 1 | 5 | 4.51 | 0.678 | −1.440 | 0.157 | 2.767 | 0.312 |
| LG5 | 243 | 1 | 5 | 4.23 | 0.809 | −1.002 | 0.156 | 1.196 | 0.311 |
| LG6 | 242 | 3 | 5 | 4.61 | 0.560 | −1.094 | 0.156 | 0.210 | 0.312 |
| LG7 | 244 | 2 | 5 | 4.52 | 0.611 | −1.020 | 0.156 | 0.567 | 0.310 |
| LG8 | 242 | 1 | 5 | 4.22 | 0.820 | −1.254 | 0.156 | 2.241 | 0.312 |
| LG9 | 242 | 1 | 5 | 4.24 | 0.791 | −1.378 | 0.156 | 3.291 | 0.312 |
| LG10 | 241 | 1 | 5 | 4.35 | 0.755 | −1.497 | 0.157 | 3.759 | 0.312 |
| LG11 | 241 | 1 | 5 | 4.25 | 0.735 | −1.009 | 0.157 | 2.044 | 0.312 |
| LG12 | 242 | 1 | 5 | 4.21 | 0.873 | −1.245 | 0.156 | 1.870 | 0.312 |
| LG13 | 240 | 1 | 5 | 4.25 | 0.837 | −1.155 | 0.157 | 1.613 | 0.313 |
| LG14 | 244 | 1 | 5 | 4.08 | 0.869 | −0.986 | 0.156 | 1.480 | 0.310 |
| Kolmogorov–Smirnov a | Shapiro–Wilk | |||||
|---|---|---|---|---|---|---|
| Statistic | df | Sig. | Statistic | df | Sig. | |
| IP11 | 0.418 | 216 | <0.001 | 0.571 | 216 | <0.001 |
| LG9 | 0.262 | 216 | <0.001 | 0.759 | 216 | <0.001 |
| LG10 | 0.279 | 216 | <0.001 | 0.729 | 216 | <0.001 |
| Perspectives | Cronbach’s Alpha (Reliability) | KMO (Sample Adequacy) | Bartlett (Sphericity) | Variance Explained |
|---|---|---|---|---|
| Student perspective | 0.933 | 0.940 | p ≤ 0.05 | 61.30% |
| Student academic performance | 0.926 | |||
| Good behaviour of the students | 0.776 | |||
| Internal perspective for academic excellence | 0.874 | 0.857 | p ≤ 0.05 | 66.35% |
| Process for academic excellence | 0.871 | |||
| Process of student behaviour | 0.741 | |||
| Learning and Growth Perspective | 0.944 | |||
| Excellent teacher quality | 0.933 | |||
| Adequate infrastructure | 0.907 | 0.920 | p ≤ 0.05 | 62.12% |
| Functional classes and toilets | 0.852 | |||
| Electricity & water | 0.770 | |||
| Internet | *** | |||
| Resource perspective | 0.873 | 0.831 | p ≤ 0.05 | 64.38% |
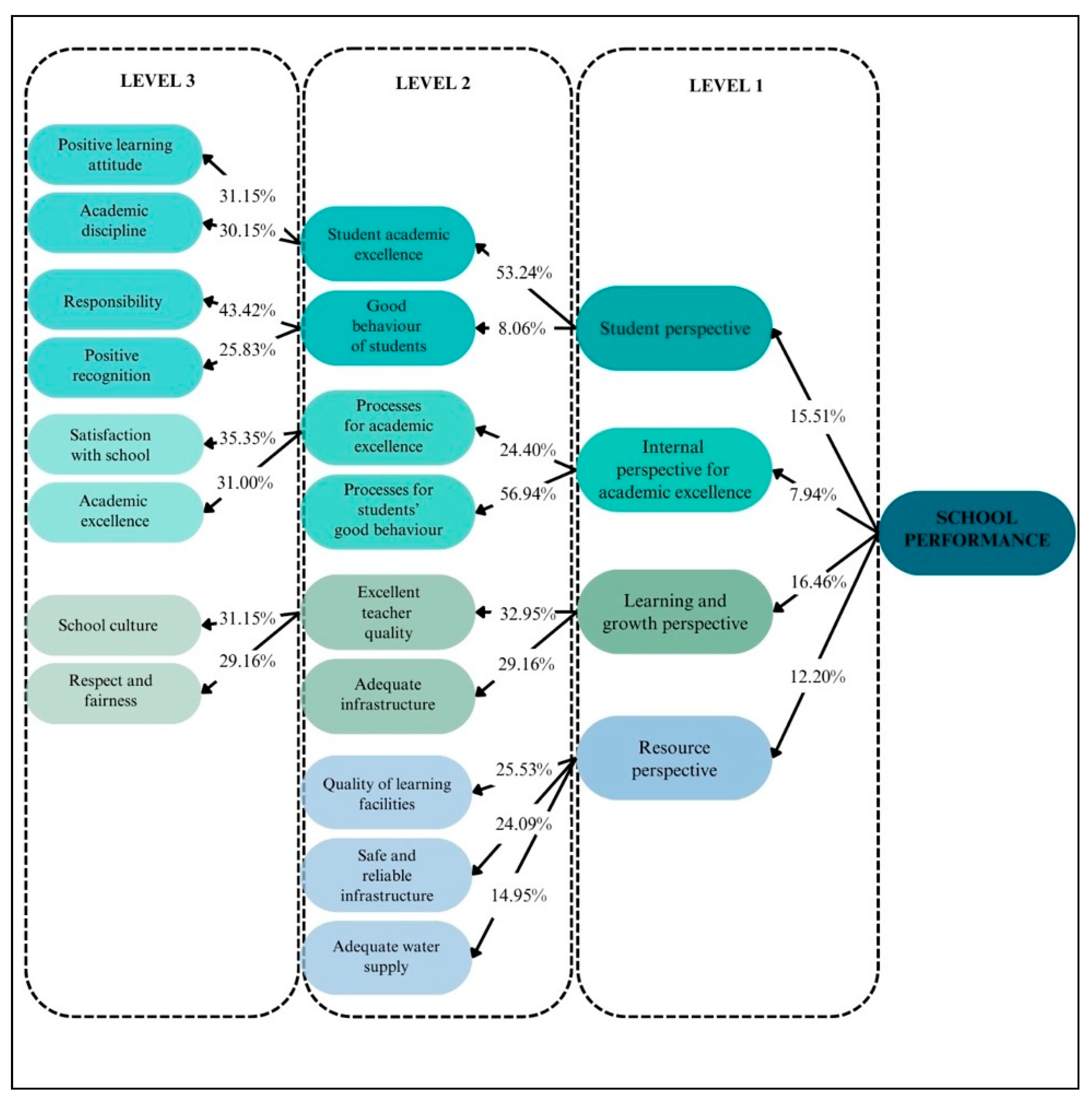
| Student Perspective (15.51%) | Internal Perspective for Academic Excellence (7.94%) | Learning and Growth (16.46%) | Resource Perspective (12.20%) | |||||||||
|---|---|---|---|---|---|---|---|---|---|---|---|---|
| Student academic excellence (53.24%) | Good behavior of students (8.06%) | Process for academic excellence (24.40%) | Process of students’ behaviour (56.94%) | Excellent teacher quality (32.95%) | Adequate infrastructure (69.01%) | Quality of learning facilities (25.53%) | Safe & Reliable infrastructure (24.07%) | Adequate water supply (14.95%) | ||||
| Positive learning attitude | Academic discipline | Responsibility | Positive recognition | Satisfaction with school | Academic excellence | School culture | Respect & fairness | |||||
| SP1 0.728 | SP7 0.606 | SP12 0.806 | SP14 0.878 | IP1 0.887 | IP8 0.766 | IP5 0.868 | LG1 0.700 | LG2 0.628 | LG9 0.751 | RP5 0.790 | RP1 0.755 | RP11 0.866 |
| SP2 0.761 | SP9 0.751 | SP16 0.726 | SP15 0.786 | IP2 0.878 | IP10 0.607 | IP6 0.882 | LG7 0.634 | LG3 0.812 | LG14 0.872 | RP6 0.726 | RP2 0.893 | RP12 0.880 |
| SP3 0.772 | SP10 0.728 | SP17 0.853 | IP3 0.906 | IP11 0.607 | IP7 0.696 | LG8 0.628 | LG4 0.840 | LG15 0.864 | RP7 0.600 | RP3 0.832 | ||
| SP4 0.706 | SP11 0.833 | SP18 0.809 | IP4 0.890 | SL1 0.657 | IP9 0.511 | LG10 0.784 | LG5 0.745 | RP8 0.450 | RP4 0.506 | |||
| SP5 0.569 | SP13 0.705 | SL2 0.815 | LG11 0.661 | LG6 0.565 | RP9 0.536 | |||||||
| SP6 0627 | SP19 0.565 | SL3 0.737 | LG12 0.700 | RP10 0.595 | ||||||||
| SP8 0.630 | LG13 0.737 | RP13 0.701 | ||||||||||
| 31.15% | 30.15% | 43.42% | 25.83% | 35.35% | 31.00% | 56.94% | 24.09% | 24.08% | 69.01% | 25.53% | 24.07% | 14.95% |
| Level 2 Sub-Antecedent | Influence | Level 3 Sub-Antecedent | Influence |
|---|---|---|---|
| Student academic excellence (SAE) | 8.26% | Positive Learning Attitude (PLA) | 2.50% |
| Good behaviour of students (GBS) | 1.25% | Academic Discipline (AD) | 2.40% |
| Processes for academic excellence (PAE) | 1.93% | Responsibility | 0.54% |
| Processes for good behaviour (PGB) | 4.52% | Positive Recognition (PR) | 0.32% |
| Excellent teacher quality (ETQ) | 5.42% | Satisfaction with School (SS) | 0.68% |
| Adequate infrastructure (AI) | 4.79% | Academic Excellence | 0.60% |
| Quality of learning facilities (QLF) | 3.11% | School Culture | 1.69% |
| Safe and reliable infrastructure (SRI) | 2.93% | Respect and fairness | 1.59% |
| Adequate water supply (AWS) | 1.82% |
Disclaimer/Publisher’s Note: The statements, opinions and data contained in all publications are solely those of the individual author(s) and contributor(s) and not of MDPI and/or the editor(s). MDPI and/or the editor(s) disclaim responsibility for any injury to people or property resulting from any ideas, methods, instructions or products referred to in the content. |
© 2026 by the authors. Licensee MDPI, Basel, Switzerland. This article is an open access article distributed under the terms and conditions of the Creative Commons Attribution (CC BY) license.
Share and Cite
Nag, D.; Bisschoff, C.A.; Botha, C.J. Validating a Theoretical Model to Measure Performance Management in South African Private Secondary Schools. Adm. Sci. 2026, 16, 71. https://doi.org/10.3390/admsci16020071
Nag D, Bisschoff CA, Botha CJ. Validating a Theoretical Model to Measure Performance Management in South African Private Secondary Schools. Administrative Sciences. 2026; 16(2):71. https://doi.org/10.3390/admsci16020071
Chicago/Turabian StyleNag, Debapriyo, Christo Alfonzo Bisschoff, and Christoffel Jacobus Botha. 2026. "Validating a Theoretical Model to Measure Performance Management in South African Private Secondary Schools" Administrative Sciences 16, no. 2: 71. https://doi.org/10.3390/admsci16020071
APA StyleNag, D., Bisschoff, C. A., & Botha, C. J. (2026). Validating a Theoretical Model to Measure Performance Management in South African Private Secondary Schools. Administrative Sciences, 16(2), 71. https://doi.org/10.3390/admsci16020071

