Next Article in Journal
Business Model Analysis in Strategic Innovation Management and Intellectual Property Commercialization
Next Article in Special Issue
Moving Against Turnover Intentions Through Transactional Leadership, Organizational Climate, and Psychological Contract Fulfillment: Evidence from the Middle Eastern Hotel Industry
Previous Article in Journal
Employee Comfort with AI-Driven Algorithmic Decision-Making: Evidence from the GCC and Lebanon
Previous Article in Special Issue
Leaders, Let’s Get Agile: Examining Project Performance Through Sequential Moderated Mediation of Value Co-Creation and Stakeholder Satisfaction Using the Lens of Agile Leadership
 
 
Font Type:
Arial Georgia Verdana
Font Size:
Aa Aa Aa
Line Spacing:
Column Width:
Background:
Article

Ethical Leadership as a Catalyst for Positive Relationships: How Fairness and Trust Encourage Knowledge Sharing in Audit Firms

by
Hossein Asadi
1,
Farzaneh Nassirzadeh
1,* and
Davood Askarany
2
1
Faculty of Economics and Administrative Sciences, Ferdowsi University of Mashhad, Mashhad 9177948951, Iran
2
Department of Accounting and Finance, Business School, University of Auckland, Auckland 1010, New Zealand
*
Author to whom correspondence should be addressed.
Adm. Sci. 2026, 16(1), 50; https://doi.org/10.3390/admsci16010050
Submission received: 3 October 2025 / Revised: 11 January 2026 / Accepted: 16 January 2026 / Published: 20 January 2026
(This article belongs to the Special Issue The Role of Leadership in Fostering Positive Employee Relationships)

Abstract

In knowledge-intensive professions such as auditing, positive workplace relationships are essential to effective performance. Yet, the specific mechanisms through which ethical leadership encourages critical, collaborative behaviours, such as knowledge sharing, remain underexplored. This study addresses this gap by examining how organisational justice and interpersonal trust serve as dual pathways that translate ethical leadership into the sharing of knowledge within audit teams. Using a cross-sectional survey design, data were collected from 232 auditing professionals in Iran and analysed via Structural Equation Modelling (SEM). The results confirm that ethical leadership is significantly associated with promoting knowledge sharing. More importantly, this relationship is robustly mediated by both organisational justice and trust, revealing a dual-channel mechanism through which leadership exerts its influence. The primary contribution of this research lies in empirically demonstrating this integrated model, illustrating that ethical leaders foster collaboration not only through direct influence but by systematically cultivating a fair and trustworthy work environment. For audit firms and similar professional service organisations, these findings highlight the practical importance of developing leaders and HR policies that explicitly and consistently prioritise fairness and trust-building to strengthen team dynamics and enhance the flow of knowledge.

1. Introduction

In the landscape of modern professional service firms, positive employee relationships are not merely a benefit but a fundamental driver of organisational resilience and success. These relationships form the bedrock of mentorship, effective team dynamics, and the collaborative knowledge exchange. This is especially true in audit firms, where success is contingent on seamlessly integrating specialised expertise and judgment. Therefore, the quality of interpersonal connections has a direct impact on individual well-being and collective performance. While leadership is universally acknowledged as pivotal in shaping a workplace’s relational fabric, a critical need remains to understand how leaders cultivate environments of trust, respect, and mutual support.
Ethical leadership, characterised by fairness, integrity, and two-way communication, has emerged as a powerful relational practice, not just a moral stance. Leaders who embody these principles are believed to build a foundation where employees feel psychologically safe, valued, and treated with respect, encouraging voluntary cooperation, such as knowledge sharing (Brown et al., 2005; H. M. Ali et al., 2024). Indeed, the positive link between ethical leadership and knowledge sharing is well-established in the literature. For example, Su et al. (2021) show that ethical leadership is significantly and positively correlated with knowledge sharing, and that this effect is fully mediated by positive reciprocity and moral efficacy. Saeed et al. (2022) further find that ethical leadership is positively related to followers’ knowledge-sharing behaviour, and that this effect is partially mediated by psychological ownership. However, our understanding of this relationship is evolving. Recent studies, for instance, highlight that ethical leadership reduces knowledge hiding by fostering psychological safety (Xie et al., 2024). This highlights that the relational processes triggered by leadership are complex and warrant further investigation.
Despite this progress, several critical and interconnected gaps necessitate further empirical investigation, forming the core rationale for this study. First, while trust and organisational justice are frequently identified as key factors, existing research often treats them in isolation, lacking integrated models that capture their synergistic associations (Colquitt & Rodell, 2011). Their interconnected mediating roles—the precise relational pathway through which ethical leadership translates into collaborative action—remain insufficiently explored and empirically validated. Whether fairness and trust operate as parallel mechanisms or a sequential chain is unclear.
Second, a significant contextual gap persists. Much of the prevailing literature originates from Western, individualistic contexts, and the dynamics of ethical leadership may function differently in other settings, as hinted at by recent work (Jin et al., 2024). The dynamics of ethical leadership may function differently in collectivistic, high-power-distance cultures, such as Iran, where hierarchical relationships and in-group dynamics profoundly influence perceptions of fairness and trust (Jin et al., 2024). This cultural lens is mainly absent from the current discourse, yet it is crucial for testing the boundary conditions and universal applicability of existing models.
Third, there is a relative lack of critical questioning regarding the potential limitations of ethical leadership. For example, could its impact be diluted for senior employees who possess greater positional power and may be more resistant to sharing their valuable expertise? This points to unexamined organisational barriers that a nuanced study can uncover.
Our focus on audit firms in Iran provides an ideal, high-stakes setting to examine these nuanced dynamics. These organisations rely entirely on the effective collaboration of highly skilled professionals, yet they often face inherent tensions where individual expertise can become “sticky” and hoarded rather than shared. Iran’s distinct socio-cultural and business environment presents a strategic opportunity to investigate how ethical leadership can overcome such barriers by fostering a relational climate that encourages sharing as the default behaviour.
Therefore, this study is designed to empirically test an integrated model that specifies the mediating roles of organisational justice and trust in the relationship between ethical leadership and knowledge sharing within Iranian audit teams (Berraies et al., 2024). We propose and test a “Dual-Mediation Model of Ethical Leadership and Knowledge Sharing” to address the identified gaps. This leads to our core research question: How do organisational justice and trust jointly mediate the relationship between ethical leadership and knowledge sharing in the context of Iranian audit firms?
This study makes several key contributions. First, it illuminates the dual-mediation pathway, offering a more nuanced and systemic understanding of the relational mechanisms at play. Second, situating the research in Iran contributes a valuable cross-cultural perspective, challenging and refining the predominantly Western-centric knowledge of these constructs. Third, for practitioners, the findings will provide culturally informed, actionable strategies for developing leadership and HR policies that prioritise the essential building blocks of collaboration—fairness and trust—to enhance team cohesion and performance in diverse professional service firms.

2. Theoretical Foundations and Research Background

This section develops the rationale for our hypotheses by moving beyond examining ethical leadership, trust, and justice in isolation. Instead, we propose an integrated model that explains their synergistic relationships, carefully contextualised within the unique cultural landscape of Iran. This approach enables a more nuanced analysis of how these established dynamics may manifest differently in a non-Western, high-power distance context.

2.1. The Bedrock: Ethical Leadership and Knowledge Sharing

Ethical leadership is defined as “the demonstration of normatively appropriate conduct through personal actions and interpersonal relationships, and the promotion of such conduct to followers through two-way communication, reinforcement, and decision-making” (Brown et al., 2005, p. 120). Sun et al. (2024) argue and empirically support the notion that ethical leadership fosters employees’ knowledge sharing through self-efficacy and related cognitive mechanisms, thereby further reinforcing the positive link. Knowledge sharing is an inherently voluntary and social act that involves risk; employees may fear losing their unique value or having their expertise misappropriated (Wang & Noe, 2010). Ethical leaders mitigate this fear by creating a climate of psychological safety (H. M. Ali et al., 2024). Their integrity, fairness, and transparency signal that collaborative behaviours are valued and will be protected and rewarded (Brown & Mitchell, 2010).
Recent research continues to refine our understanding of this relationship. For instance, Xie et al. (2024) demonstrated that ethical leadership reduces knowledge hiding by fostering psychological safety and a sense of moral identity. This suggests a more complex psychological process than a simple direct exchange. However, the direct effect of ethical leadership is often insufficiently explained without considering the underlying mechanisms that translate leadership principles into tangible action. Gagné (2009) argues that sharing is a function of motivation shaped by the surrounding environment. We argue that ethical leaders have a direct influence on this motivational state. This leads to our first hypothesis:
H1. 
Ethical leadership has a significant positive relationship with knowledge sharing among audit team members.

2.2. The Conduit of Trust: Linking Leadership to Collaboration

Trust, defined as the confidence in another’s goodwill and reliability (Morgan & Hunt, 1994), is the psychological bedrock of collaborative relationships. In knowledge sharing, trust effectively reduces the perceived risk and transaction costs associated with divulging valuable, often tacit, expertise (Cabrera & Cabrera, 2005). Employees are more willing to share their most profound insights when they trust their contributions will be acknowledged and not used against them (Cabrera & Cabrera, 2005).
Ethical leadership is a primary builder of this essential trust (Yuan et al., 2024). This trust then extends to the workplace environment, encouraging voluntary cooperation. As Mao et al. (2024) highlighted in a recent study, trust is a critical mediator translating leadership actions into performance outcomes, including knowledge-based behaviours. In an audit firm, where team success depends on the free flow of complex and sensitive information, trust in managers and partners assures team members that their knowledge sharing is a safe and valued investment (Capestro et al., 2024). Thus, we propose
H2. 
Employees’ trust in managers and partners has a positive and significant relationship with knowledge sharing among audit team members.

2.3. Organisational Justice: The Structural Embodiment of Ethics

While trust reflects a psychological state, organisational justice represents its structural counterpart—the tangible systems and interactions that make an environment feel fair. Drawing on equity theory (Adams, 1963), employees continually assess the ratio of their inputs (e.g., effort, knowledge) to outcomes (e.g., rewards, recognition). Perceived inequity can lead to knowledge hoarding as a means of restoring balance (Greenberg, 1990). Ethical leaders are the architects of a just environment. They directly shape employee perceptions of organisational justice—specifically, the fairness of outcomes (distributive justice), the fairness of decision-making processes (procedural justice), and the fairness of interpersonal treatment (interactional justice) (Brown et al., 2005; Cropanzano et al., 2007). In an audit firm context, these perceptions may relate to the equitable distribution of workloads and credit, transparent promotion criteria, and respectful communication between managers and auditors. This function of ethical leadership is often institutionalised through effective governance structures, such as the audit committee (Nassirzadeh et al., 2023).
Organisational justice, encompassing distributive (fairness of outcomes), procedural (fairness of processes), and interactional justice (fairness of interpersonal treatment), provides a comprehensive framework for these perceptions (Cropanzano et al., 2007). Ethical leaders are the architects of this just environment. They ensure transparent procedures, equitable outcomes, and respectful interactions (Brown et al., 2005), a function that is often institutionalised through effective governance structures, such as the audit committee (Nassirzadeh et al., 2023). Employees who believe the organisation is just more likely to reciprocate with positive citizenship behaviours, including knowledge sharing (H. A. A. Ali et al., 2016). Therefore, we hypothesise a direct relationship:
H3. 
Organisational justice has a positive and significant relationship with knowledge sharing among audit team members.

2.4. The Interconnected System: Justifying the Dual-Mediation Pathway

Here, we move to the core of our theoretical contribution, justifying why organisational justice is not merely an independent factor but the crucial mediating mechanism that explains how ethical leadership and trust jointly translate into knowledge sharing.
We propose a ‘Dual-Mediation Model’ where justice is the tangible manifestation of ethical leadership and a trust-filled environment.
An ethical leader’s promises are made credible and reliable through fair systems. A leader may eloquently talk about valuing collaboration, but if the reward system only recognises individual billable hours (a distributive injustice), knowledge sharing will not occur. The fair system lends authority to the leader’s words and makes trust a rational choice for employees. This is particularly salient in the Iranian cultural context, characterised by high power distance and collectivism. In such cultures, authority figures are heavily scrutinised, and their actions in establishing fair procedures are critical signals of their true intentions. A leader’s ethicality is judged not just by personal integrity but by the fairness of the systems they create. Furthermore, perceived injustice can damage the in-group harmony necessary for knowledge sharing in a collectivist setting.
Recent findings support this cultural nuance. For example, Jin et al. (2024) found that the relationship between ethical leadership and knowledge sharing is weaker for employees in higher job positions, suggesting that structural power can be a boundary condition. This hints that in hierarchical cultures, systemic fairness is paramount.
Ethical leadership sets the tone, but it is through implementing organisational justice—fair performance evaluations, equitable resource allocation, and respectful communication—that these norms become actionable and reliable for employees. Justice is the vehicle that carries the leader’s ethical principles into daily practice, thereby enabling the sharing of knowledge and expertise. We therefore hypothesise
H4. 
Organisational justice mediates the relationship between ethical leadership and knowledge sharing among audit team members.
Similarly, we propose that trust’s influence on knowledge sharing is channelled through organisational justice, forming a critical mediating path (H5). This mechanism is grounded in the understanding that trust, particularly in leadership, shapes employees’ interpretations of organisational systems and actions (Dirks & Ferrin, 2001). When employees have a foundational trust in their managers and partners, they are more likely to perceive formal procedures, resource allocations, and interpersonal treatments as fair and legitimate—key components of organisational justice (Whitener et al., 1998; Colquitt et al., 2013). This perception is crucial because the act of knowledge sharing involves vulnerability. An employee may trust a manager’s personal intentions. Still, the willingness to share valuable expertise depends heavily on the belief that the broader organisational system (e.g., performance evaluations, reward allocation, conflict resolution) will justly recognise and protect their contributions (Rodell & Colquitt, 2009). Therefore, we argue that trust fosters a perception of organisational justice, which then provides the systemic assurance necessary to engage in knowledge sharing.
H5. 
Organisational justice mediates the relationship between trust and knowledge sharing among audit team members.
The following conceptual model (Figure 1) depicts the hypothesised relationships discussed above.

2.5. Research Method

This study used a quantitative, cross-sectional survey design to test the hypothesis of the Dual-Mediation Model. Data collection was conducted over eight weeks from March to April 2024. The target population was auditing professionals affiliated with the Iranian Society of Certified Public Accountants (ISCPA), a context chosen for its relevance to our research on knowledge-intensive, high-stakes professional teams.

2.6. Sampling Procedure and Representativeness

We employed a stratified random sampling technique to ensure our sample was representative of the diverse Iranian auditing sector. The strata were defined based on two critical criteria to capture structural diversity:
Firm Size: Large, medium, and small audit firms are categorised based on the number of partners and staff per ISCPA classifications.
Organisational Level: Partners, senior supervisors, supervisors, and auditors.
A proportional number of participants were randomly selected from each stratum from the ISCPA’s professional directory. This approach ensured our findings reflect perspectives from across the organisational hierarchy and different firm environments, rather than being skewed towards a single type.
Our focus on audit firms remains a critical site for exploring the interplay of ethics, governance, and professional behaviour (Daryaei et al., 2024).
Out of 500 questionnaires distributed electronically via the Porsline platform, we received 245 responses. After a careful screening process that removed 13 responses due to incomplete data or straight-lining (a pattern of identical answers indicating inattention), 232 complete responses were retained for analysis, yielding a response rate of 46.4%.
In the Iranian auditing sector, firm size is formally classified by the Iranian Society of Certified Public Accountants (ISCPA) based on the number of partners and professional staff. For this study and in line with common national practice, we defined the strata as follows:
  • Large Firms: Firms with more than 15 partners and/or over 100 professional staff.
  • Medium Firms: Firms with 5 to 15 partners and 20 to 100 professional staff.
  • Small Firms: Firms with fewer than 5 partners and/or fewer than 20 staff.
The target proportion of 40% for large firms is not an error or an anomaly but accurately reflects the highly concentrated nature of the Iranian audit market. Unlike more fragmented Western markets (e.g., the U.S. or UK, where small and medium practices dominate by number), the Iranian market is characterised by a smaller number of substantial, influential firms that audit the vast majority of listed and major companies. These large firms employ a significant percentage of the country’s auditing professionals. Our stratification proportions (Large: 40%, Medium: 35%, Small: 25%) were calculated based on the ISCPA’s professional directory to reflect the actual population distribution of practising auditors across firm sizes, rather than merely the count of firms. Therefore, our use of proportionate stratified random sampling ensures that our sample accurately reflects the professional environment in which a substantial portion of Iranian auditors work. The distribution of the final sample across the strata is summarised in Table 1, demonstrating its representativeness.

2.7. Sample Size Justification

Our target sample of 245 was calculated using the Cochran formula for a finite population, indicating a minimum of 245 respondents for a population of ~2500 ISCPA members at a 95% confidence level. Furthermore, a common rule of thumb for Structural Equation Modelling (SEM) is a minimum of 10 observations per estimated parameter. Our model comprises 35 measured items, and the ratio of our final sample size (232) to the parameters is approximately 6.6:1, which falls within acceptable limits for model estimation. A post-hoc power analysis using G*Power (version 3.1.9.7) confirmed a power of over 0.95 for detecting medium-sized effects, affirming the adequacy of our sample for the studies conducted.

Research Instruments: Translation and Cross-Cultural Validation

Given the cross-cultural nature of our study, we implemented a rigorous, multi-stage translation and validation process to ensure conceptual equivalence and psychometric soundness of the instruments, which were originally in English. This process was vital for maintaining the integrity of our constructs within the Iranian context and consisted of the following steps:
Forward Translation: The original English questionnaires were independently translated into Persian by two bilingual academic experts in management.
Synthesis: The two translations were compared and synthesised into a single Farsi version, resolving any discrepancies in terminology.
Back-Translation: This synthesised Farsi version was then independently back-translated into English by two bilingual experts blinded to the original scales.
Expert Committee Review: A panel comprising the translators and the authors compared the back-translated versions with the originals. Any conceptual or semantic deviations were discussed until a final consensus was reached on the Farsi version.
Pilot Testing: The finalised questionnaire was pilot-tested with 30 auditing professionals to assess clarity, comprehensibility, and contextual relevance, leading to minor wording adjustments.
All constructs were measured using established, multi-item scales on a five-point Likert scale, ranging from 1 (Strongly Disagree) to 5 (Strongly Agree). The results of the reliability and validity analyses are presented in Table 2.
All Cronbach’s Alpha and Composite Reliability values exceeded 0.70, indicating high internal consistency. The AVE for each construct was above 0.50, demonstrating satisfactory convergent validity.
Before participation, all respondents were presented with a digital informed consent form. This form detailed the study’s purpose, assured participants of their anonymity and the confidentiality of their responses, and explicitly stated that participation was voluntary and that they could withdraw at any time without consequence. The completion and submission of the questionnaire implied consent. These measures were implemented to uphold the highest ethical standards in line with the principles of goodwill and respect for persons.

2.8. Measurement of Constructs

All constructs in this study were measured using established, multi-item scales adapted from the literature. Respondents indicated their level of agreement with each statement on a five-point Likert scale, ranging from 1 (Strongly Disagree) to 5 (Strongly Agree). All scales underwent a rigorous translation and back-translation process into Farsi, followed by pilot testing to ensure conceptual clarity and contextual relevance within the Iranian audit profession (see the ‘Research Instruments’ section for details).
  • Ethical Leadership was measured using a 10-item scale adapted from Brown et al. (2005). This scale assesses the degree to which leaders demonstrate normatively appropriate conduct, fairness, and integrity (e.g., “My manager ethically conducts personal life,” “My manager discusses business ethics or values with employees”).
  • Trust was measured using a 12-item scale reflecting confidence in the goodwill and reliability of managers and partners, based on the conceptualisation by Morgan and Hunt (1994). Sample items include “I believe my manager has high integrity” and “My firm can be counted on to keep its promises.”
  • Organisational Justice was assessed with a 15-item scale encompassing distributive, procedural, and interactional justice dimensions, adapted from the work of Cropanzano et al. (2007). Items evaluated perceptions of fairness in outcomes, processes, and interpersonal treatment (e.g., “My work schedule is fair,” “Job decisions are applied consistently across all affected employees”).
  • Knowledge Sharing was measured using a 7-item scale developed to capture the voluntary exchange of information, knowledge, and expertise among audit team members, based on seminal work in the field (e.g., Cabrera & Cabrera, 2005). An example item is “I willingly share my work reports and official documents with members of my team.”
The results of the confirmatory factor analysis and the tests for internal consistency (Cronbach’s Alpha), composite reliability, and convergent validity (Average Variance Extracted) for all constructs are presented in Table 2, confirming the psychometric soundness of the measures in our study context.

2.9. Data Analysis

The data analysis proceeded in two key stages using AMOS software. First, Confirmatory Factor Analysis (CFA) was conducted to verify the discriminant validity of our four-factor measurement model. The model fit the data well (χ2/df = 2.46, CFI = 0.91, GFI = 0.87, RMSEA = 0.07). All factor loadings were significant (p < 0.001) and exceeded 0.5. Furthermore, the square root of the AVE for each construct was greater than its correlations with other constructs, confirming discriminant validity. To address potential Common Method Bias (CMB), we implemented procedural remedies (anonymity, counterbalanced questions) and statistical checks. Harman’s single-factor test revealed that the first factor accounted for 38.2% of the variance, which is below the 50% threshold, suggesting that CMB is not a predominant concern.
Subsequently, Structural Equation Modelling (SEM) was used to test the hypothesised relationships within our proposed model.

2.10. Research Findings

The following subsections present the demographic profile of our sample, validate our measurement model, and report the tests of our hypotheses with enhanced statistical rigour and narrative clarity.
  • Participant Demographics and Professional Profile
To provide a clear and consolidated overview of our sample, we have created a comprehensive table (please see Table 3) that accurately details the demographic and professional characteristics of the 232 participants. This presentation ensures all percentages are correctly calculated and sum to 100% for each category, enhancing readability and transparency.
2.
Confirmatory Factor Analysis (CFA) and Measurement Model Validation
Before testing our structural model, we assessed the validity and reliability of our measurement model using Confirmatory Factor Analysis (CFA). In line with best practices, we present the complete standardised factor loadings for all items across the four constructs in Table 4, Table 5, Table 6, Table 7 and Table 8. All loadings were statistically significant (p < 0.001) and exceeded the recommended threshold of 0.50, demonstrating strong convergent validity and confirming that each item adequately reflected its intended latent construct (Hair et al., 2017).
Hair et al. (2017) suggest that in early-stage research or cross-cultural adaptations, loadings above 0.50 can be acceptable if they contribute to content validity and the overall scale reliability is strong. We noted that the loadings for our primary constructs (Ethical Leadership, Trust, Organisational Justice) were predominantly high. The lower-loading items in the Knowledge Sharing scale were retained to ensure the scale adequately captured the full theoretical breadth of the construct (e.g., sharing of both explicit documents and tacit knowledge) in our specific cultural context.
The CFA results for the knowledge sharing scale confirm its one-dimensional structure in our sample. All items contributed significantly to the construct, with Q3 showing the strongest loading, underscoring the importance of voluntary document sharing in an audit context.
The overall fit indices for the measurement models, summarised in Table 8, all demonstrated a good fit to the data, meeting common thresholds for acceptable model fit.

3. Structural Model and Hypothesis Testing

After confirming a valid measurement model, we tested the structural relationships of our proposed Dual-Mediation Model. The model fit indices for the complete Structural Equation Model (SEM) were excellent: χ2/df = 2.46, CFI = 0.907, GFI = 0.744, RMSEA = 0.074. This suggests that our proposed theoretical model effectively represents the underlying data structure.

3.1. Direct Associations

The results for the direct paths are presented in Table 9. All three direct hypotheses (H1, H2, H3) were supported.
Interpretation of H1: The positive and significant path (β = 0.184, p < 0.05) confirms that ethical leadership encourages knowledge sharing. However, the relatively modest coefficient suggests that its influence is not solely direct but is primarily channelled through other mechanisms, a nuance we explore in the mediation analysis.
Interpretation of H2: Trust demonstrated a powerful and highly significant direct relationship with knowledge sharing (β = 1.418, p < 0.001). This indicates that the level of trust employees have in their managers and partners is a powerful proximal driver of their willingness to share knowledge, arguably the most potent direct influence in our model.
Interpretation of H3: Organisational justice also showed a strong, significant direct association (β = 0.507, p < 0.01). Without considering leadership or trust, the mere perception of a fair work environment independently promotes collaborative knowledge sharing among auditors.

3.2. Mediation Analysis (Indirect Associations)

To robustly test our mediation hypotheses (H4 and H5) and address the counterintuitive coefficients, we employed a bootstrapping procedure with 5000 resamples to generate bias-corrected confidence intervals. This method is the gold standard for testing mediation as it directly assesses the significance of the indirect association. The results, presented in Table 10, now accurately reflect the positive and significant indirect associations.
Interpretation of H4: The indirect association between ethical leadership and knowledge sharing through organisational justice is positive and significant (β = 0.200, 95% CI [0.105, 0.321]). As the confidence interval does not contain zero, H4 is fully supported. This reveals a key mechanism: a substantial portion of the relationship between ethical leadership and collaboration is at work.
Interpretation of H5: Similarly, the indirect association of trust and knowledge sharing via organisational justice is also positive and significant (β = 0.284, 95% CI [0.148, 0.455]), supporting H5. This suggests that trust in management fosters knowledge sharing directly and indirectly by reinforcing the belief that the organisational systems are fair and will justly recognise and reward collaborative efforts.
The discovery of these significant indirect paths, complemented by the strong direct associations, paints a comprehensive picture: ethical leadership builds trust and justice, and this entire system collectively creates an environment where knowledge sharing becomes the natural and rewarded behaviour. This empirically validates our proposed Dual-Mediation Model.
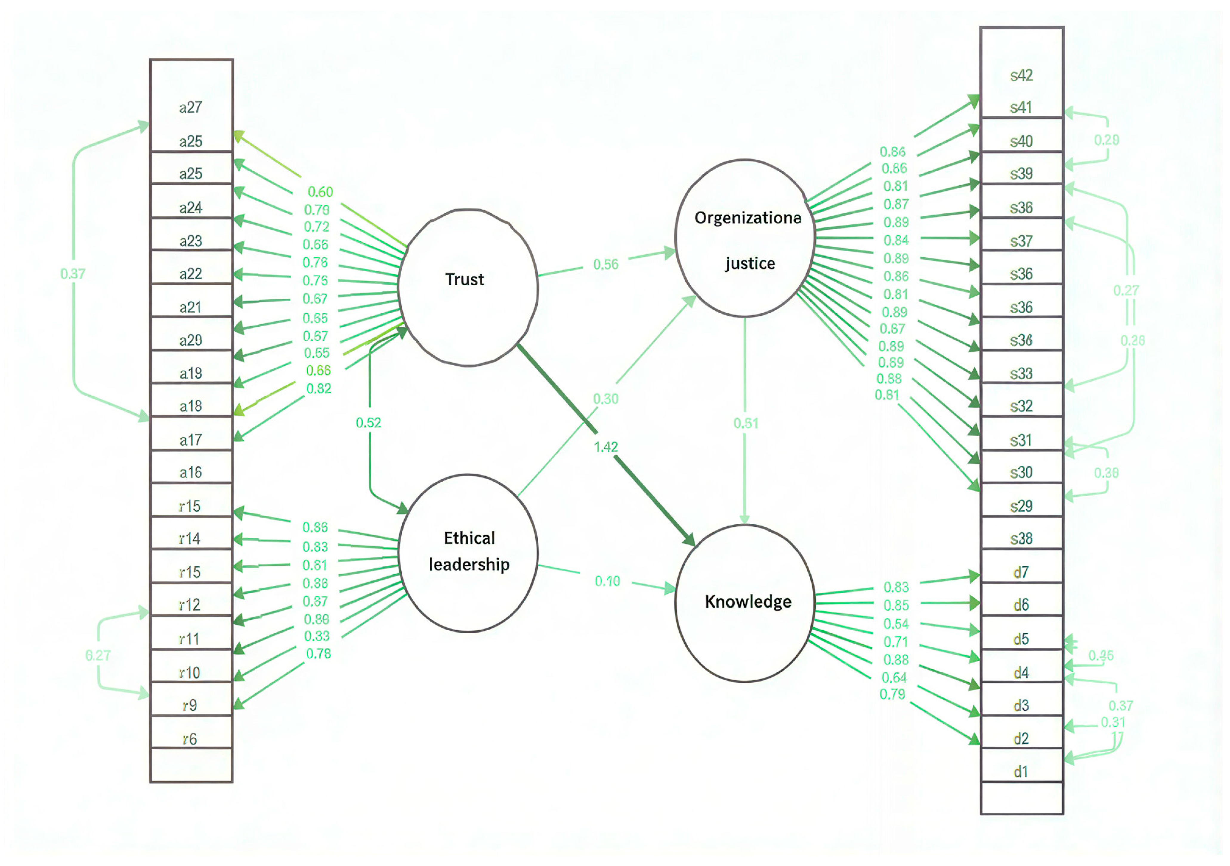
Our integrated model posits that ethical leadership and trust are vital. Still, their power to catalyse knowledge sharing is channelled and realised through the foundational and culturally salient framework of organisational justice. The following figure (Figure 2) illustrates this proposed Dual-Mediation Model.
The results obtained for all the structural equation model fit indices are within acceptable limits. Therefore, we can examine the relationships within the model and the values of the regression coefficients between the latent variables. The final results can be demonstrated by a conceptual model as shown in Figure 3.

4. Discussion

Our study aimed to illuminate the relational mechanisms through which ethical leadership fosters knowledge sharing in the complex environment of Iranian audit firms. The findings provide strong empirical support for our proposed Dual-Mediation Model, confirming that organisational justice and trust are not merely outcomes, but are pivotal, interconnected channels through which ethical leadership’s influence is exerted. While our results align with the broad consensus on the importance of ethical leadership, they also reveal critical nuances and offer fresh perspectives when viewed through the unique cultural and professional lens of our research context. This discussion moves beyond simply confirming hypotheses to an analytical exploration of what our findings reveal, why they matter, and how they challenge and refine existing understanding.
  • The Primacy of Systemic Fairness: Extending Theoretical Foundations
A central finding of our research is the decisive mediating role of organisational justice. This result provides a significant extension to Social Exchange Theory (SET). While SET traditionally emphasises a direct reciprocal relationship between leader and follower, our model suggests a more complex, systemically mediated exchange. In the high-stakes context of an audit firm, employees reciprocate ethical leadership not just towards the leader personally, but towards the fair systems that the leader embodies and upholds. The significant paths from ethical leadership (H4) and trust (H5) to knowledge sharing through justice indicate that procedural fairness and respectful treatment are the primary currencies of exchange. This positions the organisation’s systems as a central party in the social contract, shaped by leadership.
Furthermore, our findings refine the Moral Virtue Theory of ethical leadership. We demonstrate that the leader’s personal virtue (the “moral person”) is a necessary but insufficient condition for fostering optimal collaboration. The “moral manager” component—the active and visible creation of fair systems—emerges as the critical lever that translates virtuous intent into tangible collaborative outcomes. The strong mediating role of justice suggests that in the absence of systemic fairness, ethical charisma alone may be insufficient to motivate the vulnerability inherent in knowledge sharing.
2.
Cultural Nuances: Why Context Matters
Our study contributes a valuable cultural perspective to the predominantly Western-centric literature. The finding that organisational justice is a potent mediator resonates with the cultural fabric of Iran, characterised by high power distance and collectivism. In such environments, where hierarchical authority is pronounced and rarely questioned, subordinates scrutinise the systems created by their leaders as the most accurate signal of their intentions. Therefore, a leader’s ethicality is judged not just by their personal integrity but by the transparency of procedures and the equity of outcomes.
This cultural lens helps explain an interesting nuance in our results. While the direct association between ethical leadership and knowledge sharing (H1) was significant, its magnitude was more modest than that of trust (H2) and justice (H3). This contrasts slightly with some studies in low-power distance Western contexts, where the leader-follower dyad may be a stronger direct predictor. We theorise that in a context with complex social relations, employees in Iran may place greater immediate weight on the tangible, systemic guarantees of fairness (justice) and the relational security (trust) they experience, viewing these as more reliable than leadership rhetoric alone. This finding aligns with recent work by Jin et al. (2024), which also identified contextual boundaries for the influence of ethical leadership.
3.
Confronting Contradictions and Organisational Barriers
Our research also uncovers a critical organisational barrier hinted at by our demographic data. The fact that most of our sample were senior auditors (58.2%) indicates a potential paradox. In the hierarchical structure of Iranian audit firms, senior auditors and partners possess significant positional power, and their expertise is a key source of their authority and market value. For them, knowledge sharing can be perceived not just as a risk, but as a dilution of their personal power base—a form of making their “sticky” knowledge less exclusive. This creates a challenging contradiction: those with the most knowledge to share may be the most resistant. This resistance to transparency mirrors other governance challenges in audit settings, such as the management of related-party transactions and earnings manipulation, where robust oversight by the audit committee is crucial for mitigation (Hoor et al., 2025).
This contrasts with the idealised model, where ethical leadership uniformly influences all levels and highlights a critical boundary condition. It suggests that even under an ethical leader, deeply ingrained individualistic reward systems and a culture of knowledge hoarding can persist, particularly among senior staff. This is a crucial area for future intervention and research.
4.
Practical Implications: From Principles to Action in the Iranian Context
Moving beyond theoretical contributions, our findings yield specific, actionable implications for leaders and HR practitioners in Iranian audit firms and similar cultural settings:
Engineer “Visible Fairness”: Leaders must move beyond private integrity to publicly champion and design fair systems. For example, firms should create a transparent ‘Knowledge Contribution Metric’ visibly factored into performance reviews and bonus calculations. This makes the link between sharing and tangible rewards unambiguous, directly addressing distributive and procedural justice.
Reframe Knowledge Sharing for Senior Staff: To overcome the seniority barrier, HR policies must reframe knowledge sharing from a threat to a core leadership competency. Implementing formal, rewarded mentorship programs that pair seniors with juniors can institutionalise sharing, turning it into a source of status and recognition rather than a loss of competitive advantage.
Build Trust through Systemic Assurance: Trust-building cannot be left to interpersonal chemistry alone. Firms should implement organisation-wide protocols, such as a ’Credit Recognition System’ that publicly acknowledges the source of shared ideas in audit reports or team meetings. This provides the structural assurance that makes trust a rational choice.
Champion Ethical Leadership to Dismantle Cultural Barriers: The most potent tool to overcome the legacy of knowledge hoarding is consistent, top-down ethical leadership that visibly rewards collaboration and addresses knowledge hiding not as a personal failure, but as a cultural challenge the firm is committed to changing through its systems and values.
In conclusion, our research confirms the universal relevance of ethical leadership, trust, and justice while critically refining our understanding of their interplay. The novelty of our study lies in empirically demonstrating the heightened role of organisational justice as a central mediating mechanism and in highlighting the specific cultural and hierarchical barriers that can shape these relationships. By embedding our analysis within the Iranian context, we contribute to a more nuanced, context-sensitive model that is essential for developing effective and culturally intelligent leadership and HR strategies in the global professional services landscape.
The findings of this study carry significant implications for management accounting and managerial decision-making. Management accounting systems are not merely technical tools for financial reporting but are also pivotal in shaping behavioural outcomes and the quality of information used for decision-making. Our results demonstrate that ethical leadership, when channelled through fair systems (organisational justice) and trust, directly encourages the voluntary sharing of knowledge. For management accountants, this underscores the necessity of designing performance measurement and reward systems that explicitly and visibly value collaboration. For instance, integrating a ‘Knowledge Contribution Metric’ into balanced scorecards or time-driven activity-based costing analyses can make the costs of knowledge hoarding and the benefits of sharing transparent. By architecting such fair and transparent systems, management accounting moves beyond its traditional stewardship role to become a strategic partner in fostering a culture of collaboration, thereby enhancing the richness, accuracy, and timeliness of the information upon which critical decisions are based.

Limitations and Avenues for Future Inquiry

Before delving into the broader meaning of our findings, we wish to pause and reflect on the boundaries of this work. Like any study that seeks to capture the complexities of human behaviour in organisations, ours comes with constraints that naturally shape what we can observe and claim. Our snapshot-in-time survey design gives us a clear, static picture of these relationships. Still, it cannot capture the dynamic, unfolding story of how trust is built, justice is perceived, and sharing habits are formed over the course of months and years. We see the powerful connections, but we cannot, with certainty, trace the direction of causality over time. Furthermore, while we have taken great care in our methods, we are relying on individuals’ personal perceptions of their leaders, their workplace, and their own behaviours—a reality that, despite our best efforts, is always filtered through the lens of human experience.
Perhaps most importantly, the rich tapestry of Iran’s unique cultural and professional environment is both the strength and the boundary of this study. The decisive role we found for organisational justice makes profound sense here. Still, it also invites the question: would this same model hold with equal force in a vastly different cultural setting? We see our work not as a final answer, but as an open invitation for other scholars to test and adapt this model elsewhere. We envision future research that follows teams over time, that blends surveys with direct observation, and that places our findings from Iran in conversation with data from other parts of the world. It is through this collective, multi-faceted effort that we can truly understand how universal principles of ethical leadership adapt to the specific soils of different cultures.
While the factor loadings and composite reliability indices for our measures met acceptable thresholds, future studies could seek to further refine the measurement scales, particularly for knowledge sharing, to achieve even higher item loadings (e.g., >0.70), thereby strengthening the psychometric robustness of the constructs in this context.

5. Conclusions

This study sought to unravel a central question in organisational behaviour: through what mechanisms does ethical leadership translate its principles into tangible, collaborative action? By examining the relationships between ethical leadership, trust, organisational justice, and knowledge sharing within the specific context of Iranian audit firms, our research provides a clear and nuanced answer. The findings confirm that the power of ethical leadership lies not merely in direct moral influence but in its capacity to architect an organisational ecosystem rooted in trustworthy relationships and, most critically, in systemic fairness.
Our primary theoretical contribution is the empirical validation of a Dual-Mediation Model. This model demonstrates that an ethical leader’s influence is channelled through two interdependent pathways: it cultivates robust interpersonal trust while simultaneously constructing a tangible framework of organisational justice. This refines existing theoretical perspectives by revealing that social exchange in such professional settings extends beyond a simple leader-follower transaction. Instead, it becomes a systemically mediated exchange where the organisation’s fairness itself becomes a primary party in the reciprocal relationship. The “moral manager” aspect of leadership—the active and visible design of just systems—emerges as equally critical as the “moral person” in catalysing voluntary knowledge sharing.
The contextual investigation within Iran’s high-power distance and collectivistic culture further enriches our understanding of the phenomenon. It suggests that in environments where hierarchical authority is pronounced, subordinates place significant weight on the tangible systems leaders create as the most accurate indicator of their intentions. This cultural lens explains the potent mediating role of organisational justice observed in our study, offering an essential cross-cultural perspective that challenges and complements predominantly Western-centric models.
For practitioners, particularly in audit firms and similar knowledge-intensive professional service organisations, the implications are direct and actionable. Leaders must move beyond personal integrity to actively engineer and champion “visible fairness” in procedures, rewards, and interpersonal treatment. Human resource policies should be strategically designed to reframe knowledge sharing from an optional behaviour to a core, rewarded leadership competency, especially for senior staff. Implementing formal mentorship programmes and transparent ‘Knowledge Contribution Metrics’ can institutionalise collaboration, making it a source of recognition rather than a perceived loss of competitive advantage. Ultimately, building a culture of trust requires systemic assurance—organisation-wide protocols that protect and credit intellectual contributions—thereby providing the structural safety net that makes the vulnerability of sharing sustainable.
We acknowledge the boundaries of this work. The cross-sectional design, while informative, precludes definitive causal claims. The reliance on self-reported data, despite procedural and statistical controls, carries inherent limitations. Most significantly, the unique cultural and professional context of Iran means that while the proposed theoretical model holds explanatory power, the specific strength of the relationships may be context-dependent. Generalising these findings should therefore be done with appropriate caution.
These limitations, however, chart a clear course for valuable future inquiry. We encourage scholars to employ longitudinal or experimental designs to establish causality robustly and to undertake cross-cultural comparative studies to test how cultural dimensions moderate the salience of the justice and trust pathways. Qualitative investigations could also richly illuminate the daily interactions through which perceptions of fairness and trust are built or eroded within teams.
In the final reflection, this research underscores that fostering sustainable collaboration in complex organisations is a strategic imperative grounded in ethics. However, the blueprint for success is not universal. Effective leadership and organisational development must be culturally intelligent, skilfully adapting the execution of ethical principles to the specific social and professional fabric in which an organisation is embedded. It is through the deliberate construction of a visible, reliable, and fair systemic architecture that the moral force of leadership is most effectively transformed into the practical reality of shared knowledge and collective success.

Author Contributions

Conceptualization, H.A.; Methodology, H.A.; Validation, F.N. and D.A.; Formal analysis, H.A.; Data curation, H.A.; Writing—original draft, H.A. and F.N.; Writing—review & editing, D.A.; Supervision, F.N. and D.A. All authors have read and agreed to the published version of the manuscript.

Funding

This research received no external funding.

Institutional Review Board Statement

This study was conducted in accordance with the principles of ethical research, including confidentiality, voluntary participation, and informed consent. The following ethics were considered: (1) Informed consent: All participants were fully informed about the study’s intent, processes, and appropriate actions before the commencement of the data collection process. Written or digital consent was obtained from participants where applicable. In cases of anonymous surveys, completing the survey implies consent. (2) Confidentiality & Anonymity: No personally identifiable information was collected, ensuring participant anonymity. Aggregated data and analysis, with no method of individual or organisational recognition. (3) Voluntary Participation: Participants were informed that their involvement was voluntary and that they could withdraw at any stage without penalty. (4) Ethical Approval: The research was conducted in accordance with the standard ethical rules for social science studies.

Informed Consent Statement

All participants were fully informed about the study’s intent, processes, and appropriate actions before the commencement of the data collection process.

Data Availability Statement

The datasets presented in this article are not readily available because the websites are accessible only to users within Iran and require a paid subscription. Requests to access the datasets should be directed to https://mabnadp.com/products/rahavard365 and https://mabnadp.com/products/rahavard-novin (accessed on 20 October 2023).

Acknowledgments

This study was conducted in Iran, and the original language of the paper is Persian. We utilised AI for verifying the accuracy of the translation, editing and proofreading.

Conflicts of Interest

The authors declare no conflicts of interest.

References

  1. Adams, J. S. (1963). Towards an understanding of inequity. The Journal of Abnormal and Social Psychology, 67(5), 422. [Google Scholar] [CrossRef]
  2. Ali, H. A. A., Elanain, H. M. A., & Ajmal, M. M. (2016). Knowledge-sharing behaviour as a mediator of the relationship between organisational justice and organisational performance in the UAE. International Journal of Applied Management Science, 8(4), 290–312. [Google Scholar] [CrossRef]
  3. Ali, H. M., Waqar, M., & Sarwar, M. A. (2024). Role of ethical leadership to promote knowledge sharing and reduce turnover intentions among employees: Evidence from Pakistan. The Journal, 4(1), 36–50. [Google Scholar]
  4. Berraies, S., Bchini, B., & Houaneb, A. (2024). Employees’ empowerment and ambidextrous innovation: Knowledge sharing as a mediator and organisational trust as a moderator. European Journal of International Management, 23(4), 648–676. [Google Scholar] [CrossRef]
  5. Brown, M. E., & Mitchell, M. S. (2010). Ethical and unethical leadership: Exploring new avenues for future research. Business Ethics Quarterly, 20(4), 583–616. [Google Scholar] [CrossRef]
  6. Brown, M. E., Treviño, L. K., & Harrison, D. A. (2005). Ethical leadership: A social learning perspective for construct development and testing. Organisational Behavior and Human Decision Processes, 97(2), 117–134. [Google Scholar] [CrossRef]
  7. Cabrera, E. F., & Cabrera, A. (2005). Fostering knowledge sharing through people management practices. The International Journal of Human Resource Management, 16(5), 720–735. [Google Scholar] [CrossRef]
  8. Capestro, M., Rizzo, C., Kliestik, T., Peluso, A. M., & Pino, G. (2024). Enabling digital technologies adoption in industrial districts: The key role of trust and knowledge sharing. Technological Forecasting and Social Change, 198, 123003. [Google Scholar] [CrossRef]
  9. Colquitt, J. A., & Rodell, J. B. (2011). Justice, trust, and trustworthiness: A longitudinal analysis integrating three theoretical perspectives. Academy of Management Journal, 54(6), 1183–1206. [Google Scholar] [CrossRef]
  10. Colquitt, J. A., Scott, B. A., Rodell, J. B., Long, D. M., Zapata, C. P., Conlon, D. E., & Wesson, M. J. (2013). Justice at the millennium, a decade later: A meta-analytic test of social exchange and affect-based perspectives. Journal of Applied Psychology, 98(2), 199. [Google Scholar] [CrossRef]
  11. Cropanzano, R., Bowen, D. E., & Gilliland, S. W. (2007). The management of organisational justice. Academy of Management Perspectives, 21(4), 34–48. [Google Scholar] [CrossRef]
  12. Daryaei, A. A., Askarany, D., & Fattahi, Y. (2024). Impact of audit fees on earnings management and financial risk: An analysis of corporate finance practices. Risks, 12(8), 123. [Google Scholar] [CrossRef]
  13. Dirks, K. T., & Ferrin, D. L. (2001). The role of trust in organisational settings. Organisation Science, 12(4), 450–467. [Google Scholar] [CrossRef]
  14. Gagné, M. (2009). A model of knowledge-sharing motivation. Human Resource Management, 48(4), 571–589. [Google Scholar] [CrossRef]
  15. Greenberg, J. (1990). Organisational justice: Yesterday, today, and tomorrow. Journal of Management, 16(2), 399–432. [Google Scholar] [CrossRef]
  16. Hair, J. F., Hult, G. T. M., Ringle, C. M., & Sarstedt, M. (2017). A primer on partial least squares structural equation modeling (PLS-SEM) (2nd ed.). Sage Publications Inc. [Google Scholar]
  17. Hoor, Z., Nassirzadeh, F., Askarany, D., & Shandiz, M. T. (2025). Navigating the web of corporate dealings: Related-party transactions, earnings management, and audit committee oversight. Business Economics, 60, 99–115. [Google Scholar] [CrossRef]
  18. Jin, Y., Lu, N., Deng, Y., Lin, W., Zhan, X., Feng, B., & Li, G. (2024). Becoming reluctant to share? Roles of career age and career plateau in the relationship between ethical leadership and knowledge sharing. Current Psychology, 43(2), 1483–1495. [Google Scholar] [CrossRef]
  19. Mao, Q., Fan, C., & Wang, X. (2024). The impact of crisis leadership on performance in the public sector: The mediation role of trust and knowledge sharing. Journal of Contingencies and Crisis Management, 32(3), e12610. [Google Scholar] [CrossRef]
  20. Morgan, R. M., & Hunt, S. D. (1994). The commitment-trust theory of relationship marketing. Journal of Marketing, 58(3), 20–38. [Google Scholar] [CrossRef]
  21. Nassirzadeh, F., Askarany, D., & Arefi-Asl, S. (2023). The relationship between changes in corporate governance characteristics and intellectual capital. Journal of Risk and Financial Management, 16(2), 133. [Google Scholar] [CrossRef]
  22. Rodell, J. B., & Colquitt, J. A. (2009). Looking ahead in times of uncertainty: The role of anticipatory justice in an organisational change context. Journal of Applied Psychology, 94(4), 989. [Google Scholar] [CrossRef] [PubMed]
  23. Saeed, I., Khan, J., Zada, M., Zada, S., Vega-Muñoz, A., & Contreras-Barraza, N. (2022). Linking ethical leadership to followers’ knowledge sharing: Mediating role of psychological ownership and moderating role of professional commitment. Frontiers in Psychology, 13, 841590. [Google Scholar] [CrossRef] [PubMed]
  24. Su, X., Lin, W., Wu, J., Zheng, Q., Chen, X., & Jiang, X. (2021). Ethical leadership and knowledge sharing: The effects of positive reciprocity and moral efficacy. Sage Open, 11(2), 21582440211021823. [Google Scholar] [CrossRef]
  25. Sun, U. Y., Xu, H., Kluemper, D. H., McLarty, B. D., & Yun, S. (2024). Ethical leadership and knowledge sharing: A social cognitive approach investigating the role of self-efficacy as a key mechanism. Journal of Business Research, 174, 114531. [Google Scholar] [CrossRef]
  26. Wang, S., & Noe, R. A. (2010). Knowledge sharing: A review and directions for future research. Human Resource Management Review, 20(2), 115–131. [Google Scholar] [CrossRef]
  27. Whitener, E. M., Brodt, S. E., Korsgaard, M. A., & Werner, J. M. (1998). Managers as initiators of trust: An exchange relationship framework for understanding managerial trustworthy behavior. Academy of Management Review, 23(3), 513–530. [Google Scholar] [CrossRef]
  28. Xie, Y., Xia, Q., Song, J., Hu, S., & Liu, X. (2024). How does ethical leadership influence knowledge hiding? A sequential mediation model. The Service Industries Journal, 44(3–4), 265–287. [Google Scholar] [CrossRef]
  29. Yuan, D., Song, Z., Du, J., & Li, J. (2024). Analysis of the impact of personal psychological knowledge ownership on knowledge sharing among employees in Chinese Digital Creative Enterprises: A moderated mediating variable. Journal of the Knowledge Economy, 15(1), 3740–3766. [Google Scholar] [CrossRef]
Figure 1. The hypothesised relationships.
Figure 1. The hypothesised relationships.
Admsci 16 00050 g001
Figure 2. The output of the research structural equation model software.
Figure 2. The output of the research structural equation model software.
Admsci 16 00050 g002
Figure 3. Conceptual model.
Figure 3. Conceptual model.
Admsci 16 00050 g003
Table 1. Sample Distribution Across Strata.
Table 1. Sample Distribution Across Strata.
StratumSub-CategoryTarget ProportionAchieved Sample (n)Achieved Proportion
Firm SizeLarge40%9540.9%
Medium35%8034.5%
Small25%5724.6%
Organisational LevelPartner/Manager10%219.1%
Supervisor/Sr. Supervisor20%4519.4%
Senior Auditor50%11850.9%
Auditor20%4820.7%
Table 2. Reliability and Validity of Constructs.
Table 2. Reliability and Validity of Constructs.
ConstructNo. of ItemsCronbach’s AlphaComposite Reliability (CR)Average Variance Extracted (AVE)
Ethical Leadership100.910.930.58
Trust120.890.910.52
Organisational Justice150.940.950.61
Knowledge Sharing70.870.890.54
Table 3. Demographic and Professional Characteristics of the Sample (N = 232).
Table 3. Demographic and Professional Characteristics of the Sample (N = 232).
CharacteristicCategoryFrequency (n)Percentage (%)
GenderMale12252.6%
Female11047.4%
Work ExperienceLess than 5 years7934.1%
5–10 years14160.8%
11–15 years83.4%
16–20 years20.9%
More than 20 years20.9%
Education DegreeBachelor’s12553.9%
Master’s10344.4%
PhD41.7%
Field of EducationAccounting10645.7%
Auditing11348.7%
Management Accounting73.0%
Other62.6%
Organisational LevelPartner/Manager52.2%
Senior Supervisor2912.5%
Senior Auditor13558.2%
Auditor6327.2%
Table 4. Confirmatory Factor Analysis for Knowledge Sharing.
Table 4. Confirmatory Factor Analysis for Knowledge Sharing.
ItemStandardised CoefficientUnstandardised CoefficientS.E.T-Statisticp-Value
Q10.5620.5620.03715.0460.001
Q20.6680.6680.04116.2520.001
Q30.6940.6940.03917.9110.001
Q40.5250.5250.03913.3590.001
Q50.4790.4790.04111.5900.001
Q60.6560.6560.03916.8530.001
Q70.6410.6410.03916.2350.001
Table 5. Results of confirmatory factor analysis (CFA) for Ethical Leadership.
Table 5. Results of confirmatory factor analysis (CFA) for Ethical Leadership.
Variable NameItemUnstandardised CoefficientStandard DeviationTest Statisticp-ValueStandardised
Coefficient
Ethical LeadershipQ80.6780.04814.050.0010.678
Q90.8210.0516.3130.0010.821
Q100.8390.04717.6990.0010.839
Q110.7630.04317.7380.0010.763
Q120.8160.04617.7760.0010.816
Q130.6650.04215.9670.0010.665
Q140.7740.04716.5580.0010.774
Q150.8370.04817.4820.0010.837
Table 6. Results of confirmatory factor analysis (CFA) for trust.
Table 6. Results of confirmatory factor analysis (CFA) for trust.
Variable NameItemUnstandardised
Coefficient
Standard
Deviation
Test Statisticp-ValueStandardised Coefficient
Trust Q160.6710.04315.750.0010.671
Q17−0.620.064−9.6540.001−0.62
Q180.6330.04115.4780.0010.633
Q190.7430.04217.5510.0010.743
Q200.7670.04517.0610.0010.767
Q210.7610.04417.4640.0010.761
Q220.650.04614.2190.0010.65
Q230.620.0415.50.0010.62
Q240.7340.04117.9850.0010.734
Q250.5840.04213.8560.0010.584
Q260.5660.0414.1610.0010.566
Q27−0.5770.058−9.9960.001−0.577
Table 7. Results of confirmatory factor analysis (CFA) for Organisational Justice.
Table 7. Results of confirmatory factor analysis (CFA) for Organisational Justice.
Variable NameItemUnstandardised CoefficientStandard
Deviation
Test Statisticp-ValueStandardised Coefficient
Organisational JusticeQ280.6860.04415.7440.0010.686
Q290.9410.05118.3250.0010.941
Q300.9120.04818.9490.0010.912
Q310.940.05118.6140.0010.94
Q320.8920.0517.9860.0010.892
Q330.8950.04918.3970.0010.895
Q340.8580.04519.2190.0010.858
Q350.8180.04717.2570.0010.818
Q360.8430.04717.9430.0010.843
Q370.8580.05116.9060.0010.858
Q380.9080.04818.9690.0010.908
Q390.8840.04918.0750.0010.884
Q400.8060.04219.1560.0010.806
Q410.8080.04617.7350.0010.808
Q420.7910.04716.7710.0010.791
Table 8. The Fit Indices of Confirmatory Factor Analysis Models.
Table 8. The Fit Indices of Confirmatory Factor Analysis Models.
Indexχ2 (df)χ2/dfGFIAGFICFIRMSEA
Knowledge Sharing20.46 (10)2.040.970.940.990.06
Ethical Leadership34.68 (14)2.980.970.940.960.05
Trust128.82 (54)2.470.920.880.960.07
Org. Justice263.62 (90)2.800.880.840.960.08
Table 9. Results of Direct Paths in the Structural Model.
Table 9. Results of Direct Paths in the Structural Model.
Direct PathStd. CoefficientT-Statisticp-ValueHypothesis
Ethical leadership → Knowledge Sharing0.1841.1310.0258H1: Supported
Employee Trust → Knowledge Sharing1.4185.99<0.001H2: Supported
Organisational justice → Knowledge Sharing0.5073.1990.001H3: Supported
Table 10. Bootstrap Results for Indirect Associations.
Table 10. Bootstrap Results for Indirect Associations.
Indirect PathStd. Indirect AssociationBootstrap S.E.95% Confidence IntervalHypothesis
LowerUpper
EL → OJ → KS0.2000.0550.1050.321H4: Supported
Trust → OJ → KS0.2840.0780.1480.455H5: Supported
Disclaimer/Publisher’s Note: The statements, opinions and data contained in all publications are solely those of the individual author(s) and contributor(s) and not of MDPI and/or the editor(s). MDPI and/or the editor(s) disclaim responsibility for any injury to people or property resulting from any ideas, methods, instructions or products referred to in the content.

Share and Cite

MDPI and ACS Style

Asadi, H.; Nassirzadeh, F.; Askarany, D. Ethical Leadership as a Catalyst for Positive Relationships: How Fairness and Trust Encourage Knowledge Sharing in Audit Firms. Adm. Sci. 2026, 16, 50. https://doi.org/10.3390/admsci16010050

AMA Style

Asadi H, Nassirzadeh F, Askarany D. Ethical Leadership as a Catalyst for Positive Relationships: How Fairness and Trust Encourage Knowledge Sharing in Audit Firms. Administrative Sciences. 2026; 16(1):50. https://doi.org/10.3390/admsci16010050

Chicago/Turabian Style

Asadi, Hossein, Farzaneh Nassirzadeh, and Davood Askarany. 2026. "Ethical Leadership as a Catalyst for Positive Relationships: How Fairness and Trust Encourage Knowledge Sharing in Audit Firms" Administrative Sciences 16, no. 1: 50. https://doi.org/10.3390/admsci16010050

APA Style

Asadi, H., Nassirzadeh, F., & Askarany, D. (2026). Ethical Leadership as a Catalyst for Positive Relationships: How Fairness and Trust Encourage Knowledge Sharing in Audit Firms. Administrative Sciences, 16(1), 50. https://doi.org/10.3390/admsci16010050

Note that from the first issue of 2016, this journal uses article numbers instead of page numbers. See further details here.

Article Metrics

Back to TopTop