AI-Augmented Digital Collaboration Improvement Framework for Sustainable Digital Transformation
Abstract
1. Introduction
2. Theoretical Framework
2.1. Core Functionality and Workflow Approach
2.2. Contribution Approach
2.3. Digital Collaboration Suites, Systems, Platforms
- concentration, where a core collaboration system or suite is used alongside a limited number of additional tools;
- diversity, which involves a core system or suite supplemented by a broad range of extra tools;
- and dual core, where two central systems or suites operate in parallel, each with a few supplementary tools (Schubert & Williams, 2022).
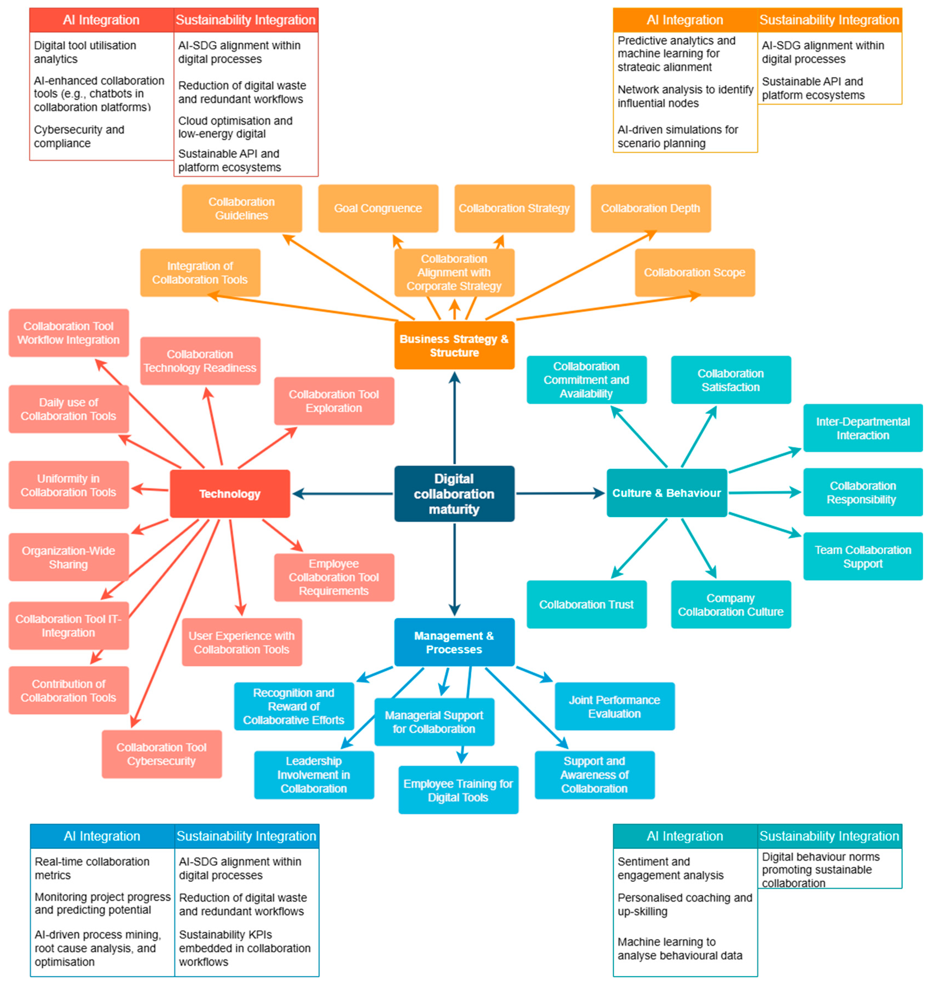
2.4. Digital Collaboration Maturity
2.5. Sustainability Aspects in Digital Collaboration
2.6. Digital Collaboration Improvement Framework
2.7. Theoretical Propositions
P1. Higher maturity in the Strategy & Structure dimension enables stronger AI-supported strategic coordination and improves the alignment of collaboration practices with sustainability objectives.
P2. Higher technological integration reduces digital fragmentation and digital waste by enabling AI orchestration, workflow optimisation, and interoperable data flows.
P3. Higher maturity in Management & Processes facilitates more effective AI-driven optimisation and supports the institutionalisation of sustainable collaboration behaviours.
P4. Higher maturity in Culture & Behaviour strengthens the adoption of AI-supported collaboration practices and reinforces sustainability-oriented digital norms.
3. Materials and Methods
3.1. Research Design
3.2. Qualitative Phase: Expert Interviews
3.3. Quantitative Phase: Employee Survey
3.4. Survey Instrument
3.5. Data Analysis
3.6. Case Application
3.7. Ethical Considerations
4. Results
4.1. Digital Collaboration Landscape
4.2. Survey Sample, Representativeness and Reliability
4.3. Group Differences
4.4. Collaboration Maturity and Dimension Profiles
4.5. Dimension-Level Findings
4.5.1. Business Strategy & Structure
4.5.2. Technology
4.5.3. Management & Processes
4.5.4. Culture & Behaviour
4.6. Digital Collaboration Benefits Framework
4.7. Managing Digital Collaboration Improvement Projects
5. Discussion
5.1. AS-IS State of Digital Collaboration, AI, and Sustainability
5.1.1. Strategic Fragmentation and Limited AI-Sustainability Alignment
5.1.2. Technology Strengths Hindered by Integration Gaps
5.1.3. Managerial Processes: Strong Involvement, Weak Structural Support
5.1.4. Cultural Strengths as a Compensatory Mechanism
5.1.5. Overall Interpretation: Collaboration as the Integrating Mechanism
5.2. TO-BE State of Digital Collaboration, AI, and Sustainability
5.2.1. AI for Sustainable Digital Transformation Through Improved Collaboration
5.2.2. AI and Sustainability in Inventorying Digital Collaboration Tools
5.2.3. AI and Sustainability in Creating the Landscape of Digital Tools in Use
5.2.4. AI and Sustainability in Assessing Digital Collaboration Maturity
5.2.5. AI and Sustainability in Managing Digital Collaboration Improvement Projects
6. Conclusions
Author Contributions
Funding
Institutional Review Board Statement
Informed Consent Statement
Data Availability Statement
Acknowledgments
Conflicts of Interest
Abbreviations
| AI | Artificial intelligence |
| CARL | Context, actions, results, learnings framework |
| ECP | Enterprise collaboration platform |
| IBM | International Business Machines Corporation |
| PwC | PricewaterhouseCoopers |
| SDG | Social development goal |
| VR | Virtual reality |
Appendix A
Appendix A.1. Digital Collaboration Maturity Assessment—Dimension Strategy & Structure
| Factor | Maturity 1 | Maturity 2 | Maturity 3 | Maturity 4 |
|---|---|---|---|---|
| Collaboration Guidelines | No guidelines; practices vary manually | Basic guidelines; limited coordination; no AI; no sustainability focus | Clear guidelines; partly AI-informed; reduced redundant workflows | AI-supported guidelines aligned with sustainability policies and digital waste reduction |
| Goal Congruence | Collaboration goals undefined | Goals partially shared; limited transparency | Clear alignment via shared tools and AI dashboards | High alignment with AI-enabled visibility of objectives and sustainability KPIs |
| Collaboration Strategy | No defined strategy | Fragmented strategy; no AI or sustainability linkage | Explicit strategy with selective AI-supported processes | Org-wide strategy integrating AI-enabled collaboration and sustainable digital practices |
| Collaboration Depth | Low interdependence; manual communication | Some interdependence; limited automation | AI-assisted workflow optimisation | High-synergy collaboration with AI-enabled patterns and sustainable digital behaviours |
| Collaboration Scope | Collaboration limited to individuals | Collaboration across teams | Cross-departmental collaboration with AI-enabled routing | Cross-organisational collaboration using secure AI tools and sustainable data practices |
| Integration of Tools | No integration | Minimal integration; no AI optimisation | Solid integration with some AI interoperability | AI-optimised integration reducing duplication and digital waste |
| Alignment with Corporate Strategy | Unrelated to strategy | Partial alignment | Good alignment incl. AI-guided insights | Strong alignment incl. AI-supported sustainability transformation |
Appendix A.2. Digital Collaboration Maturity Assessment—Dimension Management & Processes
| Factor | Maturity 1 | Maturity 2 | Maturity 3 | Maturity 4 |
|---|---|---|---|---|
| Recognition & Reward | No recognition | Occasional recognition | Recognition in performance processes; AI tracking possible | Strong recognition tied to AI analytics and sustainability behaviours |
| Leadership Involvement | Leaders not involved | Limited involvement | Leaders model collaborative practices; partial AI insights | Strong leadership using AI dashboards for sustainable collaboration |
| Managerial Support | No support | Inconsistent support | Effective support incl. AI-based tools | Strategic coaching using AI insights to reduce fragmentation and waste |
| Support & Awareness | No support structure | Some awareness | Clear support; AI-enabled bottleneck monitoring | Institutionalised support incl. AI workflow improvement and sustainability practices |
| Joint Performance Evaluation | No joint evaluation | Limited joint focus | Joint performance measured; AI tracks links | Robust evaluation incl. AI indicators and sustainability KPIs |
| Employee Training | No training | Basic training | Comprehensive training incl. AI recommendations | Personalised AI-driven training incl. sustainable tool practices |
Appendix A.3. Digital Collaboration Maturity Assessment—Dimension Technology
| Factor | Maturity 1 | Maturity 2 | Maturity 3 | Maturity 4 |
|---|---|---|---|---|
| Tool Exploration | No exploration | Limited exploration | Active exploration incl. AI features | Continuous exploration of AI innovations and sustainable tool alternatives |
| Technology Readiness | Tools unavailable | Basic availability | Mature availability with some automation | AI-enhanced infrastructure with energy-efficient cloud options |
| Workflow Integration | Not integrated | Partially integrated | Integrated with AI-driven optimisation | AI-orchestrated workflows reducing redundancy and digital waste |
| Daily Use | Rarely used | Occasionally used | Frequently used incl. AI features | Embedded daily use with AI-enabled sustainable patterns |
| Tool Uniformity | Fragmented tools | Some uniformity | High uniformity via governance | AI-optimised uniformity reducing tool sprawl and digital waste |
| Organisation-wide Sharing | Inefficient sharing | Partially efficient | Effective sharing | AI-enhanced sharing with sustainable data practices |
| Tool IT Integration | Not integrated | Poorly integrated | Well integrated with some AI connectors | AI-supported interoperability and optimised cloud utilisation |
| Contribution of Tools | Low contribution | Moderate contribution | Strong contribution incl. AI automation | High contribution incl. AI and sustainability-optimised processes |
| Employee Requirements | Poor match | Partial match | Good match using usage analytics | AI-personalised and sustainability-optimised configuration |
| User Experience | Poor | Fair | Good with AI usability features | Excellent UX incl. AI assistance and low-waste workflows |
| Cybersecurity | No trust | Limited trust | Moderate trust with standard protection | High trust with AI threat detection and sustainable cloud policies |
Appendix A.4. Digital Collaboration Maturity Assessment—Dimension Culture & Behaviour
| Factor | Maturity 1 | Maturity 2 | Maturity 3 | Maturity 4 |
|---|---|---|---|---|
| Commitment & Availability | Low commitment | Inconsistent availability | Strong commitment with AI workload transparency | Very high commitment incl. sustainable collaboration habits |
| Collaboration Satisfaction | Not satisfied | Somewhat satisfied | Satisfied with AI-assisted coordination | Highly satisfied with AI-enhanced flow and reduced friction |
| Collaboration Responsibility | Rarely responsible | Sometimes responsible | Often responsible with AI-enabled task clarity | Strong responsibility incl. sustainable digital norms |
| Inter-Departmental Interaction | Rare interaction | Occasional interaction | Frequent AI-enabled routing | Intensive cross-unit collaboration with sustainable practices |
| Team Collaboration Support | No support | Partial support | Good support with AI-enabled coordination | Strong support incl. sustainable team behaviour expectations |
| Company Collaboration Culture | Weak culture | Emerging culture | Strong culture supported by digital transparency | Very strong culture with responsible AI use and sustainability norms |
| Collaboration Trust | Low trust | Some trust | High trust supported by AI transparency | Very high trust supporting sustainable collaboration |
References
- Aldoseri, A., Al-Khalifa, K. N., & Hamouda, A. M. (2024). AI-powered innovation in digital transformation: Key pillars and industry impact. Sustainability, 16(5), 1790. [Google Scholar] [CrossRef]
- Bankins, S., Ocampo, A. C., Marrone, M., Restubog, S. L. D., & Woo, S. E. (2024). A multilevel review of artificial intelligence in organizations: Implications for organizational behavior research and practice. Journal of Organizational Behavior, 45(2), 159–182. [Google Scholar] [CrossRef]
- Bernstein, M., Hu, X., Hinds, R., & Valentine, M. (2022). A “Distance matters” paradox: Facilitating intra-team collaboration can harm inter-team collaboration. Proceedings of the ACM on Human-Computer Interaction, 6(CSCW1), 48. [Google Scholar] [CrossRef]
- Boughzala, I., & de Vreede, G.-J. (2015). Evaluating team collaboration quality: The development and field application of a collaboration maturity model. Journal of Management Information Systems, 32(3), 129–157. [Google Scholar] [CrossRef]
- Brioschi, M., Verga, E. S., Fuggetta, A., Zuccalà, M., Fabrizio, N., & Bonardi, M. (2021). Enabling and promoting sustainability through digital API ecosystems: An example of successful implementation in the smart city domain. Technology Innovation Management Review, 11(1), 4–10. [Google Scholar] [CrossRef]
- Business Insider. (2020, February 10). Slack just scored its biggest customer deal ever, as IBM moves all 350,000 of its employees to the chat app. Business Insider. Available online: https://www.businessinsider.com/ibm-slack-partnership-customer-digital-transformation-2020-2 (accessed on 24 May 2024).
- Cochran, W. G. (1977). Sampling techniques (3rd ed.). Wiley. [Google Scholar]
- Cross, R., Gardner, H., & Crocker, A. (2019, March). Networks for agility: Collaborative practices critical to agile transformation. Connected Commons. Available online: https://connectedcommons.com/wp-content/uploads/2019/03/networks-for-agility.pdf (accessed on 23 January 2024).
- De Clercq, D., Dimov, D., & Thongpapanl, N. (2011). A closer look at cross-functional collaboration and product innovativeness: Contingency effects of structural and relational context. Journal of Product Innovation Management, 28(5), 680–697. [Google Scholar] [CrossRef]
- Dennis, A. R., Lakhiwal, A., & Sachdeva, A. (2023). AI agents as team members: Effects on satisfaction, conflict, trustworthiness, and willingness to work with. Journal of Management Information Systems, 40(2), 307–337. [Google Scholar] [CrossRef]
- Diamantopoulos, A., & Winklhofer, H. M. (2001). Index construction with formative indicators: An alternative to scale development. Journal of Marketing Research, 38(2), 269–277. [Google Scholar] [CrossRef]
- Gregor, S., & Hevner, A. R. (2013). Positioning and presenting design science research for maximum impact1. MIS Quarterly, 37(2), 337–355. [Google Scholar] [CrossRef]
- Gummer, D. (2017). Strategic change design to leverage the potential of digital workplaces for effective collaboration [Master’s thesis, NHH Norwegian School of Economics]. Available online: https://openaccess.nhh.no/nhh-xmlui/handle/11250/2454060 (accessed on 25 November 2023).
- Helfferich, C. (2019). Leitfaden- und experteninterviews. In N. Baur, & J. Blasius (Eds.), Handbuch methoden der empirischen Sozialforschung (pp. 669–686). Springer Fachmedien Wiesbaden. [Google Scholar]
- Hilger, J., & Wahl, Z. (2022). Making knowledge management clickable: Knowledge management systems strategy, design, and implementation (1st ed.). Springer International Publishing. ISBN -13 978-3030923846. [Google Scholar]
- Ivančić, L., Spremić, M., & Vukšić, V. (2019). Mastering the digital transformation process: Business practices and lessons learned. Technology Innovation Management Review, 9(2), 36–50. [Google Scholar] [CrossRef]
- Jarvis, C. B., Mackenzie, S. B., & Podsakoff, P. M. (2003). A critical review of construct indicators and measurement model misspecification in marketing and consumer research. Journal of Consumer Research, 30(2), 199–218. [Google Scholar] [CrossRef]
- Khan, M. A., Rahman, A., Mahmud, F. U., Bishnu, K. K., Ahmed, M., Mridha, M. F., & Aung, Z. (2025). A systematic review of AI-driven business models for advancing sustainable development goals. Array, 28, 100539. [Google Scholar] [CrossRef]
- Koesten, L., Simperl, E., Kacprzak, E., & Tennison, J. (2019, May 4–9). Collaborative practices with structured data. CHI ‘19: Proceedings of the 2019 CHI Conference on Human Factors in Computing Systems (Paper No. 100, pp. 1–14), Scotland, UK. [Google Scholar] [CrossRef]
- Lambert, L. S., & Newman, D. A. (2023). Construct development and validation in three practical steps: Recommendations for reviewers, editors, and authors. Organizational Research Methods, 26(4), 574–607. [Google Scholar] [CrossRef]
- Leavitt, H. J. (1965). Applied organizational change in industry: Structural, technological, and humanistic approaches. In J. G. March (Ed.), Handbook of organizations. Rand McNally. [Google Scholar]
- Lichtenthaler, U. (2020). Five maturity levels of managing AI: From isolated ignorance to integrated intelligence. Journal of Innovation Management, 8(1), 39–50. [Google Scholar] [CrossRef]
- Linnes, C. (2020). Embracing the challenges and opportunities of change through electronic collaboration. International Journal of Information Communication Technologies and Human Development, 12(4), 37–58. [Google Scholar] [CrossRef]
- Lopes, I., Oliveira, A., & Costa, C. J. (2015). Tools for online collaboration: Do they contribute to improve teamwork? Mediterranean Journal of Social Sciences, 6, 105–112. [Google Scholar] [CrossRef][Green Version]
- Maruping, L. M., & Magni, M. (2015). Motivating employees to explore collaboration technology in team contexts. MIS Quarterly, 39(1), 1–16. [Google Scholar] [CrossRef]
- Mayring, P., & Gläser-Zikuda, M. (2008). Die praxis der qualitativen inhaltsanalyse (2nd ed.). Beltz Pädagogik. [Google Scholar]
- McComb, C., Boatwright, P., & Cagan, J. (2023). Focus and modality: Defining a roadmap to future AI-human teaming in design. Proceedings of the Design Society, 3, 1905–1914. [Google Scholar] [CrossRef]
- Milstein, B., & Chapel, T. (2023). 4. Developing a framework or model of change. The Community Tool Box. Available online: https://ctb.ku.edu/en/4-developing-framework-or-model-change (accessed on 15 January 2024).
- Min, S., & Kim, B. (2024). Adopting artificial intelligence technology for network operations in digital transformation. Administrative Sciences, 14(4), 70. [Google Scholar] [CrossRef]
- Nitschke, C. S., & Williams, S. P. (2020, January 7–10). Monitoring and understanding enterprise collaboration platform outcomes and benefits change. Hawaii International Conference on System Sciences 2020, Maui, HI, USA. [Google Scholar]
- Olaniyi, O. O., Adigwe, C. S., Olaniyi, F. G., Arigbabu, A. T., & Ugonnia, J. C. (2024). Digital collaborative tools, strategic communication, and social capital: Unveiling the impact of digital transformation on organizational dynamics. Asian Journal of Research in Computer Science, 17(5), 140–156. [Google Scholar] [CrossRef]
- Pasmore, W., Haldeman, J., Shani, A., & Francis, C. (1982). Sociotechnical systems: A North American reflection on empirical studies of the seventies. Human Relations, 35(12), 1179–1204. [Google Scholar] [CrossRef]
- Petrescu, M., Fergurson, J. R., Krishen, A. S., & Gironda, J. T. (2024). Exploring AI technology and consumer behavior in retail interactions. Journal of Consumer Behaviour, 23(6), 3132–3151. [Google Scholar] [CrossRef]
- Reeb, S. (2023). A maturity model for intraorganizational online collaboration. International Journal of E-Collaboration, 19(1), 1–21. [Google Scholar] [CrossRef]
- Robinson, J. (2022). Ace your interviews with the CARL framework of reflection. Crowjack. Available online: https://crowjack.com/blog/strategy/reflection-models/carl-framework-of-reflection#overview-of-carl-framework-of-reflection (accessed on 17 October 2023).
- Robra-Bissantz, S. (2020). E-collaboration: Mehr digital ist nicht weniger Mensch. In T. Kollmann (Ed.), Handbuch digitale wirtschaft (pp. 213–239). Springer Fachmedien Wiesbaden. [Google Scholar] [CrossRef]
- Rusilowati, U., Wahyudin Anugrah, R., Rasmita Ngemba, H., Fitriani, A., & Dian Astuti, E. (2024). Leveraging AI for superior efficiency in energy use and development of renewable resources such as solar energy, wind, and bioenergy. International Transactions on Artificial Intelligence (ITALIC), 2(2), 114–120. [Google Scholar] [CrossRef]
- Sadiq, R. B., Safie, N., Abd Rahman, A. H., & Goudarzi, S. (2021). Artificial intelligence maturity model: A systematic literature review. PeerJ Computer Science, 7(6), e661. [Google Scholar] [CrossRef]
- Schallmo, D. R., & Williams, K. (2018). Digital transformation now! Springer International Publishing. [Google Scholar] [CrossRef]
- Schubert, P., & Williams, S. P. (2022). Enterprise collaboration platforms: An empirical study of technology support for collaborative work. Procedia Computer Science, 196, 305–313. [Google Scholar] [CrossRef]
- Schwaeke, J., Kanbach, D. K., Gast, J., Nguyen, H. L., & Gerlich, C. (2025). Artificial intelligence (AI) for good? Enabling organizational change towards sustainability. Review of Managerial Science, 19(10), 3013–3038. [Google Scholar] [CrossRef]
- Sewell, G. (2001). What goes around, comes around: Inventing a mythology of teamwork and empowerment. The Journal of Applied Behavioral Science, 37(1), 70–89. [Google Scholar] [CrossRef]
- Siemon, D., Li, R., & Robra-Bissantz, S. (2020, December 13–16). Towards a model of team roles in human-machine collaboration. International Conference on Information Systems (ICIS 2020), Hyderabad, India. [Google Scholar]
- Vatamanu, A. F., & Tofan, M. (2025). Integrating artificial intelligence into public administration: Challenges and vulnerabilities. Administrative Sciences, 15(4), 149. [Google Scholar] [CrossRef]
- Warner, K. S. R., & Wäger, M. (2019). Building dynamic capabilities for digital transformation: An ongoing process of strategic renewal. Long Range Planning, 52(3), 326–349. [Google Scholar] [CrossRef]
- Waschull, S., & Emmanouilidis, C. (2022). Development and application of a human-centric co-creation design method for AI-enabled systems in manufacturing. IFAC-PapersOnLine, 55(2), 516–521. [Google Scholar] [CrossRef]





| Tool Type | Core Functionality | Workflow | AI Integration |
|---|---|---|---|
| Videoconferencing tools | Communication | Synchronous | AI-powered scheduling, transcription, summarisation |
| File sharing tools | Document management and collaboration | Asynchronous | AI-enhanced search, version control, recommendation |
| Project management tools | Task assignment and tracking | Asynchronous/Synchronous | AI-driven task automation, predictive analytics |
| Social networking tools | Knowledge sharing and engagement | Asynchronous | AI insights for engagement and network expansion |
| Email tools | Communication | Asynchronous | AI spam filters, auto-reply generation, task prioritisation |
| Tool Type | Core Functionality | Coordination | Examples | AI Integration |
|---|---|---|---|---|
| Digital Host | Provides a platform for interaction without direct contribution or coordination | No coordination | Digital whiteboards | Basic AI features for interaction tracking and facilitation |
| Digital Team Assistant | Passive coordination mechanisms without contributing content | Passive coordination | Doodle, Skill management tools | AI-based scheduling, reminders, skill mapping |
| Digital Moderator | Facilitates content creation with active coordination mechanisms | Active coordination | Trello, Ovation VR | AI-driven task suggestions and workflow automation, question generation |
| Digital Mediator | Combines content creation with social coordination incentives | Social coordination | Slack, Microsoft Teams | AI-enabled real-time collaboration analysis and communication enhancement |
| Digital Expert | Independently creates content without coordination with other tools | No coordination | Chatbots | AI content generation, automated responses, and analytics |
| Digital Teammate | Combines high-level content creation with strong coordination capabilities | Active and social coordination | Virtual companions (e.g., AI assistants) | Advanced AI for proactive collaboration, predictive insights, and personalised support |
| Category | Criteria | Description | Authors |
|---|---|---|---|
| Organisational collaboration structure and strategy | Goal congruence and organisation-wide collaboration | Alignment of vision across departments and ease of information sharing | De Clercq et al. (2011), Hilger and Wahl (2022) |
| Coupling of Work & Collaborative Process Automation | Extent of required communication and process automation through digital workspaces | Hilger and Wahl (2022), Bernstein et al. (2022) | |
| Collaboration management | Organisational managerial aspects and collaboration at execution | Managerial role in supporting collaboration and recognising collaborative behaviours | Bernstein et al. (2022), Cross et al. (2019) |
| Facilitating conditions and shared responsibility | Integration of collaboration tools by managers and joint performance evaluation | De Clercq et al. (2011), Maruping and Magni (2015) | |
| Collaboration technology adaptation | Collaboration technology readiness and use of tools | Alignment of digital tools with workflows and frequency of usage | Bernstein et al. (2022), Lopes et al. (2015) |
| Communication in virtual teams and e-collaboration perception | Importance of digital tools for virtual communication and employee perceptions | Lopes et al. (2015), Linnes (2020) | |
| Collaboration effectiveness | Collaboration Readiness & Trust | Willingness to collaborate, share knowledge, and trust in other teams | De Clercq et al. (2011), Bernstein et al. (2022) |
| Common ground, social interaction and cross-functional collaboration | Shared knowledge base, informal communication, and effectiveness of cross-departmental collaboration | De Clercq et al. (2011), Bernstein et al. (2022) |
| Sustainability Aspect | Affected Maturity Dimension(s) | Authors |
|---|---|---|
| AI-SDG alignment within digital processes | Strategy & Structure Technology Management & Processes | Khan et al. (2025); Schwaeke et al. (2025) |
| Reduction in digital waste and redundant workflows | Management & Processes Technology | Khan et al. (2025); Brioschi et al. (2021) |
| Cloud optimisation and low-energy digital infrastructures | Technology | Khan et al. (2025); Rusilowati et al. (2024) |
| Sustainable API and platform ecosystems | Strategy & Structure Technology | Brioschi et al. (2021) |
| AI-enabled organisational transformation for sustainability | Strategy & Structure | Schwaeke et al. (2025); Warner and Wäger (2019) |
| Sustainability KPIs in collaboration workflows | Management & Processes | Schwaeke et al. (2025); Ivančić et al. (2019) |
| Digital behaviour norms promoting sustainable collaboration | Culture & Behaviour | Schwaeke et al. (2025); Linnes (2020) |
| Variable Dimension | Cronbach’s Alpha | Cronbach’s Alpha Based on Standardized Items | N of Items |
|---|---|---|---|
| Business Strategy & Structure | 0.832 | 0.838 | 7 |
| Management & Processes | 0.878 | 0.882 | 6 |
| Technology | 0.861 | 0.862 | 11 |
| Culture & Behavior | 0.721 | 0.724 | 7 |
Disclaimer/Publisher’s Note: The statements, opinions and data contained in all publications are solely those of the individual author(s) and contributor(s) and not of MDPI and/or the editor(s). MDPI and/or the editor(s) disclaim responsibility for any injury to people or property resulting from any ideas, methods, instructions or products referred to in the content. |
© 2025 by the authors. Licensee MDPI, Basel, Switzerland. This article is an open access article distributed under the terms and conditions of the Creative Commons Attribution (CC BY) license.
Share and Cite
Stankevice, I.; Egerland, J.M. AI-Augmented Digital Collaboration Improvement Framework for Sustainable Digital Transformation. Adm. Sci. 2026, 16, 15. https://doi.org/10.3390/admsci16010015
Stankevice I, Egerland JM. AI-Augmented Digital Collaboration Improvement Framework for Sustainable Digital Transformation. Administrative Sciences. 2026; 16(1):15. https://doi.org/10.3390/admsci16010015
Chicago/Turabian StyleStankevice, Inga, and Jo Merten Egerland. 2026. "AI-Augmented Digital Collaboration Improvement Framework for Sustainable Digital Transformation" Administrative Sciences 16, no. 1: 15. https://doi.org/10.3390/admsci16010015
APA StyleStankevice, I., & Egerland, J. M. (2026). AI-Augmented Digital Collaboration Improvement Framework for Sustainable Digital Transformation. Administrative Sciences, 16(1), 15. https://doi.org/10.3390/admsci16010015
