Next Article in Journal
Mapping Gender Pay Disparities in Chinese Finance: A Systematic Literature and Bibliometric Review
Next Article in Special Issue
A Cross-Disciplinary Academic Evaluation of Generative AI Models in HR, Accounting, and Economics: ChatGPT-5 vs. DeepSeek
Previous Article in Journal
WHO–WHAT–HOW: A Product Operating Model for Agile, Technology-Enabled Digital Transformation
Previous Article in Special Issue
Drivers of VR Adoption by Generation Z: Education, Entertainment, and Perceived Marketing Impact
 
 
Font Type:
Arial Georgia Verdana
Font Size:
Aa Aa Aa
Line Spacing:
Column Width:
Background:
Article

Redefining the Digital Frontier: Digital Leadership, AI, and Innovation Driving Next-Generation Tourism and Hospitality

by
Abdullah Hamoud Ali Seraj
1,
Ahmed Mohamed Hasanein
2,*,
Bassam Samir Al-Romeedy
3 and
Mohammed N. Elziny
4
1
Department of Management Sciences, College of Business, King Faisal University, Hofuf 31982, Saudi Arabia
2
Management Department, College of Business Administration, King Faisal University, Al-Ahsaa 31982, Saudi Arabia
3
Tourism Studies Department, Faculty of Tourism and Hotels, University of Sadat City, Sadat City 32897, Egypt
4
Hotel Management Department, Faculty of Tourism and Hotel Management, Helwan University, Cairo 12612, Egypt
*
Author to whom correspondence should be addressed.
Adm. Sci. 2025, 15(9), 369; https://doi.org/10.3390/admsci15090369
Submission received: 18 August 2025 / Revised: 11 September 2025 / Accepted: 16 September 2025 / Published: 18 September 2025

Abstract

Despite the recognized importance of digital transformation, there remains a research gap regarding the specific mechanisms through which digital leadership enables organizations to translate digital strategies into sustainable outcomes. This study addresses this gap by examining the role of digital leadership (DL) as a critical driver of digital transformation (DT), while highlighting the mediating effects of artificial intelligence (AI) and digital innovation (DI). Drawing on the Dynamic Capabilities Theory, we conceptualize DL as a sensing and seizing capability that mobilizes organizational resources to foster AI adoption and support DI, thereby achieving transformational resilience. Using a convenience sample of 346 employees from five-star hotels and class-A travel agencies in Greater Cairo, Egypt, data were analyzed through Partial Least Squares Structural Equation Modeling (PLS-SEM). The findings reveal that DL has a strong direct impact on DT and, more importantly, an indirect effect through enhancing AI productivity and enabling DI. This dual pathway advances theoretical understanding of how digital leadership shapes transformation processes and offers practical evidence for tourism and hospitality firms seeking to sustain competitiveness in dynamic market environments.

1. Introduction

In recent years, the tourism and hospitality sector has faced unprecedented changes driven by the rapid evolution of digital technologies and shifting consumer expectations. Digital transformation has therefore become a strategic necessity rather than a distant aspiration, demanding fundamental changes in business models, operational processes, and customer experiences (Al-Romeedy, 2025; Omol, 2024). In an industry where service quality, speed, and personalization are crucial, leveraging technology strategically enables organizations to deliver consistent value and adapt effectively to dynamic market conditions (Valeri, 2023). Achieving such transformation depends on multiple organizational and technological enablers, with digital leadership, artificial intelligence (AI), and digital innovation standing out as particularly critical. Digital leadership is more than technical expertise—it is the capacity to articulate a clear digital vision, align resources with strategic goals, and cultivate a culture that embraces change (Sposato, 2025; Al-Romeedy, 2024a). AI adds a powerful layer to this process by enabling data-driven decision-making, predictive analytics, and the automation of routine tasks, thus freeing human talent to focus on higher-value activities (Chowdhury, 2025). At the same time, digital innovation serves as the creative force that translates technological capabilities into distinctive services, products, and operational methods that can set a company apart from its competitors (Zhang & Chen, 2024)
The influence of digital leadership on AI adoption, digital innovation, and the broader transformation agenda cannot be overstated (Hussein et al., 2024). Leaders who understand the strategic implications of technology are better equipped to integrate AI into core business functions and foster a climate of continuous innovation (Sposato, 2024; S. Hossain et al., 2025). In this sense, digital leadership directly guides organizations across different levels of digital maturity, moving them from initial adoption toward advanced integration where transformation is embedded in culture and operations. By linking leadership vision to maturity progression, the study captures how organizations evolve from fragmented initiatives into system-wide transformation (Hussein et al., 2024). This alignment ensures that investments in AI and innovation are not fragmented or experimental but are embedded within a coherent transformation roadmap (Ferrer-Rosell et al., 2023).
Likewise, the interplay between AI and digital innovation has a direct bearing on the success of digital transformation (Al-Romeedy, 2025). AI’s capacity to analyze vast volumes of data, recognize emerging patterns, and generate actionable insights allows tourism and hospitality organizations to anticipate trends and respond proactively (Bulchand-Gidumal et al., 2024; Ali et al., 2025). Digital innovation builds on these insights to create novel solutions, whether through new service concepts, immersive customer experiences, or efficiency gains in operations. Together, AI and digital innovation accelerate the transformation journey and strengthen organizational resilience in dynamic environments (Ferrer-Rosell et al., 2023; Vargo et al., 2024).
This interconnected relationship between digital leadership, AI, and digital innovation can be meaningfully understood through the lens of the Dynamic Capabilities Theory (DCT). According to this theory, organizations succeed in turbulent environments by developing the ability to sense opportunities, seizing them effectively, and reconfigure resources to maintain strategic relevance (Fainshmidt et al., 2019; R. J. Correia et al., 2021). In this framework, digital leadership represents a sensing and seizing capability, identifying potential technologies and mobilizing the organization toward their effective use (Chatterjee et al., 2023). AI and digital innovation function as transformation-enabling mechanisms that reconfigure operational and customer-facing systems (Wenzel, 2022). The synergy of these elements equips tourism and hospitality organizations with the agility, creativity, and resilience needed to sustain digital transformation in an era of constant change (Busulwa, 2020). Unlike prior studies, this research applies DCT not only conceptually but also empirically, tracing how leadership sensing and seizing capabilities translate into AI- and innovation-driven reconfigurations that manifest across later chapters. In doing so, the theory is operationalized rather than remaining abstract. The tourism and hospitality context provides a particularly compelling ground for this application. Unlike manufacturing or finance, the sector is highly service-intensive, labor-dependent, and customer-facing, where the speed of innovation and adaptability directly shape guest satisfaction and competitive positioning (Elshaer et al., 2024). Digital maturity in tourism is therefore not simply about adopting technology but about reimagining service delivery, personalizing customer experiences, and maintaining resilience in volatile environments. By situating the study in this context, the research highlights the distinctive challenges and opportunities that make tourism an ideal domain to extend the application of Dynamic Capabilities Theory (Hussein et al., 2024).
While digital transformation in the tourism and hospitality sector has attracted growing scholarly attention, much of the existing literature treats its drivers in isolation, often focusing on specific technologies or operational improvements without fully exploring the strategic and leadership dimensions that underpin them (e.g., Al-Romeedy, 2024b; S. Hossain et al., 2025; Ali et al., 2025). Digital leadership, for instance, is frequently framed as a reactive adjustment to technological change, rather than as a proactive, vision-driven force shaping the very path of transformation (Salih, 2024). Similarly, although both artificial intelligence (AI) and digital innovation are increasingly recognized as powerful enablers of change (Truong & Papagiannidis, 2022), their combined mediating influence within a unified theoretical framework remains underexplored. This gap is particularly critical in service-intensive industries like tourism and hospitality, where market volatility and the need for continuous innovation require integrated, leadership-driven approaches rather than isolated technological adoption (Talukder et al., 2024; R. Correia et al., 2024).
Another notable shortcoming in literature lies in the limited understanding of how digital leadership mobilizes and orchestrates AI capabilities alongside innovative practices to produce enduring, organization-wide transformation. The prevailing research tends to measure technology’s impact through operational efficiency metrics (e.g., Ferrer-Rosell et al., 2023; McAfee, 2002), often neglecting the deeper strategic processes by which leadership aligns emerging technologies with long-term organizational vision and market positioning. Moreover, empirical evidence remains scarce on the mechanisms through which AI and innovation jointly translate leadership intent into sustainable competitive advantage—especially in volatile, high-contact environments where customer experience, adaptability, and rapid service redesign are decisive for survival.
This study seeks to address these shortcomings by proposing and testing an integrative model in which digital leadership functions as a strategic capability that drives digital transformation through the dual mediating roles of AI and digital innovation. Specifically, the study aims to (A) assess the effect of digital leadership on digital transformation, AI, and digital innovation, (B) explore the effect of AI and digital innovation on digital transformation, and (C) examine whether digital leadership affects digital transformation through AI and digital innovation. Beyond offering empirical insights, the research aims to extend the application of the Dynamic Capabilities Theory to a domain where leadership vision, technological intelligence, and creative renewal intersect. The expected contribution is twofold: advancing theory by framing digital leadership as a capability that both senses and seizes emerging opportunities and delivering practical guidance for industry practitioners on how to leverage AI and innovation not merely as tools, but as interconnected engines of transformation into an increasingly competitive global landscape.

2. Literature Review and Hypotheses Development

2.1. Dynamic Capabilities Theory

Dynamic Capabilities Theory underscores an organization’s ability to efficiently integrate, develop, and modify internal and external capabilities to adeptly maneuver through rapidly changing environments (Bleady et al., 2018). In this context, digital leadership plays a pivotal role in creating an atmosphere that promotes digital transformation (Senadjki et al., 2024). It is essential for identifying changes in the digital landscape, leveraging technology-driven opportunities, and converting these insights into value-generating initiatives (Tauroseviciute-Ribikauske, 2024). More importantly, digital leadership does not operate in the abstract; it functions as a mechanism that guides organizations through successive levels of digital maturity, from initial technology adoption to full-scale transformation embedded in strategy and culture. Digital leadership is essential for tourism and hospitality firms that function in sectors characterized by fluctuating consumer demands and technological advancements (Hussein et al., 2024). Given the service-intensive and experience-driven nature of tourism, leadership must constantly sense customer needs, seize opportunities for personalization, and reconfigure resources to deliver innovative experiences—directly reflecting the three dimensions of Dynamic Capabilities (sensing, seizing, reconfiguring) (Hasanein & Ayad, 2024).
AI usage is a crucial component for enhancing dynamic capabilities within firms (Gao et al., 2025), involving the continuous enhancement insights (Gudavalli & Tangudu, 2020), expedited response times (Seetharamapura & Varadarajan, 2024) and formulating novel marketing strategies (Eriksson et al., 2020). AI enabled them to comprehend their clients’ demands and critical difficulties with enhanced precision, since it was capable of processing extensive data and organizing it in significant ways (Bulchand-Gidumal et al., 2024). Following the implementation of AI technologies, they were able to deliver more precise information to their clients more rapidly, while also reducing expenses (Mahalakshmi et al., 2022). In DCT terms, AI strengthens the sensing and seizing dimensions by enabling organizations to detect patterns and act decisively on opportunities (Hasanein et al., 2024). In the context of digital leadership, AI usage enables leaders to implement their visions and perform their roles more professionally, enhancing the organization’s ability to accelerate digital transformation (Sposato & Dittmar, 2025; Abasaheb & Subashini, 2023). Moreover, Digital innovation is a crucial element of digital transformation, helping firms to rapidly adapt their strategies in innovative manners that correspond with the demands of a digital market, forming another fundamental aspect of dynamic capabilities (Shen et al., 2022). Digital innovation tools serve as a mediator between digital leadership and digital transformation, enabling firms to effectively execute and utilize innovative concepts (A. Chen et al., 2024). Innovation operationalizes the reconfiguring capacity of DCT by translating leadership intent and AI-enabled insights into concrete service redesigns and novel customer experiences (Hussein et al., 2024). Ultimately, in this environment, dynamic capabilities seek to enhance the organization’s digital transformation (Ellström et al., 2022). By leveraging AI usage and fostering digital innovation tools, tourism and hospitality firms may adeptly respond to digital transformations and lead creative developments that distinguish them in the industry. Thus, this study applies DCT not as a static theoretical lens but as an operational framework, showing how digital leadership, AI, and innovation interact to move tourism firms across stages of digital maturity and achieve enduring transformation (Al-Romeedy, 2024a; Sobaih et al., 2024).

2.2. Digital Leadership and Digital Transformation

Organizations can undergo digital transformation if guided by leaders capable of implementing change to fulfill the objective of digital transformation (Schiuma et al., 2022). Digital transformation in a dynamic digital landscape necessitates that companies function with more agility to capitalize on new opportunities facilitated by advanced digitalization (Andrade et al., 2022). Organizations must prioritize the generation of creative ideas that provide value to customers, rapidly design digitally enabled services utilizing sophisticated technology (Amit & Han, 2017), and develop organizational capabilities to offer these services in order to satisfy customer expectations (AlTaweel & Al-Hawary, 2021; Martelo et al., 2013). This necessitates a leader capable of swift and accurate decision-making who can sway others’ actions to elicit desired and effective performance (Jerab, 2023). The expeditious design and delivery of digital services necessitate agility within information technology, under the co-leadership of IT executives, specifically digital leaders (Tanniru, 2018), who play a pivotal role in facilitating rapid decision-making and driving transformation (Kudyba et al., 2020). Hence, leaders are crucial as digital transformation constitutes corporate transformation. The organization’s aims are efficiency, productivity, and service quality (Durdyev et al., 2014). This process cannot be exclusively delegated to the information technology management unit; rather, it necessitates a collaborative endeavor spearheaded and supervised by the organization’s leadership (Pawar & Dhumal, 2024). Leaders must provide sufficient attention to ensure the transformation process is effectively implemented inside the team and that the cultural process remains concentrated (Al-Najem et al., 2012).
In tourism and hospitality organizations, from the perspective of dynamic capabilities theory, digital transformation is not just a technical project (Cheng et al., 2023). It is a direct connection to the digital leader capabilities (Pesonen, 2020). According to DCT, leaders in tourism settings must continuously sense emerging shifts—such as fluctuations in demand, seasonal variations, and the increasing reliance of travelers on digital platforms—seize innovative opportunities through the adoption of AI and smart service tools, and reconfigure organizational resources to design memorable, personalized experiences. The digital leader is the actual practitioner and architect of dynamic capabilities (Hussein et al., 2024). Unlike prior studies that treat tourism digitalization descriptively, this study critically argues that without strong digital leadership, technology adoption remains fragmented and fails to translate into sustained transformation. The digital transformation process in such service organizations begins when digital leaders sense changes in the business environment (Sainger, 2018), such as increased competition and the ever-changing needs of customers, which are becoming increasingly digital (Agustian et al., 2023). They then seize opportunities by strategically investing in digital solutions such as mobile booking, AI-driven recommendation systems, and contactless services, while reconfiguring workflows and employee capabilities to align with customer-centric innovation. This highlights that in tourism and hospitality, digital transformation is fundamentally a leadership-driven process, not a purely technological upgrade (Hussein et al., 2024; Buhalis et al., 2019; Al-Romeedy, 2024a). This, in turn, gradually develops into the ability to lead digital transformation. In view of this:
H1. 
Digital leadership positively affects digital transformation.

2.3. Digital Leadership and Artificial Intelligence

Artificial Intelligence (AI) is a computational system capable of perceiving, learning, reasoning, or strategizing autonomously, without explicit programming to adhere to predetermined rules or action sequences (Farahat, 2023). Historically, the majority of AI technologies were model-driven, wherein the characteristics of the application were analyzed and mathematical models were constructed to represent it (Shalan, 2025). Currently, artificial intelligence refers to the broad concept of utilizing computers to emulate intelligent behavior with limited human involvement (De Oliveira & Rodrigues, 2021). Artificial intelligence significantly influences work development and employee growth, focusing on the alignment between an employee’s abilities and the implementation of their tasks (Morandini et al., 2023; N. Malik et al., 2022). As AI transforms the dynamics of work within organizations, it becomes necessary to reassess human responsibilities and developmental trajectories (Jarrahi, 2018). They must ensure that personnel are adequately prepared to collaborate with AI technologies and manage advanced tasks beyond AI’s capabilities (Jarrahi et al., 2023). This is where digital leaders play a key role in directing their subordinates towards AI usage as a successful tool for innovation and creativity (S. Hossain et al., 2025).
Tourism and hospitality organizations provide a conducive and vital setting for the development of such instruments (Jabeen et al., 2022). As these organizations face numerous operational challenges (Jessica Hwang & Lockwood, 2006), this may prompt digital leaders to encourage their teams to experiment with the use of AI tools for analysis, forecasting, and other related activities (S. Hossain et al., 2025; Jasim et al., 2024).
From the perspective of DCT, digital leaders in tourism organizations sense these operational pressures (e.g., fluctuating demand, staff shortages, unpredictable guest behavior), seize opportunities by deploying AI for predictive analytics, dynamic pricing, or service robotics, and reconfigure resources to embed AI into the customer journey. The use of AI tools in tourism and hospitality organizations represents a complementary strategy to digital leadership (Muiruri, 2024; Hasanein, 2025). However, while much of the existing literature has described AI as a standalone technology, there remains limited critical examination of how its effectiveness depends on the orchestration and vision of digital leaders in tourism contexts. This gap highlights that AI cannot independently drive transformation unless coupled with leadership capable of aligning technology adoption with long-term strategic objectives.
The digital leader represents the human mind to develop plans and objectives (De Waal et al., 2016), while AI tools serve as an executive tool to translate these plans into practical reality (Burgess, 2018). AI tools cannot perform operational tasks whether service robots, digital analytics devices, or preventive maintenance without the presence of a skilled digital leader (Huang & Rust, 2021; Huang & Rust, 2018). This study therefore advances the literature by moving beyond descriptive accounts of AI adoption to a critical evaluation of how digital leaders transform AI into a dynamic capability that reshapes tourism operations and enhances competitiveness. Accordingly, the following hypothesis is developed:
H2. 
Digital leadership positively affects AI.

2.4. Digital Leadership and Digital Innovation

Digital innovation is a transformative process that involves the application of digital technology in the creation and organization of services and products, enabling novel methods of value creation and appropriation (Häikiö & Koivumäki, 2016). Digital leaders are responsible for formulating the organization’s vision alongside its strategic objectives, and their role is to influence others’ actions in pursuit of specific objectives (De Araujo et al., 2021). In the digital era, digital leaders operate with a global perspective to foster interconnectedness and enhance creativity, thus supporting an innovative culture within organizations (Wang et al., 2022; Mukherjee, 2020). The relationship between digital leadership and digital innovation in the disruptive period indicates that digital leadership impacts business model innovation within the context of digital transformation (Mihardjo et al., 2019). Digital leaders revolutionize organizations via technology and significantly impact digital innovation, which is essential in today’s competitive market landscape (Attah et al., 2023). They serve as vital assets for firms that convert digital and knowledge resources into digital innovation, which is a contemporary indicator of competitive advantage (Ul Amin & Khan, 2024). From the perspective of Dynamic Capabilities Theory, digital innovation represents the reconfiguring dimension of organizational transformation: leaders sense emerging market demands, seize opportunities by encouraging experimentation with new digital services, and reconfigure structures, processes, and resources to deliver value through innovation. Digital leaders in tourism and hospitality organizations foster the development of digital innovation capabilities within the firm due to their proficiency in understanding the latest and relevant technologies in the industry (Hussein et al., 2024).
Unlike general industries, tourism innovation often takes the form of experiential design (e.g., immersive booking platforms, AI-driven personalization, smart hotel rooms), which makes leadership-driven innovation a distinctive competitive factor. Yet, much of the existing literature has remained descriptive, highlighting adoption trends rather than critically assessing how leadership translates technological potential into sustained innovative capacity. These organizations face relentless competition that necessitates their integration into the digital realm to remain viable in the market (Kandampully & Solnet, 2024; Farahat, 2023). By embedding digital innovation into service delivery and customer engagement, leaders ensure that tourism firms not only survive disruption but also differentiate themselves through unique value propositions. This critical perspective highlights that digital innovation in tourism cannot be divorced from leadership intent and dynamic capabilities, a gap this study directly addresses (Ferrer-Rosell et al., 2023). To navigate the evolving environment, these firms must transition from traditional to digital operations and management techniques by employing executive leaders with a digital mindset (Santarsiero et al., 2024). Based on the above discussion, the following hypothesis is suggested:
H3. 
Digital leadership positively affects digital innovation.

2.5. AI and Digital Transformation

Digital transformation transpires subsequent to the phases of digitization and digitalization, employing Artificial Intelligence (AI) and large data for decision-making purposes (Kim & Kim, 2022). It is a profound transformation of business and organizational activities encompassing processes, competences, and business models to fully use changes and possibilities arising from the integration of digital technology (Bican & Brem, 2020; Ivančić et al., 2019). The advancement of AI towards human-like intelligence is progressively becoming feasible (Marr, 2020). Moreover, increasing research indicates that a pivotal factor influencing the success or failure of digital transformation is the enhancement of the customer or end-user experience through the utilization of tools such as artificial intelligence (Virvou, 2023; Sahu, 2019). AI has emerged as a primary instrument of digital transformation, aiding organizations in enhancing, transforming, and optimizing their operational modalities (Subramaniam, 2023; Rajagopal et al., 2022). Moreover, it is anticipated that over 80% of big organizations integrate some degree of AI systems into their operations (Davenport & Ronanki, 2018). The onset of COVID-19, which has affected global economies, has increased dependence on AI and automation due to the constraints on human resources (Vahdat, 2022).
Alongside the rapid expansion of AI across several sectors, tourism and hospitality institutions are widely using its application to enhance operational efficiency (Gallo et al., 2021), with substantial evidence emerging on its capacity to optimize processes and foster human interaction (Buhalis et al., 2019). Contemporary technological applications, including artificial intelligence, are extensively utilized in the tourism and hospitality sector, including hotel operations (Štilić et al., 2023), tourism companies (Ivanov & Webster, 2019), food and beverage services (Dani et al., 2022) and event management (Doborjeh et al., 2022). From the perspective of DCT, AI enables tourism organizations to sense market changes such as fluctuating guest preferences, seize opportunities by deploying automation and personalization technologies, and reconfigure service processes to ensure resilience and competitiveness (Shalan, 2025). Consequently, AI technologies offer numerous options for the tourist and hospitality sector to improve everyday operations and long-term goals, while ensuring clients receive consistently high-quality products and services (Avula & Sithole, 2024). However, while prior studies have primarily described AI adoption in terms of operational efficiency, they rarely evaluate its strategic role in reshaping business models and customer experiences in tourism. This descriptive focus neglects the critical question of how AI, under digital leadership, becomes a dynamic capability that sustains transformation rather than a short-term technological fix. Addressing this gap, the present study emphasizes AI not as an isolated tool but as an integral driver of tourism digital transformation, aligned with long-term strategic objectives. As a result, the utilization of AI usage influences the digital transformation within the tourism and hospitality sectors. From this perspective, the following hypothesis is highlighted:
H4. 
AI positively affects digital transformation.

2.6. Digital Innovation and Digital Transformation

Digital innovation is seen as a fundamental pillar in the tourism and hospitality business (Zvaigzne et al., 2023). This is due to the need for specialists within these sectors to continuously focus on utilizing digital innovation in information processing and operational management across various areas (Khatri, 2019). At the same time, the impact of digital innovation on the development of the tourism and hospitality sector is significant, as it is directly linked to improving the performance efficiency of both the entity and the tourism and hotel sector as a whole (Suder et al., 2024; J. S. Chen et al., 2017). This directly impacts the competitiveness of the organization in this sector (Musiello-Neto et al., 2021). Therefore, the use of digital networks, the internet and online technologies, software products for end-to-end automation of all managerial processes in the tourism and hotel business is currently not just a matter of leadership and creating competitive advantages (Mazilescu, 2021), but also survival in the current market in the foreseeable future (Farahat, 2023).
Therefore, digital innovation is considered the main driver of technological transformation in the tourism and hospitality sector (Park et al., 2023). Digital transformation represents a strategic change in this industry, requiring a fundamental adjustment in the organizational structure of tourism and hospitality establishments to enable them to leverage technological innovation to continuously reshape their strategy (Busulwa, 2020). Applying the theory of dynamic capabilities, digital innovation captures the reconfiguring capacity of tourism firms: establishments must sense evolving customer needs, seize opportunities by integrating cutting-edge technologies, and reconfigure their resources and structures to embed innovation into operations and services (Ziyae et al., 2022; Nieves et al., 2016). While existing studies have highlighted digital innovation as a driver of competitiveness, much of this literature has been descriptive, focusing on adoption and efficiency without critically examining how innovation capabilities are orchestrated by leadership to sustain transformation. This study addresses that gap by conceptualizing digital innovation not simply as a technological input but as a dynamic capability that enables long-term resilience in volatile tourism markets (Shalan, 2025; Farahat, 2023). In addition, such establishments must increase investment in integrating advanced technology into all operations and services provided (Buhalis et al., 2019). These investments include supporting the digital infrastructure to develop more innovative services (Pryamichkin & Zemlyanskaya, 2024), such as relying on service robots to meet evolving customer needs (McCartney & McCartney, 2020). Unlike traditional efficiency-based approaches, this perspective underscores innovation as a continuous strategic process that shapes customer experience, differentiates destinations, and secures survival in highly competitive environments (Ferrer-Rosell et al., 2023). Finally, these establishments undertake a digital transformation process by replacing traditional systems with digital ones and training their employees to rely on such systems by adopting dynamic capabilities (Shen et al., 2022; Maitra, 2021). In other words, tourism and hospitality establishments seek to create greater value through technological innovation to enhance their operational efficiency in a flexible competitive environment (Molina-Castillo et al., 2023; Buhalis et al., 2019). Following this discussion, the following hypothesis is assumed:
H5. 
Digital innovation positively affects digital transformation.

2.7. The Mediating Role of AI

In the service industry, where technology integration is essential for competitiveness (Lollar et al., 2010), AI acts as a conduit that translates leadership vision and management skill into enhanced business performance (Shah, 2025). In the tourism and hospitality sector, in particular, AI tools serve as an effective mediator that translate the digital leader’s dynamic capabilities into a digital environment. From the perspective of DCT, AI operationalizes the sensing, seizing, and reconfiguring capacities of leadership: it enables leaders to sense market signals by processing customer data, seize opportunities by deploying predictive and automation technologies, and reconfigure workflows and resources to achieve sustainable digital transformation (Farahat, 2023; Al-Romeedy, 2024b). In another word, these tools are considered dynamic tools which connect the digital abilities for the leader with practical implementation (Z. Chen, 2025). Where the role of the leader is manifested in such sector in setting strategic objectives, allocating resources, leading change and ensuring safe implementation (Santarsiero et al., 2024). However, while existing studies often describe AI as a supportive tool, there has been limited critical evaluation of how its mediating role converts leadership intent into measurable transformation outcomes in tourism. This gap highlights the need to study AI not as a passive enabler but as an active dynamic capability that bridges vision and execution.
On the other hand, AI tools serve as dynamic tools capable of enhancing guest experience (Jogarao, 2024), improving operational efficiency (Avula & Sithole, 2024), decision support by analyzing customer data (Lee et al., 2021) and risk management (Manoharan et al., 2024). In the tourism and hospitality context, these applications are not generic but sector-specific: service robots personalize guest interaction, predictive analytics anticipate seasonal demand shifts, and AI-powered chatbots ensure 24/7 responsiveness (Farahat, 2023). Then, transform these tools into tangible assets capable of reshaping the organization’s vision and enhancing digital culture and digital transformation (Al-Romeedy, 2024b; Konstantinova, 2019). In light of the above:
H6. 
AI mediates the relationship between digital leadership and digital transformation.

2.8. The Mediating Role of Digital Innovation

In terms of the digital transformation in the tourism and hospitality sector, relying solely on digital innovation tools is difficult (Alrawadieh et al., 2021). Rather, this innovation is considered the most efficient tool for transforming the capabilities and potential of the digital leader into an actual transformation strategy (Hussein et al., 2024; Santarsiero et al., 2024). In other words, it is difficult for a digital leader to achieve digital transformation directly, but they always seek appropriate digital tools (Heavin & Power, 2018). From the perspective of DCT, digital innovation functions as the reconfiguring capacity that enables leaders to translate their sensing of opportunities and seizing of emerging technologies into concrete transformation practices (Al-Romeedy & Singh, 2025). Applying the theory of dynamic capabilities, the digital transformation process begins with a successful digital leader (Ferri & Takahashi, 2025). In addition, these leaders have the ability to monitor and understand emerging technologies and identify available opportunities that align with the organization’s strategy (Ul Amin & Khan, 2024). They then select the appropriate technological resources as a means to translate their vision and expertise into the sector (Pesonen, 2020). For example, in tourism and hospitality, digital innovation materializes in highly sector-specific ways: smart guest rooms enhance personalization, AI-powered food and beverage systems optimize efficiency, digital marketing platforms expand global reach, and innovations in airline and event management reshape customer experience (Al-Romeedy & Alharethi, 2024; Al-Romeedy et al., 2025; Vitsentzatou et al., 2022; Balatska et al., 2022; Muiruri, 2024). This, in turn, leads to a distinctive digital transformation experience for customer service. However, while prior literature has described these tools as drivers of competitiveness, it often overlooks the leadership-driven orchestration required to integrate them into organizational culture and strategy. This descriptive tendency limits understanding of how digital innovation mediates the relationship between leadership intent and transformation outcomes.
On the other hand, the digital transformation experience can only be completed through the digital leader’s ability to develop the surrounding environment (Schiuma et al., 2022), such as developing the skills of their subordinates and restructuring operations to align with the capabilities of digital innovation (Brunner et al., 2023). In general, digital innovation is considered the strengths that distinguish successful digital leaders and help them achieve the desired digital transformation (M. Malik et al., 2025; Schiuma et al., 2022). Thus, digital innovation is not an isolated tool but a dynamic capability that mediates between leadership vision and sustainable transformation, particularly in the tourism and hospitality sector where adaptability and customer-centric innovation are essential (Shalan, 2025). Considering the above, the following hypothesis is developed:
H7. 
Digital innovation mediates the relationship between digital leadership and digital transformation.
To illustrate the proposed relationships and highlight the mediating mechanisms, the conceptual framework of this study is presented in the following model. This figure visually demonstrates how green entrepreneurial leadership influences environmental performance both directly and indirectly through green commitment and green innovation (see Figure 1).

3. Research Methods

The current study examines how digital leadership (DL) influences digital transformation (DT) in the tourism and hospitality industry, especially the mediating role of artificial intelligence (AI) and digitization innovation (DI). The conceptual framework utilized in the study is based on a rigorous review of the previous literature of empirical research in the area to deduce the theoretical association of these constructs. The collection of data will be based on a structured survey questionnaire administered among the managerial and professional staff within major tourism and hospitality companies within the Greater Cairo, Egypt. To test the mediating mechanisms properly, PLS-SEM will be used to thoroughly evaluate both structure and measurement models to conduct rigorous testing on the mediating mechanisms. Moreover, the statistical methods to identify and address the possible common method bias (CMB) will be introduced to increase the validity and reliability of the results. The next subsections discuss the methodological framework used in this empirical study.

3.1. Sampling and Data Collection

The current research employed a convenience sampling technique, whereby the sample consisted of Egyptian hotel employees from five-star hotels and Class A travel agencies—those officially licensed by the Egyptian Ministry of Tourism to provide the full spectrum of tourism services, including inbound, outbound, and domestic operations—working in Greater Cairo, Egypt. Employees in these enterprises manage complex operational processes and high-standard customer interactions, ensuring rich, contextually relevant data. Their practices reflect industry best standards, enhancing the applicability of findings to high-quality hospitality and tourism services.
The survey was prepared as a cross-section survey carried out during April-July 2025. The study employed e-survey approach whereby study information was distributed and gathered. The survey methodology was employed in administering the online survey, following the guidelines of Hair et al. (2010). After developing the instrument, an online questionnaire was formed and examined in terms of accuracy and format, followed by whereby an e-mail was sent to the participants containing the e-survey link. The aims of the current research have been outlined in the introductory section, and the hotel employees have been asked to participate in the research. The confidentiality of the research was explained to the participants along with how it will be used. A link to e-survey (both in Arabic and English) was distributed via numerous popular social media channels (LinkedIn, Facebook, X or twitter) to the employees working in the hotels and travel agencies in Greater Cairo, Egypt. The responses were reviewed multiple times daily to ensure proper tracking and maintain the quality of the data. The researchers gave their contact information after the introduction in case the participants may want more questions. To ascertain that the appropriate ethical considerations were made, the participants were properly informed of the nature of the study. The participants provided informed consent prior to participation and were assured that their responses would remain anonymous and confidential. The study was conducted in accordance with the guidelines of the Declaration of Helsinki and was approved by the Deanship of Scientific Research Ethical Committee at King Faisal University, ensuring full adherence to formal ethical standards. The researchers were able to identify respondents through affiliation and networking with relatives and colleagues. All the respondents consented to the fact that the information was to be retrieved as part of the study and that they did so out of their free will.

3.2. Research Instruments

The questionnaire in the study was divided into four principal sections. The first part gathered respondents’ demographic data. The second section measured digital leadership (DL) based on a 7-items scale developed from Claassen et al. (2021). The third part measured artificial intelligence (AI) using a 10-items scale adapted from Farahat (2023). The fourth section measured digital innovation (DI) using 6-items scale developed from Khin and Ho (2019). Lastly, digital transformation (DT) was measured using 4-items scale by Jayawardena et al. (2023). To ensure the content validity of the measurement instrument, it was reviewed by a panel of academic experts in tourism, hospitality management, and research methodology. The experts evaluated each item for clarity, relevance, and suitability to the research objectives and context, providing feedback that was incorporated to refine the instrument before data collection. Additionally, Cronbach’s alpha coefficients (α) were calculated to ensure reliability and internal consistency. All constructs used a seven-point Likert scale (1 = strongly disagree; 7 = strongly agree).

3.3. Data Evaluation

Research surveys were conducted with 400 full-time workers in a five-star hotel and travel agencies class-A. 346 surveys (210 from hotel and 136 from travel agencies) out of 400 distributed are valid, which represents a remarkable 86.5%. Additionally, no data was missing. The sample size of 346 valid responses is adequate as per the criterion of Nunnally and Bernstein (1994) where they suggest that the sample should have the ratio of (1:10 items). Out of 346 valid responses, 291 respondents, representing 84.1% of respondents were male, and 55 respondents indicating 15.9% of respondents were female. Most of the responses (83.5%) were taken by employees who were aged between 26 and 35 years and (84.3%) of them were well informed about the green-practices in the hotels and travel agencies.
The research was conducted using SPSS 24 version to process the research data. The second step procedure of analytical process, provided by Leguina (2015), produced an analytical process of multiple regression and descriptive analysis through structural equation modelling (SEM) using smart-PLS V4. Henseler et al. (2009) argue that the prevalence of PLS-SEM may be attributed to the fact that it has been applied in exploratory and prediction-seeking studies. This method supports any sample size and flexible distribution requirements of normality (Hair et al., 2017; Do Valle & Assaker, 2016). To reduce common-method variance (CMV), the study adopted the use of Harman test as proposed by Podsakoff et al. (2003).

4. Results

An Exploratory Factor Analysis (EFA) was performed on the 27-items to determine the effects a common method variance (CMV) may have. These results showed that the first factor was not rotated and that very little of the total variance (an amount of 29.4%) provided the explanation, significantly less than the 50% which indicates that it is not very probable that CMV is a problem of concern in the present research (Podsakoff et al., 2003). The convergent validity and internal consistency reliability were determined to evaluate further the psychometric properties of the measurement model through the average variance extracted (AVE), composite reliability (CR), and Cronbach alpha (see Table 1). According to the suggestions of (Hair et al., 2017), it is suspected that the AVE should be exceeded the threshold of 0.50, CR should exceed the value of 0.70, standardized outer loading should be exceeded 0.70 as well. The findings showed that the AVE and CR standards were satisfied in every construct, i.e., each construct explains more than 50 percent of the variations in a set of indicators that are comparable to the construct and that reflect on the excellent internal consistency. In addition, all the items had outer loadings that were above the acceptable level of 0.70, showing that items were highly reliable. All values of VIF were less than 5, which indicates multicollinearity is not an issue. The measurement model and the general psychometric quality involved were therefore high regarding convergent validity and capable of assuring good standards in the PLS-SEM literature (Hair et al., 2017; Henseler et al., 2009).
The findings in Table 2 that every one of the variables included in the proposed model indicate a better representation of the component parts variability compared to other components based on the recommendations provided by (Hair et al., 2017; Fornell & Larcker, 1981). Hence discriminant validity of the study model is established. Furthermore, each of the constructs forms part of the proposed research model is much heavier on its associated construct compared to the variable constructs. These findings also confirm the discriminant validity of the model that was defined by Chin (1998).
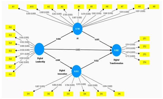
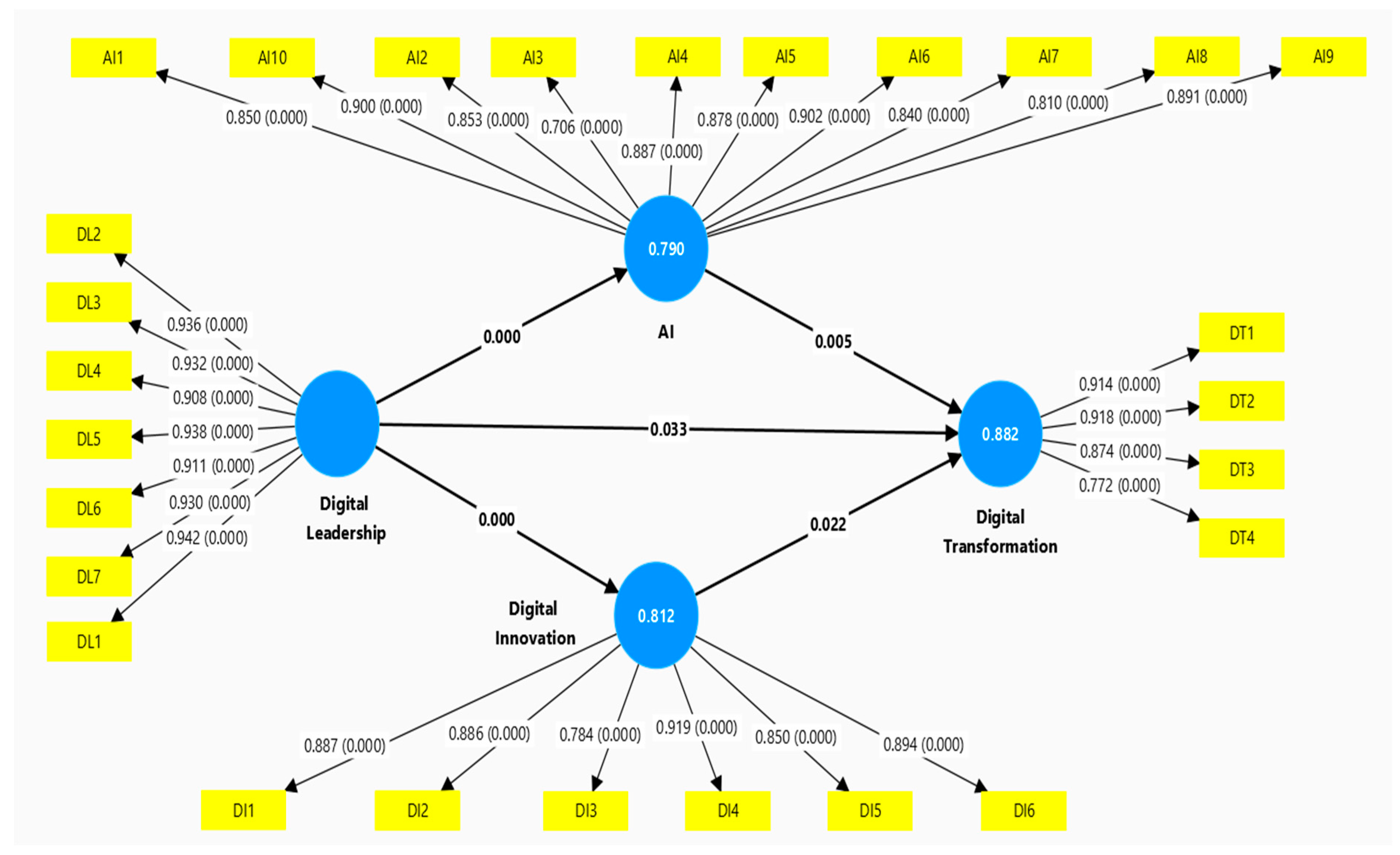
The results revealed significant relationships among the primary constructs of the model, as summarized in Table 3 and Figure 2. The first hypothesis (H1) posited that digital leadership (DL) would directly impact digital transformation (DT), and the results confirmed a positive and significant effect (β = 0.220, T = 2.137, p = 0.033). While statistically significant, the effect size suggests a modest yet meaningful influence, indicating that organizations with stronger digital leadership are more likely to successfully drive digital initiatives through vision, guidance, and participatory decision-making. The second hypothesis (H2) showed a strong positive effect of DL on artificial intelligence (AI) adoption (β = 0.889, T = 7.733, p < 0.001), underscoring that digitally competent leaders cultivate environments conducive to AI integration, thereby enhancing organizational capability in tourism and hospitality settings. Similarly, the third hypothesis (H3) confirmed a substantial impact of DL on digital innovation (DI) (β = 0.901, T = 7.358, p < 0.001), demonstrating that effective digital leadership not only motivates innovation initiatives but also fosters the development of digital solutions that support organizational adaptability. AI was also found to significantly influence DT (H4; β = 0.408, T = 2.827, p = 0.005), highlighting the role of AI in accelerating digital change through advanced analytics, automation, and tailored service offerings. Digital innovation similarly had a significant effect on DT (H5; β = 0.337, T = 2.293, p = 0.022), suggesting that continuous development of digital services, products, and processes directly contributes to the success of transformation initiatives. Collectively, these results not only demonstrate statistical significance but also indicate practically meaningful relationships that inform strategic priorities for digital leadership in tourism and hospitality organizations.
Further analysis of indirect effects provides additional insight into the mechanisms through which DL drives DT. Hypothesis six (H6) indicated that AI partially mediates the relationship between DL and DT (β = 0.363, T = 2.741, p = 0.006), showing that leaders strengthen transformation outcomes by enabling AI adoption, which in turn drives digital change across organizational processes. Hypothesis seven (H7) revealed that DI also partially mediates the DL-DT relationship (β = 0.304, T = 2.396, p = 0.017), suggesting that the greater the digital vision and strategic orientation of leaders, the more effectively these are translated into innovative digital initiatives that enhance agility and competitiveness. Together, the direct and indirect effects illustrate that digital leadership exerts both immediate and cascading impacts on digital transformation, reinforcing its role as a key enabler of AI deployment and digital innovation. These findings move beyond statistical significance, highlighting substantive effect sizes and offering a deeper interpretation of how leadership practices shape technological and innovative capabilities within the hospitality and tourism sectors.

5. Discussion

This study sought to examine the influence of digital leadership on digital transformation within tourism and hospitality enterprises, emphasizing the roles of AI utilization and digital innovation as mediators. The results indicate that digital leadership positively influences digital transformation, consistent with earlier findings (Santarsiero et al., 2024; Hussein et al., 2024; Kudyba et al., 2020). However, our findings extend this literature by showing that leadership in tourism organizations is not confined to technical management but represents a broader capability to embed a digital mindset and cultivate a data-driven culture (Pawar & Dhumal, 2024; Sainger, 2018). This means that leaders in the digital era are not only implementers of technology but also architects of organizational vision who align resources with transformation goals (Santarsiero et al., 2024; Gilli et al., 2024). Consequently, tourism and hospitality firms require proactive executives who advocate for digital integration as a core strategic agenda.
The findings also reveal that digital leadership has a positive impact on AI usage, aligning with prior research (Muiruri, 2024; Jabeen et al., 2022). AI is shown here not as an isolated technology but as a dynamic tool through which leaders translate vision into practice, enhancing service quality and operational efficiency (Ling et al., 2024; Brock & Von Wangenheim, 2019). In the tourism and hospitality sector, this interplay is critical, as institutions strive to maintain superior levels of service by embedding AI into customer interaction, forecasting, and decision-making (Ruel & Njoku, 2021). Thus, the results highlight that AI’s effectiveness depends on digital leaders who are capable of integrating its diverse tools into organizational strategies.
In addition, the study indicates that digital leadership positively influences digital innovation, which is in line with previous studies (Ul Amin & Khan, 2024; Attah et al., 2023; Mihardjo et al., 2019). Our findings suggest that innovation in tourism is not merely about adopting new technologies but about leaders fostering experimentation and embedding creativity into business models (Sarioguz & Miser, 2024; K. A. Hossain, 2023). This is especially relevant in the context of the young generation of “digital natives,” who are increasingly shaping future leadership roles (Farahat, 2023). Hence, the results reinforce that leaders must combine digital competencies with entrepreneurial and innovative skills to sustain transformation (Shahzad, 2024; Erhan et al., 2022).
Furthermore, the study shows that AI usage has a positive impact on digital transformation and mediates the relationship between digital leadership and transformation, supporting prior work (Avula & Sithole, 2024; Virvou, 2023; Sahu, 2019). AI emerges as a key conduit through which leadership intent is operationalized, enabling tourism firms to streamline operations, improve customer experiences, and achieve long-term objectives (Mithas et al., 2022; Narayanan, 2023). These findings indicate that AI strengthens the alignment between leadership vision and digital strategy, turning managerial capabilities into tangible outcomes that enhance competitiveness in dynamic environments (Tan et al., 2025; Khajvandi, 2025).
Lastly, the findings reveal that digital innovation positively influences digital transformation and mediates the link between leadership and transformation, consistent with prior studies (Suder et al., 2024; Ziyae et al., 2022; Busulwa, 2020; Khatri, 2019). Our contribution lies in showing that digital innovation in tourism extends beyond efficiency gains to creating distinctive customer experiences and new revenue streams (Park et al., 2023; Collins, 2023; Alrawadieh et al., 2021; Buhalis et al., 2019; Triviño-Tarradas et al., 2024; El Archi et al., 2023; Saber et al., 2025; Nadkarni et al., 2020). In this sense, digital innovation acts as a reconfiguring mechanism that helps leaders convert strategic intent into integrated transformation practices (Nambisan et al., 2017; Ismail et al., 2023). By doing so, it becomes a pivotal foundation for sustaining competitiveness in the tourism and hospitality sector (Motamedimoghadam et al., 2024; Westerman et al., 2014).

6. Theoretical Implications

This study offers a deeper and more contextually grounded contribution to the Dynamic Capabilities Theory (DCT) by showing how leadership, technology, and innovation operate as interconnected forces rather than isolated domains. In the context of tourism and hospitality—an industry where competitive advantage relies equally on service quality and technological sophistication—the findings illustrate that digital leadership is not merely a supportive backdrop to transformation but a central strategic capability that actively shapes the pace, direction, and quality of change. It guides the organization in setting a coherent transformation agenda, aligns the adoption and integration of AI with strategic goals, and fosters an innovative culture that continually reconfigures capabilities to respond to market shifts. Also, by applying DCT within a high-contact, service-intensive environment, the study extends the theory beyond its traditional applications in manufacturing and technology sectors. It demonstrates how the concepts of sensing, seizing, and reconfiguring take on unique forms when the organization must simultaneously meet evolving customer expectations, maintain operational agility, and leverage technology as a source of differentiation. This sector-specific adaptation strengthens DCT by revealing how these capabilities work in tandem when service personalization and operational efficiency are equally critical to transformation success.
Another key theoretical advancement is the integration of two bodies of literature that have typically evolved separately: technology adoption and innovation management. The results show that AI and digital innovation do not operate in silos but function as mutually reinforcing drivers of transformation. Technological intelligence fuels innovation opportunities, while innovation creates the conditions for effective and sustained technology deployment. This co-evolutionary perspective enriches the seizing and reconfiguring dimensions of DCT, suggesting that their strongest impact occurs when these domains are deliberately interconnected rather than pursued independently. Further, perhaps the most distinctive theoretical contribution is the empirical demonstration that AI and digital innovation mediate the relationship between digital leadership and digital transformation. This mechanism-based insight clarifies that leadership vision, no matter how compelling, must be translated through specific technological and innovative pathways to generate measurable transformation outcomes. It refines the “sensing” dimension by highlighting that recognizing opportunities is not enough; these opportunities must be channeled through AI-enabled processes and innovation practices that can adapt to shifting conditions.
Finally, the study positions digital leadership within DCT as both a sensing capability that identifies and prioritizes emerging opportunities, and a coordinating capability that mobilizes resources, builds cross-functional alignment, and sustains momentum throughout the transformation process. This dual role—connecting strategic foresight with operational execution—has received limited attention in prior literature, particularly in service industries where the speed and quality of implementation directly affect customer loyalty and competitive standing.

7. Practical Implications

In translating the insights of this study into actionable change, tourism and hospitality organizations need to move beyond viewing digital transformation as a series of stand-alone projects. It should be embedded into the organization’s strategic priorities and treated as a continuous capability rather than a one-off initiative. This calls for leadership teams that are not only able to articulate a digital vision but can also translate it into structured, coordinated action. Strengthening these capabilities may require targeted leadership development, exposure to emerging digital trends, and practical training in leading multidisciplinary teams through complex change. In addition, a second priority is to redesign organizational structures in ways that encourage collaboration across functions from the outset of any digital initiative. This means bringing together technology specialists, service designers, marketing strategists, and operations managers to co-create solutions that are both technically sound and commercially viable. In practice, such integration shortens development cycles, reduces friction during implementation, and ensures that solutions are relevant to real customer needs.
Importantly, practical transformation also benefits from a disciplined approach to experimentation. Establishing controlled environments—whether in the form of pilot projects, dedicated testbeds, or “innovation sandboxes”—allows for the trial of AI-enabled tools, new service concepts, or process redesigns without disrupting core operations. These spaces should operate with short feedback loops, enabling rapid adjustment before scaling. In hospitality settings, this could involve trialing AI-based guest interaction platforms in selected properties or testing data-driven revenue optimization models in targeted markets. In addition, cultural alignment is equally important. For transformation to take root, the organization must foster a climate where curiosity, agility, and collaboration are valued as much as efficiency and consistency. Recognizing contributions to innovation, openly sharing lessons from both successes and failures, and giving teams the confidence to take calculated risks are all ways to embed this culture. The result is an organization that is not only open to change but actively seeks it. Finally, sustaining transformation requires governance systems that provide both visibility and accountability. Performance dashboards should track progress against strategic milestones, while regular review cycles allow leaders to reallocate resources or adjust priorities as conditions evolve. This keeps transformation aligned with business objectives and ensures that it remains a living, adaptive process rather than a static plan. By embedding these practices, organizations can convert strategic intent into measurable outcomes, strengthen their market position, and remain agile in the face of ongoing digital and competitive change.

8. Limitations and Future Research

Although this study offers meaningful insights into the interplay between digital leadership, AI, digital innovation, and digital transformation, several boundaries in scope and design provide opportunities for deeper investigation. The first limitation concerns the study’s setting. The research was conducted exclusively in Egyptian hotels, a context shaped by its own market dynamics, cultural norms, and regulatory frameworks. While this focus strengthens the internal validity of the findings, it also narrows their generalizability. Future studies could extend the model to other tourism and hospitality domains—such as resorts, cruise lines, and travel intermediaries—and apply it in diverse geographical and cultural settings. This would enable comparisons across regions and reveal whether contextual differences alter the leadership–AI–innovation–transformation dynamic.
Second, AI and digital innovation were positioned as the only mediating mechanisms linking digital leadership to transformation. While these mediators proved significant, other factors may also shape the pathway from leadership vision to tangible outcomes—such as organizational learning systems, employee digital readiness, or strategic partnerships with technology providers. Future research could incorporate these variables into more complex mediation or moderated mediation models to capture the full spectrum of influences. Third, the dependent variable—digital transformation—was treated as a single, overarching construct. This approach captures the holistic nature of transformation but may overlook important variations across specific dimensions, such as operational process redesign, customer experience innovation, or revenue model shifts. Future research could examine these dimensions individually, identifying whether certain leadership approaches or technological capabilities are more strongly linked to specific transformation outcomes.
Fourth, the study did not explore the human and psychological side of digital leadership—traits such as openness to experimentation, resilience in the face of uncertainty, and the ability to inspire digital confidence across the workforce. These softer elements may be pivotal in driving the adoption and integration of AI and innovation, especially in service-intensive environments. Future studies could combine quantitative surveys with qualitative leader profiling to better understand how personality, mindset, and interpersonal skills influence transformation trajectories. Finally, this study did not account for differences in organizational scale and maturity, particularly between SMEs and large hotel chains. SMEs may benefit from greater agility and faster decision-making but often face resource constraints, while larger organizations typically have more resources but may experience structural rigidity and slower adaptation cycles. Future research could adopt a comparative design to explore how organizational size, resource availability, and maturity interact with digital leadership, AI, and innovation to produce varying digital transformation outcomes.

Author Contributions

Conceptualization, B.S.A.-R., A.H.A.S. and M.N.E.; methodology, A.M.H.; software, A.M.H.; validation, A.M.H., B.S.A.-R., A.H.A.S. and M.N.E.; formal analysis, A.M.H.; investigation B.S.A.-R., A.H.A.S. and M.N.E.; resources, B.S.A.-R. and A.M.H.; data curation, B.S.A.-R., A.H.A.S. and M.N.E.; writing—original draft preparation, A.M.H., B.S.A.-R., A.H.A.S. and M.N.E.; writing—review and editing, A.M.H., B.S.A.-R., A.H.A.S. and M.N.E.; visualization, A.M.H. and B.S.A.-R.; supervision, A.M.H. and B.S.A.-R.; project administration, A.H.A.S.; funding acquisition, A.H.A.S. All authors have read and agreed to the published version of the manuscript.

Funding

This research was funded by Deanship of Scientific Research, Vice Presidency for Graduate Studies and Scientific Research, King Faisal University, Saudi Arabia, grant number KFU252934.

Institutional Review Board Statement

The study was conducted in accordance with the Declaration of Helsinki, and approved by Deanship of Scientific Research Ethical Committee of King Faisal University (protocol code KFU252934 and 1 January 2025).

Informed Consent Statement

Informed consent was obtained from all subjects involved in this study.

Data Availability Statement

Data are available upon request from researchers who meet the eligibility criteria. Kindly contact the first author privately through e-mail.

Conflicts of Interest

The authors declare no conflicts of interest.

List of Acronyms

DLDigital Leadership
AIArtificial Intelligence
DIDigital Innovation
DTDigital Transformation

References

  1. Abasaheb, S. A., & Subashini, R. (2023). Maneuvering of digital transformation: Role of artificial intelligence in empowering leadership-an empirical overview. International Journal of Professional Business Review, 8(5), 20. [Google Scholar] [CrossRef]
  2. Agustian, K., Mubarok, E. S., Zen, A., Wiwin, W., & Malik, A. J. (2023). The impact of digital transformation on business models and competitive advantage. Technology and Society Perspectives (TACIT), 1(2), 79–93. [Google Scholar] [CrossRef]
  3. Ali, M., Khan, T. I., & Şener, İ. (2025). Transforming hospitality: The dynamics of AI integration, customer satisfaction, and organizational readiness in enhancing firm performance. Journal of Hospitality and Tourism Technology. [Google Scholar] [CrossRef]
  4. Al-Najem, M., Dhakal, H., & Bennett, N. (2012). The role of culture and leadership in lean transformation: A review and assessment model. International Journal of Lean Thinking, 3(1), 119–138. [Google Scholar]
  5. Alrawadieh, Z., Alrawadieh, Z., & Cetin, G. (2021). Digital transformation and revenue management: Evidence from the hotel industry. Tourism Economics, 27(2), 328–345. [Google Scholar] [CrossRef]
  6. Al-Romeedy, B. S. (2024a). HRM and digital leadership: Exploring the mediating role of digital talent and digital culture in driving innovative performance in Saudi Arabia’s tourism and hospitality industry. In O. D. Adekoya, C. Mordi, & H. A. Ajonbadi (Eds.), HRM, artificial intelligence and the future of work. Palgrave Macmillan. [Google Scholar] [CrossRef]
  7. Al-Romeedy, B. S. (2024b). The relationships between leadership styles, entrepreneurial orientation, and knowledge sharing in the tourism and hospitality industry. In Shifts in knowledge sharing and creativity for business tourism (pp. 208–227). IGI Global Scientific Publishing. [Google Scholar]
  8. Al-Romeedy, B. S. (2025). From bits to brilliant teams: AI and digital talent management in tourism and hospitality. In B. Ahmad, M. Abrar, & M. Saeed (Eds.), Marketing technology-infused hospitality: Upskilling frontline employees for competitiveness (pp. 57–82). IGI Global Scientific Publishing. [Google Scholar] [CrossRef]
  9. Al-Romeedy, B. S., & Alharethi, T. (2024). Sustainable Tourism Performance Through Green Talent Management: The Mediating Power of Green Entrepreneurship and Climate. Sustainability, 16(22), 9900. [Google Scholar] [CrossRef]
  10. Al-Romeedy, B. S., Emam, M. E., Hussein, H., Singh, A., & Tyagi, P. K. (2025). Digital passports to wellness: How technology is shaping medical tourism. In Revolutionizing healthcare experience with digital medical tourism (pp. 111–136). IGI Global Scientific Publishing. [Google Scholar]
  11. Al-Romeedy, B. S., & Singh, A. (2025). Reimagining customer relations through AI innovation. In D. Darwish, & S. Kumar (Eds.), Utilizing AI and machine learning in financial analysis (pp. 351–368). IGI Global Scientific Publishing. [Google Scholar] [CrossRef]
  12. AlTaweel, I. R., & Al-Hawary, S. I. (2021). The mediating role of innovation capability on the relationship between strategic agility and organizational performance. Sustainability, 13(14), 7564. [Google Scholar] [CrossRef]
  13. Amit, R., & Han, X. (2017). Value creation through novel resource configurations in a digitally enabled world. Strategic Entrepreneurship Journal, 11(3), 228–242. [Google Scholar] [CrossRef]
  14. Andrade, C. R. D. O., Gonçalo, C. R., & Santos, A. M. (2022). Digital transformation with agility: The emerging dynamic capability of complementary services. RAM. Revista de Administração Mackenzie, 23(6), eRAMD220063. [Google Scholar] [CrossRef]
  15. Attah, R. U., Ogunsola, O. Y., & Garba, B. M. P. (2023). Leadership in the digital age: Emerging trends in business strategy, innovation, and technology integration. Iconic Research and Engineering Journals, 6(9), 389–411. [Google Scholar]
  16. Avula, M., & Sithole, T. (2024). Artificial intelligence’s potential to improve operational efficiency and customer experience in the hospitality and tourism sectors. In Impact of AI and tech-driven solutions in hospitality and tourism (pp. 351–382). IGI Global. [Google Scholar]
  17. Balatska, N., Radkevych, L., Robul, Y., Vdovichena, O., & Strenkovska, A. (2022). Digital technologies and digital marketing: New opportunities for tourism and hospitality business. Financial & Credit Activity: Problems of Theory & Practice, 6(47), 424–439. [Google Scholar]
  18. Bican, P. M., & Brem, A. (2020). Digital business model, digital transformation, digital entrepreneurship: Is there a sustainable “digital”? Sustainability, 12(13), 5239. [Google Scholar] [CrossRef]
  19. Bleady, A., Ali, A. H., & Ibrahim, S. B. (2018). Dynamic capabilities theory: Pinning down a shifting concept. Academy of Accounting and Financial Studies Journal, 22(2), 1–16. [Google Scholar]
  20. Brock, J. K. U., & Von Wangenheim, F. (2019). Demystifying AI: What digital transformation leaders can teach you about realistic artificial intelligence. California Management Review, 61(4), 110–134. [Google Scholar] [CrossRef]
  21. Brunner, T. J., Schuster, T., & Lehmann, C. (2023). Leadership’s long arm: The positive influence of digital leadership on managing technology-driven change over a strengthened service innovation capacity. Frontiers in Psychology, 14, 988808. [Google Scholar] [CrossRef]
  22. Buhalis, D., Harwood, T., Bogicevic, V., Viglia, G., Beldona, S., & Hofacker, C. (2019). Technological disruptions in services: Lessons from tourism and hospitality. Journal of Service Management, 30(4), 484–506. [Google Scholar] [CrossRef]
  23. Bulchand-Gidumal, J., William Secin, E., O’Connor, P., & Buhalis, D. (2024). Artificial intelligence’s impact on hospitality and tourism marketing: Exploring key themes and addressing challenges. Current Issues in Tourism, 27(14), 2345–2362. [Google Scholar] [CrossRef]
  24. Burgess, A. (2018). The executive guide to artificial intelligence. In How to identify and implement applications for AI in your organization. Springer. [Google Scholar]
  25. Busulwa, R. (2020). Hospitality management and digital transformation: Balancing efficiency, agility and guest experience in the era of disruption. Routledge. [Google Scholar]
  26. Chatterjee, S., Chaudhuri, R., Vrontis, D., & Giovando, G. (2023). Digital workplace and organization performance: Moderating role of digital leadership capability. Journal of Innovation & Knowledge, 8(1), 100334. [Google Scholar] [CrossRef]
  27. Chen, A., Li, L., & Shahid, W. (2024). Digital transformation as the driving force for sustainable business performance: A moderated mediation model of market-driven business model innovation and digital leadership capabilities. Heliyon, 10(8), e29509. [Google Scholar] [CrossRef]
  28. Chen, J. S., Kerr, D., Chou, C. Y., & Ang, C. (2017). Business co-creation for service innovation in the hospitality and tourism industry. International Journal of Contemporary Hospitality Management, 29(6), 1522–1540. [Google Scholar] [CrossRef]
  29. Chen, Z. (2025). From traditional to technological: Integrating AI tools into leadership development programs. Leadership & Organization Development Journal, 46(4), 543–558. [Google Scholar]
  30. Cheng, X., Xue, T., Yang, B., & Ma, B. (2023). A digital transformation approach in hospitality and tourism research. International Journal of Contemporary Hospitality Management, 35(8), 2944–2967. [Google Scholar] [CrossRef]
  31. Chin, W. (1998). Commentary: Issues and Opinion on Structural Equation Modeling. MIS Quarterly, 22(1), vii–xvi. Available online: http://www.jstor.org/stable/249674 (accessed on 15 September 2025).
  32. Chowdhury, R. H. (2025). Digital leadership and organizational learning: Technologies for business transformation and operational excellence. Deep Science Publishing. [Google Scholar]
  33. Claassen, K., Dos Anjos, D., Kettschau, J., & Broding, H. (2021). How to evaluate digital leadership: A cross-sectional study. Journal of Occupational Medicine and Toxicology, 16(1), 44. [Google Scholar] [CrossRef]
  34. Collins, G. (2023). Impact of digitalization on customer experience management in the hospitality industry. Hospitality and Tourism Journal, 1(1), 12–23. [Google Scholar]
  35. Correia, R., Martins, M., & Fontes, R. (2024). AI innovations for travel and tourism. IGI Global. [Google Scholar]
  36. Correia, R. J., Dias, J. G., & Teixeira, M. S. (2021). Dynamic capabilities and competitive advantages as mediator variables between market orientation and business performance. Journal of Strategy and Management, 14(2), 187–206. [Google Scholar] [CrossRef]
  37. Dani, R., Rawal, Y. S., Bagchi, P., & Khan, M. (2022). Opportunities and challenges in implementation of artificial intelligence in food & beverage service industry. In AIP conference proceedings (Vol. 2481, p. 050002). AIP Publishing LLC. [Google Scholar]
  38. Davenport, T. H., & Ronanki, R. (2018). Artificial intelligence for the real world. Harvard Business Review, 96(1), 108–116. [Google Scholar]
  39. De Araujo, L. M., Priadana, S., Paramarta, V., & Sunarsi, D. (2021). Digital leadership in business organizations. International Journal of Educational Administration, Management, and Leadership, 2(1), 45–56. [Google Scholar] [CrossRef]
  40. De Oliveira, E. R., & Rodrigues, P. (2021). A review of literature on human behaviour and artificial intelligence: Contributions towards knowledge management. Electronic Journal of Knowledge Management, 19(2), 165–179. [Google Scholar] [CrossRef]
  41. De Waal, B., Van Outvorst, F., & Ravesteyn, P. (2016, November 10). Digital leadership: The objective-subjective dichotomy of technology revisited. 12 th European Conference on Management, Leadership and Governance ECMLG 2016 (p. 52), Bucharest, Romania. [Google Scholar]
  42. Doborjeh, Z., Hemmington, N., Doborjeh, M., & Kasabov, N. (2022). Artificial intelligence: A systematic review of methods and applications in hospitality and tourism. International Journal of Contemporary Hospitality Management, 34(3), 1154–1176. [Google Scholar] [CrossRef]
  43. Do Valle, P. O., & Assaker, G. (2016). Using partial least squares structural equation modeling in tourism research: A review of past research and recommendations for future applications. Journal of Travel Research, 55(6), 695–708. [Google Scholar]
  44. Durdyev, S., Ihtiyar, A., Ismail, S., Ahmad, F. S., & Bakar, N. A. (2014). Productivity and service quality: Factors affecting in service industry. Procedia-Social and Behavioral Sciences, 109, 487–491. [Google Scholar]
  45. El Archi, Y., Benbba, B., Kabil, M., & Dávid, L. D. (2023). Digital technologies for sustainable tourism destinations: State of the art and research agenda. Administrative Sciences, 13(8), 184. [Google Scholar] [CrossRef]
  46. Ellström, D., Holtström, J., Berg, E., & Josefsson, C. (2022). Dynamic capabilities for digital transformation. Journal of Strategy and Management, 15(2), 272–286. [Google Scholar]
  47. Elshaer, I. A., Hasanein, A. M., & Sobaih, A. E. E. (2024). The moderating effects of gender and study discipline in the relationship between university students’ acceptance and use of ChatGPT. European Journal of Investigation in Health, Psychology and Education, 14(7), 1981–1995. [Google Scholar] [CrossRef]
  48. Erhan, T., Uzunbacak, H. H., & Aydin, E. (2022). From conventional to digital leadership: Exploring digitalization of leadership and innovative work behavior. Management Research Review, 45(11), 1524–1543. [Google Scholar] [CrossRef]
  49. Eriksson, T., Bigi, A., & Bonera, M. (2020). Think with me, or think for me? On the future role of artificial intelligence in marketing strategy formulation. The TQM Journal, 32(4), 795–814. [Google Scholar] [CrossRef]
  50. Fainshmidt, S., Wenger, L., Pezeshkan, A., & Mallon, M. R. (2019). When do dynamic capabilities lead to competitive advantage? The importance of strategic fit. Journal of Management Studies, 56(4), 758–787. [Google Scholar]
  51. Farahat, E. (2023). Applications of artificial intelligence as a marketing tool and their impact on the competitiveness of the Egyptian tourist destination [Doctoral dissertation, Minia University]. [Google Scholar]
  52. Ferrer-Rosell, B., Massimo, D., & Berezina, K. (2023). Information and communication technologies in tourism 2023: Proceedings of the ENTER 2023 eTourism conference, 18–20 January 2023. Springer Nature. [Google Scholar] [CrossRef]
  53. Ferri, P., & Takahashi, A. (2025). The roles of history in accomplishing digital transformation: A dynamic capabilities perspective. Technology Analysis & Strategic Management, 37(8), 937–950. [Google Scholar]
  54. Fornell, C., & Larcker, D. F. (1981). Evaluating structural equation models with unobservable variables and measurement error. Journal of Marketing Research, 18(1), 39–50. [Google Scholar]
  55. Gallo, P., Dobrovič, J., Čabinová, V., Pártlová, P., Straková, J., & Mihalčová, B. (2021). Increasing the efficiency of enterprises in tourism sector using innovative management methods and tools. Social Sciences, 10(4), 132. [Google Scholar] [CrossRef]
  56. Gao, Y., Liu, S., & Yang, L. (2025). Artificial intelligence and innovation capability: A dynamic capabilities perspective. International Review of Economics & Finance, 98, 103923. [Google Scholar] [CrossRef]
  57. Gilli, K., Lettner, N., & Guettel, W. (2024). The future of leadership: New digital skills or old analog virtues? Journal of Business Strategy, 45(1), 10–16. [Google Scholar] [CrossRef]
  58. Gudavalli, S., & Tangudu, A. (2020). AI-driven customer insight models in healthcare. International Journal of Research and Analytical Reviews (IJRAR), 7(2), 95–116. [Google Scholar] [CrossRef]
  59. Hair, J., Black, W. C., Babin, B. J., Anderson, R. E., & Tatham, R. L. (2010). Multivariate data analysis (6th ed.). Prentice-Hall. [Google Scholar]
  60. Hair, J., Matthews, L. M., Matthews, R. L., & Sarstedt, M. (2017). PLS-SEM or CB-SEM: Updated guidelines on which method to use. International Journal of Multivariate Data Analysis, 1(2), 107. [Google Scholar] [CrossRef]
  61. Hasanein, A. M. (2025). Responses to the AI revolution in hospitality and tourism higher education: The perception of students towards accepting and using microsoft copilot. European Journal of Investigation in Health, Psychology and Education, 15(3), 35. [Google Scholar] [CrossRef]
  62. Hasanein, A. M., & Ayad, T. H. (2024). Knocking the future: Unraveling the role of guests’ experience using chatbot on their acceptance and intention to visit saudi arabian hotels. Advances in Artificial Intelligence and Machine Learning, 4(4), 2849–2864. [Google Scholar] [CrossRef]
  63. Hasanein, A. M., Sobaih, A. E., & Elshaer, I. A. (2024). Examining Google Gemini’s acceptance and usage in higher education. Journal of Applied Learning & Teaching (JALT), 7(2), 223. [Google Scholar] [CrossRef]
  64. Häikiö, J., & Koivumäki, T. (2016). Exploring digital service innovation process through value creation. Journal of Innovation Management, 4(2), 96–124. [Google Scholar] [CrossRef]
  65. Heavin, C., & Power, D. J. (2018). Challenges for digital transformation–towards a conceptual decision support guide for managers. Journal of Decision Systems, 27(Suppl. S1), 38–45. [Google Scholar] [CrossRef]
  66. Henseler, J., Ringle, C. M., & Sinkovics, R. R. (2009). The use of partial least squares path modeling in international marketing. In New challenges to international marketing (pp. 277–319). Emerald Group Publishing Limited. [Google Scholar] [CrossRef]
  67. Hossain, K. A. (2023). Practices and challenges of modern leadership in the era of technological advancement. Scientific Research Journal, 11(11), 10–70. [Google Scholar]
  68. Hossain, S., Fernando, M., & Akter, S. (2025). Digital leadership: Towards a dynamic managerial capability perspective of artificial intelligence-driven leader capabilities. Journal of Leadership & Organizational Studies, 32(2), 189–208. [Google Scholar] [CrossRef]
  69. Huang, M. H., & Rust, R. T. (2018). Artificial intelligence in service. Journal of Service Research, 21(2), 155–172. [Google Scholar] [CrossRef]
  70. Huang, M. H., & Rust, R. T. (2021). Engaged to a robot? The role of AI in service. Journal of Service Research, 24(1), 30–41. [Google Scholar] [CrossRef]
  71. Hussein, H., Albadry, O. M., Mathew, V., Al-Romeedy, B. S., Alsetoohy, O., Abou Kamar, M., & Khairy, H. A. (2024). Digital leadership and sustainable competitive advantage: Leveraging green absorptive capability and eco-innovation in tourism and hospitality businesses. Sustainability, 16(13), 5371. [Google Scholar] [CrossRef]
  72. Ismail, A., Hidajat, T., Dora, Y. M., Prasatia, F. E., & Pranadani, A. (2023). Leading the digital transformation: Evidence from Indonesia. Asadel Publisher. [Google Scholar]
  73. Ivančić, L., Vukšić, V. B., & Spremić, M. (2019). Mastering the digital transformation process: Business practices and lessons learned. Technology Innovation Management Review, 9(2), 36–50. [Google Scholar] [CrossRef]
  74. Ivanov, S., & Webster, C. (2019). Conceptual framework of the use of robots, artificial intelligence and service automation in travel, tourism, and hospitality companies. In Robots, artificial intelligence, and service automation in travel, tourism and hospitality. Emerald Publishing Limited. [Google Scholar] [CrossRef]
  75. Jabeen, F., Al Zaidi, S., & Al Dhaheri, M. H. (2022). Automation and artificial intelligence in hospitality and tourism. Tourism Review, 77(4), 1043–1061. [Google Scholar] [CrossRef]
  76. Jarrahi, M. H. (2018). Artificial intelligence and the future of work: Human-AI symbiosis in organizational decision making. Business Horizons, 61(4), 577–586. [Google Scholar] [CrossRef]
  77. Jarrahi, M. H., Askay, D., Eshraghi, A., & Smith, P. (2023). Artificial intelligence and knowledge management: A partnership between human and AI. Business Horizons, 66(1), 87–99. [Google Scholar] [CrossRef]
  78. Jasim, T. A., Khairy, H. A., Fayyad, S., & Al-Romeedy, B. S. (2024). Digital leadership and creative performance in tourism and hotel enterprises: Leveraging strategic agility and organizational learning culture. Geo Journal of Tourism and Geosites, 54, 872–884. [Google Scholar] [CrossRef]
  79. Jayawardena, C., Ahmad, A., Valeri, M., & Jaharadak, A. A. (2023). Technology acceptance antecedents in digital transformation in hospitality industry. International Journal of Hospitality Management, 108, 103350. [Google Scholar] [CrossRef]
  80. Jerab, D. (2023). How to be an effective leader in decision making in an unstable environment. Available online: https://papers.ssrn.com/sol3/papers.cfm?abstract_id=4525803 (accessed on 15 August 2025).
  81. Jessica Hwang, L. J., & Lockwood, A. (2006). Understanding the challenges of implementing best practices in hospitality and tourism SMEs. Benchmarking: An International Journal, 13(3), 337–354. [Google Scholar]
  82. Jogarao, M. (2024). AI in the hospitality industry: Revolutionizing guest experience. In Technology and luxury hospitality (pp. 199–210). Routledge. [Google Scholar]
  83. Kandampully, J., & Solnet, D. (2024). Service management principles for hospitality & tourism in the age of digital technology. Goodfellow Publishers. [Google Scholar]
  84. Khajvandi, K. (2025). AI-Driven transformation: Exploring the impact of generative AI on customer success management [Doctoral dissertation, Westcliff University]. [Google Scholar]
  85. Khatri, I. (2019). Information technology in tourism & hospitality industry: A review of ten years’ publications. Journal of Tourism and Hospitality Education, 9, 74–87. [Google Scholar] [CrossRef]
  86. Khin, S., & Ho, T. C. (2019). Digital technology, digital capability and organizational performance: A mediating role of digital innovation. International Journal of Innovation Science, 11(2), 177–195. [Google Scholar] [CrossRef]
  87. Kim, K., & Kim, B. (2022). Decision-making model for reinforcing digital transformation strategies based on artificial intelligence technology. Information, 13(5), 253. [Google Scholar] [CrossRef]
  88. Konstantinova, S. (2019). Digital transformation in tourism. Knowledge International Journal, 35(1), 188–193. [Google Scholar]
  89. Kudyba, S., Fjermestad, J., & Davenport, T. (2020). A research model for identifying factors that drive effective decision-making and the future of work. Journal of Intellectual Capital, 21(6), 835–851. [Google Scholar] [CrossRef]
  90. Lee, M., Kwon, W., & Back, K. J. (2021). Artificial intelligence for hospitality big data analytics: Developing a prediction model of restaurant review helpfulness for customer decision-making. International Journal of Contemporary Hospitality Management, 33(6), 2117–2136. [Google Scholar] [CrossRef]
  91. Leguina, A. (2015). A primer on partial least squares structural equation modeling (PLS-SEM). International Journal of Research & Method in Education, 38(2), 220–221. [Google Scholar] [CrossRef]
  92. Ling, X., Lo, Y. T., Wu, T., Thoo, A. C., & He, T. (2024). Leadership in the Digital Age: Leveraging AI-Enhanced Training for Peak Performance. In International conference on intelligent manufacturing and robotics (pp. 191–197). Springer Nature Singapore. [Google Scholar]
  93. Lollar, J. G., Beheshti, H. M., & Whitlow, B. J. (2010). The role of integrative technology in competitiveness. Competitiveness Review: An International Business Journal, 20(5), 423–433. [Google Scholar]
  94. Mahalakshmi, V., Kulkarni, N., Kumar, K. P., Kumar, K. S., Sree, D. N., & Durga, S. (2022). The role of implementing artificial intelligence and machine learning technologies in the financial services industry for creating competitive intelligence. Materials Today: Proceedings, 56, 2252–2255. [Google Scholar] [CrossRef]
  95. Maitra, R. (2021). Adoption and implementation of digital transformation for the sustainability of tourism and hospitality business in India. Journal of Services Research, 21(1), 88. [Google Scholar]
  96. Malik, M., Raziq, M. M., Sarwar, N., & Tariq, A. (2025). Digital leadership, business model innovation and organizational change: Role of leader in steering digital transformation. Benchmarking: An International Journal, 32(5), 1632–1662. [Google Scholar]
  97. Malik, N., Tripathi, S. N., Kar, A. K., & Gupta, S. (2022). Impact of artificial intelligence on employees working in industry 4.0 led organizations. International Journal of Manpower, 43(2), 334–354. [Google Scholar] [CrossRef]
  98. Manoharan, G., Vaishnava, A., Dabral, A. P., Dean, B. C. P., Dani, R., & Sattanathan, S. (2024, September 18–20). Risk management in hospitality: Machine learningbased approaches for crisis prediction and response. 2024 7th International Conference on Contemporary Computing and Informatics (IC3I) (Vol. 7, pp. 473–478), Greater Noida, India. [Google Scholar]
  99. Marr, B. (2020). The intelligence revolution: Transforming your business with AI. Kogan Page Publishers. [Google Scholar]
  100. Martelo, S., Barroso, C., & Cepeda, G. (2013). The use of organizational capabilities to increase customer value. Journal of Business Research, 66(10), 2042–2050. [Google Scholar] [CrossRef]
  101. Mazilescu, V. (2021). Tourism Industry must benefit from IT&C Hyperautomation. Annals of the University Dunarea de Jos of Galati: Fascicle: I, Economics & Applied Informatics, 27(1), 97–106. [Google Scholar]
  102. McAfee, A. (2002). The impact of enterprise information technology adoption on operational performance: An empirical investigation. Production and Operations Management, 11(1), 33–53. [Google Scholar] [CrossRef]
  103. McCartney, G., & McCartney, A. (2020). Rise of the machines: Towards a conceptual service-robot research framework for the hospitality and tourism industry. International Journal of Contemporary Hospitality Management, 32(12), 3835–3851. [Google Scholar] [CrossRef]
  104. Mihardjo, L., Sasmoko, S., Alamsjah, F., & Elidjen, E. (2019). Digital leadership role in developing business model innovation and customer experience orientation in industry 4.0. Management Science Letters, 9(11), 1749–1762. [Google Scholar] [CrossRef]
  105. Mithas, S., Chen, Z. L., Saldanha, T. J., & De Oliveira Silveira, A. (2022). How will artificial intelligence and Industry 4.0 emerging technologies transform operations management? Production and Operations Management, 31(12), 4475–4487. [Google Scholar] [CrossRef]
  106. Molina-Castillo, F. J., Meroño-Cerdán, A. L., Lopez-Nicolas, C., & Fernandez-Espinar, L. (2023). Innovation and technology in hospitality sector: Outcome and performance. Businesses, 3(1), 198–219. [Google Scholar] [CrossRef]
  107. Morandini, S., Fraboni, F., De Angelis, M., Puzzo, G., Giusino, D., & Pietrantoni, L. (2023). The impact of artificial intelligence on workers’ skills: Upskilling and reskilling in organisations. Informing Science, 26, 39–68. [Google Scholar]
  108. Motamedimoghadam, M., Mira da Silva, M., & Amaral, M. (2024). Organizational capabilities for digital innovation: A systematic literature review. European Journal of Innovation Management, 28(7), 3024–3048. [Google Scholar] [CrossRef]
  109. Muiruri, E. G. (2024). Adoption of digital technologies as a driver for cost leadership strategy in tour firms within Nairobi City County, Kenya [Doctoral dissertation, Murang’a University of Technology]. [Google Scholar]
  110. Mukherjee, A. S. (2020). Leading in the digital world: How to foster creativity, collaboration, and inclusivity. Mit press. [Google Scholar]
  111. Musiello-Neto, F., Rua, O. L., Arias-Oliva, M., & Silva, A. F. (2021). Open innovation and competitive advantage on the hospitality sector: The role of organizational strategy. Sustainability, 13(24), 13650. [Google Scholar] [CrossRef]
  112. Nadkarni, S., Kriechbaumer, F., Rothenberger, M., & Christodoulidou, N. (2020). The path to the hotel of things: Internet of things and big data converging in hospitality. Journal of Hospitality and Tourism Technology, 11(1), 93–107. [Google Scholar] [CrossRef]
  113. Nambisan, S., Lyytinen, K., Majchrzak, A., & Song, M. (2017). Digital innovation management. MIS Quarterly, 41(1), 223–238. [Google Scholar] [CrossRef]
  114. Narayanan, V. (2023). The transformative AI initiative: From process digitization to AI strategic digitalization. Strategy & Leadership, 51(2), 24–30. [Google Scholar] [CrossRef]
  115. Nieves, J., Quintana, A., & Osorio, J. (2016). Organizational knowledge, dynamic capabilities and innovation in the hotel industry. Tourism and Hospitality Research, 16(2), 158–171. [Google Scholar] [CrossRef]
  116. Nunnally, J., & Bernstein, I. (1994). Psychometric theory McGraw-Hill series (3rd ed.). Psychology. [Google Scholar]
  117. Omol, E. J. (2024). Organizational digital transformation: From evolution to future trends. Digital Transformation and Society, 3(3), 240–256. [Google Scholar] [CrossRef]
  118. Park, H., Lee, M., & Back, K. J. (2023). A critical review of technology-driven service innovation in hospitality and tourism: Current discussions and future research agendas. International Journal of Contemporary Hospitality Management, 35(12), 4502–4534. [Google Scholar] [CrossRef]
  119. Pawar, S., & Dhumal, V. (2024). The role of technology in transforming leadership management practices. Multidisciplinary Reviews, 7(4), 2024066. [Google Scholar] [CrossRef]
  120. Pesonen, J. (2020). Management and leadership for digital transformation in tourism. In Handbook of e-Tourism (pp. 1–34). Springer International Publishing. [Google Scholar]
  121. Podsakoff, P. M., MacKenzie, S. B., Lee, J.-Y., & Podsakoff, N. P. (2003). Common method biases in behavioral research: A critical review of the literature and recommended remedies. Journal of Applied Psychology, 88(5), 879–903. [Google Scholar] [CrossRef]
  122. Pryamichkin, V. A., & Zemlyanskaya, S. V. (2024). Investments in Regional Tourism Infrastructure in the Conditions of Digital Transformation of the Economy. Regionalnaya Ekonomika. Yug Rossii, 12, 99–107. [Google Scholar] [CrossRef]
  123. Rajagopal, N. K., Qureshi, N. I., Durga, S., Ramirez Asis, E. H., Huerta Soto, R. M., Gupta, S. K., & Deepak, S. (2022). Future of business culture: An artificial intelligence-driven digital framework for organization decision-making process. Complexity, 2022(1), 7796507. [Google Scholar] [CrossRef]
  124. Ruel, H., & Njoku, E. (2021). AI redefining the hospitality industry. Journal of Tourism Futures, 7(1), 53–66. [Google Scholar]
  125. Saber, A. F., Helmy, S. H., & Abdel Gaber, M. H. (2025). The role of internet of things in improving hotel operations in hospitality and tourism services and its impact on customers loyalty. Journal of Tourism, Hotels and Heritage, 10(1), 102–126. [Google Scholar] [CrossRef]
  126. Sahu, N. (2019). Investigating the critical success factors of digital transformation for improving the customer experience in Australian organisations [Doctoral dissertation, RMIT University]. [Google Scholar]
  127. Sainger, G. (2018). Leadership in digital age: A study on the role of leader in this era of digital transformation. International Journal on Leadership, 6(1), 1. [Google Scholar]
  128. Salih, A. M. (2024). Digital leadership: Evidence from theory and practice. Routledge. [Google Scholar]
  129. Santarsiero, F., Carlucci, D., Lerro, A., & Schiuma, G. (2024). Navigating digital transformation and business model innovation in the tourism sector: Challenges opportunities, and leadership styles. Measuring Business Excellence, 28(3/4), 426–438. [Google Scholar] [CrossRef]
  130. Sarioguz, O., & Miser, E. (2024). Artificial intelligence and participatory leadership: The role of technological transformation in business management and its impact on employee participation. International Research Journal of Modernization in Engineering Technology and Science, 6, 1618–1633. [Google Scholar]
  131. Schiuma, G., Schettini, E., Santarsiero, F., & Carlucci, D. (2022). The transformative leadership compass: Six competencies for digital transformation entrepreneurship. International Journal of Entrepreneurial Behavior & Research, 28(5), 1273–1291. [Google Scholar]
  132. Seetharamapura, A. M., & Varadarajan, D. V. (2024). Framework for integrating ai-based teleradiology solutions into modern healthcare ecosystem for predictable response time, enhanced connectivity, patient empowerment, flexibility and innovation. International Journal of Communication Networks and Information Security (IJCNIS), 16, 514–535. [Google Scholar]
  133. Senadjki, A., Au Yong, H. N., Ganapathy, T., & Ogbeibu, S. (2024). Unlocking the potential: The impact of digital leadership on firms’ performance through digital transformation. Journal of Business and Socio-Economic Development, 4(2), 161–177. [Google Scholar] [CrossRef]
  134. Shah, T. V. (2025). Leadership in digital transformation: Enhancing customer value through AI-driven innovation in financial services marketing. International Journal of Science and Research Archive, 15(3), 618–627. [Google Scholar] [CrossRef]
  135. Shahzad, M. U. (2024). Core competencies for digital leadership development: A perspective from the lens of paradox theory. The Bottom Line, 37(4), 454–472. [Google Scholar] [CrossRef]
  136. Shalan, I. (2025). The impact of Artificial Intelligence on improving tourism service quality in The Egyptian destination [Ph.D. dissertation, University of Sadat City, Egypt]. [Google Scholar]
  137. Shen, L., Zhang, X., & Liu, H. (2022). Digital technology adoption, digital dynamic capability, and digital transformation performance of textile industry: Moderating role of digital innovation orientation. Managerial and Decision Economics, 43(6), 2038–2054. [Google Scholar] [CrossRef]
  138. Sobaih, A. E. E., Elshaer, I. A., & Hasanein, A. M. (2024). Examining students’ acceptance and use of ChatGPT in Saudi Arabian higher education. European Journal of Investigation in Health, Psychology and Education, 14(3), 709–721. [Google Scholar] [CrossRef]
  139. Sposato, M. (2024). Leadership training and development in the age of artificial intelligence. Development and Learning in Organizations: An International Journal, 38(4), 4–7. [Google Scholar] [CrossRef]
  140. Sposato, M. (2025). Digital leadership in organizations for digital transformation. In E. Cardoso Espinosa (Ed.), Multidisciplinary organizational training of human capital in the digital age (pp. 77–96). IGI Global Scientific Publishing. [Google Scholar] [CrossRef]
  141. Sposato, M., & Dittmar, E. C. (2025). The AI-powered future of digital transformation: Enhancing organizations and leadership development. Journal of Work-Applied Management. [Google Scholar] [CrossRef]
  142. Subramaniam, N. (2023). Digital transformation and artificial intelligence in organizations. Journal of Financial Transformation, 58, 90–97. [Google Scholar]
  143. Suder, M., Duda, J., Kusa, R., & Mora-Cruz, A. (2024). At the crossroad of digital and tourism entrepreneurship: Mediating effect of digitalization in hospitality industry. European Journal of Innovation Management, 27(4), 1057–1081. [Google Scholar] [CrossRef]
  144. Štilić, A., Nicić, M., & Puška, A. (2023). Check-in to the future: Exploring the impact of contemporary information technologies and artificial intelligence on the hotel industry. Turističko Poslovanje, 31, 5–17. [Google Scholar] [CrossRef]
  145. Talukder, M. B., Kumar, S., & Tyagi, P. K. (2024). Impact of AI and tech-driven solutions in hospitality and tourism. IGI Global. [Google Scholar]
  146. Tan, K. L., Yeap, P. F., Cheong, K. C. K., & Loganathan, S. R. (2025). Crafting an organizational strategy for the new era: A qualitative study of artificial intelligence transformation in a homegrown Singaporean hotel chain. Business Process Management Journal, 31(8), 104–123. [Google Scholar] [CrossRef]
  147. Tanniru, M. R. (2018). Digital leadership. Management of Information Systems, 93, 109. [Google Scholar]
  148. Tauroseviciute-Ribikauske, I. (2024, December). Enabling digital futures: A review of frameworks and key factors driving digital transformation in business operations. In ISPIM innovation symposium (pp. 1–10). The International Society for Professional Innovation Management (ISPIM). [Google Scholar]
  149. Triviño-Tarradas, P., Mohedo-Gatón, A., Carranza-Cañadas, P., & Hidalgo-Fernandez, R. E. (2024). The application of Metaverse in the tourism sector as a tool for enhancing sustainability—Case study: A medieval ‘Perfume Burner’of the local historical museum of Montilla (Cordoba, Spain). Sustainability, 16(16), 6966. [Google Scholar] [CrossRef]
  150. Truong, Y., & Papagiannidis, S. (2022). Artificial intelligence as an enabler for innovation: A review and future research agenda. Technological Forecasting and Social Change, 183, 121852. [Google Scholar] [CrossRef]
  151. Ul Amin, N., & Khan, M. A. (2024). Driving competitive advantage in the digital era: The role of dynamic capabilities, innovation, and leadership. Dinasti International Journal of Economics, Finance & Accounting (DIJEFA), 5(5), 1–15. [Google Scholar] [CrossRef]
  152. Vahdat, S. (2022). The role of IT-based technologies on the management of human resources in the COVID-19 era. Kybernetes, 51(6), 2065–2088. [Google Scholar] [CrossRef]
  153. Valeri, M. (2023). Tourism innovation in the digital era: Big data, AI and technological transformation. Emerald Publishing Limited. [Google Scholar]
  154. Vargo, S. L., Fehrer, J. A., Wieland, H., & Nariswari, A. (2024). The nature and fundamental elements of digital service innovation. Journal of Service Management, 35(2), 227–252. [Google Scholar] [CrossRef]
  155. Virvou, M. (2023). Artificial Intelligence and User Experience in reciprocity: Contributions and state of the art. Intelligent Decision Technologies, 17(1), 73–125. [Google Scholar] [CrossRef]
  156. Vitsentzatou, E., Tsoulfas, G. T., & Mihiotis, A. N. (2022). The digital transformation of the marketing mix in the food and beverage service supply chain: A grey DEMATEL approach. Sustainability, 14(22), 15228. [Google Scholar] [CrossRef]
  157. Wang, T., Lin, X., & Sheng, F. (2022). Digital leadership and exploratory innovation: From the dual perspectives of strategic orientation and organizational culture. Frontiers in Psychology, 13, 902693. [Google Scholar] [CrossRef]
  158. Wenzel, K. (2022). Management models of digital transformation. Springer. [Google Scholar]
  159. Westerman, G., Bonnet, D., & McAfee, A. (2014). Leading digital: Turning technology into business transformation. Harvard Business Press. [Google Scholar]
  160. Zhang, J., & Chen, Z. (2024). Exploring human resource management digital transformation in the digital age. Journal of the Knowledge Economy, 15(1), 1482–1498. [Google Scholar] [CrossRef]
  161. Ziyae, B., Sadeghi, H., & Golmohammadi, M. (2022). Service innovation in the hotel industry: The dynamic capabilities view. Journal of Enterprising Communities: People and Places in the Global Economy, 16(4), 582–602. [Google Scholar] [CrossRef]
  162. Zvaigzne, A., Mietule, I., Kotane, I., Sprudzane, S., & Bartkute-Norkuniene, V. (2023). Digital innovations in tourism: The perceptions of stakeholders. Worldwide Hospitality and Tourism Themes, 15(5), 528–537. [Google Scholar] [CrossRef]
Figure 1. The Conceptual Framework.
Figure 1. The Conceptual Framework.
Admsci 15 00369 g001
Figure 2. The Research Final Model.
Figure 2. The Research Final Model.
Admsci 15 00369 g002
Table 1. Measurements and Variables Parametric Attributes.
Table 1. Measurements and Variables Parametric Attributes.
Scale VariablesLoadingsVIF
Digital Leadership: (α = 0.973, CR = 0.974, AVE = 0.862)
DL-10.9423.029
DL-20.9362.978
DL-30.9322.896
DL-40.9081.978
DL-50.9381.859
DL-60.9112.367
DL-70.9302.749
AI: (α = 0.958, CR = 0.961, AVE = 0.729)
AI-10.8502.326
AI-20.8531.846
AI-30.7061.035
AI-40.8873.163
AI-50.8781.029
AI-60.9022.349
AI-70.8401.398
AI-80.8101.679
AI-90.8912.023
AI-100.9003.197
Digital Innovation: (α = 0.936, CR = 0.938, AVE = 0.798)
DI-10.8871.604
DI-20.8861.413
DI-30.7841.102
DI-40.9193.036
DI-50.8502.026
DI-60.8942.956
Digital Transformation: (α = 0.893, CR = 0.907, AVE = 0.759)
DT-10.9143.405
DT-20.9183.272
DT-30.8741.535
DT-40.7721.436
Table 2. Discriminant validity—Fornell and Larcker (1981).
Table 2. Discriminant validity—Fornell and Larcker (1981).
AIDigital
Innovation
Digital
Transformation
Digital Leadership
AI0.854
Digital Innovation0.6410.893
Digital Transformation0.3220.4620.871
Digital Leadership0.1890.3010.5870.928
Note: Bold ratios show the square root of AVE.
Table 3. Hypotheses Testing Results.
Table 3. Hypotheses Testing Results.
βT-Valuep-Values
Direct Effect
(H1) Digital Leadership → Digital Transformation0.2202.1370.033 *
(H2) Digital Leadership → AI0.8897.7330.000 ***
(H3) Digital Leadership → Digital Innovation0.9017.3580.000 ***
(H4) AI → Digital Transformation0.4082.8270.005 **
(H5) Digital Innovation → Digital Transformation0.3372.2930.022 *
Indirect Effect
(H6) Digital Leadership → AI → Digital Transformation0.3632.7410.006 **
(H7) Digital Leadership → Digital Innovation → Digital Transformation0.3042.3960.017 *
Note: (p < 0.05 = *, p < 0.01 = **, p < 0.001 = ***).
Disclaimer/Publisher’s Note: The statements, opinions and data contained in all publications are solely those of the individual author(s) and contributor(s) and not of MDPI and/or the editor(s). MDPI and/or the editor(s) disclaim responsibility for any injury to people or property resulting from any ideas, methods, instructions or products referred to in the content.

Share and Cite

MDPI and ACS Style

Seraj, A.H.A.; Hasanein, A.M.; Al-Romeedy, B.S.; Elziny, M.N. Redefining the Digital Frontier: Digital Leadership, AI, and Innovation Driving Next-Generation Tourism and Hospitality. Adm. Sci. 2025, 15, 369. https://doi.org/10.3390/admsci15090369

AMA Style

Seraj AHA, Hasanein AM, Al-Romeedy BS, Elziny MN. Redefining the Digital Frontier: Digital Leadership, AI, and Innovation Driving Next-Generation Tourism and Hospitality. Administrative Sciences. 2025; 15(9):369. https://doi.org/10.3390/admsci15090369

Chicago/Turabian Style

Seraj, Abdullah Hamoud Ali, Ahmed Mohamed Hasanein, Bassam Samir Al-Romeedy, and Mohammed N. Elziny. 2025. "Redefining the Digital Frontier: Digital Leadership, AI, and Innovation Driving Next-Generation Tourism and Hospitality" Administrative Sciences 15, no. 9: 369. https://doi.org/10.3390/admsci15090369

APA Style

Seraj, A. H. A., Hasanein, A. M., Al-Romeedy, B. S., & Elziny, M. N. (2025). Redefining the Digital Frontier: Digital Leadership, AI, and Innovation Driving Next-Generation Tourism and Hospitality. Administrative Sciences, 15(9), 369. https://doi.org/10.3390/admsci15090369

Note that from the first issue of 2016, this journal uses article numbers instead of page numbers. See further details here.

Article Metrics

Back to TopTop