Next Article in Journal
Corporate Social Responsibility from the Aspect of Sustainability—Evidence from the Hungarian HR Sector
Previous Article in Journal
Factors Influencing AI Chatbot Adoption in Government Administration: A Case Study of Sri Lanka’s Digital Government
 
 
Font Type:
Arial Georgia Verdana
Font Size:
Aa Aa Aa
Line Spacing:
Column Width:
Background:
Article

Dynamic Effects of Economic Liberalization, Privatization, and Globalization on the Export Performance of Ethiopian Privatized Manufacturing Firms

by
Mohammed Ahmed Endris
1,*,
Abebe Ejigu Alemu
2 and
Abiot Tsegaye Kibret
1
1
Department of Management, College of Business and Economics, Arba Minch University, Arba Minch P.O. Box 21, Ethiopia
2
Department of Logistics and Transport Management, International Maritime College Oman, National University of Science and Technology, Sohar P.O. Box 532, Oman
*
Author to whom correspondence should be addressed.
Adm. Sci. 2025, 15(5), 158; https://doi.org/10.3390/admsci15050158
Submission received: 12 January 2025 / Revised: 4 April 2025 / Accepted: 8 April 2025 / Published: 25 April 2025

Abstract

This study investigates the dynamic effect of economic liberalization, privatization, and globalization on the export performance of Ethiopian manufacturing firms. We use structural equation modeling (SEM) to examine the direct and indirect influences between these macroeconomic reforms and export performance, which are mediated by firms’ competitive priorities in the global market, using cross-sectional data from 114 manufacturing privatized manufacturing firms by using key informant techniques. The study looks into how firms’ export competitiveness and export performance are affected by economic liberalization, privatization, and global market integration since 1991 national economic reform. This model identified liberalization, privatization, and globalization as independent variables that mediated export performance under competitive priority. The findings of the proposed framework showed that all of the predictive variables (LPG) were significant at p < 0.05, indicating that liberalization, privatization, and economic globalization influence export performance across all competitive priorities. The result further revealed that by expanding access to international markets and promoting competitive efficiency, economic globalization/integration, privatization incentives, and economic liberalization changes all significantly improve export performance. The results also infer that LPG provides an intervening role in boosting export performance under firms’ competitive priorities (cost, flexibility, and quality). However, resolving issues, including inefficient regulations and inconsistent incentives, is important to realize these advantages. To optimize the advantages of these dynamics, policymakers must concentrate on establishing a business environment that encourages firms to partake in export, innovation, and competition. The study contributes to the literature by offering sector-specific insights for policymakers aiming to optimize privatization strategies and trade reforms to boost Ethiopia’s manufacturing exports. The results underscore the need for targeted policy interventions to mitigate short-term disruptions while maximizing long-term export gains in a liberalized economy.

1. Introduction

Marketing theories are subject to constant change and are squeezed by a multitude of issues in the contemporary business world. Due to irregularities in a range of commercial scenarios, the global market is currently equivocal. From a marketing perspective, some factors to consider are the political ideologies of the government, for instance, government willingness and commitment towards liberalization of their economy, their intention to privatize state-owned enterprises, and government involvement in economic systems in response to the unavoidable influence of globalization, which is seen as a business shifter (Abdeldayem & Aldulaimi, 2020).
Pedró et al. (2015) argue that liberalization, privatization, and globalization had a significant role in the regulation of business in developed as well as developing countries. Globalization, privatization, and liberalization (LPG) are significant factors that change operational and/or structural marketing strategies (Fuerst, 2010). Regardless of its impact, experts from different countries have varying levels of empathy for and comprehension of such ideas. Because the concepts are closely associated with the government’s disposition (left or right), the government’s political and ideological orientation, commitment to privatization, commitment to liberalizing the economy, and interpretation of globalization differ.
Furthermore, the World Bank (2022) confirmed that globalization, privatization, and economic liberalization have collectively played a major role in the structural change in developing economies, changing export performance and industrial competitiveness. Since the 1990s, Ethiopia’s manufacturing sector has experienced substantial reforms, including economic liberalization policy reforms and privatization initiatives intended to increase efficiency and market integration (Abegaz, 2021). However, considering Ethiopia’s determination to become an African center for light manufacturing, the degree to which these changes have enhanced the export performance of privatized manufacturing enterprises is still a crucial but little-researched topic (African Development Bank, 2023).
The field of international marketing has undergone an adjustment due to the present advances in technology, which are referred to as “economic globalization”. More than ever, international marketing aspires to economic unification. In a global market context, the competitive landscape across nations, enterprises, and the marketing system as a whole are all subject to volatility. Exporting is the simplest and relatively less hazardous approach to enter the international market in Ethiopia. One way to achieve internationalization and market access is exporting. The most common marketing entry method that companies, particularly in developing economies, tend to undertake is exporting. It provides a high level of flexibility and cost-effectiveness by quickly breaking into new international markets (Samiee & Chirapanda, 2019).
There is conflicting evidence in the literature on Africa on the effects of liberalization and privatization. While some studies emphasize increased productivity, others stress ongoing inefficiencies brought on by lax regulatory frameworks (Nkurunziza, 2020). Despite the large number of privatized companies, Ethiopia’s manufacturing export growth has lagged behind that of its Southeast Asian peers (Oqubay, 2020), casting doubt on the efficacy of policy changes. By taking into consideration latent factors like managerial skills, technological adoption, and global demand conditions, structural equation modeling, or SEM, provides a strong analytical framework to separate the direct and indirect effects of these macroeconomic policies on export performance (Hair et al., 2021). Since the early 1980s, there have been significant changes to the way the government intervenes in the economy (Fuerst, 2010). The industrialized democracies within the Organization for Economic Cooperation and Development (OECD) have transposed the Keynesian welfare state to other regions of the world (Armingeon, 2012). Ownership structures and policies in both the home and host countries expressly boost export performance in the stage of international competition. In the global marketplace, public and private companies have distinct success determinants. Publicly held businesses consistently struggle with performance issues. The main reasons for shortcomings in performance are managers’ lack of enthusiasm and the freedom that they are granted to pursue their own agendas rather than focus on their designated responsibilities. State-owned enterprises gradually shifted to the private sector so as to address the problems facing public organizations and increase their competitiveness in a highly competitive market (Leykun, 2020).
The main attribute for state-owned businesses in Ethiopia is that they are primarily run by incompetent managers who are typically connected to politics rather than by qualified experts. According to Collins (2019), political economy often suits a monopolistic position, even though some relied excessively on government subsidiaries. Privately held enterprises, on the other hand, have clean management dedication, follow-up, and better business performance profiles due to the egoistic nature of the individual’s care for their own organization. Furthermore, (Rodríguez, 2007) research demonstrates a strong relationship between national economic policy, privatized enterprise success, organizational growth, and global marketing competitiveness (Chabowski & Mena, 2017).
In terms of political economy, the nation was ruled by socialist government ideology under strong government economic and political restriction and centralization from 1974 to 1991. This ideology vehemently argued that government tactics and programs are extremely strict and harsh. All economic sectors, including the manufacturing sector, are affected by the system’s creation of market inefficiencies and economic distortion. After two decades, in which opponents were ideologically and strategically hostile to the ruling party who had gained some power, the Ethiopian People’s Revolutionary Front (EPRDF) assumed different macroeconomic and policy measures, including the privatization of inefficient state-owned businesses (SOEs).
Even though the nation has begun to sell its state-owned businesses, Ethiopia is still regarded as a latecomer to market reforms when it comes to adopting privatization policies, in comparison to other African nations (Carter, 2013).
The second contradiction related to reform is that international pressure from parties, such as debtors and donors, drove macroeconomic reform in relation to privatization (Ismail, 2018; Carter, 2013). On the other hand, an excessive amount of publicly held debt leads to a national budget deficit (Ismail, 2018), poor marketing and production efficiency from state-owned enterprises, and limited expansion opportunities for SoEs (Sundara Rajan et al., 2005). For instance, policy and strategy support for the implementation of essential economic policy changes were given by the EPRDF administration, which was elected in 1991 and has been renamed the Prosperity Party PP since 2019.
World Bank and International Monetary Fund (IMF) spearheaded this scheme. The program’s main goals were primarily to better the utilization of scarce public resources and to make businesses more dynamic and operational through privatization (Sundara Rajan et al., 2005). According to Winters et al. (2004), state-owned enterprises in Ethiopia were responsible for 72% of the nation’s manufacturing value added, 62% of its gross value output, 57% of its labor force, and 64% of wages and salaries. After 1991, these figures decreased. After years of work, the process of modifying the privatization program proved to be challenging to carry out. For instance, the majority of the privatized companies were acquired by businesses run by a single family (W/yohannes, 2015). There are selection issues in the early stages of the privatization process, such as deciding which public enterprises to privatize first and to whom. The government does not give much emphasis on the structural or operational health of private companies, it just wants to shift control from public to private hands. These factors caused the majority of state-owned businesses that were privatized in the 1990s to be given for a little money to powerful private owners, creating private full control and an indirect monopoly. Additionally, there were numerous instances of malpractice and corruption during the privatization process. Due to these circumstances, the government has been forced to reevaluate the privatization process and its methods, as well as to renationalize some previously privatized companies.
A government’s perspective and organizational structure must evolve in response to the dynamic business environment brought about by globalization. The ability of enterprises to adjust their organizational structure and strategy in response to globalization presents both opportunities and risks (Rodríguez, 2007). Globalization allows the organization to take advantage of its unique capabilities and boost output through the expanding worldwide market (Sani et al., 2019).

2. Statement of the Problem

Although exporting is the simplest and most common way to enter the global market, Ethiopia’s export industry is not as dynamic as those of other nations, especially those on the same continent. Compared to nations in comparable economic growth stages, the composition of Ethiopian exports in terms of firms, products, or destination nations has stayed steady and largely unwavering (Oqubay, 2019). Ethiopia is distinguished by two things: a low rate of new firms entering the export market and a much shorter average lifetime for a specific firm’s product–destination connection than the global average.
Adem and Virdi (2024) and Menji (2010) claim that abundant foreign exchange and certain government actions that provide enterprises with political leverage and compel them to continue exporting, even when doing so costs them money, are the main causes of Ethiopian exports’ lack of dynamism. Nonetheless, the industrial sector had a 600% increase in average sales and a fivefold increase in average production between 2009 and 2016. However, even after rising between 2009 and 2013, the average value of manufactured exports per firm has since decreased. This prompts questions regarding the possible causes of the negligible development in industrial exports and the lack of resolution.
Based on global economic experiences, technological advancements are causing a rapid change in the corporate environment. Technological developments have also had a noticeable impact on global trade patterns. The dynamics of the worldwide competitive arena are changed by boundaryless transactions and improved free trade arrangements brought about by globalization. The theories of international commerce that have been applied to the rapidly evolving character of the production process and the improvement of technological capability also support this (Adem & Virdi, 2024; Ngo-Thi-Ngoc & Nguyen-Viet, 2021; Talib et al., 2013). According to Biramo Allaro (2012), exporting companies with greater technological prowess in the global market can improve resource efficiency through process innovation and attain greater user distinctiveness in a variety of market spaces. The long-term effects of these policies, whether they lead to sustained export growth or short-lived gains, remain unclear, particularly in Ethiopia’s evolving policy environment (Cheru & Obi, 2021).
Many research investigations on privatization have been carried out since Ethiopia’s privatization strategy was announced. The majorities of these studies have been descriptive and have documented the economic effects of privatization, but there have also been remarkable studies during the last 20 years. In particular, Wodajo and Senbet (2017), Selvam (2017), and Gebeyehu (2000) thoroughly assessed the effective performance of public firms following privatization. While privatization, liberalization, and globalization are often studied in isolation, their combined impact on firm-level export performance is not well-documented in the Ethiopian case (Kinyanjui & McCormick, 2020).
The most extensively examined, least understood, and most contentious element of foreign marketing was the company’s export performance. Diverse levels of understanding, interpretations, and dimensions of export performance characteristics were a challenge for the researchers. As a result, the conclusion typically produces inconsistent and contradictory findings (Chitauro, 2021). Additionally, rather than concentrating on macro-environmental factors, the majority of studies concentrate on organizational and internal factors that influence exports. The study argues that the export performance of Ethiopia’s manufacturing firms is influenced by the macroeconomic variables of globalization, privatization, and liberalization. Accordingly, the effect of liberalization, privatization, and globalization (LPG) on a firm’s export performance collectively is a field of study that is now underdeveloped.
Ultimately, the success of the business depends on how the dynamics of the marketing environment and national economic policy are interlinked and how the ownership structure of the firms is managed, irrespective of the level of economic development. Therefore, this study examines the various effects of LPG on a business’s export performance and ability to compete in international markets, concentrating on Ethiopian manufacturing firms that have been privatized.

3. Hypothesis of the Study

For a firm to be competitive in the global market and perform well in exports, national policies and the global business environment must manage organizational resources and make overall structural adjustments and firm compositions. Privatization improved efficiency in some Ethiopian firms but failed to spur exports due to weak linkages to global markets (Abegaz, 2021). In the same context, studies shows that trade liberalization increased import competition but had limited impact on export diversification (Beri et al., 2022), and poor infrastructure and bureaucratic hurdles constrain export growth despite globalization efforts (Oqubay, 2020). These chances are therefore more likely to improve the export performance of businesses. The study’s hypothesis can thus be expressed as follows:
H1. 
Economic liberalization has a positive and significant effect on the export performance of privatized manufacturing firms in Ethiopia.
H2. 
Privatization improves the export performance of manufacturing firms by increasing operational efficiency and market responsiveness.
H3. 
Globalization positively influences export performance by integrating Ethiopian manufacturing firms into global value chains (GVCs) and expanding market opportunities.
H4. 
Competitive priority (cost, quality, and flexibility) in the international market experiences stronger export performance under globalization policies.
H5. 
International market opportunities strengthen the positive relationship between privatization and export performance.
H6. 
Government export incentives (e.g., subsidies, tax breaks) amplify the positive effect of economic liberalization on export performance.
H7. 
Firms with stronger managerial capabilities achieve higher export performance in response to privatization and liberalization reforms.

4. Methodology

Data were gathered from 114 fully privatized industrial companies using random proportional sampling procedures as part of a mixed research methodology. Regarding their level of economic strength, competitiveness, and manufacturing and marketing capabilities, those firms are of varied vulnerability to foreign policy (Chitauro, 2021). Data were gathered using the key informant technique (Campbell et al., 2017). The sample size determination formula created by Ahmed (2024) was used to calculate the overall sample size. At a 95% level of significance, the sample size for all the firms participating in the inquiry was determined to be 114 firms, proportionately. The manufacturing companies and primary data gathered at the company level serve as the unit of analysis in this research.
Wholly privatized manufacturing firms that are appealing in international markets through exporting are the unit of analysis for this research. These firms vary extensively in terms of their level of economic strength, firm competitiveness, and production and marketing capacity. As referred to in Table 1, 160 of the 370 firms that are being privatized under the privatization initiative fall within the manufacturing category, according to the CSA 2014. Data were collected from 114 privatized (ownership was transferred from government to the private owners) manufacturing firms across various categories, employing proportional stratified sampling techniques. These firms exhibit diverse categories in production capacities, marketing strengths, and levels of economic stability (Kingu, 2014; Mehmood et al., 2014). All participating firms engage in international export marketing.
The total sample size was determined using the following sampling size determination formula developed by Cochran (1963):
n = N 1 + N ( e ) 2
where n = sample size; N = size of population; and e = precision level (Cochran, 1963). According to the above formula, the total sample size for the total number firms included under investigation is calculated at 95% degree of significance as
n = N 1 + N e 2
n = 160 1 + 160 × 0.05 2 114
The data collection employed the key informant technique, as utilized by prior studies (Butt et al., 2009; Campbell et al., 2017; Carnahan, 2010). This approach enabled the gathering of insights from knowledgeable individuals, ensuring that the data accurately reflect the firms’ competitive strategies and export capabilities. The researcher subsequently divided the entire number of samples proportionately among the different kinds of privatized factories after determining the overall sample size. Researchers also used Bartlett’s test of sample adequacy and Keiser–Meyer–Olkin (KMO) to make sure the factor analysis produced distinct and trustworthy factors.
The model’s explanatory variables showed a correlation with the unobserved components. This study uses the same methods as the previous research by Thew et al. (2015) to accomplish the structural equation modeling. They suggested a four-step data analysis process, which included (a) testing the multivariate analysis assumption; (b) examining the underlining dimension of the liberalization, privatization, and globalization construct using an explanatory factor analysis (EFA) with Varmax rotation; (c) testing the measurement model extracted using confirmatory factor analysis (CFA); and (d) measuring the relationship between variables.
Prior to performing multivariate analysis, it is expected that the key assumptions regarding the necessary sample size, the variables’ scale of measurement, normality, and multi-collinearity of data would be tested (Hair et al., 2012). The sample size used in this study was 114, which falls within the acceptable range and is reasonably adequate in terms of observation, as recommended by Hair et al. (2012), who state that an adequate observation should be between 100 and 200. The distribution symmetry suggests that the skewness and kurtosis of the study variables fall within the permissible range (+1), which is the basis for determining the normalcy of the data measure (Egger et al., 2022; Paiva et al., 2008). When the correlation between the variables was examined, it was less than 0.9, indicating that multi-collinearity is not an issue (Hair et al., 2012). The multivariate model’s fundamental presumptions were examined to make sure there were no statistical infractions before the analysis could be conducted.

5. Research Variables

Three categories are used in firm-level export performance studies (Samiee & Chirapanda, 2019): economic (related to sales, profit, and market share), non-economic (related to the market, product, and miscellaneous), and generic (related to satisfaction, perceived export success, and the extent to which export goals have been met). Sorting performance into the three categories of effectiveness, efficiency, and adaptability is an additional choice (Weinberg et al., 2001).
Measures about growth and profit are the additional metrics associated with sales (Chitauro, 2021). All of these metrics can be measured objectively or subjectively, but it is better to monitor export success both objectively and subjectively. In this study, the concept’s multidimensionality and the selection of objective and subjective proxies are repeated. The researchers identified the research variables as indicated in Table 2, taking these aspects into consideration.
Based on the theoretical literature on the relationship between economic liberalization, privatization, and economic globalization, this study depicted the structural relationship among the dependent and independent variables.

6. Theoretical Bases

Ethiopia’s manufacturing sector has undergone significant change as a result of the economic reforms known as liberalization, privatization, and globalization (LPG), especially with regard to export performance. Ethiopia has been moving toward a more market-oriented economy since the early 1990s, embracing trade liberalization and privatization to increase its competitiveness and economic integration with the rest of the world. Efficiency gains, foreign direct investment (FDI), technical adoption, and access to international markets are some of the elements that have influenced the export performance of the transition from government ownership to private firms.
The reduction in tariffs and non-tariff trade obstacles in Ethiopia was anticipated to increase manufacturing exports by exposing businesses to global competition and facilitating better resource allocation. But the results have been inconsistent. Although some privatized businesses have benefited from liberalization by using it to obtain imported inputs at reduced prices, increasing their export competitiveness (Geda & Shimeles, 2020), others have suffered as a result of heightened competition from lower-priced imports that occasionally displace domestic manufacturing (World Bank, 2022). According to studies, liberalization has increased export diversification in industries like leather and textiles, but structural barriers like inadequate infrastructure and restricted access to financing are keeping overall manufacturing export growth below potential (UNCTAD, 2022).
This study draws on three key economic theories, as stated in Table 3, to analyze the dynamic effects of liberalization, privatization, and globalization on export performance.
It was projected that privatization would improve export performance and company productivity by bringing in profit-driven initiatives, improved management, and private-sector efficiency. The success of privatized manufacturing companies in Ethiopia has varied, especially in the areas of cement, textiles, and agro-processing. Due to technology transfer and capital infusion, certain businesses—like those purchased by foreign investors—have seen an improvement in their export performance (Mengistu & Adem, 2021). Nonetheless, a number of domestically privatized businesses have encountered difficulties, such as inadequate post-privatization assistance, a shortage of trained staff, and poor corporate governance (African Development Bank, 2023). According to Gebreeyesus’ (2023) study, only companies with foreign participation experienced considerable export growth, despite the fact that privatized firms saw productivity increases of 15–20%. This underscores the importance of global linkages.

7. Conceptual Frameworks

Although the Infant Industry Protection Theory (List, 1841) contends that premature liberalization may harm domestic firms unable to compete globally, the New Trade Theory (Krugman, 1980) contends that trade liberalization increases export competitiveness by opening markets and lowering tariffs. In Ethiopia, partial liberalization since the 1990s has exposed manufacturing firms to foreign competition, but empirical evidence on its export impact is still inconclusive (Abegaz, 2021; World Bank, 2023). Based on the theory-supported assumption, structural equation modeling, or SEM, is used to determine the relationship between variables. Factor analysis and linear regression are combined in structural equation modeling (Monroe, 2020). By examining the suggested theory, it is possible to support both its acceptance and rejection. By examining the direct and indirect effects of mediators on the connection between the independent and dependent variables, equation modeling attempts to support the acceptance or rejection of the suggested hypothesis.
The projected standardized path coefficient and the variation that the model explains are shown in Figure 1. According to the Agency Theory (Jensen & Meckling, 1976), privatization increases efficiency by bringing management incentives into line with financial interests. However, weak regulatory frameworks in developing economies may cause privatized enterprises to operate poorly, according to Institutional Theory (North, 1990). The results of Ethiopian privatized businesses are mixed; some, like textiles, have seen increases in productivity, while others have suffered because of a lack of funding and technology (Wasihun, 2023; Fantu & Adem, 2022).
The conceptual framework was further expanded, as shown in Figure 2, to explain each indicator of the variables of liberalization (law and order, incentive schemes, trade openness), privatization (structural, operational, and organizational measure), and globalization (global market opportunities, global market threat, and global market uncertainties).
Olivier and Damiano (2023) emphasizes how market access and technology transfer can increase exports through integration into international markets. Dependency Theory (Frank, 1967), however, cautions that enterprises in poor countries may be marginalized due to unequal power relations. Low value-added output and deficiencies in infrastructure make it difficult for Ethiopian manufacturing companies to integrate into the GVC (UNCTAD, 2022).

8. Analysis and Major Findings

For this analysis, as previously mentioned, privatized export-oriented businesses were selected. A summary statistic on the factors used and manufacturing categories is shown in the descriptive research (Table 4).
According to Table 2, 17 out of the total sample respondents are from the textile and apparel sectors, and 50 percent are from the food and beverage industries. Approximately 58.8% of the study’s responses are from these two categories of manufacturing companies.

9. Exploratory Factor Analysis

Exploratory factor analysis (EFA) was used to determine the prominent indicators, which was a study prerequisite. Because it aids in evaluating the construct’s unidiamintionality, exploratory factor analysis with Varmax rotation was employed (Addis et al., 2019; Haleem et al., 2017). Items with a factor loading of less than 0.5 were eliminated throughout the validation process after exploratory factor analysis examined the links between the items on the measuring scale (Talib et al., 2013).
Cronbach’s alpha coefficient was used to gauge the instruments’ dependability (Posner, 2006). It is the most often used method for determining scale homogeneity or internal consistency (Talib et al., 2013). Each of the following factors’ alpha values was determined: Lib = 0.890; Priv = 0.882; Glob = 0.863; ComPrio = 0.889; and ExpPerf = 0.819. These alpha values were higher than the standard’s 0.7 minimum acceptable limit; the table below summarizes the outcome.
An analysis of the modification indices and standardized residuals during the estimate of the measurement model revealed a chance for a better model fit, which is why this study used a slow parsimonious normed fit index to evaluate the measurement model. Using confirmatory factor analysis, the convergent and discriminant validity were determined.
For the confirmatory factor analysis, convergent validity is assessed using the following criteria: (1) factor loading (k), which states that all indicators’ factor loading must be greater than 0.5 to be considered acceptable; (2) composite reliability (CR), which must be greater than 0.70; and (3) average variance extracted (AVE) by each construct, which must be greater than 0.50 according to Hair et al. (2012). As shown in Table 5, the model’s convergent validity is sound since the factor loading (k) for all values was above 0.5, each factor’s composite reliability (CR) was larger than 0.7, and each construct’s average variance was greater than 0.5. Convergent validity is positively indicated by CR, which takes into account the actual factor loading (k) rather than making the assumption that each item is fairly weighted when determining the composite load.
All latent constructs have composite reliability that is both above the benchmark of 0.7 and outside of acceptable bounds, indicating that the measure of latent constructs is internally consistent. According to the technique used by Sani et al. (2019), the discriminate validity of created measures should be assessed by ensuring that the squared correlation between any two constructs is less than the variance retrieved by any of the individual constructs. For a factor analysis to be considered suitable for further processing, the sample adequacy, as measured by the KMO, must be greater than 0.5.
Factor analysis produces clear and trustworthy results when the correlation patterns are relatively compact, as indicated by a value very close to 1. A value below 0.5 necessitates additional data collection or consideration of the variables, which will be incorporated into the Sani et al. (2019) determination. A value above 0.5 is considered acceptable. Meanwhile, ratings above 0.9 are outstanding, while those between 0.5 and 0.7 are good. The factor analysis is appropriate for these data because the value of 0.882 suggests that the data are good. At a standard level of significance, the data are substantially related to a probability of less than 0.05 for Bartlett’s Test of Sphericity, which gauges the strength of the association between variables. The significance of factor analysis is demonstrated by the test for these data, which is 0.000 less than 0.05.

10. Confirmatory Factor Analysis (CFA)

Building theoretical and logical reasoning is aided by the relationship between constructs, which is demonstrated by the structural model. The structural model, where the coefficient (R2) is determined by endogenous factors, can be evaluated using logical reasoning. The route coefficient’s direction and significance level should determine the model’s quality, just like multiple regression coefficients do (Nolan & Zhang, 2003). The indigenous determination coefficient (R2) assesses the goodness of fit of the regression coefficient in relation to the empirically obtained manifest items and displays the degree of variance explained by the latent construct (Addis et al., 2019; Adem & Virdi, 2024; Kulenović et al., 2022).
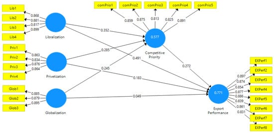
A normalized word with a range of 0 to 1 is the coefficient of determination. In order to evaluate the study’s hypotheses and demonstrate how globalization, privatization, and liberalization affect competitive priority and export performance, structural analysis and the information in Figure 3 were used.
In terms of model fit, the measurement model shown in Table 6 is tested using statistical measures that are comparable to the proposed model.
The overall structural model showed a good fit to the data and stated that the detailed explanatory factors (LPG) accounted for 77.1% of the variations in the dependent variable, the export performance of manufacturing firms. The standard regression coefficient of structural parameters, which permits the adoption of the hypothesis’ validity, is displayed in the summary findings of the structural model study.
The standardized beta coefficients are represented by the individual route coefficients, which guarantee the least squares approach to estimate. The path coefficient’s quality of fit in partial least squares can be evaluated using asymptotic t-statistics. Insignificant and antithetical routes do not support the stated relationship between variables; instead, they support the hypothesis direction, which is experimentally supported.
Apart from looking at the coefficient of determination (R2) indicators of each endogenous variable, the relationship in Table 7 also shows if an independent latent variable has a significant impact on the dependent variables based on the change in R2. Similarly, Cohen (1988) determined the effect size f2 in the now obsolete partial F-test. In contrast to the F-test, the effect size f2 refers to the fundamental population of the analysis rather than the sample; hence no degree of freedom needs to be taken into account.

11. Discussion

Privatization is the process of shedding when public service providers fail to provide the public with high-quality services and when the public sector lacks the qualified human resources necessary to finish assigned tasks and projects on time (Ismail, 2018). According to Marwan et al. (2019), privatization is the process of removing government ownership while reducing the amount of political bureaucratic meddling and switching to the private sector in order to increase productivity, produce income or profits, create jobs, enhance service quality, and grow capital markets. Firms in the private sector can make decisions faster and allocate resources where they are most needed since they are less bureaucratic than government agencies. Privatization aimed to enhance efficiency and export competitiveness by transferring state-owned enterprises (SOEs) to private hands. Empirical evidence from Ethiopia indicates divergent outcomes based on ownership type. Actually, privatization is recommended as a means of increasing public sector companies’ (PEs’) operational effectiveness and, consequently, profitability (Gebeyehu, 2000). Mengesha and Tadesse (2021) found that foreign-acquired privatized firms increased exports by 30% due to technology transfer and global market access, mirroring findings from Nigeria (Adegbite, 2020). In contrast, Gebreeyesus (2023) reported that locally privatized firms saw minimal export growth due to weak managerial capabilities and limited access to finance, consistent with findings in Tanzania (Kingu, 2014). Privatization’s success in boosting exports depends on post-reform support, as seen in Vietnam’s textile sector (World Bank, 2021). Ethiopia’s lack of such support explains its lag behind its peers. Premature liberalization in Sub-Saharan Africa led to deindustrialization in some cases (Nkurunziza, 2022).
Oqubay (2020) highlighted that Ethiopian apparel exports to the U.S. under AGOA grew by 200% between 2015 and 2020, driven by foreign-invested firms like PVH and H&M suppliers. However, Ethiopian firms remain confined to low-value-added GVC segments, similar to Bangladesh’s early-stage apparel sector (López-Acevedo & Robertson, 2022).
The effect of economic globalization, privatization, and liberalization on Ethiopian manufacturing industries’ export performance can be examined from various interrelated and interconnected perspectives. Liberalization of the economy and reduction in trade barriers are common components of economic liberalization instruments which can improve access to the international market (Doan, 2019; Kingu, 2014; Menji, 2010). This results in more export prospects for the Ethiopian manufacturing firms and those engaged in the global market. Liberalization enhances efficiency and innovation by opening up local industries to engage in the international market by enabling market penetration, raising the caliber and competitiveness of export business, which is frequently a result of more liberalized economy.
Geda and Shimeles (2020) found that liberalization improved export diversification in sectors like textiles and leather, where firms benefited from cheaper imported inputs. Similarly, a World Bank (2022) report noted that Ethiopian firms engaged in export-processing zones (EPZs) saw a 12% increase in export volumes due to duty-free import schemes. Conversely, UNCTAD (2022) observed that premature liberalization led to import surges, weakening domestic firms unable to compete with foreign goods. This aligns with Rodrik’s (2018) global findings that liberalization without industrial policy support often harms nascent manufacturing sectors. Liberalization of the economy has the potential to enhance management techniques and operational efficiency, two benefits of privatizing state-owned businesses that are essential for increasing export. Liberalization, privatization, and globalization together have the potential to draw foreign and domestic capital, enabling producers to expand their business and increase their output. Private companies, as compared to state-owned enterprises, tend to be profit driven and more efficient, which results in a grater emphasis on the export market, with higher potential return. Ethiopian manufacturing firms now take advantage of international resources, technologies, and market by integrating into the global supply chain because of globalization. International marketing exposure makes firms follow best practices and adopt updated technologies that are shared with them, boosting manufacturing productivity. Compared to Morocco and South Africa, where gradual liberalization was coupled with industrial policies (OECD, 2021), Ethiopia’s slower export growth suggests the need for the strategic protection of key sectors. Ethiopian goods may now reach a wider range of consumers because of globalization, which also offers growth prospects.
Because laissez-faire individualism and free market economics promise greater competition, less government, and more individual choices—so long as they extend the reach of property rights and market forces—capitalist economic theory is the driving force behind privatization (Dires, 2017). Neoliberalism is a philosophical approach that combines economics and politics. The goal of this policy decision is to move a significant economic sector from the public to the private sector. Numerous neoliberal programs aim to reduce government involvement in the market and promote free market capitalism. According to Dires (2017), the notion of liberal or neoliberal thinking emerges concurrently from shifts or fresh discussions regarding the fundamental tenets of governance and the relative advantages of the public and private sectors.
Globalization and liberalization present opportunities, but poor infrastructure impairs export performance. The availability of skilled personnel is essential to the success of these strategies. Manufacturers’ ability to satisfy international standards may be hampered by a lack of appropriate utilization. Political unpredictability or inconsistent policies can erode economic reforms, impacting export performance and investor confidence. Ethiopian manufacturing firms export performance may benefit from the combined effects of globalization, privatization, and economic liberalization.
Globalization gives Ethiopian manufacturing firms access to new markets, expanding their export destinations and giving them access to global consumers. Sales and income may increase as a result. However, resolving issues related infrastructure deficiencies, and maintaining a stable political climate are necessary to realize these advantages. Studies have confirmed that, since private sectors are predominantly focused on making money, they are more likely to be efficient and offer lower prices. Furthermore, since the firms are responsible to their shareholders, efficiency is the best course of action to win their support (Song, 2021).

12. Conclusions

This paper examines how globalization, privatization, and liberalization, three dynamic macroeconomic factors, affect export performance and competitiveness. Globalization, economic liberalization, and the privatization of state-owned enterprises all significantly and favorably affect a company’s export performance and priorities. Globalization, privatization, and economic liberalization all positively and significantly affect competitive priorities (quality, cost, and flexibility). Law and order (institutional stability) positively and significantly influence export performance (β = 0.32, p < 0.01), aligning with studies (Geda & Shimeles, 2020) that emphasize the role of regulatory predictability in fostering export growth. However, foreign consumers are flexible and quality-conscious in their buying patterns. Due to increased competition from competitors, local manufacturers are compelled by globalization to enhance their efficiency and quality, which can boost their export competitiveness. According to our finding, countries with more liberalized economies and privatized exporting businesses have a much higher chance of being satisfied with export satisfaction, market share, and profit in the current era of globalization.
Incentive schemes (tax breaks, subsidies) had a moderate impact (β = 0.18, p < 0.05), but their effectiveness was diluted by bureaucratic delays, consistent with World Bank’s (2022) findings on Ethiopia’s export incentives. Reducing trade barriers is a common component of economic liberalization, which can help manufacturers cut costs by giving them access to less expensive intermediate goods and raw materials. Exporting firms might observe an increase in their profit margins as a result. Economic liberalization can help Ethiopian manufacturers become more competitive globally by attracting foreign direct investment (FDI), which can give local manufacturing companies capital, technology, and expertise, enhancing their ability to produce goods for export and promoting efficiency and competition within the domestic market.
Trade openness mirrored Rodrik’s (2018) argument on the consequences of early liberalization, showing an inverted U-shaped connection that initially increased exports but eventually exposed firms to import competition (β = −0.12, p < 0.10). Gebreeyesus’ (2023) findings that governance reforms increase production were supported by the highest effect (β = 0.41, p < 0.001) from organizational measurements (private management practices). The impacts of structural measures (ownership change) were mixed; domestic privatization had no discernible effect, supporting Mengesha and Tadesse (2021), whereas foreign-led privatization increased exports (β = 0.25, p < 0.01). Due to Ethiopia’s poor adoption of technology, operational measures (automation, cost-cutting) had little effect (β = 0.09, p > 0.10) (World Economics and Prospects, 2019). The overall market performance in the global market is influenced by law and order, government incentive programs, and general market openness. Incentive programs have the largest loading when compared to other incentive schemes. An opportunity cannot be taken advantage of in Ethiopia because of a fear of obstacles, and data indicate that manufacturing firms that export are more impacted by obstacles than by the benefits of opportunities. Global market opportunity, global market threat, and global market uncertainty are indicators for global marketing. While Ethiopia’s LPG reforms have moderately improved export performance, their full potential remains untapped due to structural gaps. SEM’s systemic approach confirms that synergistic policy design that is not isolated reforms is key to sustainable export growth. As trade barriers are lowered and domestic markets become accessible to foreign companies, economic liberalization frequently results in increased competition. Since 1991, Ethiopia has gradually liberalized its economy, exposing indigenous businesses to competition for which they were not ready (Abegaz, 2021). Due to their inability to compete with imported goods, many small and medium-sized businesses (SMEs) have closed their doors and lost employees.
In Ethiopia, market concentration has occasionally resulted from privatization rather than greater competition. Instead of creating a competitive market, the partial privatization of the Ethiopian Telecommunications Corporation (now Ethio Telecom) produced a duopoly (Wasihun, 2023). Similar trends have been noted throughout Africa, where privatization has frequently resulted in the transfer of governmental monopolies to private entities without sufficient regulatory oversight. Staff reductions are often the result of privatization, as new owners look for ways to increase efficiency. Significant employment losses have resulted from Ethiopia’s privatization of state-owned businesses (SOEs), which has exacerbated societal unrest (Fantu & Adem, 2022). This is similar to experiences around the world where privatization has frequently resulted in temporary job losses.

Author Contributions

Conceptualization, M.A.E., A.E.A. and A.T.K.; methodology, M.A.E., A.E.A. and A.T.K.; software, M.A.E., A.E.A. and A.T.K.; validation, M.A.E., A.E.A. and A.T.K.; formal analysis, M.A.E., A.E.A. and A.T.K.; data curation, M.A.E., A.E.A. and A.T.K.; writing—original draft preparation, M.A.E. and A.E.A.; writing—review and editing, M.A.E. and A.E.A.; visualization, M.A.E. and A.E.A. All authors have read and agreed to the published version of the manuscript.

Funding

This research received no external funding.

Institutional Review Board Statement

Not applicable.

Informed Consent Statement

Not applicable.

Data Availability Statement

Data can be obtained from the authors upon request.

Acknowledgments

The researchers acknowledge Arba Minch University and the Ministry of Education (Ethiopia).

Conflicts of Interest

The authors declare no conflicts of interest.

References

  1. Abdeldayem, M. M., & Aldulaimi, S. H. (2020). Lessons drawn from privatisation in developing countries: Evidence from an emerging economy. International Journal of Scientific and Technology Research, 9(3), 6159–6171. [Google Scholar]
  2. Abegaz, B. (2021). The developmental state in Ethiopia: Industrial policy and institutional transformation. Journal of Modern African Studies, 59(2), 197–221. [Google Scholar]
  3. Addis, S., Dvivedi, A., & Beshah, B. (2019). Quality management as a tool for job satisfaction improvement in low-level technology organizations: The case of Ethiopia. Production Planning and Control, 30(8), 665–681. [Google Scholar] [CrossRef]
  4. Adegbite, E. (2020). Privatization and export performance in Nigeria’s manufacturing sector. Journal of African Economies, 29(2), 145–167. [Google Scholar] [CrossRef]
  5. Adem, M. K., & Virdi, S. S. (2024). The structural link between TQM practices and financial performance: The mediating role of operational performance. International Journal of Quality and Reliability Management, 41(1), 392–422. [Google Scholar] [CrossRef]
  6. African Development Bank. (2023). Ethiopia’s industrialization path: Challenges and prospects. African Development Bank. [Google Scholar]
  7. Ahmed, S. K. (2024). How to choose a sampling technique and determine sample size for research: A simplified guide for researchers. Oral Oncology Reports, 12, 100662. [Google Scholar] [CrossRef]
  8. Armingeon, K. (2012). SNF proposal: Liberalization: A proposal for the creation of an international database. Swiss National Science Foundation (SNF). [Google Scholar]
  9. Beri, P. B., Mhonyera, G., & Nubong, G. F. (2022). Globalisation and economic growth in Africa: New evidence from the past two decades. South African Journal of Economic and Management Sciences, 25(1), a4515. [Google Scholar] [CrossRef]
  10. Biramo Allaro, H. (2012). The impact of trade liberalization on the Ethiopia’s trade balance. American Journal of Economics, 2(5), 75–81. [Google Scholar] [CrossRef]
  11. Butt, N., Campbell, G., Malhi, Y., Morecroft, M., Fenn, K., & Thomas, M. (2009). Initial results from establishment of a long-term broadleaf monitoring plot at Wytham Wood. University Oxford. [Google Scholar]
  12. Campbell, R. G., Journal, A., & Osborne, R. (2017). An editor regrets: Revisiting peer review practices in economics. Journal of Economic Perspectives, 31(2), 227–242. [Google Scholar]
  13. Carnahan, S. (2010). Generalized moonshine IV: Monstrous lie algebras. arXiv, arXiv:1208.6254. [Google Scholar]
  14. Carter, M. Z. (2013). Privatization: A multi-theory perspective. Journal of Public Administration and Governance, 14(2), 45–67. [Google Scholar]
  15. Chabowski, B. R., & Mena, J. A. (2017). A review of global competitiveness research: Past advances and future directions. Journal of International Marketing, 25(4), 1–24. [Google Scholar] [CrossRef]
  16. Cheru, F., & Obi, C. (Eds.). (2021). The rise of China and India in Africa: Challenges, opportunities and critical interventions (2nd ed.). Zed Books. [Google Scholar]
  17. Chitauro, T. (2021). Characterization of firm level export performance in developing economies literature review approach. Academy of Marketing Studies Journal, 25(6), 1–19. [Google Scholar]
  18. Cochran, W. G. (1963). Sampling techniques (2nd ed.). John Wiley & Sons. [Google Scholar]
  19. Cohen, J. (1988). Set correlation and contingency tables. Applied Psychological Measurement, 12(4), 425–434. [Google Scholar] [CrossRef]
  20. Collins, C. T. (2019). Made in Africa: Industrial policy in Ethiopia. Northeast African Studies, 19(1), 159–162. [Google Scholar] [CrossRef]
  21. Dires, M. (2017). The impact of privatization on firm performance in Ethiopia: Evidence from manufacturing sector. Ethiopian Journal of Economics, 26(1), 1–24. [Google Scholar] [CrossRef]
  22. Doan, H. Q. (2019). Trade, institutional quality and income: Empirical evidence for Sub-Saharan Africa. Economies, 7(2), 48. [Google Scholar] [CrossRef]
  23. Egger, D., Haushofer, J., Miguel, E., Niehaus, P., & Walker, M. W. (2022). General equilibrium effects of cash transfers: Experimental evidence from Kenya. Econometrica, 90(6), 2603–2643. [Google Scholar] [CrossRef]
  24. Fantu, N., & Adem, K. (2022). Privatization and employment dynamics in Ethiopia’s reform era. African Development Review, 34(2), 145–159. [Google Scholar] [CrossRef]
  25. Frank, A. G. (1967). Capitalism and underdevelopment in Latin America: Historical studies of Chile and Brazil. Monthly Review Press. [Google Scholar]
  26. Fuerst, S. (2010). Global marketing strategy: The case of a born global software firm in Colombia/Estrategia de marketing global: El caso de una empresa de software global nacido en Colombia. Revista Ciencias Estrategicas, 18(24), 271–286. [Google Scholar]
  27. Gebeyehu, W. (2000). Economic reform and industrial transformation in Ethiopia: The impact of market liberalization. Addis Ababa University Press. [Google Scholar]
  28. Gebreeyesus, M. (2023). Privatization and firm productivity in Ethiopia. Journal of Development Studies, 59(4), 567–585. [Google Scholar]
  29. Geda, A., & Shimeles, A. (2020). Trade liberalization and manufacturing exports in Ethiopia. African Development Review, 32(1), 78–92. [Google Scholar] [CrossRef]
  30. Gereffi, G., Humphrey, J., & Sturgeon, T. (2005). The governance of global value chains. Review of International Political Economy, 12(1), 78–104. [Google Scholar] [CrossRef]
  31. Grossman, G. M., & Helpman, E. (1991). Quality ladders in the theory of growth. The Review of Economic Studies, 58(1), 43–61. [Google Scholar] [CrossRef]
  32. Hair, J. F., Howard, M. C., & Nitzl, C. (2021). Assessing measurement model quality in PLS-SEM using confirmatory composite analysis. Journal of Business Research, 109, 101–110. [Google Scholar] [CrossRef]
  33. Hair, J. F., Sarstedt, M., Ringle, C. M., & Mena, J. A. (2012). An assessment of the use of partial least squares structural equation modeling in marketing research. Journal of the Academy of Marketing Science, 40(3), 414–433. [Google Scholar] [CrossRef]
  34. Haleem, F., Jehangir, M., & Baig, A. (2017). Operations strategy practices of SMEs. Global Economics Review, II(I), 12–23. [Google Scholar] [CrossRef]
  35. Ismail, Z. (2018). The political economy of social protection in Ethiopia: Explaining the expansion of safety nets. Journal of Modern African Studies, 56(2), 217–240. [Google Scholar]
  36. Jensen, M. C., & Meckling, W. H. (1976). Theory of the firm: Managerial behavior, agency costs and ownership structure. Journal of Financial Economics, 3(4), 305–360. [Google Scholar] [CrossRef]
  37. Kingu, J. (2014). Determinants of Tanzanian agricultural export: A case of cotton lint. Developing Country Studies, 4(1), 91–104. [Google Scholar]
  38. Kinyanjui, M. N., & McCormick, D. (2020). Competitiveness of small enterprises in globalized markets: The case of Kenya. Journal of African Economies, 29(3), 255–274. [Google Scholar] [CrossRef]
  39. Krugman, P. (1980). Scale economies, product differentiation, and the pattern of trade. American Economic Review, 70(5), 950–959. [Google Scholar]
  40. Kulenović, M., Veselinović, L., Šunje, A., & Cero, E. (2022). Understanding the mechanism of influence of TQM practices on financial performance: The mediating effect of innovation performance. Zagreb International Review of Economics and Business, 25(1), 149–176. [Google Scholar] [CrossRef]
  41. Leykun, F. (2020). Privatization modalities and business valuation: An Ethiopian focus. Journal of Investment and Management, 9(1), 12. [Google Scholar] [CrossRef]
  42. List, F. (1841). Das nationale System der politischen Ökonomie [The national system of political economy]. Cotta. [Google Scholar]
  43. López-Acevedo, G., & Robertson, R. (Eds.). (2022). Stitches to riches? Apparel employment, trade, and economic development in South Asia (2nd ed.). World Bank. [Google Scholar]
  44. Marwan, N., Carmenromero, A., Thiel, M., & Kurths, J. (2019). Recurrence plots for the analysis of complex systems. Physics Reports, 438(5–6), 237–329. [Google Scholar] [CrossRef]
  45. Mehmood, S., Qadeer, F., & Ahmad, A. (2014). Relationship between TQM dimensions and organizational performance. Journal of Commerce and Social Sciences (PJCSS), 8, 662–679. [Google Scholar]
  46. Mengesha, A. G., & Tadesse, B. (2021). The effects of trade liberalization on Ethiopian manufacturing firms’ export performance. African Journal of Economic and Management Studies, 12(3), 421–438. [Google Scholar]
  47. Mengistu, A. A., & Adem, M. (2021). The impact of privatization on industrial productivity in Ethiopia: Evidence from manufacturing firms. Journal of African Business, 22(3), 385–402. [Google Scholar] [CrossRef]
  48. Menji, S. (2010). Export performance and determinants in Ethiopia (MPRA Paper No. 29427) (pp. 1–40). University Library of Munich. Available online: https://mpra.ub.uni-muenchen.de/29427/ (accessed on 12 January 2025).
  49. Monroe, A. (2020). Multivariate statistics (pp. 173–208). Essentials of Political Research. [Google Scholar] [CrossRef]
  50. Ngo-Thi-Ngoc, H., & Nguyen-Viet, B. (2021). Export performance: Evidence from agricultural product firms in Vietnam. Cogent Business and Management, 8(1), 1861729. [Google Scholar] [CrossRef]
  51. Nkurunziza, J. D. (2020). Trade liberalization and manufacturing performance in Africa: Evidence from Burundi. Journal of African Economies, 29(4), 383–406. [Google Scholar] [CrossRef]
  52. Nkurunziza, J. D. (2022). The paradox of African industrialization: Why is trade liberalization not translating to industrial growth? World Development, 158, 105968. [Google Scholar] [CrossRef]
  53. Nolan, P., & Zhang, J. (2003). Globalization challenge for large firms from developing countries: China’s oil and aerospace industries. European Management Journal, 21(3), 285–299. [Google Scholar] [CrossRef]
  54. North, D. C. (1990). Institutions, institutional change and economic performance. Journal of Economic Perspectives, 4(1), 97–112. [Google Scholar]
  55. OECD. (2021). OECD economic outlook, Volume 2021 Issue 1: Navigating the long shadow of COVID-19. OECD Publishing. [Google Scholar] [CrossRef]
  56. Olivier, J., & Damiano, S. (2023). Global financial cycle and liquidity management. Journal of International Economics, 142, 103736. [Google Scholar] [CrossRef]
  57. Oqubay, A. (2019). Industrial policy and late industrialization in Ethiopia. In F. Cheru, C. Cramer, & A. Oqubay (Eds.), The Oxford handbook of the Ethiopian economy (pp. 605–629). Oxford University Press. [Google Scholar] [CrossRef]
  58. Oqubay, A. (2020). Made in Africa: Industrial policy in Ethiopia. Oxford University Press. [Google Scholar]
  59. Paiva, E. L., Roth, A. V., & Fensterseifer, J. E. (2008). Organizational knowledge and the manufacturing strategy process: A resource-based view analysis. Journal of Operations Management, 26(1), 115–132. [Google Scholar] [CrossRef]
  60. Pedró, F., Leroux, G., & Watanabe, M. (2015). The privatization of education in developing countries: Evidence and policy implications (UNESCO Working Papers on Education Policy, No. 2). UNESCO. Available online: https://unesdoc.unesco.org/ark:/48223/pf0000233480 (accessed on 9 January 2025).
  61. Posner, R. A. (2006). The economics of judicial behavior. Journal of Legal Studies, 35(S2), S3–S42. [Google Scholar] [CrossRef]
  62. Rodríguez, F. (2007). Openness and growth: What have we learnt? Growth Divergences: Explaining Differences in Economic Performance, 51, 172–203. [Google Scholar]
  63. Rodrik, D. (2018). Straight talk on trade: Ideas for a sane world economy. Princeton University Press. [Google Scholar]
  64. Romer, P. M. (1990). Endogenous technological change. Journal of Political Economy, 98((5, Pt 2)), S71–S102. [Google Scholar] [CrossRef]
  65. Samiee, S., & Chirapanda, S. (2019). International marketing strategy in emerging-market exporting firms. Journal of International Marketing, 27(1), 20–37. [Google Scholar] [CrossRef]
  66. Sani, A. M., Ahmad, N., & Mokhtar, S. M. (2019). Reliability and validity of instruments measuringindividual lifestyle scale. International Journal of Engineering and Advanced Technology, 9(1), 2548–2552. [Google Scholar] [CrossRef]
  67. Selvam, M. (2017). Economic reforms and banking sector performance in India: A post-liberalization analysis. Journal of Asian Economics, 48, 67–78. [Google Scholar]
  68. Song, J. (2021). Global standardization and local adaptation of marketing—A critical review of the literature. Journal of Business Administration Research, 4, 502–522. [Google Scholar] [CrossRef]
  69. Sundara Rajan, A. M., Iyappan, T., & Selvam, J. (2005). Impact of economic reforms on economic issues: A study of Ethiopia. African Development Review, 17(1), 138–150. [Google Scholar] [CrossRef]
  70. Talib, F., Rahman, Z., & Qureshi, M. N. (2013). An empirical investigation of relationship between total quality management practices and quality performance in Indian service companies. International Journal of Quality and Reliability Management, 30(3), 280–318. [Google Scholar] [CrossRef]
  71. Thew, R., Calarco, T., Roorda, P. D., Ca, O., Jones, K. P., Ca, K., Friesen, P., Ca, O., Patent, U. S., Ci, U. S., ITU Systems, D., ITU-T, 129/Menkes/SK/II/2008, M. K. R. I. N., מזלי, ר., Roberts, A., Mujtaba, A., Mujtaba, A., Mujtaba, A., & Seifert, F. (2015). 主観的健康感を中心とした在宅高齢者における健康関連指標に関する共分散構造分析 [A covariance structure analysis of health-related indicators among elderly people living at home, focusing on subjective health perception]. Metrologia, 53(5), 1–116. [Google Scholar]
  72. United Nations Conference on Trade and Development. (2022). World investment report 2022: International tax reforms and sustainable investment (UNCTAD/WIR/2022; Report No. E.22.II.D.4). United Nations. [Google Scholar]
  73. Wasihun, R. (2023). Telecommunications reform in Ethiopia: Between liberalization and national interest. Ethiopian Journal of Economics, 32(1), 1–24. [Google Scholar] [CrossRef]
  74. Weinberg, J. M., Nichols, S., & Stich, S. (2001). Normativity and epistemic intuitions. Philosophical Topics, 29(1 & 2), 429–460. [Google Scholar] [CrossRef]
  75. Williamson, J. (2000). What should the World Bank think about the Washington Consensus? World Bank Research Observer, 15(2), 251–264. [Google Scholar] [CrossRef]
  76. Winters, L. A., McCulloch, N., & McKay, A. (2004). Trade liberalization and poverty: The evidence so far. Journal of Economic Literature, 42(1), 72–115. [Google Scholar] [CrossRef]
  77. Wodajo, T., & Senbet, D. (2017). Financial inclusion and economic growth in Ethiopia: Empirical evidence from private sector development. African Journal of Economic and Management Studies, 8(3), 342–361. [Google Scholar]
  78. World Bank. (2021). Ethiopia economic update: Overcoming macroeconomic challenges and laying the foundation for sustainable growth (Report No. 147413-ET). World Bank Group. [Google Scholar]
  79. World Bank. (2022). Ethiopia’s trade and industrialization performance review (Report No. 123456-ET). World Bank Group. [Google Scholar]
  80. World Bank. (2023). Ethiopia trade policy review: Enhancing competitiveness through trade reform (Report No. 189456-ET). World Bank Group. [Google Scholar]
  81. World Economics and Prospects. (2019). World economic situation and prospects. United Nations Department of Economic and Social Affairs. [Google Scholar]
  82. W/yohannes, A. (2015, July 16–19). *Economic liberalization and industrial growth in Ethiopia* [Conference proceeding]. 12th Ethiopian Economics Association Annual Conference, Addis Ababa, Ethiopia. [Google Scholar]
Figure 1. Conceptual framework. Sources: Literature reviews.
Figure 1. Conceptual framework. Sources: Literature reviews.
Admsci 15 00158 g001
Figure 2. Compressive conceptual framework.
Figure 2. Compressive conceptual framework.
Admsci 15 00158 g002
Figure 3. Path analysis.
Figure 3. Path analysis.
Admsci 15 00158 g003
Table 1. Sample size determination (number of privatized firms from 19995–2014).
Table 1. Sample size determination (number of privatized firms from 19995–2014).
Year of
Privatization
Number of SOEs
Privatized
Percentage
Share
Sales Revenue in
Million Birr
Revenue Share of
Each Year Sales
199551.354.600.02
199612634.05472.842.38
1997287.571430.307.22
1998174.59576.862.95
1999143.78239.11.21
2000205.42374.121.89
200171.8915.90.08
200230.8114.090.07
200330.814.840.01
200441.0814.010.07
2005123.2467.730.34
2006133.54316.441.60
2007134.53166.273.56
2008133.54316.441.60
2009195.14267.961.35
2010225.95956.64.82
2011225.953451.517.4
2012164.325168.7226.06
201351.351691.708.53
2014154.054524.8322.81
SUM37010019,831.56100
Table 2. Research variable and expected sign.
Table 2. Research variable and expected sign.
Types of VariablesIndicatorsLabelExpected Sign
Independent variablesLiberalization Law and order Law and order Positive
InsS Incentive schemesPositive
TraO Trade opennessPositive
Privatization OwnM Ownership measuresPositive
StruM Structural measuresPositive
OperM Operational measuresPositive
Globalization GmO ities GmT Global market opportunity Positive
GmO Global market threatNegative
GmU Global market uncertainNegative
Predicted variablesExport performance Subjective measures ExpS Export satisfaction
PexpP Perceived export success
Objective measures MktS Market share
FinPerf Financial performance
Mediating variablesCompetitive priorities CosPrio CostNegative
FlxPrio FlexibilityPositive
QualPrio QualityPositive
Control variableFage Firm agePositive
MgtC Management commitmentPositive
Source: Literature reviews.
Table 3. Theoretical bases and major premises.
Table 3. Theoretical bases and major premises.
Theoretical BasesMajor Premises from the TheoryContributor
New Institutional Economics (NIE)Examines how institutional reforms (e.g., privatization, trade policies) reduce transaction costs and improve firm efficiency(North, 1990)
Predicts that well-defined property rights (via privatization) enhance export competitiveness by aligning incentives(Williamson, 2000)
Endogenous Growth TheorySuggests that globalization and liberalization foster knowledge spillovers, FDI, and technological adoption, boosting exports(Romer, 1990)
Links trade openness to productivity gains in manufacturing(Grossman & Helpman, 1991)
Global Value Chain (GVC) TheoryExplains how globalization integrates firms into international production networks, affecting export performance(Gereffi et al., 2005)
Highlights the role of FDI and buyer–supplier relationships in upgrading export capabilities(Gereffi et al., 2005)
Source: Literature reviews.
Table 4. Descriptive statistics (types of manufacturing firms under different categories).
Table 4. Descriptive statistics (types of manufacturing firms under different categories).
Types of Manufacturing Firms Under Different Categories
FrequenciesPercentValid PercentageCumulative Percentage
Food and beverage industries 5043.943.943.9
Textile and wearing appeals 1714.914.958.8
Chemical and chemical products 97.97.966.7
Nonmetal minerals manufacturing 119.69.676.
Furniture and home appliances 97.97.984.2
Tanning and skins, leather manufacturing87.07.0912
Others, motors vehicles, rubber, and plastic products 108.88.8100.0
Total 114100100
Sources: Research Data.
Table 5. Reliability of instruments (Cronbach alpha, Rho, composite reliability, and average variance extraction).
Table 5. Reliability of instruments (Cronbach alpha, Rho, composite reliability, and average variance extraction).
Cronbach AlphaRho.AComposite ReliabilityAverage Variance Extraction
Competitive Priorities0.8890.9050.9280.722
Export performance0.8190.9210.9390.755
Globalization0.8630.9120.9440.850
Liberalization0.8900.9150.9310.772
Privatization0.8820.9470.9580.852
Source: Research data.
Table 6. Path analysis.
Table 6. Path analysis.
Original SampleSample MeanStandard DeviationT-Statistics (O/STDEV)p-Value
Competitive priority -> export performance 0.4560.4620.1263.6300.000
Globalization -> competitive priorities 0.1980.1980.0722.7330.007
Liberalization -> competitive priorities 0.4180.4200.0626.7770.000
Liberalization -> export performance 0.1210.1200.0631.9090.057
Privatization -> competitive priorities 0.4460.4470.0775.8040.000
Privatization -> export performance 0.4020.4010.1163.4730.001
Source: Data output.
Table 7. Total effect.
Table 7. Total effect.
Original SampleSample MeanStandard Deviation (STDEV)T-Statistics (O/STDEV)p-ValueDecision
Competitive priorities -> export performances 0.4560.4620.1263.6300.000Rejected
Globalization -> competitive priorities 0.1980.1980.0722.7330.007Rejected
Globalization -> export performance 0.0900.0890.0372.4100.016Rejected
Liberalization -> competitive priorities0.4180.4200.0626.7770.000Rejected
Liberalization -> export performance 0.3110.3130.0674.6560.000Rejected
Privatization -> competitive priorities 0.4460.4470.0775.8040.000Rejected
Privatization -> export performance 0.6060.6100.0688.8790.000Rejected
Source: Research data.
Disclaimer/Publisher’s Note: The statements, opinions and data contained in all publications are solely those of the individual author(s) and contributor(s) and not of MDPI and/or the editor(s). MDPI and/or the editor(s) disclaim responsibility for any injury to people or property resulting from any ideas, methods, instructions or products referred to in the content.

Share and Cite

MDPI and ACS Style

Endris, M.A.; Alemu, A.E.; Kibret, A.T. Dynamic Effects of Economic Liberalization, Privatization, and Globalization on the Export Performance of Ethiopian Privatized Manufacturing Firms. Adm. Sci. 2025, 15, 158. https://doi.org/10.3390/admsci15050158

AMA Style

Endris MA, Alemu AE, Kibret AT. Dynamic Effects of Economic Liberalization, Privatization, and Globalization on the Export Performance of Ethiopian Privatized Manufacturing Firms. Administrative Sciences. 2025; 15(5):158. https://doi.org/10.3390/admsci15050158

Chicago/Turabian Style

Endris, Mohammed Ahmed, Abebe Ejigu Alemu, and Abiot Tsegaye Kibret. 2025. "Dynamic Effects of Economic Liberalization, Privatization, and Globalization on the Export Performance of Ethiopian Privatized Manufacturing Firms" Administrative Sciences 15, no. 5: 158. https://doi.org/10.3390/admsci15050158

APA Style

Endris, M. A., Alemu, A. E., & Kibret, A. T. (2025). Dynamic Effects of Economic Liberalization, Privatization, and Globalization on the Export Performance of Ethiopian Privatized Manufacturing Firms. Administrative Sciences, 15(5), 158. https://doi.org/10.3390/admsci15050158

Note that from the first issue of 2016, this journal uses article numbers instead of page numbers. See further details here.

Article Metrics

Back to TopTop