Next Article in Journal
What Are Industry 4.0 and Industry 5.0 All About? An Integrative Institutional Model for the New Industrial Paradigms
Next Article in Special Issue
The Role of Intellectual Humility in Sustainable Tourism Development
Previous Article in Journal
Cultural Dynamics and Ambidextrous Innovation: Insights from Saudi Arabia’s Project-Based Organizations—A Thematic–Explorative Study
Previous Article in Special Issue
Digital Engagement and Visitor Satisfaction at World Heritage Sites: A Study on Interaction, Authenticity, and Recommendations in Coastal China
 
 
Font Type:
Arial Georgia Verdana
Font Size:
Aa Aa Aa
Line Spacing:
Column Width:
Background:
Article

The Impact of User-Generated Content on Tourist Visit Intentions: The Mediating Role of Destination Imagery

by
Khaled M. Aboalganam
1,
Sakher Faisal AlFraihat
2,* and
Saeed Tarabieh
3
1
Faculty of Business, Amman Arab University, Amman 11937, Jordan
2
Department of Business Administration and Marketing, University of Seville, 41001 Seville, Spain
3
Marketing Department, Mutah University, Alkarak 61621, Jordan
*
Author to whom correspondence should be addressed.
Adm. Sci. 2025, 15(4), 117; https://doi.org/10.3390/admsci15040117
Submission received: 16 February 2025 / Revised: 17 March 2025 / Accepted: 19 March 2025 / Published: 22 March 2025

Abstract

This study seeks to investigate the influence of user-generated content (UGC) on tourist visit intentions. This study also aims to explore the mediating role of destination imagery in the relationship between UGC and tourist visit intentions. The findings show that UGC has a significant positive effect on destination imagery and tourist visit intentions. Additionally, destination imagery has a significant positive effect on tourist visit intentions. The mediation analysis results revealed that destination imagery mediates the positive impact of UGC on tourist visit intentions, highlighting its crucial role in shaping tourist behavior. These findings have significant implications for marketing strategies, emphasizing UGC as a key tool for generating compelling destination narratives and increasing tourist engagement. This study contributes to the expanding body of knowledge on digital content’s function in tourist marketing and provides meaningful guidance for industry practitioners.

1. Introduction

Today, social media platforms are increasingly important, especially in the travel and tourism sector, where they may be utilized for decision-making, promotion, information-seeking, and interactions (Silaban et al., 2022). Researchers’ interest in social media’s functions in the travel industry has grown over the last ten years. Many nations rely on tourism as their primary source of income, making it one of the most significant sectors of the global economy (Castillo-Manzano et al., 2021). Social media is currently used by tourists to find, assess, and choose travel destinations, as well as to share travelogs and experiences. As a source of information and testimonials, the majority of social media platforms allow their users to share their images, videos, comments, and reviews (Tarabieh et al., 2024). To learn about the issues and amenities at a destination, many tourists rely on the experiences of other travelers who posted on social media (Paul et al., 2019).
By encouraging employment and exports, the tourism sector is one of Jordan’s most valuable economic sectors and a major driver of the nation’s GDP. With 6.354 million visitors in 2023, up 25.8% from 2022 and 18.5% from 2019, the Ministry of Tourism and Antiquities’ (MoTA) expectations were surpassed by 22%. Similarly, tourism-generated revenue in 2023 exceeded the MoTA’s projections by 15.8%, reaching JD 5.253 billion, a 27.4% rise since 2022 and a 27.9% increase since 2019. Furthermore, the proportion of tourism revenue to GDP increased to 14.6% in 2023 (Ministry of Tourism and Antiquities, 2024). UN Tourism (2024) acknowledges the remarkable surge in visitor numbers, noting that Jordan was one of the top 15 nations in the world for the largest growth in foreign visitor arrivals from 2019 to 2023.
According to Khasawneh et al. (2022), user-generated content (UGC) is becoming a powerful social marketing trend, particularly in the tourism industry. It was highlighted by Rathore (2020) typical UGC usually involves regular people who voluntarily submit information, media, or data that are presented to others in an entertaining or helpful manner online. UGC is increasingly having a noticeable impact on travelers’ travel decisions as it acquires influence. Content exchanged by travelers substantially affects their experiences and views of a new place. Tourists’ destination imagery is stimulated by the information they obtain (Ashfaq et al., 2022).
Destination imagery refers to the cognitive and affective impressions processed in working memory as a result of processing sensory, symbolic, and emotional stimuli associated with the destination. This is a dynamic, stimulus-driven mental process that precedes the consolidation of a final, holistic destination image (MacInnis & Price, 1987; Cardoso et al., 2019; Matos et al., 2015). Unlike a destination image, which expresses a holistic, evaluative perception of a destination, destination imagery is a fluid, fragmented process influenced by sensory stimuli and user-generated content via digital media (Cardoso et al., 2020; Araújo et al., 2019). Thus, destination imagery is a pivotal cognitive and affective mechanism that contributes to tourists’ mental simulation and the evaluation of destinations.
Although there is a wealth of research on the impact of user-generated content on tourist behavior and destination imagery, the underlying cognitive and emotional mechanics that link user-generated content with tourists’ intention to visit a destination are still inadequate. In particular, the mediating role of destination imagery in shaping behavioral intentions has not been systematically and comprehensively studied. Although many previous studies have investigated the direct effects of UGC on destination imagery and tourist behavior (Xu et al., 2023; Sultan et al., 2020), most of these studies focused on the mediating function of the cognitive and affective components of destination images, without sufficient attention paid to the distinct role of destination imagery as a mental processing construct. Modern research typically focuses on specific UGC types or individual social media platforms, such as Facebook posts and Instagram photos and videos, yet lacks an broader perspective of the combined effects of UGC on visit intentions (Eman & Refaie, 2023; Adeloye et al., 2021). This research contributes to the literature by providing an integrated perspective on how user-generated content influences visitors’ tourism behavioral intentions through the cognitive and affective processing of destination imagery, thus providing important theoretical and applied implications for marketers in the tourism sector. This study investigates how user-generated content affects tourists’ visit intentions while investigating the extent to which destination imagery functions as a mediating factor. To answer this question, this study pursues the subsequent objectives:
  • To study the direct effects of user-generated content on destination imagery and visit intention.
  • To examine the effect of destination imagery on visit intention.
  • To examine the mediating effect of destination imagery in the UGC–visit intention relationship.

2. Literature Review

2.1. User-Generated Content

User-generated content (UGC) increasingly influences attitudes and choices in the tourism industry (Sánchez-Franco & Rey-Tienda, 2024; Sultan et al., 2020; Jain et al., 2021). UGC is the content created and distributed by consumers instead of companies on a range of internet platforms, including Facebook, Instagram, TikTok, YouTube, LinkedIn, blogs, and travel websites (Ghaly, 2023). It consists of travelers’ personal stories, reviews, photos, multimedia content, and their opinions regarding travel destinations, services, and tourism-interest products, providing a primary method of communication that travelers tend to perceive as more credible and authentic than traditional commercial marketing (Xu et al., 2023). According to Santos (2022), UGC includes social media communication methods between users while focusing on materials that users produce instead of marketing content. User-generated content includes various travel experience descriptions, including first-hand accounts in blog posts and comments as well as multimedia presentations, photos, online reviews, and informal verbal exchanges. Recent studies have suggested that UGC plays an important role in shaping tourist perceptions and travel decisions. In a study by Wijaya et al. (2024), a majority of participants noted that UGC is more persuasive to them than content offered by social media influencers. The results of the study also showed that a large proportion of people felt more attracted to visiting tourist destinations after viewing this type of content. Yamagishi et al. (2024) demonstrated that UGC is useful for tourists to collect information, for increasing the credibility of promotional messages, and for increasing tourists’ desire to visit. These findings are consistent with previous studies that have found that UGC promotes a sense of credibility and increases trust in tourism information (Alcázar et al., 2014; Adeloye et al., 2021).
UGC is a key factor influencing not only tourists’ decisions and choices but also their perceptions and impressions of destinations. These impressions stem from the way UGC stimulates tourists’ cognitive and emotional responses in working memory, which is in line with the concept of destination imagery (MacInnis & Price, 1987; Cardoso et al., 2019). Tourists form cognitive and emotional impressions of destinations through the stories, reviews, and photos shared by other travelers online. While these impressions do not reflect a final, static image of a destination, they are an essential step in constructing that image. Several studies have revealed that UGC influences the cognitive and emotional perceptions of destinations, directly impacting tourists’ behavior and intentions, especially their desire to visit these destinations (Asyraff et al., 2024; Xu et al., 2023). Therefore, UGC is not just a means of conveying information but also a powerful catalyst that contributes to shaping destination imagery and indirectly influences travel decisions. When tourists are motivated to share their experiences via digital media, this will enhance their emotional engagement and activate cognitive processes, helping support destination promotional efforts and strengthen destination imagery in the minds of visitors (Alcázar et al., 2014; Adeloye et al., 2021).

2.2. Destination Imagery

Tourists’ perceptions of destinations are shaped by a complex process of cognitive and affective responses to various stimuli. Traditionally, these perceptions have been understood under the term “destination image”, which refers to tourists’ overall evaluation of a destination based on both cognitive (what tourists know or assume) and affective (how tourists feel) components (Echtner & Ritchie, 1991; Xu et al., 2023; Afshardoost & Eshaghi, 2020). However, recent studies highlight the fundamental distinction between destination image and destination imagery, emphasizing that they represent different concepts (Cardoso et al., 2019; Matos et al., 2015). Destination imagery is defined as the mental processing of sensory, symbolic, and emotional stimuli within working memory, producing partial representations and mental simulations that contribute to the broader image formation process (MacInnis & Price, 1987; Cardoso et al., 2019). Unlike a destination image, which represents a relatively stable and comprehensive evaluation, destination imagery is dynamic, fragmented, and stimulus-driven, occurring before the final image is consolidated (Cardoso et al., 2020; Matos et al., 2015). Imagery plays a pivotal role in shaping tourists’ travel decisions and behavioral intentions. Researchers have established that cognitive imagery refers to mental representations of tangible destination attributes, such as infrastructure, safety, and attractions, while affective imagery reflects emotional responses, such as excitement, nostalgia, and relaxation (Echtner & Ritchie, 1991; Goossens, 2000; Matos et al., 2015). As tourists engage with various stimuli, these imagery influences how they perceive destinations, even before any physical interaction.
Recent studies indicate that UGC is a powerful stimulus that activates destination imagery rather than directly constructing the final destination image (Lee et al., 2010; Kim & Perdue, 2011). Through visual, textual, and emotional cues shared by other tourists, such as photos, stories, reviews, and videos, UGC stimulates cognitive and emotional processing in working memory, enhancing the mental simulation of destination experiences (Xu et al., 2023; Yamagishi et al., 2024). Accordingly, current research adopts destination imagery as a basic theoretical concept to study how user-generated content contributes to tourists’ intellectual impressions. These impressions, although not the full image of the destination, represent an essential stage in the image formation process and play an important role in guiding the behaviors of tourists. Therefore, looking at destination imagery as an emotional cognitive mechanism stimulated by user-generated content allows a more accurate understanding of how contemporary tourists perceive and evaluate destinations.

2.3. Interest in Visiting

Research on tourism often understands intention to visit as when travelers openly declare their probability of visiting specific destinations. The motivational force for visiting an appealing destination comes from within each tourist (Jamilah, 2022). Pramesti and Sholahuddin (2024) describe visit intention as a tourist’s desire to explore attractions managed through services provided by destination administrators or tourism authorities. Because it is determined by the same set of variables, tourists’ interest in visiting is equivalent to their desire in purchasing. According to Suarsa (2020), buying interest is a person’s mental state that indicates a plan to do something within a specific time frame. Social media use will stimulate tourist destination imagery (Santi & Fadjar, 2020), which can boost tourists’ desire to make a purchase, namely going to a tourist destination (Tutiasri et al., 2021). When it comes to assessing, acquiring, and using things, buying interest is a decision-making process (Mauladi et al., 2023).
The choice to travel to a tourist location can be viewed as a consumer action when making a purchasing decision for a good or service (Armstrong et al., 2017). According to Kotler (2001), “interest in visiting tourists is equated with buying interest in consumers, which is measured by the same indicators”. In line with Kotler’s logic, tourists or consumers usually visit a place for a variety of reasons before making a purchase, which could support interest-based choices and actions. Additionally, preferred, preferential, transactional, referential, and exporting buying interest are all discussed (Syarif & Fathor, 2023). Before starting a trip, a tourist must decide on a number of factors, including where, when, how long, and how to get there. According to Mauladi et al. (2023), decision-making is vital to tourism growth because it takes into account a variety of factors that influence travelers’ propensity to travel to a particular destination.

2.4. Conceptual Framework

An accurate framework must be developed to understand the question because it reflects the real-world situation of this research investigation (Bougie & Sekaran, 2019). The creation of the conceptual framework in Figure 1 relied on a comprehensive evaluation of both theoretical and empirical hypotheses through a literature review.

2.5. Hypothesis Development

2.5.1. The Impact of UGC on DI

The posted content regarding traveler experiences on social networks can powerfully stimulate tourists’ perception of destination imagery. Destination imagery is shaped through user-generated content (UGC), according to established findings from Nguyen and Tong (2023) and Wijaya et al. (2024). Recent research conducted by Lam et al. (2020) together with Khan et al. (2021) demonstrates that what users create, unlike professionals, affects destination perception. Khasawneh et al. (2022) demonstrated that tourists trust source information, leading to higher destination acceptance based on the shared information. Studies confirmed that electronic word of mouth positively affects national image and credibility (Setiawan et al., 2021). The research team offers a set of hypotheses (given below) based on this finding.
H1. 
UGC has a positive effect on DI.

2.5.2. The Impact of UGC on IIV

It was indicated by Khasawneh et al. (2022) that UGC is deemed by customers to be more credible and reliable than travel agency content. This is because, through UGC, real people’s opinions are reflected. In regard to the planning of vacations, Effendy and Bakhri (2022) revealed that travelers use e-WOM communication, sharing views as well as developing ideas. UGC contains essential information sources that affect the plans of tourists (Gosal et al., 2020). In this regard, Effendy and Bakhri (2022) revealed that social media is currently seen as a trustworthy source, especially regarding travel-related content which can evoke strong feelings. Reputable and high-quality information might affect the selection of information by customers and can enhance the intentions of tourists. Additionally, several studies indicated that UGC has a positive impact on the behavior of tourists, including loyalty destinations, visit intentions, and destination knowledge (Wijaya et al., 2024). Therefore, the following hypothesis is highlighted:
H2. 
UGC has a significant positive effect on IIV.

2.5.3. The Impact of DI on IIV

Importantly, it was highlighted by Zhang et al. (2018) that destination imagery significantly effects an individual’s choices, including the selection of goods, places, and services. Similarly, Nguyen and Tong (2023) claimed that favorable and powerful images can enhance tourists’ choices. This was confirmed by Satyarini et al. (2017), who indicated that the choice of tourists to visit a location are affected by other people’s perceptions. For instance, Zhang et al. (2018) found that the perceptions of a country and a destination affect an individual’s propensity to visit. Additionally, Khasawneh et al. (2022) found that European tourists’ perceptions of Jordan had a substantial impact on their propensity to visit the country. Destination imagery has a beneficial effect on the intention to visit (Kanwel et al., 2019). Additionally, tourists planning a visit will boost tourism. As a result, several studies have discovered a link between destination imagery and the intention to visit (Allameh et al., 2015). Accordingly, this study hypothesizes:
H3. 
DI has a significant positive effect on IIV.

2.5.4. UGC, DI, and IIV

UGC plays a critical role in stimulating destination imagery among tourists by shaping mental impressions of a place (Nguyen & Tong, 2023). Furthermore, Khasawneh et al. (2022) demonstrated that information can persuade tourists a location when an individual trusts their sources. A tourist’s decision to visit a place can be impacted if the reputation of the destination is favorable or not (Satyarini et al., 2017). Doosti et al. (2016), in addition, revealed a substantial relationship between intention to travel and destination imagery. Similarly, Phillips et al. (2013) demonstrated that the visit intentions are positively impacted by the affective aspects of destination imagery. Hence, this study hypothesizes the following:
H4. 
DI mediates the impact of UGC on IIV.

3. Materials and Methods

3.1. Study Site

Jordan is a popular travel destination in the Middle East as it has many historical sites and beautiful natural scenery, and because it is one of the safer countries in the region, people travel there from all over the world. There are many things to see there, such as Petra, one of Jordan’s three UNESCO World Heritage Sites, also known as the Nabatean rock village, which is one of the new seven wonders of the world, captivating tourists from around the globe. Ajloun Castle, the Church of the Map in Madaba, the Dead Sea, Nebo Mountain, Um Qais, and Al-Maghtas (Immersion or Baptism) in the Jordan Valley are among the world’s most famous archeological monuments (Al Fahmawee & Jawabreh, 2023), see Figure 2. Accordingly, the Jordanian economy benefits greatly from tourism (Abuamoud et al., 2019). Additionally, Jordan frequently appears as a top destination on a number of UGC platforms.

3.2. Instrument Development

A comprehensive literature review served as the foundation for the development of all items or empirical indicators for each variable under investigation (see Table 1). Wijaya et al. (2024) provided nine questions that were modified in order to measure the relevant UGC. Nine elements from Juliana et al. (2023) were modified and used to measure destination images. Additionally, three visit interest measurement items were modified from Dewi et al. (2022). This research used a five-point Likert scale that ranged from 1 to 5 to allow participants to rate items about user-generated content and destination image as well as visit interest. The researchers selected this scale because of its simplicity and higher response potential, as per Dawes (2008). The five-point Likert scale was considered valid for assessment purposes as past researchers such as Alfraihat et al. (2024) and Galdón-Salvador et al. (2024) had previously adopted it.

3.3. Sample Selection and Data Collection

The current research adopted a quantitative survey design with the aid of an online survey tool, this type of design is widespread in tourism studies for operationalizing behavioral measures and providing results that are generalizable (Creswell & Creswell, 2017). Recent studies, such as Asyraff et al. (2024), applied this method to investigate similar mediation models in UGC and destination imagery research. This study analysis was conducted on Jordanians aged 20 years or older who were residents in countries outside of Jordan, as this collective displays higher tendencies to travel independently and engage with UGC on social media networks. Participants needed to satisfy three essential requirements: not being permanent Jordan residents, being older than twenty years old, and using social media platforms with available UGC. The survey questionnaire was provided through Google Forms on Facebook, Instagram, and WhatsApp, using purposive sampling to obtain appropriate participant samples. Survey research methods have certain constraints that must be recognized by researchers. Purposive sampling as a participant selection method could affect how widely the outcomes apply to the population; however, self-reported data carry the risk of response distortion by participants. All necessary procedures were established to address these problems, thus securing both the reliability and validity of the results. A filter question was implemented as the first screening step throughout the survey. The survey started by verifying whether participants were permanent residents in Jordan and whether they were 20 years old or older and were active users of social media platforms. The questionnaire was accessible only to participants who matched these established criteria. According to Bougie and Sekaran (2019), a population sample of 384 offers suitable statistical reliability. Valid responses totaled 418, obtained between 10 October and 26 November 2024.

3.4. Ethical Considerations

The conducted research followed all accepted ethical guidelines for research methodologies. All survey participants voluntarily chose to be involved and gave formal consent before starting the questionnaire. The introduction section of the questionnaire detailed its purpose along with an assurance of complete anonymity and confidentiality as well as a clear statement about voluntary participation. Every participant had the right to leave the study without penalty, and the research team collected no sensitive personal data.

3.5. Study Validity and Reliability

We conducted a reliability analysis of the measurement scales using Cronbach’s alpha test, which is based on the average correlation of the items, and it is applied when utilizing tests with standard items. Potentially regarded as a correlation coefficient, Cronbach’s alpha ranges from 0 to 1. Cronbach’s alpha (coefficient) was used to assess each measurement’s dependability. The internal consistency measure metric needed to be more than 0.6 for each construct (Bougie & Sekaran, 2019). The study instrument’s dependability was confirmed by the reliability test, and the instrument was sufficiently dependable for further use.

3.6. Data Analysis Procedures

The procedures of the current research were classified into different primary analyses. The process began with data editing, coding, and screening to check for missing data, outliers, responses bias, and normality. Subsequently, the results were analyzed using an SPSS (26) reliability test, including Cronbach’s Alpha, and then the descriptive findings of the study were presented, focused on the presentation and the frequency measures of the central trend (mean) and dispersion (standard deviation). Analysis of Moment Structures (AMOS) was used in this study to employ SEMs for multivariate analysis, including a measurement model for each variable, which had the relevant validity and examined the structural model that underpins the testing of research hypothesis.

4. Results

4.1. Measurement Model

The study employed confirmatory factor analysis (CFA) to verify measurement model performance through several common fitness indices, such as chi-square (CMIN)/degrees of freedom (DF), goodness of fit (GFI), normed fit index (NFI), comparative fit index (CFI), and the root mean square error of approximation (RMSEA). These fit indices enabled proper model validity assessment (Byrne, 2013) for measuring construct reliability and validity. The measurement model demonstrated adequate fit for the obtained data because the fit indices all achieved appropriate levels: CMIN/DF > 5.00; TLI > 0.90; NFI > 0.90; CFI > 0.90; and RMSEA = 0.080 (Iacobucci, 2010).

4.2. Construct Reliability and Validity

The presented results show that the studied constructs had sufficient composite validity for values above 0.70. The results also highlight that destination image had a value of 0.96, followed by visit interest with a value of 0.93, and the lowest value is shown for user-generated content, with a value of 0.92; however, all of these are above 0.70, as recommended by Fornell and Larcker (1981). In addition, the Average Variance Extracted (AVE) values for all the latent constructs were found to be above the acceptable threshold value of 0.50 (Hair et al., 2010). The highest AVE value was observed for visit interest (0.81), followed by destination image (0.81), while user-generated content had the lowest AVE value of 0.58. Both discriminant and convergent validity were revealed through CFA to confirm the validity of the constructs. The results are shown in Table 2.
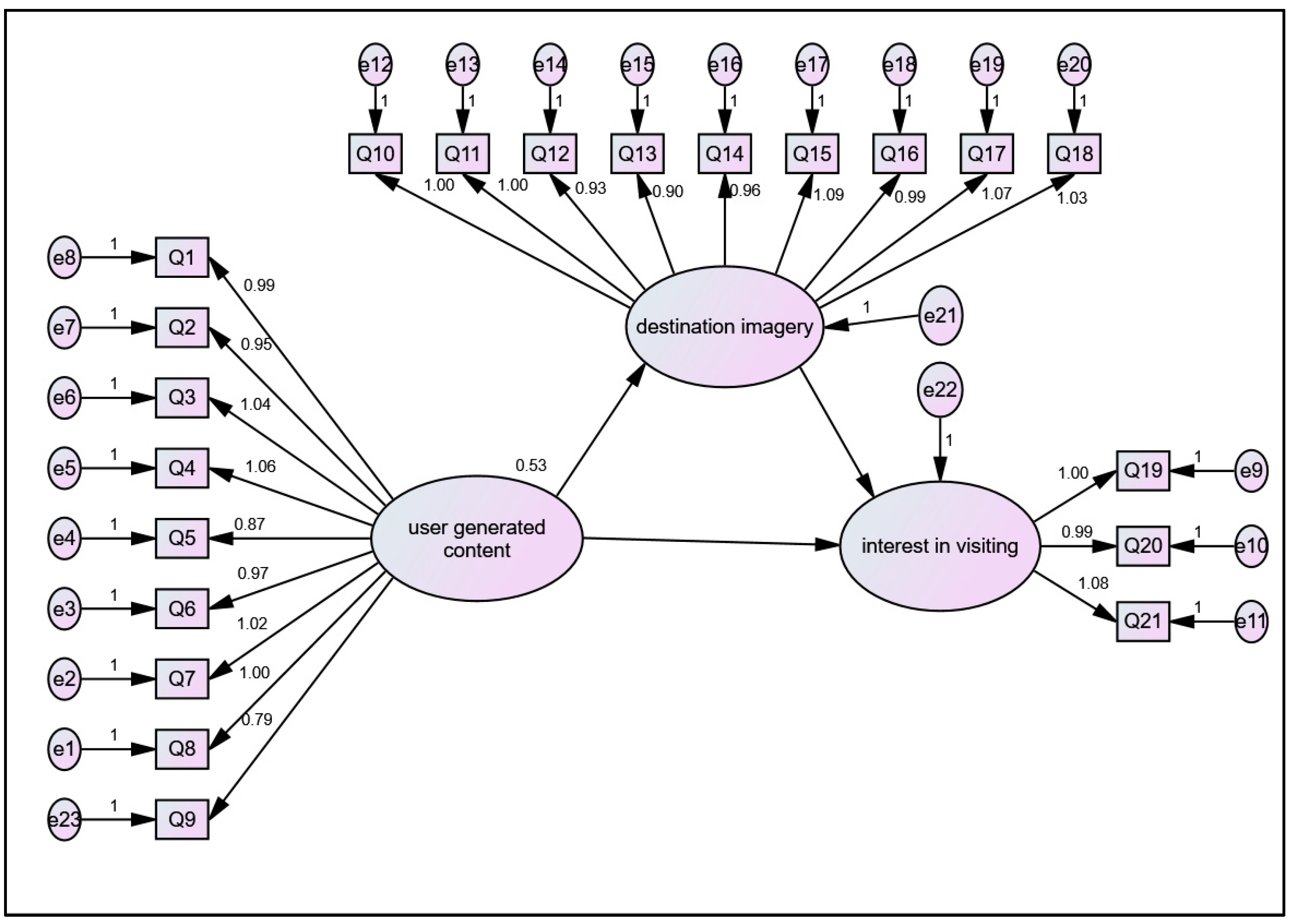
As shown in Figure 3, all factor loadings were found to have standardized regression weights that were higher than the acceptable cut-off value (0.60) (Hair et al., 2010). The results also showed that the square root of the AVEs presented for each latent construct were higher than the cross-correlation estimates for the other corresponding constructs (Fornell & Larcker, 1981). The dominant method bias was also identified using Harman’s single factor test, with the three constructs (user-generated content, destination image, interest in visiting) and twenty-one items on the scale being tested; all twenty-one measurement items were loaded into exploratory factor analysis and examined by unrotated factor solution, and the results indicated that the single factor was able to achieve a 39% variance, which is less than the desired value of 50% (Podsakoff et al., 2003).

4.3. Structural Model and Hypotheses Testing

The next stage after the validity and reliability assessment was the evaluation of the structural model and the mediating role, using a reconstructive test. Structural models are generally confirmed by examining the validity of the conceptual model and testing the research hypotheses (Hair et al., 2010). The main statistical results indicated that the study model fit indices were below the relevant thresholds, which indicates that the model adequately fits the data. In addition, the statistical results indicated that the conceptual model largely explained 66% and 51% of the destination imagery and interest in visiting, respectively, as shown in Figure 4.
Regarding the coefficient analyses, the coefficient values of user-generated content had an impact on destination image and interest in visiting (β = 0.964, p < 0.001, and β = 0.133, p = 0.023, respectively,) and were found to positively impact destination image and interest in visiting (β = 0.852, p = 0.000), thus directly supporting hypotheses H1, H2, and H3. Furthermore, the mediating effect of destination imagery was evaluated by assessing indirect effect using the bootstrapping test. Regarding mediating effects, the results showed that destination imagery significantly mediated the impact of user-generated content on interest in visiting (β = 0.887, p < 0.000); thus, the mediation hypothesis H4 was also supported. The results are shown in Table 3.

5. Discussion and Conclusions

People trust UGC, as it is regarded as a less biased and more trustworthy and genuine; therefore, it is a successful social media strategy. Thus, by encouraging travelers to submit more material about a destination, destination marketers can concentrate on enhancing their online visibility and potential tourists will subsequently be more motivated to visit a destination. This study examined how user-generated content (UGC) influenced destination imagery and interest in visiting Jordanian tourist destinations.
This study supports Xu et al. (2023), by showing that user-generated content stimulates destination imagery. After viewing positive user-generated content (UGC), consumers may develop positive destination imagery, forming favorable cognitive and affective impressions of the destination and its offerings. Positive user-generated content might convince potential guests that the venue is safe, well-equipped, and provides excellent service. Khan et al. (2021) found that user-generated content (UGC) affects how people view a region. Ashfaq et al. (2022) found that UGC can influence tourists’ perceptions of a site. First-person narratives, reviews, and traveler photos are UGC. Visitors who trust content producers and user-generated content are more likely to enjoy a destination. A reliable online source for geographic information can make a good impression. Customers are also more engaged and attentive about examining web content. They usually review evaluations and comments to verify a writers’ claims.
In addition, the findings of this study indicate that user-generated content has a substantial impact on the interest of travelers in visiting a location (H2). The findings of this study are consistent with those of previous research (Nguyen & Tong, 2023; Wijaya et al., 2024) that showed how user-generated content influences the level of interest that visitors have in traveling. Effendy and Bakhri (2022) demonstrated that consumers’ decision to believe information is influenced by trustworthy and high-quality information and that consumers’ desire to travel is increased when they have access to such information. Travelers have the opportunity to receive authentic information, advice, and first-hand accounts from other users of the internet by utilizing websites with user-generated content. The impact that user-generated content of experiences and services has on people’s perceptions of certain areas is positive and serves to improve such perceptions.
This is consistent with Satyarini et al.’s (2017) study, who found that destination imagery is closely related to tourists’ interest in visiting a location (H3). Additionally, Kanwel et al. (2019) and Hussain et al. (2023) claimed that destination imagery contributes to tourism growth and influence future visits. Other studies have shown that travelers are happier with their trip when they like their destination and future intention behaviors are more likely to be positive (Ghorbanzadeh et al., 2021; Sharma & Nayak, 2020). This study shows a strong causal link between behavioral objectives and destination imagery. Thus, tourists who liked their destination were happier and more inclined to behave well (Suhartanto, 2018). This study shows that destination imagery (H4) positively mediates UGC and interest in visiting. According to Khan et al. (2021), visually appealing user-generated content increases positive opinions and visits to the destination.

6. Research Implications

Research adds value to theoretical constructs in marketing and consumer behavior by testing prevailing concepts and models. This research confirms how user-generated content (UGC) operates using destination imagery and travel interest to shape consumer decision processes in terms of digital marketing incentives. This research also contributes theoretically by highlighting the role of destination imagery as a mediating relationship between UGC and visit interest. It establishes its academic value by comparing research results against previous studies in the field. Comparison-based research enhances the reliability and practicality of its findings because it fully explains the relationships between user-generated content (UGC), destination imagery, and traveler interest. Marketing strategies to support UGC and social sharing must be developed by tourism and destination markers according to their understanding of the effects of user-generated content on tourism behavior. Positive reviews are more likely provided to potential visitors by satisfied customers when businesses interact with them and provide motivating rewards or discounts.
Practical managerial suggestions could enhance Jordan as a tourist destination. It is, firstly, essential to implement a flexible and thoughtful content strategy through social media. UGC should be successfully utilized by such a method. Travelers’ perceptions of tourist destinations have been found to be influenced by other travelers’ promoting their positive travel experiences (through UGC) and producing engaging content that showcases the welcoming amenities of a location. Government programs might encourage tourists to create interesting material when visiting Jordanian destination. Social media campaigns may be initiated with hashtags such as #ShareYourJordan and #VisitJordan, encouraging travelers to share images or videos that showcase their discoveries at travel destinations, highlighting topics such as local food, lodging, natural landmarks, and recreational opportunities. Consequently, the promotion of relevant and useful tourism-related information via the Destination Marketing Organizations’ (DMOs) official social media accounts can increase the appeal of Jordanian tourist destinations by creating favorable impressions and interest. Promoting together with UGC users could increase credibility. For example, setting up contests or events can encourage people to create content that official travel accounts can support, indicating official approval and appreciation for user-generated content.

7. Limitations and Further Research

Despite adding to the body of knowledge on tourism by analyzing user-generated content, destination imagery, and visitor interest, this study has certain limitations. First, only people who were 20 years of age or older and regularly use social media made up the poll participants. Future research should therefore take into account different generational cohorts. This study provides a model that investigates the connection between user-generated content, destination imagery, and travel interest. Future research needs to confirm its findings, however, and specific types of destination (medical tourism, for example) should be explored. Future research could incorporate additional elements that would examine the impact of user-generated content on traveler interest, such as visitor happiness, expectations, and perceived risk.

Author Contributions

Conceptualization, K.M.A. and S.F.A.; methodology, S.T. and S.F.A.; software, K.M.A. and S.F.A.; validation, S.T. and S.F.A.; formal analysis, K.M.A., S.F.A. and S.T.; investigation, S.F.A. and K.M.A.; resources, S.T., K.M.A. and S.F.A.; data curation, S.T.; writing—original draft preparation, K.M.A. and S.F.A.; writing—review and editing, K.M.A. and S.F.A.; visualization, S.T.; supervision K.M.A. and S.F.A.; project administration, S.F.A.; funding acquisition. All authors have read and agreed to the published version of the manuscript.

Funding

This research received no external funding.

Institutional Review Board Statement

Not applicable.

Informed Consent Statement

Not applicable.

Data Availability Statement

Data are contained within the article.

Conflicts of Interest

The authors declare no conflicts of interest.

References

  1. Abuamoud, I., Ibrahim, A., & Hijawi, L. (2019). Estimating the economic impact of tourism in the North of Jordan through the IO approach. European Research Studies Journal, 22(1), 254–266. [Google Scholar]
  2. Adeloye, D., Makurumidze, K., & Sarfo, C. (2021). User-generated videos and tourists’ intention to visit. Anatolia, 33, 658–671. [Google Scholar] [CrossRef]
  3. Afshardoost, M., & Eshaghi, M. S. (2020). Destination image and tourist behavioural intentions: A meta-analysis. Tourism Management, 81, 104154. [Google Scholar] [CrossRef]
  4. Alcázar, M., Piñero, M., & Maya, S. (2014). The effect of user-generated content on tourist behavior: The mediating role of destination image. Tourism & Management Studies, 10, 158–164. [Google Scholar]
  5. Al Fahmawee, E. A. D., & Jawabreh, O. (2023). Sustainability of green tourism by international tourists and its impact on green environmental achievement: Petra heritage, Jordan. Geo Journal of Tourism and Geosites, 46(1), 27–36. [Google Scholar] [CrossRef]
  6. Alfraihat, S. F. A., Pechuán, I. G., Salvador, J. L. G., & Tarabieh, S. M. (2024). Content is king: The impact of content marketing on online repurchase intention. Educational Administration: Theory and Practice, 30(6), 4017–4030. [Google Scholar]
  7. Allameh, S. M., Pool, J. K., Jaberi, A., Salehzadeh, R., & Asadi, H. (2015). Factors influencing sport tourists’ revisit intentions: The role and effect of destination image, perceived quality, perceived value and satisfaction. Asia Pacific Journal of Marketing and Logistics, 27(2), 191–207. [Google Scholar]
  8. Araújo, A., Cardoso, L., Araújo, N., & Dias, F. (2019). Understanding the role of destination imagery in mountain destination choice. Evidence from an exploratory research. European Journal of Tourism Research, 22, 151–165. [Google Scholar]
  9. Armstrong, G., Kotler, P. T., & Opresnik, M. O. (2017). Principles of marketing, eBook, global edition. Pearson Education. [Google Scholar]
  10. Ashfaq, J., Khan, A., Bilal, M., Salman, M., & Shad, F. (2022). The impact of User-Generated Content (Ugc) on destination image formation and behavior intentions. Webology, 19(2), 7892–7906. [Google Scholar]
  11. Asyraff, M. A., Hanafiah, M. H., Md Zain, N. A., & Patwary, A. K. (2024). Understanding Malaysia’s perceived destination image formation through online user-generated content information qualities. Global Knowledge, Memory and Communication. ahead-of-print. [Google Scholar] [CrossRef]
  12. Bougie, R., & Sekaran, U. (2019). Research methods for business: A skill building approach. John Wiley & Sons. [Google Scholar]
  13. Byrne, B. M. (2013). Structural equation modeling with Mplus: Basic concepts, applications, and programming. Routledge. [Google Scholar]
  14. Cardoso, L., Araújo Vila, N., de Araújo, A. F., & Dias, F. (2020). Food tourism destinations’ imagery processing model. British Food Journal, 122(6), 1833–1847. [Google Scholar]
  15. Cardoso, L., Dias, F., de Araújo, A. F., & Marques, M. I. A. (2019). A destination imagery processing model: Structural differences between dream and favourite destinations. Annals of Tourism Research, 74, 81–94. [Google Scholar]
  16. Castillo-Manzano, J. I., Castro-Nuño, M., Lopez-Valpuesta, L., & Zarzoso, Á. (2021). Assessing the tourism attractiveness of World Heritage Sites: The case of Spain. Journal of Cultural Heritage, 48, 305–311. [Google Scholar]
  17. Creswell, J. W., & Creswell, J. D. (2017). Research design: Qualitative, quantitative, and mixed methods approaches. Sage Publications. [Google Scholar]
  18. Dawes, J. (2008). Do data characteristics change according to the number of scale points used? An experiment using 5-point, 7-point and 10-point scales. International Journal of Market Research, 50(1), 61–104. [Google Scholar]
  19. Dewi, I. A. K., Yudhistira, P. G. A., & Agustina, N. K. W. (2022). Impact of digital content marketing on tourist visit interest to melasti beach: The mediating role of social word of mouth. Jurnal Manajemen Teori Dan Terapan, 15(2), 286–299. [Google Scholar] [CrossRef]
  20. Doosti, S., Jalilvand, M. R., Asadi, A., Khazaei Pool, J., & Mehrani Adl, P. (2016). Analyzing the influence of electronic word of mouth on visit intention: The mediating role of tourists’ attitude and city image. International Journal of Tourism Cities, 2(2), 137–148. [Google Scholar]
  21. Echtner, C. M., & Ritchie, J. B. (1991). The meaning and measurement of destination image. Journal of Tourism Studies, 2(2), 2–12. [Google Scholar]
  22. Effendy, F., & Bakhri, A. S. (2022). Analysis of the effect of User-Generated content (UCg) information from social media and positive electronic word of mouth (e-wom positive) on tourist visiting intentions in Indonesia. Jurnal Magister Manajemen Unram, 11(4), 321–330. [Google Scholar] [CrossRef]
  23. Eman, N., & Refaie, N. (2023). The effect of Instagram posts on tourists’ destination perception and visiting intention. Journal of Vacation Marketing, 30(2), 203–219. [Google Scholar] [CrossRef]
  24. Fornell, C., & Larcker, D. F. (1981). Evaluating structural equation models with unobservable variables and measurement error. Journal of Marketing Research, 18(1), 39–50. [Google Scholar]
  25. Galdón-Salvador, J. L., Gil-Pechuán, I., & Tarabieh, S. M. (2024). Effect of social media influencers on consumer brand engagement and its implications on business decision making. Profesional de la Información, 33(2), e330210. [Google Scholar] [CrossRef]
  26. Ghaly, M. I. (2023). The influence of user-generated content and social media travel influencers credibility on the visit intention of Generation Z. Journal of Association of Arab Universities for Tourism and Hospitality, 24(2), 367–382. [Google Scholar]
  27. Ghorbanzadeh, D., Shabbir, M. S., Mahmood, A., & Kazemi, E. (2021). Investigating the role of experience quality in predicting destination image, perceived value, satisfaction, and behavioural intentions: A case of war tourism. Current Issues in Tourism, 24(21), 3090–3106. [Google Scholar]
  28. Goossens, C. (2000). Tourism information and pleasure motivation. Annals of Tourism Research, 27(2), 301–321. [Google Scholar]
  29. Gosal, J., Andajani, E., & Rahayu, S. (2020). The effect of e-WOM on travel intention, travel decision, city image, and attitude to visit a tourism city. In 17th international symposium on management (INSYMA 2020) (pp. 261–265). Atlantis Press. [Google Scholar]
  30. Hair, J. F., Black, W. C., Babin, B. J., & Anderson, R. E. (2010). Multivariate data analysis: Pearson new international edition PDF eBook. Pearson Higher Education. [Google Scholar]
  31. Hussain, A., Li, M., Kanwel, S., Asif, M., Jameel, A., & Hwang, J. (2023). Impact of tourism satisfaction and service quality on destination loyalty: A structural equation modeling approach concerning China resort hotels. Sustainability, 15(9), 7713. [Google Scholar] [CrossRef]
  32. Iacobucci, D. (2010). Structural equations modeling: Fit indices, sample size, and advanced topics. Journal of Consumer Psychology, 20(1), 90–98. [Google Scholar]
  33. Jain, P. K., Saravanan, V., & Pamula, R. (2021). A hybrid CNN-LSTM: A deep learning approach for consumer sentiment analysis using qualitative user-generated contents. Transactions on Asian and Low-Resource Language Information Processing, 20(5), 1–15. [Google Scholar] [CrossRef]
  34. Jamilah, N. (2022). The effect of electronic words of mouth and the attributes of tourism products on visiting interest and decision. Journal of Business and Management Studies, 4(1), 42–48. [Google Scholar]
  35. Juliana, J., W. Mahri, A. J., Salsabilla, A. R., Muhammad, M., & Nusannas, I. S. (2023). The determinants of Muslim millennials’ visiting intention towards halal tourist attraction. Journal of Islamic Accounting and Business Research, 14(3), 473–488. [Google Scholar]
  36. Kanwel, S., Lingqiang, Z., Asif, M., Hwang, J., Hussain, A., & Jameel, A. (2019). The influence of destination image on tourist loyalty and intention to visit: Testing a multiple mediation approach. Sustainability, 11(22), 6401. [Google Scholar] [CrossRef]
  37. Khan, A., Ashfaq, J., Bilal, M., Khan, M. H., & Shad, F. (2021). Destination image formation through User Generated Content (UGC). An updated literature review. Indian Journal of Economics and Business, 20(2), 1223–1238. [Google Scholar]
  38. Khasawneh, M. A., Al-Haddad, S., Salhieh, L. A., Katawa, H., Alsayyed, Y., & Zubi, R. A. (2022). The impact of user generated content on visiting intention to a destination. International Journal of Technology Marketing, 16(3), 275–299. [Google Scholar] [CrossRef]
  39. Kim, D., & Perdue, R. R. (2011). The influence of image on destination attractiveness. Journal of Travel & Tourism Marketing, 28(3), 225–239. [Google Scholar]
  40. Kotler, P. (2001). Marketing management, millenium edition. Prentice-Hall, Inc. [Google Scholar]
  41. Lam, J. M., Ismail, H., & Lee, S. (2020). From desktop to destination: User-generated content platforms, co-created online experiences, destination image and satisfaction. Journal of Destination Marketing & Management, 18, 100490. [Google Scholar]
  42. Lee, W., Gretzel, U., & Law, R. (2010). Quasi-trial experiences through sensory information on destination web sites. Journal of Travel Research, 49(3), 310–322. [Google Scholar]
  43. MacInnis, D. J., & Price, L. L. (1987). The role of imagery in information processing: Review and extensions. Journal of Consumer Research, 13(4), 473–491. [Google Scholar] [CrossRef]
  44. Matos, N., Mendes, J., & Pinto, P. (2015). The role of imagery and experiences in the construction of a tourism destination image. Journal of Tourism, Sustainability and Well-Being, 3(2), 135–154. [Google Scholar]
  45. Mauladi, A., Rahayu, A., & Wibowo, L. A. (2023). The role of social media and destination image in increasing tourist visits to UNESCO global geopark in West Java. In 7th global conference on business, management, and entrepreneurship (GCBME 2022) (pp. 584–592). Atlantis Press. [Google Scholar]
  46. Ministry of Tourism and Antiquities. (2024). Tourism quarterly review Q1 2024. Available online: https://www.mota.gov.jo/ebv4.0/root_storage/en/eb_list_page/quarterly_review_-_q1_2024_en.pdf (accessed on 7 September 2024).
  47. Nazir, M. U., Yasin, I., & Tat, H. H. (2021). Destination image’s mediating role between perceived risks, perceived constraints, and behavioral intention. Heliyon, 7(7), e07598. [Google Scholar] [CrossRef]
  48. Nguyen, T. T. T., & Tong, S. (2023). The impact of user-generated content on intention to select a travel destination. Journal of Marketing Analytics, 11(3), 443–457. [Google Scholar] [CrossRef]
  49. Patwary, A. K., & Rashid, B. (2016). The impacts of hospitality services on visit experience and future visit intention of student travelers. International Journal of Business and Technopreneurship, 6(8), 107–125. [Google Scholar]
  50. Paul, H. S., Roy, D., & Mia, R. (2019). Influence of Social Media on Tourists’ Destination Selection Decision. Scholars Bulletin, 5(11), 658–664. [Google Scholar]
  51. Phillips, W. J., Asperin, A., & Wolfe, K. (2013). Investigating the effect of country image and subjective knowledge on attitudes and behaviors: US Upper Midwesterners’ intentions to consume Korean Food and visit Korea. International Journal of Hospitality Management, 32, 49–58. [Google Scholar] [CrossRef]
  52. Podsakoff, P. M., MacKenzie, S. B., Lee, J. Y., & Podsakoff, N. P. (2003). Common method biases in behavioral research: A critical review of the literature and recommended remedies. Journal of Applied Psychology, 88(5), 879. [Google Scholar]
  53. Pramesti, S. A., & Sholahuddin, M. (2024). The influence of city branding and E-wom on interest in visiting religious tourist attractions in Surakarta the role of the intervening variable city image. Jurnal Manajemen (Edisi Elektronik), 15(1), 216–230. [Google Scholar]
  54. Rathore, S. (2020). Analyzing the influence of user generated content (UGC) on social media platforms in travel planning. Turizam, 24(3), 125–136. [Google Scholar]
  55. Santi, I. N., & Fadjar, A. (2020). The function of social media as a promotion tool for tourism destinations. In 3rd Asia Pacific international conference of management and business science (AICMBS 2019) (pp. 130–132). Atlantis Press. [Google Scholar]
  56. Santos, M. L. B. D. (2022). The “so-called” UGC: An updated definition of user-generated content in the age of social media. Online Information Review, 46(1), 95–113. [Google Scholar] [CrossRef]
  57. Satyarini, N. W. M., Rahmanita, M., & Setarnawat, S. (2017). The influence of destination image on tourist intention and decision to visit tourist destination (A case study of Pemuteran Village in Buleleng, Bali, Indonesia). TRJ Tourism Research Journal, 1(1), 81–97. [Google Scholar]
  58. Sánchez-Franco, M. J., & Rey-Tienda, S. (2024). The role of user-generated content in tourism decision-making: An exemplary study of Andalusia, Spain. Management Decision, 62(7), 2292–2328. [Google Scholar]
  59. Setiawan, P. Y., Purbadharmaja, I. B. P., Widanta, A. A. B. P., & Hayashi, T. (2021). How electronic word of mouth (e-WOM) triggers intention to visit through destination image, trust and satisfaction: The perception of a potential tourist in Japan and Indonesia. Online Information Review, 45(5), 861–878. [Google Scholar] [CrossRef]
  60. Sharma, P., & Nayak, J. K. (2020). Examining experience quality as the determinant of tourist behavior in niche tourism: An analytical approach. Journal of Heritage Tourism, 15(1), 76–92. [Google Scholar]
  61. Silaban, P. H., Chen, W. K., Nababan, T. S., Eunike, I. J., & Silalahi, A. D. K. (2022). How travel vlogs on YouTube influence consumer behavior: A use and gratification perspective and customer engagement. Human Behavior and Emerging Technologies, 2022, 4432977. [Google Scholar] [CrossRef]
  62. Suarsa, S. H. (2020). Pengaruh electronic word of mouth (Ewom) Pada online travel agent (Ota) traveloka terhadap keputusan menginap di topas Galeria Hotel, Bandung. Eqien-Jurnal Ekonomi dan Bisnis, 7(1), 50–56. [Google Scholar] [CrossRef]
  63. Suhartanto, D. (2018). Tourist satisfaction with souvenir shopping: Evidence from Indonesian domestic tourists. Current Issues in Tourism, 21(6), 663–679. [Google Scholar]
  64. Sultan, M. T., Sharmin, F., Badulescu, A., Stiubea, E., & Xue, K. (2020). Travelers’ responsible environmental behavior towards sustainable coastal tourism: An empirical investigation on social media user-generated content. Sustainability, 13(1), 56. [Google Scholar] [CrossRef]
  65. Syarif, M., & Fathor, A. S. (2023). The impact of strategic experiential modules (SEMs) dimension on visitor’s revisit intention: A lesson from the sunrise of Java, Indonesia. Calitatea, 24(193), 100–108. [Google Scholar]
  66. Tarabieh, S., Gil, I., Galdón Salvador, J. L., & AlFraihat, S. F. A. (2024). The new game of online marketing: How social media influencers drive online repurchase intention through brand trust and customer brand engagement. Intangible Capital, 20(1), 103–125. [Google Scholar] [CrossRef]
  67. Tutiasri, R. P., Widiastuti, E. J., Murti, S. T. R., & Priscillia, I. (2021). The use of instagrams as a digital communication media by holyspicy in The COVID-19 pandemic. Metafora: Education, Social Sciences and Humanities Journal, 5(1), 25–37. [Google Scholar] [CrossRef]
  68. UN Tourism. (2024, April). Tourism doing business, investing in Jordan. Available online: https://www.unwto.org/investment/tourism-doing-business-investing-in-jordan (accessed on 9 September 2024).
  69. Wijaya, C. O., Wijaya, S., & Jaolis, F. (2024). The influence of social media content on attitude, destination image and intention of female Muslim travelers to visit halal destinations: Comparison between UGC and FGC. Journal of Islamic Marketing, 16(2), 402–427. [Google Scholar]
  70. Xu, H., Cheung, L. T., Lovett, J., Duan, X., Pei, Q., & Liang, D. (2023). Understanding the influence of user-generated content on tourist loyalty behavior in a cultural World Heritage Site. Tourism Recreation Research, 48(2), 173–187. [Google Scholar]
  71. Yamagishi, K., Canayong, D., Domingo, M., Maneja, K. N., Montolo, A., & Siton, A. (2024). User-generated content on Gen Z tourist visit intention: A stimulus-organism-response approach. Journal of Hospitality and Tourism Insights, 7(4), 1949–1973. [Google Scholar]
  72. Zhang, J., Wu, B., Morrison, A. M., Tseng, C., & Chen, Y. C. (2018). How country image affects tourists’ destination evaluations: A moderated mediation approach. Journal of Hospitality & Tourism Research, 42(6), 904–930. [Google Scholar]
Figure 1. Conceptual framework.
Figure 1. Conceptual framework.
Admsci 15 00117 g001
Figure 2. Tourist map of Jordan.
Figure 2. Tourist map of Jordan.
Admsci 15 00117 g002
Figure 3. Item factor loadings.
Figure 3. Item factor loadings.
Admsci 15 00117 g003
Figure 4. Structural model.
Figure 4. Structural model.
Admsci 15 00117 g004
Table 1. Items utilized to measure the constructs.
Table 1. Items utilized to measure the constructs.
ConstructsItemsReferences
UGC
UGC1I have faith in the information that other tourists have posted regarding tourist attractions.Wijaya et al. (2024)
UGC2The information that other travelers have uploaded is trustworthy.
UGC3Other travelers’ uploaded content is reliable.
UGC4The information that other tourists have posted about the tourist destination is reasonable.
UGC5Other travelers’ uploaded content is objective.
UGC6My trip destination was determined in part by the content posted by passengers.
UGC7My perception of a tourist destination is altered by the social media posts made by other tourists.
UGC8I became more aware of a tourist destination thanks to the content that other travelers submitted.
UGC9The details that other tourists have submitted about the tourist destination are extensive.
DI
DI1Jordan boasts a first-rate infrastructure for tourists.Nazir et al. (2021)
DI2Jordan’s climate is favorable.
DI3Jordan is stable and secure.
DI4Jordan’s quality of life is good.
DI5The local food in Jordan is delicious.
DI6There are several distinctive attractions in Jordan.
DI7Jordan’s cultural legacy is rich.
DI8Jordan is an excellent location for shopping.
DI9Jordan is a nice destination.
IIV
IIV1I plan to return to this location in the future.Patwary and Rashid (2016)
IIV2I would say good things about this destination.
IIV3In the future, I would invite others to come to this destination.
Table 2. Reliability and validity.
Table 2. Reliability and validity.
CRAVEUGCDIIIV
UGC0.920.580.761
DI0.960.730.3800.854
IIV0.930.810.6710.5710.900
Note: UGC = user-generated content; DI = destination imagery; IV = interest in visiting.
Table 3. Summary of research hypotheses.
Table 3. Summary of research hypotheses.
PathEstimateC.Rp ValueResult
UGC → DI0.96420.2970.000Supported
UGC → IIV0.1332.2810.023Supported
DI → IIV0.85211.8520.000Supported
UGC → DI → IIV0.1422.7590.000Supported
Note: UGC = user-generated content; DI = destination imagery; IIV = interest in visiting.
Disclaimer/Publisher’s Note: The statements, opinions and data contained in all publications are solely those of the individual author(s) and contributor(s) and not of MDPI and/or the editor(s). MDPI and/or the editor(s) disclaim responsibility for any injury to people or property resulting from any ideas, methods, instructions or products referred to in the content.

Share and Cite

MDPI and ACS Style

Aboalganam, K.M.; AlFraihat, S.F.; Tarabieh, S. The Impact of User-Generated Content on Tourist Visit Intentions: The Mediating Role of Destination Imagery. Adm. Sci. 2025, 15, 117. https://doi.org/10.3390/admsci15040117

AMA Style

Aboalganam KM, AlFraihat SF, Tarabieh S. The Impact of User-Generated Content on Tourist Visit Intentions: The Mediating Role of Destination Imagery. Administrative Sciences. 2025; 15(4):117. https://doi.org/10.3390/admsci15040117

Chicago/Turabian Style

Aboalganam, Khaled M., Sakher Faisal AlFraihat, and Saeed Tarabieh. 2025. "The Impact of User-Generated Content on Tourist Visit Intentions: The Mediating Role of Destination Imagery" Administrative Sciences 15, no. 4: 117. https://doi.org/10.3390/admsci15040117

APA Style

Aboalganam, K. M., AlFraihat, S. F., & Tarabieh, S. (2025). The Impact of User-Generated Content on Tourist Visit Intentions: The Mediating Role of Destination Imagery. Administrative Sciences, 15(4), 117. https://doi.org/10.3390/admsci15040117

Note that from the first issue of 2016, this journal uses article numbers instead of page numbers. See further details here.

Article Metrics

Back to TopTop