Next Article in Journal
Towards a Deeper Understanding of Strategic Management Factors in International Non-Governmental Organizations
Previous Article in Journal
Does Nationality Moderate Tourists’ Intention to Co-Create? Investigating Tourist Behavior in a Developing Country
 
 
Due to scheduled maintenance work on our servers, there may be short service disruptions on this website between 11:00 and 12:00 CEST on March 28th.
Font Type:
Arial Georgia Verdana
Font Size:
Aa Aa Aa
Line Spacing:
Column Width:
Background:
Article

The Impact of Artificial Intelligence on Communication Dynamics and Performance in Organizational Leadership

by
Nicoleta Valentina Florea
and
Gabriel Croitoru
*
Management Marketing Department, Faculty of Economic Sciences, Valahia University of Targoviste, 130024 Targoviste, Romania
*
Author to whom correspondence should be addressed.
Adm. Sci. 2025, 15(2), 33; https://doi.org/10.3390/admsci15020033
Submission received: 11 November 2024 / Revised: 17 January 2025 / Accepted: 19 January 2025 / Published: 23 January 2025

Abstract

This study explores the impact of artificial intelligence (AI)-based technologies on leadership-based organizational communication and employee performance within contemporary workplaces. While prior research has acknowledged AI’s potential in optimizing communication processes, significant gaps remain in understanding its specific influence on core communication dimensions and organizational outcomes. This study addresses these gaps by examining six key communication elements—informing, message reception, feedback, acceptance, persuasion, and reaction—to assess whether AI technologies significantly enhance employee performance by improving internal communication efficiency and reducing transmission errors, which are crucial for productive interactions. Using a quantitative approach, data were collected via a self-administered questionnaire from 203 employees of a major Romanian food industry company operating globally, including leaders and employees from three Eastern European countries. Partial least squares structural equation modeling (PLS-SEM) was employed to analyze the relationships between communication dimensions and performance. The findings revealed that informing, receiving, and accepting messages, along with reaction-provoking, had strong positive effects on performance, while feedback and persuasion showed moderate impacts. These results emphasize the transformative role of AI in communication processes, optimizing message flow and positively influencing employee behavior, thereby enhancing productivity and organizational efficiency. This research contributes to the growing body of literature by situating AI-driven communication within the broader organizational context, offering actionable insights for managers aiming to integrate AI ethically and effectively. Additionally, it offers a set of recommendations for employees and managers to lead communication process according to the new actual era of digitization, which is offering real benefits for both parts. It also provides a robust foundation for future research, encouraging longitudinal and cross-cultural studies to further investigate AI’s implications for organizational diversity, innovation, and employee well-being.

1. Introduction

Communication is an essential element for the optimal functioning of any organization, regardless of its nature and size, especially as it operates in a turbulent external environment where globalization, internationalization, market liberalization, and computerization are encountered at every turn. To establish its presence on the market, any leadership-based organization must continuously exchange messages, ideas, knowledge, and experiences in order to generate action and achieve its set objectives. People spend most of their time communicating, whether at work, at the market, at school, while shopping, in the park, or at home. At work, employees must possess communication skills that enable them to convince colleagues to work effectively in teams, facilitate relationships with collaborators and managers, or allow organizations to create strategic alliances. However, to stand out from their competitors, organizations must demonstrate that their employees possess unique skills: those of communication (Baldwin & Perry, 2004).
For any organization, the most important resource is its people, and all elements necessary for its functioning are based on communication (Păuș, 2006). Communication between individuals and groups is vital for any organization (Griffin & Morehead, 2012). Optimizing communication can lead to lasting and positive effects on organizational activities, and artificial intelligence makes it faster, cheaper, and available anytime, anywhere. The current digital age is based on AI technologies and focuses on added value for businesses (Gonzalez-Mohino et al., 2024; BinSaeed et al., 2023). According to a DESI report, 40% of European companies use AI to personalize communication with customers, and in Romania, the adoption of these technologies is on the rise (DESI, 2023). Communication and AI play an essential role in this process, providing organizations with the necessary tools to adapt and thrive in today’s dynamic environment.
Well-funded organizations can invest in training employees to effectively use new technologies, ensuring a smooth transition and a long-term success of implementing technological initiatives while developing their e-skills (Globa, 2024) and facing fierce competition and continuous change. Competitive pressure can determine the speed and degree of innovation within organizations. In a dynamic business environment, organizations must adapt and innovate quickly to remain competitive (Cebanu, 2021), and a strategic approach to change aims to use open communication with employees to engage and motivate working and collaborating in teams (Ţîmbaliuc, 2023).
The study of organizational communication lays the groundwork for understanding the human processes within organizations: conflicts, cooperation, decision-making, authority use and power delegation, resistance to change, complaints, innovation, cohesion, relationship building, and the creation and maintenance of organizational culture (Papa et al., 2007). It encompasses not only aspects of the organizations themselves but also elements concerning the content and structure of human interaction, using specific language and appropriate symbols. Organizational communication is a process of collective creation and negotiation, coordinating systems through specific practices aimed at achieving organizational objectives. This definition captures the dynamic relationship between the communication process and the organization, illustrating how each procedure relies on the implementation of another. Through communication, the organization can build, manage, develop, maintain, transform, recover, or dissolve various relationships with stakeholders: employees, managers, customers, suppliers, or community members (May, 2012).
The practical importance of artificial intelligence (AI) in workplace communication cannot be underestimated, given its profound impact on organizational efficiency, interdepartmental collaboration, and adaptability to the dynamic demands of the contemporary market. In a world where information volume is increasing exponentially, AI is an essential tool for automating and optimizing communication processes, allowing employees to focus on strategic and creative tasks rather than getting lost in repetitive activities like managing emails or processing feedback. Additionally, through advanced knowledge management systems, AI facilitates smoother information exchange between teams, contributing to effective collaboration and real-time decision-making fundamental for maintaining an organization’s competitiveness in a globalized market. Personalizing messages based on analyzing employee behavior and customer preferences ensures that communications are tailored to the specific needs of each party involved, enhancing the receptiveness and understanding of the conveyed messages. In the context of remote work, AI significantly improves collaboration by providing solutions that enable progress tracking, feedback integration, and task coordination without delays or errors caused by physical distances. Furthermore, AI’s ability to analyze and monitor communication flows allows organizations to identify bottlenecks and conflicts, facilitating prompt interventions from management to improve team morale and the efficiency of internal processes. Thus, integrating artificial intelligence into workplace communication not only optimizes current operations but also prepares organizations for future challenges, ensuring them a significant competitive advantage in today’s economic landscape.
Communication serves as the cornerstone of organizational success, forming the basis for interaction, decision-making, and collaboration. In today’s highly volatile and competitive environment, characterized by globalization, market liberalization, and rapid technological advancement, organizations face increasing pressure to maintain efficient and effective communication practices. Amidst this dynamic landscape, artificial intelligence (AI) has emerged as a transformative force, reshaping traditional communication processes and enabling organizations to navigate complex challenges with enhanced agility. Recent studies further underscore the transformative role of AI in organizational communication. The societal anxieties surrounding AI adoption and their implications for corporate strategies emphasize the importance of transparent and ethical integration of AI technologies (Gerlich, 2024b). The same author presented in another study conducted among 894 UK respondents that people trust in using AI (based on its impartiality and accuracy) more than humans (based on lower reliability, increased self-interest, dishonesty, or judgement). The results showed that using AI may improve trust in this era of digitality due to its easy integration in organizational processes and its real results, which may lead to the continuous development and development of different policies in the field (Gerlich, 2024a). Another study, conducted in Taiwan with 398 analyzed respondents, tested the relationship between trust in AI at work and AI acceptance level, indicating that job characteristics strengthen this relationship (Lu et al., 2025).
Di Prima et al. (2024) explored how AI impacts organizational dynamics and managerial roles, identifying critical skills for leaders to effectively leverage AI-driven tools in fostering better communication and decision-making. The dynamic of using AI at work, no matter the field of activity, was also analyzed in recent studies, in which it was demonstrated that employees: trust that AI mediates the relationship between digital equality and adoption intention (Jin & Ryu, 2025); trust that using AI offers efficiency, finds quicker solutions, and speeds up processes (Zeng et al., 2025); and trust transparency, fairness, and robustness and that using AI led to increased performance (Saremi et al., 2025).
Furthermore, Gulbrandsen and Just (2024) analyzed the dual potential of AI to enhance efficiency and present ethical dilemmas in communication, emphasizing the need for careful adoption strategies (Gulbrandsen & Just, 2024). Another critical perspective is offered by Qosidah and Susilo, who investigated the role of AI-driven business communication in enhancing employee performance through personalized and efficient messaging systems (Qosidah & Susilo, 2024). Complementing these findings, Leonardi et al. (2024) delve into AI’s strategic integration in organizational communication, highlighting its influence on workflows, employee engagement, and organizational culture (Leonardi et al., 2024).
Despite the extensive research on organizational communication, a critical gap exists in understanding how AI technologies specifically impact the dynamics of communication and, consequently, employee performance. Addressing this gap is essential for leveraging AI’s potential to foster better collaboration and optimize performance within teams.
The integration of AI into workplace communication has profound implications for improving internal processes. AI enables the automation of repetitive tasks, such as managing routine correspondence, while providing advanced personalization based on individual behaviors and preferences. This dual capability ensures not only the efficiency of communication flows but also their relevance to specific stakeholders, creating a more engaged and cohesive workforce. Furthermore, AI’s ability to monitor and analyze communication patterns allows organizations to proactively address bottlenecks and conflicts, driving improvements in both team dynamics and operational outcomes.
This study investigates the impact of AI technologies on communication within organizations, focusing on their role in enhancing employee performance. By examining six key dimensions of communication—informing, message reception, understanding, acceptance, persuasion, and reaction—this research offers a comprehensive analysis of how AI transforms these processes. The findings aim to provide actionable insights for both academic and practical applications, enabling organizations to adopt AI solutions that align with their strategic goals and foster a competitive advantage.
This article is structured as follows: the first section presents the introduction and context of the study, followed by a review of the relevant literature and the formulation of hypotheses. The next section details the methodology used in data collection and analysis. Subsequently, the results of the hypothesis testing are presented, along with a discussion of their theoretical and practical implications. This article concludes with sections on conclusions, limitations, and future research directions.

2. Literature Review, Research Hypothesis, and Conceptual Model

Open and clearly directed communication ensures team alignment and mobilizes resources toward desired objectives (Ciulei, 2023). Collaboration between different departments and teams is essential to facilitate change and implement new strategies. This contributes to the creation of a unified organizational culture and motivates employees to achieve goals. Ongoing collaboration can stimulate creativity and innovation, generating new solutions for organizational challenges. Thus, collaboration among the entities of the organization is crucial for success and market competitiveness (Marinescu & Stoica, 2021).
Building an organizational culture centered on open communication, collaboration, continuous learning, innovation, and adaptability forms the foundation of the organization’s success and sustainability in a perpetually changing world (Lazariuc, 2022). Practitioners and professionals in various industries implementing AI systems, especially in communication and collaboration, often face the challenge of choosing a “responsible AI model” (Dwivedi, 2021). Recent research by Gulbrandsen and Just (2024) emphasized that while AI enhances efficiency, it also raises ethical considerations that must be addressed through transparent strategies (Gulbrandsen & Just, 2024). To address these challenges, it is essential to develop theoretical frameworks and practical methodologies that support an ethical and transparent implementation of AI systems (Hudson & Matija, 2023).
Humanization is a new trend in entrepreneurial development and also in communication based on new technologies, and it supports the implementation of sustainable development (Matytsin et al., 2023). It is evident through the creation of new positions, development of new knowledge (Ciravegna & Nieri, 2022), creation of measures to reduce unemployment (Z. Liao et al., 2022; Omidi & Dal Zotto, 2022), involvement of employees in innovative activities, creation of highly productive positions with better pay (Deva, 2022), and creation of career opportunities. Additionally, studies such as those by Qosidah and Susilo highlight how AI-driven business communication improves employee engagement and efficiency, further underscoring the transformative role of AI (Qosidah & Susilo, 2024).
Although artificial intelligence (AI) is rapidly evolving within organizations, its widespread adoption faces several significant obstacles: fear of AI in the workplace, concerns about privacy and human control, trust issues, knowledge gaps, reluctance to adopt it, integration difficulties, and the dehumanization of processes based on AI use. Gerlich (2024a) examines these public anxieties and suggests that overcoming these barriers requires a strategic focus on responsible AI adoption (Gerlich, 2024b). However, besides humanizing AI, it is also important to “digitize” humans by developing skills to collaborate more effectively with AI systems (Jamali et al., 2022).
Between communication based on using AI technologies and obtaining performance, there is a direct and strong connection, as demonstrated in different studies; therefore, the present study is an opportunity to demonstrate this objective once again but from the prism of a theoretical model put into research by using PLS-SEM model. AI technologies in the communication field are integrated in research by a few important communication theories, such as media richness theory (MRT), social learning theory (SLT) or technology acceptance model (TAM). MRT, developed in the mid-1980s and used in business management, became very important in electronic communication media, raising more challenges than anticipated (Ishii et al., 2019). This theory was used by many authors to show how the top managers use communication media to achieve their objectives in online leadership (Salin & Koponen, 2024) to indicate that by reducing interruptions, communication performance will be rapidly obtained (Levy et al., 2024) and decision-making and sending important information based on e-channels richness will be improved (Skinner, 2024).
As for SLT, findings from different studies indicated that young people from Ghana prefer social media instead of face-to-face meetings (Tetteh & Kankam, 2024); top 50 organizations from Australia prefer this new online method to obtain communication sustainability (Hogarth et al., 2024); and e-consumers prefer this method of communication and commerce due to increased interactivity, sense of psychological closeness, bonding, and social presence (Mahmood et al., 2024). TAM is about accepting the use of technology, and different studies have indicated that it is used in education and learning in Malaysia, comparing the performance obtained versus fear to use new technology (Azuddin et al., 2024). Also, it is used in marketing and e-customer relationship management (Musa et al., 2024), in training and direct and clear communication of its results in architecture (Mao et al., 2024), and in recruitment and selection processes to communicate better with talented future candidates (Nastase et al., 2024).

2.1. Information

The purpose of any organization is to inform its stakeholders, both internal and external, to improve their actions promptly, as quickly and cost-effectively as possible, while achieving its proposed objectives and obtaining the expected performance. To fulfill this objective, developing a culture based on trust, collaboration, and openness to new ideas and perspectives is crucial for promoting innovation and adaptability (Machidon, 2021). Encouraging employees to express their ideas and concerns, participate in decision-making processes, and be actively involved in change projects through a continuous and consistent information process provides them with a sense of belonging and responsibility, contributing to the success and sustainability of the organization and achieving long-term results (Gimiga, 2021). Recent advancements in AI have revolutionized this aspect of organizational communication. For example, Leonardi et al. (2024) explore how AI facilitates information dissemination by optimizing workflows and reducing communication delays, ultimately enhancing organizational efficiency (Leonardi et al., 2024). The importance of communication is indisputable; it represents the backbone of the organization, the vital essence necessary for conducting business, and no business can thrive in the absence of effective communication (Kumar, 2010). Communication, leadership, collaboration, and teamwork are essential for achieving success and sustainability in a volatile and competitive environment (Lazariuc, 2022).
The search for information is closely linked to the perception gap and prevailing social norms (Lewis et al., 2024); thus, qualities like flexibility and adaptability in communication are crucial for organizations aiming to succeed in an unpredictable environment (Ciulei, 2023). By engaging in continuous learning and personal development, especially in communication and collaboration, they can meet the ever-changing demands of the business world and drive growth and innovation (Georgescu, 2024). Inspirational leaders, effective communicators, and professional change managers significantly contribute to fostering a strong, innovative, and adaptable organizational culture (Melnic, 2020). To communicate effectively in a world shaped by ICT, online skills are essential (Jita & Sintema, 2022; Tran et al., 2020), which can be developed through training or self-efficacy (Zhang, 2023). Information technologies play a vital role in the communication process (Verkhovod et al., 2024). Consequently, the following research hypothesis was formulated:
Hypothesis 1. 
Information using AI positively affects work performance.

2.2. Message Reception

The adaptability to the needs of knowledge-based and learning organizations, coupled with employees’ desire to continually enhance their communication skills, transforms them into exemplary role models for colleagues and team members (Suslenco & Movilǎ, 2022). By fostering an open environment grounded in mutual trust and effective communication through the exchange of messages, change agents help strengthen relationships and promote a robust and efficient team culture (Vicol, 2024). Ideally, a message should be interpreted with minimal distortion. It acts as the bridge between the sender and receiver, and to be best understood, it must be simple, clear, concise, and tailored to the recipients’ personalities (Omer, 2007). Gulbrandsen and Just (2024) argue that AI-powered systems can significantly enhance message clarity and reception by tailoring content to individual needs and minimizing misunderstandings, further supporting effective communication (Gulbrandsen & Just, 2024). Studies performed by different authors indicated that, using PLS-SEM, the adequate message transmission based on AI and digital transformation offered real benefits to organizations (Gonzalez-Mohino et al., 2024) and employees, as improving processes through automation and optimization, productivity, production, reducing costs and human errors, and building a strong culture focus on innovation (Parida et al., 2019; Scott et al., 2019), new jobs, efficiency, and improved products and services (Rotundo & Sackett, 2002). Feedback marks the point at which the receiver comprehends the message (Singla, 2009); thus, proper reception is crucial. Recipients inspire the creation of the message and represent the place where it will be received (Samovar, 2012). The receiver is the intended recipient of the message (Lehman & DuFrane, 2011), and their status affects the quantity and quality of decoding (Omer, 2007). The receiver’s role is to listen and read attentively (Krizan et al., 2010), remain open to various senders and new ideas, take notes when necessary, ask questions to clarify the message, and provide prompt feedback. Thus, the following research hypothesis was developed:
Hypothesis 2. 
Reception of the message using AI positively impacts work performance.

2.3. Understanding the Message

Leaders embody the organization’s values and vision, steering the team toward set objectives and ensuring that each member comprehends the conveyed message, regardless of the delivery method, while adhering to the company’s mission. Through transparent and effective communication, change agents foster an atmosphere of trust and collaboration, crucial for successfully implementing changes (Groza, 2023). Research by Di Prima et al. (2024) emphasized the role of AI in leadership communication, particularly in facilitating understanding through personalized feedback mechanisms and data-driven decision support.
To ensure that employees grasp a message during communication, managers should consider the following (Wrench, 2013): finding ways to enhance responses, recognizing the impact on the company’s actions and stakeholders; ensuring that regulations are clearly visible to inform all organization members; ensuring that procedures are ethical and established to resolve emerging problems; involving employees in identifying, understanding, and resolving problems; determining the connection between departments and issues affecting companies and bringing these to employees’ attention; and aligning decision-making with the performance evaluation process and publishing in communication media used by the organization and other forums, establishing essential priorities and efforts related to various emerging issues. Empathy and the ability to understand and manage emotions are vital for leaders aiming to implement effective changes in their organizations. Any organization wishing to remain competitive in the long term must invest in developing an organizational culture based on the continuous accumulation of skills, competencies, and communication-specific knowledge to ensure evolution and constant adaptation to market and business environment changes (Osiceanu & Dumitrache, 2023). Authentic and transparent communication builds trust-based relationships with team members, promoting a culture of mutual respect and constructive collaboration (Gribincea & Ciulei, 2021).
Studies have demonstrated that cost-effective ways for message delivery, message understanding, instant availability, message sharing, message received in time, and better interactions (Newman & Gopalkrishnan, 2023); improving the quality of the process; using new programs to facilitate practice (as ChatGPT); and the opportunity to gain new communication skills (Sun et al., 2024) are important in accepting AI in communication at work. Lack of understanding of the message, the low rate of adopting AI in communication (56%), and sharing and creation are still limits for AI in communication process (Iaia et al., 2024). Thus, the following research hypothesis was developed:
Hypothesis 3. 
Message understanding using AI has a positive effect on performance at work.

2.4. Message Acceptance

The acceptance of a message heavily depends on its construction and impact on target audiences, which is crucial for effective communication (Tanasescu & Florea, 2016). For a message to be accepted by the audience, it must resonate with their expectations and address their needs effectively. Studies, such as those by Qosidah and Susilo, highlight how AI enables message customization, fostering higher levels of acceptance among diverse audiences (Qosidah & Susilo, 2024). Therefore, specialists analyze both external and internal situations during organizational communication using various criteria such as clarity, visibility, conciseness, language, structure, creativity, engagement, and non-discrimination (Newsome & Haynes, 2010). For a message to be accepted by the audience, the communication specialist primarily has these tasks (Oliver, 2004): to communicate the organization’s mission and vision to the interested public; to evaluate the external environment and influencing factors; to identify desired options; to engage in decision-making; to communicate the organization’s objectives and strategies; and to reassess the success of the communication process (Grunig, 2009). The developed message must be accepted and convincing to prompt the audience to take action, especially in crisis situations (Basanu & Taranu, 2010). Studies have demonstrated using the PLS-SEM method that the message to be accepted (using e-mail, instant messaging, text messaging or e-WOM) must be reliable, educational, with changing effects of negative behaviors (Shinta et al., 2019), verified, interesting and of impact (Chatterjee et al., 2022), customized for every person, convenient, and positive (Park & Kim, 2021). Thus, the following research hypothesis was developed:
Hypothesis 4. 
Acceptance of the message using AI positively affects performance at work.

2.5. Persuasion

To effectively remove barriers and persuade interlocutors to act, the organization must (Watson & Noble, 2007): view communication as a key management function; provide direction, manage resources efficiently, and monitor progress; measure and evaluate specific communication activities and the performance of communication specialists; enhance planning activities and set measurable objectives; supply necessary information and data for decision-making and planning communication programs; and assess the contribution of communication activities to organizational results and perform tasks such as monitoring and measuring the consistency of internal and external images, which are crucial for any company. AI systems play a pivotal role in persuasion by analyzing behavioral data to craft messages that align with audience preferences, as demonstrated by Leonardi et al. (2024). To tackle these ongoing challenges and understand barriers to efficient communication through persuasion and action, the organization and communication specialists must seize opportunities in the external environment, such as new technologies, customer desires, and communication channels like social media, brand management, and networking, and gain control by utilizing these tools to reach target audiences (Butterick, 2011). To persuade the public with appropriate messages, the company may use internal specialists or consulting firms (Butterick, 2011; Coman, 2001) to establish different audience categories; manage their attitudes and relationships with the organization; identify communication issues; prepare messages, written, audiovisual, or oral; or advise managers on internal communication to boost employee loyalty and motivation. Communication messages serve as tools to persuade the public to accept or prevent certain situations. Studies in the field have demonstrated that persuasion in communication can be performed using online platforms as divisive rhetoric, manipulative content with rapid spread, targeted propaganda (Bassi et al., 2024), or messages based on sincerity or bringing opportunities, for example in times of crisis. This was indicated in a research carried out in three studies where empathy and involvement were perceived as very important (Ryu, 2024), emotional, and rational sides of a message based on affection, confidence, belief, and personal relevance, as it turned out regarding 28 empirical articles analyzed (Rodriguez-Hernandez et al., 2024) for symbolism of fear, expressivity, content, features, or framing in an analysis of a message from the COVID pandemic period. A study produced in Pakistan among 421 influencers demonstrated using a PLS-SEM methodology that persuasion depends on the authenticity, intention, and attitude of the message (Hasan et al., 2024), and another study indicated that design and creativity are important in persuasion using PLS-SEM processing among 263 social media users (Cheung et al., 2022; Toader et al., 2023). Consequently, the following research hypothesis was developed:
Hypothesis 5. 
Persuasion through AI-generated messages positively affects work performance.

2.6. Provoking a Reaction

Communication is crucial in modern society, essential for mutual understanding and achieving a reaction or outcome, regardless of its form (Borissova, 2020). Whenever we communicate, four major objectives are considered (Hartley & Bruckman, 2008): the audience should be receptive, the message should be understood and accepted, and it should provoke a reaction, which involves a change in behavior or attitude. Typically, the reaction is immediate with verbal communication, allowing flexibility in expression and the opportunity to adapt the message by monitoring participants’ reactions (Neustaldter et al., 2012). A good speech has the following characteristics (Wilcox & Nolte, 1990): it is appropriate for the audience; specific in content (expresses a personal viewpoint, has an original style); generates a reaction (evokes an image and produces an attitude); has a well-defined objective (obtaining opinions, feelings, attitudes, a desired conclusion, etc.); and fits within the allotted time. In organizations, an adequate message progresses from interaction to integration by inference (Zhuang et al., 2024), and digital transformation is reshaping work processes and how companies approach tasks, with AI being a vital element of this evolution (Pechova et al., 2024). Looking at future trends, AI is anticipated to continue revolutionizing organizational communication through advanced personalization with employees, offering targeted messages based on user behavior and preferences (McKinsey, 2024). Studies have demonstrated that to obtain a wanted reaction, the message must use a special tone (perceived in the text message), provoke engagement and attention (Box-Steffensmeier & Moses, 2021), and offer harmony, good feelings, and give reasons through dialogue promotion (Torralba et al., 2023). A negative message will provoke a negative attitude, so the message must not be negative, aggressive, and cause harm and damage (Komalova, 2023), especially in crisis periods or emergent situations. Thus, the following research hypothesis was developed:
Hypothesis 6. 
Using AI-based communication to provoke a reaction positively affects work performance.
Recent studies show that AI is crucial in automating communication, personalizing messages, and optimizing interactions between employees and clients, which helps reduce operational costs and boost productivity by eliminating repetitive tasks. In this context, the present study aims to contribute significantly to the existing literature by analyzing the impact of AI on communication processes and organizational performance.
By testing a conceptual model that explores six essential stages of communication—informing, receiving the message, understanding, acceptance, persuasion, and eliciting a reaction—this research offers a detailed perspective on how AI not only enhances communication efficiency but also facilitates engagement and collaboration within organizations, thereby underscoring the importance of personalizing messages and managing human resources through technology.

2.7. Research Questions and Conceptual Framework

Our study aims to thoroughly analyze the influence of artificial intelligence (AI) on workplace communication processes while also detailing its effects on employee performance. Through the formulated research questions, we intend to investigate how AI optimizes communication among employees, facilitating faster and more efficient information transmission. Additionally, we assess whether AI technologies improve employee performance by simplifying repetitive tasks and fostering collaboration. An important aspect of our research is analyzing AI’s impact on each stage of the communication process, including informing, receiving the message, understanding, acceptance, persuasion, and eliciting a response.
Based on the literature in the field and influence models of the analyzed variables on communication using AI (Arabacioglu & Dedeoglu, 2023; Lee & Becker, 2015; G. Liao et al., 2024; Sergeeva et al., 2023; Tammisalo & Rotkirch, 2022), a conceptual model has been created (Figure 1), indicating the influence of the five specific actions of collaboration through communication on the performance of communication using AI in the online environment. AI and communication have led to lower costs, instant messaging, rapid problem resolution, quick feedback, and communication anytime, anywhere, in any manner.
The proposed conceptual model will highlight the interdependencies between the latent variables associated with these stages and workplace performance, thereby significantly contributing to the specialized literature on optimizing communication in organizations and the effects on employee efficiency and productivity.

3. Research Methodology

AI technology has become an integral part of organizations, necessitating a deep understanding of its complexities among individuals within these organizations. Whenever communication occurs in the workplace, employees must consider the following major objectives to achieve efficient collaboration (Chaturvedi & Chaturvedi, 2011): information dissemination, timely message reception, message understanding, message acceptance, persuading the receiver, and influencing the receiver by eliciting a reaction.
In this study, we employed a rigorous quantitative approach to analyze the impact of artificial intelligence technologies on communication efficiency in the workplace, considering the significant transformations these technologies can bring to professional interaction dynamics. Data collection was conducted through a self-administered questionnaire, designed not only to capture respondents’ perceptions of AI usage in communication but also to capture relevant demographic variables that may significantly influence the study’s outcomes. The questionnaire was distributed in physical format to a representative sample of 203 respondents, selected from 650 employees and leaders from the headquarters and from two important centers, ensuring diversity in terms of the positions held within organizations. Three countries from Eastern Europe (Romania, Bulgaria, and Hungary) were chosen based on their socio-cultural similarities and geographical proximity. Also, we used sample respondents from the three countries to observe if communication process based on new technologies is important for every analyzed country as it is for Romania. Respondents represented six departments: human resources, distribution, logistics, communication, production, and marketing, where online communication activities are routinely employed. This data collection method was chosen to enable a comprehensive statistical analysis, as the collected data underwent rigorous statistical tests aimed at highlighting significant correlations between AI technologies and intra-organizational communication efficiency.

3.1. Questionnaire Development and Validation

The questionnaire used in this research was crafted to explore and assess the six core dimensions of AI-mediated communication in professional settings, according to the model developed by (Chaturvedi & Chaturvedi, 2011; J. F. Hair et al., 2019). According to the model described above, the analyzed dimensions included informing and receiving the message, understanding it and providing feedback, accepting the message, persuading, and provoking a reaction. These dimensions significantly impact workplace performance.
The development process involved iterative steps to ensure validity and reliability. The questionnaire has been started with a theoretical model, and the authors developed it, building a new start in communication studies. The theoretical items were put into an empirical model, adding new sources for each item. Different authors have used only one or a few items in their studies, but the novelty of this study was that we used all of the theoretical items. First, items were designed based on a comprehensive review of the existing literature (Di Prima et al., 2024; Gulbrandsen & Just, 2024). A panel of five experts in organizational communication and AI reviewed the initial questionnaire to evaluate its content validity, ensuring that each item appropriately captured the intended constructs. Subsequently, the instrument was piloted with a smaller sample of 30 respondents to test for clarity, comprehensiveness, and relevance. A pilot study was used at the beginning with only 30 respondents to observe if the transcultural study offered interesting results. Feedback was positive, indicating the same interest in using new technology in communication processes, which is a dynamic and present process in the company. Feedback from the pilot study was also used to refine the questionnaire. Reliability was tested using Cronbach’s alpha for each dimension, with all constructs achieving values above 0.7, indicating high internal consistency. Additionally, convergent and discriminant validity were assessed through a confirmatory factor analysis (CFA) using SmartPLS. Confirmation of internal consistency was demonstrated through Cronbach’s alpha and composite reliability measures, all being over the 0.7 benchmark, showing that there was solid consistency across the model (Table 2).
The PLS-SEM method offers flexibility in modeling and analyzing complex structures, and it is more appropriate for smaller samples (J. F. Hair et al., 2019). This study has as a goal the impact of the six variables of a communication process construct within a complex structural model. Thus, PLS-SEM was selected as the most adequate method and was employed in SmartPLS 4.1.0.8 software. This method is effective for analyzing complex relationships where traditional methods may may not succeed, especially in using reduced datasets. PLS-SEM is flexible and allows for the use of robust analysis, being a good choice for this research. The results confirmed that the constructs were both valid and reliable, enhancing confidence in the robustness of the instrument.

3.2. Sampling Method and Justification

The sampling method aimed to capture a diverse range of perspectives, ensuring the findings’ relevance across organizational contexts. The sample included employees from six distinct departments, ensuring the representation of diverse roles within the organizational hierarchy.
The selection of employees from the analyzed company was based on their direct implication in activities and processes at work being impacted by digitalization using AI technologies, ensuring the importance of their opinions and perspectives to the research goal and objectives. The sample of participants comprised 26.1% from a group that was between 34 and 44 years old and 23.2% from a group that was 25–24 years old. So, choosing a larger percentage from young employees that are using AI technologies at work more easily is a fulfilled condition.
Additionally, the inclusion of three countries with socio-cultural similarities but distinct economic environments enhances the generalizability of the findings. Justification for this sampling approach lies in the intention to explore AI’s impact within organizations that vary in size, structure, and industry focus. However, future studies could expand the geographical and sectoral scope to further validate these findings.

3.3. Demographic Analysis and Insights

The demographic composition of the sample was analyzed using SPSS 27 software, providing detailed insights into age, gender, education level, professional experience, and job roles. Beyond descriptive statistics, substantive insights into these variables were drawn to understand their influence on the results. For example, younger respondents with higher technological literacy reported greater ease in adopting AI-mediated communication tools compared with older respondents. Similarly, gender differences revealed variations in the perceived benefits of AI, with female employees emphasizing enhanced collaboration, while male employees highlighted efficiency gains. Job roles also influenced perceptions, as managerial staff viewed AI as a strategic tool, whereas operational employees focused on its ability to simplify routine tasks.

3.4. Data Analysis Techniques

To test the hypotheses and analyze the relationships between the proposed latent variables in the conceptual model, we employed structural equation modeling (PLS-SEM). The analysis was performed using SmartPLS 4.1.0.8, enabling us to evaluate the measurements and test the relationships between the latent variables and their indicators (Jangir et al., 2023). This analytical method is suitable for models with multiple latent variables and complex relationships, as presented in this study. Additionally, a descriptive analysis of the collected demographic data was conducted using SPSS 27 software, providing a clear overview of the characteristics of the studied sample. This analysis included frequency distributions and descriptive measures for key variables such as age, gender, education level, and professional experience of the respondents.

3.5. Analysis of Demographic Characteristics

The analysis of demographic characteristics is essential for understanding the distribution of the sample and evaluating the results of the research. Demographic data collected from 203 respondents included information on age, gender, education level, place of residence, and position held within the organization. Table 1 below presents these characteristics.
By integrating robust methods for questionnaire validation and by employing advanced statistical techniques, this study ensures the reliability and validity of its findings, contributing to a deeper understanding of AI’s impact on workplace communication.
The demographic distribution of respondents in a recent survey highlighted significant characteristics, emphasizing the predominance of professionally active individuals aged 25–44, who constitute nearly half of the sample at 49.3%. This suggests a concentration of the workforce in its peak productivity stage, which can significantly influence their views on the challenges and opportunities specific to this age group. Additionally, the age segments of 45–54 years at 19.7% and 54–64 years at 13.3% bring forth a diverse range of experiences, ranging from enthusiastic young people to veteran employees, enriching discussions on the use of emerging technologies. The majority of respondents were from Romania (45.3%) and then from Bulgaria (33%) and from Hungary (21.7%), importantly ensuring a majority of Romanian respondents and also their opinion regarding the communication process, with each country having the same Eastern position in Europe. The gender analysis revealed an imbalance, with 60.6% of respondents being women, highlighting not only a significant female presence in the workplace but also potential variations in perceptions of artificial intelligence, influenced by distinct communication styles. In terms of education, the majority of respondents (55.7%) had high school diplomas, suggesting a predominance of execution roles, while the urban or rural residence environment (56.2% vs. 43.8%) indicated disparities in access to advanced technologies. The roles occupied in the organization reflect a clear majority of employees being in execution positions (86.2%), indicating that perceptions regarding the integration of AI in communication processes are primarily shaped by those implementing the technologies rather than those formulating related strategies. In fact, this demographic diversity contributes essential validity to the external applicability of the study, reinforcing the potential to generalize results across a wide range of organizations and socio-economic contexts. In conclusion, the demographic analysis highlights the importance of tailoring the implementation and use of AI in communication processes to align specifically with the needs and characteristics of various employee segments, ensuring effective integration that respects the workforce’s diversity. This sample’s demographic structure provides a crucial foundation for interpreting the research results, carrying significant implications for the validity and relevance of its findings.

4. Results

The ability of an AI system to clearly articulate and justify its actions and decisions enhances its credibility, allowing stakeholders to trust its reliability. This transparency can improve communication and collaboration between humans and AI, leading to more efficient use of AI in organizational contexts (Berente et al., 2021). Eurostat reports that by the end of 2023, investments in AI technologies in the European Union increased by over 30% compared with the same period in the previous year (DESI, 2023). Most of these investments focus on improving organizations’ internal and external communication, highlighting AI’s growing importance in this area.
PLS-SEM has adopted a statistical method (Li et al., 2021) to estimate dysfunctional relationships among observed and latent variables (J. Hair et al., 2017). PLS-SEM is particularly suitable for the present study to handle (Hamdollah & Baghaei, 2016; Mousavi Baigi et al., 2023; Yener et al., 2020) various mediation and moderation structures (Sarstedt et al., 2014). PLS-SEM combines a two-step modeling procedure to determine the measurement framework and structure (Anderson & Gerbing, 1988).

4.1. Measurement Model Evaluation

In this subsection, we examine the reliability and validity of the constructs used in the research model. Using a confirmatory factor analysis and descriptive statistics, we evaluated how well the selected items measure the latent variables. Additionally, based on composite reliability (CR), the study’s reliability values were deemed satisfactory, ranging from 0.7 to 0.9 (J. F. Hair et al., 2019). In our research, this was true in all instances, as all item loads exceeded 0.7 (J. F. Hair et al., 2022). Cronbach’s alpha was also around and above 0.7 (Henseler & Sarstedt, 2013); all AVE values (average variance extracted) were above 0.5 (J. F. Hair et al., 2014); and the CR values were greater than 0.7, ranging from 0.909 to 0.962 (Jang & Lee, 2019; Nemțeanu et al., 2022). The VIF values for all analyzed variables (as shown in Table 2) were greater than 0.5, indicating that multicollinearity is not an issue for the study (Becker et al., 2015; Sobaih & Elshaer, 2022).
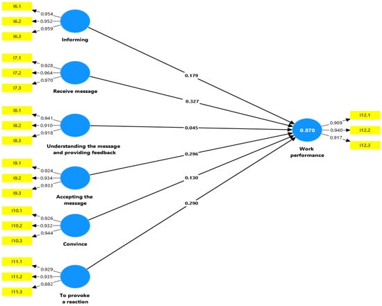
Table 2 reveals remarkable consistency and validity in measuring the investigated aspects. The construct “Informing” is marked by factor loadings between 0.952 and 0.959, with a CR of 0.953 and an AVE of 0.912, indicating excellent convergent validity. The construct “Receive message” shows factor loadings from 0.928 to 0.970, with a CR of 0.962 and an AVE of 0.910, confirming its adequate measurement. The construct “Understanding the message and providing feedback” is characterized by factor loadings ranging between 0.910 and 0.941, with a CR of 0.949 and an AVE of 0.852, indicating significant reliability. The construct “Accepting the message” presents factor loadings between 0.924 and 0.934, with a CR of 0.923 and an AVE of 0.865, while the construct “Convince” has values from 0.926 to 0.944, with a CR of 0.928 and an AVE of 0.873. Lastly, the construct “To provoke a reaction” shows factor loadings between 0.882 and 0.935, with a CR of 0.909 and an AVE of 0.839, whereas the construct “Work performance” has factor loadings between 0.909 and 0.940, with a CR of 0.912 and an AVE of 0.850, confirming good consistency and validity throughout the study.
The analysis of the structural model, as shown in Figure 2, highlights the interdependent relationships between Informing (I), Receiving the message (RM), Understanding the message and providing feedback (UMSF), Accepting the message (AM), Convincing (C), Provoking a reaction (PR), and Work performance (WP). The R2 coefficient of 0.570 for Work performance (WP) indicates that a significant percentage of the variation in this factor is explained by Informing (I), Receiving the message (RM), Understanding the message and providing feedback (UMSF), Accepting the message (AM), Convincing (C), and Provoking a reaction (PR).

4.2. Structural Model Evaluation

According to the Fornell–Larcker procedure variable (Fornell & Larcker, 1981b), the lowest value was obtained for the AVE, being higher than the minimum allowed limit of 0.5 (Chin, 2009; Höck & Ringle, 2010). The values obtained for AVEs are higher than the correlation coefficient between the competent variables and all of the coupled variables, and it can be added that the reflective model meets the criteria of discriminant validity (Table 3). The parameter values, ranging from 0 to 1, confirm the model’s robustness, meeting all necessary conditions for a successful evaluation (J. F. Hair et al., 2011). Although effective, this criterion has limitations as it does not account for the influence of latent variables on other constructs not included in the model (Table 3).
In Table 3, the diagonal values, highlighted in bold, represent the square root of the average variance extracted (AVE) for each construct, while the non-diagonal values illustrate the correlations between the various analyzed constructs. The discriminant validity of the model is confirmed by the observation that the AVE values for each construct, found along the diagonal of the table, significantly exceed the correlations among the latent variables. A relevant example is the construct “Accepting the message”, whose square root of AVE is 0.930, surpassing the correlation of 0.801 with the construct “Convince”. It is also worth noting that all latent variables recorded high AVE values, exceeding 0.9 in each case, reinforcing both the convergent and discriminant validity of the proposed model. The correlations observed among the variables are moderate to high, suggesting links between constructs; however, these relationships are not strong enough to compromise discriminant validity. For instance, the correlation between the constructs “Informing” and “Convince” is 0.763, but the AVE value for “Informing” is 0.955, demonstrating that each construct maintains its distinctive characteristics. In conclusion, evaluating the structural model through the Fornell–Larcker criterion supports its discriminant validity, clearly indicating that the analyzed latent variables are distinct and measure different concepts. All necessary criteria for a robust structural model have been met, and the results obtained suggest that the model is well founded and well defined. However, it is important to note that this criterion does not account for all possible interactions between constructs, which could represent a potential limitation in the final interpretation of the presented results.
As an alternative to the Fornell–Larcker criterion, the HTMT (heterotraitmonotrait ratio) method, Table 4, introduced in 2015, offers a more robust approach (Henseler et al., 2015). A threshold below 0.85 or equal to 0.90 is recommended (Henseler et al., 2015; Sarstedt et al., 2019). The results are below 0.85 (J. F. Hair et al., 2019), demonstrating favorable levels of construct validity and reliability, as used in this research. HTMT evaluates the correlations between latent variables, and a value below 0.90 is considered an indication of adequate discriminant validity, providing a deeper understanding of the relationships between variables (Henseler et al., 2016).
The HTMT (heterotrait–monotrait ratio) values for each pair of constructs analyzed are below the threshold of 0.90, confirming that the latent variables in the study are distinct, each measuring separate and well-defined concepts. For instance, between the constructs “Accepting the message” and “Convince”, the HTMT value is 0.845, indicating adequate separation between these dimensions, reinforcing that they address different aspects of human behavior. The highest HTMT values were observed between the pairs “Accepting the message” and “Informing” (0.841), as well as “Accepting the message” and “Convince” (0.845); although relatively high, these values remain below the critical threshold of 0.90, underscoring acceptable discriminant validity without causing confusion between constructs. In contrast, the lowest HTMT values were noted between the construct “Work performance” and the other variables, with values ranging from 0.413 to 0.604, indicating good separation between professional performance and the other dimensions studied.
The evaluation of discriminant validity using the HTMT index confirms that all analyzed constructs meet the necessary criteria to be considered valid from a discriminant perspective. Each HTMT value is below the established threshold of 0.90, demonstrating that each construct is well differentiated and measures a specific, clearly defined concept. These results not only complement the previous analysis of discriminant validity using the Fornell–Larcker criterion but also ensure the robustness of the model, providing a solid theoretical foundation for evaluating and interpreting the relationships among the studied variables.

4.3. Model Adjustment

Evaluating the model fit is another crucial aspect of PLS-SEM analysis. Various fit indices are employed to assess the model’s quality. Among these, the SRMR (standardized root mean square residual) measures the discrepancy between the observed and predicted covariance matrices, with values below 0.08 indicating a good fit (Dash & Paul, 2021; Supriyanto et al., 2023). Other indices, such as d_ULS, d_G, chi-square, and NFI, offer diverse perspectives on model performance, each with its own thresholds and limitations, Table 5.
The evaluation of model fit is a crucial step in PLS-SEM analysis, playing a vital role in confirming how well the proposed model aligns with the observed data and, consequently, its validity within the research framework. This evaluation is conducted through various fit indices that offer detailed insights into the overall quality of the model, particularly its ability to explain the variation in the observed data. One of the most commonly used indices in this context is the standardized root mean square residual (SRMR), which measures the discrepancy between the observed covariance matrix and the predicted one, indicating the level of model fit. In the analysis conducted, the obtained SRMR value was 0.035 for both the saturated model and the estimated model, suggesting an excellent fit. Additionally, the d_ULS and d_G indices are also crucial for evaluating discrepancies between the observed and predicted matrices, with lower values indicating a better model fit. The results of this study highlighted values of 0.275 for d_ULS and 0.448 for d_G, suggesting that the model has an adequate fit. Another significant indicator in the evaluation is the chi-square, which analyzes the model’s adequacy compared with an independence model. The obtained chi-square value was 557.411, which is interpreted alongside other indices to reinforce the conclusions regarding the model’s adequacy. Finally, the normed fit index (NFI), another common indicator used in model fit evaluation, compares the proposed model with a baseline model, and values close to one indicate a superior fit. In this study, the NFI value was 0.89, suggesting a good fit of the model, although not perfect, according to generally accepted evaluation criteria in the literature. Thus, these results underscore the robustness and relevance of the proposed model, providing a solid foundation for interpreting the results obtained in the research.
When analyzing the relationships expressed through the regression coefficients between information variables and job performance, a generally positive trend is observed, highlighting the importance of effective communication within the organization, Table 6.
In the relationship between Informing and Work performance, the coefficient β of 0.179, despite a t-value of 1.295 that falls short of the critical threshold of 1.96, indicates an extremely low p-value (0.001). This suggests that, despite moderate statistical significance, communication has a notable positive effect on performance. Conversely, the relationship between Receiving messages and Work performance is marked by a coefficient β of 0.327, a t-value of 2.642, and a p-value of 0.008, highlighting a robust and statistically significant relationship that confirms the substantial impact of receiving messages on employee efficiency. Similarly, the analysis of Understanding the message and providing feedback shows a coefficient β of 0.345 but with a t-value of 0.322 and a p-value of 0.001, indicating significant support for the hypothesis, though with a less conclusive relationship from a practical standpoint. Accepting the message, with a coefficient β of 0.296, a t-value of 2.414, and a p-value of 0.002, confirms that accepting messages significantly enhances employee performance. The relationship between Understanding the message and providing feedback and Work performance demonstrates statistical significance but exhibits a relatively weaker effect compared with other variables in the model. This nuanced finding suggests that while understanding and providing feedback are important components of effective communication, their direct impact on performance may be more context-dependent or mediated by other factors. From a theoretical perspective, this result may indicate that understanding and feedback serve as intermediary processes that enable other communication dimensions, such as message acceptance or reaction provocation, to have a more pronounced influence on performance. Understanding a message is a prerequisite for meaningful action, but its impact may only materialize fully when coupled with effective implementation strategies or subsequent feedback loops that reinforce behavioral change. In practical terms, the findings imply that organizations should not underestimate the role of understanding and feedback, but rather view them as enabling mechanisms within a broader communication strategy. The integration of AI technologies could further amplify their effectiveness by providing tools for real-time clarification, personalized feedback, and enhanced comprehension. For example, AI-powered platforms can identify potential misunderstandings and offer tailored suggestions to improve message clarity and feedback quality, thereby indirectly boosting performance outcomes. This nuanced interpretation highlights the importance of a holistic approach to communication, where weaker effects should not be dismissed but rather analyzed within the broader context of their interaction with other variables and processes. Additionally, the relationship between Convincing and Work performance, with a coefficient β of 0.430 and a p-value of 0.002, denotes that the persuasive power of messages is crucial for professional outcomes. The positive correlation between “To provoke a reaction” and “Work performance”, with a coefficient β of 0.290 and a p-value of 0.019, emphasizes how eliciting active responses from employees can boost performance. These findings highlight the crucial role of effective communication in strategies aimed at enhancing workplace performance.
Following the analysis, general conclusions can be drawn about the validity of the formulated hypotheses, namely H1, H2, H3, H4, H5, and H6, all of which are supported. This indicates that the proposed relationships between the latent variables and job performance are not only significant but also relevant in a professional context. Notably, the relationships associated with the variables “Understanding the message and providing feedback” (H3) and “Convince” (H5) exhibited relatively small β coefficients and t-values, suggesting that although these relationships are statistically significant, their direct influence on performance may be weaker compared with the other variables studied. Therefore, the overall results emphasize that latent variables such as “Informing”, “Receive message”, “Accepting the message”, “Convince”, and “To provoke a reaction” play an important role in enhancing employee performance at work, highlighting the complexity of interactions between communication and professional effectiveness. These findings suggest the need for increased attention in human resource management to optimize the work environment and maximize organizational performance potential.

5. Discussions

This section synthesizes the results of the analyses conducted, interpreting them in both theoretical and practical contexts. Each hypothesis is examined, highlighting the implications of the results on the existing literature and their impact on workplace performance. This approach allows for a deeper understanding of the relevance of the results within the research field.
The statistical significance of the relationship between Informing and Work performance (β = 0.179, p < 0.001) confirms its relevance within the model (hypothesis H1); however, the relatively small effect size suggests that its independent practical impact is limited. This result underscores the foundational yet supplementary role of Informing in enhancing Work performance. While effective information dissemination is essential for establishing clear communication within organizations, its ability to drive substantial performance improvements may rely on its integration with other communication dimensions, such as feedback or message acceptance, which demonstrated stronger effects in this study. From a practical perspective, these findings suggest that organizations should prioritize Informing as a critical starting point for communication processes. However, its utility is maximized when complemented by mechanisms that facilitate understanding, acceptance, and action. For instance, while Informing lays the groundwork for employee awareness and alignment, it is the subsequent stages of engagement and interaction that translate information into measurable performance outcomes.
Additionally, the modest effect size highlights the importance of utilizing advanced tools, such as AI-driven systems, to optimize the relevance and timeliness of information dissemination. Such technologies can enhance the practical impact of informing by tailoring messages to specific employee needs and work contexts, ensuring that information not only reaches its target audience but also fosters meaningful engagement and action.
According to the theories developed by Daft and Lengel (1986), an effective communication system is crucial for maximizing employee performance, especially when utilizing advanced technologies that facilitate information dissemination. This research contributes to expanding the understanding of the positive effect of artificial intelligence-based technologies on optimizing information flow within organizations, enabling employees to access essential information quickly and efficiently for fulfilling professional tasks.
Studies have demonstrated that, based on using the PLS-SEM, employees trust using AI technologies at work. A study conducted among USA employees demonstrated that AI mediates the relationship between digital equality and adoption intention (Jin & Ryu, 2025), and another study conducted among attorneys demonstrated that trust in AI is leading to efficiency, quicker solutions, and the speeding up of processes (Zeng et al., 2025). Other studies conducted among students from Taiwan and China indicated that trust in using AI brings transparency, fairness, robustness, and increased individual performance (Saremi et al., 2025), accuracy, privacy, effort expectancy, and adoption facilitation (Tang & Su, 2024). Among 128 participants, another study indicated that AI brings important benefits and redefines roles of employees, demonstrating that trust is a good mediator between management support and using AI (Korzynski et al., 2024). Increased value, operational performance, positive context for work, and stronger leadership constituted just a few factors that increased trust in using AI at work among 108 employees from ten companies (Gonzalez-Mohino et al., 2024). Personalization of health services and easy adoption of AI are other important benefits (Qin et al., 2024). So, all of the studies presented indicated that using AI at work will bring performance in the long term and viable solutions.
Furthermore, an efficient organization of information flow through AI solutions not only reduces information overload but also enhances the clarity of internal communication, fundamental aspects for increasing individual efficiency. Additionally, organizations that integrate such technologies can form a team of better-informed employees who are adapted to the rapid dynamics of the contemporary work environment, translating into a substantial increase in overall workplace performance. This transition towards intelligent and well-managed solutions will position organizations not only as leaders in operational efficiency but also as examples of best practices in managing human and informational resources.
The study’s results confirmed hypothesis H2, highlighting a significant positive relationship between message reception and workplace performance, with a β coefficient of 0.327 and a p-value of <0.008, emphasizing the importance of effective communication within organizations. This conclusion not only reinforces the communication theory established by Shannon and Weaver in 1949 but also advances the study of the interaction between advanced technologies, such as artificial intelligence (AI), and the flow of information within organizations. The theoretical implications suggest that a better understanding of how AI can optimize the message reception process allows for the identification of methods by which information can be transmitted effectively, minimizing the risks of distortion. On the practical side, the implications are particularly relevant for organizations, as the development of AI systems that prioritize and filter essential messages can lead to increased employee efficiency and more effective task management. Consequently, this significantly reduces the time spent interpreting messages or resolving redundant information, having a direct impact on overall workplace performance.
In the analysis conducted, hypothesis H3 was confirmed, revealing a significant correlation between message comprehension and feedback provision, which positively influences employee performance in the workplace, with a β coefficient of 0.345 and a p-value of <0.000. This finding has important theoretical implications, emphasizing the crucial role of feedback in organizational communication. Feedback not only clarifies transmitted messages but also constructively adjusts employee behaviors, as supported by Gibb in 1961 (Gibb, 1961). Furthermore, the study’s results suggest that implementing AI-based solutions could greatly enhance the feedback process by providing automated and personalized suggestions. These technological interventions can significantly contribute to increasing efficiency and optimizing individual performance. On the practical side, these findings are particularly relevant, indicating that adopting AI tools to support employees in providing real-time feedback can prevent misunderstandings and enhance effective collaboration within teams. By analyzing interactions and offering constructive feedback, these AI systems have the potential to facilitate swift problem resolution, thereby improving performance at both individual and collective levels, fostering an organizational culture based on clarity, cooperation, and excellence.
The acceptance of messages, especially regarding organizational changes, plays a crucial role in determining workplace performance. This is supported by a quantitative analysis showing a significant positive correlation between these variables (β = 0.296, p < 0.000). According to Armenakis and Harris, the ease with which employees accept messages about changes is critical for successful implementation. Advanced technology, particularly artificial intelligence, can transform this process (Armenakis & Harris, 2009). Through clear and efficient communication, AI can convey messages tailored to employees’ needs, reducing fear and resistance to the unknown. Organizations integrating AI-based solutions into their communication may see an improved acceptance of changes and smoother implementation due to clarified context and reasons for changes. By enhancing communication and providing coherent explanations, AI boosts employee engagement and performance while strengthening a change-oriented culture.
The summary results clearly confirm hypothesis H5, showing a significant correlation between the persuasive power of the transmitted message and employee performance within organizations, with a beta coefficient of 0.430 and a statistical significance level of p < 0.000. This finding has notable theoretical implications, supporting Cialdini’s persuasion theory, which asserts that convincingly formulated messages can positively influence employee behaviors, leading to increased efficiency and commitment to their activities (Cialdini, 1993). Additionally, our study suggests a potential interaction between artificial intelligence-based technologies and the dynamics of persuasion, proposing that AI can amplify the effects of persuasive messages by personalizing them according to the specific needs and individual context of each employee. Practically, these findings suggest that organizations should integrate AI-based solutions to generate and deliver personalized and persuasive messages, encouraging employees to act swiftly and effectively. This personalized approach will not only improve workplace performance but also enhance employees’ motivation to actively engage in their tasks, resulting in a more productive and dynamic work atmosphere.
The results of hypothesis H6 reveal a significant positive correlation between eliciting a reaction and job performance, with a beta coefficient of 0.290 and a p-value of less than 0.019. This supports the idea that stimulating behavioral reactions can positively influence employee efficiency. The theoretical implications of this relationship underscore the importance of messages capable of generating reactions in the literature on organizational change, as indicated by Meyer, who emphasized their role in enhancing employee engagement and motivation (Meyer et al., 2004). Our study advances this discussion by demonstrating that artificial intelligence (AI) can integrate personalized messages that not only stimulate constructive reactions but also contribute to the overall improvement of organizational performance. From an applied perspective, AI becomes a valuable resource, allowing for the customization of messages based on employees’ past behaviors, facilitating not only the elicitation of constructive reactions but also their ongoing motivation to achieve higher performance standards. Thus, AI systems can play a crucial role in adapting messages to the needs and individual working styles of employees, supporting learning and professional development processes that are essential in an ever-changing organizational landscape.
This study clearly highlights that artificial intelligence (AI) technologies can profoundly influence communication processes within organizations, significantly impacting employee performance—an aspect that cannot be overlooked in the current context of digital transformations. The theoretical and practical implications from this research provide an essential framework for organizations to adopt and effectively integrate AI solutions aimed at optimizing internal communication, a process that evidently leads to significant improvements in organizational outcomes. The results also emphasize the crucial importance of developing and implementing AI systems that not only facilitate information processes, message reception, and feedback but also play an essential role in stimulating persuasion and prompting quick reactions from employees—vital aspects for maintaining a collaborative and efficient organizational culture. Thus, the findings of this study necessitate a re-evaluation of communication strategies within organizations, which can not only lead to improved internal dynamics but also to quicker adaptation to external changes, ultimately enhancing their competitiveness and long-term sustainability.
The results of this study provide strong support for the proposed hypotheses, demonstrating the significant impact of AI technologies on enhancing workplace communication and performance. The structural model evaluation revealed positive relationships between AI-mediated communication dimensions (informing, message reception, understanding, acceptance, persuasion, and provoking a reaction) and organizational performance metrics. However, a deeper exploration of these findings within the context of the existing literature offers valuable insights.

5.1. Aligning Findings with the Existing Literature

The findings align with prior research that highlights AI’s transformative role in workplace communication. For example, Gerlich (2024b) discusses public anxieties regarding AI, emphasizing the importance of ethical integration strategies, a point echoed in our findings, where trust and openness were critical for message acceptance (Gerlich, 2024b). Similarly, Di Prima et al. (2024) identify leadership skills as pivotal for navigating AI-driven communication environments, aligning with our observation that managerial staff viewed AI as a strategic asset.
However, our results also challenge certain assumptions in the literature. While Qosidah and Susilo emphasize efficiency gains from AI in communication, our study reveals that these gains vary significantly based on demographic and cultural factors (Qosidah & Susilo, 2024). Younger employees and those in managerial roles reported greater benefits, suggesting a potential divide in AI adoption and its perceived utility across different organizational levels.

5.2. Implications for Organizational Diversity and Cultural Differences

The findings underscore the importance of addressing diversity and cultural differences in AI integration strategies. The inclusion of three countries in this study highlights how socio-cultural contexts influence perceptions of AI. For instance, Romanian participants demonstrated higher acceptance of AI tools compared with their Bulgarian and Hungarian counterparts, potentially due to differences in technological infrastructure and training opportunities. These cultural nuances must be considered when developing AI-based communication systems to ensure equitable adoption and effectiveness across diverse teams.

5.3. Ethical Considerations

Ethical considerations emerged as a critical theme, particularly in relation to message persuasion and reaction. Gulbrandsen and Just (2024) caution against potential biases embedded in AI algorithms, which may perpetuate stereotypes or exclude minority groups (Gulbrandsen & Just, 2024). Our findings reinforce this concern, as respondents emphasized the need for transparency in AI-driven decision-making processes. Organizations must prioritize ethical design and implementation practices to foster trust and inclusivity.

5.4. Broader Implications for Organizational Practice

The integration of AI into workplace communication offers numerous benefits but also presents challenges that must be addressed proactively. By leveraging AI’s capabilities, organizations can enhance information dissemination, streamline feedback processes, and foster collaboration. However, the disparity in adoption rates and perceptions across demographic groups suggests a need for targeted training programs and changes in management strategies.

6. Conclusions

The Conclusions section synthesizes the study’s results, highlighting the theoretical, practical, and managerial implications. It integrates key perspectives from the research, emphasizing the study’s major contributions and offering recommendations for future actions.

6.1. Theoretical Implications

The theoretical implications of this study expand knowledge about important processes—communication and the acceptance and use of AI at work to enhance performance. The use of the model proposed in our analysis, the six processes of a sustainable communication process, is improved by offering new perspectives and studies in the field. This study emphasizes trust in accepting, implementing, and using AI at work, particularly in communication and the perceived relationships between the six processes and the use of AI.
Our study enhances the understanding of how AI technology can impact organizational communication processes and, consequently, employee performance. Aligning with existing theories on organizational communication, such as information flow theory (Daft & Lengel, 1986) and persuasion theory (Cialdini, 1993), the results confirm that AI plays a vital role in facilitating these processes. This study significantly contributes to the specialized literature by integrating AI into the theoretical framework of communication, demonstrating how it can optimize information flows, message reception, and feedback, thereby improving workplace performance. By validating hypotheses H1–H6, it has been shown that key aspects of communication (information sharing, message reception, feedback, message acceptance, persuasion, and eliciting a response) are crucial to employee performance, all of which are optimized through AI solutions. In addition to reinforcing existing frameworks, this study advances theoretical understanding by addressing gaps in the literature regarding the role of AI in managing cultural diversity and ethical considerations in communication. The findings suggest that AI-mediated communication not only streamlines traditional processes but also enables organizations to navigate complex interpersonal and intercultural dynamics more effectively. This expansion of theoretical knowledge provides a foundation for future studies exploring AI’s impact on organizational behavior and leadership practices in the digital era.

6.2. Practical Implications

From a practical standpoint, the results indicate that organizations implementing AI solutions to optimize internal and leadership communication can experience a notable boost in employee performance. AI technologies can enhance information processes, deliver critical messages in real time, tailor messages to meet individual employee needs, and reduce the time needed to comprehend and act on them. These technologies can also automate feedback and ensure the delivery of compelling messages, minimizing resistance to change and boosting employee engagement levels.
To make these insights actionable, managers should focus on:
  • Implementing AI-driven communication tools: invest in platforms that enable real-time analytics, adaptive messaging, and automated feedback loops tailored to individual and organizational needs.
  • Training and development: develop training programs that equip employees with the skills to collaborate effectively with AI tools, fostering trust and competence in using these technologies.
  • Ethical and transparent AI practices: ensure that AI systems are designed and deployed ethically, addressing potential biases in message delivery and decision-making processes to foster inclusivity and fairness.
  • Cultural adaptation: recognize and accommodate cultural differences in communication styles, leveraging AI to personalize interactions and bridge gaps between diverse employee groups.
Also, the employees should focus on their activity to improve their communication at work based on using AI:
-
Daily plans, in which the employees could learn from a tutor who is experienced in using AI at work,
-
Weekly meetings, in which the perceived benefits for each department of the analyzed organization are determined,
-
Monthly quality circles to ease the adoption, use, and trust AI technologies,
-
Motivation in using AI in different processes,
-
Yearly awards offered for employees who implemented AI technologies,
-
Indicators implemented for each employee, with each process being based on the degree of adoption and use to perform a comparison on departments and determine which is the most or the less digitalized.
Employing such strategies offers a competitive edge to organizations aiming to improve workplace performance, reduce communication errors, and enhance collaboration. By operationalizing these practical recommendations, organizations can create a robust framework for leveraging AI technologies to achieve strategic objectives while fostering a supportive and inclusive work environment.

6.3. Managerial Implications

At the managerial level, this study underscores the need for a transformation in workplace communication management. Managers must recognize AI technologies’ potential to alter communication dynamics, offering opportunities to better manage information flows and enhance operational efficiency. AI integration should be seen not just as a technological solution but as a strategic change that can fundamentally transform workplace interactions.
Managers can leverage data generated by AI solutions to make informed decisions based on a real-time analysis of employee behavior, communication issues, and feedback process effectiveness. They can also develop more effective motivation and persuasion strategies with AI’s help to boost employee engagement and reduce communication conflicts.
The integration of artificial intelligence (AI) into organizational communication processes presents both opportunities and challenges for managers. First, it is essential to develop ethical frameworks to guide the use of AI, ensuring transparency in decision-making and fostering trust between employees and management. Establishing and implementing clear policies can mitigate risks associated with algorithmic biases while promoting diversity and inclusion principles within the organization.
Personalizing internal messages through AI represents another critical area of focus. AI enables the tailoring of content to the specific needs and preferences of individual employees, thereby enhancing the clarity and acceptance of messages. For instance, AI technologies can analyze employee behavior to identify effective ways to increase engagement and strengthen team cohesion. This approach ensures that communication becomes not only efficient but also meaningful.
To support the implementation of these strategies, training programs aimed at enhancing employees’ digital competencies should be prioritized. These initiatives could be supplemented by mentoring programs, where experienced employees guide their colleagues in leveraging AI technologies effectively. Such efforts can reduce resistance to change and create an organizational environment more receptive to adopting advanced technologies.
Moreover, monitoring performance through AI can yield significant benefits if conducted ethically. It is vital to design these systems to respect data confidentiality and avoid over-surveillance. By adhering to these principles, organizations can foster a climate of trust that is crucial for long-term success.

6.4. Contributions of the Study

The primary contributions of this study demonstrate how AI technologies can be integrated into organizational communication processes to enhance employee performance. This study offers a robust empirical approach, supported by a complex structural model that tests and validates the significance of key components of organizational communication. Furthermore, it establishes a foundation for future research to explore in detail the role of AI in other aspects of organizational functioning, such as decision-making and change management.

6.5. Limitations and Future Directions

Every study has its limitations, and this research is no exception. In this section, we will outline some major limitations of the study and suggest future research directions to expand and deepen the understanding of AI technologies’ impact on workplace performance.
The limitations of our study are varied and require careful consideration when interpreting the results. Regarding generalizability, we conducted the research on a sample of 203 respondents from a specific organizational environment, which poses significant limitations when attempting to extrapolate the conclusions to other organizational contexts or cultures, but by choosing three European Eastern countries, we could ensure and emphasize that various communication and performance-related variables may be influenced by cultural, industrial, or economic factors that were not analyzed in detail in this study, thus limiting the applicability of its results. Additionally, using self-reports as a data collection method introduces potential bias, as respondents may tend to answer in ways that reflect personal idealizations or social aspirations rather than their actual behaviors. This may compromise the data’s accuracy, a critical aspect to consider in their analysis. Another significant limitation arises from focusing exclusively on workplace performance as the primary dependent variable. It is crucial to recognize that performance is just one of many aspects defining organizational success. AI-based interventions might significantly impact other vital parameters, such as employee satisfaction, interdepartmental collaboration, staff motivation, or innovation—dimensions not examined in this study, leaving room for future investigations. Additionally, we did not thoroughly address the perceptions of employees from various demographic categories or those with different levels of familiarity with AI technologies. There is no rigorous analysis of how technological skills or attitudes towards AI may influence the integration of these technologies into communication processes and performance, indicating considerable scope for further research in this area.

6.6. Future Research Directions

To address these limitations and build on the findings of this study, several promising future directions merit exploration:
  • Cross-cultural studies: Broadening the analytical framework to examine the consistency of results across different cultures and industrial environments. Considering cultural nuances, such as indirect communication styles or hierarchical structures, could significantly enhance our understanding of workplace interactions mediated by AI.
  • Expanding variables of interest: Future research should investigate AI’s impact on other critical organizational dimensions beyond performance. Variables such as employee satisfaction, organizational commitment, and intrinsic motivation warrant deeper exploration to determine how AI technologies contribute to employees’ overall well-being, innovation capacity, and collaborative abilities.
  • Longitudinal studies: A long-term assessment of AI’s impact could provide a clearer understanding of its influence not only on immediate performance but also on organizational change and adaptability to technological innovations over time.
  • Team dynamics and collaboration: Research should explore how AI enhances communication and collaboration among cross-functional teams, especially in managing complex projects and interdisciplinary problem-solving.
  • Technological competencies and familiarity: Investigating how employees’ technological competencies affect their perceptions and use of AI is essential. Such studies could analyze variations in performance and communication effectiveness based on employees’ familiarity with and acceptance of AI technologies.
  • Ethical implications: With AI’s widespread use in organizations, future research must address the ethical implications of its integration into communication processes. Privacy, transparency, algorithmic bias, and fairness should be central to these explorations, supporting the development of responsible and inclusive organizational practices.
By pursuing these directions, future studies can not only enhance the understanding of AI in the workplace but also contribute to the development of ethical, effective, and innovative organizational strategies.
While this study provides valuable insights into the impact of AI on organizational communication dynamics, certain limitations must be acknowledged. First, the findings are influenced by the specific industries examined, which may limit the generalizability of the conclusions. Future research should explore the application of these insights across other economic sectors to assess the variability of AI’s impact.
Additionally, cultural differences may significantly affect how employees perceive and adopt AI technologies. Future studies could investigate these variables through comparative analyses across different regions and organizational cultures. Understanding these nuances will provide a broader perspective on the contextual factors that shape AI adoption.
Longitudinal studies represent another promising avenue for future research. By examining the long-term effects of AI on communication and performance, such research could uncover detailed insights into the dynamics of organizational adaptation and the ways AI reshapes interpersonal relationships and organizational cultures over time.
Addressing these aspects will contribute to a more comprehensive theoretical framework, enabling organizations to utilize artificial intelligence responsibly and effectively in the digital era. This approach ensures that AI is not only a tool for operational improvement but also a catalyst for ethical and inclusive organizational transformation.

Author Contributions

Conceptualization, N.V.F.; methodology, G.C.; software, G.C.; validation, N.V.F.; resources, G.C.; writing—original draft, G.C.; writing—review and editing, G.C. All authors have read and agreed to the published version of the manuscript.

Funding

This research received no external funding.

Institutional Review Board Statement

Ethical review and approval were waived for this study since all participants (before answering the questionnaire) needed to read the informed consent portion and agree to it. This was the only way they could complete the questionnaire. Participants were informed about the purpose of this study and that their responses would remain confidential.

Informed Consent Statement

Informed consent was obtained from all subjects involved in this study.

Data Availability Statement

The data presented in this study are available upon request from the corresponding author. The data are not publicly available because the participants’ responses are confidential.

Conflicts of Interest

The authors declare no conflicts of interest.

References

  1. Anderson, J. C., & Gerbing, D. W. (1988). Structural equation modeling in practice: A review and recommended two-step approach. Psychological Bulletin, 103(3), 411–423. [Google Scholar] [CrossRef]
  2. Arabacioglu, D., & Dedeoglu, B. B. (2023). The Moderating role of information quality in the relationship between guides’ communication skills and tour satisfaction. Journal of Quality Assurance in Hospitality & Tourism, 1–20. [Google Scholar] [CrossRef]
  3. Armenakis, A. A., & Harris, S. G. (2009). Reflections: Our journey in organizational change research and practice. Journal of Change Management, 9(2), 127–142. [Google Scholar] [CrossRef]
  4. Azuddin, N. A., Manan, K. A., Pendidikan, M. T. A., & Ghazali, W. N. (2024). Developing questionnaires for the Technology Acceptance Model (TAM): A study on the teachers’ acceptance of using online education. Jurnal Komunikasi-Malaysian Journal of Communication, 40(3), 529–553. [Google Scholar] [CrossRef]
  5. Bagozzi, R. P., & Yi, Y. (1988). On the evaluation of structural equation models. Journal of the Academy of Marketing Science, 16, 74–94. [Google Scholar] [CrossRef]
  6. Baldwin, J. R., & Perry, S. D. (2004). Communication theories for everyday life. Pearson. [Google Scholar]
  7. Basanu, G., & Taranu, S. A. (2010). Communication in times of crisis, economic world destiny: Crisis and globalization? New Coordinates. [Google Scholar]
  8. Bassi, D., Fomsgaard, S., & Pereira-Farina, M. (2024). Decoding persuasion: A survey on ML and NLP methods for the study of online persuasion. Frontiers in Communication, 9, 1457433. [Google Scholar] [CrossRef]
  9. Becker, J. M., Ringle, C. M., Sarstedt, M., & Völckner, F. (2015). How collinearity affects mixture regression results. Marketing Lettters, 26, 643–659. [Google Scholar] [CrossRef]
  10. Berente, N., Gu, B., Recker, J., & Santhanam, R. (2021). Managing artificial intelligence. MIS Quarterly, 45(3), 1433–1450. [Google Scholar]
  11. BinSaeed, R. H., Yousaf, Z., Grigorescu, A., Radu, V., & Nassani, A. A. (2023). Digital revolution and digitization process to promote AIS as a vector of financial performance. Systems, 11(7), 339. [Google Scholar] [CrossRef]
  12. Borissova, L. G. (2020). Design thinking in written communication. Revista Inclusiones, 7, 106–112. Available online: https://revistainclusiones.org/index.php/inclu/article/view/1319 (accessed on 6 January 2025).
  13. Box-Steffensmeier, J. M., & Moses, L. (2021). Meaningful messaging: Sentiment in elite social media communication with the public on the COVID-19 pandemic. Science Advances, 7(29), abg2898. [Google Scholar] [CrossRef] [PubMed]
  14. Butterick, K. (2011). Introducing PR: Theory and practice. Sage. [Google Scholar]
  15. Cebanu, L. (2021). Modalități de diminuare a rezistenței la schimbare în instituțiile de învățământ universitar. In Educația în fața noilor provocări, 5–6 noiembrie 2021 (Vol. 1, pp. 121–128). Universitatea de Stat din Tiraspol. Available online: https://ibn.idsi.md/ro/vizualizare_articol/148962 (accessed on 6 January 2025).
  16. Chatterjee, S., Chaudhuri, R., & Vrontis, D. (2022). Dark side of instant messaging: An empirical investigation from technology and society perspective. ASLIB Journal of Information Management, 74(5), 928–955. [Google Scholar] [CrossRef]
  17. Chaturvedi, P. D., & Chaturvedi, M. (2011). Business communication: Concepts, cases, and applications. Pearson Edu. [Google Scholar]
  18. Cheung, M. L., Leung, W. K. S., Aw, E. C. X., & Koay, K. Y. (2022). “I follow what you post!”: The role of social media influencers’ content characteristics in consumers’ online brand-related activities (COBRAs). Journal of Retailing and Consumer Services, 66, 102940. [Google Scholar] [CrossRef]
  19. Chin, W. W. (2009). How to write up and report PLS analyses. In Handbook of partial least squares (pp. 655–690). Springer. [Google Scholar]
  20. Cialdini, R. B. (1993). Influence: The psychology of persuasion. HarperCollins. [Google Scholar]
  21. Ciravegna, L., & Nieri, F. (2022). Business and human rights: A configurational view of the antecedents of human rights infringements by emerging market firms. Journal of Business Ethics, 179(2), 431–450. [Google Scholar] [CrossRef]
  22. Ciulei, F. (2023). Dezvoltarea personală a managerilor din sistemul de învățământ preuniversitar—Un imperativ al educației în schimbare. Revista Didactica Pro, 138(2–3), 21–26. [Google Scholar] [CrossRef]
  23. Coman, C. (2001). Relațiile publice. Principii şi strategii. Editura Polirom. [Google Scholar]
  24. Daft, R. L., & Lengel, R. H. (1986). Organizational information requirements, media richness and structural design. Management Science, 32(5), 554–571. [Google Scholar] [CrossRef]
  25. Dash, G., & Paul, J. (2021). CB-SEM vs PLS-SEM methods for research in social sciences and technology forecasting. Technological Forecasting and Social Change, 173, 121092. [Google Scholar] [CrossRef]
  26. DESI. (2023). Raportul din 2023 privind stadiul evoluției deceniului digital. Available online: https://digital-strategy.ec.europa.eu/ro/library/2023-report-state-digital-decade (accessed on 7 January 2025).
  27. Deva, S. (2022). Treaty tantrums: Past, present and future of a business and human rights treaty. Netherlands Quarterly of Human Rights, 40(3), 211–221. [Google Scholar] [CrossRef]
  28. Di Prima, C., Bevilacqua, S., Bresciani, S., & Ferraris, A. (2024). The impact of artificial intelligence on organizations and managers: The skills needed for an effective leadership. Springer. [Google Scholar] [CrossRef]
  29. Dwivedi, Y. K. (2021). Artificial Intelligence (AI): Multidisciplinary perspectives on emerging challenges, opportunities, and agenda for research, practice, and policy. International Journal of Information Management, 57, 101–194. [Google Scholar] [CrossRef]
  30. Fornell, C., & Larcker, D. F. (1981a). Evaluating structural equation models with unobservable variables and measurement error. Journal of Marketing Research, 18(1), 39–50. [Google Scholar] [CrossRef]
  31. Fornell, C., & Larcker, D. F. (1981b). Structural equation models with unobservable variables and measurement error: Algebra and statistics. Journal of Marketing Research, 18(3), 382–388. [Google Scholar] [CrossRef]
  32. Gefen, D., Straub, D., & Boudreau, M. -C. (2000). Structural equation modeling and regression: Guidelines for research practice. Communications of the Association for Information Systems, 4(7). Available online: https://aisel.aisnet.org/cais/vol4/iss1/7/ (accessed on 18 January 2025). [CrossRef]
  33. Georgescu, C. (2024). Managementul inovațiilor în educație: Concept și particularități. Studia U.M.,Seria Ştiinţe ale Educației, 169(9), 3–9. [Google Scholar] [CrossRef]
  34. Gerlich, M. (2024a). Exploring motivators for trust in the dichotomy of human-AI trust dynamics. Social Sciences, 13(5), 251. [Google Scholar] [CrossRef]
  35. Gerlich, M. (2024b). Public anxieties about AI: Implications for corporate strategy and societal impact. Administrative Sciences, 14(11), 288. [Google Scholar] [CrossRef]
  36. Gibb, J. (1961). Defensive communication. Journal of Communication, 11(3), 141–148. [Google Scholar] [CrossRef]
  37. Gimiga, S. I. (2021). Impactul tehnologiei asupra procesului de planificare și luare a deciziei. Buletinul Universităţii Naţionale de Apărare, XX((9), 114–122. [Google Scholar] [CrossRef]
  38. Globa, N. (2024). Particularitățile culturii organizaţionale în instituțiile medico-sanitare publice spitalicești din Republica Moldova [Doctoral dissertation, USMF]. [Google Scholar]
  39. Gonzalez-Mohino, M., Donate, M., Munoz-Fernandez, G. A., & Javier Cabeza-Ramirez, L. (2024). Robotic digitalization and business success: The central role of trust and leadership in operational efficiency—A hybrid approach using PLS-SEM and fsQCA. IEEE Access, 12, 192113–192126. [Google Scholar] [CrossRef]
  40. Gribincea, T., & Ciulei, F. (2021). Comunicarea interpersonală eficientă—O condiție facilitatoare a dezvoltării personale a managerului școlar, Implicații în procesul educativ. In Comunicarea interpersonală. Ediția 12-a (Vol. 2, pp. 101–109). Editura PERFORMANTICA. Available online: https://ibn.idsi.md/ro/vizualizare_articol/133272 (accessed on 7 January 2025).
  41. Griffin, R. W., & Morehead, G. (2012). Organizational behavior. Managing people and organizations (10th ed.). South-Western Learning Place. [Google Scholar]
  42. Groza, M. (2023). Managementul documentelor electronice: Analiza nivelului de adoptare a solutiei Filedoc în institutiile publice din România. Editura Smart. [Google Scholar]
  43. Grunig, L. A. (2009). Excellent PR and effective organizations. Routledge. [Google Scholar]
  44. Gulbrandsen, I. T., & Just, S. N. (2024). Artificial intelligence in organizational communication: Challenges, opportunities, and implications. In M. N. Ndlela (Ed.), Organizational communication in the digital era: Examining the impact of AI, Chatbots, and COVID-19 (pp. 51–77). Palgrave Macmillan. [Google Scholar] [CrossRef]
  45. Hair, J. F., Black, W. C., Babin, B. J., & Anderson, R. E. (2014). Multivariate data analysis (7th ed.). Pearson Education. [Google Scholar]
  46. Hair, J. F., Hult, G. T., Ringle, C. M., & Sarstedt, M. (2022). A primer on partial least squares structural equation modeling (PLS-SEM). Sage Publishing. [Google Scholar]
  47. Hair, J. F., Ringle, C. M., & Sarstedt, M. (2011). PLS-SEM: Indeed a silver bullet. The Journal of Marketing Theory and Practice, 19(2), 139–151. [Google Scholar] [CrossRef]
  48. Hair, J. F., Risher, J. J., Sarstedt, M., & Ringle, C. M. (2019). When to use and how to report the results of PLS-SEM. European Business Review, 31(1), 2–24. [Google Scholar] [CrossRef]
  49. Hair, J., Hollingsworth, C. L., Randolph, A. B., & Chong, A. Y. L. (2017). An updated and expanded assessment of PLS-SEM in information systems research. Industrial Management & Data Systems, 117(3), 442–458. [Google Scholar] [CrossRef]
  50. Hamdollah, R., & Baghaei, P. (2016). Partial least squares structural equation modeling with R. Practical Assessment, Research, and Evaluation, 21(1), 1–16. [Google Scholar] [CrossRef]
  51. Hartley, P., & Bruckman, C. (2008). Business communication. Routledge. [Google Scholar]
  52. Hasan, S., Zahid, H., & Qayyum, A. (2024). Influencer authenticity and intention to co-create brand value: An investigation of central and peripheral pathways. Cogent Business & Management, 11(1), 2393236. [Google Scholar] [CrossRef]
  53. Henseler, J., Ringle, C. M., & Sarstedt, M. (2015). A new criterion for assessing discriminant validity in variance-based structural equation modeling. Journal of the Academy of Marketing Science, 43(1), 115–135. [Google Scholar] [CrossRef]
  54. Henseler, J., Ringle, C. M., & Sarstedt, M. (2016). Testing measurement invariance of composites using partial least squares. International Marketing Review, 33(3), 405–431. [Google Scholar] [CrossRef]
  55. Henseler, J., & Sarstedt, M. (2013). Goodness-of-fit indices for partial least squares path modeling. Computational Statistics, 28(2), 565–580. [Google Scholar] [CrossRef]
  56. Hogarth, K., Lodhia, S., Kaur, A., & Stone, G. (2024). Social media usage for sustainability reporting: A study of the top 50 Australian companies. Meditari Accountancy Research. ahead-of-print. [Google Scholar] [CrossRef]
  57. Höck, M., & Ringle, C. M. (2010). Strategic networks in the software industry: An empirical analysis of the value continuum. International Journal of Knowledge Management Studies, 4(2), 132–151. [Google Scholar] [CrossRef]
  58. Hudson, S., & Matija, F. (2023). Science communications for explainable artificial intelligence. arXiv, arXiv:2308.16377. [Google Scholar] [CrossRef]
  59. Hulland, J. (1999). Use of partial least squares (PLS) in strategic management research: A review of four recent studies. Strategic Management Journal, 20(2), 195–204. [Google Scholar] [CrossRef]
  60. Iaia, L., Nespoli, C., Vicentini, F., Pironti, M., & Genovino, C. (2024). Supporting the implementation of AI in business communication: The role of knowledge management. Journal of Knowledge Management, 28(1), 85–95. [Google Scholar] [CrossRef]
  61. Ishii, K., Lyons, M. M., & Carr, S. A. (2019). Revisiting media richness theory for today and future. Human Behavior and Emerging Technologies, 1(2), 124–131. [Google Scholar] [CrossRef]
  62. Jamali, D., Barkemeyer, R., Samara, G., & Markovic, S. (2022). The SDGs: A change agenda shaping the future of business and humanity at large. Business Ethics, the Environment & Responsibility, 31(4), 899–903. [Google Scholar] [CrossRef]
  63. Jang, H., & Lee, S. (2019). Applying effective sensory marketing to sustainable coffee shop business management. Sustainability, 11(11), 6430. [Google Scholar] [CrossRef]
  64. Jangir, K., Sharma, V., Taneja, S., & Rupeika-Apoga, R. (2023). The moderating effect of perceived risk on users’ continuance intention for FinTech services. Journal of Risk and Financial Management, 16(1), 21. [Google Scholar] [CrossRef]
  65. Jin, S. V., & Ryu, E. (2025). Unraveling the dynamics of digital equality and trust in AI-empowered metaverses and AI-VR-convergence. Technological Forecasting and Social Change, 210, 123877. [Google Scholar] [CrossRef]
  66. Jita, T., & Sintema, E. J. (2022). Pre-service teachers’ self-concept and views toward using ICT for teaching science. EURASIA Journal of Mathematics, Science and Technology Education, 18(9), 2154. [Google Scholar] [CrossRef]
  67. Komalova, L. (2023). Pre-and post-textual contexts in assessment of a message as offensive or defensive aggression Verbalization. In A. Karpov (Ed.), Speech and computer, SPECOM (Vol. 14338, pp. 402–414). Springer. [Google Scholar] [CrossRef]
  68. Korzynski, P., Costa, Silva, S., Gorska, A. M., & Mazurek, G. (2024). Trust in AI and top management support in generative-AI adoption. Journal of Computer Information Systems, 1–15. [Google Scholar] [CrossRef]
  69. Krizan, A. C., Merrier, P., Logan, J. P., & Williams, K. S. (2010). Business communication. Cengage Learning. [Google Scholar]
  70. Kumar, R. (2010). Basic business communication. Excel Books. [Google Scholar]
  71. Lazariuc, C. (2022). Relația mentalitate colectivă—Responsabilitate socială în condițiile noilor provocări societale, Cercetarea, inovarea și dezvoltarea din perspectiva eticii globale (3rd ed., pp. 183–196). Available online: https://ibn.idsi.md/vizualizare_articol/168556 (accessed on 7 January 2025).
  72. Lee, J. W., & Becker, K. (2015). Relationships between information and communications technology, economic growth, and the environment: Evidence from the G20. Business Communication. [Google Scholar]
  73. Lehman, C. M., & DuFrane, D. D. (2011). Business communication. Cengage Learning. [Google Scholar]
  74. Leonardi, P. M., Pilny, A., Treem, J. W., & Sharma, N. (2024). Artificial intelligence and organizational Communication (pp. 445–462). De Gruyter Mouton. [Google Scholar] [CrossRef]
  75. Levy, E. C., Rafaeli, S., & Ariel, Y. (2024). The effects of online interruption pace and richness on task performance. Atlantic Journal of Communication, 32(5), 844–858. [Google Scholar] [CrossRef]
  76. Lewis, N., Andrews, E. A., Keefe, D., & Walter, N. (2024). A meta-analytical review of the relationship, antecedents, and consequences of information seeking and information scanning. In Human communication research. Oxford Academic. [Google Scholar] [CrossRef]
  77. Li, C., He, L., & Wong, I. K. A. (2021). Determinants predicting undergraduates’ intention to adopt e-learning for studying English in Chinese higher education context: A structural equation modelling approach. Education and Information Technologies, 26(4), 4221–4239. [Google Scholar] [CrossRef]
  78. Liao, G., Feng, L., Zheng, X., & Zhou, J. (2024). Buffering or boosting? The dynamic curvilinear relationship between work-related use of information and communication technologies after-hours and wok procrastination. Heliyon, 10(10), e30565. [Google Scholar] [CrossRef] [PubMed]
  79. Liao, Z., Cheng, J., & Chen, Q. (2022). Socially responsible human resource management and employee ethical voice: Roles of employee ethical self-efficacy and organizational identification. Corporate Social Responsibility and Environmental Management, 29(4), 820–829. [Google Scholar] [CrossRef]
  80. Lu, C. C. A., Yeh, C. C. R., & Lai, C. C. S. (2025). The role of intelligence, trust and interpersonal job characteristics in employees’ AI usage acceptance. International Journal of Hospitality Management, 126, 1040326. [Google Scholar] [CrossRef]
  81. Machidon, S. (2021). Impactul noilor tehnologii informaționale asupra procesului de comunicare. Studia U.M., Seria Ştiinţe ale Educației, 149(9), 56–62. [Google Scholar]
  82. Mahmood, S., Jusoh, A., & Nor, K. (2024). The role of smartphone-based social media capabilities in building social capital, trust, and credibility to engage consumers in eWOM: A social presence theory perspective. International Journal of Grid and Utility Computing, 15(2), 105–126. [Google Scholar] [CrossRef]
  83. Mao, Y., Rafner, J., Wang, Y., & Sherson, J. (2024). HI-TAM, a hybrid intelligence framework for training and adoption of generative design assistants. Frontiers in Computer Science, 6, 1460381. [Google Scholar] [CrossRef]
  84. Marinescu, G., & Stoica, C. M. (2021). The importance of multicultural education in school. EcoSoEn, Scientific Journal Economics, Social and Engineering Sciences, VI(3–4), 138–164. Available online: https://ibn.idsi.md/ro/vizualizare_articol/160202 (accessed on 6 January 2025).
  85. Matytsin, D. E., Dzedik, V. A., & Markeeva, G. A. (2023). “Smart” outsourcing in support of the humanization of entrepreneurship in the artificial intelligence economy. Humanities and Social Sciences Communications, 10, 13. [Google Scholar] [CrossRef] [PubMed]
  86. May, S. (2012). Case studies in organizational communication: Ethical perspectives and practices. Sage Pub. [Google Scholar]
  87. McKinsey. (2024). What’s the future of AI? Available online: https://www.mckinsey.com/featured-insights/mckinsey-explainers/whats-the-future-of-ai (accessed on 6 January 2025).
  88. Melnic, N. (2020). Model managerial de gestionare eficientă a timpului în instituţia de învăţământ. Univers Pedagogic, 4(68), 39–45. Available online: https://journals.indexcopernicus.com/api/file/viewByFileId/1162272 (accessed on 8 January 2025).
  89. Meyer, J. P., Becker, T. E., & Vandenberghe, C. (2004). Employee commitment and motivation: A conceptual analysis and integrative model. Journal of Applied Psychology, 89(6), 991–1007. [Google Scholar] [CrossRef]
  90. Mousavi Baigi, S. F., Sarbaz, M., Ghaddaripouri, K., Ghaddaripouri, M., Mousavi, A. S., & Kimiafar, K. (2023). Attitudes, knowledge, and skills towards artificial intelligence among healthcare students: A systematic review. Health Science Reports, 6(3), e1138. [Google Scholar] [CrossRef]
  91. Musa, H. G., Fatmawati, I., Nuryakin, N., & Suyanto, M. (2024). Marketing research trends using technology acceptance model (TAM): A comprehensive review of researches (2002–2022). Cogent Business & Management, 11(1), 2329375. [Google Scholar] [CrossRef]
  92. Nastase, M., Croitoru, G., Florea, N. V., Cristache, N., & Lile, R. (2024). Percepția angajaților din companiile românești despre adoptarea inteligenței artificiale în procesele de recrutare și selecție. Amfiteatru Economic, 25(66), 384–402. [Google Scholar] [CrossRef]
  93. Nemțeanu, M. S., Dinu, V., Pop, R. A., & Dabija, D. C. (2022). Predicting job satisfaction and work engagement behavior in the COVID-19 pandemic: A conservation of resources theory approach. E&M Economics and Management, 25(2), 23–40. [Google Scholar] [CrossRef]
  94. Neustaldter, C., Harrison, S. R., & Sellen, A. (2012). Connecting families. The impact of new communication technologies on domestic life. Springer Publishing Company. [Google Scholar] [CrossRef]
  95. Newman, S. A., & Gopalkrishnan, S. (2023). The prospect of digital human communication for organizational purposes. Frontiers in Communication, 8, 1200985. [Google Scholar] [CrossRef]
  96. Newsome, D., & Haynes, J. (2010). Public relations writing. Cengage Learning. [Google Scholar]
  97. Nunnally, J. C. (1978). Psychometric theory. McGraw-Hill. [Google Scholar]
  98. Nunnally, J. C., & Bernstein, I. H. (1994). Psychometric theory (3rd ed.). McGraw-Hill. [Google Scholar]
  99. Oliver, S. (2004). Public relations strategy. Kogan Page Ltd. [Google Scholar]
  100. Omer, I. (2007). Psihologia muncii. Editura Fundaţiei România de Mâine. [Google Scholar]
  101. Omidi, A., & Dal Zotto, C. (2022). Socially responsible human resource management: A systematic literature review and research agenda. Sustainability, 14(4), 2116. [Google Scholar] [CrossRef]
  102. Osiceanu, D., & Dumitrache, A. (2023). Reingineria proceselor de afaceri—Factori de succes și de eșec. Strategic Universe Journal/Univers Strategic, 55(3), 75–86. Available online: https://iss.ucdc.ro/revista-pdf/us55.pdf (accessed on 6 January 2025).
  103. Papa, M. J., Daniels, T. D., & Spiker, B. K. (2007). Organizational communication. Perspectives and trends. SAGE Publications, Inc. [Google Scholar]
  104. Parida, V., Sjödin, D., & Reim, W. (2019). Reviewing literature on digitalization, business model innovation, and sustainable industry: Past achievements and future promises. Sustainability, 11(2), 391. [Google Scholar] [CrossRef]
  105. Park, J., & Kim, R. B. (2021). The effects of integrated information & service, institutional mechanism and need for cognition (NFC) on consumer omnichannel adoption behavior. Asia Pacific Journal of Marketing and Logistics, 33(6), 1386–1414. [Google Scholar] [CrossRef]
  106. Păuș, V. A. (2006). Comunicare si resurse umane. Editura Polirom. [Google Scholar]
  107. Pechova, J., Volfova, H., & Jirova, A. (2024). From interaction to integration: Leveraging AI in enhancing team communication and task efficiency. Entrepreneurship and Sustainability Issues, 11(4), 276–292. [Google Scholar] [CrossRef]
  108. Qin, H., Zhu, Y., Jiang, Y., Luo, S., & Huang, C. (2024). Examining the impact of personalization and carefulness in AI-generated health advice: Trust, adoption, and insights in online healthcare consultations experiments. Technology in Society, 79, 102726. [Google Scholar] [CrossRef]
  109. Qosidah, N., & Susilo, B. W. (2024). Enhancing employee performance through AI-driven business communication: A case study. Journal of Management and Informatics, 3(2), 163–179. [Google Scholar] [CrossRef]
  110. Rodriguez-Hernandez, V., Hidalgo, V., & Salvador, A. (2024). Emotional and cognitive processes underlying persuasion, moderating factors, and physiological reactions: A systematic review. Psychological Reports, 332941241291497. [Google Scholar] [CrossRef] [PubMed]
  111. Rotundo, M., & Sackett, P. R. (2002). The relative importance of task, citizenship, and counterproductive performance to global ratings of job performance: A policy-capturing approach. Journal of Applied Psychology, 87(1), 66–80. [Google Scholar] [CrossRef] [PubMed]
  112. Ryu, S. (2024). Brand communications during a global crisis: Understanding persuasion intent, perceived brand opportunism and message sincerity. Journal of Product and Brand Management, 33(1), 162–178. [Google Scholar] [CrossRef]
  113. Salin, L., & Koponen, J. (2024). Top managers’ media selection and interaction goals in e-leadership. Information Technology & People, 37(8), 130–153. [Google Scholar] [CrossRef]
  114. Samovar, L. (2012). Intercultural communication (13th ed.). Wadsworth Cengage Learning. [Google Scholar]
  115. Saremi, M. L., Ziv, I., Asan, O., & Bayrak, A. E. (2025). Trust, workload, and performance in human-artificial intelligence partnering: The role of artificial intelligence attributes in solving classification problems. Journal of Mechanical Design, 147(1), 4065916. [Google Scholar] [CrossRef]
  116. Sarstedt, M., Hair, J. F., Cheah, J. H., Becker, J. M., & Ringle, C. M. (2019). How to specify, estimate, and validate higher-order constructs in PLS-SEM. Australasian Marketing Journal, 27(3), 197–211. [Google Scholar] [CrossRef]
  117. Sarstedt, M., Ringle, C. M., & Hair, J. F. (2014). PLS-SEM: Looking back and moving forward. Long Range Planning, 47(3), 132–137. [Google Scholar] [CrossRef]
  118. Scott, S., Hughes, P., Hodgkinson, I., & Kraus, S. (2019). Technology adoption factors in the digitization of popular culture: Analyzing the online gambling market. Technol. Forecasting Social Change, 148, 119717. [Google Scholar] [CrossRef]
  119. Sergeeva, O. V., Zheltukhina, M. R., Bikbulatova, G. I., Sokolova, E. G., Digtyar, O. Y., Prokopyev, A. I., & Sizova, Z. M. (2023). Examination of the relationship between information and communication technology competencies and communication skills. Contemporary Educational Technology, 15(4), ep483. [Google Scholar] [CrossRef]
  120. Shinta, A. D., Salleh, M. A. M., & Ali, M. N. S. (2019). Analysis of the moderating effect of media literacy on cervical cancer preventive behaviours. Jurnal Komunikasi-Malaysian Journal of Communication, 35(1), 156–170. [Google Scholar] [CrossRef]
  121. Singla, R. K. (2009). Business studies. Raheel Jain. [Google Scholar]
  122. Skinner, A. N. (2024). Subject matter complexity and disclosure channel richness. Accounting Review, 99(1), 393–425. [Google Scholar] [CrossRef]
  123. Sobaih, A. E. E., & Elshaer, I. A. (2022). Personal traits and digital entrepreneurship: A mediation model using smartPLS data analysis. Mathematics, 10(21), 3926. [Google Scholar] [CrossRef]
  124. Sun, D., Boudouaia, A., Zhu, C., & Li, Y. (2024). Would ChatGPT-facilitated programming mode impact college students’ programming behaviors, performances, and perceptions? An empirical study. International Journal of Educational Technology in Higher Education, 21(1), 14. [Google Scholar] [CrossRef]
  125. Supriyanto, S., Munadi, S., Daryono, R. W., Tuah, Y. A. E., Nurtanto, M., & Arifah, S. (2023). The influence of internship experience and work motivation on work readiness in vocational students: PLS-SEM analysis. Indonesian Journal on Learning and Advanced Education, 5(1), 32–44. [Google Scholar] [CrossRef]
  126. Suslenco, A., & Movilǎ, I. (2022). Managementul sustenabilității universitare prin valorificarea potențialului uman în contextul schimbărilor inovaționale. Editura ASEM. [Google Scholar]
  127. Tammisalo, K., & Rotkirch, A. (2022). Effects of information and communication technology on the quality of family relationships: A systematic review. Journal of Social and Personal Relationships, 39(9), 2724–2765. [Google Scholar] [CrossRef]
  128. Tanasescu, D. A., & Florea, N. V. (2016). Comunicare si relatii publice in afaceri. In Studii de caz si aplicatii. O abordare manageriala. Editura Mustang. [Google Scholar]
  129. Tang, Y., & Su, L. (2024). Graduate education in China meets AI: Key factors for adopting AI-generated content tools. LIBRI-International Journal of Libraries and Information Studies, 1–16. [Google Scholar] [CrossRef]
  130. Tetteh, P. K., & Kankam, P. K. (2024). The role of social media in information dissemination to improve youth interactions. Cogent Social Sciences, 10(1), 2334480. [Google Scholar] [CrossRef]
  131. Toader, C. S., Rujescu, C. I., Feher, A., Sălăşan, C., Cuc, L. D., & Bodnár, K. (2023). Generation differences in the behaviour of household consumers in Romania related to voluntary measures to reduce electric energy consumption. Amfiteatru Economic, 25(64), 710–727. [Google Scholar] [CrossRef]
  132. Torralba, A. M., Guevara, J. A., Cordoba-Hernandez, A. M., & Robles-Morales, J. M. (2023). Affective harmony between politicians and network users: The national strike in Colombia, 2021. Tempo Social, 35(1), 163–190. [Google Scholar] [CrossRef]
  133. Tran, T., Phan, H. A., Le, H. V., & Nguyen, H. T. (2020). ICT integration in developing competence for pre-service mathematics teachers: A case study from six universities in Vietnam. International Journal of Emerging Technologies in Learning, 15(14), 19–34. [Google Scholar] [CrossRef]
  134. Ţîmbaliuc, N. (2023). Organizational resilience in conditions of uncertainty. Economics, Social and Engineering Sciences, 6(3–4), 58–65. Available online: https://ibn.idsi.md/sites/default/files/imag_file/59-64_47.pdf (accessed on 6 January 2025).
  135. Verkhovod, I., Haponenko, V., Kravtsov, O., Kravtsova, T., & Bulbeniuk, S. (2024). The influence of information and communication technologies on the development of social and political structures of the network society. Interaccion Y Perspectiva, 14(2), 10909782. [Google Scholar] [CrossRef]
  136. Vicol, N. (2024). Cercetarea știinţifică în profesionalizarea cadrelor didactice: Relevanţă, performanţă, excelenţă și valori. Univers Pedagogic, 81(1), 5–22. [Google Scholar] [CrossRef]
  137. Watson, T., & Noble, P. (2007). Evaluating public relations a best practice guide to public relations planning, research and evaluation. Kogan Page. [Google Scholar]
  138. Wilcox, D. L., & Nolte, L. W. (1990). Public relations writing and media techniques. Harper and Row. [Google Scholar]
  139. Wrench, J. S. (2013). Workplace communication for the 21st century: Tools and strategies that impact the bottom line. Praeger. [Google Scholar]
  140. Yener, S., Arslan, A., & Kilinç, S. (2020). The moderating roles of technological self-efficacy and time management in the technostress and employee performance relationship through burnout. Information Technology & People, 34(7), 1890–1919. [Google Scholar] [CrossRef]
  141. Zeng, J., Chen, K., Wang, R., Li, Y., Fan, M., Wu, K., Qi, X., & Wang, L. (2025). ContractMind: Trust-calibration interaction design for AI contract review tools. International Journal of Human-Computer Studies, 196, 103411. [Google Scholar] [CrossRef]
  142. Zhang, L. (2023). Artificial intelligence: 70 years down the road. arXiv, arXiv:2303.02819. [Google Scholar] [CrossRef]
  143. Zhuang, Z., Wen, D., Shi, Y., Zhu, G., Wu, S., & Niyato, D. (2024). Integrated sensing-communication-computation for over-the-air edge AI inference. IEEE Transactions on Wireless Communications, 23(4), 3205–3220. [Google Scholar] [CrossRef]
Figure 1. Conceptual framework.
Figure 1. Conceptual framework.
Admsci 15 00033 g001
Figure 2. Valid estimated model (PLS algorithm diagram).
Figure 2. Valid estimated model (PLS algorithm diagram).
Admsci 15 00033 g002
Table 1. Demographic characteristics of the respondents.
Table 1. Demographic characteristics of the respondents.
Demographic Characteristicsn = 203Percent
Age16–24 years old3617.7%
25–34 years old4723.2%
34–44 years old5326.1%
45–54 years old4019.7%
54–64 years old2713.3%
Total203100.0%
GenderMale8039.4
Female12360.6
Total203100.0
StudiesHigh School11355.7
Bachelor’s Degree6733.0
Master’s Degree199.4
Doctorate42.0
Total203100.0
ResidenceUrban11456.2
Rural8943.8
Total203100.0
FunctionManagement2813.8
Execution17586.2
Total203100.0
AreaRomania9245.3
Bulgaria6733
Hungary4421.7
Total203100.0
Table 2. Confirmatory factor analysis and descriptive statistics.
Table 2. Confirmatory factor analysis and descriptive statistics.
ConstructItemMeasureMeanVIFLoading (St.Est.) aChro
Alpha d
AVE bCR c
1. Informing (I)
I6.1I inform easily using AI2.7782.9500.9540.9520.9120.953
I6.2I collaborate easily using AI2.7043.0110.952
I6.3The information is constant and continuous using AI2.7293.6640.959
Average2.737
2. Receive message (RM)
I7.1I quickly cite the message received from colleagues2.9753.8330.9280.9510.9100.962
I7.2I pay attention to understanding the message2.9803.6750.964
I7.3I analyze the content of the message carefully3.0303.6370.970
Average2.995
3. Understanding the message and providing feedback (UMSF)
I8.1Verify the data and request more information2.9412.5380.9410.9150.8520.949
I8.2Respond in a timely manner3.0593.9540.910
I8.3Always provide feedback, whether negative or positive2.9612.5160.918
Average2.987
4. Accepting the message (AM)
I9.1When I receive a message, I try to empathize with the sender2.8623.1540.9240.9220.8650.923
I9.2I easily accept a message that brings change2.9213.7290.934
I9.3I quickly move past the negative state that an urgent message brings me2.8573.5030.933
Average2.880
5. Convince (C)
I10.1A message received from colleagues easily convinces me to read it2.9313.4420.9260.9270.8730.928
I10.2I quickly engage in resolving the assigned task3.0053.5160.932
I10.3I promptly send my response to the action taken3.0304.0230.944
Average2.989
6. To provoke a reaction (PR)
I11.1The received message changes my behavior regarding a specific action2.7193.3850.9290.9040.8390.909
I11.2The received message changes my attitude towards the problem to be solved2.7683.6420.935
I11.3The transmitted message influences the actions of my colleagues3.0152.3620.882
Average2.834
7. Work performance (WP)
I12.1Collaboration using AI has reduced costs2.7732.7910.9090.9120.8500.912
I12.2Collaboration using AI is instant2.8873.8270.940
I12.3Collaboration using AI reduces the occurrence of conflicts2.8723.1130.917
Average2.844
Notes: composite reliability (a CR); average variance extracted (b AVE); *** p < 0.000; items removed: indicator items are below 0.5. a All items loading > 5 indicates indicator reliability (Hulland, 1999); b all average variance extracted (AVE) > 0.5 indicates convergent reliability (Bagozzi & Yi, 1988; Fornell & Larcker, 1981a); c all composite reliability (CR) > 0.7 indicates internal consistency (Gefen et al., 2000); d all Cronbach’s alpha > 0.7 indicates indicator reliability (Nunnally, 1978; Nunnally & Bernstein, 1994). Source: Authors’ own work.
Table 3. Discriminant validity analysis—Fornell–Larcker criterion.
Table 3. Discriminant validity analysis—Fornell–Larcker criterion.
Accepting the MessageConvinceInformingReceive MessageTo Provoke a ReactionUnderstanding the Message and Providing FeedbackWork Performance
Accepting the message0.930
Convince0.8010.934
Informing0.7880.7630.955
Receive message0.7620.8020.7970.954
To provoke a reaction0.7680.7840.7190.7040.916
Understanding the message and providing feedback0.7900.8090.8400.8530.7270.923
Work performance0.5500.5050.4960.3870.5500.4660.922
Note: a. Diagonal elements (in bold) are the square root of the average variance extracted (AVE); b. diagonal elements are the correlations among constructs, ** p < 0.01; c. diagonal elements are the square of correlations. Source: Authors’ own work.
Table 4. Discriminant validity through the HTMT method.
Table 4. Discriminant validity through the HTMT method.
Accepting the MessageConvinceInformingReceive MessageTo Provoke a ReactionUnderstanding the Message and Providing FeedbackWork Performance
Accepting the message
Convince0.845
Informing0.8410.813
Receive message0.8130.7540.840
To provoke a reaction0.8420.7570.7760.761
Understanding the message and providing feedback0.7550.7800.7980.7170.802
Work performance0.5990.5480.5330.4130.6040.494
Source: Authors’ own work.
Table 5. Goodness of fit tests.
Table 5. Goodness of fit tests.
Saturated ModelEstimated Model
SRMR0.0350.035
d_ULS0.2750.275
d_G0.4480.448
Chi-square557.411557.411
NFI0.890.89
Source: Authors’ own work.
Table 6. Hypothesis testing.
Table 6. Hypothesis testing.
Pathsβ-ValuesMeanSTDEVt-Valuesp-ValuesDecision
Informing → Work performance (H1)0.1790.1740.1381.2950.001Accept
Receive message → Work performance (H2)0.3270.3300.1242.6420.008Accept
Understanding the message _and providing feedback → Work performance (H3)0.3450.1560.1390.3220.001Accept
Accepting the message → Work performance (H4)0.2960.2960.1222.4140.002Accept
Convince → Work performance (H5)0.4300.1270.1261.0340.002Accept
To provoke a reaction → Work performance (H6)0.2900.2910.1242.3400.019Accept
Source: Authors’ own work.
Disclaimer/Publisher’s Note: The statements, opinions and data contained in all publications are solely those of the individual author(s) and contributor(s) and not of MDPI and/or the editor(s). MDPI and/or the editor(s) disclaim responsibility for any injury to people or property resulting from any ideas, methods, instructions or products referred to in the content.

Share and Cite

MDPI and ACS Style

Florea, N.V.; Croitoru, G. The Impact of Artificial Intelligence on Communication Dynamics and Performance in Organizational Leadership. Adm. Sci. 2025, 15, 33. https://doi.org/10.3390/admsci15020033

AMA Style

Florea NV, Croitoru G. The Impact of Artificial Intelligence on Communication Dynamics and Performance in Organizational Leadership. Administrative Sciences. 2025; 15(2):33. https://doi.org/10.3390/admsci15020033

Chicago/Turabian Style

Florea, Nicoleta Valentina, and Gabriel Croitoru. 2025. "The Impact of Artificial Intelligence on Communication Dynamics and Performance in Organizational Leadership" Administrative Sciences 15, no. 2: 33. https://doi.org/10.3390/admsci15020033

APA Style

Florea, N. V., & Croitoru, G. (2025). The Impact of Artificial Intelligence on Communication Dynamics and Performance in Organizational Leadership. Administrative Sciences, 15(2), 33. https://doi.org/10.3390/admsci15020033

Note that from the first issue of 2016, this journal uses article numbers instead of page numbers. See further details here.

Article Metrics

Back to TopTop