Next Article in Journal
Exploring Funding Options for Female Entrepreneurs in Rural Areas in South Africa
Next Article in Special Issue
From Gendered Entrepreneurial Cognition to Sustainable Performance: The Power of Women’s Entrepreneurial Capital in Emerging Economies
Previous Article in Journal
Mapping Research Trends on Quality in Electronic Services: A Scoping Review
Previous Article in Special Issue
Female-Led Rural Nanoenterprises in Business Research: A Systematic and Bibliometric Review of an Overlooked Entrepreneurial Category
 
 
Font Type:
Arial Georgia Verdana
Font Size:
Aa Aa Aa
Line Spacing:
Column Width:
Background:
Article

Entrepreneurship Education, Role Models, and Risk-Taking Propensity as Predictors of Entrepreneurial Intention and Behaviour: Evidence from TVET and University Students in Gauteng, South Africa

by
Nkosinathi Henry Mothibi
and
Mmakgabo Justice Malebana
*
Department of Management and Entrepreneurship, Tshwane University of Technology, Pretoria 0001, South Africa
*
Author to whom correspondence should be addressed.
Adm. Sci. 2025, 15(10), 374; https://doi.org/10.3390/admsci15100374
Submission received: 7 August 2025 / Revised: 16 September 2025 / Accepted: 18 September 2025 / Published: 23 September 2025
(This article belongs to the Special Issue Research on Female Entrepreneurship and Diversity—2nd Edition)

Abstract

The extent to which entrepreneurship education and exposure to role models influence the antecedents of entrepreneurial intention, entrepreneurial intention, and subsequent entrepreneurial behaviour has yielded mixed results in prior research. Furthermore, limited attention has been given to the role of risk-taking propensity in shaping attitude towards behaviour and perceived behavioural control within the Theory of Planned Behaviour (TPB) framework. To address these gaps, this study investigates the influence of entrepreneurship education and role models on the antecedents of entrepreneurial intention, entrepreneurial intention, and entrepreneurial behaviour, drawing on the TPB. In addition, the study examines the effect of risk-taking propensity on both attitude towards behaviour and perceived behavioural control, the relationships between the TPB antecedents and entrepreneurial intention, as well as the direct effects of perceived behavioural control and entrepreneurial intention on entrepreneurial behaviour. Data were collected from 496 final-year diploma students enrolled at a University of Technology and a TVET College in Gauteng, South Africa, using a structured, self-administered online questionnaire. Partial Least Squares Structural Equation Modelling (PLS-SEM) was used to analyse the data and test the hypothesised relationships. The findings revealed that entrepreneurship education significantly influences all the antecedents of entrepreneurial intention but does not have a direct influence on entrepreneurial intention or behaviour. Role models had a significant positive effect on perceived behavioural control, subjective norms, and entrepreneurial behaviour, but no effect on attitude towards behaviour or entrepreneurial intention. Risk-taking propensity had a positive effect on both attitude towards behaviour and perceived behavioural control. Furthermore, attitude towards behaviour and perceived behavioural control significantly predicted entrepreneurial intention, while subjective norms did not. Both entrepreneurial intention and perceived behavioural control exerted a significant direct effect on entrepreneurial behaviour. This study highlights the critical role of entrepreneurship education, exposure to entrepreneurial role models, and risk-taking propensity as drivers of entrepreneurial intention and behaviour.

1. Introduction

In recent years, growing attention from entrepreneurship scholars and practitioners has been directed toward understanding how individuals navigate the path to entrepreneurial careers (Dong et al., 2020; Fatoki, 2020). This interest is largely driven by the widespread recognition of entrepreneurship as a key engine for job creation, innovation, and broader economic and social advancement (Karimi et al., 2014). In light of persistent challenges such as unemployment, poverty, and inequality, research on entrepreneurial intention (EI) has become crucial for uncovering how individuals develop entrepreneurial aspirations, how new ventures are formed, and what factors influence this process (Krueger et al., 2000; Malebana, 2014). These insights are essential for informing targeted strategies and policies that foster and support entrepreneurial activity, particularly in developing countries (Ndofirepi, 2020; Nergui, 2020).
Despite the widely acknowledged benefits of entrepreneurship, limited understanding remains regarding the factors shaping EI and subsequent behaviour, particularly among students, a youth demographic often exposed to high levels of unemployment. To fill this gap in the literature, this study examines the influence of entrepreneurship education (EE) and role models (RMs) on the antecedents of EI, EI, and subsequent entrepreneurial behaviour (EB) among university and Technical and Vocational Education and Training (TVET) college students, drawing from the Theory of Planned Behaviour (TPB). The study further investigates the impact of risk-taking propensity (RTP) on attitude toward behaviour (ATB) and perceived behavioural control (PBC) and explores the direct effects of EI and PBC on EB.
The South African context makes this investigation particularly urgent. Youth unemployment in South Africa remains a pressing challenge, with rates reaching 59.6% among those aged 15–24 and 40.5% among those aged 25–34 (Statistics South Africa, 2025). Alarmingly, even individuals with vocational qualifications and university degrees face significant unemployment rates of 37.3% and 23.9%, respectively (Statistics South Africa, 2025). These figures strongly underscore the urgency of the study and the need to promote entrepreneurship as a viable career pathway for graduates. They also signal an immediate need for policy intervention and highlight the responsibility of higher education institutions to implement strategies that promote entrepreneurship as a viable and appealing career option (Mothibi & Malebana, 2019; Wijayanti & Noviani, 2025). University and vocational graduates, in particular, have the potential to drive job creation through entrepreneurial ventures and should be encouraged to see themselves as potential employers rather than mere job seekers (Maulida et al., 2024; Wijayanti & Noviani, 2025). Strengthening EE and support can cultivate EI and better equip individuals to establish and sustain their own businesses (Maulida et al., 2024).
Prior research has consistently highlighted the role of EE in shaping entrepreneurial outcomes. EE provides students with the skills and knowledge critical to undertaking entrepreneurial careers (Hassan et al., 2020; Otache, 2019), fostering entrepreneurial thinking and preparing them for future business ventures (Sorakraikitikul et al., 2024). EE has also been shown to enhance entrepreneurial attitudes (Ndofirepi & Rambe, 2017), strengthen self-efficacy perceptions (Liñán et al., 2013), foster RTP (Yasin & Khansari, 2021), and positively influence EI (Ferdousi et al., 2025). EE also contributes towards the development of the capacity to identify and act on entrepreneurial opportunities through the generation of new ideas and the mobilisation of necessary resources (Al-Omar et al., 2024; Lavelle, 2019). Given the crucial role of EE in assisting graduates to transition into entrepreneurship by transforming intentions into actual business ventures (Ferdousi et al., 2025), further research is needed to deepen understanding of its effects on the antecedents of EI, EI itself, and subsequent EB. Such insights could inform more targeted and evidence-based policy interventions aimed at stimulating entrepreneurial activity. Extensive reviews by Mahlaole and Malebana (2021) and Mothibi et al. (2024) highlight inconsistent and mixed findings regarding the effects of EE on both EI and its antecedents, which varied between gender, duration of the programme and sample studied. Additionally, while most of prior research has either tested the impact of EE on the antecedents of EI or EI itself, little research, if any exists, examined the effects of EE on both the antecedents of EI, EI and EB.
In addition to EE, role models (RMs) play an important role in shaping entrepreneurial aspirations. Previous studies indicate that by observing others and identifying with their actions, individuals learn and develop the capacity to generate ideas about how certain behaviours, such as starting a business, are performed and how they ought to be performed (Liñán & Santos, 2007; Peng et al., 2020). In particular, exposure to entrepreneurial RMs empowers students to develop the skills and knowledge required to pursue entrepreneurship (Moreno-Gómez et al., 2020; Mothibi, 2018; Yang, 2017) and enhances the attractiveness and credibility of an entrepreneurial career choice (Malebana, 2016). While previous research has examined the effect of entrepreneurial role models on the antecedents of EI and on intention itself (Choukir et al., 2019; Malebana, 2016; Mothibi, 2018), considerable variation exists in how these effects are reported across different studies and contexts. It has also been found that not all role models affect EI and its antecedents (Malebana & Mothibi, 2023; Malebana, 2016). For example, Moreno-Gómez et al. (2020) found that exposure to entrepreneurial role models had a significant positive effect on EI among students, whereas Efrata et al. (2021) reported no such effect. Mothibi et al. (2024) reported insignificant effects of RMs on both PBC and ATB. Additionally, Malebana and Mothibi (2023) observed that family members and friends who run businesses, and knowledge of someone who is an entrepreneur have no influence on EI and its antecedents. There is a lack of studies that test the impact of RMs on both the antecedents of EI, EI and EB using the TPB. These inconsistencies and gaps highlight the need for deeper investigation into the mechanisms through which entrepreneurial RMs shape the antecedents of EI, as well as EI itself and subsequent behaviour.
Entrepreneurship, by definition, involves individuals taking various forms of risk in the exploitation of market opportunities (Anwar & Saleem, 2019). Accordingly, RTP is widely regarded as a key characteristic that distinguishes entrepreneurs from non-entrepreneurs (Antoncic et al., 2018; Keelson et al., 2025). Findings from previous research suggest that individuals with a higher RTP are more likely to develop intentions to become entrepreneurs (Razak et al., 2020), exhibit a favourable perception of entrepreneurship, and express confidence in their ability to launch a business (Anwar et al., 2021; Karimi et al., 2017). In addition, individuals with high RTP are more likely to engage in EB (Mothibi et al., 2024, 2025). However, Munir et al. (2019) reported that risk-taking propensity had an insignificant negative statistical effect on students’ intentions to become business owners. These divergent findings underscore the inconsistency in prior research. While RTP has long been recognised as a central entrepreneurial trait, the specific ways in which it shapes the antecedents of EI remain underexplored, particularly in the context of TVET institutions, more so in a developing country such as South Africa.
This study advances the Theory of Planned Behaviour (TPB) by incorporating EE and entrepreneurial RMs as additional independent variables influencing not only the antecedents of EI but also EI itself and subsequent EB. By doing so, it offers a more nuanced and holistic understanding of the drivers behind EI and actions. Furthermore, existing research has largely concentrated on university students, often overlooking learners in TVET institutions. Given the unique characteristics and needs of this group, addressing this gap is essential. This research adds to existing knowledge by exploring these relationships among both TVET and university students in South Africa, offering new perspectives on the varied pathways leading to entrepreneurial behaviour.
In line with the purpose of this study, the paper is structured as follows. The next section presents a review of the relevant literature and the formulation of research hypotheses, supported by a conceptual model. This is followed by a description of the research methodology, presentation of the results, and a discussion of the key findings. The paper closes with a final section that outlines its key contributions, reflects on its limitations, and identifies potential areas for future investigation.

2. Theoretical Foundations and Hypotheses Development

2.1. The Theory of Planned Behaviour (TPB)

The TPB, developed by Ajzen (1991) within the field of social psychology to explain and predict human behaviour, has become a widely adopted framework in entrepreneurship research, particularly following its application to EI by Krueger et al. (2000). Ajzen’s theory is grounded in the premise that human behaviour is planned and intentional (Ajzen, 1991, 2012), with behavioural intentions serving as the most direct predictor of actual behaviour. (Ajzen, 2012). According to the TPB, the intention to perform a behaviour, such as launching a venture, can be reliably forecast by examining three primary predictors: attitude towards the behaviour (ATB), subjective norms (SNs), and perceived behavioural control (PBC) (Ajzen, 1991, 2011, 2012).
ATB is shaped by behavioural beliefs and denotes the extent to which a person perceives the behaviour as either beneficial or undesirable (Ajzen, 1991, 2012). SN, grounded in normative beliefs, capture the social expectations an individual perceives regarding whether or not to carry out a specific behaviour (Ajzen, 1991). PBC, derived from control beliefs, captures a person’s perceived competence or self-efficacy in executing the intended action (Ajzen, 1991; Ajzen & Cote, 2008). The TPB posits that individuals are more likely to form intentions when they hold a positive evaluation of the behaviour, perceive social approval or support, and believe they have the necessary ability and control to perform the behaviour (Ajzen, 1991; Ajzen & Cote, 2008).
Over the past three decades, the TPB has been widely applied and validated in numerous empirical studies, particularly in examining intentions to start new ventures (Krueger et al., 2000; Milohnić & Licul, 2025; Mothibi et al., 2024). A substantial body of research has consistently supported the TPB, demonstrating that EI can be effectively predicted by ATB, PBC, and SN (Ilomo & Mwantimwa, 2023; Malebana, 2014; Milohnić & Licul, 2025; Mohd Noor & Malek, 2021). While the TPB has generally received strong empirical support, findings across studies remain somewhat inconsistent regarding the relative influence of its core components on EI.
For instance, Krueger et al. (2000) and Mothibi et al. (2024) found that EI was significantly influenced by ATB and PBC, but not by SN. In contrast, Amrouni and Azouaou (2024) reported that SN had a significant positive effect on EI, while ATB and PBC were not significant predictors. Similarly, Zhang et al. (2015) observed that EI was significantly associated with PBC and SN, but not with ATB. A study by Ezeh et al. (2019) found a significant relationship between EI and PBC only, with no significant association with ATB or SN. Furthermore, Hong et al. (2020) concluded that EI was significantly related to ATB alone, with no meaningful influence from either SN or PBC. Although the influence of ATB, PBC, and SN on EI varies across different contexts, the cumulative evidence affirms the TPB as a robust model for explaining and forecasting EIs and behaviour. Accordingly, the following hypotheses are proposed:
H1. 
Attitude towards behaviour (ATB) has a positive effect on entrepreneurial intention (EI) among students.
H2 
Perceived behavioural control (PBC) has a positive effect on entrepreneurial intention (EI) among students.
H3. 
Subjective norms (SNs) have a positive effect on entrepreneurial intention (EI) among students.

2.2. The Effect of Entrepreneurship Education on Entrepreneurial Intention and Its Antecedents

EE is extensively acknowledged as a key driver in promoting entrepreneurship and preparing students for entrepreneurial careers, making it essential for stimulating entrepreneurial activity (Dinis, 2024; Duong, 2022; Tsaknis et al., 2024). This is because EE adopts a holistic educational approach designed to enhance students’ entrepreneurial knowledge, skills, and attitudes by exposing them to the theoretical foundations, practical applications, and key techniques of entrepreneurship (Çera & Çera, 2020; Dinis, 2024; Srirejeki & Faturokhman, 2020).
The importance of EE in shaping the antecedents of EI and predicting EI has been demonstrated in recent studies using the TPB (Arruda et al., 2023; Duong, 2022; Mothibi et al., 2024; Silesky-Gonzalez et al., 2025; Tsaknis et al., 2024). For instance, Duong (2022) and Silesky-Gonzalez et al. (2025) observed that EE exerted a positive and statistically significant influence on ATB, PBC, and SN, though it did not significantly affect EI. In contrast, Tsaknis et al. (2024) demonstrated that EE significantly impacted EI and PBC, while showing no significant effect on ATB and SN. Similarly, Mothibi et al. (2024), along with Arruda et al. (2023) found that EE had a positive and statistically significant effect on ATB and PBC, but not on SN.
The findings indicate that although EE can strengthen entrepreneurial competencies, promote positive ATB, reinforce perceived social support, and stimulate EIs, its influence may vary across different populations. Therefore, the impact of EE should be examined across diverse contextual settings to inform the planning and delivery of context-specific measures aimed at fostering entrepreneurship. Based on this, the following hypotheses are proposed:
H4. 
Entrepreneurship education (EE) has a positive effect on attitude towards behaviour (ATB) among students.
H5. 
Entrepreneurship education (EE) has a positive effect on perceived behavioural control (PBC) among students.
H6. 
Entrepreneurship education (EE) has a positive effect on subjective norms (SN) among students.
H7. 
Entrepreneurship education (EE) has a positive effect on entrepreneurial intention (EI) among students.
H8. 
Entrepreneurship education (EE) has a positive effect on entrepreneurial behaviour (EB) among students.

2.3. The Effect of Role Models (RMs) on Entrepreneurial Intention and Its Antecedents

The influence of role models (RMs) on individual behaviour can be explained through the lens of the social learning theory, which posits that learning occurs in a social context (Abbasianchavari & Moritz, 2021; Bandura & Walters, 1977). According to social learning theory, individuals observe and internalise the behaviours of those around them, often emulating these behaviours either consciously or unconsciously (Bandura & Walters, 1977). This perspective emphasises that learning is not limited to direct, first-hand experience but also occurs through the power of observation and intention (Edinyang, 2016; Gagnon, 2018; Nowiński & Haddoud, 2019). Individuals who exert such observational influence are often perceived as role models (Abbasianchavari & Moritz, 2021).
In the context of entrepreneurship, RMs are individuals whose actions and experiences shape how others perceive entrepreneurship by enhancing its desirability and perceived legitimacy through their demonstrated behaviour and success (Efrata et al., 2021; Malebana, 2016). Observing such RMs enables individuals to develop the competencies and knowledge necessary to pursue specific behaviours, such as starting and managing a business (Moreno-Gómez et al., 2020; Nowiński & Haddoud, 2019). Furthermore, RMs play a pivotal role in guiding individuals by offering meaningful insights to those pursuing entrepreneurial careers (Saoula et al., 2025).
Several previous studies have employed the TPB as a framework to examine the effect of RMs on EI and its antecedents (Aloulou, 2016; Choukir et al., 2019; Feder & Niţu-Antonie, 2017; Fellnhofer & Mueller, 2018; Hoda et al., 2020; Kusumawardani et al., 2020; Malebana, 2016; Maziriri et al., 2019; Moreno-Gómez et al., 2020; Mothibi et al., 2024; Saoula et al., 2025). The findings of some of these studies indicate that RMs positively impact ATB, PBC, and SN in a statistically significant manner (Choukir et al., 2019; Feder & Niţu-Antonie, 2017; Fellnhofer & Mueller, 2018), as well as on EI (Malebana, 2016; Maziriri et al., 2019). In contrast, other studies report that RMs significantly influenced only SN, with no significant effects on ATB and PBC (Kusumawardani et al., 2020; Mothibi et al., 2024). Aloulou (2016) found that RMs exert a statistically significant influence on PBC and SN, but not on ATB. Similarly, Hoda et al. (2020) reported a significant effect only on PBC, with no significant influence on ATB and SN. In other cases, the effect of RMs on EI was found to be statistically insignificant (Moreno-Gómez et al., 2020; Saoula et al., 2025).
The inconsistent results highlight the importance of continued research to better understand the conditions under which RMs exert the strongest influence on EI, its antecedents, and subsequent EB. Accordingly, the following hypotheses are proposed:
H9. 
Role models (RMs) have a positive effect on attitude towards behaviour (ATB) among students.
H10. 
Role models (RMs) have a positive effect on perceived behavioural control (PBC) among students.
H11. 
Role models (RMs) have a positive effect on subjective norms (SN) among students.
H12. 
Role models (RMs) have a positive effect on entrepreneurial intention (EI) among students.
H13. 
Role models (RMs) have a positive effect on entrepreneurial behaviour (EB) among students.

2.4. The Effect of Risk-Taking Propensity (RTP) on Entrepreneurial Intention and Its Antecedents

Risk-taking propensity is widely acknowledged as an important characteristic of entrepreneurs (Caputo et al., 2025; Gurel et al., 2021), as entrepreneurial efforts to establish new businesses involve significant risk due to the high failure rate of new ventures (Anwar & Saleem, 2019). Entrepreneurial risk-taking entails accepting the financial, psychological, and social uncertainties associated with starting and managing a business (Caputo et al., 2025). Research indicates that individuals who choose entrepreneurship as a career tend to exhibit a higher RTP than those who pursue traditional employment (Anwar & Saleem, 2019; Ilevbare et al., 2022). This suggests that a strong RTP not only contributes to the formation of EI but also motivates individuals to engage in entrepreneurial activities (Gurel et al., 2021; Steenkamp et al., 2024).
The influence of RTP on EI and its antecedents, using the TPB as a guiding framework, has been examined in the literature but our understanding remains limited (Caputo et al., 2025; Farrukh et al., 2018; Gurel et al., 2021; Ilevbare et al., 2022; Mothibi et al., 2025; Munir et al., 2019). Nonetheless, previous studies have suggested that RTP plays a significant role in shaping both EI and its antecedents. In Taiwan, Caputo et al. (2025) found that RTP had a statistically significant effect on ATB and PBC, but no effect on SN. Similarly, Munir et al. (2019), using a Pakistani sample, reported a positive and statistically significant effect of RTP on ATB, but no effect on SN and PBC. Farrukh et al. (2018) found that RTP had a positive and statistically significant effect on PBC; however, its effect on ATB was negative and statistically insignificant. In South Africa, Mothibi et al. (2025) reported that RTP had a positive and statistically significant effect on PBC, EI, and EB. In some studies, RTP was found to significantly influence EI (Gurel et al., 2021; Ilevbare et al., 2022), whereas in others, such as that by Munir et al. (2019), the effect was reported to be statistically insignificant.
The mixed findings suggest that the relationship between RTP and the antecedents of EI is complex and influenced by various contextual factors. Cultural, economic, educational, and methodological differences have likely contributed to these inconsistencies. Therefore, conducting more inclusive and cross-cultural studies is essential to deepen understanding and strengthen the generalisability of findings. Accordingly, the following hypotheses are proposed:
H14. 
Risk-taking propensity (RTP) has a positive effect on attitude towards behaviour (ATB) among students.
H15. 
Risk-taking propensity (RTP) has a positive effect on perceived behavioural control (PBC) among students.

2.5. The Effect of Entrepreneurial Intention and Perceived Behavioural Control on Entrepreneurial Behaviour

EB is understood as the process of identifying, evaluating, and pursuing opportunities (Shane & Venkataraman, 2000). It is a process that begins with the intention to pursue entrepreneurship and culminates in the creation and operation of a business (Ben-Hafaïedh & Ratinho, 2019). Opportunity recognition serves as the initial input in this new venture creation process (Bouarir et al., 2023). Moreover, the capacity to recognise viable entrepreneurial prospects is often associated with a strong intention to launch a venture (Hassan et al., 2020).
According to Ajzen (1991), behavioural intention serves as a reliable predictor of action when individuals have a high degree of volitional control. However, in contexts where volitional control is limited, perceived behavioural control (PBC) is expected to additionally and independently predict behaviour (Ajzen, 1991). This suggests that people are inclined to exert more effort if they believe they have greater control over their actions, and that behaviour is influenced not only by intentions but also by non-motivational factors such as the availability of resources and opportunities. Since EB is not entirely within an individual’s autonomous control, for instance, dealing with regulations, securing financing, and acquiring customers introduces contingencies that extend beyond the full control of the aspiring entrepreneur, PBC is likely to predict behaviour directly, in addition to its indirect effect through intention (Kautonen et al., 2015; Kautonen et al., 2013).
Ajzen’s (1991) TPB has been widely applied across various research contexts to examine the effects of both EI and PBC on EB (Iskandar & Said, 2021; Joensuu-Salo et al., 2020; Kautonen et al., 2015; Linan & Rodríguez-Cohard, 2015; Mothibi et al., 2025; Nergui, 2020; Shiri et al., 2017; Valencia-Arias & Restrepo, 2020). The findings of several studies indicate that both EI and PBC have a statistically significant effect on EB (Kautonen et al., 2015; Mothibi et al., 2025; Nergui, 2020; Shiri et al., 2017; Valencia-Arias & Restrepo, 2020). In contrast, findings from other research show that EB is predominantly shaped by EI alone, with PBC lacking statistical significance (Iskandar & Said, 2021; Joensuu-Salo et al., 2020; Linan & Rodríguez-Cohard, 2015).
Given the limited and inconsistent evidence on the effects of EI and PBC on EB, and the theoretical importance of these relationships, this study seeks to investigate whether EI and PBC directly influence EB among university and TVET college students. Accordingly, the following hypotheses are proposed:
H16. 
Entrepreneurial intention (EI) has a positive effect on entrepreneurial behaviour (EB) among students.
H17. 
Perceived behavioural control (PBC) has a positive effect on entrepreneurial behaviour (EB) among students.

2.6. The Study Model

As shown in Figure 1, the model posits that EE and RM influence EI, its antecedents, and EB. Furthermore, RTP is assumed to affect ATB and PBC. Lastly, both EI and PBC are proposed to have a direct effect on EB.

3. Materials and Methods

3.1. Sampling and Data Collection Approach

The study originally intended to conduct a census that encompasses the full cohort of 702 diploma students in their final year at Tshwane University of Technology (TUT) and Tshwane North TVET College (TNC). The hyperlink containing the questionnaire was sent to all 702 students. However, due to the lack of participation by some students in completing the questionnaire, 496 voluntary responses were received for analysis.
The sample size of 496 respondents is considered adequate, as it exceeds the minimum thresholds recommended for multivariate analyses, thereby ensuring sufficient statistical power (J. F. Hair et al., 2020). Prior to data collection, all the respondents were informed about the purpose of the study and assured of anonymity and completed the informed consent to confirm their willingness to partake in the study. This corresponds to a response rate of 70.7%, with 271 responses from TNC and 225 from TUT, as detailed in Table 1.
Out of the 496 respondents, most (80.4%) were within the 18-to-24-year age range. Participants aged 25 to 34 accounted for 18.2%, while those aged 35 to 44 comprised only 1.4% of the total sample. In terms of gender, females constituted 59% of the respondents, compared to 41% males, highlighting a higher representation of female participants in the study. The study deliberately targeted final-year students from the two institutions in Gauteng, South Africa’s economic hub, because this group is at a critical stage of transitioning from education to employment, making it ideal for assessing entrepreneurial intentions.
Following ethical clearance from both the Tshwane University of Technology Research Ethics Committee and the Department of Higher Education and Training, data collection commenced. The study utilised a structured online questionnaire, completed independently by respondents, to collect primary data pertinent to the study’s aims. In light of the continued impact of the COVID-19 pandemic, this method was considered practical, safe, cost-effective, and user-friendly. Respondents completed the questionnaire by following a hyperlink through their internet browser. They were briefed on the aims of the study and encouraged to take part voluntarily by filling out the questionnaire. Anonymity was fully assured, and all respondents answered an identical set of questions to ensure consistency in data collection.

3.2. Development of Measurement

The study made use of a structured, self-administered online questionnaire for data collection. Measures for ATB, SN, PBC, and EI were adopted from the Entrepreneurial Intention Questionnaire (EIQ) developed by Liñán and Chen (2009), which has been validated in various contexts, including studies by Malebana (2012) in South Africa and Aloulou (2016) in Saudi Arabia. Each construct was measured using multiple items. For illustration, an example item for ATB was “Being an entrepreneur would give me great satisfaction”; for SN: “My family members would approve of my decision to start a business”; for PBC: “I believe I would be completely able to start a business”; and for EI: “I am ready to do anything to be an entrepreneur”.
Items related to RM were adopted from Malebana (2012) and later validated by Mothibi (2018) and Kusumawardani et al. (2020); an example item is “I personally know successful entrepreneurs in my community”. Measures for RTP were drawn from Karimi et al. (2017) and Anwar and Saleem (2019), with an example item “I usually do not stop taking risks because of the fear of failure”. Data on ATB, SN, PBC, EI, RM, and RTP were collected using a five-point scale ranging from 1 = strongly disagree to 5 = strongly agree.
Data on EB and EE were gathered through nominal questions (yes/no format). The EB construct was measured using adapted items from Kautonen et al. (2015) and Farooq (2018), for illustration, an example item was “Have you discussed your product or business idea with potential customers?” The EE construct was measured with items assessing participation in entrepreneurship-related courses or modules; an example item was “Have you attended a module or a course in entrepreneurship?” The use of previously validated measures was intended to enhance the reliability of the questionnaire.

4. Results

4.1. Measurement Model Evaluation

Data were analysed using Partial Least Squares Structural Equation Modelling (PLS-SEM) implemented in SmartPLS 4 (version 4.0.8.3). The analysis began with a thorough evaluation of the measurement model to ensure construct reliability and validity. Reliability was assessed using factor loadings, Cronbach’s alpha, and composite reliability (CR), while convergent validity was established through average variance extracted (AVE). Discriminant validity was confirmed using the Fornell–Larcker criterion, and the heterotrait–monotrait ratio (HTMT).
The factor loadings were assessed based on the guideline recommending a minimum acceptable value of 0.50 (J. F. Hair et al., 2020, 2019). Following the removal of 11 items with insufficient loadings, Table 2 shows that the remaining items had loadings ranging from 0.570 to 0.885, all exceeding the recommended threshold. These retained indicators exhibited strong loadings on their respective constructs and maintained satisfactory internal consistency.
Construct reliability was further confirmed through Cronbach’s alpha (CRA) and composite reliability (CR). As recommended by J. F. Hair et al. (2020), reliability coefficients between 0.70 and 0.90 reflect an acceptable to high level of internal consistency. As presented in Table 2, all latent constructs achieved Cronbach’s alpha (α) and composite reliability (CR) values exceeding the recommended threshold of 0.70, with CRA ranging from 0.721 to 0.922 and CR ranging from 0.781 to 0.938. These results provide strong evidence of internal consistency among the measurement items, confirming that the constructs were reliably captured by the survey instrument.
Convergent validity was examined using the Average Variance Extracted (AVE), which reflects the extent to which a construct explains the variance of its indicators. As recommended by Sarstedt et al. (2017), AVE values of 0.50 or higher indicate adequate convergent validity. As shown in Table 2, all constructs achieved AVE values above this threshold, ranging from 0.524 to 0.683. These results confirm that each construct sufficiently captures the variance of its associated measurement items, thereby demonstrating satisfactory convergent validity (J. F. Hair et al., 2020).
Discriminant validity was first assessed using the Fornell-Larcker criterion, which posits that the square root of the Average Variance Extracted (AVE) for each construct should be greater than its correlations with other constructs (Fornell & Larcker, 1981). As shown in Table 3, the square roots of the AVE values are greater than the corresponding inter-construct correlations, confirming that the model meets the criteria for satisfactory discriminant validity.
To further verify discriminant validity, the heterotrait–monotrait (HTMT) ratio was employed, as recommended by J. Hair and Alamer (2022). HTMT is considered a more stringent criterion for assessing discriminant validity in variance-based SEM (J. Hair & Alamer, 2022). Table 4 presents the HTMT values for each pair of latent constructs. All HTMT values were below the recommended threshold of 0.85 (J. Hair & Alamer, 2022), indicating that the constructs are empirically distinct from one another. These findings provide additional confirmation that the measurement model demonstrates satisfactory discriminant validity.

4.2. Structural Model Evaluation

To evaluate the structural model, J. Hair and Alamer (2022) recommend examining potential collinearity issues, the coefficient of determination (R2), path coefficients (β), and their corresponding t-values using a bootstrapping procedure with 5000 resamples. In addition to these fundamental metrics, researchers are also encouraged to report predictive relevance (Q2) and effect sizes (f2) to ensure a more comprehensive assessment.
Collinearity issues were assessed using the Variance Inflation Factor (VIF), with a threshold value of less than 5, as recommended by Sarstedt et al. (2017). VIF values exceeding this threshold indicate potential multicollinearity among the constructs. As shown in Table 2, all VIF values are below the critical threshold of 5, ranging from 1.00 to 4.116. This indicates the absence of multicollinearity in the research model and supports the validity of the indicators.
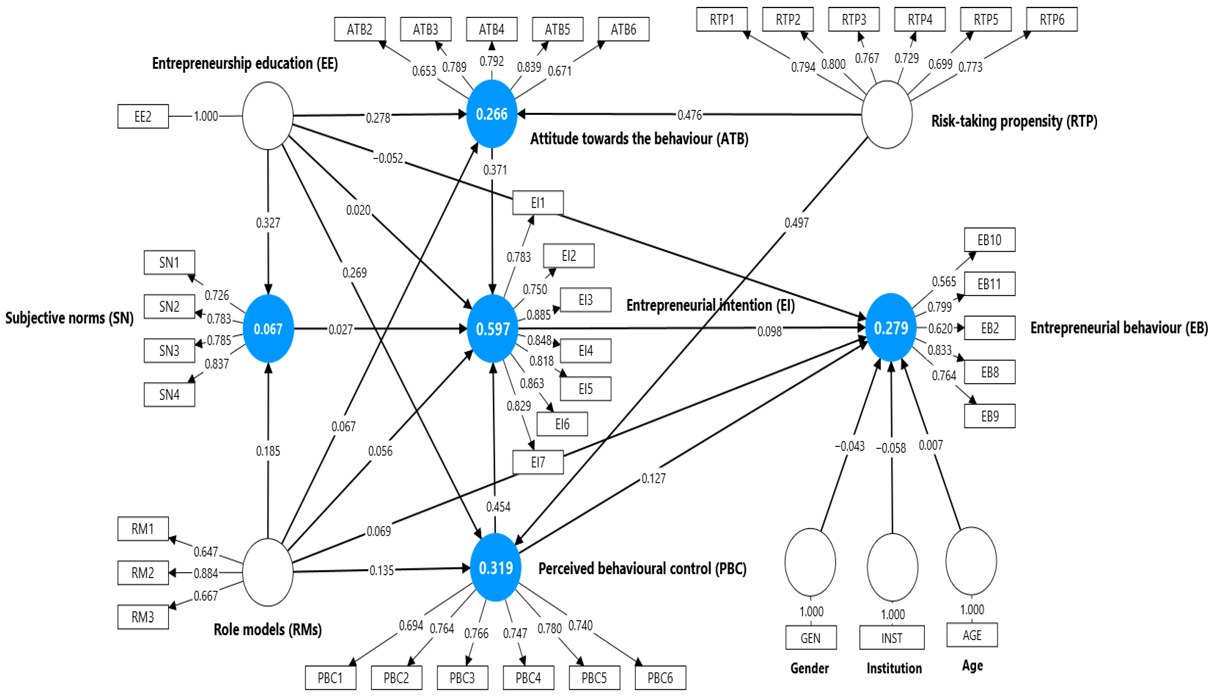
The coefficient of determination (R2) was used to assess the model’s predictive power and to determine the extent to which the independent variables explain variance in the dependent variables. Demographic factors (age, gender, and institution) were included in the structural model as control variables and we tested their effects on EB. As depicted in Figure 2, the exogenous constructs collectively explain 59.7% of the variance in Entrepreneurial Intentions (EI) (R2 = 0.597). Specifically, Entrepreneurship Education (EE), Role Models (RM), and Risk-Taking Propensity (RTP) together account for 26.6% of the variance in Attitude Toward Behaviour (ATB) (R2 = 0.266) and 31.9% of the variance in Perceived Behavioural Control (PBC) (R2 = 0.319). EE and RM alone explain 6.7% of the variance in Subjective Norms (SN) (R2 = 0.067). Furthermore, EE, RM, PBC, and EI collectively explain 27.9% of the variance in Entrepreneurial Behaviour (EB) (R2 = 0.279).
Furthermore, effect sizes (f2) were calculated to assess the individual contribution of each exogenous variable to the R2 value of its corresponding endogenous variable. Following Sarstedt et al. (2017) guidelines, effect sizes are interpreted as minor (f2 = 0.02), moderate (f2 = 0.15), and large (f2 = 0.35). As presented in Table 5, the results show that the exogenous latent variables exhibited varying levels of influence on the endogenous latent variable, with effects ranging from negligible to minor, moderate, and, in some instances, large.
The predictive capability of the structural model was evaluated using Q2 values, which assess the model’s ability to accurately reproduce observed data through the PLS estimation. A Q2 value above zero signifies that the model possesses predictive relevance, while a value below zero indicates a lack thereof (J. Hair & Alamer, 2022). As shown in Table 6, all Q2 values for the endogenous constructs are above zero, ranging from 0.046 to 0.309. This confirms that the model exhibits satisfactory predictive relevance across all constructs.

4.3. Analysis of Structural Paths for Hypothesis Testing

Results from the structural model (Table 7) show that EE has a significant positive effect on ATB (β = 0.278, p < 0.001), PBC (β = 0.269, p < 0.001), and SN (β = 0.327, p < 0.001). These findings suggest that exposure to EE fosters more positive attitudes toward entrepreneurship, strengthens individuals’ confidence in their ability to undertake entrepreneurial tasks, and increases perceived societal expectations to pursue entrepreneurial careers. However, EE does not exert a significant direct effect on EI (β = 0.020, p = 0.370) or EB (β = −0.053, p = 0.100), indicating that its influence operates indirectly through its impact on ATB, PBC, and SN. Accordingly, H4, H5, and H6 are supported, while H7 and H8 are not.
In relation to RM, the structural model results reveal that RM has a significant positive effect on EB (β = 0.070, p < 0.001), PBC (β = 0.135, p = 0.001), and SN (β = 0.185, p < 0.001). These findings suggest that the presence of RMs enhances individuals perceived capability to engage in entrepreneurial tasks and increases the perceived social pressure to pursue entrepreneurship, thereby promoting actual EB. However, RM does not have a significant effect on ATB (β = 0.067, p = 0.055) or EI (β = 0.056, p = 0.053), suggesting that the influence of role models is primarily mediated through PBC and SN rather than direct changes in attitudes or intentions. Accordingly, H10, H11, and H13 are supported, whereas H9 and H12 are not supported.
Findings related to RTP show significant positive effects on both ATB (β = 0.476, p < 0.001) and PBC (β = 0.497, p < 0.001). These findings indicate that individuals with a higher tendency to take risks are more likely to view entrepreneurial activity favourably and feel more capable of successfully performing entrepreneurial tasks. This underscores RTP as a critical personality trait that strengthens key antecedents of entrepreneurial intention. Therefore, H14 and H15 are supported.
Concerning the antecedents of intention, both ATB (β = 0.371, p < 0.001) and PBC (β = 0.454, p < 0.001) have strong, significant effects on EI. These results suggest that individuals who hold favourable attitudes toward entrepreneurship and perceive themselves as capable of executing entrepreneurial tasks are more likely to form strong EIs. In contrast, SN did not significantly influence EI (β = 0.027, p = 0.224), indicating that perceived social pressure does not play a substantial role in intention formation in this context. Accordingly, H1 and H2 are supported, whereas H3 is not supported.
Lastly, both EI (β = 0.096, p < 0.001) and PBC (β = 0.130, p < 0.001) significantly and positively influence EB. Additionally, PBC exerts a strong positive effect on EI (β = 0.454, p < 0.001), reinforcing its dual role in shaping both intention and behaviour. These findings suggest that individuals who feel confident in their entrepreneurial capabilities are more likely to form intentions to start a business and to act on those intentions. Moreover, the results highlight the mediating role of EI in translating antecedents into actual entrepreneurial behaviour. Therefore, H16 and H17 are supported.
In addition to the hypothesised relationships, demographic factors (age, gender, and institution) were included in the structural model as control variables to account for potential confounding effects on entrepreneurial behaviour. The results indicate that age (β = 0.007, p = 0.363) and gender (β = −0.042, p = 0.246) did not have a significant influence on entrepreneurial behaviour. Institution (β = −0.058, p = 0.069) also showed no significant effect, although the relationship was marginal. These findings suggest that entrepreneurial behaviour in this study was not explained by demographic characteristics but rather by the theoretical constructs under investigation.

5. Discussion

The purpose of this study was to examine the effects of EE and role RMs on EI, its antecedents, and subsequent EB among university and TVET college students. In addition, the study investigated the effect of RTP on ATB and PBC, as well as the direct influence of both EI and PBC on EB.
The findings showed that EE had a positive and significant effect on ATB, PBC, and SN; however, its direct effect on both EI and EB was found to be insignificant. These results align with those of Duong (2022) and Silesky-Gonzalez et al. (2025) who found that EE had a positive and statistically significant effect on ATB, PBC, and SN, but not on EI. However, the findings partially contradict those of Tsaknis et al. (2024) who reported that EE had a statistically significant effect on EI and PBC, but not on ATB or SN. These findings suggest that exposure to EE can enhance students’ confidence in their ability to perform entrepreneurial tasks, foster positive attitudes toward pursuing an entrepreneurial career, and increase their perception of social support or pressure to engage in entrepreneurial activity. The lack of a direct effect of EE on both EI and EB suggests that EE plays a preparatory role by shaping key psychological factors (ATB, PBC, and SN), which, in line with the TPB, mediate the relationship between external influences such as EE and the formation of intention. This highlights that the role of EE is more indirect than direct, extending previous findings by clarifying its function within the TPB framework.
The findings indicate that RMs have a positive and significant effect on PBC, SN, and EB, while their effect on ATB and EI was found to be insignificant. These findings support previous studies showing that RMs have a significant effect on PBC and SN, but not on ATB (Aloulou, 2016) or EI (Moreno-Gómez et al., 2020; Saoula et al., 2025). These findings suggest that exposure to RMs can increase individuals’ confidence and perceived capability to start a business, enhance their perceived sense of prevailing social support or approval for entrepreneurial activity, and motivate actual enactment of EB, possibly through inspiration, informal guidance, or access to networks. However, the findings of this study contradict previous research that reported a statistically significant effect of RMs on ATB, PBC, and SN (Choukir et al., 2019; Feder & Niţu-Antonie, 2017; Fellnhofer & Mueller, 2018), as well as on EI (Malebana, 2016; Maziriri et al., 2019). The lack of a significant effect of RMs on both ATB and EI may be attributed to contextual factors, such as the perceived relevance and accessibility of role models, and highlights that the influence of RMs may operate primarily through behavioural and social pathways (PBC, SN, and EB) rather than directly shaping attitudes or intentions. This provides a deeper theoretical understanding of how RMs function within the TPB framework among the study population.
The findings of this study further revealed RTP has a positive and significant effect on both ATB and PBC. These results align with those of Caputo et al. (2025), who also found a statistically significant effect of RTP on ATB and PBC. However, they contradict studies reporting an insignificant effect of RTP on PBC (Munir et al., 2019) and on ATB (Farrukh et al., 2018). These findings suggest that individuals with a higher propensity to take risks tend to have more positive attitudes toward EB and feel greater control over their ability to perform such behaviour. In other words, RTP plays an important role in shaping both the mindset and perceived capability needed to engage in entrepreneurship.
Additionally, the results indicate that both ATB and PBC have a positive and significant effect on EI, whereas SN do not. These findings corroborate prior research that reported significant effects of ATB and PBC on EI, but found no significant effect of SN (Krueger et al., 2000; Mothibi et al., 2024). These results suggest that an individual’s ATB and their perceived ability to perform entrepreneurial activities are more critical drivers of EI than external social expectations. In contrast, studies such as that by Amrouni and Azouaou (2024) reported that SN had a significant positive effect on EI, while ATB and PBC were not significant predictors.
Regarding the effect of both EI and PBC on EB, the study found that both variables have a significant positive influence on EB. Demographic variables had no effect on EB. These findings corroborate those of previous studies that reported a significant effect of both EI and PBC on EB (Kautonen et al., 2015; Mothibi et al., 2025; Nergui, 2020; Shiri et al., 2017; Valencia-Arias & Restrepo, 2020). However, the results contradict the findings of other studies, which reported that EB is significantly influenced by EI only, with no significant effect from PBC (Iskandar & Said, 2021; Joensuu-Salo et al., 2020; Linan & Rodríguez-Cohard, 2015). The significant positive effects of both EI and PBC on EB suggest that EI alone may be insufficient to drive entrepreneurial action, particularly among student populations who often face structural and resource-related constraints. In such contexts, PBC plays a crucial role by reflecting students’ confidence in their ability to overcome obstacles and engage in entrepreneurial activities.

6. Conclusions

The findings of this study have shown that both EE, RTP and RMs shape the formation of EI by impacting its antecedents. While the results indicate that EE does not have a direct impact on EI and EB, RM also did not influence EI but had a positive effect on EB. In line with some of the past studies, SN had no relationship with EI while PBC and ATB impacted EI positively. Additionally, both EI and PBC were positively related to EB. By integrating EE, RTP and RMs into the TPB, this study has shed light on how these variables interact in shaping ATB, SN and PBC and ultimately how they determine EI and EB. The results imply that there is a need to widen exposure to EE to change the antecedents of EI. The learning environment should be practice-oriented and involve start-up activities that stimulate RTP. The learning environment that promotes risk-taking behaviour would lead to positive changes in ATB and PBC. More efforts should be directed at changing societal perceptions of failure to help encourage risk-taking behaviour. These efforts should emphasise valuable lessons that are associated with failure. Higher education institutions, in collaboration with the government, should provide some seed funding for students to experiment with their ideas. This will build students’ confidence in their ability to start their own ventures. Entrepreneurship educators should invite local entrepreneurs as guest speakers to help in changing the antecedents of EI and stimulate EB. These local entrepreneurs while serving as role models, they should augment theoretical learning and showcase what it takes to launch, manage and grow a new venture. Exposure to successful entrepreneurial RMs is vital to stimulate positive entrepreneurial attitudes and strengthen PBC. Interacting with successful entrepreneurs from one’s immediate environment would increase the perceived social pressure to embark on an entrepreneurial journey. The positive association between PBC, EI and EB signals the need for policymakers and entrepreneurship educators to exert more efforts towards increasing the percentage of individuals with strong EI and PBC. Thus, government institutions mandated to support small businesses should increase their visibility, access and reach of their programmes to facilitate the translation of EI into EB in the form of new ventures. This will lessen the foreseeable impediments to starting a business and therefore, lay the foundation for the formation of EI and strengthen individuals’ confidence in their ability to successfully launch new ventures.

7. Study Limitations and Directions for Future Research

The present research recognises a number of limitations that warrant consideration. First, the use of cross-sectional data captures variables from only one time frame, restricting the capacity to assess changes or infer causal relationships. Future research could address this gap by employing longitudinal designs to track how EIs develop and translate into actual behaviour over time. Second, the failure to conduct the full census of TVET college and university students from Gauteng limits the generalisability of the findings to the broader student population in South Africa. Future studies should replicate this research in other provinces to enable comparative analyses across diverse regions and participant groups, thereby enhancing the robustness and applicability of the findings. Although EI and PBC were found to significantly influence EB, the current study did not confirm a causal link between intention, perceived control, and actual entrepreneurial behaviour due to the cross-sectional design. Finally, while this study examined the direct effects of key constructs, it did not explore potential mediators or moderators that could offer deeper insights into the mechanisms through which EE, RMs, and RTP influence EI and EB. Future research should consider including such variables to enhance the comprehension of entrepreneurial development.

Author Contributions

Conceptualisation, N.H.M. and M.J.M.; methodology, N.H.M.; software, N.H.M.; validation, M.J.M.; formal analysis, N.H.M.; investigation, N.H.M.; data curation, N.H.M.; writing—original draft, N.H.M.; writing—review and editing, M.J.M.; visualisation, N.H.M. and M.J.M.; supervision, M.J.M.; funding acquisition, N.H.M. All authors have read and agreed to the published version of the manuscript.

Funding

This research received no external funding.

Institutional Review Board Statement

The study was conducted in accordance with the Declaration of Helsinki, and approved by the Research Ethics Committee of Tshwane University of Technology (protocol code REC2022/06/021 and approved on 8 August 2022).

Informed Consent Statement

Informed consent was obtained from all subjects involved in the study.

Data Availability Statement

The original contributions presented in this study are included in the article. Further enquiries can be directed to the corresponding author.

Conflicts of Interest

The authors declare no conflict of interest.

References

  1. Abbasianchavari, A., & Moritz, A. (2021). The impact of role models on entrepreneurial intentions and behavior: A review of the literature. Management Review Quarterly, 71(1), 1–40. [Google Scholar] [CrossRef]
  2. Ajzen, I. (1991). The theory of planned behavior. Organizational Behavior and Human Decision Processes, 50(2), 179–211. [Google Scholar] [CrossRef]
  3. Ajzen, I. (2011). The theory of planned behaviour: Reactions and reflections. Psychology and Health, 26(9), 1113–1127. [Google Scholar] [CrossRef]
  4. Ajzen, I. (2012). The theory of planned behavior. Handbook of Theories of Social Psychology, 1, 438–459. [Google Scholar]
  5. Ajzen, I., & Cote, N. G. (2008). Attitudes and the prediction of behavior. Attitudes and Attitude Change, 13, 289–305. [Google Scholar]
  6. Al-Omar, S., Alalawneh, A., & Harb, A. (2024). The impact of entrepreneurship education on entrepreneurial intention: The moderating role of perceived governmental support. Education + Training, 66(7), 777–800. [Google Scholar] [CrossRef]
  7. Aloulou, W. J. (2016). Predicting entrepreneurial intentions of final year Saudi university business students by applying the theory of planned behavior. Journal of Small Business and Enterprise Development, 23(4), 142–1164. [Google Scholar] [CrossRef]
  8. Amrouni, A., & Azouaou, L. (2024). Determinant factors of entrepreneurial intention within generation Z students: Case of Koléa university campus in Algeria. European Journal of Management Issues, 32(1), 30–43. [Google Scholar] [CrossRef]
  9. Antoncic, J. A., Antoncic, B., Gantar, M., Hisrich, R. D., & Marks, L. J. (2018). Risk-taking propensity and entrepreneurship: The role of power distance. Journal of Enterprising Culture, 26(1), 1–26. [Google Scholar] [CrossRef]
  10. Anwar, I., Jamal, M. T., & Saleem, I. (2021). Traits and entrepreneurial intention: Testing the mediating role of entrepreneurial attitude and self-efficacy. Journal for International Business and Entrepreneurship Development, 13(1), 40–59. [Google Scholar] [CrossRef]
  11. Anwar, I., & Saleem, I. (2019). Exploring entrepreneurial characteristics among university students: An evidence from India. Asia Pacific Journal of Innovation and Entrepreneurship, 13(3), 282–295. [Google Scholar] [CrossRef]
  12. Arruda, C., Burcharth, A., Barcellosta, E. P., & Lourencini, S. P. (2023). Impacts of entrepreneurial education on brazilian higher education students: An empirical study comparing required and elective disciplines. Entrepreneurship and Small Business Journal, 12, 1–19. [Google Scholar]
  13. Bandura, A., & Walters, R. H. (1977). Social learning theory. Prentice Hall. [Google Scholar]
  14. Ben-Hafaïedh, C., & Ratinho, T. (2019). Entrepreneurial behaviour and effectuation: An examination of team formation processes. In Entrepreneurial behaviour: Individual, contextual and microfoundational perspectives (pp. 91–118). Springer International Publishing. [Google Scholar]
  15. Bouarir, H., Diani, A., Boubker, O., & Rharzouz, J. (2023). Key determinants of women’s entrepreneurial intention and behavior: The role of business opportunity recognition and need for achievement. Administrative Sciences, 13(2), 2–19. [Google Scholar] [CrossRef]
  16. Caputo, A., Nguyen, V. H. A., & Delladio, S. (2025). Risk-taking, knowledge, and mindset: Unpacking the antecedents of entrepreneurial intention. International Entrepreneurship and Management Journal, 21(1), 1–48. [Google Scholar] [CrossRef]
  17. Choukir, J., Aloulou, W. J., Ayadi, F., & Mseddi, S. (2019). Influences of role models and gender on Saudi Arabian freshman students’ entrepreneurial intention. International Journal of Gender and Entrepreneurship, 11(2), 186–206. [Google Scholar] [CrossRef]
  18. Çera, G., & Çera, E. (2020). Intention to start a business and entrepreneurship education programme: A pre and post programme research design. Journal of Enterprising Communities: People and Places in the Global Economy, 14(4), 603–619. [Google Scholar]
  19. Dinis, A. (2024). The impact of entrepreneurship education on students’ desirability and intentions to pursue an entrepreneurial career: A study in general and vocational secondary schools of Cabo Verde. Journal of Innovation and Entrepreneurship, 13(1), 2–27. [Google Scholar] [CrossRef]
  20. Dong, X., Tang, C., Lian, Y., & Tang, D. (2020). What entrepreneurial followers at the start-up stage need from entrepreneurship cultivation: Evidence from Western China. Frontiers in Psychology, 10, 1309. [Google Scholar] [CrossRef]
  21. Duong, C. D. (2022). Exploring the link between entrepreneurship education and entrepreneurial intentions: The moderating role of educational fields. Education + Training, 67(7), 869–891. [Google Scholar] [CrossRef]
  22. Edinyang, S. D. (2016). The significance of social learning theories in the teaching of social studies education. International Journal of Sociology and Anthropology Research, 2(1), 40–45. [Google Scholar]
  23. Efrata, T. C., Dwi Radianto, W. E., & Effendy, J. A. (2021). The influence of role models on entrepreneurial intention: Does individual innovativeness matter? Journal of Asian Finance, Economics and Business, 8, 339–352. [Google Scholar]
  24. Ezeh, P. C., Nkamnebe, A. D., & Omodafe, U. P. (2019). Determinants of entrepreneurial intention among undergraduates in a Muslim community. Management Research Review, 43(8), 1013–1030. [Google Scholar] [CrossRef]
  25. Farooq, M. S. (2018). Modelling the significance of social support and entrepreneurial skills for determining entrepreneurial behaviour of individuals: A structural equation modelling approach. World Journal of Entrepreneurship, Management and Sustainable Development, 14(3), 242–266. [Google Scholar] [CrossRef]
  26. Farrukh, M., Alzubi, Y., Shahzad, I. A., Waheed, A., & Kanwal, N. (2018). Entrepreneurial intentions: The role of personality traits in perspectiveof theory of planned behaviour. Asia Pacific Journal of Innovation and Entrepreneurship, 12(3), 399–414. [Google Scholar] [CrossRef]
  27. Fatoki, O. (2020). Determinants of sustainability-oriented entrepreneurial intentions of university students. Southern African Business Review, 46(1), 1–27. [Google Scholar] [CrossRef]
  28. Feder, E. S., & Niţu-Antonie, R. D. (2017). Connecting gender identity, entrepreneurial training, role models and intentions. International Journal of Gender and Entrepreneurship, 9(1), 87–108. [Google Scholar] [CrossRef]
  29. Fellnhofer, K., & Mueller, S. (2018). “I Want to Be Like You!”: The influence of role models on entrepreneurial intention. Journal of Enterprising Culture, 26(2), 113–153. [Google Scholar] [CrossRef]
  30. Ferdousi, F., Rahman, M. Z., & Qamruzzaman, M. (2025). The role of businesseducation in shaping entrepreneurial intentions: Examining psychological and contextual determinants among university students in Bangladesh. Frontiers in Education, 10, 1536604. [Google Scholar] [CrossRef]
  31. Fornell, C., & Larcker, D. F. (1981). Structural equation models with unobservable variables and measurement error: Algebra and statistics. Journal of Marketing Research, 18, 382–388. [Google Scholar] [CrossRef]
  32. Gagnon, A. (2018). Extending social learning theory to explain victimization among gang and ex-gang offenders. International Journal of Offender Therapy and Comparative Criminology, 62(13), 4124–4141. [Google Scholar] [CrossRef]
  33. Gurel, E., Madanoglu, M., & Altinay, L. (2021). Gender, risk-taking and entrepreneurial intentions: Assessing the impact of higher education longitudinally. Education + Training, 63(5), 777–792. [Google Scholar] [CrossRef]
  34. Hair, J., & Alamer, A. (2022). Partial least squares structural equation modeling (PLS-SEM) in second language and education research: Guidelines using an applied example. Research Methods in Applied Linguistics, 1(3), 1–19. [Google Scholar] [CrossRef]
  35. Hair, J. F., Howard, M. C., & Nitzl, C. (2020). Assessing measurement model quality in PLS-SEM using confirmatory composite analysis. Journal of Business Research, 109, 101–110. [Google Scholar] [CrossRef]
  36. Hair, J. F., Risher, J. J., Sarstedt, M., & Ringle, C. M. (2019). When to use and how to report the results of PLS-SEM. European Business Review, 31(1), 2–24. [Google Scholar] [CrossRef]
  37. Hassan, A., Saleem, I., Anwar, I., & Hussain, S. A. (2020). Entrepreneurial intention of Indian university students: The role of opportunity recognition and entrepreneurship education. Education + Training, 62(7/8), 843–861. [Google Scholar] [CrossRef]
  38. Hoda, N., Ahmad, N., Ahmad, M., Kinsara, A., Mushtaq, A. T., Hakeem, M., & Al-Hakami, M. (2020). Validating the entrepreneurial intention model on the university students in Saudi Arabia. Journal of Asian Finance, Economics and Business, 7(11), 469–477. [Google Scholar]
  39. Hong, L. M., Sha’ari, M. A. A. H., Zulkiffli, W. F. W., Aziz, R. C., & Ismail, M. (2020). Determinant factors that influence entrepreneurial intention among students in Malaysia. Journal of Macromarketing, 22(1), 80–86. [Google Scholar] [CrossRef]
  40. Ilevbare, F. M., Ilevbare, O. E., Adelowo, C. M., & Oshorenua, F. P. (2022). Social support and risk-taking propensity as predictors of entrepreneurial intention among undergraduates in Nigeria. Asia Pacific Journal of Innovation and Entrepreneurship, 16(2), 90–107. [Google Scholar] [CrossRef]
  41. Ilomo, M., & Mwantimwa, K. (2023). Entrepreneurial intentions of undergraduate students: The moderating role of entrepreneurial knowledge. International Journal of Entrepreneurial Knowledge, 11(1), 14–34. [Google Scholar] [CrossRef]
  42. Iskandar, D. D., & Said, I. N. (2021). The effect on entrepreneurship student program on student’s entrepreneurial behavior in Indonesia. Management Science Letters, 11, 1205–1210. [Google Scholar] [CrossRef]
  43. Joensuu-Salo, S., Viljamaa, A., & Varamäki, E. (2020). Do intentions ever die? The temporal stability of entrepreneurial intention and link to behavior. Education + Training, 62(3), 325–338. [Google Scholar] [CrossRef]
  44. Karimi, S., Biemans, H., Mahdei, K. N., Lans, T., Chizari, M., & Mulder, M. (2017). Testing the relationship between personality characteristics, contextual factors and entrepreneurial intentions in a developing country. International Journal of Psychology, 52(3), 227–240. [Google Scholar] [CrossRef] [PubMed]
  45. Karimi, S., Biemans, H. J., Lans, T., Chizari, M., & Mulder, M. (2014). Effects of role models and gender on students’ entrepreneurial intentions. European Journal of Training and Development, 38(8), 694–727. [Google Scholar] [CrossRef]
  46. Kautonen, T., Van Gelderen, M., & Fink, M. (2015). Robustness of the theory of planned behavior in predicting entrepreneurial intentions and actions. Entrepreneurship Theory and Practice, 39(3), 655–674. [Google Scholar] [CrossRef]
  47. Kautonen, T., Van Gelderen, M., & Tornikoski, E. T. (2013). Predicting entrepreneurial behaviour: A test of the theory of planned behaviour. Applied Economics, 45(6), 697–707. [Google Scholar] [CrossRef]
  48. Keelson, S. A., Addo, J. O., Kwarteng, K., & Amoah, J. (2025). The role of innovation in fostering entrepreneurial mindset among TVET students. African Journal of Applied Research, 11(1), 285–305. [Google Scholar] [CrossRef]
  49. Krueger, N., Jr., Reilly, M. D., & Carsrud, A. L. (2000). Competing models of entrepreneurial intentions. Journal of Business Venturing, 15(5–6), 411–432. [Google Scholar] [CrossRef]
  50. Kusumawardani, K. A., Widyantoe, H. A., & Deva, I. P. L. I. (2020). Understanding the entrepreneurial intention of female entrepreneurs in the Balinese tourism industry: Superman is dead. International Journal of Research in Business and Social Science, 9(1), 63–79. [Google Scholar] [CrossRef]
  51. Lavelle, B. (2019). Entrepreneurship education’s impact on entrepreneurial intention using the theory of planned behavior: Evidence from chinese vocational college students. Entrepreneurship Education and Pedagogy, 4(1), 30–51. [Google Scholar] [CrossRef]
  52. Linan, F., & Rodríguez-Cohard, J. C. (2015). Assessing the stability of graduates’ entrepreneurial intention and exploring its predictive capacity. Academia Revista Latinoamerica de Administracion, 28(1), 77–98. [Google Scholar] [CrossRef]
  53. Liñán, F., & Chen, Y. W. (2009). Development and cross-cultural application of a specific instrument to measure entrepreneurial intentions. Entrepreneurship Theory and Practice, 33(3), 593–617. [Google Scholar] [CrossRef]
  54. Liñán, F., Nabi, G., & Krueger, N. (2013). British and Spanish entrepreneurial intentions: A comparative study. Revista de Economía Mundial, 33(1), 73–103. [Google Scholar] [CrossRef]
  55. Liñán, F., & Santos, F. J. (2007). Does social capital affect entrepreneurial intentions? International Advances in Economic Research, 13(4), 443–453. [Google Scholar] [CrossRef]
  56. Mahlaole, S. T., & Malebana, M. J. (2021). The effects of entrepreneurship education on students’ entrepreneurial intentions at a South African university of technology. Journal of Entrepreneurship Education, 24(2), 1–16. [Google Scholar]
  57. Malebana, M. J. (2012). Entrepreneurial intent of final-year commerce students in the rural provinces of South Africa [Ph.D. thesis, University of South Africa]. [Google Scholar]
  58. Malebana, M. J. (2014). Entrepreneurial intentions of South African rural university students: A test of the theory of planned behaviour. Journal of Economics and Behavioral Studies, 6(2), 130–143. [Google Scholar] [CrossRef]
  59. Malebana, M. J. (2016). The influencing role of social capital in the formation of entrepreneurial intention. Southern African Business Review, 20(1), 51–70. [Google Scholar] [CrossRef]
  60. Malebana, M. J., & Mothibi, N. H. (2023). Relationship between prior entrepreneurship exposure and entrepreneurial intention among secondary school learners in Gauteng, South Africa. Journal of Innovation and Entrepreneurship, 12(1), 43. [Google Scholar] [CrossRef]
  61. Maulida, F. H., Noviani, L., & Sudarno, S. (2024). Exploring entrepreneurial intentions among vocational high school graduates: The impact of entrepreneurial knowledge and attitude. Indonesian Journal of Social Research (IJSR), 6(2), 77–91. [Google Scholar] [CrossRef]
  62. Maziriri, E. T., Mapuranga, M., Maramura, T. C., & Nzewi, O. I. (2019). Navigating on the key drivers for a transition to a green economy: Evidence from women entrepreneurs in South Africa. Entrepreneurship And Sustainability Issues, 7(2), 1686–1703. [Google Scholar] [CrossRef] [PubMed]
  63. Milohnić, I., & Licul, I. (2025). The factors influencing students’ entrepreneurial intentions: An analysis using the theory of planned behavior. Ekonomski Horizonti, 27(1), 79–95. [Google Scholar] [CrossRef]
  64. Mohd Noor, N. H., & Malek, E. N. (2021). An application of theory of planned behavior in determining student entrepreneurship intention. Jurnal Intelek, 16(1), 207–214. [Google Scholar] [CrossRef]
  65. Moreno-Gómez, J., Gómez-Araujo, E., & Castillo-De Andreis, R. (2020). Parental role models and entrepreneurial intentions in Colombia: Does gender play a moderating role? Journal of Entrepreneurship in Emerging Economies, 12(3), 413–429. [Google Scholar] [CrossRef]
  66. Mothibi, N. H. (2018). Determinants of entrepreneurial intentions in Mamelodi, South Africa [Master’s thesis, Tshwane University of Technology]. [Google Scholar]
  67. Mothibi, N. H., & Malebana, M. J. (2019). Determinants of entrepreneurial intentions of secondary school learners in Mamelodi, South Africa. Academy of Entrepreneurship Journal, 25(2), 1–14. [Google Scholar]
  68. Mothibi, N. H., Malebana, M. J., & Rankhumise, E. M. (2024). Munificent environment factors influencing entrepreneurial intention and behaviour: The moderating role of risk-taking propensity. Administrative Sciences, 14(9), 230. [Google Scholar] [CrossRef]
  69. Mothibi, N. H., Malebana, M. J., & Rankhumise, E. M. (2025). Determinants of entrepreneurial behaviour among vocational college and university students in Gauteng, South Africa: A theory of planned behaviour perspective. Sustainability, 17(9), 4175. [Google Scholar] [CrossRef]
  70. Munir, H., Jianfeng, C., & Ramzan, S. (2019). Personality traits and theory of planned behavior comparison of entrepreneurial intentions between an emerging economy and a developing country. International Journal of Entrepreneurial Behavior & Research, 25(3), 554–580. [Google Scholar] [CrossRef]
  71. Ndofirepi, T. M. (2020). How spatial contexts, institutions and self-identity affect entrepreneurial intentions. Journal of Entrepreneurship in Emerging Economies, 5(2), 153–174. [Google Scholar] [CrossRef]
  72. Ndofirepi, T. M., & Rambe, P. (2017). Entrepreneurship education and its impact on the entrepreneurship career intentions of vocational education students. Problems and Perspectives in Management, 15(1), 191–199. [Google Scholar] [CrossRef]
  73. Nergui, E. (2020). The translation of entrepreneurial intention into behavior. Economic Research, 70(2), 125–137. [Google Scholar]
  74. Nowiński, W., & Haddoud, M. Y. (2019). The role of inspiring role models in enhancing entrepreneurial intention. Journal of Business Research, 96, 183–193. [Google Scholar] [CrossRef]
  75. Otache, I. (2019). Enhancing the effectiveness of entrepreneurship education: The role of entrepreneurial lecturers. Education and Training, 61(7/8), 918–939. [Google Scholar] [CrossRef]
  76. Peng, L., Lei, S., Guo, Y., & Qiu, F. (2020). How can leader humor enhance subordinates’ service creativity? The moderator of subordinates’ SFIT and the mediator of role modeling. Leadership and Organization Development Journal, 41(6), 865–882. [Google Scholar] [CrossRef]
  77. Razak, N. A., Marmaya, N. H., Bte, N. M., Wee, M. F., Arham, A. F., Sa’ari, J. R., Harun, H., & Nordin, N. (2020). Causal inferences—Risk-taking propensity relationship towards entrepreneurial intention among millennials. International Journal of Academic Research in Business and Social Sciences, 10(3), 775–786. [Google Scholar] [CrossRef]
  78. Saoula, O., Abid, M. F., Ahmad, M. J., & Shamim, A. (2025). What drives entrepreneurial intentions? Interplay between entrepreneurial education, financial support, role models and attitude towards entrepreneurship. Asia Pacific Journal of Innovation and Entrepreneurship, 19(2), 128–148. [Google Scholar] [CrossRef]
  79. Sarstedt, M., Ringle, C. M., & Hair, J. F. (2017). Partial least squares structural equation modeling. In Handbook of market research (pp. 587–632). Springer International Publishing. [Google Scholar]
  80. Shane, S., & Venkataraman, S. (2000). The promise of enterpreneurship as a field of research. Academy of Management Review, 25(1), 217–226. [Google Scholar] [CrossRef]
  81. Shiri, N., Mirakzadeh, A. A., & Zarafshani, K. (2017). Promoting entrepreneurial behavior among agricultural students: A two-step approach to structural equation modeling. International Journal of Agricultural Management and Development, 7(2), 211–221. [Google Scholar]
  82. Silesky-Gonzalez, E., Lezcano-Calderon, Y., & Mora-Cruz, A. (2025). Effects of education for entrepreneurship and entrepreneurial intention in university students. International Entrepreneurship and Management Journal, 21(1), 26. [Google Scholar] [CrossRef]
  83. Sorakraikitikul, M., Bunkaewsuk, P., & Kumjumpa, P. (2024). Exploring entrepreneurship among Thai college students through the lens of theory of planned behaviour. Cogent Business and Management, 11(1), 2396524. [Google Scholar] [CrossRef]
  84. Srirejeki, K., & Faturokhman, A. (2020). An experimental study on the effectiveness of entrepreneurship education. Economy Transdisciplinarity Cognition, 23(1), 116–125. [Google Scholar]
  85. Statistics South Africa. (2025). Quarterly labour force survey: Quarter 1: 2025. Available online: https://www.statssa.gov.za/publications/P0211/P02111stQuarter2025.pdf (accessed on 30 May 2025).
  86. Steenkamp, A., Meyer, N., & Bevan-Dye, A. L. (2024). Self-esteem, need for achievement, risk-taking propensity and consequent entrepreneurial intentions. The Southern African Journal of Entrepreneurship and Small Business Management, 16(1), 753. [Google Scholar] [CrossRef]
  87. Tsaknis, P. A., Sahinidis, A. G., & Kavagia, C. A. (2024). Entrepreneurship education reveals antecedents of intention: What really matters? Development and Learning in Organizations: An International Journal, 38(1), 27–30. [Google Scholar] [CrossRef]
  88. Valencia-Arias, A., & Restrepo, L. A. M. (2020). Entrepreneurial intentions among engineering students: Applying a theory of planned behavior perspective. Periodica Polytechnica Social and Management Sciences, 28(1), 59–69. [Google Scholar] [CrossRef]
  89. Wijayanti, V. C., & Noviani, L. N. (2025). Exploring the impact of university support and theory of planned behavior on entrepreneurial intentions: A mediated model analysis. Al-Ishlah: Jurnal Pendidikan, 17(1), 192–206. [Google Scholar] [CrossRef]
  90. Yang, J. H. (2017). The effect of role model and entrepreneurship education on entrepreneurial intention of Korean Juvenil. Asia-Pacific Journal of Business Venturing and Entrepreneurship, 12(2), 1–11. [Google Scholar] [CrossRef]
  91. Yasin, N., & Khansari, Z. (2021). Evaluating the impact of social enterprise education on students’ enterprising characteristics in the United Arab Emirates. Education + Training, 63(6), 872–905. [Google Scholar] [CrossRef]
  92. Zhang, P., Wang, D. D., & Owen, C. L. (2015). A study of entrepreneurial intention of university students. Entrepreneurship Research Journal, 5(1), 61–82. [Google Scholar] [CrossRef]
Figure 1. Conceptual framework outlining the hypothesised relationships. Source: Developed by the authors from Ajzen (1991).
Figure 1. Conceptual framework outlining the hypothesised relationships. Source: Developed by the authors from Ajzen (1991).
Admsci 15 00374 g001
Figure 2. Structural model displaying path coefficients and indicator loadings.
Figure 2. Structural model displaying path coefficients and indicator loadings.
Admsci 15 00374 g002
Table 1. Participant demographic overview.
Table 1. Participant demographic overview.
VariableCategoryFrequencyPercentage (%)
GenderMale20341
Female29359
Total496100
Age Group18–24 years39980.4
25–34 years9018.2
35 years and above71.4
Total496100
InstitutionTUT22545
TNC27155
Total496100
Table 2. Summary results of measurement model quality.
Table 2. Summary results of measurement model quality.
Latent VariablesIndicatorsLoadingsVIFCRACRAVE
Attitude towards the behaviour ATB20.6531.2840.8050.8660.566
ATB30.7891.682
ATB40.7921.861
ATB50.8392.228
ATB60.6711.432
Risk-taking propensityRTP10.7941.8540.8560.8920.579
RTP20.8001.886
RTP30.7671.760
RTP40.7291.681
RTP50.6991.728
RTP60.7731.884
Subjective normsSN10.7261.5950.7910.8640.614
SN20.7831.839
SN30.7851.596
SN40.8371.918
Role modelsRM10.6471.2460.7210.7810.548
RM20.8841.215
RM30.6671.221
Entrepreneurship educationEE1.0001.0001.0001.0001.000
Perceived behavioural control PBC10.6941.5670.8440.8840.561
PBC20.7641.816
PBC30.7661.664
PBC40.7471.709
PBC50.7801.903
PBC60.7401.678
Entrepreneurial intention EI10.7832.1520.9220.9380.683
EI20.7502.027
EI30.8853.581
EI40.8483.055
EI50.8182.609
EI60.8634.116
EI70.8293.235
Entrepreneurial behaviourEB110.5651.231
EB100.7991.6390.7670.8430.524
EB20.6201.340
EB80.8331.943
EB90.7641.551
Source(s): Table created by authors using SmartPLS4.
Table 3. Discriminant validity (Fornell–Larcker criterion).
Table 3. Discriminant validity (Fornell–Larcker criterion).
ATBEBEEEIPBCRMRTPSN
ATB0.75
EB0.370.72
EE0.140.051.00
EI0.680.450.140.83
PBC0.610.470.150.710.75
RM0.200.280.190.270.280.74
RTP0.490.490.000.560.530.240.76
SN0.460.140.180.340.280.210.210.78
Source(s): Table created by authors using SmartPLS4.
Table 4. Discriminant validity (heterotrait–monotrait ratio).
Table 4. Discriminant validity (heterotrait–monotrait ratio).
ATBEBEEEIPBCRMRTPSN
ATB
EB0.455
EE0.1620.096
EI0.7780.5300.151
PBC0.7400.5800.1630.788
RM0.2610.3780.2570.2920.341
RTP0.5740.5870.0480.6040.5970.286
SN0.5710.1830.2020.3880.3310.3070.247
Source(s): Table created by authors using SmartPLS4.
Table 5. Effect sizes by path (f2).
Table 5. Effect sizes by path (f2).
Relationshipf2 ValueEffect Size
RTP → PBC0.351Large
PBC → EI0.305Moderate
RTP → ATB0.291Moderate
ATB → EI0.182Moderate
PBC → EB0.056Minor
EI → EB0.031Minor
RM → SN0.035Minor
RM → EB0.029Minor
RM → PBC0.024Minor
EE → SN0.023Minor
EE → PBC0.021Minor
EE → ATB0.021Minor
EE → EB0.004Negligible
RM → ATB0.006Negligible
RM → EI0.007Negligible
SN → EI0.001Negligible
EE → EI0.000Negligible
Source(s): Table created by authors using SmartPLS4.
Table 6. Predictive relevance metrics for endogenous constructs.
Table 6. Predictive relevance metrics for endogenous constructs.
Construct Q2 PredictRMSEMAE
ATB0.2440.8800.628
EB0.0460.9770.896
EI0.3090.8410.587
PBC0.2990.8450.604
SN0.0470.9830.724
Source(s): Table created by authors using SmartPLS4.
Table 7. Structural path results for hypothesis testing.
Table 7. Structural path results for hypothesis testing.
HypothesisRelationshipsBetaSDt-Valuep-ValueDecision
H1ATB → EI0.3710.0695.3710.000 ***Supported
H2PBC → EI0.4540.0568.0710.000 ***Supported
H3SN → EI0.0270.0350.7580.224Not supported
H4EE → ATB0.2780.0753.7060.000 ***Supported
H5EE → PBC0.2690.0733.6730.000 ***Supported
H6EE → SN0.3270.0913.5820.000 ***Supported
H7EE → EI0.0200.0590.3310.370Not supported
H8EE → EB−0.0530.0421.2800.100Not supported
H9RM → ATB0.0670.0421.5970.055Not supported
H10RM → PBC0.1350.0433.1740.001 ***Supported
H11RM → SN0.1850.0513.5980.000 ***Supported
H12RM → EI0.0560.0351.6180.053Not supported
H13RM → EB0.0700.0203.5420.000 ***Supported
H14RTP → ATB0.4760.04610.3080.000 ***Supported
H15RTP → PBC0.4970.04411.3720.000 ***Supported
H16EI → EB0.0960.0263.6190.000 ***Supported
H17PBC → EB0.1300.0274.8690.000 ***Supported
Source(s): Table created by authors using SmartPLS4. Note: p < 0.05 = *, p < 0.01 = **, p < 0.001 = ***.
Disclaimer/Publisher’s Note: The statements, opinions and data contained in all publications are solely those of the individual author(s) and contributor(s) and not of MDPI and/or the editor(s). MDPI and/or the editor(s) disclaim responsibility for any injury to people or property resulting from any ideas, methods, instructions or products referred to in the content.

Share and Cite

MDPI and ACS Style

Mothibi, N.H.; Malebana, M.J. Entrepreneurship Education, Role Models, and Risk-Taking Propensity as Predictors of Entrepreneurial Intention and Behaviour: Evidence from TVET and University Students in Gauteng, South Africa. Adm. Sci. 2025, 15, 374. https://doi.org/10.3390/admsci15100374

AMA Style

Mothibi NH, Malebana MJ. Entrepreneurship Education, Role Models, and Risk-Taking Propensity as Predictors of Entrepreneurial Intention and Behaviour: Evidence from TVET and University Students in Gauteng, South Africa. Administrative Sciences. 2025; 15(10):374. https://doi.org/10.3390/admsci15100374

Chicago/Turabian Style

Mothibi, Nkosinathi Henry, and Mmakgabo Justice Malebana. 2025. "Entrepreneurship Education, Role Models, and Risk-Taking Propensity as Predictors of Entrepreneurial Intention and Behaviour: Evidence from TVET and University Students in Gauteng, South Africa" Administrative Sciences 15, no. 10: 374. https://doi.org/10.3390/admsci15100374

APA Style

Mothibi, N. H., & Malebana, M. J. (2025). Entrepreneurship Education, Role Models, and Risk-Taking Propensity as Predictors of Entrepreneurial Intention and Behaviour: Evidence from TVET and University Students in Gauteng, South Africa. Administrative Sciences, 15(10), 374. https://doi.org/10.3390/admsci15100374

Note that from the first issue of 2016, this journal uses article numbers instead of page numbers. See further details here.

Article Metrics

Back to TopTop