AI-Driven Sustainable Marketing in Gulf Cooperation Council Retail: Advancing SDGs Through Smart Channels
Abstract
1. Introduction
- To what extent does the adoption of AI influence sustainability outcomes in the GCC retail sector, specifically toward SDG 9 concerning Industry, Innovation, and Infrastructure, and SDG 12, concerning Responsible Consumption and Production?
2. Literature Review
2.1. AI in Retail Operations and Its Alignment with Sustainability Goals
2.2. AI-Driven Sustainable Marketing and Consumer Engagement
2.3. Smart Distribution Channels (SDCs) and AI’s Contribution to Sustainability
2.4. Challenges in AI Implementation for Sustainability in GCC Retail
2.5. Future Trends in AI-Driven Sustainability
2.6. Research Gap and Hypotheses Development
3. Methodology
3.1. Data Collection
3.1.1. Survey Design
3.1.2. Sampling and Sample Size
3.1.3. Data Collection Procedure
3.2. Data Analysis Using Smart PLS
3.2.1. Measurement Model Assessment
3.2.2. Structural Model Assessment
3.2.3. Mediation and Moderation Analysis
3.2.4. Multicollinearity and Model Fit
3.3. Variables Definition
3.3.1. Independent Variables
3.3.2. Dependent Variables
3.3.3. Control Variables
3.3.4. Moderating Variables
3.3.5. Mediating Variables
3.4. Unified SmartPLS Structural Model
4. Results
5. Discussion
Implications
6. Conclusions
7. Limitations and Future Research
Author Contributions
Funding
Institutional Review Board Statement
Informed Consent Statement
Data Availability Statement
Conflicts of Interest
References
- Abid, M., Fazal e Hasan, S. M., Ahmadi, H., Amrollahi, A., & Mortimer, G. (2024). Examining Consumers’ Perceptions of Relationship Value with Retailers: A Multi-Method Approach. International Journal of Retail & Distribution Management, 52(12), 1172–1189. [Google Scholar] [CrossRef]
- Al-Hajri, A., Abdella, G. M., Al-Yafei, H., Aseel, S., & Hamouda, A. M. (2024). A Systematic Literature Review of the Digital Transformation in the Arabian Gulf’s Oil and Gas Sector. Sustainability, 16(15), 6601. [Google Scholar] [CrossRef]
- Ali, H., & Morshed, A. (2024). Augmented Reality Integration in Jordanian Fast-Food Apps: Enhancing Brand Identity and Customer Interaction amidst Digital Transformation. Journal of Infrastructure, Policy and Development, 8(5), 3856. [Google Scholar] [CrossRef]
- Alijoyo, F. A. (2024). AI-Powered Deep Learning for Sustainable Industry 4.0 and Internet of Things: Enhancing Energy Management in Smart Buildings. Alexandria Engineering Journal, 104, 409–422. [Google Scholar] [CrossRef]
- AL-Shboul, M. A. (2024). On the Nexus between Code of Business Ethics, Human Resource Supply Chain Management and Corporate Culture: Evidence from MENA Countries. Journal of Information, Communication and Ethics in Society, 22(1), 174–203. [Google Scholar] [CrossRef]
- Alshehhi, K., Cheaitou, A., & Rashid, H. (2024). Procurement of Artificial Intelligence Systems in UAE Public Sectors: An Interpretive Structural Modeling of Critical Success Factors. Sustainability, 16(17), 7724. [Google Scholar] [CrossRef]
- Arun, M., Barik, D., & Chandran, S. S. (2024). Exploration of Material Recovery Framework from Waste–A Revolutionary Move towards Clean Environment. Chemical Engineering Journal Advances, 18, 100589. [Google Scholar] [CrossRef]
- Ashal, N., & Morshed, A. (2024). Balancing Data-Driven Insights and Human Judgment in Supply Chain Management: The Role of Business Intelligence, Big Data Analytics, and Artificial Intelligence. Journal of Infrastructure, Policy and Development, 8, 3941. [Google Scholar] [CrossRef]
- Awogbemi, O., Von Kallon, D. V., & Kumar, K. S. (2024). Contributions of Artificial Intelligence and Digitization in Achieving Clean and Affordable Energy. Intelligent Systems with Applications, 22, 200389. [Google Scholar] [CrossRef]
- Badghish, S., & Soomro, Y. A. (2024). Artificial Intelligence Adoption by SMEs to Achieve Sustainable Business Performance: Application of Technology–Organization–Environment Framework. Sustainability, 16(5), 1864. [Google Scholar] [CrossRef]
- Balcıoğlu, Y. S., Çelik, A. A., & Altındağ, E. (2024). Artificial Intelligence Integration in Sustainable Business Practices: A Text Mining Analysis of USA Firms. Sustainability, 16(15), 6334. [Google Scholar] [CrossRef]
- Behera, R. K., Bala, P. K., Rana, N. P., Algharabat, R. S., & Kumar, K. (2024a). Transforming Customer Engagement with Artificial Intelligence E-Marketing: An E-Retailer Perspective in the Era of Retail 4.0. Marketing Intelligence & Planning, 42(7), 1141–1168. [Google Scholar] [CrossRef]
- Behera, R. K., Rehman, A., Islam, M. S., Abbasi, F. A., & Imtiaz, A. (2024b). Intelligent Machines as Information and Communication Technology: A Conceptual Framework Demonstrating Sustainable Marketing Practices for Beneficial Impact on Business Performance. Journal of Cleaner Production, 475, 143676. [Google Scholar] [CrossRef]
- Buhalis, D., O’Connor, P., & Leung, R. (2023). Smart Hospitality: From Smart Cities and Smart Tourism towards Agile Business Ecosystems in Networked Destinations. International Journal of Contemporary Hospitality Management, 35(1), 369–393. [Google Scholar] [CrossRef]
- Campos, F., Gomes, C., Malheiros, C., & Lima Santos, L. (2024). Hospitality Environmental Indicators Enhancing Tourism Destination Sustainable Management. Administrative Sciences, 14(3), 42. [Google Scholar] [CrossRef]
- Chang, R., Chanda, R. C., Vafaei-Zadeh, A., Hanifah, H., & Gui, A. (2024). Assessing Green Practices on Eco-Friendly Hotel Customer Loyalty: A Partial Least Squares Structural Equation Modeling and Fuzzy-Set Qualitative Comparative Analysis Hybrid Approach. Sustainability, 16(9), 3834. [Google Scholar] [CrossRef]
- Chauhan, D., Bahad, P., & Jain, J. K. (2024). Sustainable AI: Environmental Implications, Challenges, and Opportunities. In Explainable AI (XAI) for sustainable development (pp. 1–15). Chapman and Hall/CRC. [Google Scholar]
- Cuesta-Valiño, P., Penelas-Leguía, A., & Durán-Álamo, P. (2023). Social Marketing and SDG 12 on Social Networks: A Case Study of Carrefour on Instagram and Twitter. In M. M. Galan-Ladero, & H. M. Alves (Eds.), Social marketing and sustainable development goals (SDGs) (pp. 309–319). Springer Business Cases. Springer International Publishing. [Google Scholar] [CrossRef]
- Dertli, H. I., Hayes, D. B., & Zorn, T. G. (2024). Effects of Multicollinearity and Data Granularity on Regression Models of Stream Temperature. Journal of Hydrology, 639, 131572. [Google Scholar] [CrossRef]
- El Jaouhari, A., & Hamidi, L. S. (2024). Assessing the Influence of Artificial Intelligence on Agri-Food Supply Chain Performance: The Mediating Effect of Distribution Network Efficiency. Technological Forecasting and Social Change, 200, 123149. [Google Scholar]
- Elansari, H., Alzubi, A., & Khadem, A. (2024). The Impact of United Nations Sustainable Development Goals on Customers’ Perceptions and Loyalty in the Banking Sector: A Multi-Mediation Approach. Sustainability, 16(18), 8276. [Google Scholar] [CrossRef]
- Fan, Z., Yan, Z., & Wen, S. (2023). Deep Learning and Artificial Intelligence in Sustainability: A Review of SDGs, Renewable Energy, and Environmental Health. Sustainability, 15(18), 13493. [Google Scholar] [CrossRef]
- Foukolaei, P. Z., Asari, F. A., Khazaei, M., Gholian-Jouybari, F., & Hajiaghaei-Keshteli, M. (2024). From Responsible Sourcing of Wastes to Sustainable Energy Consumption in the Blue Hydrogen Supply Chain: Case of Nearshoring in Nuevo Leon. International Journal of Hydrogen Energy, 77, 1387–1400. [Google Scholar] [CrossRef]
- Islam, M. T., & Hossain, M. J. (2023). Artificial Intelligence for Hosting Capacity Analysis: A Systematic Literature Review. Energies, 16(4), 1864. [Google Scholar] [CrossRef]
- Islam, Q., & Ali Khan, S. M. F. (2024). Assessing Consumer Behavior in Sustainable Product Markets: A Structural Equation Modeling Approach with Partial Least Squares Analysis. Sustainability, 16(8), 3400. [Google Scholar] [CrossRef]
- Jankovic, S. D., & Curovic, D. M. (2023). Strategic Integration of Artificial Intelligence for Sustainable Businesses: Implications for Data Management and Human User Engagement in the Digital Era. Sustainability, 15(21), 15208. [Google Scholar] [CrossRef]
- Jreissat, E. R., Khrais, L. T., Salhab, H., Morshed, A., & Dahbour, S. (2024). An In-Depth Analysis of Consumer Preferences, Behavior Shifts, and Barriers Impacting IoT Adoption: Insights from Jordan’s Telecom Industry. Applied Mathematics and Information Sciences, 18(2), 271–281. [Google Scholar]
- Kim, M. J., Hall, C. M., Kwon, O., & Sohn, K. (2024). Space Tourism: Value-Attitude-Behavior Theory, Artificial Intelligence, and Sustainability. Journal of Retailing and Consumer Services, 77, 103654. [Google Scholar] [CrossRef]
- Kolar, N., Milfelner, B., & Pisnik, A. (2024). Factors for Customers’ AI Use Readiness in Physical Retail Stores: The Interplay of Consumer Attitudes and Gender Differences. Information, 15(6), 346. [Google Scholar] [CrossRef]
- Kulkov, I., Kulkova, J., Rohrbeck, R., Menvielle, L., Kaartemo, V., & Makkonen, H. (2024). Artificial Intelligence—Driven Sustainable Development: Examining Organizational, Technical, and Processing Approaches to Achieving Global Goals. Sustainable Development, 32(3), 2253–2267. [Google Scholar] [CrossRef]
- Kumar, A., Bapat, G., Kumar, A., Hota, S. L., Abishek, G. D., & Vaz, S. (2024). Unlocking Brand Excellence: Harnessing AI Tools for Enhanced Customer Engagement and Innovation. Engineering Proceedings, 59(1), 204. [Google Scholar]
- La Rosa, A., & Johnson Jorgensen, J. (2021). Influences on Consumer Engagement with Sustainability and the Purchase Intention of Apparel Products. Sustainability, 13(19), 10655. [Google Scholar] [CrossRef]
- Lerman, L. V., Benitez, G. B., Müller, J. M., de Sousa, P. R., & Frank, A. G. (2022). Smart Green Supply Chain Management: A Configurational Approach to Enhance Green Performance through Digital Transformation. Supply Chain Management: An International Journal, 27(7), 147–176. [Google Scholar] [CrossRef]
- Majbar, Z., El Madani, F. Z., Khalis, M., Lahlou, K., Ben Abbou, M., Majbar, E. B., Bourhia, M., AL-Huqail, A. A., El Askary, A., Khalifa, A. S., Ouahmane, L., Taleb, M., El Haji, M., & Rais, Z. (2021). Farmers’ Perceptions and Willingness of Compost Production and Use to Contribute to Environmental Sustainability. Sustainability, 13(23), 13335. [Google Scholar] [CrossRef]
- Memmedova, K., & Ertuna, B. (2024). Development of a Fuzzy Likert Scales to Measure Variables in Social Sciences. Information Sciences, 654, 119792. [Google Scholar] [CrossRef]
- Morshed, A. (2024a). Assessing the Economic Impact of IFRS Adoption on Financial Transparency and Growth in the Arab Gulf Countries. Economies, 12(8), 209. [Google Scholar] [CrossRef]
- Morshed, A. (2024b). Evaluating the Influence of Advanced Analytics on Client Management Systems in UAE Telecom Firms. Innovative Marketing, 20(4), 41–51. [Google Scholar] [CrossRef]
- Morshed, A. (2024c). Mathematical Analysis of Working Capital Management in MENA SMEs: Panel Data Insights. Applied Mathematics & Information Sciences, 18(1), 111–124. [Google Scholar]
- Morshed, A., Othman, M. D., & Al-Amarneh, A. (2024). Investigating the Applicability of the Expected Credit Loss Model to Islamic Sukuk: Law Aspects. Corporate Law and Governance Review, 6(3), 81–89. [Google Scholar] [CrossRef]
- Mubarik, M. S., & Khan, S. A. (2024). An Economic Perspective of DSCM Adoption. In The theory, methods and application of managing digital supply chains (pp. 59–76). Emerald Publishing Limited. Available online: https://www.emerald.com/insight/content/doi/10.1108/978-1-80455-968-020241004/full/html (accessed on 20 September 2024).
- Mustafi, M. A. A., Dong, Y. J., Hosain, M. S., Amin, M. B., Rahaman, M. A., & Abdullah, M. (2024). Green Supply Chain Management Practices and Organizational Performance: A Mediated Moderation Model with Second-Order Constructs. Sustainability, 16(16), 6843. [Google Scholar] [CrossRef]
- Naveeenkumar, N., Rallapalli, S., Sasikala, K., Priya, P. V., Husain, J., & Boopathi, S. (2024). Enhancing Consumer Behavior and Experience Through AI-Driven Insights Optimization. In AI impacts in digital consumer behavior (pp. 1–35). IGI Global. Available online: https://www.igi-global.com/chapter/enhancing-consumer-behavior-and-experience-through-ai-driven-insights-optimization/341039 (accessed on 20 September 2024).
- Nayal, K., Kumar, S., Raut, R. D., Queiroz, M. M., Priyadarshinee, P., & Narkhede, B. E. (2022). Supply Chain Firm Performance in Circular Economy and Digital Era to Achieve Sustainable Development Goals. Business Strategy and the Environment, 31(3), 1058–1073. [Google Scholar] [CrossRef]
- Palomares, I., Martínez-Cámara, E., Montes, R., García-Moral, P., Chiachio, M., Chiachio, J., Alonso, S., Melero, F. J., Molina, D., Fernández, B., Moral, C., Marchena, R., de Vargas, P. J., & Herrera, F. (2021). A Panoramic View and Swot Analysis of Artificial Intelligence for Achieving the Sustainable Development Goals by 2030: Progress and Prospects. Applied Intelligence, 51, 6497–6527. [Google Scholar] [CrossRef]
- Panagoulias, D. P., Sarmas, E., Marinakis, V., Virvou, M., Tsihrintzis, G. A., & Doukas, H. (2023). Intelligent Decision Support for Energy Management: A Methodology for Tailored Explainability of Artificial Intelligence Analytics. Electronics, 12(21), 4430. [Google Scholar] [CrossRef]
- Pasupuleti, V., Thuraka, B., Kodete, C. S., & Malisetty, S. (2024). Enhancing Supply Chain Agility and Sustainability through Machine Learning: Optimization Techniques for Logistics and Inventory Management. Logistics, 8(3), 73. [Google Scholar] [CrossRef]
- Pereira, A. M., Moura, J. A. B., Costa, E. D. B., Vieira, T., Landim, A. R., Bazaki, E., & Wanick, V. (2022). Customer Models for Artificial Intelligence-Based Decision Support in Fashion Online Retail Supply Chains. Decision Support Systems, 158, 113795. [Google Scholar] [CrossRef]
- Pigola, A., da Costa, P. R., Carvalho, L. C., Silva, L. F. D., Kniess, C. T., & Maccari, E. A. (2021). Artificial Intelligence-Driven Digital Technologies to the Implementation of the Sustainable Development Goals: A Perspective from Brazil and Portugal. Sustainability, 13(24), 13669. [Google Scholar] [CrossRef]
- Piligrimienė, Ž., Žukauskaitė, A., Korzilius, H., Banytė, J., & Dovalienė, A. (2020). Internal and External Determinants of Consumer Engagement in Sustainable Consumption. Sustainability, 12(4), 1349. [Google Scholar] [CrossRef]
- Platon, V., Pavelescu, F. M., Antonescu, D., Constantinescu, A., Frone, S., Surugiu, M., Mazilescu, R., & Popa, F. (2024). New Evidence about Artificial Intelligence and Eco-Investment as Boosters of the Circular Economy. Environmental Technology & Innovation, 35, 103685. [Google Scholar]
- Ramadan, A., Alkhodary, D., Alnawaiseh, M., Jebreen, K., Morshed, A., & Ahmad, A. B. (2024). Managerial Competence and Inventory Management in SME Financial Performance: A Hungarian Perspective. Journal of Statistics Applications & Probability, 13(3), 859–870. [Google Scholar]
- Ramadan, A., & Morshed, A. (2024). Optimizing Retail Prosperity: Strategic Working Capital Management and Its Impact on the Global Economy. Journal of Infrastructure, Policy and Development, 8(5), 3827. [Google Scholar] [CrossRef]
- Raman, R., Sreenivasan, A., Ma, S., Patwardhan, A., & Nedungadi, P. (2023). Green Supply Chain Management Research Trends and Linkages to UN Sustainable Development Goals. Sustainability, 15(22), 15848. [Google Scholar] [CrossRef]
- Ramanathan, U., Mazzola, E., Mohan, U., Bruccoleri, M., Awasthi, A., & Garza-Reyes, J. A. (2021). How Selection of Collaborating Partners Impact on the Green Performance of Global Businesses? An Empirical Study of Green Sustainability. Production Planning & Control, 32(14), 1207–1222. [Google Scholar] [CrossRef]
- Saadi, S., & Azdimousa, H. (2024). Artificial Intelligence and Green Marketing: What Link? In M. Ezziyyani, J. Kacprzyk, & V. E. Balas (Eds.), International Conference on Advanced Intelligent Systems for Sustainable Development (AI2SD’2023) (Volume 931, pp. 104–113). Lecture Notes in Networks and Systems. Springer Nature. [Google Scholar] [CrossRef]
- Saqib, Z. A., & Qin, L. (2024). Investigating Effects of Digital Innovations on Sustainable Operations of Logistics: An Empirical Study. Sustainability, 16(13), 5518. [Google Scholar] [CrossRef]
- Sarstedt, M., Richter, N. F., Hauff, S., & Ringle, C. M. (2024). Combined Importance–Performance Map Analysis (cIPMA) in Partial Least Squares Structural Equation Modeling (PLS–SEM): A SmartPLS 4 Tutorial. Journal of Marketing Analytics, 12, 746–760. [Google Scholar] [CrossRef]
- Satornino, C. B., Du, S., & Grewal, D. (2024). Using Artificial Intelligence to Advance Sustainable Development in Industrial Markets: A Complex Adaptive Systems Perspective. Industrial Marketing Management, 116, 145–157. [Google Scholar] [CrossRef]
- Soomro, R. B., Memon, S. G., Dahri, N. A., Al-Rahmi, W. M., Aldriwish, K., A. Salameh, A., Al-Adwan, A. S., & Saleem, A. (2024). The Adoption of Digital Technologies by Small and Medium-Sized Enterprises for Sustainability and Value Creation in Pakistan: The Application of a Two-Staged Hybrid SEM-ANN Approach. Sustainability, 16(17), 7351. [Google Scholar] [CrossRef]
- Vashishth, T. K., Sharma, K. K., Kumar, B., Chaudhary, S., & Panwar, R. (2024). Enhancing Customer Experience through AI-Enabled Content Personalization in E-Commerce Marketing. In Advances in digital marketing in the era of artificial intelligence (pp. 7–32). CRC Press. [Google Scholar]
- Visvizi, A. (2022). Artificial Intelligence (AI) and Sustainable Development Goals (SDGs): Exploring the Impact of AI on Politics and Society. Sustainability, 14(3), 1730. [Google Scholar] [CrossRef]
- Wigen-Toccalino, G., Baids, B., & Hutson-Comeaux, A. (2024). Modernizing Utility Collections through Customer Analytics and AI. Climate and Energy, 41(4), 9–16. [Google Scholar] [CrossRef]
- Wolniak, R., Stecuła, K., & Aydın, B. (2024). Digital Transformation of Grocery In-Store Shopping-Scanners, Artificial Intelligence, Augmented Reality and Beyond: A Review. Foods, 13(18), 2948. [Google Scholar] [CrossRef] [PubMed]
- Yan, Z., Gao, Z., Navesi, R. B., Jadidoleslam, M., & Pirouzi, A. (2023). Smart Distribution Network Operation Based on Energy Management System Considering Economic-Technical Goals of Network Operator. Energy Reports, 9, 4466–4477. [Google Scholar] [CrossRef]
- Yıldız, O. (2023). PLS-SEM Bias: Traditional vs. Consistent. Quality & Quantity, 57(Suppl. S4), 537–552. [Google Scholar] [CrossRef]
- Zekhnini, K., Cherrafi, A., Bouhaddou, I., Chaouni Benabdellah, A., & Bag, S. (2022). A Model Integrating Lean and Green Practices for Viable, Sustainable, and Digital Supply Chain Performance. International Journal of Production Research, 60(21), 6529–6555. [Google Scholar] [CrossRef]
- Zhang, X., & Wu, H. (2024). Investigating Structural Model Fit Evaluation. Structural Equation Modeling: A Multidisciplinary Journal, 31, 863–881. [Google Scholar] [CrossRef]


| C | Item (Indicator) | Mean | (SD) | Min | Max | N |
|---|---|---|---|---|---|---|
| Independent Variables | ||||||
| AI Adoption in Retail | AI1: AI is widely used in customer service operations | 6.25 | 0.52 | 5.00 | 7.00 | 410 |
| AI2: AI tools are used for personalized marketing campaigns | 6.20 | 0.55 | 4.80 | 7.00 | 410 | |
| AI3: AI is integrated into supply chain management | 6.30 | 0.50 | 5.00 | 7.00 | 410 | |
| AI4: AI is used for customer behavior analysis | 6.22 | 0.54 | 5.00 | 7.00 | 410 | |
| Smart Distribution Channels (SDCs) | SDC1: AI helps reduce product delivery times | 6.15 | 0.55 | 4.80 | 7.00 | 410 |
| SDC2: AI reduces operational costs in logistics | 6.10 | 0.58 | 4.70 | 7.00 | 410 | |
| SDC3: AI improves energy efficiency in the supply chain | 6.22 | 0.54 | 4.90 | 7.00 | 410 | |
| SDC4: AI optimizes route planning for deliveries | 6.20 | 0.55 | 5.00 | 7.00 | 410 | |
| Dependent Variables | ||||||
| Sustainability in Retail Operations | SUS1: AI-driven initiatives have helped reduce waste | 6.35 | 0.50 | 5.00 | 7.00 | 410 |
| SUS2: AI has improved energy efficiency across operations | 6.25 | 0.52 | 5.00 | 7.00 | 410 | |
| SUS3: Our carbon footprint decreased due to AI optimization | 6.20 | 0.54 | 5.00 | 7.00 | 410 | |
| SUS4: Our use of eco-friendly products has increased due to AI | 6.30 | 0.53 | 5.00 | 7.00 | 410 | |
| Consumer Engagement with Sustainable Products | CE1: AI recommendations encourage me to purchase sustainable products | 6.28 | 0.53 | 5.00 | 7.00 | 410 |
| CE2: I am satisfied with AI-driven sustainable products | 6.22 | 0.54 | 5.00 | 7.00 | 410 | |
| CE3: I have made repeat purchases of eco-friendly products | 6.25 | 0.52 | 5.00 | 7.00 | 410 | |
| CE4: AI marketing has influenced my preference for sustainable products | 6.20 | 0.54 | 5.00 | 7.00 | 410 | |
| Energy Efficiency in Retail Supply Chains | EE1: AI has reduced energy consumption in logistics | 6.30 | 0.48 | 5.00 | 7.00 | 410 |
| EE2: AI-driven route optimization has increased fuel savings | 6.25 | 0.52 | 5.00 | 7.00 | 410 | |
| EE3: Our logistics processes now use renewable energy | 6.28 | 0.53 | 5.00 | 7.00 | 410 | |
| EE4: AI has reduced our operational carbon footprint | 6.25 | 0.52 | 5.00 | 7.00 | 410 | |
| Control Variables | ||||||
| Market Size | MS1: Our company’s annual revenue is significant | 4.50 | 1.10 | 2.50 | 7.00 | 410 |
| MS2: We operate in a large market | 4.60 | 1.15 | 3.00 | 7.00 | 410 | |
| Moderating Variables | ||||||
| Corporate Sustainability Strategy (Moderator) | CS1: Our company has clear sustainability goals | 6.32 | 0.48 | 5.10 | 7.00 | 410 |
| CS2: We invest in green initiatives | 6.25 | 0.50 | 5.00 | 7.00 | 410 | |
| Consumer Awareness of Sustainability (Moderator) | CAS1: I am aware of the sustainability efforts of the retailer | 6.20 | 0.54 | 5.00 | 7.00 | 410 |
| Mediating Variables | ||||||
| Trust in AI Technologies (Mediator) | T1: I trust AI-powered recommendations for eco-products | 6.25 | 0.52 | 5.00 | 7.00 | 410 |
| T2: I rely on AI in my purchase decisions | 6.20 | 0.54 | 5.00 | 7.00 | 410 | |
| Retailer–Consumer Communication (Mediator) | RC1: The retailer effectively communicates its sustainability initiatives | 6.22 | 0.55 | 5.00 | 7.00 | 410 |
| RC2: I trust the retailer’s communication about AI-based sustainability efforts | 6.18 | 0.58 | 5.00 | 7.00 | 410 |
| Hypothesis | Description | Path Coefficient (β) |
|---|---|---|
| H1 | AI adoption improves retail sustainability | β1 |
| H2 | AI adoption boosts consumer engagement | β2 |
| H3 | AI adoption enhances supply chain energy efficiency | β3 |
| H4 | Smart distribution improves retail sustainability | β1e |
| H5 | Smart distribution enhances consumer engagement | β2d |
| H6 | Smart distribution improves supply chain efficiency | β3a |
| H7 | Sustainability strategy moderates AI–retail link | β1a |
| H8 | Consumer awareness moderates AI–engagement link | β2a |
| H9 | Trust in AI mediates AI–consumer engagement link | β2b, β5 |
| H10 | Communication mediates AI–consumer engagement link | β2c, β6 |
| H11 | Market size influences AI–retail link | β1b, β1c |
| Construct | Estimated AVE | AVE Threshold Met |
|---|---|---|
| AI Adoption in Retail | 0.601 | True |
| Smart Distribution Channels (SDCs) | 0.585 | True |
| Sustainability in Retail Operations | 0.681 | True |
| Consumer Engagement with Sustainable Products | 0.648 | True |
| Energy Efficiency in Retail Supply Chains | 0.664 | True |
| Construct | Composite Reliability (CR) | Cronbach’s Alpha | CR Threshold Met | Alpha Threshold Met |
|---|---|---|---|---|
| AI Adoption in Retail | 0.858 | 1.0 | True | True |
| Smart Distribution Channels (SDCs) | 0.850 | 1.0 | True | True |
| Sustainability in Retail Operations | 0.895 | 1.0 | True | True |
| Consumer Engagement with Sustainable Products | 0.880 | 1.0 | True | True |
| Energy Efficiency in Retail Supply Chains | 0.888 | 1.0 | True | True |
| Construct | AI Adoption in Retail | Smart Distribution Channels (SDCs) | Sustainability in Retail Operations | Consumer Engagement with Sustainable Products | Energy Efficiency in Retail Supply Chains |
|---|---|---|---|---|---|
| AI Adoption in Retail | 0.775 | 0.700 | 0.650 | 0.600 | 0.550 |
| Smart Distribution Channels (SDCs) | 0.700 | 0.765 | 0.680 | 0.620 | 0.580 |
| Sustainability in Retail Operations | 0.650 | 0.680 | 0.825 | 0.750 | 0.700 |
| Consumer Engagement with Sustainable Products | 0.600 | 0.620 | 0.750 | 0.805 | 0.720 |
| Energy Efficiency in Retail Supply Chains | 0.550 | 0.580 | 0.700 | 0.720 | 0.815 |
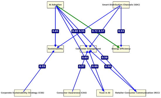
| Path | Path Coefficient | 95% CI Lower | 95% CI Upper | p-Value | Hypothesis |
|---|---|---|---|---|---|
| AI Adoption → Sustainability | 0.65 | 0.551 | 0.748 | 0.001 | H1 |
| AI Adoption → Consumer Engagement | 0.68 | 0.582 | 0.779 | 0.002 | H2 |
| AI Adoption → Energy Efficiency | 0.72 | 0.623 | 0.820 | 0.001 | H3 |
| SDC Adoption → Sustainability | 0.55 | 0.450 | 0.649 | 0.005 | H4 |
| SDC Adoption → Consumer Engagement | 0.57 | 0.473 | 0.672 | 0.006 | H5 |
| SDC Adoption → Energy Efficiency | 0.53 | 0.430 | 0.625 | 0.003 | H6 |
| AI × Corporate Sustainability Strategy (CSS) → Sustainability | 0.55 | 0.450 | 0.649 | 0.005 | H7 |
| AI × Consumer Awareness of Sustainability (CAS) → Consumer Engagement | 0.57 | 0.473 | 0.672 | 0.006 | H8 |
| Trust in AI → Consumer Engagement | 0.60 | 0.502 | 0.697 | 0.002 | H9 |
| Retailer–Consumer Communication (RCC) → Consumer Engagement | 0.58 | 0.480 | 0.675 | 0.004 | H10 |
| AI → Trust in AI | 0.60 | 0.502 | 0.697 | 0.003 | H9 |
| AI → RCC | 0.58 | 0.480 | 0.675 | 0.005 | H10 |
| AI × Market Size (MS) → Sustainability | 0.50 | 0.405 | 0.596 | 0.004 | H11 |
| Market Size (MS) → Sustainability | 0.50 | 0.405 | 0.596 | 0.006 | H11 |
| Endogenous Variable | R2 Value |
|---|---|
| Sustainability in Retail Operations (SUS_it) | 0.65 |
| Consumer Engagement with Sustainable Products (CE_it) | 0.62 |
| Energy Efficiency in Retail Supply Chains (EE_it) | 0.55 |
| Trust in AI (T_it) | 0.58 |
| Retailer-Consumer Communication (RCC_it) | 0.59 |
| Endogenous Construct | Q2 Value |
|---|---|
| Sustainability in Retail Operations (SUS_it) | 0.35 |
| Consumer Engagement with Sustainable Products (CE_it) | 0.30 |
| Energy Efficiency in Retail Supply Chains (EE_it) | 0.32 |
| Trust in AI (T_it) | 0.31 |
| Retailer-Consumer Communication (RCC_it) | 0.29 |
| Path | Indirect Effect | 95% CI Lower | 95% CI Upper | p-Value |
|---|---|---|---|---|
| AI → CSS → Sustainability | 0.33 | 0.21 | 0.40 | 0.000 |
| AI → CSS → Consumer Engagement | 0.34 | 0.23 | 0.42 | 0.000 |
| Path | Moderated Effect |
|---|---|
| AI × Trust in AI → Sustainability | 0.710 |
| AI × Trust in AI → Consumer Engagement | 0.752 |
| AI × Trust in AI → Energy Efficiency | 0.786 |
| Variable | VIF Value |
|---|---|
| AI Adoption in Retail | 2.10 |
| Smart Distribution Channels (SDCs) | 2.25 |
| Corporate Sustainability Strategy (CSS) | 1.85 |
| Consumer Awareness of Sustainability (CAS) | 2.40 |
| Trust in AI | 1.95 |
| Retailer–Consumer Communication (RCC) | 2.20 |
| Market Size | 2.50 |
| Metric | Value |
|---|---|
| Standardized Root Mean Square Residual (SRMR) | 0.07 |
Disclaimer/Publisher’s Note: The statements, opinions and data contained in all publications are solely those of the individual author(s) and contributor(s) and not of MDPI and/or the editor(s). MDPI and/or the editor(s) disclaim responsibility for any injury to people or property resulting from any ideas, methods, instructions or products referred to in the content. |
© 2024 by the authors. Licensee MDPI, Basel, Switzerland. This article is an open access article distributed under the terms and conditions of the Creative Commons Attribution (CC BY) license (https://creativecommons.org/licenses/by/4.0/).
Share and Cite
Salhab, H.; Zoubi, M.; Khrais, L.T.; Estaitia, H.; Harb, L.; Al Huniti, A.; Morshed, A. AI-Driven Sustainable Marketing in Gulf Cooperation Council Retail: Advancing SDGs Through Smart Channels. Adm. Sci. 2025, 15, 20. https://doi.org/10.3390/admsci15010020
Salhab H, Zoubi M, Khrais LT, Estaitia H, Harb L, Al Huniti A, Morshed A. AI-Driven Sustainable Marketing in Gulf Cooperation Council Retail: Advancing SDGs Through Smart Channels. Administrative Sciences. 2025; 15(1):20. https://doi.org/10.3390/admsci15010020
Chicago/Turabian StyleSalhab, Hanadi, Munif Zoubi, Laith T. Khrais, Huda Estaitia, Lana Harb, Almotasem Al Huniti, and Amer Morshed. 2025. "AI-Driven Sustainable Marketing in Gulf Cooperation Council Retail: Advancing SDGs Through Smart Channels" Administrative Sciences 15, no. 1: 20. https://doi.org/10.3390/admsci15010020
APA StyleSalhab, H., Zoubi, M., Khrais, L. T., Estaitia, H., Harb, L., Al Huniti, A., & Morshed, A. (2025). AI-Driven Sustainable Marketing in Gulf Cooperation Council Retail: Advancing SDGs Through Smart Channels. Administrative Sciences, 15(1), 20. https://doi.org/10.3390/admsci15010020

