Conceptualizing Agile Branding: Dimensions and Antecedents for Managing Brands in a Dynamic Environment
Abstract
1. Introduction
- RQ-1: How can we define AB?
- RQ-2: What are the dimensions and antecedents of AB?
- RQ-3: What are the values and principles of AB?
2. Theoretical Framework
2.1. Agility Theory
2.2. Agile Marketing Theory
2.3. Agile Branding Theory
2.4. Agile Branding as a Dynamic Capability
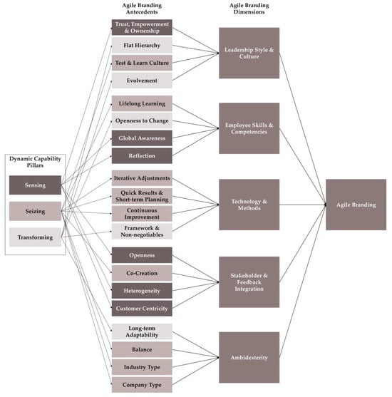
3. Results
3.1. Leadership Style and Culture
“If you must discuss every decision [...] first or have it approved first, then agility can never develop. In other words, you need a lot of trust, but I think you also need a clear framework within which that trust can operate.”(E-04, pos. 48, translated)
“I do not suddenly act agile, fast, and adaptable if I have never learned that […]. The world has simply become much faster, much more complex, and so I must be able to adapt much faster and that does not fit in with the old systems at all. Yes, I have to practice that and I cannot say, ‘OH, now I have a crisis, now we have to work together in agile teams’, that simply does not work”.(E-07, pos. 20, translated)
“This means that there are NO more hours-long agreement processes [...]. There is perhaps ONE board member who takes another quick look at it, and that on an ad hoc basis. And otherwise, brand management [...] remains within the agile team. And this is something that reaches its limits in many companies because it simply has not been learned. But autonomy is certainly a very important principle”.(E-01, pos. 27, translated)
“I think the corporate culture must be curious, it has to be open, it has to allow people to carry out tests and experiments and then, yes, deal with the results. In other words, if success does not come immediately, it is okay […]. So, I think these are the areas of tension in which you operate. Everything trimmed to perfection or rather better-done-than-perfect and then learning and drawing conclusions from that”.(E-04, pos. 50, translated).
“I think the ego is a big thing in the marketing and advertising world [...]. When a new CMO comes in quite often there is at least a new something, a new ad campaign, a new brand [...]. And so, you know to kind of have the humility to say, [...] I am a steward of something that came before me […] as opposed to I want to make my mark on this brand”.(E-08, pos. 48)
3.2. Employee Skills and Competencies
“I would say that you must understand how brands work […]. And I believe that paired with an agile mindset or a corresponding mindset; you can achieve a very good transfer into practice. But looking for someone who has been an agile brand manager for ten years will probably be difficult.”(E-09a, pos. 68, translated)
“I mean it’s almost like a scientific mindset of, you know, you’re continually running experiments and you know, I think a lot of people are not used to that […]. They’ve been doing the same thing for ten years and at the same company and the same job, and they don’t want to change. And I, you know, I respect that but. Those companies and those people and those roles are not going to be successful ten years from now because the world is changing too fast.”(E-08, pos. 54)
“Let’s take food as an example. During the coronavirus lockdown, branded products sold incredibly well [...]. Now […] we have a crisis, war, energy crisis, and so on, and now it’s suddenly the retail brands that are experiencing the push because people are saving [...]. And that’s where agile brand management comes into play for me because brands must be able to react agilely and take it seriously that I have actually shifted consumer needs very, very clearly [...]. I’m not changing the positioning of my tomato paste, but I’m reacting agilely to changing needs and we’re experiencing very volatile markets today, we’re experiencing a lot of change and we’re also seeing that adaptation must take place much, much more frequently today.”(E-10, pos. 18, translated)
“Mindset in this case means [...] the constant reflection between ethical requirements and market demands, so I think that’s very important, that you always match that and don’t just implement what the customer wants. And then, at the same time, always have a strategic awareness. I don’t have to follow every trend. That is certainly the wrong understanding of agile.”(E-01, pos. 51, translated)
3.3. Technology and Methods
“Having a detailed annual, you know plan is really difficult if not impossible with an agile process, right? So, it doesn’t mean that you don’t have goals. It doesn’t mean that you don’t have KPIs to measure those […] but you have to be open to okay, this is what it looks like we’re going to be doing for the next twelve months, but we’re going to take a look every three months and revisit what we’re doing and if we’re still on track [...]. We all must be willing to revisit our own ideas even if we thought they were really, really good.”(E-08, pos. 56)
“Typical agile methods, which you can read about in any project management book, naturally make just as much sense to use in brand management or brand building [...]. So, the combination of digital techniques and agile methods, that applies to brand management [...] as well.”(E-01, pos. 11, translated)
“These sprints also involve quickly delivering interim results to the customer and this also includes realizing ‘oh, something didn’t work, that’s just the way it is, I’ll try something else’. Of course, this is the opposite of long-term brand management […]. And we don’t really have this experimental spirit in the company […]. We’re actually keen to secure these ten thousand times, especially from a corporate perspective, before we somehow take a step towards the market.”(E-01, pos. 27, translated)
“A lot of people are not thinking in an agile way. Still, they’re still thinking of okay lets you know, let’s create this thing that’s going to stand the test of time. But having done it in a more agile way you know that you’re going to do the best that you can with the information that you have at the moment but be adaptive [...].”(E-08, pos. 10)
“To me, AGILE branding would be, let’s modify things slowly. Let’s take our customers that are loyal to us along with us and evolve […]. It’s a much more organic experience”.(E-08, pos. 24–26)
“Yeah, I think it’s applying an iterative continuously improving set of processes and measurements to the traditional practice of branding [...]. The older way of thinking was we really don’t want to change our brand. You know, we want to set something and you really, you know, just make it that it’s going to last forever and not ever change”.(E-08, pos. 8)
“At this point, it should perhaps also be mentioned that the relevance of data-supported key performance indicator systems, whatever they may be, is therefore increasing significantly and that continuous monitoring is highly relevant, and it is precisely this gate that must somehow be integrated into the process in order to be able to react promptly.”(E-09a, pos. 42, translated)
“In my opinion, it fits well [...]. The only question is how strictly it must be adhered to. And in the past, it was exorbitant, you really weren’t allowed to change ANYTHING [...], which no longer works in the agile world [...]. The Google logo actually demonstrates this very well [...] that even a brand symbol can and must live.”(E-01, pos. 29, translated)
3.4. Stakeholder and Feedback Integration
“So, I think stakeholder integration or empathy and listening are extremely important. As a brand, I can no longer decide and say this is how it is. I must listen, but I don’t have to adapt completely [...].”(E-07, pos. 40, translated)
“I accept that the findings may lead to a different result at the end of the day than I personally would have liked and the ability to make targeted and right decisions.”(E-09b, pos. 56, translated)
“So, with classic brand development, you usually sit back in your little room […] finalize everything, have a logo, have a name and THEN go to the target group and get feedback once everything is ready. And I think that’s also the main difference, that I look at what works early on, how is a brand or the visual aspects in particular perhaps also perceived by the target group.”(E-09a, pos. 29, translated)
“That it is almost even harmful if only the brand people think about it [...]. You also need [...] people who are really familiar with the product or service [...]. That should actually be the mantra in brand work, that you continue to work together closely and across departmental boundaries [...].”(E-05, pos. 54, translated)
“Stakeholders are very important, but the stakeholder is not king, the stakeholder is a source of inspiration, an important one. And not all stakeholders are equally important, but I have to find people who challenge me, who provoke me, who inspire me [...].“(E-07, pos. 42, translated)
3.5. Ambidexterity
“So, from our point of view, in any case, this awareness of not sticking too closely to decisions once they have been made, when, let’s say, customer needs, the market is actually already ordering something else [...] the biggest advantage is that [...] you simply achieve a higher market and customer orientation more or less automatically through the application of these agile brand management principles.”(E-05, pos. 28, translated)
“I think brand management [...] in a traditional approach, is just kind of branding from okay we made this decision twelve months ago or twelve years ago to have this logo and all this stuff. And so, we’re just going to maintain status quo and make sure that everything’s consistent [...]. Yeah, just maintaining consistency and governance [...]. But I think the agile, the agile method is always open to some kind of change when change makes sense.”(E-08, pos. 32)
“That would definitely be a risk that you change too much too frequently and so you know customers are just kind of confused and not really sure what who you are or what you stand for or […] recognize your brand altogether […] if it’s done poorly though. So if it’s done well, […] it would be subtle and […] they’d feel like the brand was adapting to them.”(E-08, pos. 46)
“The core DNA. The better it is, the easier I can naturally shape the brand in an agile way, if I have a problem with it, then it gets tricky.”(E-02, pos. 40, translated)
“I believe that a brand core is something that cannot be developed in an agile way because it is simply something very fundamental.”(E-09a, pos. 31, translated)
“When it comes to communication, I think you can definitely make it more agile, try it out, test it, see what goes down well. I would still see the positioning, the orientation of the brand, as a very strategic task, which is primarily a question of market needs, customer needs that are potentially still to be satisfied, and for me that is not something that is agile [...].”(E-10, pos. 16, translated)
“I think there’s a potential risk that it could become diluted at some point if I make adjustments too often […]. I think it’s a challenge to find a balance.”(E-09a, pos. 41, translated)
“Well, I’m not a fan [...] of agility completely, but I am a fan of combining the two […]. Even if that sometimes leads to tensions [...]. But that’s exactly what I have to endure, where I have to find solutions.”(E-07, pos. 48, translated)
“The greater the changes in your own market [...], the more reason there is to apply such agile brand management, if there are actually markets that are very stable, where [...] customer needs are stable, few new competitors enter, for example, that are affected to a small extent by external influencing factors, such as trends or political or legislative changes, then the need is certainly less high, but I think such industries are simply very rare nowadays.”(E-05, pos. 32, translated)
“Firstly, start-ups usually change their business models five times. Yes, that means they can’t develop a finished brand, they must have a brand that lives and is also adapted, from the name to branding, positioning and target groups. It’s a very fluid process for them. That’s why it makes no sense at all, even if they had the money, to somehow hire a brand agency for a year to develop a final concept for them now, but it will change three times in the future.”(E-07, pos. 10, translated)
“I think earlier stage companies […] have less to lose by changing [...]. You know, Coca-Cola changing their logo, you know, substantially […] means you know loss of brand recognition […]. I think other organizations that are older have to teach themselves to be agile […]. But it’s really difficult for, you know, hundred-year-old company to become agile versus you know a young company”.(E-08, pos. 64)
3.6. Agile Branding Values and Principles Construct
3.7. An Enhanced Definition of Agile Branding
4. Materials and Methods
4.1. Phase 1—Systematic Literature Review
4.2. Phase 2—Qualitative Expert Interviews
4.3. Phase 3—Group Discussion
5. Discussion
5.1. Theoretical and Practical Implications
5.2. Limitations and Suggestions for Further Research
6. Conclusions
Author Contributions
Funding
Institutional Review Board Statement
Informed Consent Statement
Data Availability Statement
Conflicts of Interest
Appendix A
| Subject | Search 1: Agile Branding | Search 2: Agile Marketing |
|---|---|---|
| Inclusion Criterion #1 Database(s) | Web of Science Core Collection | Web of Science Core Collection |
| Inclusion Criterion #2 Search Term(s) | Agil* and Brand* | “Agile Marketing”, “Marketing Agility” |
| Inclusion Criterion #3 Document Type | Peer-reviewed journal articles | Peer-reviewed journal articles |
| Query String | ((TS=(Brand*)) AND TS=(Agil*)) AND (DT==(“ARTICLE”)) | (TS=(“Agile Marketing”) OR TS=(“Marketing Agility”)) AND (DT==(“ARTICLE”)) |
| Initial Number of Identified Articles (Inclusion Criteria) | 116 | 50 |
| Exclusion Criterion #1 WoS Category | Articles in WoS categories unrelated to the research area (e.g., Zoology, Astronomy Astrophysics) | Articles in WoS categories unrelated to the research area (e.g., Zoology, Astronomy Astrophysics) |
| Query String | (TS=(Brand*) AND TS=(Agil*)) AND ((DT==(“ARTICLE”)) NOT (TASCA==(“CHEMISTRY APPLIED” OR “DERMATOLOGY” OR “GENETICS HEREDITY” OR “ZOOLOGY” OR “BIOTECHNOLOGY APPLIED MICROBIOLOGY” OR “MEDICINE GENERAL INTERNAL” OR “ORTHOPEDICS” OR “PLANT SCIENCES”))) | ((TS=(“Agile Marketing”) OR TS=(“Marketing Agility”))) AND (DT==(“ARTICLE”) AND TASCA==(“BUSINESS” OR “MANAGEMENT” OR “ECONOMICS”)) |
| Excluded | 9 | 13 |
| Remained | 107 | 37 |
| Exclusion Criterion #3 Content | Manual selection after review of individual abstracts; Exclusion of articles that did not relate in-depth to branding AND agility | Manual selection after review of individual abstracts; Exclusion of articles that did not relate in-depth to agile marketing |
| Excluded | 36 | 12 |
| Remained | 71 | 25 |


References
- Agile Marketing Manifesto. 2021a. Principles—Agile Marketing Manifesto. 2021. Available online: https://agilemarketingmanifesto.org/principles/ (accessed on 28 March 2024).
- Agile Marketing Manifesto. 2021b. Values—Agile Marketing Manifesto. 2021. Available online: https://agilemarketingmanifesto.org/values/ (accessed on 28 March 2024).
- AgileSherpas. 2022. 5th Annual State of Agile Marketing Report. Available online: https://issuu.com/agilesherpas/docs/5th_annual_state_of_agile_marketing_report (accessed on 28 March 2024).
- Alghamdi, Omar, and Gomaa Agag. 2024. Competitive Advantage: A Longitudinal Analysis of the Roles of Data-Driven Innovation Capabilities, Marketing Agility, and Market Turbulence. Journal of Retailing and Consumer Services 76: 103547. [Google Scholar] [CrossRef]
- Asseraf, Yoel, Luis Filipe Lages, and Aviv Shoham. 2018. Assessing the Drivers and Impact of International Marketing Agility. International Marketing Review 36: 289–315. [Google Scholar] [CrossRef]
- Baran, Benjamin E., and Haley M. Woznyj. 2021. Managing VUCA: The Human Dynamics of Agility. Organizational Dynamics 50: 100787. [Google Scholar] [CrossRef] [PubMed]
- Baumgarth, Carsten. 2020. Brand Values in Times of Crisis: The Brand Work Manifesto and the Corona Pandemic. Real Estate Brand Book 7: 32–39. [Google Scholar]
- Baumgarth, Carsten, and Holger J. Schmidt. 2018. Forum Markenforschung 2016: Proceedings of the International Conference “DERMARKENTAG”. Wiesbaden: Springer Fachmedien Wiesbaden GmbH. [Google Scholar] [CrossRef]
- Beck, Kent, Mike Beedle, Arie van Bennekum, Alistair Cockburn, Ward Cunningham, Martin Fowler, James Grenning, Jim Highsmith, Andrew Hunt, Ron Jeffries, and et al. 2001a. Manifesto for Agile Software Development. Available online: http://agilemanifesto.org/ (accessed on 28 March 2024).
- Beck, Kent, Mike Beedle, Arie van Bennekum, Alistair Cockburn, Ward Cunningham, Martin Fowler, James Grenning, Jim Highsmith, Andrew Hunt, Ron Jeffries, and et al. 2001b. Principles behind the Agile Manifesto. Available online: https://agilemanifesto.org/principles.html (accessed on 28 March 2024).
- Beverland, Michael B., Sarah J. S. Wilner, and Pietro Micheli. 2015. Reconciling the Tension between Consistency and Relevance: Design Thinking as a Mechanism for Brand Ambidexterity. Journal of the Academy of Marketing Science 43: 589–609. [Google Scholar] [CrossRef]
- Brand, Marco, Victor Tiberius, Peter M. Bican, and Alexander Brem. 2021. Agility as an Innovation Driver: Towards an Agile Front End of Innovation Framework. Review of Managerial Science 15: 157–87. [Google Scholar] [CrossRef]
- Bruce, Annette, and Christoph Jeromin. 2016. Agile Markenführung. Wiesbaden: Springer Fachmedien Wiesbaden. [Google Scholar] [CrossRef]
- Cabeza Ramírez, Luis Javier, Sandra Sánchez Cañizares, and Fernando Fuentes García. 2017. Entrepreneurship as a Dynamic Field of Study: A Bibliometric Analysis of Research Output. Tourism & Management Studies 13: 59–71. [Google Scholar] [CrossRef]
- Capoano, Edson, Alice Dutra Balbé, and Pedro Rodrigues Costa. 2024. Is There a ‘Green Moral’? How Young People’s Moral Attributes Define Engagement with Narratives about Climate Change. Social Sciences 13: 145. [Google Scholar] [CrossRef]
- Carcelén-García, Sonia, Mónica Díaz-Bustamante Ventisca, and María Galmes-Cerezo. 2023. Young People’s Perception of the Danger of Risky Online Activities: Behaviours, Emotions and Attitudes Associated with Their Digital Vulnerability. Social Sciences 12: 164. [Google Scholar] [CrossRef]
- Cova, Bernard, and Bernard Paranque. 2016. Value Slippage in Brand Transformation: A Conceptualization. Journal of Product & Brand Management 25: 3–10. [Google Scholar] [CrossRef]
- Dänzler, Stefanie, and Thomas Heun. 2014. Marke Und Digitale Medien. Wiesbaden: Springer Fachmedien Wiesbaden. [Google Scholar] [CrossRef]
- Dänzler, Stefanie, and Thomas Heun. 2020. Marke Und Digitale Medien: Der Wandel Des Markenkonzepts Im 21. Jahrhundert, 2nd ed. Wiesbaden: Springer Fachmedien Wiesbaden. [Google Scholar] [CrossRef]
- Denzin, Norman K., and Yvonna S. Lincoln, eds. 2018. The SAGE Handbook of Qualitative Research, 5th ed. Los Angeles, London, New Delhi, Singapore, Washington, DC and Melbourne: SAGE Publications. [Google Scholar]
- Donthu, Naveen, Satish Kumar, Debmalya Mukherjee, Nitesh Pandey, and Weng Marc Lim. 2021. How to Conduct a Bibliometric Analysis: An Overview and Guidelines. Journal of Business Research 133: 285–96. [Google Scholar] [CrossRef]
- Dresing, Thorsten, and Thorsten Pehl. 2018. Praxisbuch Interview, Transkription & Analyse: Anleitungen Und Regelsysteme Für Qualitativ Forschende, 8th ed. Marburg: Eigenverlag. Available online: https://www.audiotranskription.de/downloads/#praxisbuch (accessed on 28 March 2024).
- Dresing, Thorsten, and Thorsten Pehl. 2022. Inhaltlich-Semantische Transkriptionsregeln. Inhaltlich-Semantische Transkriptionsregeln. 2022. Available online: https://www.audiotranskription.de/transkriptionsregeln-dresing-pehl-2023/ (accessed on 28 March 2024).
- Dyvik, Einar. 2023. Estimated Number of Companies Worldwide from 2000 to 2021. Statista. December 19. Available online: https://www.statista.com/statistics/1260686/global-companies/ (accessed on 28 March 2024).
- Eilers, Karen, Christoph Peters, and Jan Marco Leimeister. 2022. Why the Agile Mindset Matters. Technological Forecasting and Social Change 179: 1–14. [Google Scholar] [CrossRef]
- Eisenhardt, Kathleen M. 1989. Building Theories from Case Study Research. The Academy of Management Review 14: 532–50. [Google Scholar] [CrossRef]
- Eisenhardt, Kathleen M., and Jeffrey A. Martin. 2000. Dynamic Capabilities: What Are They? Strategic Management Journal 21: 1105–21. [Google Scholar] [CrossRef]
- Eizmendi-Iraola, Maider, and Simón Peña-Fernández. 2023. Gender Stereotypes Make Women Invisible: The Presence of Female Scientists in the Media. Social Sciences 12: 30. [Google Scholar] [CrossRef]
- Ferreira, Jorge, and Arnaldo Coelho. 2020. Dynamic Capabilities, Innovation and Branding Capabilities and Their Impact on Competitive Advantage and SME’s Performance in Portugal: The Moderating Effects of Entrepreneurial Orientation. International Journal of Innovation Science 12: 255–86. [Google Scholar] [CrossRef]
- Gilliam, David A., and Kevin Voss. 2013. A Proposed Procedure for Construct Definition in Marketing. European Journal of Marketing 47: 5–26. [Google Scholar] [CrossRef]
- Gläser, Jochen, and Grit Laudel. 2004. Experteninterviews Und Qualitative Inhaltsanalyse Als Instrumente Rekonstruierender Untersuchungen, 1st ed. UTB Sozialwissenschaften. Wiesbaden: vs. Verlag für Sozialwissenschaften, vol. 2348, Available online: http://www.socialnet.de/rezensionen/isbn.php?isbn=978-3-8100-3522-6 (accessed on 3 April 2024).
- Golant, Benjamin D. 2012. Bringing the Corporate Brand to Life: The Brand Manager as Practical Author. Journal of Brand Management 20: 115–27. [Google Scholar] [CrossRef]
- Golgeci, Ismail, Ahmad Arslan, Veronika Kentosova, Deborah Callaghan, and Vijay Pereira. 2023. The Role of Marketing Agility and Risk Propensity in Resilience and Survival of Eastern European Immigrant Entrepreneurs in Denmark. International Journal of Entrepreneurial Behavior & Research. ahead of print. [Google Scholar] [CrossRef]
- Goll, Joachim, and Daniel Hommel. 2015. Mit Scrum Zum Gewünschten System. Springer eBook Collection. Wiesbaden: Springer Fachmedien Wiesbaden. [Google Scholar] [CrossRef]
- Greenbaum, Thomas L. 1998. The Handbook for Focus Group Research, 2nd ed.; Thousand Oaks: SAGE. Available online: http://www.loc.gov/catdir/enhancements/fy0656/97021222-d.html (accessed on 3 April 2024).
- Hasche, Nina, Gabriel Linton, and Christina Öberg. 2017. Trust in Open Innovation—the Case of a Med-Tech Start-Up. European Journal of Innovation Management 20: 31–49. [Google Scholar] [CrossRef]
- Hattendorf, Mareike. 2021. Agile Organisationen—Versuch Einer Kritischen Bestandsaufnahme. Journal Für Psychologie (JfP) 29: 93–119. [Google Scholar] [CrossRef]
- Hippel, Eric. 1986. Lead Users: A Source of Novel Product Concepts. Management Science 32: 791–805. [Google Scholar] [CrossRef]
- Hobbs, Brian, and Yvan Petit. 2017. Agile Methods on Large Projects in Large Organizations. Project Management Journal 48: 3–19. [Google Scholar] [CrossRef]
- Iglesias-Sánchez, Patricia P., Carmen Jambrino-Maldonado, Carlos de Las Heras-Pedrosa, Noelia Frías Villegas, and Fernando Olivares-Delgado. 2022. Brand’s Communications in COVID-19. Social Role during and after Lockdown. Cogent Social Sciences 8: 2053271. [Google Scholar] [CrossRef]
- Iyer, Pramod, Arezoo Davari, Saurabh Srivastava, and Audhesh K. Paswan. 2021. Market Orientation, Brand Management Processes and Brand Performance. Journal of Product & Brand Management 30: 197–214. [Google Scholar] [CrossRef]
- Jones, Robert. 2012. Five Ways Branding Is Changing. Journal of Brand Management 20: 77–79. [Google Scholar] [CrossRef]
- Kalaignanam, Kartik, Kapil R. Tuli, Tarun Kushwaha, Leonard Lee, and David Gal. 2021. Marketing Agility: The Concept, Antecedents, and a Research Agenda. Journal of Marketing 85: 35–58. [Google Scholar] [CrossRef]
- Kay, Mark J. 2006. Strong Brands and Corporate Brands. European Journal of Marketing 40: 742–60. [Google Scholar] [CrossRef]
- Keller, Kevin Lane, and Keith Richey. 2006. The Importance of Corporate Brand Personality Traits to a Successful 21st Century Business. Journal of Brand Management 14: 74–81. [Google Scholar] [CrossRef]
- Khan, Huda, Felix Mavondo, and Nadia Zahoor. 2022. Integration of Outside-in and inside-out Entrepreneurial Marketing Capabilities, Marketing Agility and Resources for Entrepreneurial Firm Performance. International Journal of Entrepreneurial Behavior & Research, ahead of print. [Google Scholar] [CrossRef]
- Kreutzer, Ralf T., and Karl-Heinz Land. 2017. Digitale Markenführung. Wiesbaden: Springer Fachmedien Wiesbaden GmbH. [Google Scholar] [CrossRef]
- Kuckartz, Udo, and Stefan Rädiker. 2019. Analyzing Qualitative Data with MAXQDA: Text, Audio, and Video. Cham: Springer Nature Switzerland AG. [Google Scholar] [CrossRef]
- Kuckartz, Udo, and Stefan Rädiker. 2020. Fokussierte Interviewanalyse Mit MAXQDA. Wiesbaden: Springer Fachmedien Wiesbaden. [Google Scholar] [CrossRef]
- Kuckartz, Udo, and Stefan Rädiker. 2022. Qualitative Inhaltsanalyse. Methoden, Praxis, Computerunterstützung: Grundlagentexte Methoden, 5th ed. Weinheim and Basel: Beltz Juventa. Available online: http://www.content-select.com/index.php?id=bib_view&ean=9783779955337 (accessed on 3 April 2024)Grundlagentexte Methoden.
- Landor. 2015. The Agility Paradox. Landor. Available online: https://landor-prod.imgix.net/app/uploads/2015/11/04143014/Landor_AgilityParadox_Int_09Dec2015.pdf (accessed on 28 March 2024).
- Lies, Jan. 2020. Purpose-Driven-Branding: Agile Markenführung Als “Brand-Ucation”. Marketing Review St. Gallen 37: 40–46. [Google Scholar]
- Martínez, Sandra, Ander Errasti, and Martin Rudberg. 2015. Adapting Zara’s ‘Pronto Moda’ to a Value Brand Retailer. Production Planning & Control 26: 723–37. [Google Scholar] [CrossRef]
- McKinsey & Company. 2020. Agile Resilience in the UK: Lessons from COVID-19 for the ‘next Normal’. Available online: https://www.mckinsey.com/capabilities/people-and-organizational-performance/our-insights/agile-resilience-in-the-uk-lessons-from-covid-19-for-the-next-normal#/ (accessed on 28 March 2024).
- Meuser, Michael, and Ulrike Nagel. 1991. Expertlnneninterviews—Vielfach Erprobt, Wenig Bedacht. In Qualitativ-Empirische Sozialforschung: Konzepte, Methoden, Analysen. Edited by Detlef Garz and Klaus Kraimer. Wiesbaden: vs. Verlag für Sozialwissenschaften, pp. 441–71. [Google Scholar] [CrossRef]
- Mey, Günter, and Katja Mruck, eds. 2010. Handbuch Qualitative Forschung in Der Psychologie, 1st ed. Wiesbaden: vs. Verlag. [Google Scholar] [CrossRef]
- Misoch, Sabina. 2019. Qualitative Interviews, 2nd ed. Oldenbourg: De Gruyter. [Google Scholar] [CrossRef]
- Murphy, John. 1988. BRANDING. Marketing Intelligence & Planning 6: 4–8. [Google Scholar] [CrossRef]
- Myers, Michael D. 2020. Qualitative Research in Business and Management, 3rd ed. Los Angeles: Sage Publications Ltd. Available online: http://digital.casalini.it/9781526418326 (accessed on 28 March 2024).
- Noteboom, Cherie, Martinson Ofori, Kruttika Sutrave, and Omar El-Gayar, eds. 2021. Agile Project Management: A Systematic Literature Review of Adoption Drivers and Critical Success Factors. Honolulu: Hamilton Library. [Google Scholar] [CrossRef]
- O’Keeffe, Alina, Wilson Ozuem, and Geoff Lancaster. 2016. Leadership Marketing: An Exploratory Study. Journal of Strategic Marketing 24: 418–43. [Google Scholar] [CrossRef]
- Olswang, Lesley B., and Patricia A. Prelock. 2015. Bridging the Gap Between Research and Practice: Implementation Science. Journal of Speech Language and Hearing Research 58: S1818–S1826. [Google Scholar] [CrossRef] [PubMed]
- O’Reilly, Charles A., and Michael L. Tushman. 2008. Ambidexterity as a Dynamic Capability: Resolving the Innovator’s Dilemma. Research in Organizational Behavior 28: 185–206. [Google Scholar] [CrossRef]
- Osei, Collins, Joseph Amankwah-Amoah, Zaheer Khan, Maktoba Omar, and Mavis Gutu. 2019. Developing and Deploying Marketing Agility in an Emerging Economy: The Case of Blue Skies. International Marketing Review 36: 190–212. [Google Scholar] [CrossRef]
- Özsomer, Ayşegül, Bernard Simonin, and Timo Mandler. 2023. Marketing Agility in Subsidiaries: Market Orientation and Marketing Program Standardization as the ‘Twin Engines’ of Performance. Journal of International Marketing 31: 6–24. [Google Scholar] [CrossRef]
- Perecman, Ellen, and Sara Curran, eds. 2006. A Handbook for Social Science Field Research: Essays & Bibliographic Sources on Research Design and Methods, 1st ed.; Thousand Oaks: SAGE Publications. Available online: http://www.loc.gov/catdir/enhancements/fy0659/2005022714-d.html (accessed on 28 March 2024).
- Peterson, Mark. 2019. A High-Speed World with Fake News: Brand Managers Take Warning. Journal of Product & Brand Management 29: 234–45. [Google Scholar] [CrossRef]
- Pinho, Celso RA, Maria Luiza CA Pinho, Seyda Z. Deligonul, and S. Tamer Cavusgil. 2022. The Agility Construct in the Literature: Conceptualization and Bibliometric Assessment. Journal of Business Research 153: 517–32. [Google Scholar] [CrossRef]
- Preece, Chloe, Finola Kerrigan, and Daragh O’reilly. 2019. License to Assemble: Theorizing Brand Longevity. Journal of Consumer Research 46: 330–50. [Google Scholar] [CrossRef]
- Rego, Lopo, Michael Brady, Robert Leone, John Roberts, Chandra Srivastava, and Rajendra Srivastava. 2022. Brand Response to Environmental Turbulence: A Framework and Propositions for Resistance, Recovery and Reinvention. International Journal of Research in Marketing 39: 583–602. [Google Scholar] [CrossRef]
- Riedmeier, Julia, and Maria Kreuzer. 2022. Me versus We: The Role of Luxury Brand Managers in Times of Co-Creation. Journal of Business Research 145: 240–52. [Google Scholar] [CrossRef]
- Roberts, Nicholas, and Varun Grover. 2012. Investigating Firm’s Customer Agility and Firm Performance: The Importance of Aligning Sense and Respond Capabilities. Journal of Business Research 65: 579–85. [Google Scholar] [CrossRef]
- Santos-Vijande, María Leticia, Ana Belén del Río-Lanza, Leticia Suárez-Álvarez, and Ana María Díaz-Martín. 2013. The Brand Management System and Service Firm Competitiveness. Journal of Business Research 66: 148–57. [Google Scholar] [CrossRef]
- Scheele, Brigitte, and Norbert Groeben. 2010. Dialog-Konsens-Methoden. In Handbuch Qualitative Forschung in Der Psychologie, 1st ed. Edited by Günter Mey and Katja Mruck. Wiesbaden: vs. Verlag, pp. 506–23. [Google Scholar] [CrossRef]
- Schmidt, Holger J., and Jörn Redler. 2018. How Diverse Is Corporate Brand Management Research? Comparing Schools of Corporate Brand Management with Approaches to Corporate Strategy. Journal of Product & Brand Management 27: 185–202. [Google Scholar] [CrossRef]
- Schoemaker, Paul J. H., Sohvi Heaton, and David Teece. 2018. Innovation, Dynamic Capabilities, and Leadership. California Management Review 61: 15–42. [Google Scholar] [CrossRef]
- Snyder, Brendan. 2015. LGBT Advertising: How Brands Are Taking a Stance on Issues. ThinkwithGoogle, 2015. Available online: https://www.thinkwithgoogle.com/future-of-marketing/management-and-culture/diversity-and-inclusion/lgbt-advertising-brands-taking-stance-on-issues/ (accessed on 28 March 2024).
- Sophocleous, Harry P., Andreas N. Masouras, and Sofia D. Anastasiadou. 2024. The Impact of Political Marketing on Voting Behaviour of Cypriot Voters. Social Sciences 13: 149. [Google Scholar] [CrossRef]
- Swaminathan, Vanitha, Alina Sorescu, Jan-Benedict E.M. Steenkamp, Thomas Clayton Gibson O’Guinn, and Bernd Schmitt. 2020. Branding in a Hyperconnected World: Refocusing Theories and Rethinking Boundaries. Journal of Marketing 84: 24–46. [Google Scholar] [CrossRef]
- Teece, David J. 2019. China and the Reshaping of the Auto Industry: A Dynamic Capabilities Perspective. Management and Organization Review 15: 177–99. [Google Scholar] [CrossRef]
- Teece, David J., Gary Pisano, and Amy Shuen. 1997. Dynamic Capabilities and Strategic Management. Strategic Management Journal 18: 509–33. [Google Scholar] [CrossRef]
- Thümler, Nico. 2023. Agility in Marketing: A Bibliometric Analysis. Business: Theory and Practice 24: 173–82. [Google Scholar] [CrossRef]
- Toniatti, Clarisse de Aguiar, Manuela Guerreiro, Carla Viana, and Luís Nobre Pereira. 2023. Emerging Branding Trends in the Post-COVID World. Journal of Tourism Sustainability and Well-Being 11: 100–15. [Google Scholar] [CrossRef]
- Ulrich, Dave, and Arthur Yeung. 2019. Agility: The New Response to Dynamic Change. Strategic HR Review 18: 161–67. [Google Scholar] [CrossRef]
- Vaszkun, Balázs, and Éva Sziráki. 2023. Unlocking the Key Dimensions of Organizational Agility: A Systematic Literature Review on Leadership, Structural and Cultural Antecedents. Society and Economy 45: 393–410. [Google Scholar] [CrossRef]
- Veloutsou, Cleopatra, and Elena Delgado-Ballester. 2019. New Challenges in Brand Management. Spanish Journal of Marketing 22: 255–72. [Google Scholar] [CrossRef]
- Vrontis, Demetris, Jaroslav Belas, Alkis Thrassou, Gabriele Santoro, and Michael Christofi. 2023. Strategic Agility, Openness and Performance: A Mixed Method Comparative Analysis of Firms Operating in Developed and Emerging Markets. Review of Managerial Science 17: 1365–98. [Google Scholar] [CrossRef]
- Walter, Anna-Theresa, and Sebastian Raetze. 2021. Toward a Process-Oriented Model of Organizational Agility: A Dynamic Capability Perspective. Journal of Competences, Strategy & Management 11: 1–20. [Google Scholar] [CrossRef]
- Wang, Catherine L., and Pervaiz K. Ahmed. 2007. Dynamic Capabilities: A Review and Research Agenda. International Journal of Management Reviews 9: 31–51. [Google Scholar] [CrossRef]
- Yates, Jacqueline Laurean. 2021. 27 Brands Celebrating and Supporting LGBTQ Pride in Style. Good Morning America. June 1. Available online: https://www.goodmorningamerica.com/style/story/17-brands-supporting-lgbtq-pride-style-77817097 (accessed on 28 March 2024).


| Reference | Definition/Description | Key Characteristics |
|---|---|---|
| (Baumgarth 2020) | Three core values define the meta principle “agile” in the Brand Work Manifesto: Prioritizing adaptation over rigid adherence to brand rules, embracing experimentation over excessive protection, and promoting empowerment over a top-down approach. | Adaptability, experimentation, empowerment |
| (Bruce and Jeromin 2016) | Brand agility entails the brand’s rapid and targeted response to changing market conditions. | Responsiveness, speed |
| (Dänzler and Heun 2020) | Agile branding acknowledges the inevitability of unpredictable factors and calls for adapting branding processes accordingly, in contrast to traditional branding methods that attempt to minimize unpredictable elements. | Adaptability |
| (Riedmeier and Kreuzer 2022) | Agile branding is the capacity of brand management to react to market changes swiftly and appropriately within the established brand vision, ultimately making the brand compelling and valuable. | Responsiveness, flexibility |
| (Rego et al. 2022, p. 590) | The agile–resilient brand is “the firm’s capability to reactively and proactively, as well as defensively and offensively, manage the brand’s response to turbulence, through the anticipation of environmental change, the harnessing of the firm’s brands and other assets to resist it, the flexibility to adapt to those changes, and the ability to improve competitiveness when faced with new environmental contexts”. | Responsiveness, proactivity, anticipation, flexibility |
| No. | Gender | Agile Branding Experience (1–3) | Professional Experience | No. of Words (Transcript) | Interview Duration (Minutes) | Interview Date |
|---|---|---|---|---|---|---|
| Experts Interviews (E-#) | ||||||
| E-01 | Male | (1) Academic, (2) Author | Brand consultant, author, professor for marketing and communications | 9016 | 54 | 11-11-2022 |
| E-02 | Female | (1) Academic, (2) Author | Brand consultant, author, academic teacher for communications, media economy, marketing, leadership, and innovation | 8673 | 58 | 24-11-2022 |
| E-03 | Male | (2) Author, (3) Practitioner | Author, founder of a brand consultancy | 5032 | 40 | 02-12-2022 |
| E-04 | Male | (1) Academic, (3) Practitioner | Consultant, lecturer, podcast host and keynote speaker for brand management, partner at a brand consultancy | 6666 | 51 | 02-12-2022 |
| E-05 | Male | (2) Author, (3) Practitioner | Author, head of marketing | 6996 | 49 | 02-12-2022 |
| E-06 | Female | (2) Author, (3) Practitioner | Author, brand consultant, agile coach | 6246 | 46 | 05-12-2022 |
| E-07 | Male | (1) Academic, (2) Author | Author, professor for marketing and brand management | 13,175 | 75 | 07-12-2022 |
| E-08 | Male | (2) Author, (3) Practitioner | Author, speaker, consultant marketing technology and digital transformation | 8541 | 50 | 07-12-2022 |
| E-09a, E-09b | Male, Female | (1) Academic, (2) Author, (3) Practitioner | E-09a: Lecturer, co-author of E-09b, consultant E-09b: Lecturer, co-author of E-09a, consultant, agile coach | 6210 | 49 | 07-12-2022 |
| E-10 | Female | (2) Author, (3) Practitioner | Founder of a brand consultancy, author, speaker | 4093 | 27 | 12-12-2022 |
| Participants Group Discussion (P-#) | ||||||
| P-01 | Female | (1) Academic, (2) Author, (3) Practitioner | Lecturer online communications, author, marketing professional | 17,019 | 106 | 26-01-2023 |
| P-02 | Male | (2) Author, (3) Practitioner | Lecturer communications, author, agile coach, senior management consultant | 17,019 | 106 | 26-01-2023 |
| P-03 | Male | (3) Practitioner | Creative director brand experience | 17,019 | 106 | 26-01-2023 |
| P-04 | Male | (1) Academic, (2) Author, (3) Practitioner | Lecturer design, author, designer, co-founder brand agency | 17,019 | 106 | 26-01-2023 |
| P-05 | Female | (2) Author, (3) Practitioner | Author, managing director, brand expert | 17,019 | 106 | 26-01-2023 |
Disclaimer/Publisher’s Note: The statements, opinions and data contained in all publications are solely those of the individual author(s) and contributor(s) and not of MDPI and/or the editor(s). MDPI and/or the editor(s) disclaim responsibility for any injury to people or property resulting from any ideas, methods, instructions or products referred to in the content. |
© 2024 by the authors. Licensee MDPI, Basel, Switzerland. This article is an open access article distributed under the terms and conditions of the Creative Commons Attribution (CC BY) license (https://creativecommons.org/licenses/by/4.0/).
Share and Cite
Pöhlmann, M.; Seitz, J.; Jambrino-Maldonado, C.; de las Heras-Pedrosa, C. Conceptualizing Agile Branding: Dimensions and Antecedents for Managing Brands in a Dynamic Environment. Adm. Sci. 2024, 14, 112. https://doi.org/10.3390/admsci14060112
Pöhlmann M, Seitz J, Jambrino-Maldonado C, de las Heras-Pedrosa C. Conceptualizing Agile Branding: Dimensions and Antecedents for Managing Brands in a Dynamic Environment. Administrative Sciences. 2024; 14(6):112. https://doi.org/10.3390/admsci14060112
Chicago/Turabian StylePöhlmann, Michaela, Jürgen Seitz, Carmen Jambrino-Maldonado, and Carlos de las Heras-Pedrosa. 2024. "Conceptualizing Agile Branding: Dimensions and Antecedents for Managing Brands in a Dynamic Environment" Administrative Sciences 14, no. 6: 112. https://doi.org/10.3390/admsci14060112
APA StylePöhlmann, M., Seitz, J., Jambrino-Maldonado, C., & de las Heras-Pedrosa, C. (2024). Conceptualizing Agile Branding: Dimensions and Antecedents for Managing Brands in a Dynamic Environment. Administrative Sciences, 14(6), 112. https://doi.org/10.3390/admsci14060112

