Impact of Industry 5.0 Readiness on Sustainable Business Growth of Marine Food Processing SMEs in Thailand
Abstract
1. Introduction
2. Literature Review and Hypotheses Development
2.1. Industry 5.0 Readiness of SMEs (I5.0R)
2.1.1. Human-Centricity
2.1.2. Fairtrade Practices
2.1.3. Lean Management
2.1.4. Sustainability Practices
2.2. Global Value Chain Participation (GVC)
2.3. Business Competitiveness (BC)
- Marketing competitiveness: The most commonly used 4ps of marketing—(a) product competitiveness (BCM1), (b) price competitiveness (BCM2), (c) place competitiveness (BCM3), and (d) promotion competitiveness (BCM4)—were adopted as variables for measuring the marketing competitiveness.
- Resource competitiveness: Four variables, namely, (a) use of technology and innovation (BCR1); (b) human resources (skilled, creative, talented, and experienced) (BCR2); (c) internal resources (machinery and technology) (BCR3); and (d) suppliers’ competitiveness (BCR4), were included to study the business resource competitiveness.
- Production competitiveness: Three variables for production competitiveness were identified and used—(a) flexible manufacturing (BCP1), (b) lower production cost than competitors (BCP2), and (c) superior quality than competitors for production competitiveness (BCP3).
- Financial competitiveness: Further, three variables, namely, (a) financial strength (BCF1); (b) accessibility to the bank credit facilities (BCF2); and (c) shorter cash-flow cycle (BCF3), were adopted for finance competitiveness, respectively.
2.4. Sustainable Business Growth (SBG)
2.5. Proposed Causal Relationship, Hypotheses, and Conceptual Framework
2.5.1. Industry 5.0 Readiness (I5.0R) and Sustainable Business Growth (SBG)
2.5.2. Industry 5.0 Readiness (I5.0R) and Global Value Chain (GVC) Participation
2.5.3. Industry 5.0 Readiness and Business Competitiveness (BC)
2.5.4. Global Value Chain (GVC) Participation and Sustainable Business Growth (SBG)
2.5.5. Global Value Chain (GVC) Participation and Business Competitiveness (BC)
2.5.6. Business Competitiveness (BC) and Sustainable Business Growth (SBG)
2.5.7. Mediation Role of GVC Participation and BC in the Relationship between I5.0R and SBG
3. Methodology
3.1. Study Population
3.2. Sampling Method and Size
3.3. Instrument Development and Content Validity
3.4. Data Collection
3.5. Ethical Committee Approval and Data Collection Period
4. Analysis and Findings
4.1. The Lower-Order Measurement Model
4.1.1. Indicator Loadings (Indicator Reliability)
4.1.2. Internal Consistency (Lower-Order Reliability)
Cronbach’s Alpha
Composite Reliability
4.1.3. Convergent Validity
4.2. Lower-Order Discriminant Validity (Heterotrait–Monotrait Ratio)
4.3. Higher-Order Composite Reliability (Internal Consistency) and Convergent Validity
4.4. Higher-Order Discriminant Validity (Heterotrait–Monotrait Ratio)
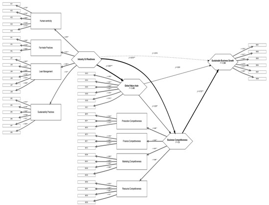
4.5. The Higher-Order Structural Model
5. Discussion
6. Conclusions
7. Implications
8. Limitations and Future Research Directions
Author Contributions
Funding
Institutional Review Board Statement
Informed Consent Statement
Data Availability Statement
Acknowledgments
Conflicts of Interest
References
- A Brief History of Lean. n.d. Lean Enterprise Institute (blog). Available online: https://www.lean.org/explore-lean/a-brief-history-of-lean/ (accessed on 11 March 2024).
- Abe, Masato. 2015. SME Participation in Global Value Chains: Challenges and Opportunities. In INTEGRATING SMEs INTO GLOBAL VALUE CHAINS. Phillipines: Asian Development Bank, Asian Development Bank Institute. Available online: https://www.adb.org/sites/default/files/publication/175295/smes-global-value-chains.pdf (accessed on 11 August 2022).
- Ahmedova, Sibel. 2015. Factors for Increasing the Competitiveness of Small and Medium-Sized Enterprises (SMEs) in Bulgaria. Procedia—Social and Behavioral Sciences 195: 1104–12. [Google Scholar] [CrossRef]
- Akundi, Aditya, Daniel Euresti, Sergio Luna, Wilma Ankobiah, Amit Lopes, and Immanuel Edinbarough. 2022. State of Industry 5.0—Analysis and Identification of Current Research Trends. Applied System Innovation 5: 27. [Google Scholar] [CrossRef]
- Alemany, Ana Patricia Fanjul, Liliana Herrera, and M. F. Muñoz-Doyague. 2023. Fair Trade and the Sustainable Development Goals: An Opportunity for Sustainable Production and Consumption. In Global Challenges for a Sustainable Society. Edited by José Alberto Benítez-Andrades, Paula García-Llamas, Ángela Taboada, Laura Estévez-Mauriz and Roberto Baelo. Springer Proceedings in Earth and Environmental Sciences. Cham: Springer International Publishing, pp. 223–39. [Google Scholar] [CrossRef]
- Alvarez-Aros, Erick L., and César A. Bernal-Torres. 2021. Technological Competitiveness and Emerging Technologies in Industry 4.0 and Industry 5.0. Anais Da Academia Brasileira de Ciências 93: e20191290. [Google Scholar] [CrossRef] [PubMed]
- Alves, Anabela Carvalho. 2022. Lean Thinking: An Essential Mindset. IEEE Engineering Management Review 50: 127–33. [Google Scholar] [CrossRef]
- Asian Development Bank, Asian Development Bank Institute, ACTIONS IN. 2015. INTEGRATING SMEs INTO GLOBAL VALUE CHAINS. Phillipines: Asian Development Bank, Asian Development Bank Institute. Available online: https://www.adb.org/sites/default/files/publication/175295/smes-global-value-chains.pdf (accessed on 11 August 2022).
- Atwell, Cabe. 2017. Yes, Industry 5.0 Is Already on the Horizon. Machine Design. September 12. Available online: https://www.machinedesign.com/automation-iiot/article/21835933/yes-industry-50-is-already-on-the-horizon (accessed on 12 December 2022).
- Awan, Usama, Ismail Gölgeci, Dilshod Makhmadshoev, and Nishikant Mishra. 2022. Industry 4.0 and Circular Economy in an Era of Global Value Chains: What Have We Learned and What Is Still to Be Explored? Journal of Cleaner Production 371: 133621. [Google Scholar] [CrossRef]
- Bagozzi, Richard P., and Youjae Yi. 2012. Specification, Evaluation, and Interpretation of Structural Equation Models. Journal of the Academy of Marketing Science 40: 8–34. Available online: https://idp.springer.com/authorize/casa?redirect_uri=https://link.springer.com/article/10.1007/s11747-011-0278-x&casa_token=IeBemgTyYTgAAAAA:HQuVSk1InoysciBdGB4Ob43VYGcWLKvsT6CHGBweSlc1l8E34sLB5dvXpribBi85nIw1gztVdXo9shqCAR0 (accessed on 8 April 2024). [CrossRef]
- Ballé, Michael, and Daniel T. Jones. 2017. The Lean Strategy: Using Lean to Create Competitive Advantage, Unleash Innovation, and Deliver Sustainable Growth, 1st ed. New York: McGraw-Hill Education. [Google Scholar]
- Barney, Jay. 1991. Firm Resources and Sustained Competitive Advantage. Journal of Management 17: 99–120. [Google Scholar] [CrossRef]
- Bartlett, Christopher A., and Sumantra Ghoshal. 2002. Managing across Borders: The Transnational Solution. Boston: Harvard Business Press. Available online: https://books.google.com/books?hl=en&lr=&id=KYjHMVuNOAwC&oi=fnd&pg=PA3&dq=C.A.+Bartlett,+S.+Ghoshal+Managing+Across+Borders:+The+Transnational+Solution+Harvard+Business+School+Press,+Boston,+MA+(1989)&ots=MrxXczSM_E&sig=yUyCe4PpSD7PwMP-Ln_2LGfsatQ (accessed on 15 April 2024).
- Beifert, Anatoli, Laima Gerlitz, and Gunnar Prause. 2018. Industry 4.0—For Sustainable Development of Lean Manufacturing Companies in the Shipbuilding Sector. In Reliability and Statistics in Transportation and Communication. Edited by Igor Kabashkin, Irina Yatskiv and Olegas Prentkovskis. Lecture Notes in Networks and Systems. Cham: Springer International Publishing, pp. 563–73. [Google Scholar] [CrossRef]
- Botti, Antonio, and Giovanni Baldi. 2024. Business Model Innovation and Industry 5.0: A Possible Integration in GLAM Institutions. European Journal of Innovation Management. ahead-of-print. [Google Scholar] [CrossRef]
- Bozdogan, Kirkor. 2010. EVOLUTION OF THE LEAN ENTERPRISE SYSTEM: A CRITICAL SYNTHESIS AND AGENDA FOR THE FUTURE+, July. Available online: https://dspace.mit.edu/bitstream/handle/1721.1/82085/100731_Bozdogan_EvolutionofLeanEntSys.pdf (accessed on 11 March 2024).
- Brennan, Louis, and Ruslan Rakhmatullin. 2017. Transnationalizing Smart Specialization Strategy. In Advances in the Theory and Practice of Smart Specialization. Amsterdam: Elsevier, pp. 249–68. Available online: https://www.sciencedirect.com/science/article/pii/B9780128041376000115 (accessed on 13 March 2024).
- Breque, Maija, Lars De Nul, and Athanasios Petridis. 2021. Industry 5.0: Towards a Sustainable, Human Centric and Resilient European Industry. Brussels: Directorate-General for Research and Innovation (European Commission). Available online: https://data.europa.eu/doi/10.2777/308407 (accessed on 13 December 2022).
- Brun, Lukas, Gary Gereffi, and James Zhan. 2019. The “Lightness” of Industry 4.0 Lead Firms: Implications for Global Value Chains. In Transforming Industrial Policy for the Digital Age. Cheltenham: Edward Elgar Publishing, pp. 37–67. Available online: https://www.elgaronline.com/edcollchap/edcoll/9781788976145/9781788976145.00008.xml (accessed on 25 December 2023).
- Carayannis, Elias G., Luca Dezi, Gianluca Gregori, and Ernesto Calo. 2022. Smart Environments and Techno-Centric and Human-Centric Innovations for Industry and Society 5.0: A Quintuple Helix Innovation System View Towards Smart, Sustainable, and Inclusive Solutions. Journal of the Knowledge Economy 13: 926–55. [Google Scholar] [CrossRef]
- Carayannis, Elias G., and Joanna Morawska-Jancelewicz. 2022. The Futures of Europe: Society 5.0 and Industry 5.0 as Driving Forces of Future Universities. Journal of the Knowledge Economy 13: 3445–71. [Google Scholar] [CrossRef]
- Ceptureanu, Sebastian Ion. 2015. Competitiveness of SMES. Business Excellence and Management 5: 55–67. [Google Scholar]
- Charoenrat, Teerawat, and Piriya Pholphirul. 2022. The Industrial Sector Participation in Global Value Chains for Sustainable Development of the Greater Mekong Subregion (GMS). Global Business Review 23: 608–40. [Google Scholar] [CrossRef]
- Chen, Chun-Liang. 2019. Value Creation by SMEs Participating in Global Value Chains under Industry 4.0 Trend: Case Study of Textile Industry in Taiwan. Journal of Global Information Technology Management 22: 120–45. [Google Scholar] [CrossRef]
- Christianty, R., and R. Hidayati. 2017. Strategy to Increase the Competitiveness of SMEs and Their Integration into Global Value Chain. In A New Paradigm in Trade Governance Strengthen Global Competitiveness. The Proceeding of The International Conference and Call for Paper on Trade 5th–6th September 2017. Jakarta: Trade Analysis and Development Agency Ministry of Trade, Republic of Indonesia, vol. 4, pp. 173–88. [Google Scholar]
- CMU-MOOC | Maritime Clusters and International Digital Marketing. n.d. Available online: https://mooc.cmu.ac.th/th/course/848f0dce-2604-47c2-9f98-fafab4b510d4?fbclid=IwAR0HoNaoLIHZJoInH5rru-XR3DM6kBAEGh0JIn7iCjuWXMFpiJoQ2X3zFIg (accessed on 29 July 2022).
- Cronbach, Lee J. 1951. Coefficient Alpha and the Internal Structure of Tests. Psychometrika 16: 297–334. [Google Scholar] [CrossRef]
- Definition of MSMEs. n.d. SME. Available online: https://www.sme.go.th/en/page.php?modulekey=363 (accessed on 2 February 2024).
- Delera, Michele, Carlo Pietrobelli, Elisa Calza, and Alejandro Lavopa. 2022. Does Value Chain Participation Facilitate the Adoption of Industry 4.0 Technologies in Developing Countries? World Development 152: 105788. [Google Scholar] [CrossRef]
- Demir, Kadir Alpaslan, Gözde Döven, and Bülent Sezen. 2019. Industry 5.0 and Human-Robot Co-Working. Procedia Computer Science 158: 688–95. [Google Scholar] [CrossRef]
- Demir, Kadir, and Halil Cicibaş. 2017. Industry 5.0 and a Critique of Industry 4.0. In 4th International Management Information Systems Conference “Industry 4.0”. İstanbul: İstanbul University. [Google Scholar]
- Deyshappriya, NP Ravindra, and B. C. H. Maduwanthi. 2021. Impact of Global Value Chains on the Performance of SMEs in Sri Lanka: Evidence from Sri Lanka. In Enhancing SME Participation in Global Value Chains. Vol. 299, Available online: https://www.researchgate.net/profile/Ravindra-Deyshappriya-2/publication/351618713_Impact_of_Global_Value_Chains_on_the_Performance_of_SMEs_in_Sri_Lanka_Evidence_from_Sri_Lanka_Global_Value_Chain_and_SMEs_Concepts_and_Definitions/links/60a1689792851cfdf33b3546/Impact-of-Global-Value-Chains-on-the-Performance-of-SMEs-in-Sri-Lanka-Evidence-from-Sri-Lanka-Global-Value-Chain-and-SMEs-Concepts-and-Definitions.pdf (accessed on 14 March 2024).
- Diabate, Ardjouman, Hagan Sibiri, Linyu Wang, and Liying Yu. 2019. Assessing SMEs’ Sustainable Growth through Entrepreneurs’ Ability and Entrepreneurial Orientation: An Insight into SMEs in Côte d’Ivoire. Sustainability 11: 7149. Available online: https://www.mdpi.com/2071-1050/11/24/7149 (accessed on 13 March 2024). [CrossRef]
- Dilyard, John, Shasha Zhao, and Jacqueline Jing You. 2021. Digital Innovation and Industry 4.0 for Global Value Chain Resilience: Lessons Learned and Ways Forward. Thunderbird International Business Review 63: 577–84. [Google Scholar] [CrossRef]
- Efendi, Suryono, Edi Sugiono, Eddy Guritno, Sufyati, and Hendryadi. 2020. Building Innovation and Competitiveness for Low Technology Manufacturing SMEs through Imitating Capability and Learning: The Case of Indonesia. Cogent Social Sciences 6: 1803515. [Google Scholar] [CrossRef]
- European Economic and Social Committee. 2018. Industry 5.0 Will Bring about a New Paradigm of Cooperation between Humans and Machines. European Economic and Social Committee. December 6. Available online: https://www.eesc.europa.eu/en/news-media/eesc-info/012019/articles/66151 (accessed on 13 December 2022).
- Farhikhteh, Shirzad, Ali Kazemi, Arash Shahin, and Shafiee Majid Mohammad. 2020. How Competitiveness Factors Propel SMEs to Achieve Competitive Advantage? Competitiveness Review: An International Business Journal 30: 315–38. [Google Scholar] [CrossRef]
- Gadenne, David, Lokman Mia, John Sands, Lanita Winata, and George Hooi. 2012. The Influence of Sustainability Performance Management Practices on Organisational Sustainability Performance. Journal of Accounting & Organizational Change 8: 210–35. [Google Scholar] [CrossRef]
- Ge, Ying, David Dollar, and Xinding Yu. 2020. Institutions and Participation in Global Value Chains: Evidence from Belt and Road Initiative. China Economic Review 61: 101447. [Google Scholar] [CrossRef]
- Gereffi, Gary, and Karina Fernandez-Stark. 2016. Global Value Chain Analysis: A Primer, 2nd Edition. Duke CGGC (Center on Globalization, Governance & Competitiveness). Available online: https://dukespace.lib.duke.edu/server/api/core/bitstreams/fd7a47de-df3b-4a75-9749-e5113e28def3/content (accessed on 25 December 2023).
- Ghobakhloo, Morteza, Mohammad Iranmanesh, Behzad Foroughi, Abderahman Rejeb, Davoud Nikbin, and Ming-Lang Tseng. 2024. A Practical Guide on Strategic Roadmapping for Information and Operations Technology Management: A Case Study on Industry 5.0 Transformation. Journal of Industrial and Production Engineering, 1–25. [Google Scholar] [CrossRef]
- Ghobakhloo, Morteza, Mohammad Iranmanesh, Manuel E. Morales, Mehrbakhsh Nilashi, and Azlan Amran. 2023a. Actions and Approaches for Enabling Industry 5.0-Driven Sustainable Industrial Transformation: A Strategy Roadmap. Corporate Social Responsibility and Environmental Management 30: 1473–94. [Google Scholar] [CrossRef]
- Ghobakhloo, Morteza, Mohammad Iranmanesh, Ming-Lang Tseng, Andrius Grybauskas, Alessandro Stefanini, and Azlan Amran. 2023b. Behind the Definition of Industry 5.0: A Systematic Review of Technologies, Principles, Components, and Values. Journal of Industrial and Production Engineering 40: 432–47. [Google Scholar] [CrossRef]
- Gotfredsen, Shermine. 2016. Bringing Back the Human Touch: Industry 5.0 Concept Creating Factories of the Future’. Manufacturers Monthly. June 15. Available online: https://www.manmonthly.com.au/features/bringing-back-the-human-touch-industry-5-0-concept-creating-factories-of-the-future/ (accessed on 12 December 2022).
- Hair, Joseph F., G. Tomas M. Hult, Christian M. Ringle, Marko Sarstedt, Nicholas P. Danks, and Soumya Ray. 2021. Partial Least Squares Structural Equation Modeling (PLS-SEM) Using R: A Workbook. Classroom Companion: Business. Cham: Springer International Publishing. [Google Scholar] [CrossRef]
- Hair, Joseph F., Jeffrey J. Risher, Marko Sarstedt, and Christian M. Ringle. 2019. When to Use and How to Report the Results of PLS-SEM. European Business Review 31: 2–24. [Google Scholar] [CrossRef]
- Hair, Joseph F., Joe Hair, Marko Sarstedt, Christian M. Ringle, and Siegfried P. Gudergan. 2023. Advanced Issues in Partial Least Squares Structural Equation Modeling. Thousand Oaks: Sage publications. [Google Scholar]
- Harvie, Charles, and Teerawat Charoenrat. 2015. SMEs and the Rise of Global Value Chains. In INTEGRATING SMEs INTO GLOBAL VALUE CHAINS. Phillipines: Asian Development Bank, Asian Development Bank Institute. Available online: https://www.adb.org/sites/default/files/publication/175295/smes-global-value-chains.pdf (accessed on 11 August 2022).
- Haseeb, Muhammad, Hafezali Iqbal Hussain, Sebastian Kot, Armenia Androniceanu, and Kittisak Jermsittiparsert. 2019. Role of Social and Technological Challenges in Achieving a Sustainable Competitive Advantage and Sustainable Business Performance. Sustainability 11: 3811. [Google Scholar] [CrossRef]
- Hassoun, Abdo, Nour Alhaj Abdullah, Abderrahmane Aït-Kaddour, Mohamed Ghellam, Ayşegül Beşir, Oscar Zannou, Begüm Önal, Rana Muhammad Aadil, Jose M. Lorenzo, Amin Mousavi Khaneghah, and et al. 2022. Food Traceability 4.0 as Part of the Fourth Industrial Revolution: Key Enabling Technologies. Critical Reviews in Food Science and Nutrition 64: 873–889. [Google Scholar] [CrossRef] [PubMed]
- Henseler, Jörg, Christian M. Ringle, and Marko Sarstedt. 2015. A New Criterion for Assessing Discriminant Validity in Variance-Based Structural Equation Modeling. Journal of the Academy of Marketing Science 43: 115–35. [Google Scholar] [CrossRef]
- Hernández Paz, Virginia, Antonio Javier Revilla Torrejón, and Alicia Rodríguez Márquez. 2023. Disruptive Data-Related Technologies and Global Value Chain: Insights from SMEs in Emerging Markets. Disruptive Technologies in International Business. Challenges and Opportunities for Emerging Markets, 5–16. Available online: https://e-archivo.uc3m.es/handle/10016/39858 (accessed on 14 March 2024).
- Hernita, Hernita, Batara Surya, Iwan Perwira, Herminawaty Abubakar, and Muhammad Idris. 2021. Economic Business Sustainability and Strengthening Human Resource Capacity Based on Increasing the Productivity of Small and Medium Enterprises (SMEs) in Makassar City, Indonesia. Sustainability 13: 3177. [Google Scholar] [CrossRef]
- Hussain, Arsalan, Hafiz Waqas Ahmed Ansari, Hafiz Nasir, and Muhammad Qasim Maqbool. 2023. ‘Developing a Model for the Adoption of Industrial Revolution 5.0 Among Malaysian Manufacturing SMEs for Sustainable Growth’. In Opportunities and Challenges of Business 5.0 in Emerging Markets. Hershey: IGI Global, pp. 40–57. [Google Scholar] [CrossRef]
- Ibarra Cisneros, Manuel Alejandro, Lourdes Alicia González Torres, María del Rosario Demuner Flores, Manuel Alejandro Ibarra Cisneros, Lourdes Alicia González Torres, and María del Rosario Demuner Flores. 2017. Business Competitiveness in the Small and Medium-Sized Enterprises of the Manufacturing Sector in Baja California. Estudios Fronterizos 18: 107–30. [Google Scholar] [CrossRef]
- Iftikhar, Muhammad, and Linta Iftikhar. 2020. Post COVID-19 Industrial Revolution 5.0. The Dawn of Cobot, Chipbot and Curbot. Pakistan Journal of Surgery and Medicine 1: 122–26. [Google Scholar] [CrossRef]
- Industry 5.0—European Commission. 2022. January 10. Available online: https://research-and-innovation.ec.europa.eu/research-area/industrial-research-and-innovation/industry-50_en (accessed on 14 December 2023).
- Ivanov, Dmitry. 2024. Conceptualisation of a 7-Element Digital Twin Framework in Supply Chain and Operations Management. International Journal of Production Research 62: 2220–32. [Google Scholar] [CrossRef]
- Khan, Bilal Ahmad, and Hummayoun Naeem. 2018. The Impact of Strategic Quality Orientation on Innovation Capabilities and Sustainable Business Growth: Empirical Evidence from the Service Sector of Pakistan. International Journal of Quality & Reliability Management 35: 1568–98. [Google Scholar] [CrossRef]
- Kliestik, Tomas, Marek Nagy, and Katarina Valaskova. 2023. Global Value Chains and Industry 4.0 in the Context of Lean Workplaces for Enhancing Company Performance and Its Comprehension via the Digital Readiness and Expertise of Workforce in the V4 Nations. Mathematics 11: 601. [Google Scholar] [CrossRef]
- Kolaro, Klod, Goran Pitić, Ernest Vlačić, and Uroš Milosavljević. 2023. Competitiveness and Sustainability in Small and Open Economies in the Age of Industry 5.0. Ekonomika Preduzeća 71: 113–27. [Google Scholar] [CrossRef]
- Korwatanasakul, Upalat, and Sasiwimon Warunsiri Paweenawat. 2020. Empowering Thai SMEs to Join Global Value Chains: Policy Priorities under COVID-19. Asia Pathways (blog). July 2. Available online: https://www.asiapathways-adbi.org/2020/07/empowering-thai-smes-join-global-value-chains-policy-priorities-under-covid-19/ (accessed on 29 November 2023).
- Le, Thanh Tiep, and Muhammad Ikram. 2022. Do Sustainability Innovation and Firm Competitiveness Help Improve Firm Performance? Evidence from the SME Sector in Vietnam. Sustainable Production and Consumption 29: 588–99. [Google Scholar] [CrossRef]
- Lopez-Torres, Gabriela Citlalli. 2023. The Impact of SMEs’ Sustainability on Competitiveness. Measuring Business Excellence 27: 107–20. [Google Scholar] [CrossRef]
- Lu, Yuqian, Hao Zheng, Saahil Chand, Wanqing Xia, Zengkun Liu, Xun Xu, Lihui Wang, Zhaojun Qin, and Jinsong Bao. 2022. Outlook on Human-Centric Manufacturing towards Industry 5.0. Journal of Manufacturing Systems 62: 612–27. [Google Scholar] [CrossRef]
- Lwesya, Francis. 2022. Integration into Regional or Global Value Chains and Economic Upgrading Prospects: An Analysis of the East African Community (EAC) Bloc. Future Business Journal 8: 33. [Google Scholar] [CrossRef]
- Madhavan, Meena, Mohammed Ali Sharafuddin, and Sutee Wangtueai. 2024. Measuring the Industry 5.0-Readiness Level of SMEs Using Industry 1.0–5.0 Practices: The Case of the Seafood Processing Industry. Sustainability 16: 2205. [Google Scholar] [CrossRef]
- Madhavan, Meena, Mohammed Ali Sharafuddin, and Thanapong Chaichana. 2022a. Impact of Business Model Innovation on Sustainable Performance of Processed Marine Food Product SMEs in Thailand—A PLS-SEM Approach. Sustainability 14: 9673. [Google Scholar] [CrossRef]
- Madhavan, Meena, Sutee Wangtueai, Mohammed Ali Sharafuddin, and Thanapong Chaichana. 2022b. The Precipitative Effects of Pandemic on Open Innovation of SMEs: A Scientometrics and Systematic Review of Industry 4.0 and Industry 5.0. Journal of Open Innovation: Technology, Market, and Complexity 8: 152. [Google Scholar] [CrossRef]
- Mao, Zhuqing. 2022. Global Value Chains (Gvcs) and Economic Growth: A Nonlinear Analysis. The Singapore Economic Review 67: 985–1004. [Google Scholar] [CrossRef]
- Margherita, Emanuele, and Alessio Maria Braccini. 2021. Socio-Technical Perspectives in the Fourth Industrial Revolution—Analysing the Three Main Visions: Industry 4.0, the Socially Sustainable Factory of Operator 4.0 and Industry 5.0. Proceedings of the 7th International Workshop on Socio-Technical Perspective in IS Development (STPIS 2021), Trento, Italy, October 14–15. [Google Scholar]
- Martínez, José, and Carlos Álvarez. 2006. Mapa de Competitividad Para El Diagnóstico de PYMES. In Las Memorias XI Foro de Investigación. Congreso Internacional de Contaduría, Administración e Informática. México, DF, Octubre. Mexico: DF. [Google Scholar]
- Minh, Nguyen Dang, and Nguyen Thi Van Ha. 2016. “Made in Vietnam” Lean Management Model for Sustainable Development of Vietnamese Enterprises. Procedia CIRP 40: 602–7. [Google Scholar] [CrossRef]
- Ministry of Industry. 2016. The Achievement in Implementation of the Government Policy and Lndustrial Strategy Fiscal Year 2016 THAILAND 4.0 The Next Revolution. Available online: https://www.industry.go.th/web-upload/1xff0d34e409a13ef56eea54c52a291126/m_magazine/12668/375/file_download/ff2fb839a8919284a7e5f59ae5dbaa93.pdf (accessed on 11 March 2024).
- Mladineo, Marko, Marijan Ćubić, Nikola Gjeldum, and Marina Crnjac Žižić. 2021. Human-centric approach of the Lean management as an enabler of Industry 5.0 in SMEs. Proceedings of the 10th International Conference Mechanical Technologies and Structural Materials (MTSM 2021), Split, Croatia, September 23–24; pp. 111–17. Available online: https://www.croris.hr/crosbi/publikacija/prilog-skup/707344 (accessed on 11 March 2024).
- Mohiuddin, Muhammad, and Zhan Su. 2014. Global Value Chains and the Competitiveness of Canadian Manufacturing SMEs. Academy of Taiwan Business Management Review 10: 82–92. Available online: https://papers.ssrn.com/sol3/papers.cfm?abstract_id=2510190 (accessed on 15 March 2024).
- M. P., Sajan, Shalij P. R., Ramesh A., and Biju Augustine P. 2017. Lean Manufacturing Practices in Indian Manufacturing SMEs and Their Effect on Sustainability Performance. Journal of Manufacturing Technology Management 28: 772–93. [Google Scholar] [CrossRef]
- MSME Profile. n.d. SME. Available online: https://www.sme.go.th/en/page.php?modulekey=365 (accessed on 31 July 2022).
- Mukherjee, Sonia, and Arpita Mukherjee. 2022. Indian SMEs in Global Value Chains: Status, Issues and Way Forward. Foreign Trade Review 57: 473–96. [Google Scholar] [CrossRef]
- Müller, Julian. 2020. Enabling Technologies for Industry 5.0: Results of a Workshop with Europe’s Technology Leaders. Results of a Workshop with Europe’s Technology Leaders. Brussels: European Commission. Available online: https://data.europa.eu/doi/10.2777/082634 (accessed on 13 December 2022).
- Nahavandi, Saeid. 2019. Industry 5.0—A Human-Centric Solution. Sustainability 11: 4371. [Google Scholar] [CrossRef]
- Nantachukra, Dr Artha. n.d. The Breakthrough from Thailand 4.0 to Thailand 5.0. Available online: https://artculture.nsru.ac.th/old_version/artculture/pdf/%E0%B8%A3%E0%B8%B2%E0%B8%A2%E0%B8%87%E0%B8%B2%E0%B8%99%E0%B8%81%E0%B8%B2%E0%B8%A3%E0%B8%9B%E0%B8%A3%E0%B8%B0%E0%B9%80%E0%B8%A1%E0%B8%B4%E0%B8%99%E0%B8%95%E0%B8%99%E0%B9%80%E0%B8%AD%E0%B8%87/sar%2059/Reference/%E0%B8%95%E0%B8%B1%E0%B8%A7%E0%B8%9A%E0%B9%88%E0%B8%87%E0%B8%8A%E0%B8%B5%E0%B9%89%E0%B9%80%E0%B8%9E%E0%B8%B4%E0%B9%88%E0%B8%A1%E0%B9%80%E0%B8%95%E0%B8%B4%E0%B8%A1%203/1.The-Breakthrough-from-Thailand-4-Dr.artha.pdf (accessed on 5 March 2024).
- Nugroho, Muhammad Ilham. 2022. Global Value Chains Participation to Enhance Export: Evidence from Indonesian Apparel SMEs. Available online: https://www.cabidigitallibrary.org/doi/full/10.5555/20220238207 (accessed on 12 March 2024).
- Nunnally, Jum C., and Ira H. Bernstein. 1994. Psychometric Theory, 3rd ed.; McGraw-Hill Series in Psychology; New York: McGraw-Hill. Available online: http://catdir.loc.gov/catdir/toc/mh022/93022756.html (accessed on 5 July 2022).
- Nyagadza, B., R. Pashapa, A. Chare, G. Mazuruse, and P. K. Hove. 2022. Digital Technologies, Fourth Industrial Revolution (4IR) & Global Value Chains (GVCs) Nexus with Emerging Economies’ Future Industrial Innovation Dynamics. Cogent Economics & Finance 10: 2014654. [Google Scholar] [CrossRef]
- Ohno, Taiichi. 1988. Toyota Production System: Beyond Large-Scale Production. New York: Productivity press. Available online: https://www.taylorfrancis.com/books/mono/10.4324/9780429273018/toyota-production-system-taiichi-ohno (accessed on 11 March 2024).
- Opazo-Basáez, Marco, Ferran Vendrell-Herrero, Oscar F. Bustinza, and Josip Marić. 2021. Global Value Chain Breadth and Firm Productivity: The Enhancing Effect of Industry 4.0. Journal of Manufacturing Technology Management 33: 785–804. [Google Scholar] [CrossRef]
- ØSTERGAARD, ESBEN H. 2016. Industry 5.0—Return of the Human Touch—Universal Robots. May 13. Available online: https://www.universal-robots.com/blog/industry-50-return-of-the-human-touch/ (accessed on 12 December 2022).
- Özdemir, Vural, and Nezih Hekim. 2018. Birth of Industry 5.0: Making Sense of Big Data with Artificial Intelligence, “The Internet of Things” and Next-Generation Technology Policy. OMICS: A Journal of Integrative Biology 22: 65–76. [Google Scholar] [CrossRef]
- Ozelkan, Ertunga C., Ahad Ali, and M. D. Sarder. 2013. Lean Enterprise Transformation Is a Business Necessity for Sustainable Growth: An Introduction to the Jet Special Issue. Journal of Enterprise Transformation 3: 133–35. [Google Scholar] [CrossRef]
- Ozkeser, Banu. 2018. Lean Innovation Approach in Industry 5.0. International Conference on Research in Education and Science (ICRES) Marmaris, Turkey, April 28–May 1, 2018. The Eurasia Proceedings of Science, Technology, Engineering & Mathematics (EPSTEM) 2: 422–28. Available online: http://www.epstem.net/en/download/article-file/528361 (accessed on 13 March 2024).
- Paschek, Daniel, Anca Mocan, and Anca Draghici. 2019. INDUSTRY 5.0—THE EXPECTED IMPACT OF NEXT INDUSTRIAL REVOLUTION. In Thriving on Future Education, Industry, Business, and Society, Proceedings of the Make Learn and TIIM International Conference, Piran, Slovenia. pp. 125–32. Available online: http://www.toknowpress.net/ISBN/978-961-6914-25-3/papers/ML19-017.pdf (accessed on 13 December 2022).
- Pathak, Pankaj, Parashu Pal, M. Shrivastava, and Priyanka Ora. 2019. Fifth Revolution: Applied AI & Human Intelligence with Cyber Physical Systems. International Journal of Engineering and Advanced Technology 8: 23–27. [Google Scholar]
- Phonthanukitithaworn, Chanchai, Wutthiya A. Srisathan, Chavis Ketkaew, and Phaninee Naruetharadhol. 2023. Open Innovation and Family-Owned Sustainopreneurial Performance: Insights into Thailand’s Generation Gap. Innovation and Development 13: 639–63. [Google Scholar] [CrossRef]
- Pirau, Luminita, Bacali Laura, and Lungu F. 2013. “Research on Competitiveness”. GRA Global Research Analysis 2: 111–13. [Google Scholar] [CrossRef]
- Poppendieck, Mary. 2011. Principles of Lean Thinking. IT Management Select 18: 1–7. Available online: https://nzbef.org.nz/wp-content/uploads/2019/05/Paper-Principles-of-Lean-Thinking.pdf (accessed on 11 March 2024).
- Porter, Michael E. 1979. How Competitive Forces Shape Strategy. Harvard Business Review 57: 137–45. [Google Scholar]
- Porter, Michael E. 1990. The Competitive Advantage of Nations. Los Angeles: The Free Press. [Google Scholar]
- Prasada, P., E. Febrian, R. Komaladewi, and W. Zusnita. 2021. Competitiveness of SMEs: The Support of Value Creation and Market Orientation. Management Science Letters 11: 645–56. [Google Scholar] [CrossRef]
- Priya, K, Anil Kumar, R Muralidharan, AVGA Marthanda, Priya Sethuraman, and Shiv Lal. 2023. Revaluation of Industry 5.0: The Human Focused Solutions for Sustainable Growth and Development. European Chemical Bulletin. 122, pp. 18077–83. Available online: https://www.researchgate.net/profile/Shiv-Lal-2/publication/372371859_Revaluation_of_Industry_50_The_Human_Focused_Solutions_for_Sustainable_Growth_and_Development/links/64b2529f95bbbe0c6e3931a1/Revaluation-of-Industry-50-The-Human-Focused-Solutions-for-Sustainable-Growth-and-Development.pdf (accessed on 14 March 2024).
- Rada, Michael. 2015. INDUSTRY 5.0-From Virtual to Physical (Rada 2017) INDUSTRY 5.0 Definition. December 1. Available online: https://www.linkedin.com/pulse/industry-50-from-virtual-physical-michael-rada (accessed on 12 December 2022).
- Rada, Michael. 2017. INDUSTRY 5.0 Definition. February 3. Available online: https://www.linkedin.com/pulse/industrial-upcycling-definition-michael-rada (accessed on 12 December 2022).
- Rahardjo, Benedictus, Fu-Kwun Wang, Shih-Che Lo, and Tzu-Hsien Chu. 2024. A Sustainable Innovation Framework Based on Lean Six Sigma and Industry 5.0. Arabian Journal for Science and Engineering 49: 7625–42. [Google Scholar] [CrossRef]
- Rainnie, Al, and Mark Dean. 2020. Industry 4.0 and the Future of Quality Work in the Global Digital Economy. Labour and Industry 30: 16–33. [Google Scholar] [CrossRef]
- Rajesh, R. 2023. Industry 5.0: Analyzing the Challenges in Implementation Using Grey Influence Analysis. Journal of Enterprise Information Management 36: 1349–71. [Google Scholar] [CrossRef]
- Reino-Cherrez, Fabiola, Julio Mosquera-Gutierres, Franklin Tigre-Ortega, Mario Peña, Patricio Córdova, Dolores Sucozhañay, and Israel Naranjo. 2023. Model Production Based on Industry 5.0 Pillars for Textile SMEs. In CSEI: International Conference on Computer Science, Electronics and Industrial Engineering (CSEI). Edited by Marcelo V. Garcia and Carlos Gordón-Gallegos. Cham: Springer Nature Switzerland, pp. 602–24. [Google Scholar] [CrossRef] [PubMed]
- Rendall, Matt. 2017. The New Terminology: CRO and Industry 5.0. Automation.Com. June 15. Available online: https://www.automation.com/en-us/articles/2017/the-new-terminology-cro-and-industry-50 (accessed on 12 December 2022).
- Rossi, Ben. 2018. Industry 5.0: What Is It and What Will It Do for Manufacturing? 7 March 2018. Available online: https://www.raconteur.net/manufacturing/manufacturing-gets-personal-industry-5-0/ (accessed on 13 December 2022).
- Saavedra García, María Luisa. 2012. Una Propuesta Para La Determinación de La Competitividad En La Pyme Latinoamericana. Pensamiento & Gestión 33: 93–124. Available online: http://www.scielo.org.co/scielo.php?pid=s1657-62762012000200005&script=sci_arttext (accessed on 9 April 2024).
- Sachsenmeier, Peter. 2016. Industry 5.0—The Relevance and Implications of Bionics and Synthetic Biology. Engineering 2: 225–29. [Google Scholar] [CrossRef]
- Salojärvi, Sari, Patrick Furu, and Karl-Erik Sveiby. 2005. Knowledge Management and Growth in Finnish SMEs. Journal of Knowledge Management 9: 103–22. Available online: https://www.emerald.com/insight/content/doi/10.1108/13673270510590254/full/html (accessed on 13 March 2024).
- Saptaningtyas, Wara Widyarini Endah, and Deasy Kartika Rahayu. 2020. A Proposed Model for Food Manufacturing in SMEs : Facing Industry 5.0. Proceedings of the 5th NA International Conference on Industrial Engineering and Operations Management, Detroit, MI, USA, August 10–14; Available online: https://www.ieomsociety.org/detroit2020/papers/394.pdf (accessed on 13 December 2022).
- Schmitt, Valentina. 2011. Fair Trade and Potential Contributions to Territorial Development: A Perspective from the Brazilian Food Sector. Conference paper: 2011 Iasia Annual Conference, at Roma/Italy. Available online: https://www.researchgate.net/profile/Valentina-Schmitt/publication/270898258_Fair_Trade_and_Potential_Contributions_to_Territorial_Development_a_Perspective_from_the_Brazilian_Food_Sector/links/54b8fbf10cf269d8cbf728b4/Fair-Trade-and-Potential-Contributions-to-Territorial-Development-a-Perspective-from-the-Brazilian-Food-Sector.pdf (accessed on 10 March 2024).
- Sekaran, Uma, and Roger Bougie. 2016. Research Methods for Business: A Skill-Building Approach. Hoboken: Wiley. [Google Scholar]
- Sharafuddin, Mohammed Ali, Meena Madhavan, and Thanapong Chaichana. 2022. The Effects of Innovation Adoption and Social Factors between Sustainable Supply Chain Management Practices and Sustainable Firm Performance: A Moderated Mediation Model. Sustainability 14: 9099. [Google Scholar] [CrossRef]
- Sharma, Mahak, Rajat Sehrawat, Sunil Luthra, Tugrul Daim, and Dana Bakry. 2022. Moving towards Industry 5.0 in the Pharmaceutical Manufacturing Sector: Challenges and Solutions for Germany. IEEE Transactions on Engineering Management. Available online: https://ieeexplore.ieee.org/abstract/document/9711920/ (accessed on 13 March 2024).
- Shelzer, Roger. 2017. What Is Industry 5.0—And How Will It Affect Manufacturers? Global Electronic Services. September 19. Available online: https://blog.gesrepair.com/2017/09/19/industry-5-0-will-affect-manufacturers/ (accessed on 12 December 2022).
- Shinozaki, Shigehiro. 2015. Financing SMEs in Global Value Chains. In INTEGRATING SMEs INTO GLOBAL VALUE CHAINS CHALLENGES AND POLICY ACTIONS IN ASIA. Phillipines: Asian Development Bank, Asian Development Bank Institute. Available online: https://www.adb.org/sites/default/files/publication/175295/smes-global-value-chains.pdf (accessed on 11 August 2022).
- Singh, Rajesh K., Suresh K. Garg, and S. G. Deshmukh. 2007. Interpretive Structural Modelling of Factors for Improving Competitiveness of SMEs. International Journal of Productivity and Quality Management 2: 423. [Google Scholar] [CrossRef]
- Sitnikov, Cătălina, Ionela Staneci (Drinceanu), Silvia Mioara Ilie (Troi), and Alina Mădălina Belu. 2021. Responsible Consumption from a Fair-Trade Perspective. Paper presented at 7th BASIQ International Conference on New Trends in Sustainable Business and Consumption, Foggia, Italy, June 3–5; pp. 535–41. [Google Scholar] [CrossRef]
- Skobelev, P. O., and S. Yu Borovik. 2017. ON THE WAY FROM INDUSTRY 4.0 TO INDUSTRY 5.0: FROM DIGITAL MANUFACTURING TO DIGITAL SOCIETY II: 307–11. Available online: https://stumejournals.com/journals/i4/2017/6/307.full.pdf (accessed on 12 December 2022).
- SMEs Development Bank of Thailand. 2018. Available online: https://www.smebank.co.th/en/news/detail/622 (accessed on 15 December 2022).
- Souza, Raphael, Helio Ferenhof, and Fernando Forcellini. 2022. Industry 4.0 and Industry 5.0 from the Lean Perspective. International Journal of Management, Knowledge and Learning 11: 145–55. [Google Scholar] [CrossRef]
- Sowcharoensuk, Chaiwat. 2019. Industry Outlook 2019–2021: Processed Seafood. 25 July 2019. Available online: https://www.krungsri.com/en/research/industry/industry-outlook/Food-Beverage/Processed-Seafood/IO/io-frocessed-seafood-20-th (accessed on 18 December 2022).
- Taçoğlu, Caner, Cemil Ceylan, and Yiğit Kazançoğlu. 2019. Analysis of Variables Affecting Competitiveness of SMEs in the Textile Industry. Journal of Business Economics and Management 20: 648–73. Available online: https://jau.vgtu.lt/index.php/JBEM/article/view/9853 (accessed on 20 December 2023).
- The Office of SMEs Promotion (OSMEP). n.d. Sme. Available online: https://www.sme.go.th/th/index.php (accessed on 2 February 2024).
- Tsai, Pei-Hsuan, Chih-Jou Chen, and Ho-Chin Yang. 2021. Using Porter’s Diamond Model to Assess the Competitiveness of Taiwan’s Solar Photovoltaic Industry. Sage Open 11: 2158244020988286. [Google Scholar] [CrossRef]
- United Nations. 2012. Resolution Adopted by the General Assembly on 27 July 2012. United Nations. Available online: https://www.un.org/en/development/desa/population/migration/generalassembly/docs/globalcompact/A_RES_66_288.pdf (accessed on 20 June 2022).
- United Nations. n.d. THE 17 GOALS | Sustainable Development. Available online: https://sdgs.un.org/goals (accessed on 12 March 2024).
- Vollmer, Marcell. 2018. What Is Industry 5.0? 23 August 2018. Available online: https://www.linkedin.com/pulse/what-industry-50-dr-marcell-vollmer (accessed on 13 December 2022).
- Waheed, Abdul, Majed Alharthi, Sher Zaman Khan, and Muhammad Usman. 2022. Role of Industry 5.0 in Leveraging the Business Performance: Investigating Impact of Shared-Economy on Firms’ Performance with Intervening Role of I5.0 Technologies. Sage Open 12: 21582440221094608. [Google Scholar] [CrossRef]
- Weinberger, Katinka, and Thomas A. Lumpkin. 2007. Diversification into Horticulture and Poverty Reduction: A Research Agenda. World Development 35: 1464–80. [Google Scholar] [CrossRef]
- Wernerfelt, Birger. 1984. A Resource-based View of the Firm. Strategic Management Journal 5: 171–80. [Google Scholar] [CrossRef]
- Womack, James P., and Daniel T. Jones. 1994. From Lean Production to the Lean Enterprise. Harvard Business Review. March 1. Available online: https://hbr.org/1994/03/from-lean-production-to-the-lean-enterprise (accessed on 11 March 2024).
- Womack, James P., Daniel T. Jones, and Daniel Roos. 1990. The Machine That Changed the World. Rawson Associates. New York 323: 273–87. [Google Scholar]
- Xu, Xun, Yuqian Lu, Birgit Vogel-Heuser, and Lihui Wang. 2021. Industry 4.0 and Industry 5.0—Inception, Conception and Perception. Journal of Manufacturing Systems 61: 530–35. [Google Scholar] [CrossRef]
- Yoon, Byungun, Juneseuk Shin, and Sungjoo Lee. 2016. Open Innovation Projects in SMEs as an Engine for Sustainable Growth. Sustainability 8: 146. [Google Scholar] [CrossRef]
- Yuhua, Zhang. 2014. Integrating SMEs into Global Value Chains: Policy Principles and Best Practices. Available online: https://policycommons.net/artifacts/1565509/integrating-smes-into-global-value-chains/2255292/ (accessed on 12 March 2024).
- Yuhua, Zhang, and Akhmad Bayhaqi. 2013. SMEs’ Participation in Global Production Chains. Issues Paper No.3. Asia-Pacific Economic Cooperation, APEC Policy Support Unit. Available online: https://www.apec.org/docs/default-source/publications/2013/3/smes-participation-in-global-production-chains/2013_psu_sme_participation_gpcs.pdf?sfvrsn=d7483b6f_1 (accessed on 15 March 2023).
- Yun, Jinhyo Joseph, Xiaofei Zhao, KyungBae Park, and Lei Shi. 2020. Sustainability Condition of Open Innovation: Dynamic Growth of Alibaba from SME to Large Enterprise. Sustainability 12: 4379. [Google Scholar] [CrossRef]
- Yusoff, Tairuddin, Sazali A. Wahab, Ahmad SA Latiff, Suzana I. W. Osman, Nur F. M. Zawawi, and Syed A. Fazal. 2018. Sustainable Growth in SMEs: A Review from the Malaysian Perspective. J. Mgmt. & Sustainability 8: 43. Available online: https://heinonline.org/hol-cgi-bin/get_pdf.cgi?handle=hein.journals/jms8§ion=29 (accessed on 13 March 2024).
- Zanotti, Claudio, Fabiola Reyes, and Brian Fernandez. 2018. Relationship between Competitiveness and Operational and Financial Performance of Firms: An Exploratory Study on the European Brewing Industry. Intangible Capital 14: 99–115. [Google Scholar] [CrossRef]
- Zizic, Marina Crnjac, Marko Mladineo, Nikola Gjeldum, and Luka Celent. 2022. From Industry 4.0 towards Industry 5.0: A Review and Analysis of Paradigm Shift for the People, Organization and Technology. Energies 15: 5221. [Google Scholar] [CrossRef]



| Human-Centricity | Fairtrade Practices | Lean Management | Sustainability Practices | Global Value Chain | Marketing Competitiveness | Resource Competitiveness | Production Competitiveness | Finance Competitiveness | Sustainable Business Growth | |
|---|---|---|---|---|---|---|---|---|---|---|
| HC1 | 0.739 | |||||||||
| HC2 | 0.794 | |||||||||
| HC3 | 0.883 | |||||||||
| HC5 | 0.743 | |||||||||
| HC6 | 0.773 | |||||||||
| FP1 | 0.83 | |||||||||
| FP2 | 0.723 | |||||||||
| FP4 | 0.863 | |||||||||
| LM1 | 0.807 | |||||||||
| LM3 | 0.815 | |||||||||
| LM4 | 0.829 | |||||||||
| LM5 | 0.792 | |||||||||
| LM7 | 0.815 | |||||||||
| LM8 | 0.806 | |||||||||
| SP2 | 0.761 | |||||||||
| SP4 | 0.759 | |||||||||
| SP5 | 0.822 | |||||||||
| SP6 | 0.792 | |||||||||
| SP7 | 0.8 | |||||||||
| SP8 | 0.687 | |||||||||
| GVC1 | 0.741 | |||||||||
| GVC3 | 0.766 | |||||||||
| GVC4 | 0.851 | |||||||||
| GVC5 | 0.838 | |||||||||
| GVC6 | 0.901 | |||||||||
| GVC8 | 0.765 | |||||||||
| BCM1 | 0.804 | |||||||||
| BCM2 | 0.905 | |||||||||
| BCM3 | 0.898 | |||||||||
| BCM4 | 0.892 | |||||||||
| BCR1 | 0.851 | |||||||||
| BCR2 | 0.897 | |||||||||
| BCR3 | 0.9 | |||||||||
| BCR4 | 0.873 | |||||||||
| BCP1 | 0.816 | |||||||||
| BCP2 | 0.747 | |||||||||
| BCP3 | 0.842 | |||||||||
| BCF1 | 0.922 | |||||||||
| BCF2 | 0.904 | |||||||||
| BCF3 | 0.765 | |||||||||
| SBG1 | 0.784 | |||||||||
| SBG2 | 0.817 | |||||||||
| SBG3 | 0.828 | |||||||||
| SBG4 | 0.775 | |||||||||
| SBG7 | 0.741 | |||||||||
| SBG8 | 0.828 |
| Alpha | rhoC | AVE | rhoA | |
|---|---|---|---|---|
| Human-centricity | 0.846 | 0.891 | 0.621 | 0.862 |
| Fairtrade practices | 0.737 | 0.848 | 0.652 | 0.768 |
| Lean management | 0.896 | 0.920 | 0.657 | 0.899 |
| Sustainability practices | 0.863 | 0.898 | 0.595 | 0.870 |
| Global value chain | 0.897 | 0.921 | 0.661 | 0.904 |
| Marketing competitiveness | 0.898 | 0.929 | 0.767 | 0.903 |
| Resource competitiveness | 0.903 | 0.932 | 0.775 | 0.905 |
| Production competitiveness | 0.723 | 0.844 | 0.644 | 0.730 |
| Finance competitiveness | 0.832 | 0.900 | 0.751 | 0.857 |
| Sustainable business growth | 0.884 | 0.912 | 0.634 | 0.885 |
| Human-Centricity | Fairtrade Practices | Lean Management | Sustainability Practices | Global Value Chain | Marketing Competitiveness | Resource Competitiveness | Production Competitiveness | Finance Competitiveness | Sustainable Business Growth | |
|---|---|---|---|---|---|---|---|---|---|---|
| Human-centricity | - | - | - | - | - | - | - | - | - | - |
| Fairtrade practices | 0.877 | - | - | - | - | - | - | - | - | - |
| Lean management | 0.787 | 0.799 | - | - | - | - | - | - | - | - |
| Sustainability practices | 0.786 | 0.851 | 0.882 | - | - | - | - | - | - | - |
| Global value chain | 0.738 | 0.724 | 0.548 | 0.721 | - | - | - | - | - | - |
| Marketing competitiveness | 0.679 | 0.666 | 0.702 | 0.628 | 0.637 | - | - | - | - | - |
| Resource competitiveness | 0.758 | 0.801 | 0.736 | 0.758 | 0.732 | 0.859 | - | - | - | - |
| Production competitiveness | 0.680 | 0.810 | 0.765 | 0.772 | 0.590 | 0.799 | 0.838 | - | - | - |
| Finance competitiveness | 0.524 | 0.543 | 0.593 | 0.539 | 0.504 | 0.783 | 0.697 | 0.875 | - | - |
| Sustainable business growth | 0.610 | 0.643 | 0.525 | 0.632 | 0.587 | 0.721 | 0.721 | 0.864 | 0.803 | - |
| Alpha | rhoC | AVE | rhoA | |
|---|---|---|---|---|
| Industry 5.0 readiness | 0.906 | 0.934 | 0.779 | 0.907 |
| Global value chain | 0.897 | 0.921 | 0.66 | 0.905 |
| Business competitiveness | 0.896 | 0.927 | 0.762 | 0.898 |
| Sustainable business growth | 0.884 | 0.912 | 0.634 | 0.886 |
| Industry 5.0 Readiness | Global Value Chain | Business Competitiveness | Sustainable Business Growth | |
|---|---|---|---|---|
| Industry 5.0 readiness | - | - | - | - |
| Global value chain | 0.752 | - | - | - |
| Business competitiveness | 0.840 | 0.686 | - | - |
| Sustainable business growth | 0.667 | 0.587 | 0.864 | - |
| Original Est. | Bootstrap Mean | Bootstrap SD | T Stat. | 5% CI | 95% CI | |
|---|---|---|---|---|---|---|
| Industry 5.0 readiness -> sustainable business growth (H1) | −0.014 | −0.016 | 0.144 | −0.099 | −0.261 | 0.204 |
| Industry 5.0 readiness -> global value chain (H2) | 0.697 | 0.696 | 0.072 | 9.738 | 0.565 | 0.803 |
| Industry 5.0 readiness -> business competitiveness (H3) | 0.615 | 0.623 | 0.100 | 6.157 | 0.463 | 0.784 |
| Global value chain -> sustainable business growth (H4) | 0.091 | 0.096 | 0.107 | 0.852 | −0.083 | 0.272 |
| Global value chain -> business competitiveness (H5) | 0.207 | 0.200 | 0.109 | 1.902 | 0.018 | 0.378 |
| Business competitiveness -> sustainable business growth (H6) | 0.722 | 0.733 | 0.111 | 6.503 | 0.557 | 0.913 |
| Industry 5.0 readiness -> global value chain -> sustainable business growth (H7) | 0.447 | 0.051 | 0.0634 | 0.704 | −0.050 | 0.197 |
| Industry 5.0 readiness -> business competitiveness -> sustainable business growth (H8) | 0.548 | 0.56 | 0.109 | 4.998 | 0.369 | 0.798 |
| Industry 5.0 readiness -> global value chain -> business competitiveness -> sustainable business growth (H9) | 0.0177 | 0.15 | 0.23 | 0.776 | −0.0315 | 0.0632 |
Disclaimer/Publisher’s Note: The statements, opinions and data contained in all publications are solely those of the individual author(s) and contributor(s) and not of MDPI and/or the editor(s). MDPI and/or the editor(s) disclaim responsibility for any injury to people or property resulting from any ideas, methods, instructions or products referred to in the content. |
© 2024 by the authors. Licensee MDPI, Basel, Switzerland. This article is an open access article distributed under the terms and conditions of the Creative Commons Attribution (CC BY) license (https://creativecommons.org/licenses/by/4.0/).
Share and Cite
Madhavan, M.; Sharafuddin, M.A.; Wangtueai, S. Impact of Industry 5.0 Readiness on Sustainable Business Growth of Marine Food Processing SMEs in Thailand. Adm. Sci. 2024, 14, 110. https://doi.org/10.3390/admsci14060110
Madhavan M, Sharafuddin MA, Wangtueai S. Impact of Industry 5.0 Readiness on Sustainable Business Growth of Marine Food Processing SMEs in Thailand. Administrative Sciences. 2024; 14(6):110. https://doi.org/10.3390/admsci14060110
Chicago/Turabian StyleMadhavan, Meena, Mohammed Ali Sharafuddin, and Sutee Wangtueai. 2024. "Impact of Industry 5.0 Readiness on Sustainable Business Growth of Marine Food Processing SMEs in Thailand" Administrative Sciences 14, no. 6: 110. https://doi.org/10.3390/admsci14060110
APA StyleMadhavan, M., Sharafuddin, M. A., & Wangtueai, S. (2024). Impact of Industry 5.0 Readiness on Sustainable Business Growth of Marine Food Processing SMEs in Thailand. Administrative Sciences, 14(6), 110. https://doi.org/10.3390/admsci14060110

