The Police and Citizens as Co-Producers of Crime Prevention in Johannesburg
Abstract
1. Introduction
1.1. The Concept of Co-Production
“the attempt to improve public service quality by bringing in the expertise of users and their networks; the need to provide public services that are better targeted and more responsive to users; the possibility of using co-production as a way of cutting costs; the opportunity to create synergies between government and civil society with a positive impact on social capital”.
1.2. The Concept of Security
3. Results
3.1. Citizens’ Perceptions of the Level of Crime and Violence
3.2. Citizens’ Involvement in Crime Prevention Co-Production
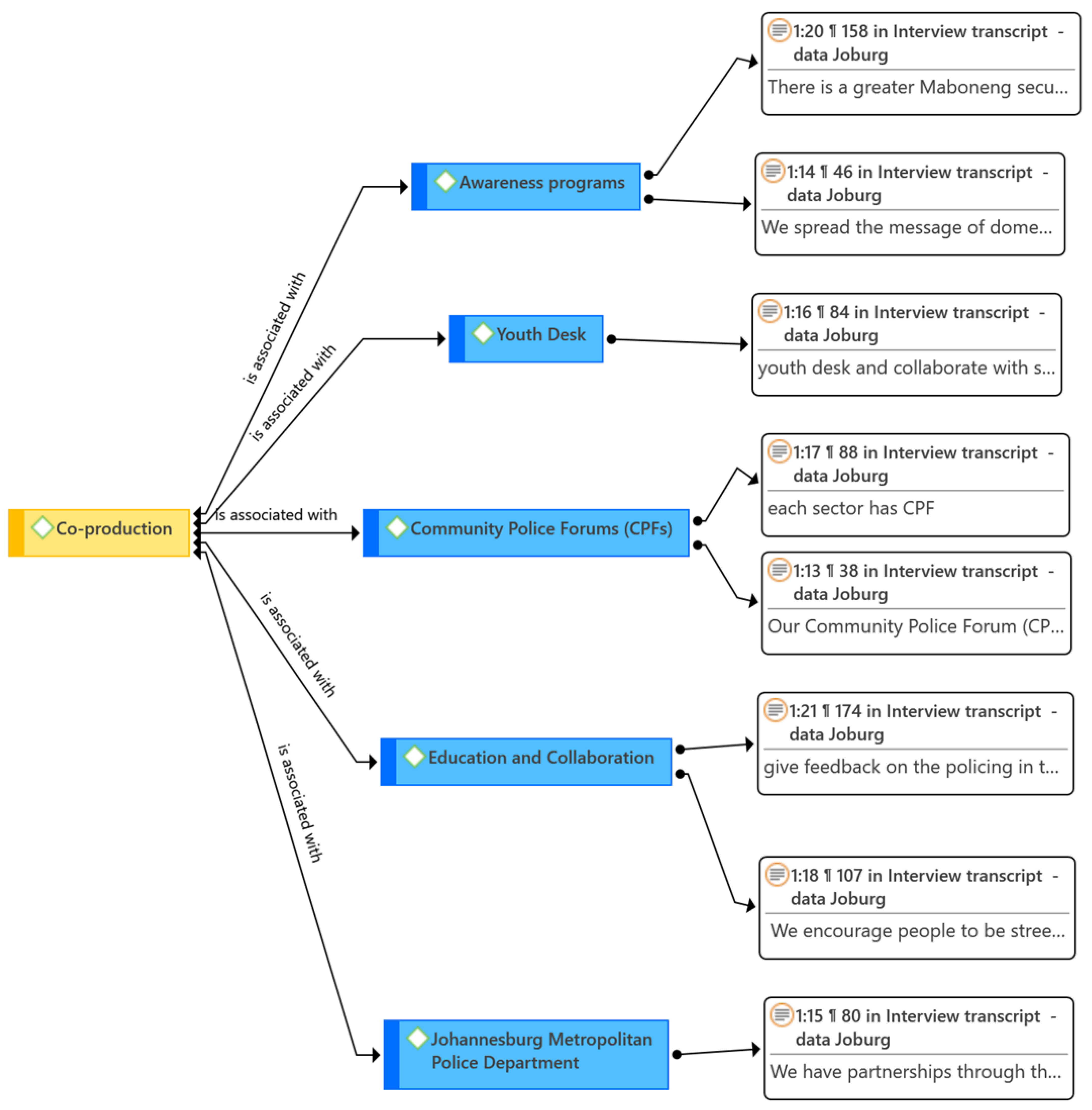
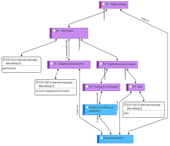
3.3. Regular Producers’ Experiences and Perceptions of Crime Prevention Co-Production in Johannesburg
2. Materials and Methods
2.1. Research Design and Data Collection
2.2. Data Analysis
2.3. Limitations
4. Discussion
5. Conclusions
Author Contributions
Funding
Institutional Review Board Statement
Informed Consent Statement
Data Availability Statement
Acknowledgments
Conflicts of Interest
References
- Africa, Sandy. 2015. Human Security in South Africa. Strategic Review for South Africa 37: 178–89. [Google Scholar] [CrossRef]
- Alford, John. 1998. A Public Management Road Less Travelled: Clients as Co-producers of Public Services. Australian Journal of Public Administration 57: 128–37. [Google Scholar] [CrossRef]
- Bell, David, and Kate Pahl. 2018. Co-production: Towards a utopian approach. International Journal of Social Research Methodology 21: 105–17. [Google Scholar] [CrossRef]
- Bovaird, Tony. 2007. Beyond engagement and participation: User and community coproduction of public services. Public Administration Review 67: 846–60. [Google Scholar] [CrossRef]
- Boyle, David, and Micheal Harris. 2009. The Challenge of Co-Production: How Equal Partnerships between Professionals and the Public Are Crucial to Improving Public Services. London: British Library. [Google Scholar]
- Brandsen, Taco, and Marlies Honingh. 2016. Distinguishing Different Types of Co-Production: A Conceptual Analysis Based on the Classical Definitions. Public Administration Review 76: 427–35. [Google Scholar] [CrossRef]
- Brandsen, Taco, Trui Steen, and Bram Verschuere. 2018. Co-Production and Co-Creation Engaging Citizens in Public Services. New York: Routledge. [Google Scholar]
- Campbell, Andrew M., Ralph A. Hicks, Shannon L. Thompson, and Sarah E. Wiehe. 2020. Characteristics of intimate partner violence incidents and the environments in which they occur: Victim reports to responding law enforcement officers. Journal of Interpersonal Violence 35: 2583–606. [Google Scholar] [CrossRef]
- City of Johannesburg Metropolitan Municipality. 2000. Joburg 2040 Growth and Development Strategy. Available online: https://www.joburg.org.za/documents_/Documents/Joburg%20GDS%202040/Joburg%202040%20GDS%20Low%20Res.pdf (accessed on 24 May 2021).
- Department of Public Service and Administration. 2014. National Crime Prevention Strategy; Pretoria: Government Printers.
- Fledderus, Joost. 2015. Building Trust Through Public Service Co-Production. International Journal of Public Sector Management 28: 550–65. [Google Scholar] [CrossRef]
- Gleixner, Berit, Ty Green, and David Sangokoya. 2021. Engaging Citizens for Inclusive Futures. Geneva: World Economic Forum. [Google Scholar]
- Jakobsen, Morten, and Simon Andersen. 2013. Coproduction and Equity in Public Service Delivery. Public Administration Review 73: 704–13. [Google Scholar] [CrossRef]
- Krahman, Elke. 2008. Security: Collective Good or Commodity? European Journal of International Relations 14: 132–40. [Google Scholar] [CrossRef]
- Lira, Leonard. 2016. The Effect of Collaboration on Performance in Public Management: Evidence from Community Policing. Ph.D. dissertation, University of Kansas, Lawrence, KS, USA. [Google Scholar]
- Loeffler, Elke. 2018. Providing Public Safety and Public Order through Co-Production. New York: Routledge. [Google Scholar]
- Maillard, Jacques, Daniella Hunold, Sebastian Roche, and Dietrich Oberwitter. 2016. Different Styles of Policing: Discretionary Power in Street Controls by the Public Police in France and Germany. An International Journal of Research and Policy 28: 3–9. [Google Scholar]
- Mangai, Mary S., and Michiel S. de Vries. 2019. Enhancing Co-production through the Lens of Policy Development: A Comparison between Two Developing Countries. Journal of Comparative Policy Analysis: Research and Practice 21: 427–44. [Google Scholar]
- Matosse, Elijaj Phumlane. 2013. Community Participation in the Integrated Development Plan Preparation Process: The Case of Ndwedwe Local Municipality, KwaZulu-Natal. Master’s dissertation, University of KwaZulu Natal, Kwazulu Natal, South Africa. [Google Scholar]
- Mbhele, Zuziwe. 2017. Assessing the Ward Committee System: The case of Greater Kokstad Municipality. Master’s dissertation, Stellenbosch University, Stellenbosch, South Africa. [Google Scholar]
- Molaba, Kgoadi Eric. 2016. Community Participation in Integrated Development Planning of the Lepelle-Nkumpi Local Municipality. Master’s thesis, University of South Africa, Pretoria, South Africa. [Google Scholar]
- Nabatchi, Tina, Alessandro Sancino, and Mariafrancesca Sicilia. 2017. Varieties of Participation in Public Services: The Who, When, and What of Co-production. Public Administration Review 77: 4–7. [Google Scholar] [CrossRef]
- Needham, Catherine, and Sarah Carr. 2009. Co-Production: An Emerging Evidence Base for Adult Social Care Transformation. Research Briefing. London: Social Care Institute for Excellence, p. 31. [Google Scholar]
- Nikolakis, William. 2020. Participatory backcasting: Building pathways towards reconciliation? Futures 122: 102603. [Google Scholar] [CrossRef]
- Numbeo. 2021. Crime in Johannesburg, South Africa. Available online: https://www.numbeo.com/crime/in/Johannesburg (accessed on 24 May 2021).
- Osborne, Stephen, and Kirsty Strokosch. 2013. It Takes Two to Tango? Understanding the Co-production of Public Services by Integrating the Services Management and Public Administration Perspective. British Journal of Management 24: S31–S47. [Google Scholar] [CrossRef]
- Ostrom, Elinor. 1972. Metropolitan Reform: Propositions Derived from Two Traditions. Social Science Quarterly 53: 474–93. [Google Scholar]
- Ostrom, Elinor. 1996. Crossing the Great Divide: Co-production, Synergy, and Development. World Development 24: 1073–87. [Google Scholar] [CrossRef]
- Ostrom, Vincent, and Elinor Ostrom. 1977. Public Goods and Public Choices. In Alternatives for Delivering Public Services: Toward Improved Performance. Edited by Emmanuel. S. Savas. Boulder: Westview Press, pp. 7–49. [Google Scholar]
- Pacheco, Natalia, Larissa Becker, and Vinicius Brei. 2017. A light in the dark: The benefits of co-production in-service failures. Journal of Retailing and Consumer Services 34: 95–101. [Google Scholar] [CrossRef]
- Parks, Roger B., Paula C. Baker, Larry Kiser, Ronald Oakerson, Elinor Ostrom, Vincent Ostrom, Stephen L. Percy, Martha B. Vandivort, Gordon P. Whitaker, and Rick Wilson. 1981. Consumers as Co-Producers of Public Services: Some Economic and Institutional Considerations. Policy Studies Journal 9: 1001–11. [Google Scholar] [CrossRef]
- Percy, Stephen L. 1978. Conceptualising and Measuring Citizen Co-production of Community Safety. Policy Studies Journal 7: 486–92. [Google Scholar] [CrossRef]
- Polak-Rottmann, Sebastian. 2018. The Safest Country in the World? Notions of Risk and Security in the Japanese Private Security Industry. Journal of East Asian Studies 10: 101–2. [Google Scholar] [CrossRef]
- Roberts, Benjamin, and David Hemson. 2008. Batho Pele principles, perceived municipal performance and political behaviour in South Africa. Critical Dialogue: Public Participation in Review 4: 53–62. Available online: http://hdl.handle.net/20.500.11910/509 (accessed on 18 May 2023).
- Sicilia, Mariafrancesca, Enrico Guarini, Alessandro Sancino, Martino Andreani, and Renato Ruffini. 2016. Public services management and co-production in multi-level governance settings. International Review of Administrative Sciences 82: 8–27. [Google Scholar] [CrossRef]
- The Republic of South Africa. 1996. The Constitution of the Republic of South Africa, No. 108 of 1996; Pretoria: Government Printers.
- Trade Union Congress. 2013. Making Co-Production Work–Lessons from Local Government; London: Trades Union Congress. Available online: https://www.tuc.org.uk/sites/default/files/APSE%20making%20co-production%20work%20in%20local%20government.pdf (accessed on 24 May 2021).
- U.S. Department of Justice. 2014. Community Policing Defined. Available online: https://cops.usdoj.gov/RIC/Publications/cops-p157-pub.pdf (accessed on 24 May 2021).
- United Nations. 2021. Department of Economic and Social Affairs, Population Division. New York: United Nations Development Programme. [Google Scholar]
- Westermeier, Carola, and Amina Nolte. 2020. Between Public and Private: The Co-production of Infrastructural Security. Politikon 47: 64–67. [Google Scholar]





| Are You Satisfied with the Police Services in Your Area? | ||||
|---|---|---|---|---|
| Satisfied with Police Services | Frequency | Percent | Cumulative Frequency | Cumulative Percent |
| Yes | 98 | 28.08 | 98 | 28.08 |
| No | 227 | 65.04 | 325 | 93.12 |
| Do not know | 24 | 6.88 | 349 | 100.00 |
| Analysis of the Maximum Likelihood Estimates | |||||||
| Parameter | Not Satisfied with Police Services | DF | Estimate | Standard Error | Wald Chi-square | Pr > ChiSq | |
| Intercept | Yes | 1 | 0.1167 | 0.2384 | 0.2396 | 0.6244 | |
| They are corrupt | Yes | 1 | 1.6018 | 0.3411 | 22.0464 | <0.0001 | |
| They do not come to the area | Yes | 1 | −1.3231 | 0.4530 | 8.5290 | 0.0035 | |
| They release suspects early | Yes | 1 | 0.8977 | 0.3960 | 5.1395 | 0.0234 | |
| Odds Ratio Estimates | |||||||
| Effect | Not Satisfied with Police Services | Point Estimate | 95% Wald Confidence Limit (Lower) | 95% Wald Confidence Limit (Upper) | |||
| They are corrupt | Yes | 4.962 | 2.542 | 9.683 | |||
| They do not come to the area | Yes | 0.266 | 0.110 | 0.647 | |||
| They release suspects early | Yes | 2.454 | 1.125 | 5.332 | |||
| Do You Know Where the Nearest Police Station Is? | ||||
|---|---|---|---|---|
| Satisfied with Police Service | Frequency | Percent | Cumulative Frequency | Cumulative Percent |
| Yes | 259 | 95.22 | 259 | 95.22 |
| No | 12 | 4.41 | 271 | 99.63 |
| Do not know | 1 | 0.37 | 272 | 100.00 |
| Variable | Mean | Std. Dev. | Sum. | t-Value | Pr > |t| | Coeff. of Variation |
|---|---|---|---|---|---|---|
| Male | 0.75 | 0.43 | 208.00 | 28.69 | <0.0001 | 58.12 |
| Female | 0.25 | 0.43 | 70.00 | 9.66 | <0.0001 | 172.69 |
| Unemployed (not looking) | 0.49 | 0.50 | 136.00 | 16.29 | <0.0001 | 102.37 |
| Employed (full-time) | 0.24 | 0.43 | 66.00 | 9.29 | <0.0001 | 179.55 |
| Unemployed (looking) | 0.10 | 0.31 | 29.00 | 5.68 | <0.0001 | 293.55 |
| Employed (part-time) | 0.10 | 0.30 | 28.00 | 5.57 | <0.0001 | 299.35 |
| Just getting on | 0.27 | 0.44 | 74.00 | 10.02 | <0.0001 | 166.33 |
| Reasonably comfortable | 0.37 | 0.48 | 103.00 | 12.77 | <0.0001 | 130.58 |
| Neither good nor bad living conditions | 0.49 | 0.50 | 136.00 | 16.29 | <0.0001 | 102.37 |
| Bad living conditions | 0.13 | 0.34 | 37.00 | 6.52 | <0.0001 | 255.68 |
| Very comfortable | 0.13 | 0.34 | 36.00 | 6.42 | <0.0001 | 259.74 |
| Good neighbourhood | 0.29 | 0.46 | 81.00 | 10.67 | <0.0001 | 156.23 |
| Bad neighbourhood | 0.10 | 0.30 | 28.00 | 5.57 | <0.0001 | 299.35 |
| Neither good nor bad neighborhood | 0.41 | 0.49 | 113.00 | 13.77 | <0.0001 | 121.06 |
| No formal schooling | 0.03 | 0.18 | 9.00 | 3.04 | 0.00 | 547.69 |
| Informal schooling | 0.03 | 0.16 | 7.00 | 2.67 | 0.01 | 623.33 |
| Primary/elementary school | 0.09 | 0.29 | 26.00 | 5.35 | <0.0001 | 311.89 |
| Matric/high school | 0.59 | 0.49 | 164.00 | 19.96 | <0.0001 | 83.52 |
| Student | 0.24 | 0.43 | 66.00 | 9.29 | <0.0001 | 179.55 |
| Tertiary education | 0.21 | 0.41 | 58.00 | 8.55 | <0.0001 | 195.11 |
| Skilled manual worker | 0.49 | 0.50 | 136.00 | 16.29 | <0.0001 | 102.37 |
| Unskilled manual worker | 0.10 | 0.30 | 28.00 | 5.57 | <0.0001 | 299.35 |
| Professional worker | 0.10 | 0.30 | 28.00 | 5.57 | <0.0001 | 299.35 |
| Living together | 0.08 | 0.28 | 23.00 | 5.00 | <0.0001 | 333.57 |
| Very poor | 0.06 | 0.23 | 16.00 | 4.11 | <0.0001 | 405.39 |
| Poor | 0.10 | 0.31 | 29.00 | 5.68 | <0.0001 | 293.55 |
| Lower class | 0.32 | 0.47 | 89.00 | 11.42 | <0.0001 | 145.99 |
| Middle class | 0.45 | 0.50 | 126.00 | 15.15 | <0.0001 | 110.03 |
| Upper class | 0.10 | 0.30 | 28.00 | 5.57 | <0.0001 | 299.35 |
| Wealthy | 0.03 | 0.16 | 7.00 | 2.67 | 0.01 | 623.33 |
| Single | 0.71 | 0.46 | 196.00 | 25.73 | <0.0001 | 64.80 |
| Married | 0.17 | 0.38 | 47.00 | 7.51 | <0.0001 | 222.10 |
| Engaged | 0.01 | 0.12 | 4.00 | 2.01 | 0.05 | 829.14 |
| Separated | 0.01 | 0.10 | 3.00 | 1.74 | 0.08 | 959.15 |
| Divorced | 0.01 | 0.08 | 2.00 | 1.42 | 0.16 | 1176.85 |
| Widowed | 0.00 | 0.06 | 1.00 | 1.00 | 0.32 | 1667.33 |
| Police Station | Total Sample | Frequency | Percentage | Cumulative Frequency | Cumulative Percent |
|---|---|---|---|---|---|
| Alexandra | 40 | 40 | 11.17 | 40 | 11.17 |
| Bramley | 40 | 40 | 11.17 | 80 | 22.35 |
| Brixton | 40 | 40 | 11.17 | 120 | 33.52 |
| Hilbrow | 40 | 40 | 11.17 | 160 | 44.69 |
| Jeppe | 40 | 40 | 11.17 | 200 | 55.87 |
| Johannesburg Central | 40 | 40 | 11.17 | 240 | 67.04 |
| Langlaagte | 40 | 40 | 11.17 | 280 | 78.21 |
| Norwood | 40 | 40 | 11.17 | 320 | 89.39 |
| Cleveland | 40 | 19 | 5.31 | 339 | 94.69 |
| Yeoville | 40 | 19 | 5.31 | 358 | 100.00 |
| Total | 400 | 358 |
Disclaimer/Publisher’s Note: The statements, opinions and data contained in all publications are solely those of the individual author(s) and contributor(s) and not of MDPI and/or the editor(s). MDPI and/or the editor(s) disclaim responsibility for any injury to people or property resulting from any ideas, methods, instructions or products referred to in the content. |
© 2023 by the authors. Licensee MDPI, Basel, Switzerland. This article is an open access article distributed under the terms and conditions of the Creative Commons Attribution (CC BY) license (https://creativecommons.org/licenses/by/4.0/).
Share and Cite
Mangai, M.S.; Pillay, A.C.; Masiya, T.; Lubinga, S. The Police and Citizens as Co-Producers of Crime Prevention in Johannesburg. Adm. Sci. 2023, 13, 138. https://doi.org/10.3390/admsci13060138
Mangai MS, Pillay AC, Masiya T, Lubinga S. The Police and Citizens as Co-Producers of Crime Prevention in Johannesburg. Administrative Sciences. 2023; 13(6):138. https://doi.org/10.3390/admsci13060138
Chicago/Turabian StyleMangai, Mary S., Anjewayne Clive Pillay, Tyanai Masiya, and Stellah Lubinga. 2023. "The Police and Citizens as Co-Producers of Crime Prevention in Johannesburg" Administrative Sciences 13, no. 6: 138. https://doi.org/10.3390/admsci13060138
APA StyleMangai, M. S., Pillay, A. C., Masiya, T., & Lubinga, S. (2023). The Police and Citizens as Co-Producers of Crime Prevention in Johannesburg. Administrative Sciences, 13(6), 138. https://doi.org/10.3390/admsci13060138

