Women’s Risk-Taking Behaviour during COVID-19 Pandemic: Will Work–Family Enrichment and Work Satisfaction Prevent Turnover Intention?
Abstract
1. Introduction
2. Results
3. Discussion
4. Materials and Methods
5. Conclusions
Author Contributions
Funding
Institutional Review Board Statement
Informed Consent Statement
Data Availability Statement
Conflicts of Interest
References
- Alam, Md. Mahmudul, Agung Masyad Fawzi, Md. Monirul Islam, and Jamaliah Said. 2022. Impacts of COVID-19 pandemic on national security issues: Indonesia as a case study. Security Journal 35: 1067–86. [Google Scholar] [CrossRef]
- Awan, Fazal Hussain, Liu Dunnan, Khalid Jamil, Rana Faizan Gul, Aliya Anwar, Muhammad Idrees, and Qin Guangyu. 2021. Impact of Role Conflict on Intention to leave job with the moderating role of job embeddedness in banking sector employees. Frontiers in Psychology 12: 719449. [Google Scholar] [CrossRef]
- Bajrami, Dunja Demirović, Aleksandra Terzić, Marco D. Petrović, Milan Radovanović, Tatiana N. Tretiakova, and Abosa Hadoud. 2021. Will we have the same employees in hospitality after all? The impact of COVID-19 on employees’ work attitudes and turnover intentions. International Journal of Hospitality Management 94: 102754. [Google Scholar] [CrossRef] [PubMed]
- Basuki, Basuki, Katarzyna Szczepańska-Woszczyna, Ismi Rajiani, Rahmi Widyanti, and Sebastian Kot. 2022. Working from home arrangement in delivering public service during the COVID-19 pandemic: Innovation or irritation? Administratie si Management Public 39: 26–39. [Google Scholar] [CrossRef]
- Biddlestone, Mikey, Ricky Green, and Karen M. Douglas. 2020. Cultural orientation, power, belief in conspiracy theories, and intentions to reduce the spread of COVID-19. British Journal of Social Psychology 59: 663–73. [Google Scholar] [CrossRef]
- Birimoglu Okuyan, Canan, and Mehmet A. Begen. 2022. Working from home during the COVID-19 pandemic, its effects on health, and recommendations: The pandemic and beyond. Perspectives in Psychiatric Care 58: 173–79. [Google Scholar] [CrossRef]
- Boamah, Sheila A., Hanadi Y. Hamadi, Farinaz Havaei, Hailey Smith, and Fern Webb. 2022. Striking a Balance between Work and Play: The Effects of Work–Life Interference and Burnout on Faculty Turnover Intentions and Career Satisfaction. International Journal of Environmental Research and Public Health 19: 809. [Google Scholar] [CrossRef]
- Bonett, Douglas G., and Thomas A. Wright. 2015. Cronbach’s alpha reliability: Interval estimation, hypothesis testing, and sample size planning. Journal of Organizational Behavior 36: 3–15. [Google Scholar] [CrossRef]
- Caillier, James Gerard. 2021. The impact of workplace aggression on employee satisfaction with job stress, meaningfulness of work, and turnover intentions. Public Personnel Management 50: 159–82. [Google Scholar] [CrossRef]
- Carvalho, Vania Sofia, Alda Santos, Maria Teresa Ribeiro, and Maria Jose Chambel. 2021. Please, do not interrupt me: Work–family balance and segmentation behavior as mediators of boundary violations and teleworkers’ burnout and flourishing. Sustainability 13: 7339. [Google Scholar] [CrossRef]
- Chen, Chien Liang, and Mei Hui Chen. 2021. Hospitality industry employees’ intention to stay in their job after the COVID-19 pandemic. Administrative Sciences 11: 144. [Google Scholar] [CrossRef]
- Cheng, Tien Mieng, Ci Yo Hong, and Zhi Fan Zhong. 2022. Tourism employees’ fear of COVID-19 and its effect on work outcomes: The role of organisational support. Current Issues in Tourism 25: 319–37. [Google Scholar] [CrossRef]
- Choi, Kijung, Marcela Fang, and Ajay Khatter. 2022. What motivates employees to work in the hotel industry?: Quarantine hotel employees’ perspectives. Journal of Hospitality and Tourism Management 53: 96–99. [Google Scholar] [CrossRef]
- Colleoni, Elanor, Stefania Romenti, Chiara Valentini, Mark Badham, Sung In Choi, Sungsu Kim, and Yan Jin. 2022. Does Culture Matter? Measuring Cross-Country Perceptions of CSR Communication Campaigns about COVID-19. Sustainability 14: 889. [Google Scholar] [CrossRef]
- Courtney, Emily P., Roxanne N. Felig, and Jamie L. Goldenberg. 2022. Together we can slow the spread of COVID-19: The interactive effects of priming collectivism and mortality salience on virus-related health behaviour intentions. British Journal of Social Psychology 61: 410–31. [Google Scholar] [CrossRef]
- Dam, Linda, Anne Marie B. Basaran, Carolyn A. Lin, and Dana Rogers. 2022. Exploring the influence of cultural and health beliefs on intentions to adopt COVID-19 prevention measures. Atlantic Journal of Communication 2022: 1–18. [Google Scholar] [CrossRef]
- Dang, Hai Anh H., and Cuong Viet Nguyen. 2021. Gender inequality during the COVID-19 pandemic: Income, expenditure, savings, and job loss. World Development 140: 105296. [Google Scholar] [CrossRef]
- Dheer, Ratan J. S., Carolyne P. Egri, and Len J. Treviño. 2021. A cross-cultural exploratory analysis of pandemic growth: The case of COVID-19. Journal of International Business Studies 52: 1871–92. [Google Scholar] [CrossRef]
- Dorta-Afonso, Daniel, Manuel González-de-la-Rosa, Fransisco J. García-Rodríguez, and Laura Romero-Domínguez. 2021. Effects of high-performance work systems (HPWS) on hospitality employees’ outcomes through their organisational commitment, motivation, and job satisfaction. Sustainability 13: 3226. [Google Scholar] [CrossRef]
- Dreer, Benjamin. 2021. Teachers’ well-being and job satisfaction: The important role of positive emotions in the workplace. Educational Studies 2021: 1–17. [Google Scholar] [CrossRef]
- Elkhwesky, Zakaria, Islam Elbayoumi Salem, Michal Varmus, and Haywantee Ramkissoon. 2022. Sustainable practices in hospitality pre and amid COVID-19 pandemic: Looking back for moving forward post-COVID-19. Sustainable Development 30: 1426–48. [Google Scholar] [CrossRef]
- Farmania, Aini, Riska Dwinda Elsyah, and Ananda Fortunisa. 2022. The phenomenon of technostress during the COVID-19 pandemic due to work from home in Indonesia. Sustainability 14: 8669. [Google Scholar] [CrossRef]
- Feng, Qingqing, Xiaoxi Chen, and Z. Guo. 2021. How does role accumulation enhance career adaptability? A dual mediation analysis. Current Psychology 2021: 1–11. [Google Scholar] [CrossRef] [PubMed]
- Gil-Almagro, Fernanda, F. Javier Carmona-Monge, Cecelia Peñacoba-Puente, Fernando J. García-Hedrera, and P. Catalá-Mesón. 2022. Concern about contagion and distress in intensive care unit (ICU) nurses during the COVID-19 pandemic. Motherhood as moderator. Women & Health 62: 711–19. [Google Scholar]
- Hair, Joe F., Jr., Matt C. Howard, and Christian Nitzl. 2020. Assessing measurement model quality in PLS-SEM using confirmatory composite analysis. Journal of Business Research 109: 101–10. [Google Scholar] [CrossRef]
- Hensvik, Lena, Thomas Le Barbanchon, and Roland Rathelot. 2021. Job search during the COVID-19 crisis. Journal of Public Economics 194: 104349. [Google Scholar] [CrossRef]
- Holm, Kristoffer, Sandra Jönsson, and Tuija Muhonen. 2023. How are witnessed workplace bullying and bystander roles related to perceived care quality, work engagement, and turnover intentions in the healthcare sector? A longitudinal study. International Journal of Nursing Studies 138: 104429. [Google Scholar] [CrossRef]
- Irawanto, Dodi Wirawan, Khusnul Rofida Novianti, and Kenny Roz. 2021. Work from home: Measuring satisfaction between work–life balance and work stress during the COVID-19 pandemic in Indonesia. Economies 9: 96. [Google Scholar] [CrossRef]
- Kang, Sung Eun, Changyeon Park, Choong-Ki Lee, and Seunghoon Lee. 2021. The stress-induced impact of COVID-19 on tourism and hospitality workers. Sustainability 13: 1327. [Google Scholar] [CrossRef]
- Koekemoer, Eileen, Chantal Olckers, and Cherise Nel. 2020. Work–family enrichment, job satisfaction, and work engagement: The mediating role of subjective career success. Australian Journal of Psychology 72: 347–58. [Google Scholar] [CrossRef]
- Le, Linh H., Murat Hancer, Suja Chaulagain, and Phuong Pham. 2023. Reducing hotel employee turnover intention by promoting pride in job and meaning of work: A cross-cultural perspective. International Journal of Hospitality Management 109: 103409. [Google Scholar] [CrossRef]
- Li, Jun Justin, Mark A. Bonn, and Ben Haobin Ye. 2019. Hotel employee’s artificial intelligence and robotics awareness and its impact on turnover intention: The moderating roles of perceived organizational support and competitive psychological climate. Tourism Management 73: 172–81. [Google Scholar] [CrossRef]
- Lyngstadaas, Hakim, and Terje Berg. 2022. Harder, better, faster, stronger: Digitalisation and employee well-being in the operations workforce. Production Planning & Control 2022: 1–18. [Google Scholar] [CrossRef]
- Mamgain, Rajendra P. 2021. Understanding labour market disruptions and job losses amidst COVID-19. Journal of Social and Economic Development 23: 301–19. [Google Scholar] [CrossRef] [PubMed]
- Martín-Román, Ángel L. 2022. Beyond the added-worker and the discouraged-worker effects: The entitled-worker effect. Economic Modelling 110: 105812. [Google Scholar] [CrossRef]
- Martins, Helena, and Teresa Proença. 2012. Minnesota Satisfaction Questionnaire–Psychometric properties and validation in a population of Portuguese hospital workers. FEP Journal–Economics & Management: Working Paper 471: 1–23. [Google Scholar]
- McLaren, Helen Jaqueline, Karen Rosalind Wong, Kieu Nga Nguyen, and Komalee Nadeeka Damayanthi Mahamadachchi. 2020. Covid-19 and women’s triple burden: Vignettes from Sri Lanka, Malaysia, Vietnam and Australia. Social Sciences 9: 87. [Google Scholar] [CrossRef]
- Mihailescu, Radu, and Azzurra Rinaldi. 2021. A preliminary evaluation of the impact that the COVID-19 pandemic could have on female employability in the tourism and hospitality sectors in Italy. Research in Hospitality Management 11: 165–69. [Google Scholar] [CrossRef]
- Minkov, Michael, and Anneli Kaasa. 2021. A test of the revised Minkov-Hofstede model of culture: Mirror images of subjective and objective culture across nations and the 50 US states. Cross-Cultural Research 55: 230–81. [Google Scholar] [CrossRef]
- Miranti, Riyana, Eny Sulistyaningrum, and Tri Mulyaningsih. 2022. Women’s Roles in the Indonesian Economy during the COVID-19 Pandemic: Understanding the Challenges and Opportunities. Bulletin of Indonesian Economic Studies 58: 109–39. [Google Scholar] [CrossRef]
- Na, Jinkyung, Namhee Kim, Hye Won Suk, Eunsoo Choi, Jong An Choi, Joo Hyun Kim, Soolim Kim, and Incheol Choi. 2021. Individualism-collectivism during the COVID-19 pandemic: A field study testing the pathogen stress hypothesis of individualism-collectivism in Korea. Personality and Individual Differences 183: 111127. [Google Scholar] [CrossRef] [PubMed]
- Ohnmacht, Timo, Andreas Philippe Hüsser, and Vu Thi Thao. 2022. Pointers to interventions for promoting COVID-19 protective measures in tourism: A modelling approach using domain-specific risk-taking scale, theory of planned behaviour, and health belief model. Frontiers in Psychology 13: 940090. [Google Scholar] [CrossRef]
- Palumbo, Rocco. 2020. Let me go to the office! An investigation into the side effects of working from home on work-life balance. International Journal of Public Sector Management 33: 771–90. [Google Scholar] [CrossRef]
- Pantano, Eleonora, Constantinos-Vasilios Priporas, Luke Devereux, and Gabriele Pizzi. 2021. Tweets to escape: Intercultural differences in consumer expectations and risk behavior during the COVID-19 lockdown in three European countries. Journal of Business Research 130: 59–69. [Google Scholar] [CrossRef]
- Passakonjaras, Somchanok, Yanki Hartijasti, and Ismi Rajiani. 2019. Servant leadership: An empirical study of Indonesian managers across different ethnic groups. Polish Journal of Management Studies 20: 391–402. [Google Scholar] [CrossRef]
- Pham, Tien, and Anda Nugroho. 2022. Tourism-induced poverty impacts of COVID-19 in Indonesia. Annals of Tourism Research Empirical Insights 3: 100069. [Google Scholar] [CrossRef]
- Rajiani, Ismi, and Paula Pypłacz. 2018. National culture as a modality in managing the carbon economy in Southeast Asia. Polish Journal of Management Studies 18: 296–310. [Google Scholar] [CrossRef]
- Rajiani, Ismi, and Sebastian Kot. 2020. Javanese Indonesia: Human resource management issues in a uniquely collectivist culture. Cultural Management: Science & Education 4: 1–13. [Google Scholar]
- Rastogi, Mansi, and Richa Chaudhary. 2018. Job crafting and work-family enrichment: The role of positive intrinsic work engagement. Personnel Review 47: 651–74. [Google Scholar] [CrossRef]
- Retnaningsih, Umi Oktyari, Hesti Asriwandari, Rahmita Budiarti Ningsih, Indah Tri Purwanti, Rd. Siti Sofro Sidiq, D. Artina, and M. Rosaliza. 2022. The persistence of patriarchy in the palm oil sector: Evidence from the Riau Province of Indonesia. Cogent Social Sciences 8: 2112825. [Google Scholar] [CrossRef]
- Riana, I Gede, Gede Suparna, I. Gusti Made Suwandana, Sebastian Kot, and Ismi Rajiani. 2020. Human resource management in promoting innovation and organisational performance. Problems and Perspectives in Management 18: 107–18. [Google Scholar] [CrossRef]
- Sager, Jeffrey K., Rodger W. Griffeth, and Peter W. Hom. 1998. A comparison of structural models representing turnover cognitions. Journal of Vocational Behavior 53: 254–73. [Google Scholar] [CrossRef]
- Saleem, Saleem, Muhammad Imran Rasheed, Mehwish Malik, and Fevzi Okumus. 2021. Employee-fit and turnover intentions: The role of job engagement and psychological contract violation in the hospitality industry. Journal of Hospitality and Tourism Management 49: 385–95. [Google Scholar] [CrossRef]
- Sarwar, Farhan, Siti Aisyah Panatik, Mohammad Saipol Mohd Sukor, and Noraini Rusbadrol. 2021. A job demand–resource model of satisfaction with work–family balance among academic faculty: Mediating roles of psychological capital, work-to-family conflict, and enrichment. Sage Open 11: 21582440211006142. [Google Scholar] [CrossRef]
- Satispi, Evi, Ismi Rajiani, Mumun Murod, and Andriansyah Andriansyah. 2023. Human Resources Information System (HRIS) to Enhance Civil Servants’ Innovation Outcomes: Compulsory or Complimentary? Administrative Sciences 13: 32. [Google Scholar] [CrossRef]
- Sekar, Srinivasan, E. S. Sriji, and Jino Johny Malakkaran. 2022. What determines a country’s proactiveness during a pandemic? International Journal of Disaster Risk Reduction 80: 103200. [Google Scholar] [CrossRef]
- Settles, Isis H., Martinque K. Jones, NiCole T. Buchanan, and Sheila T. Brassel. 2022. Epistemic exclusion of women faculty and faculty of color: Understanding scholar (ly) devaluation as a predictor of turnover intentions. The Journal of Higher Education 93: 31–55. [Google Scholar] [CrossRef]
- Subawa, Nyoman Sri, Ni Wayan Widhiasthini, I. Putu Astawa, Christantius Dwiatmadja, and Ni Putu Intan Permatasari. 2021. The practices of virtual reality marketing in the tourism sector, a case study of Bali, Indonesia. Current Issues in Tourism 24: 3284–95. [Google Scholar] [CrossRef]
- Tang, Shu-wen, Oi-Ling Siu, and Francis Cheung. 2014. A study of work–family enrichment among Chinese employees: The mediating role between work support and job satisfaction. Applied Psychology 63: 130–50. [Google Scholar] [CrossRef]
- UNICEF, UNDP, Prospera, and SMERU. 2022. The Social and Economic Impact of COVID-19 on Households in Indonesia: A Second Round of Surveys in 2022. Jakarta: United Nations Children’s Fund (UNICEF). [Google Scholar]
- Wang, Can Xianming Meng, Mahinda Siriwardana, and Tien Pham. 2022. The impact of COVID-19 on the Chinese tourism industry. Tourism Economics 28: 131–52. [Google Scholar] [CrossRef]
- Zhang, Mary F., Jeremy F. Dawson, and Rex B. Kline. 2021. Evaluating the use of covariance-based structural equation modelling with reflective measurement in organisational and management research: A review and recommendations for best practice. British Journal of Management 32: 257–72. [Google Scholar] [CrossRef]

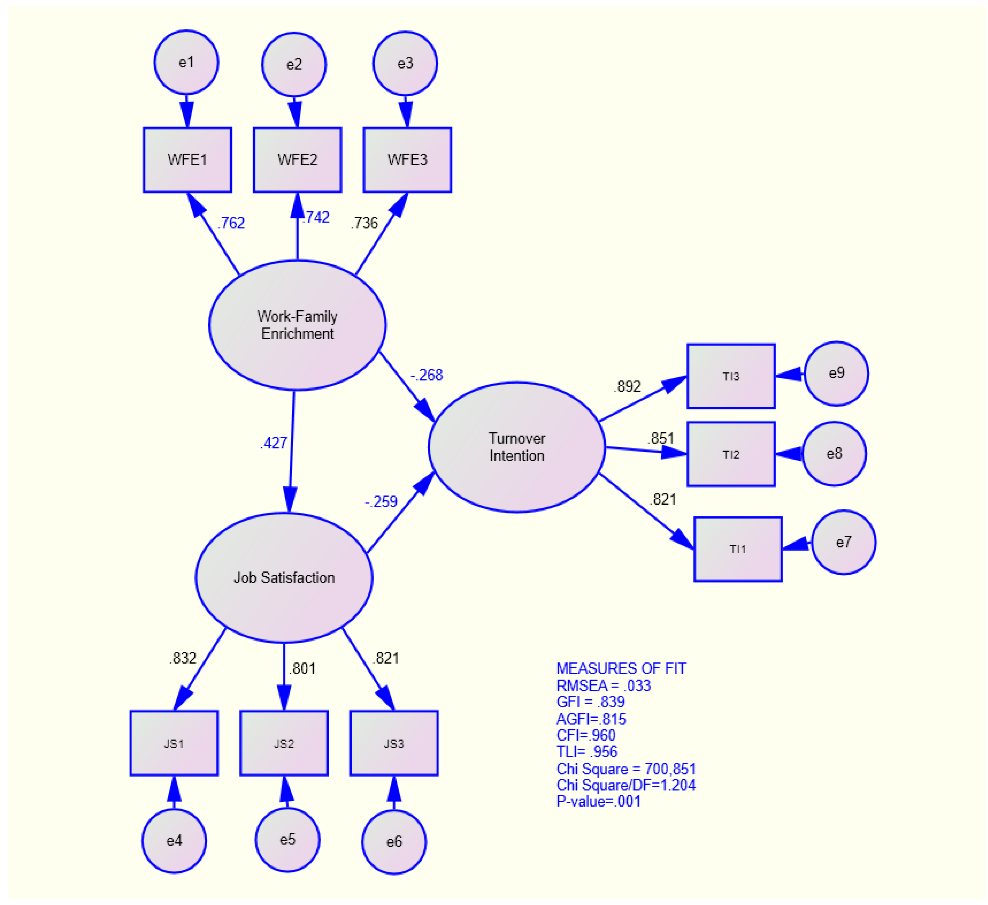
| Construct and Cronbach α | Indicators | Loading Factor |
|---|---|---|
| Work–Family Enrichment (α = 0.892) | Work–family development | 0.762 |
| Work–family affect | 0.742 | |
| Work–family capital | 0.736 | |
| Job Satisfaction (α = 0.801) | Intrinsic | 0.832 |
| Extrinsic | 0.801 | |
| General | 0.821 | |
| Turnover Intention (α = 0.815) | Thinking of quitting | 0.821 |
| Intention to stay | 0.851 | |
| Intention to quit | 0.892 |
| Hypothesis | Influence | Estimate | SE | CR | p | Conclusion |
|---|---|---|---|---|---|---|
| Direct Influence | ||||||
| H1 | WFE → TI | −0.268 | 0.057 | −4.733 | *** | Supported |
| H2 H3 | WFE → JS JS → TI | 0.427 −0.259 | 0.076 0.068 | 5.625 −3.804 | *** *** | Supported Supported |
| Indirect Influence | ||||||
| H4 | WFE → JS → TI | 0.427 x − 0.259 = −0.110 | ||||
| Significance Limit | p ≤ 0.05 and CR ± 1.96 | |||||
Disclaimer/Publisher’s Note: The statements, opinions and data contained in all publications are solely those of the individual author(s) and contributor(s) and not of MDPI and/or the editor(s). MDPI and/or the editor(s) disclaim responsibility for any injury to people or property resulting from any ideas, methods, instructions or products referred to in the content. |
© 2023 by the authors. Licensee MDPI, Basel, Switzerland. This article is an open access article distributed under the terms and conditions of the Creative Commons Attribution (CC BY) license (https://creativecommons.org/licenses/by/4.0/).
Share and Cite
Dewi, I.G.A.M.; Rajiani, I.; Riana, I.G.; Puspitawati, N.M.D.; Muafi, M.; Rihayana, I.G. Women’s Risk-Taking Behaviour during COVID-19 Pandemic: Will Work–Family Enrichment and Work Satisfaction Prevent Turnover Intention? Adm. Sci. 2023, 13, 67. https://doi.org/10.3390/admsci13030067
Dewi IGAM, Rajiani I, Riana IG, Puspitawati NMD, Muafi M, Rihayana IG. Women’s Risk-Taking Behaviour during COVID-19 Pandemic: Will Work–Family Enrichment and Work Satisfaction Prevent Turnover Intention? Administrative Sciences. 2023; 13(3):67. https://doi.org/10.3390/admsci13030067
Chicago/Turabian StyleDewi, I Gusti Ayu Manuati, Ismi Rajiani, I Gede Riana, Ni Made Dwi Puspitawati, Muafi Muafi, and I Gede Rihayana. 2023. "Women’s Risk-Taking Behaviour during COVID-19 Pandemic: Will Work–Family Enrichment and Work Satisfaction Prevent Turnover Intention?" Administrative Sciences 13, no. 3: 67. https://doi.org/10.3390/admsci13030067
APA StyleDewi, I. G. A. M., Rajiani, I., Riana, I. G., Puspitawati, N. M. D., Muafi, M., & Rihayana, I. G. (2023). Women’s Risk-Taking Behaviour during COVID-19 Pandemic: Will Work–Family Enrichment and Work Satisfaction Prevent Turnover Intention? Administrative Sciences, 13(3), 67. https://doi.org/10.3390/admsci13030067

