Next Article in Journal
Women’s Risk-Taking Behaviour during COVID-19 Pandemic: Will Work–Family Enrichment and Work Satisfaction Prevent Turnover Intention?
Next Article in Special Issue
Bolstering the Moderating Effect of Supervisory Innovative Support on Organisational Learning and Employees’ Engagement
Previous Article in Journal
Preserving Heritage of Humanity: A Systematic Study of the Pandemic Impacts and Countermeasures of the SMEs
Previous Article in Special Issue
High-Performance Work System and Innovation Capabilities: The Mediating Role of Intellectual Capital
 
 
Font Type:
Arial Georgia Verdana
Font Size:
Aa Aa Aa
Line Spacing:
Column Width:
Background:
Article

Enhancing Innovation Performance in the Hotel Industry: The Role of Employee Empowerment and Quality Management Practices

by
Samer M. Al-Sabi
1,2,
Mukhles M. Al-Ababneh
2,
Mousa A. Masadeh
2 and
Ibrahim A. Elshaer
1,3,*
1
Management Department, College of Business Administration, King Faisal University, Al-Ahsa 31982, Saudi Arabia
2
Hotel and Tourism Department, Petra College for Tourism and Archaeology, Al-Hussein Bin Talal University, Ma’an 71111, Jordan
3
Faculty of Tourism and Hotel Management, Suez Canal University, Ismailia 41522, Egypt
*
Author to whom correspondence should be addressed.
Adm. Sci. 2023, 13(3), 66; https://doi.org/10.3390/admsci13030066
Submission received: 10 January 2023 / Revised: 15 February 2023 / Accepted: 16 February 2023 / Published: 23 February 2023
(This article belongs to the Special Issue Organizational Behavior: Strategic Management and Innovation)

Abstract

This research investigates employee empowerment’s role in the relationship between quality management practices (QMPs) and innovation performance at five-star hotels in Jordan. A total of 400 workers who work in five-star hotels in Jordan were given a questionnaire with 29 questions that measured QMPs, employee empowerment, and innovation performance. The obtained data were analyzed by PLS-SEM. The results show that quality policy (QP) has an insignificant influence on employee empowerment and innovation performance, while quality commitment (QC) and quality education and training (QET) have a positive and significant influence on employee empowerment and innovation performance. The results also reveal that employee empowerment has a positive influence on innovation performance. Finally, employee empowerment as a mediator variable was not working on the relationship between QP and innovation performance but showed a significant role as a partial mediator between QC and innovation performance as well as QET and innovation performance. Discussion, theoretical and managerial implications for future research, and limitations are presented.

1. Introduction

Many challenges such as competitiveness, economic changes, advanced technologies, and customer satisfaction have been imposed on service organizations and forced these organizations to find new solutions to dealing with such challenges (Al-Sabi et al. 2017, 2019). This research has suggested QMPs, empowerment, and innovation performance as a set of operation management practices to cope with these challenges, to improve the efficiency of operations and processes, and to be the primary solution to such challenges. In the literature, these constructs have achieved significant outcomes for the service organization. For example, improved employees’ relations, improved communications, increased productivity, improved service quality, increased profit and market share, increased employee and customer satisfaction, and improved competitive advantage as well as captured its place in the market (Salegna and Fazel 2000; Antony et al. 2002; Thai Hoang et al. 2006; Irechukwu 2010; Antunes et al. 2017; Al-Sabi et al. 2017, 2019; Askari and Sohrabi 2017). Moreover, QMPs, employee empowerment and innovation performance have connected together with some similarities in common. For instance, continuous improvements, participations and involvements of the entire workforce, diversity, and corporate culture are one of the features that linked these constructs together.
Quality management practices (QMPs) are a set of techniques and procedures used to ensure that products and services meet or exceed customer expectations. It involves continuous improvement of organizational processes and products to enhance customer satisfaction and improve overall quality (Juran and Gryzenia 2010). The goal of QMPs is to identify and eliminate sources of variability and defects in the production process and to continuously monitor and improve quality (Crosby 1979; Elshaer and Augustyn 2016). While Total Quality Management (TQM) is a comprehensive approach to quality management that involves the entire organization in a continuous improvement effort (Porter and Parker 1993). TQM integrates all quality management practices, tools, and techniques into a cohesive system. It emphasizes a customer-focused approach and continuous improvement, involving all employees in the quality process (Powell 1995; Ababneh 2021). TQM seeks to optimize organizational performance and customer satisfaction by identifying and removing the root causes of problems and continuously improving processes (Powell 1995; Faraj et al. 2021).
While both QMPs and TQM are focused on improving quality, the key difference between the two is the scope and depth of their implementation. QMPs are often seen as a set of tools or techniques used in isolated departments or processes, while TQM is a holistic, company-wide approach to quality management. TQM goes beyond the traditional QMPs by involving all employees in the quality improvement process and integrating quality into the overall strategy and culture of the organization (Elshaer 2012).
This research has found some gaps in the literature which require some attention to enlarge and expand the literature on QMPs, empowerment, and innovation performance. First, previous research has conducted such research in manufacturing industries and very limited sectors in the service industry (i.e., Hotel industry). Second, previous research also focused on managers’ perspectives rather than employees’ perspectives. Third, the constructs that are going to be used in this research are originally developed in western countries and very limited in middle east countries such as Jordan. Therefore, exploring the influence of QMPS implementations on innovation performance mediated by employee empowerment from an employee’s perspective at five-star hotels in Jordan is going to be a primary goal to fill the gaps of this study.

2. Review of the Literature

2.1. QMPs

Many organizations have embraced QMPs program to improve quality productivity (Al-Sabi et al. 2017; Karia and Asaari 2006; Kaynak 2003; Motwani 2001) and in the present time to respond to the different challenges imposed on the service organization (Thiagaragan et al. 2001; Anjard 1998), as well as to improve efficiency and effectiveness within service organization (Yusof and Aspinwall 2000).
QMPs appeared in the hospitality industry since the 1980s, especially when quality assurance was introduced and first implemented to achieve organizational outcomes by American hospitality industry (Hall 1990; Walker and Salameh 1992). Camisón et al. (1996) indicated that the first hotel company that acquired quality assurance certificate in 1992 and 1999 was Ritz Carlton. The factors of quality management (QM) have been also discussed in terms of what should be included to implement QM effectively. These factors are named Essential Success Factors for quality management (ESFs). The literature confirmed that there are different presentations to what ESFs are? However, (Talib and Rahman 2010) indicated that they share in common that ESFs are then clearly existed for achieving excellency in the business and reflected the success implementation of QM. Therefore, knowing how QM should be implemented and what factors should be included for successful implementation of QMPs is essential (Zairi and Youssef 1995).
In the hotel industry, Black (1993) used MBNQA criteria and found different factors for QM. These include: customer focus, people involvement, communication, and awareness of the market, supplier partnership, measurement, and emphasis on developing a culture for quality improvement. While, Breiter and Kline (1995) have seen QM should include; leadership, communication, vision and values, training, customer focus, alignment of organizational system, and empowerment. Another study revealed that the significant factors of implementing QM are top management commitment and leadership, customer focus, employee involvement and continuous improvement (Cheung 2006).
Shahbazipour (2007) presented a set of influential factors of QM. These include; human resource management, supplier and partnership management, policy and strategy, leadership, information and analysis, customer focus, and process management. Wang et al. (2011) confirmed seven factors of QM presented as following internal/external cooperation, learning, and continuous improvement, leadership, customer focus, process management, employee fulfillment. Recently, Al-Ababneh et al. (2018); Al-Sabi et al. (2017) confirmed three critical factors for implementing QM effectively. These are: quality commitment, quality policy, and quality education and training. It can be noticed that each researcher has their own perception of what constitutes QMPs in the hotel industry and therefore presented it differently based on their own views (Thiagaragan et al. 2001; Tari 2005). However, in this research, the focus will be on three practices: quality commitment, quality policy and quality education and training.

2.2. Innovation Performance

Innovation performance is critical for any service organization, and this is due its ability to create, implement, give a better position in the competitive environment, and achieve superior performance (Antunes et al. 2017). Therefore, smart service organizations become more attached to innovation performance than ever and considered it as a corner stone for effectiveness in the organization (Basadur et al. 2002; Wong and Pang 2003), providing unique solution for the organization and for its clients (Mostafa 2005; Herbig and Jacobs 1996). Ottenbacher and Gnoth (2005) asserted that innovation performance has been an accredited approach for the success of many hospitality organizations and almost an important asset for creating and implementing new services, modifying the present services, or and providing added value to the present services. Furthermore, the hospitality sector is known as one of the most dynamic industries and this makes the hospitality organization always aware of the idea of modifying and updating their services to accommodate and cater their customers’ needs and wants as well as stay in the competitive environment (Al-Sabi et al. 2019).
Although innovation performance has clearly showed the difference of what innovation performance is consisted, still somehow unable to neither differentiate nor categories them correctly. For example, Crossan and Apaydin (2010) focused on two phases of innovation performance. First, the process of creating and implementing ideas, and second outcomes which are the final result of implementation. While Ergun (2018) defined innovation which is the first part of innovation performance as “unprecedented things founded in the service organization”. While others seen innovation as anything new to the service organization (i.e., program, product, purchased device, system, policy, process, and service) (Damanpour and Evan 1984; Daft 1982).
To achieve innovation performance two basic steps separately should be presented, first creativity and second innovation. Ford (1996) confirmed that creativity and innovation are the same, but they worked on different levels of achievement. Consequently, without the complementary role of creativity first and then innovation, innovation performance will not be achieved effectively. In general, creating, establishing, development, generating, and producing anything unprecedented in terms policies, procedures, products and services, is referred to phase one named creativity. While, implementing, doing, performing, conducting anything created as unprecedented products, policies, services or procedures, is referred to phase two named innovation. Accordingly, this study considered innovation performance as two phases, the process of finding anything and second the implementation of what founded in phase one.

2.3. Empowerment

After analyzing various perspectives on empowerment in the literature, there is a diversity of terminologies used (Bolat 2008). The main objective of this research is to focus on structural empowerment as the primary and essential indicator for the successful implementation of employee empowerment. Kanter (1983) presented structural empowerment as technique of sharing power and control among employees. While, others considered it as tools such as policy, practice and structure which provides autonomy to subordinates in making decisions and freely exerting their inputs in their organizations (Mills and Ungson 2003; Eylon and Bamberger 2000). Wherefore, Ginnodo (1997, p. 3) sees empowerment as “employees and managers solve problems and take decisions that were traditionally reserved to higher levels of the organization”. Thus, it became necessary to clarify structural empowerment within the context of this research. This study clarifies structural empowerment as “the extent to which frontline employees believe that they have been given the autonomy and authority to act independently which may derive from aspects such as training, rewards systems and management style” (Al-Sabi 2011, p. 98).
In this respect, the concept of structural empowerment focuses on the influence that upper management can use to benefit the empowerment of their staff. More specifically, Lee and Koh (2001, p. 686) illustrated how employee empowerment is formed? they stated that employee empowerment is “the psychological state of a subordinate perceiving four dimensions of meaningfulness, competence, self-determination and impact, which is affected by the empowering behaviours of the supervisor”. A primary key here is derived from (Odeh 2008) who declared that employees’ perceptions of psychological empowerment affect their actions and performance. Therefore, employees’ sentiments of “psychological empowerment” will be formed by managers’ and supervisors’ efforts to create an environment that gives them autonomy and authority and helps them take charge of their job activities (Amenumey and Lockwood 2008). In this way, structural empowerment is the key indicator of forming ‘employee empowerment’, which should be used as a primary driver to enable the employees to do whatever their organization requires.

2.4. QMPs and Innovation Performance

Al-Sabi et al. (2019) mentioned that the QM and innovation performance have been accredited to be the primary keys of improving productivity, profitability and finally, customer satisfaction as well as part of set of management techniques in coping with many challenges such as competitiveness, economic changes, and advanced technologies in the service organization (Al-Sabi et al. 2017). Studying the link of QMPs and innovation performance is somehow recent but, less extensive than those who measure QMPs and other measures of organizational performance (Long et al. 2015).
QMPS and innovation performance connected to some features (i.e., continuous enhancement and corporate culture. This may lead us to indicate that the service organizations that implement these practices are considered to be more innovative than other service organisations that do not implement QMPs. Therefore, Singh and Smith (2004) suggested that QMPs are key drivers for the service organization to be innovative and consequently in achieving innovation performance. Many researches support the link of QMPs and innovation performance (Bon and Mustafa 2013; Pekovic and Galia 2009; Sadikoglu and Zehir 2010; Ooi et al. 2012; Martinez-Costa and Martínez-Lorente 2008; Thai Hoang et al. 2006; Santos-Vijande and Álvarez-González 2007).
More specifically, Thai Hoang et al. (2006) identified customer satisfaction as the primary element of implementing QM and succeeding the relationship with innovation performance, while Pinho (2008) identified set of critical factors of implementing QM and achieved success on the link with innovation performance (i.e., systematic process, training, leadership, managerial support and customer focus). Pekovic and Galia (2009) found that team spirit, access to tools, leadership, employee involvement, meeting frequency, motivation, customer orientation and human resources management are the significant factors in QM implementation and on innovation performance. Moreover, the link of innovation performance and QMPs is found to be significant in a study conducted by Santos-Vijande and Álvarez-González (2007) who asserted many successful practices of QM on innovation performance (i.e., people management, actively involving employees in organizational management). One more study is conducted in Malaysia by Ooi et al. (2012) was confirmed that innovation performance was positive and clearly close to several QMPS (i.e., people management, customer focus, strategic planning, and process management).
Up to date, and up to the authors’ knowledge, none of the previous studies have used QP, QC, and QET as successful factors in achieving effective link in innovation performance. Therefore, this study is one of the first studies that will use QP, QC and QET as significant practices of quality management in measuring its effect on innovation performance in hotel industry is this study. Consequently, the hypotheses are proposed as follows:
Hypothesis 1 (H1).
Quality policy influences innovation performance positively.
Hypothesis 2 (H2).
Quality commitment influences innovation performance positively.
Hypothesis 3 (H3).
Quality education and training influence innovation performance positively.

2.5. Empowerment and Innovation Performance

Empowerment plays well in enhancing the innovation performance in the service organization (Al-Sabi et al. 2019) This can be clearly shown through providing the empowered employees the chance to be involved with upper level of managers, to attain power to make decisions, and to create unprecedented stuff (Uzunbacak 2015). In addition, to the critical role of the managers who are attempting to find an environment where employees can behave creatively and innovatively at their work. Therefore, empowerment and innovation performance are important for the service organization and are considered to be primary keys for succeeding, enlarging, and surviving in the marketplace (Sreenivas 2014; Uzunbacak 2015).
A proper implementation of employee empowerment has been confirmed to be significant in employees’ innovation performance (Al-Sabi et al. 2019). Implementing structural empowerment, will find a place that gives the employees the power to act freely, decide on behalf of managers, and do new things (Köksal 2011), and consequently contributes to service organization growth (Al Zahrani et al. 2012). Psychological empowerment will be achieved by default as long as the implementation of structural empowerment was proper and effective. Consequently, those who are structurally empowered will support the extent to which employees find their jobs meaningful, have the confidence and necessary skills to complete job tasks successfully, have the leadership to specify how to do the job, and effect organizational change by achieving innovation performance (Al-Sabi et al. 2019). Therefore, in implementing structural empowerment, the main element of employee empowerment, the supervisor’s behavior and is presented to be fundamental in forming empowerment and gaining excellent of innovation performance (Lee and Koh 2001).
The empowered employees believe that they have many tools, such as autonomy, responsibility, meaningful, competence, self-determination, and impact, therefore they are likely to be creative, innovative and feel less restricted in their work (Amabile 1988). Therefore, employees’ empowerment should not only have magnificent influence on both customer and employees’ affairs, but also to increase the demand and efforts of creating innovation performance (Bolat 2008). Thus, hypothesis four is proposed as following:
Hypothesis 4 (H4).
Structural empowerment influences innovation performance positively.

2.6. QMPs, Empowerment and Innovation Performance

The successful implementation of QMPs in any organisation requires empowered staff for performing creativity and innovation and to present quality services as needed (Rafiq and Ahmed 1998). The practices of QM can be boosted by managers who give the power to their employees and let them decide on their behalf (Martin and Bush 2006). This was confirmed by Yue et al. (2011) who indicated that QMPs is achieved when there are participative of empowered employees to take responsibility and contribute towards QM. Abbasi et al. (2011) mentioned that empowerment as (HRM) technique reveals exchange of power between managers and employees and allow them to act independently is important in the service organisation.
Therefore, merging empowerment as a HRM with QMPs (i.e., QP, QC and QET) is suggested to be vital for succeeding the QMPs (Pramuka and Adawiyah 2012). Sweis et al. (2013) also has indicated that one of the most critical factors that achieves success in the service organisation is the use of employee empowerment (Badr-al-Din et al. 2011), this is simply due to critical role that empowerment plays on employees in terms of advancing their professional growth, developing skills, and responding effectively to the organisational needs (Al-Ababneh et al. 2021). Thus, the hypotheses are suggested as following:
Hypothesis 5 (H5).
Quality policy influences structural empowerment positively.
Hypothesis 6 (H6).
Quality management influences structural empowerment positively.
Hypothesis 7 (H7).
Quality education and training influence structural empowerment positively.
Although the literature of QMPs and employee empowerment and innovation performance has confirmed many benefits in the service sector, using different variables at different settings, still some variables needs more attention and investigation (Conger and Kanungo 1988; Rafiq and Ahmed 1998; Gómez and Rosen 2001; Luria et al. 2009; Al-Sabi 2011; Alzalabani and Mzembe 2012; Sok and O’Cass 2015; Al-Ababneh et al. 2021). The role of structural empowerment that plays between QMPs and innovation performance as a mediating variable is still unexplored in hotel industry. Hence, this study will explore the role of structural empowerment as a mediator on the link of QMPs and innovation performance. Based on the arguments mentioned above the following hypotheses are suggested as following:
Hypothesis 8 (H8).
Significant impact on the link of quality policy and innovation performance mediated by structural empowerment.
Hypothesis 9 (H9).
Significant impact on the link of quality commitment and innovation performance mediated by structural empowerment.
Hypothesis 10 (H10).
Significant impact on the link of quality education and training and innovation performance mediated by structural empowerment.

3. Methods

3.1. Measures and Instrument Development

To evaluate the relationship between quality management practices (QMPs), employee empowerment, and innovation performance, a multi-item scale was created. The survey was divided into four sections, with the first section focusing on employees’ perception of QMPs. This variable comprised three key dimensions. The role of quality policy (6 items) was taken from Saraph et al.’s (1989) research. The second dimension, quality commitment, was measured using 4 items from Ahire et al.’s (1996) study. Finally, the third dimension, quality education and training, was measured using 4 items selected from Zhang et al.’s (2000) research. The second section of the questionnaire assessed employees’ structural empowerment, which included six items taken from Hayes’ (1994) scale. The third section focused on innovation performance and included nine items selected from Prajogo and Sohal’s (2003) scale. The final section was designed to gather information about the sample’s demographic characteristics, such as gender, age, level of education, working department, and work experience, through a set of questions.

3.2. Sampling and Data Collection Procedures

We targeted employees in the top five-star hotels located in Jordan. Top five-star hotels were selected as we thought that they have the capabilities of implementing QMPs to improve innovation performance through empowering their employees. The data were obtained from five-star hotel employees in Jordan with a total sample size of 400 full-time employees. A face-to-face method was adopted to drop and collect the designed questionnaires. A total of 254 surveys were found to be valid for further analysis. Finally, the collected data was coded to be used in SPSS version 24. The data was analyzed through some successive stages: descriptive analysis, and multiple regression analysis using SmarPls 4 Structural equation modeling (SEM), and following the two-stage methodology outlined by Leguina (2015), the proposed theoretical model will be evaluated below.

4. Data Analysis

4.1. Descriptive Results

The findings declared that 79% of the targeted participants were male and 21% were female. These numbers are consistent with the officially released number of workers in the Jordan hotel industry declared by the Ministry of Tourism and Antiquities Jordan (2020), where 91% are males and 9% are female. Regarding the age, a 27% of the study participants were less than 20 years, 34% were between 26–35, while 33% were between 36–45 and finally, 6% were 46 years and above. Consequently, the majority of the employees at Jordanian hotels (61%) are young and capable to fulfill hardship work.
The level of education declared by employees indicated that 63% of them obtained a secondary school or less, while 35% had an undergraduate level and only 2% obtained a postgraduate degree. For the working department, the majority (58%) were working in the front lines and 52% in the back lines. 7% of participants had 1 year or less of experience, 31% had 2 to 4 years, 30% had 5 to 7 years, and 32% had 8 years or more. These traits are shared by five-star hotel personnel in Jordan. Mean values for all research variables ranged from 3.33 to 4.64, and standard deviation scores ranged from 0.745 to 1.333, indicating that the data is spread out and less focused on its mean value.

4.2. SmartPLs SEM Results

4.2.1. Assessment of the Outer Model (Measurement Model)

Several metrics were employed to evaluate the outer model reliability and validity (as seen in Table 1) such as composite reliability (CR), Cronbach’s alpha for internal consistency, discriminant and convergent validity. According to the results presented in Table 1, the Cronbach’s alpha (a) and C. R. values for all the study dimensions (QP, a = 0.932, C.R. = 0.932; QC, a = 0.888, C.R. = 0.929; QET, a = 0.0.882, C.R. = 0.0929; SE, a = 0.0.846, C.R. = 0.858; and INN, a = 0.969, C.R. = 0.969) exceeded the recommended cutoff point and suggested that the scale has a satisfactory level of internal reliability (Hair et al. 2014).
Second, all the “Standardized Factor Loading” (SFL) values were found to be higher than 0.70, further suggesting that the employed factors have an acceptable level of reliability. Third, the convergent validity of the scale was examined by looking at the AVE; in this case, it was determined that the scale should have good convergent validity if the values exceeded 0.50 (Hair et al. 2014). Furthermore, the scale discriminant validity was evaluated by three main indices as recommended by Leguina (2015). These indices included (1) “cross-loading”, (2) the “Fornell-Larcker criterion”, and (3) the “heterotrait-monotrait” ratio (HTMT). As can be seen in Table 2, the outer-loading (bolded) of each latent variable was higher than the cross-loading (with other measurements), which was the first important finding.
Second, looking at Table 3, we can see that the diagonal AVE values that are highlighted in bold are greater than the inter-variable correlation coefficient, which indicates that there is a high level of discriminant validity (Hair et al. 2014). According to Leguina (2015), the value of the HTMT should be lower than 0.90. According to the findings of the study, HTMT levels were considerably lower than these (see Table 3). To sum up, the previous results showed that the employed measures have adequate reliability, discriminant, and convergent validity. Therefore, it was determined that the outcomes of the outer measurement model were sufficient for moving forward with the assessment of the structural model for the purpose of hypothesis testing.

4.2.2. Structural Model

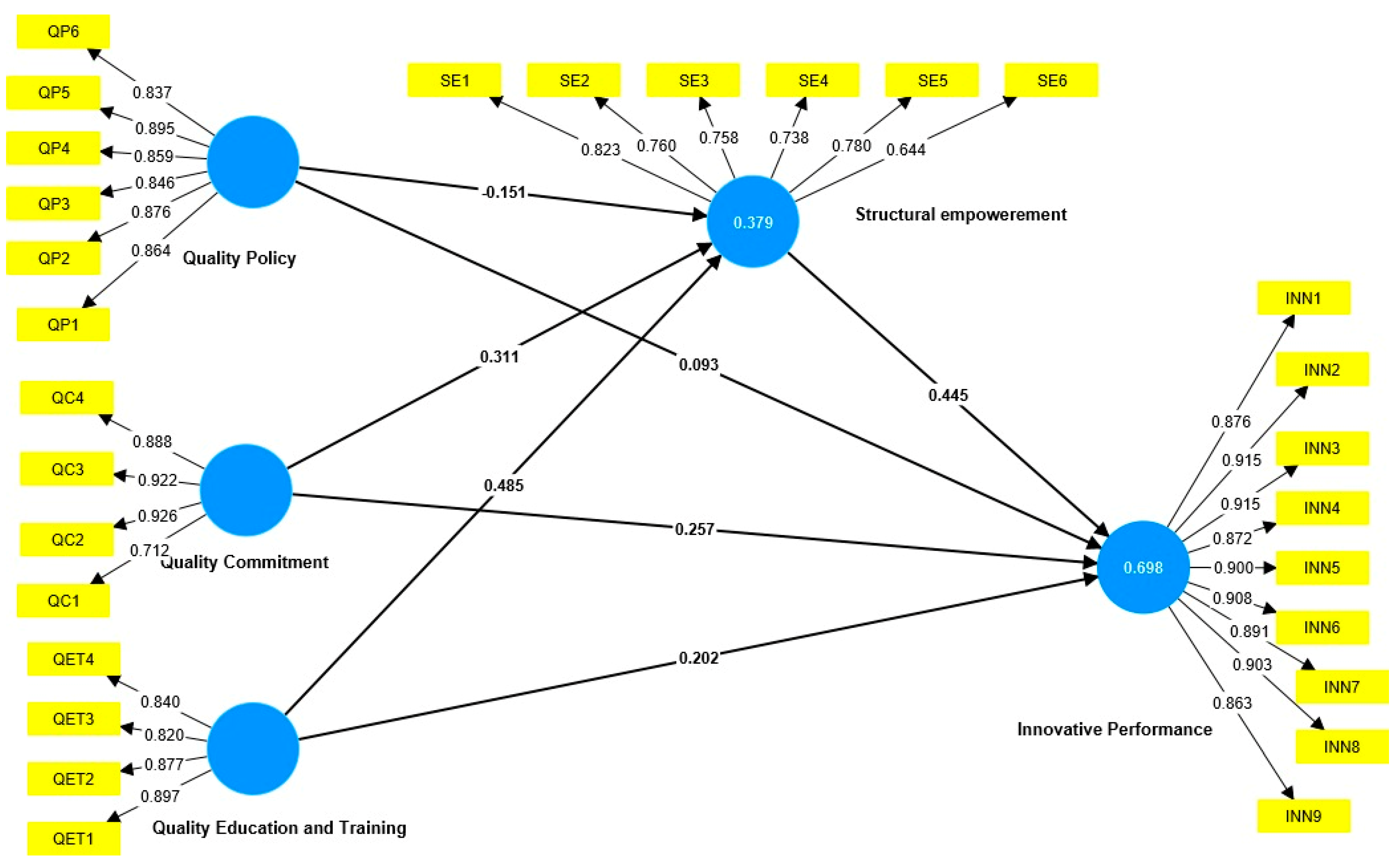
Following the verification that the measurement model possesses sufficient convergent and discriminant validity, the structural model (Figure 1) was then evaluated for the purpose of testing hypotheses. We focused on the model’s capacity to predict and explain the impact of exogenous variables on the dependent endogenous variables (Chin 1998). Several criteria were checked to ensure that the model has adequate goodness of fit (GoF). An R2 value of at least 0.10 was recommended by Hair et al. (2014) in order to guarantee a good model fit to the data. As a result, the endogenous variables structural empowerment, and innovative performance have R2 value of 0.392 and 0.698 respectively, approving that the proposed model sufficiently fit the data. Furthermore, the Stone-Geisser Q2 criteria displayed a value (SE, 0.359; INN, 0.562) higher than zero, indicating an acceptable predictive power of the proposed model (Henseler et al. 2009).
In the final step of the smart PLS4 analysis, a bootstrapping technique was applied in order to evaluate the path coefficient and its related t-value for both the direct and mediating impacts (as depicted in Table 4). The current study suggested and tested seven direct and three mediating hypotheses (As seen in Figure 1). The Smart PLS results indicated that quality policy failed to positively and significantly impact structural empowerment β = 0.039, t-value = 1.392, p = 0.164) or improve innovative performance (β = −0.151, t-value = 1.731, p = 0.083), hence, hypotheses H1 and H2 were not supported.
On the other hand, quality commitment was found to have a positive and significant impact on structural empowerment awareness (β = 0.31, t-value = 4.134, p < 0.001), and innovative performance awareness (β = 0.25, t-value = 3.684, p < 0.001), which support Hypotheses H3 and H4. Similarly, the SEM output gives evidence that quality education and training have a positive and significant effect on structural empowerment (β = 0.48, t-value 7.804, p < 0.001) and innovative performance (awareness (β = 0.20, t-value = 4.319, p < 0.001)) therefore, hypothesis H5 and H6 were confirmed. Moreover, structure empowerment was found, in return, to positively and significantly affect innovative performance (β = 0.44, t-value = 11.270, p < 0.001) which supports Hypothesis H7.
The SmartPls SEM output also showed data about the specific indirect effects that can be employed to evaluate the mediating effects where structural empowerment significantly mediates the relationship between quality commitment and innovative performance (β = 0.138, t-value = 3.755, p < 0.001), hence Hypothesis H8 was supported. Similarly, structural empowerment was found to have a significant mediation effect on the relationship between quality education and training and innovative performance (β = −0.067, t-value = 1.680, p = 0.093), therefore, hypothesis H9 was confirmed. On the other hand, structural empowerment failed to enhance the direct insignificant relationship between quality policy and innovative performance (β = 0.215, t-value = 6.474, p < 0.001), hence, hypothesis H10 was not supported.

5. Discussion

The goal of the study’s research is to explore the effect of employee empowerment as a mediating variable in the link of QMPs to innovation performance in the hotel sector in Jordan. The results of QP have shown an insignificant impact on innovation performance and employee empowerment. This reflects that QP with the arrangements for its implementation and the content of the policy was not clear enough to the employees. This led the employees neither to take advantage of being empowered nor to implement innovation performance as required. This result is providing a new contribution to measuring the effect of QP as QMP on employee empowerment and innovation performance.
The results of QET and QC have shown good impact on innovation performance as well as on employees’ empowerment. This explains that QET and QC in the hotel industry are addressed and implemented successfully and consequently, boosted the empowered behavior of the employees and innovation performance through finding and implementing unprecedented things effectively. The results are inconsistent with previous research which confirmed the link of QMPs to innovation performance (Bon and Mustafa 2013; Ooi et al. 2012; Thai Hoang et al. 2006; Santos-Vijande and Álvarez-González 2007; Martinez-Costa and Martínez-Lorente 2008; Pekovic and Galia 2009; Sadikoglu and Zehir 2010; Singh and Smith 2004; Prajogo and Sohal 2003), however, the results of QET and QC on empowerment are considered as a new contribution to the area of QMPs and employee empowerment. This is referring to the lack of researchers who confirmed the positive link between QMPs and employee empowerment in the hotel context (Al-Sabi 2011; Alzalabani and Mzembe 2012).
The results also provide another evidence for the link of employee empowerment to innovation performance. The illustration is that the employment environment is performed in the hotel industry and provided the employees the needed power to perform freely and achieve innovation performance effectively. This is consistent with previous research that support the link between employee empowerment on innovation performance (Amabile 1988; Bolat 2008; Köksal 2011; Sreenivas 2014; Uzunbacak 2015; Al-Ababneh et al. 2021).
Finally, the relationships and their results, as presented in the proposed model between QMPs (i.e., QP, QC and QET) mediated by structural empowerment on innovation performance, have revealed two results. First, the link of QP to innovation performance mediated by structural empowerment is insignificant. Second, the link between QC, QET on innovation performance mediated by structural empowerment was significant and the role of structural empowerment was partial. Converting the number in these relationships and indicating whether employee empowerment has a fully mediation or partial mediation role in these relationships is justified as follows:
If the direct link between the independent construct and the dependent construct was insignificant, while the indirect link represented by the independent, the mediator, and the dependent is significant, then this illustrates that the mediator has a full impact between the independent and the dependent. This in particular was not appeared in the research’s results. On the other side, if the results show that the direct and indirect links between these variables are significant, consequently, empowerment in this case plays a partial influence between the independent and the dependent. Therefore, this study has confirmed the partial role of empowerment as a mediating variable on the link of QC, QET on innovation performance in the hotel industry in Jordan.

6. Conclusions

This study aims to investigate the relationship between quality management practices (QMPs) and innovation performance mediated by employee empowerment at five-star hotels in Jordan. Therefore, we empirically examined the link between QMPs and innovation performance mediated by employee empowerment in the hotel sector. Accordingly, new knowledge is added to the literature on QMPs, employee empowerment, and innovation performance. The empirical results of the developed model in this study, supported most of the proposed hypotheses, bridge the gaps empirically between the study variables.
Our empirical results demonstrated that QP has an insignificant relationship with employee empowerment and innovation performance, in addition, to the negative influence of employee empowerment as a mediator variable in the link between QP and innovation performance. The results of QC and QET have also shown excellent relationship with both employee empowerment and innovation performance, in addition, to the magnificent influence of employee empowerment as a mediator variable between QC on innovation performance as well as QET on innovation performance.
Finally, the result of structural empowerment has also revealed a good influence on innovation performance in the hotel environment in Jordan. Thus, this research found that QMPs, employee empowerment and innovation performance are critical variables that affect the organizational outcomes at the hotel environment in Jordan. Similar to other study articles in this area, our paper has several limitations that can bring future insights and recommendations to others. The expectation is that others will benefit from the information, add to it, and use several variables connected to the research topic in the hotel sector, such as psychological empowerment and management intervention, as mediator variables on the relationship between QMPs and innovative performance.

7. Implications

Based on the results that are derived from the hotel industry, theoretical and managerial contributions in the research area of QMPs, employee empowerment, and innovation performance will be presented as follows: the study’s variable along with its structure are confirmed to be valid and reliable among the staff working in the hotel industry. Therefore, the research instrument is considered to be a valid technique and could be used by other researchers in the developing countries with different contexts.
These results bring up several important issues on the relationships between QMPs, employee empowerment, and innovation performance. First, this research confirms that QP has an insignificant influence on innovation performance and on employee empowerment in the hotel industry, and added a new theory contribution to the other researchers who examined this relationship in manufacturing and non-manufacturing companies in developed countries. Second, in this research, the success of implementing QMPs and its contribution to innovation performance and employee empowerment comes from implementing QC and QET effectively.
This confirms that the best QMPs in the hotel industry are QC and QET. Moreover, this result in particular illustrates that there is no fixed set of the QMPs. Each researcher has studied QMPs differently and based on their judgment and experience. Third, these results also confirm that the success of this relationship is referred to by the managers who implement these practices effectively at the hotel environment in Jordan. Fourth, employee empowerment is appeared to be a critical variable for improving the practice of QM and consequently innovation performance. This issue in particular was clear especially when this research examined and considered empowerment as a mediating factor in the link of QMPs on innovation performance. Fifth, all the results were taken from an employee perspective in the hotel industry, and unlike the other researchers who investigate QMPs, employee empowerment, and innovation performance from managerial perspectives.
Moreover, a number of managerial contributions can be presented. The Managers in the hotel industry should be aware of QMPs and the influence that plays on both employee empowerment and innovation performance. The point here is important because it has been said that QM implementation is impossible to be achieved if the employees did not understand their role in the service organization. Therefore, it is important for the managers to put more efforts in making sure that the employees in the hotel industry are familiar with QP as it shows insignificant results in this research and understood their roles in terms of arrangements for its implementation. This can be done through direct managers and managers working in human resource development by providing training programs that illustrate the importance of implementing QP in particular and other QMPs at the hotel environment in Jordan.
All managers at all levels should realize the consequence of empowerment on both QMPs and innovation performance. Thus, managers should provide the employee the required resources, the authority and the responsibility to implement QMPs effectively and move forward in the process of innovation performance properly. Moreover, when managers give the employees the needed power to act independently without going back to the upper management, automatically the level of empowered behavior will be raised and consequently the ability level among the employee to create and implement anything in the service organization will be raised too. This also can be acquired by providing training programs, using rewarding system, using different management style (i.e., treatment from adult to adult between managers and employees), assuring the level of satisfaction among the employee.
This research showed that the link of QC and QET mediated by structural empowerment on innovation performance was partial from one side and insignificant between QP—structural empowerment—innovation performance on the other side. This presents to the managers in the hotel industry an indicator to do more improvements on employee empowerment and on some of QMPs with hope to change, the role of empowerment in the link of QMPs on innovation performance, from partial to full mediation and from insignificant to significant.

8. Research Limitations and Recommendations for Future Research

For a better understanding of the research’s findings, some limitations and recommendations have been identified for future research and required some attention. The data were collected only from the hotel industry in Jordon; therefore, this advises researchers in the future to re-check the proposed model in this research in another context (i.e., restaurants, banks, hospitals, another country, etc.) for the purpose of improving the generalizability of the research’s findings and enriching the literature of QMPs, employee empowerment, and innovation performance. Additionally, the study used a cross-sectional design, which only captures data at a single point in time. A longitudinal study could have been conducted to track the impact of employee empowerment and quality management practices on innovation performance over time. Moreover, the study focuses on the hotel industry, and the findings may not be generalizable to other industries. The factors that impact innovation performance in other industries may differ, and the study did not explore these factors.
Further, it is also strongly recommended that future researchers to include psychological empowerment in the same model and test its influence as a mediator variable in the link of QMPs on innovation performance. The current research was limited to three practices of QM. Hence, it is suggested to include more practices in the hotel industry and this is for the hope to obtain new perspectives regarding QMPs, employee empowerment, and innovation performance.

Author Contributions

Conceptualization, I.A.E. and S.M.A.-S.; methodology, I.A.E.; software, I.A.E.; validation, I.A.E., S.M.A.-S., M.M.A.-A. and M.A.M.; formal analysis, I.A.E.; investigation, I.A.E. and S.M.A.-S.; resources, I.A.E. and S.M.A.-S.; data curation, I.A.E.; writing—original draft preparation, I.A.E. and S.M.A.-S.; writing—review and editing, I.A.E., S.M.A.-S., M.M.A.-A. and M.A.M.; visualization, I.A.E.; supervision, I.A.E.; project administration, I.A.E.; funding acquisition, I.A.E. and S.M.A.-S., All authors have read and agreed to the published version of the manuscript.

Funding

This work was supported by the Deanship of Scientific Research, Vice Presidency for Graduate Studies and Scientific Research, King Faisal University, Saudi Arabia (Grant No. 2936).

Institutional Review Board Statement

The study was conducted according to the guidelines of the Declaration of Helsinki and approved by the deanship of the scientific research ethical committee, King Faisal University (project number: GRANT2936, date of approval: 1 August 2022).

Informed Consent Statement

Informed consent was obtained from all subjects involved in the study.

Data Availability Statement

Data is available upon request from researchers who meet the eligibility criteria. Kindly contact the first author privately through the e-mail.

Conflicts of Interest

The authors declare no conflict of interest.

References

  1. Ababneh, Omar Mohammed Ali. 2021. The impact of organizational culture archetypes on quality performance and total quality management: The role of employee engagement and individual values. International Journal of Quality & Reliability Management 38: 1387–408. [Google Scholar]
  2. Abbasi, Muhammad Mudassar, M. Mushtaq Khan, and Kashif Rashid. 2011. Employee empowerment, service quality and customer satisfaction in Pakistani banks. The IUP Journal of Bank Management 10: 47–60. [Google Scholar]
  3. Ahire, Sanjay L., Damodar Y. Golhar, and Matthew A. Waller. 1996. Development and validation of TQM implementation constructs. Decision Sciences 27: 23–56. [Google Scholar] [CrossRef]
  4. Al Zahrani, Abdullah A., Ahmad M. Zamil, Ahmad Y. M. Oraiqat, and Nidal Alsalhi. 2012. The Impact of Antecedents Supporting Organizational Innovation on Employees’ Psychological Empowerment: An Empirical Study of Saudi and Jordanian Industrial Corporations. African Journal of Business Management 6: 7329–43. [Google Scholar]
  5. Al-Ababneh, Mukhles M., Mousa A. Masadeh, Samer M. Al-Sabi, and Mohammad B. Al-Badarneh. 2021. Achieving Service Recovery through Service Innovation in the Hotel Industry: The Critical Role of Employee Empowerment. Enlightening Tourism. A Pathmaking Journal 11: 40–88. [Google Scholar] [CrossRef]
  6. Al-Ababneh, Mukhles M., Samer M. Al-Sabi, Firas J. Al-Shakhsheer, and A. Habiballah Ma’moun. 2018. Mediating Role of Empowerment between Total Quality Management (QMPS) and Service Recovery Performance in the Hotel Industry. Journal of Spatial and Organizational Dynamics 6: 286–313. [Google Scholar]
  7. Al-Sabi, Samer M. 2011. The Effect of Empowerment on the Service Recovery Performance of Front Office Agents in Five Star Hotels in Jordan. Ph.D. thesis, University of Surrey, Guildford, UK. [Google Scholar]
  8. Al-Sabi, Samer M., M. M. A. A. Ma’moun, and A. Habiballah Mousa Masadeh. 2017. The Impact of Total Quality Management Implementation on Employees’ Service Recovery Performance in Five-Star Hotels in Jordan. European Journal of Business and Management 9: 135–51. [Google Scholar]
  9. Al-Sabi, Samer M., Mukhles M. Al-Ababneh, and Mousa Masadeh. 2019. The Role of Job Satisfaction on Employees’ Innovation Performance in the Jordanian Hospitality Industry. Journal of Tourism and Hospitality Management 7: 186–201. [Google Scholar] [CrossRef]
  10. Alzalabani, Abdulmonem Hamdan, and David Mzembe. 2012. Employee empowerment in the royal commission at Yanbu. China-USA Business Review 11: 709–19. [Google Scholar]
  11. Amabile, Teresa M. 1988. A model of creativity and innovation in organizations. Research in Organizational Behavior 10: 123–67. [Google Scholar]
  12. Amenumey, Edem K., and Andrew Lockwood. 2008. Psychological Climate and Psychological Empowerment: An Exploration in a Luxury UK Hotel Group. Tourism and Hospitality Research 8: 265–81. [Google Scholar] [CrossRef]
  13. Anjard, Ronald P. 1998. Total Quality Management: Key Concepts. Work Study 47: 238–47. [Google Scholar] [CrossRef]
  14. Antony, Jiju, Kevin Leung, Graeme Knowles, and Sid Gosh. 2002. Critical success factors of TQM implementation in Hong Kong industries. International Journal of Quality and Reliability Management 19: 551–66. [Google Scholar] [CrossRef]
  15. Antunes, Marina Godinho, Joaquín Texeira Quirós, and Maria do Rosário Fernandes Justino. 2017. The relationship between innovation and total quality management and the innovation effects on organizational performance. International Journal of Quality and Reliability Management 34: 1474–92. [Google Scholar] [CrossRef]
  16. Askari, Safa Sharif, and Shahla Sohrabi. 2017. Investigating the relationship between quality management and organizational innovation. QUID: Investigación, Ciencia y Tecnología 1: 1844–53. [Google Scholar]
  17. Badr-al-Din, O. Y., Y. Nour-Mohammad, and S. G. Ebrahim. 2011. Factors affecting the empowerment of employees: An empirical study. European Journal of Social Sciences 20: 267–74. [Google Scholar]
  18. Basadur, Min, Pam Pringle, and Darryl Kirkland. 2002. Crossing Cultures: Training Effects on the Divergent Thinking Attitudes of Spanish-Speaking South American Managers. Creativity Research Journal 14: 395–408. [Google Scholar] [CrossRef]
  19. Black, Simon Andrew. 1993. Measuring the Critical Factors of Total Quality Management. Ph.D. thesis, University of Bradford, Bradford, UK. [Google Scholar]
  20. Bolat, Tamer. 2008. Dönü_ümcü Liderlik, Personeli Güçlendirme ve Örgütsel Vatanda_lık Davranı_ıli_kisi. Ankara: Detay Anatolia Yayıncılık. CHOONG. [Google Scholar]
  21. Bon, Abdul Talib, and Esam M. A. Mustafa. 2013. Impact of Total Quality Management on Innovation in Service Organisations: Literature Review and New Conceptual Framework. Procedia Engineering 53: 516–29. [Google Scholar] [CrossRef]
  22. Breiter, Deborah, and Sheryl Fried Kline. 1995. Benchmarking quality management in hotels. FIU Hospitality Review 13: 45–52. [Google Scholar]
  23. Camisón, César, Marisa Flor, Sonia Cruz, and Inés Küster. 1996. Quality practices and perceptions of valencian hospitality enterprises: An empirical analysis. International Journal of Quality and Reliability Management 13: 79–92. [Google Scholar] [CrossRef]
  24. Cheung, Catherine. 2006. The Impact of Employees’ Behaviour and the Implementation of Total Quality Management on Service Quality: A Case Study in the Hotel Industry. Ph.D. thesis, University of Strathclyde, Glasgow, Scotland. [Google Scholar]
  25. Chin, Wynne W. 1998. The Partial Least Squares Approach for Structural Equation Modeling. Modern Methods for Business Research 295: 295–336. [Google Scholar]
  26. Conger, Jay A., and Rabindra N. Kanungo. 1988. The empowerment process: Integrating theory and practice. Academy of Management Review 13: 471–82. [Google Scholar] [CrossRef]
  27. Crosby, Philip B. 1979. Quality Is Free-If You Understand It. Winter Park: Winter Park Public Library History and Archive Collection, p. 4. [Google Scholar]
  28. Crossan, Mary M., and Marina Apaydin. 2010. A Multi-Dimensional Framework of Organizational Innovation: A Systematic Review of the Literature. Journal of Management Studies 47: 1154–91. [Google Scholar] [CrossRef]
  29. Daft, Richard L. 1982. Bureaucratic Versus Non-Bureaucratic Structure and the Process of Innovation and Change. In Research in the Sociology of Organizations. Edited by Bacharach S. B. Greenwich: JAI Press, vol. 1, pp. 129–66. [Google Scholar]
  30. Damanpour, Fariborz, and William M. Evan. 1984. Organizational Innovation and Performance: The Problem of Organizational Lag. Administrative Science Quarterly 2: 392–409. [Google Scholar] [CrossRef]
  31. Elshaer, I. A. 2012. The Relationship between Quality Management and Competitive Advantage: An Empirical Study of the Egyptian Hotel Industry. Doctoral dissertation, University of Hull, Hull, UK. [Google Scholar]
  32. Elshaer, Ibrahim A., and Marcjanna M. Augustyn. 2016. Direct effects of quality management on competitive advantage. International Journal of Quality & Reliability Management 33: 1286–310. [Google Scholar]
  33. Ergun, Ercan. 2018. The Mediating Role of Empowerment on the Relationship between Organizational Culture and Innovation Performance. Journal of Entrepreneurship and Innovation Management 7: 53–74. [Google Scholar]
  34. Eylon, Dafna, and Peter Bamberger. 2000. Empowerment cognitions and empowerment acts: Recognise the importance of gender. Group and Organization Management 25: 354–72. [Google Scholar] [CrossRef]
  35. Faraj, Kawa Mohammed, Dalia Khalid Faeq, Daroon F. Abdulla, Bayad Jamal Ali, and Zana Majed Sadq. 2021. Total Quality Management and Hotel Employee Creative Performance: The Mediation Role of Job Embeddedment. Journal of Contemporary Issues in Business and Government 27: 3838–55. [Google Scholar]
  36. Ford, Cameron M. 1996. A theory of individual creative action in multiple social domains. Academy of Management Review 21: 1112–42. [Google Scholar] [CrossRef]
  37. Ginnodo, Bill. 1997. The Power of Empowerment. Arlington Heights: Pride Publications, Inc. [Google Scholar]
  38. Gómez, Carolina, and Benson Rosen. 2001. The leader-member exchange as a link between managerial trust and employee empowerment. Group Organization Management 26: 53–69. [Google Scholar] [CrossRef]
  39. Hair, Joseph F., Jr., G. Tomas M. Hult, Christian M. Ringle, and Marko Sarstedt. 2014. A Primer on Partial Least Squares Structural Equation Modeling (PLS-SEM). New York: Sage Publications. [Google Scholar]
  40. Hall, Stephen S. 1990. Quality Assurance in the Hospitality Industry. Milwaukee: Quality Press. [Google Scholar]
  41. Hayes, Bob E. 1994. How to measure empowerment. Quality Progress 27: 41–46. [Google Scholar]
  42. Henseler, Jörg, Christian M. Ringle, and Rudolf R. Sinkovics. 2009. The Use of Partial Least Squares Path Modeling in International Marketing. In Advances in International Marketing. Bingley: Emerald Group Publishing Limited, vol. 20, pp. 277–319. [Google Scholar] [CrossRef]
  43. Herbig, Paul, and Laurence Jacobs. 1996. Creative Problem-Solving Styles in the USA and Japan. International Marketing Review 13: 63–71. [Google Scholar] [CrossRef]
  44. Irechukwu, Nkechi Eugenia. 2010. Quality Improvement in a Global Competitive Marketplace- Success Story from Nigeria. International Journal of Business and Management 5: 211–18. [Google Scholar]
  45. Juran, Joseph M., and J. S. Gryzenia, eds. 2010. Juran’s Quality Handbook, 7th ed. New York: McGraw-Hill. [Google Scholar]
  46. Kanter, Rosabeth Mos. 1983. Frontiers for Strategic Human Resource Planning and Management. Human Resource Management 22: 9–21. [Google Scholar] [CrossRef]
  47. Karia, Noorliza, and Muhammad Hasmi Abu Hassan Asaari. 2006. The Effects of Total Quality Management Practices on Employees’ Work-Related Attitudes. The QMPS Magazine 18: 30–43. [Google Scholar] [CrossRef]
  48. Kaynak, Hale. 2003. The Relationship between Total Quality Management Practices and their Effects on Firm Performance. Journal of Operations Management 21: 405–35. [Google Scholar] [CrossRef]
  49. Köksal, Onur. 2011. Organizasyonel etkinliği sağlamanin yeni yolu: Simbiyotik liderlik. C.Ü. İktisadi ve İdari Bilimler Dergisi 12: 55–72. [Google Scholar]
  50. Lee, Mushin, and Joon Koh. 2001. Is empowerment really a new concept? The International Journal of Human Resource Management 12: 684–95. [Google Scholar] [CrossRef]
  51. Leguina, Adrian. 2015. A Primer on Partial Least Squares Structural Equation Modeling (PLS-SEM). International Journal of Research & Method in Education 38: 220–21. [Google Scholar] [CrossRef]
  52. Long, Choi Sang, M. H. Abdul Aziz, Tan Owee Kowang, and Wan Khairuzzaman Wan Ismail. 2015. Impact of TQM practices on innovation performance among manufacturing companies in Malaysia. South African Journal of Industrial Engineering 26: 75–85. [Google Scholar] [CrossRef]
  53. Luria, Gil, Iddo Gal, and Dana Yagil. 2009. Employees’ willingness to report service complaints. Journal of Service Research 12: 156–74. [Google Scholar] [CrossRef]
  54. Martin, Craig A., and Alan J. Bush. 2006. Psychological Climate, Empowerment, Leadership Style, and Customer-Oriented Selling: An Analysis of the Sales Manager-Salesperson Dyad. Journal of the Academy of Marketing Science 34: 419–38. [Google Scholar] [CrossRef]
  55. Martinez-Costa, Micaela, and Angel R. Martínez-Lorente. 2008. Does quality management foster or hinder innovation? An empirical study of Spanish companies. Total Quality Management 19: 209–21. [Google Scholar] [CrossRef]
  56. Mills, Peter K., and Gerardo R. Ungson. 2003. Reassessing the Limits of Structural Empowerment: Organisational Constitution and Trust as Control. Academy of Management Review 28: 143–53. [Google Scholar] [CrossRef]
  57. Ministry of Tourism and Antiquities Jordan. 2020. “Statistics”. Available online: https://www.mota.gov.jo/Contents/stat2019_2nd.aspx (accessed on 4 September 2019).
  58. Mostafa, Mohamed. 2005. Factors Affecting Organisational Creativity and Innovativeness in Egyptian Business Organisations: An Empirical Investigation. Journal of Management Development 24: 7–33. [Google Scholar] [CrossRef]
  59. Motwani, Jaideep. 2001. Measuring critical factors of TQM. Measuring Business Excellence 5: 27–30. [Google Scholar] [CrossRef]
  60. Odeh, Khaled Ahmad. 2008. The Impact of Front Line Employee Empowerment on Service Quality in the Jordanian Restaurant Industry. Ph.D. thesis, University of Surrey, Guildford, UK. [Google Scholar]
  61. Ooi, Keng-Boon, Binshan Lin, Pei-Lee Teh, and Alain Yee-Loong Chong. 2012. Does TQM Support Innovation Performance in Malaysia’s Manufacturing Industry? Journal of Business Economics and Management 13: 366–93. [Google Scholar] [CrossRef]
  62. Ottenbacher, Michael, and Juergen Gnoth. 2005. How to Develop Successful Hospitality Innovation. Cornell Hotel and Restaurant Administration Quarterly 46: 205–22. [Google Scholar] [CrossRef]
  63. Pekovic, Sanja, and Fabrice Galia. 2009. From Quality to Innovation: Evidence from two French Employer Surveys. Technovation 29: 829–42. [Google Scholar] [CrossRef]
  64. Pinho, José Carlos. 2008. TQM and Performance in Small Medium Enterprises: The Mediating Effect of Customer Orientation and Innovation. International Journal of Quality and Reliability Management 25: 256–75. [Google Scholar] [CrossRef]
  65. Porter, Leslie J., and Adrian J. Parker. 1993. Total quality management- the critical success factors. Total Quality Management 4: 13–22. [Google Scholar] [CrossRef]
  66. Powell, Thomas C. 1995. Total quality management as competitive advantage: A review and empirical study. Strategic Management Journal 16: 15–37. [Google Scholar] [CrossRef]
  67. Prajogo, Daniel I., and Amrik S. Sohal. 2003. The Relationship between QMPS Practices, Quality Performance, and Innovation Performance: An Empirical Examination. International Journal of Quality and Reliability Management 20: 901–18. [Google Scholar] [CrossRef]
  68. Pramuka, Bambang Agus, and Wiwiek Rabiatul Adawiyah. 2012. The Human Related Dimensions of TQM Practice in Service Settings. American International Journal of Contemporary Research 2: 124–31. [Google Scholar]
  69. Rafiq, Mohammed, and Pervaiz K. Ahmed. 1998. A customer-oriented framework for empowering service employees. Journal of Services Marketing 12: 279–396. [Google Scholar] [CrossRef]
  70. Sadikoglu, Esin, and Cemal Zehir. 2010. Investigating the effects of Innovation and Employee Performance on the Relationship between Total QMPs and Firm Performance: An Empirical Study of Turkish Firms. International Journal of Production Economics 127: 13–26. [Google Scholar] [CrossRef]
  71. Salegna, Gary, and Farzaneh Fazel. 2000. Obstacles to Implementing Quality. Quality Progress 33: 53–57. [Google Scholar]
  72. Santos-Vijande, María Leticia, and Luis Ignacio Álvarez-González. 2007. Innovativeness and Organizational Innovation in Total Quality Oriented Firms: The Moderating Role of Market Turbulence. Technovation 27: 514–32. [Google Scholar] [CrossRef]
  73. Saraph, Jayant V., P. George Benson, and Roger G. Schroeder. 1989. An Instrument for Measuring the Critical Factors of Quality Management. Decision Sciences 20: 810–29. [Google Scholar] [CrossRef]
  74. Shahbazipour, Mehdi. 2007. A Feasibility Study of the Total Quality Management in Hospitality Industry with a Case Study in Esfahan Hotels. Master’s dissertation, Lulea University of Technology, Luleå, Sweden. [Google Scholar]
  75. Singh, Prakash J., and Alan J. R. Smith. 2004. Relationship between TQM and Innovation: An Empirical Study. Journal of Manufacturing Technology Management 15: 394–401. [Google Scholar] [CrossRef]
  76. Sok, Phyra, and Aron O’Cass. 2015. Achieving service quality through service innovation exploration—Exploitation: The critical role of employee empowerment and slack resources. Journal of Services Marketing 29: 137–49. [Google Scholar] [CrossRef]
  77. Sreenivas, J. N. G. 2014. The Impact of Psychological Empowerment on Employee Performance: A Conceptual Review. Journal of Business Management 16: 1–5. [Google Scholar] [CrossRef]
  78. Sweis, Rateb J., Ali Al-Mansour, Mohammad Tarawneh, and Ghadeer Al-Dweik. 2013. The Impact of Total Quality Management practices on Employee Empowerment in the Healthcare Sector in Saudi Arabia: A Study of King Khalid Hospital. International Journal of Productivity and Quality Management 12: 271–86. [Google Scholar] [CrossRef]
  79. Talib, Faisal, and Zillur Rahman. 2010. Critical success factors of TQM in service organizations: A proposed model. Service Marketing Quarterly 31: 363–80. [Google Scholar] [CrossRef]
  80. Tari, Juan Jose. 2005. Research and Concepts: Components of Successful Total Quality Management. The TQM Magazine 17: 182–94. [Google Scholar] [CrossRef]
  81. Thai Hoang, Dinh, Barbara Igel, and Tritos Laosirihongthong. 2006. The impact of total quality management on innovation: Findings from a developing country. International Journal of Quality & Reliability Management 23: 1092–17. [Google Scholar]
  82. Thiagaragan, T., M. Zairi, and B. G. Dale. 2001. A Proposed Model of TQM Implementation Based on an Empirical Study of Malaysian Industry. International Journal of Quality and Reliability Management 18: 289–306. [Google Scholar] [CrossRef]
  83. Uzunbacak, Hasan Hüseyin. 2015. The Impact of Employee Empowerment on Innovation: A Survey on Isparta and Burdur Organised Industrial Zones. Journal of International Social Research 8: 977–89. [Google Scholar] [CrossRef]
  84. Walker, John R., and Tamer Tamer Salameh. 1992. The QA Payoff. Cornell Hotel and Restaurant Administration Quarterly 30: 57–59. [Google Scholar] [CrossRef]
  85. Wang, Cheng-Hua, Kuan-Yu Chen, and Shiu-Chun Chen. 2011. Total quality management, market orientation and hotel performance: The moderating effects of external environmental factors. International Journal of Hospitality Management 10: 1016. [Google Scholar] [CrossRef]
  86. Wong, Simon, and Loretta Pang. 2003. Motivators to Creativity in the Hotel Industry-Perspectives of Managers and Supervisors. Tourism Management 24: 551–59. [Google Scholar] [CrossRef]
  87. Yue, Jing-Wen, Keng-Boon Ooi, and Choong Chee Keong. 2011. The Relationship between People-Related Total Quality Management (TQM) Practices, Job Satisfaction and Turnover Intention: A Literature Review and Proposed Conceptual Model. African Journal of Business Management 5: 6632–39. [Google Scholar]
  88. Yusof, Sha’ri Mohd, and Elaine Aspinwall. 2000. A Conceptual Framework for TQM Implementation for SMEs. The QMPS Magazine 12: 31–36. [Google Scholar] [CrossRef]
  89. Zairi, Mohamed, and Mohamed A. Youssef. 1995. Benchmarking critical factors for TQM, part I: Theory and foundations. Benchmarking for Quality Management and Technology 2: 5–20. [Google Scholar] [CrossRef]
  90. Zhang, Zhihai, A. B. Waszink, and Jacob Wijngaard. 2000. An instrument for measuring TQM implementation for Chinese Manufacturing Companies. International Journal of Quality and Reliability Management 17: 730–55. [Google Scholar] [CrossRef]
Figure 1. The Study Structural and Measurement Model.
Figure 1. The Study Structural and Measurement Model.
Admsci 13 00066 g001
Table 1. Assessment of the Outer Model.
Table 1. Assessment of the Outer Model.
AbbreviationOuter LoadingαC.R.AVE
Quality Policy (QP) 0.9320.9380.745
QP10.864
QP20.876
QP30.846
QP40.859
QP50.895
QP60.837
Quality Commitment (QC) 0.8880.9290.751
QC10.712
QC20.926
QC30.922
QC40.888
Quality Training and Eduacation (QET) 0.8820.8920.738
QET10.897
QET20.877
QET30.820
QET40.840
Structural Empowerment (SE) 0.8460.8580.566
SE10.823
SE20.760
SE30.758
SE40.738
SE50.780
SE60.644
Innovative performance (INN) 0.9690.9690.799
INN10.876
INN20.915
INN30.915
INN40.872
INN50.900
INN60.908
INN70.891
INN80.903
INN90.863
Table 2. Cross Loading of the Study Factors.
Table 2. Cross Loading of the Study Factors.
INNQCQETQPSE
INN10.8760.6480.5780.5320.665
INN20.9150.6230.6490.5200.722
INN30.9150.6440.6480.5890.674
INN40.8720.5780.5800.5200.623
INN50.9000.6220.6870.5610.684
INN60.9080.6080.6280.5560.639
INN70.8910.5890.5970.5860.617
INN80.9030.5990.5920.5450.653
INN90.8630.6130.5900.5690.596
QC10.4000.7120.4590.5570.247
QC20.6900.9260.6140.7460.544
QC30.6510.9220.6140.7630.490
QC40.5820.8880.5500.7080.400
QET10.6890.6370.8970.6200.563
QET20.5880.5790.8770.6300.503
QET30.4690.4240.8200.4370.486
QET40.6040.5720.8400.5530.462
QP10.4970.6300.6200.8640.364
QP20.5530.7120.5800.8760.391
QP30.4480.6160.5240.8460.335
QP40.4580.6610.5260.8590.266
QP50.5770.7440.5990.8950.393
QP60.6250.7790.5450.8370.391
SE10.6080.4760.6020.4020.823
SE20.5130.3770.4410.2660.760
SE30.6020.3290.4360.2320.758
SE40.5390.3290.3310.3060.738
SE50.5610.4770.5110.4650.780
SE60.4650.2430.2580.1700.644
Table 3. Discriminant Validity Statistics.
Table 3. Discriminant Validity Statistics.
AVEs ValuesHTMT Results
1234512345
1-Innovative Performance0.894
2-Quality Commitment0.6870.867 0.723
3-Quality Education and Training0.6910.6500.859 0.6390.723
4-Quality Policy0.6180.8070.6570.863 0.6420.6730.716
5-Structural empowerment0.7310.5050.5880.4190.7520.7040.5490.6590.453
Table 4. Hypotheses Results.
Table 4. Hypotheses Results.
HypothesesBeta (β)(t-Value)p ValuesResults
H1Quality Policy → Innovative Performance0.0931.3920.164Not Accepted
H2Quality Policy → Structural empowerment−0.1511.7310.083Not Accepted
H4Quality Commitment → Structural empowerment0.3114.1340.000Accepted
H3Quality Commitment → Innovative Performance0.2573.6840.000Accepted
H6Quality Education and Training → Structural empowerment0.4857.8040.000Accepted
H5Quality Education and Training → Innovative Performance0.2024.3190.000Accepted
H7Structural empowerment → Innovative Performance0.44511.2700.000Accepted
H8Quality Commitment → Structural Empowerment → Innovative Performance0.1383.7550.000Accepted
H9Quality Education and Training → Structural empowerment → Innovative Performance0.2156.4740.000Accepted
H10Quality Policy → Structural Empowerment → Innovative Performance−0.0671.6800.093Not Accepted
Disclaimer/Publisher’s Note: The statements, opinions and data contained in all publications are solely those of the individual author(s) and contributor(s) and not of MDPI and/or the editor(s). MDPI and/or the editor(s) disclaim responsibility for any injury to people or property resulting from any ideas, methods, instructions or products referred to in the content.

Share and Cite

MDPI and ACS Style

Al-Sabi, S.M.; Al-Ababneh, M.M.; Masadeh, M.A.; Elshaer, I.A. Enhancing Innovation Performance in the Hotel Industry: The Role of Employee Empowerment and Quality Management Practices. Adm. Sci. 2023, 13, 66. https://doi.org/10.3390/admsci13030066

AMA Style

Al-Sabi SM, Al-Ababneh MM, Masadeh MA, Elshaer IA. Enhancing Innovation Performance in the Hotel Industry: The Role of Employee Empowerment and Quality Management Practices. Administrative Sciences. 2023; 13(3):66. https://doi.org/10.3390/admsci13030066

Chicago/Turabian Style

Al-Sabi, Samer M., Mukhles M. Al-Ababneh, Mousa A. Masadeh, and Ibrahim A. Elshaer. 2023. "Enhancing Innovation Performance in the Hotel Industry: The Role of Employee Empowerment and Quality Management Practices" Administrative Sciences 13, no. 3: 66. https://doi.org/10.3390/admsci13030066

APA Style

Al-Sabi, S. M., Al-Ababneh, M. M., Masadeh, M. A., & Elshaer, I. A. (2023). Enhancing Innovation Performance in the Hotel Industry: The Role of Employee Empowerment and Quality Management Practices. Administrative Sciences, 13(3), 66. https://doi.org/10.3390/admsci13030066

Note that from the first issue of 2016, this journal uses article numbers instead of page numbers. See further details here.

Article Metrics

Back to TopTop