Abstract
This study examined the effect of high-performance work systems on developing incremental and radical innovation capabilities. Drawing on resource-based and knowledge-based theories, the mediating effects of human capital, social capital, and organizational capital were tested. Data were collected from 233 middle-to-senior level managers working in the banking sector of Pakistan, and hypotheses were tested through partial least squares structural equation modeling using Smart PLS 4.0. The findings showed that all components of intellectual capital mediated the relationship to develop both types of innovation capabilities. In terms of the strength of the relationship, social capital was found to be a more effective mediator, and next to this were human capital and organizational capital, respectively. Our findings contribute to the existing literature by explaining the relationship between HPWS and innovation capabilities, which is also referred to as the black box through the mediation of intellectual capital. Decision makers should recognize the importance of this relationship because it develops innovation capabilities that enhance organizational performance by giving them a competitive advantage.
1. Introduction
In the increasingly complex, turbulent, and rapidly changing business environment, innovation capabilities have become a buzzword for firms to create value and stay competitive via leveraging intellectual capital. Innovation capabilities are a vital source of sustainable competitive advantages, enabling organizations and employees to compete in a highly dynamic business environment (Subramaniam and Youndt 2005; Chen and Huang 2009). In other words, the greater innovativeness the firms acquire, the more chances they must act in response to changing environments. Recently, a significant body of research has been conducted to investigate how firms can be more innovative, indicating the importance of high-work performance systems. It can play a significant role in getting people to work as a team and take self-management responsibility effectively. By doing so, only organizations achieve their goals and objectives to sustain competitive advantages and integrate intellectual capital in enhancing innovation capabilities. Possessing innovation capability is a primary way of obtaining a competitive advantage in organizations because of increasing competition arising from rapid technological changes and globalization (Hou et al. 2019; Lei et al. 2021). Globalization and technological advancements undoubtedly have positive effects on the economic growth of a country, but they also have increased the intensity of competition in today’s business environment (Le et al. 2020; Kurniawati 2020). Moreover, the world economy has shifted from industrial to knowledge-driven, where the success of organizations mainly depends upon producing innovation in their products, services, and processes (Yin et al. 2019; Choi et al. 2020). Therefore, the shift in the world economy and increasing competition require organizations to be innovative for their long-term success. Innovation capability makes organizations flexible and equips them to respond the changing business conditions (Yang et al. 2018). It also enables them to achieve a higher level of competitiveness in local and global markets (Lei et al. 2020).
As far as the development of organizational innovation capabilities is concerned, few prior studies show that the high-performance work system (HPWS) positively impacts the development of such capabilities (Obeidat 2016; Escribá-Carda et al. 2017). According to Kaushik and Mukherjee (2021), some important features of HPWS, e.g., performance, system, and synergistic effects, and recommends new features, i.e., adoption of technology and agility are integral for overall innovation capability performance. However, the literature consists of the following gaps in this relationship which our study wants to fill. Firstly, the association of HPWS with developing innovation capabilities has been termed the “black box” in the existing literature (Messersmith and Guthrie 2010; Shin et al. 2018). The black box refers to the mechanism by which this relationship builds up is not known. Although researchers are trying to unfold this link, they assert that there is still little research to explain the connecting mechanism between HPWS and innovation capabilities (Shahzad et al. 2019; Rasheed et al. 2017; Shipton et al. 2017). Scholars recognize this gap in the literature and call for further research to open the black box (Seeck and Diehl 2017; Al-Ajlouni 2020).
Secondly, the current study takes intellectual capital (human capital, social capital, and organizational capital) to unlock the black box. Intellectual capital is the most important organizational resource that produces corporate innovation capabilities and is mainly developed by HR practices (Sokolov and Zavyalova 2020; Zotoo et al. 2021). However, despite its high importance, it has been considered by just a few studies to date as a mediator in this relationship (Donate et al. 2016; Kianto et al. 2017). Similarly, organizational capital is an integral part of intellectual capital, but little is known about this in the existing literature regarding its mediating role between HPWS and innovation (Wang and Chen 2013). It remained out of consideration in the majority of relevant studies, which mostly focused on human capital and social capital (Kianto et al. 2017; Akay and Kunday 2018; Yousaf et al. 2019). Moreover, past studies have recommended including organizational capital in future studies as an essential linking mechanism between HPWS and organizational innovation capabilities (Donate et al. 2016; Easa and Orra 2020). Therefore, based on these recommendations, as well as the scarcity of literature, organizational capital has been included in the current study along with the other two components of intellectual capital.
Significance and Scope of the Study
This research model is entirely new and has not been tested before with respect to the banking sector of Pakistan. There was a dearth of research undertaken relating to the banking sector of Pakistan. This sector is knowledge-intensive and faces high competition due to the entry of various non-banking firms into the banking sector, such as Jazz Cash and UPaisa. Most relevant studies were conducted in countries such as the USA, Spain, China, and Turkey. Therefore, this research was carried out to demonstrate that HPWS may positively impact the development of innovation capabilities in this sector through intellectual capital. Further, banks may sustain their competitive position in the increasing competition by using their innovation capabilities. Thus, according to our knowledge, this empirical study is the first one of its kind in the banking sector of Pakistan. This shall add to the body of existing knowledge, enhance professional practices in the banking sector, and fill the research gaps.
2. Research Model and Theoretical Foundations
The theoretical framework of the current study is based on the resource-based view (RBV) and the knowledge-based view (KBV). These are the most appropriate theories to build the hypothesized relationships for the following reasons. Firstly, both theories suggest that an organization’s investment in HRM practices leads to the development of its innovation capabilities (Shaw et al. 2013).
Current research also proposes testing the relationship of HPWS practices with developing innovation capabilities, which creates alignment with these theories. Secondly, both theories indicate the higher importance of intangibles (intellectual capital) to gain sustainable competitive advantage and increase organizational performance (Barney 1991). Current research also intends to study the role of intellectual capital as indicated by both theories by taking this as a mediator between HPWS and innovation capabilities in the banking sector of Pakistan (See Figure 1). Intellectual capital is considered a major factor in achieving a competitive advantage in knowledge-intensive industries such as banking (Holland 2010). Due to these reasons, the theories of RBV and KBV support to study of the relationship between HPWS, intellectual capital, and innovation capabilities in the banking sector of Pakistan.
Figure 1.
Research Model.
The following literature explains the primary constructs of the current study and later on develops hypotheses. The first construct is the high-performance work system (HPWS). It is referred to as a set of HR practices (such as selective staffing, compensation, performance appraisal, training, team working, participation and empowerment, reduction in status differentials, information technology, and documentation) that work like a system (Prince 2019). The idea of using sets of HR practices to increase organizational performance became popular from the research work of (Huselid 1995). According to HPWS Takeuchi et al. (2007, p. 1069) can be defined as “a group of separate but interconnected human resource (HR) practices designed to enhance employees’ skills and effort”. These HR practices are applied as a bundle that creates a synergistic effect. This positively affects employees’ attitudes and behavior and increases organizational performance (Muduli and McLean 2020; Miao et al. 2021). Moreover, as the banking sector is considered a knowledge-intensive sector, therefore, to be competitive, it needs to show a significant amount of intellectual (Vidyarthi 2019; Buallay et al. 2020; Vo and Tran 2021). Previous studies have used these dimensions of HPWS since they are linked with the development of various components of intellectual capital. (Youndt and Snell 2004; Wang and Chen 2013; Donate et al. 2016).
The second construct is intellectual capital, and this concept became popular in 1969 by John Kenneth Galbraith and saw major developments in the 1990s (Bontis 1998; Viedma Marti 2007). In the current knowledge-based economy, organizations depend more on their intellectual capital to achieve competitive advantage because it is closely associated with increasing performance (Ni et al. 2020). Research on intellectual capital has been classified into three categories: human capital, social capital, and organizational capital (Youndt and Snell 2004). Human capital refers to individuals’ knowledge, skills, and abilities acquired through education, training, and experience (Hitt et al. 2001). Social capital is defined as “the sum of the actual and potential resources embedded within, available through, and derived from the networks of relationship possessed by an individual or social unit” (Nahapiet and Ghoshal 1998, p. 243). Moreover, organizational capital represents the codified knowledge and experiences stored in the organization’s structure, systems, processes, and manuals (Youndt and Snell 2004).
The third construct is innovation capability which has become a significant factor in achieving competitive advantage in the 21st century. It enables organizations to meet changing customers’ needs by offering them their required products and services (Le et al. 2020). It is defined as the capability of developing new knowledge, technologies, and products & services along with renewing the existing ones (Zheng et al. 2010). Researchers divide innovation capability into two major types, called incremental and radical ones (Sheng and Chien 2016). Both capabilities are different with respect to the application of knowledge. Incremental innovation is associated with minor changes in an organization’s products, services, and procedures. In contrast, radical innovation is related to big changes, which probably replace existing products, services, and technologies with new ones (Lei et al. 2020).
2.1. Literature on High-Performance Work System (HPWS) and Intellectual Capital
Most of the empirical research in the existing literature confirms that HPWS practices positively impact the development of different components of intellectual capital. For example, selective staffing attracts qualified people and increases an organization’s human capital (Zacharatos et al. 2005). It also helps get people who are good at coordinating and building relationships that develop social capital (Pfeffer 1996). Similarly, training develops an organization’s human and social capital by imparting employees the required knowledge and skills and developing relationship-building skills (Collins and Smith 2006; Cabello-Medina et al. 2011). Training also familiarizes employees with organizational routines and encourages them to work collectively (Crossan et al. 1999). According to Kang and Snell (2009), this mutual understanding among employees leads to the development of organizational capital by storing their knowledge in organizational storehouses.
Likewise, organizations can offer high compensation to get highly skilled employees and link different bonuses and incentives to enhance their collaboration with other employees (Youndt and Snell 2004; Pfeffer 1996). This all develops organizational human and social capital. Moreover, performance appraisal also increases employees’ performance through their developmental plans and develops human capital (Shipton et al. 2017; Rutherford et al. 2003). Similarly, employees become more vigilant in building networks when performance feedback is provided to employees, which develops social capital (Pfeffer 1996). In addition, participation in decision making and empowerment enable employees to increase their interaction and exchange knowledge and information (Adner and Helfat 2003). Empowerment also develops organizational capital by allowing employees to redesign their jobs, where they review the tasks and responsibilities of employment and arrange them again effectively. During this rearrangement, their knowledge can be institutionalized in organizational databases (Smith et al. 2018). Empowerment also allows employees to provide suggestions for improving organizational processes, routines, and systems. This process helps organizations store employees’ feedback in their storehouses which develops corporate capital (Youndt and Snell 2004).
Similarly, team working provides an excellent opportunity for employees to interact with each other, share their knowledge, and develop human and social capital (Yang and Lin 2009). Furthermore, a reduction in status differences encourages employees to build up networks of relationships with people working at different levels. Status differences may divide people into other social classes, and their removal motivates them to interact more frequently and without hesitation, enhancing social capital development (Pfeffer 1996). Likewise, information technology (IT) also greatly facilitates the exchange of knowledge and information and develops human capital (Zacharatos et al. 2005). This enables employees in different organizations to connect and develop social capital. However, the role of IT in developing organizational capital is most important (Youndt and Snell 2004).
Finally, documentation practice substantially impacts the development of organizational capital by using different strategies. For example, encouraging employees to write detailed reports of their learning experiences after completing any group project that should be added to organizational databases. Similarly, organizations must have a proper system of receiving customers’ suggestions, preferences, and complaints. Further, employees should be asked to incorporate these data in organizational repositories to make this part of organizational capital. Additionally, employees should also be encouraged to regularly review and update the stored knowledge in organizational manuals. This all helps in building organizational capital (Youndt and Snell 2004). Thus, based on the above literature, the following hypotheses are proposed for the current study being conducted in Pakistan’s banking sector.
H1.
HPWS positively impacts the development of human capital.
H2.
HPWS positively impacts the development of social capital.
H3.
HPWS positively impacts the development of organizational capital.
2.2. Intellectual Capital and Innovation Capabilities
Intellectual capital consists of different components, and literature shows their positive relationship with developing organizational innovation capabilities. For instance, human capital is the most valuable asset, and researchers state developing innovation capabilities in organizations majorly depends upon these creative and bright people who learn faster (Alegre et al. 2006; Hitt et al. 2001). Their expertise enables organizations to perceive, create, and implement new ideas, ultimately increasing organizational innovation performance (Delgado-Verde et al. 2016). Similarly, researchers present positive results that people possessing unique and specialized knowledge, skills, and abilities (KSA) mainly contribute to the generation of novel ideas which are reflected in an organization’s products, services, systems, and procedures (Ramsey et al. 2016; Asiaei and Bontis 2019; Ni et al. 2020). Thus, organizations can enhance their innovation performance to a higher level by focusing on their human capital (Lowik et al. 2017). In addition to this, the majority of research conducted worldwide also signifies the existence of human capital as a connecting mechanism between HPWS and innovation capabilities (Cabello-Medina et al. 2011; Chen and Huang 2009; Yousaf et al. 2019). Thus, based on the above literature, the following hypotheses are being proposed for the current study.
H4.
Human capital positively impacts the development of incremental innovation capability.
H5.
Human capital positively impacts the development of radical innovation capability.
H6.
Human capital mediates the relationship of HPWS with developing incremental innovation capability.
H7.
Human capital mediates the relationship of HPWS with developing radical innovation capability.
Similarly, social capital is also linked with developing innovation capabilities in organizations (Agostini and Nosella 2017). Social capital fosters coordination and cooperation, facilitating organizational members to exchange resources and generate value by developing innovation capabilities (Foss et al. 2011). While emphasizing the importance of networking, researchers also contend that creating such capabilities is not an isolated effort and depends upon an organization’s collaboration with its different stakeholders, such as customers, research and development institutions, suppliers, and governmental organizations (Manu 1992). Such collaboration provides knowledge about market trends, customers’ demands, competitors’ strategies, and technological changes (Forés and Camisón 2016; Zahra and George 2002). Thus, these partnership relationships keep the firms informed about market conditions and enable them to bring innovation to their products and services (Romijn and Albaladejo 2002). Social capital impacts positively developing innovation, and literature further proves this as a critical mediating link between HPWS and organizational innovation capabilities (Donate et al. 2016). Therefore, based on the above literature review, the following hypotheses are being proposed for the current study.
H8.
Social capital positively impacts the development of incremental innovation capability.
H9.
Social capital positively impacts the development of radical innovation capability.
H10.
Social capital mediates the relationship of HPWS with developing incremental innovation capability.
H11.
Social capital mediates the relationship of HPWS with developing radical innovation capability.
Finally, organizational capital positively impacts the development of organizational innovation capabilities, which is confirmed by different researchers (Engelman et al. 2017). For example, (Subramaniam and Youndt 2005) assert that the knowledge stored in organizational business processes improves innovation capabilities. Similarly, according to Kaplan et al. (2004), the technologies and climate of an organization strengthen its innovation performance. Moreover, studies conducted by Sciulli (1998) and Liao et al. (2007) also develop a positive relationship between organizational structure with organizational innovation. Likewise, organizational culture has also been described as positively impacting the development of organizational innovation capabilities (Lau and Ngo 2004; Wei et al. 2012). However, scholars state unless this stored knowledge is shared among individuals and applied, it cannot generate innovation (Ju et al. 2006). Therefore, people in the organization should use this preserved knowledge in their repeated activities, increasing their knowledge (Katila and Ahuja 2002). Thus, considering the above literature, the following hypotheses are being proposed for the current study.
H12.
Organizational capital positively impacts the development of incremental innovation capability.
H13.
Organizational capital positively impacts the development of radical innovation capability.
H14.
Organizational capital mediates the relationship of HPWS with developing incremental innovation capability.
H15.
Organizational capital mediates the relationship of HPWS with developing radical innovation capability.
3. Research Methodology
The current study’s population was middle-to-senior level managers working in the district offices of all banks in the Punjab province of Pakistan. A district office manages all branches of its respective bank located in that area and is normally managed by two middle-to-senior level managers. These managers were well-educated and possessed several years of experience (Khan 2022; Malik et al. 2011; Abbas et al. 2013; Danish et al. 2014). These factors equip them to have good knowledge of people’s skills working around them, their social networks, the banking system, and market conditions. The population was determined to a figure of 1494 by calculating district branches of all banks in the Punjab province and taking two managers from each branch. Later on, a sample size of 316 was determined using Taro Yamane’s formula (Yamane 1973).
3.1. Survey Measures
A self-administered adopted questionnaire consisting of thirty-one (31) items was used for data collection. Six questions were used for demographics, and the remaining twenty-five items were used for measuring model variables using a seven-point Likert scale ranging from (1) = strongly disagree (2) = disagree (3) = somewhat disagree (4) = neither agree nor disagree (5) = somewhat agree (6) =agree (7) = strongly agree. High-performance work system (HPWS) is the first variable composed of ten questions adopted from previous studies, e.g., sample items were ‘the bank I work for (i) Adopts very extensive selection process for a job, (ii) Provides extensive training programs to employees, and (iii) Pays higher wages than competitors (Guthrie et al. 2009; Takeuchi et al. 2007; Youndt and Snell 2004). Similarly, intellectual capital based on three dimensions, e.g., human capital (HC), social capital (SC), and organizational capital (OC), were measured by three (03) items, e.g., the bank i work for has employees (i) who are highly skilled, (ii) who share information and learn from one another, and (iii) possesses much of its knowledge contained in manuals and databases (Subramaniam and Youndt 2005). Lastly, three (03) items, each about incremental and radical innovation capabilities, were adapted from Subramaniam and Youndt (2005). Sample items were ‘the bank i work for has capability of innovation that (i) reinforces the prevailing products and services, (ii) fundamentally changes the prevailing products and services, and (iii) makes existing expertise in the prevailing products and services obsolete.
3.2. Pilot Testing
In research practice, usually, researchers prefer to perform pilot testing before proceeding to a full-scale study (Tashakkori et al. 1998). Based on previous literature, researchers generally recommend 10% sample of a full-scale study or 10–30 participants per group should be adequate (Hertzog 2008). The estimated reliability of a single instrument should be at least 0.70. Preferably; the value should exceed 0.700 if it is an established instrument (Nunnally 1994). Reliability is the degree to which the measures are error-free; it reflects the stability and consistency between items used to measure a variable. The internal consistency measures provide evidence for the homogeneity of multiple measurements of a variable (Sekaran and Bougie 2016) and may ideally be highly interrelated. Before starting data collection, the adopted questionnaire was also piloted among 30 participants to assess its reliability and validity. It met the criteria because Cronbach’s alpha values were greater than 0.700 for all constructs, and experts from academia and industry confirmed its validity. After validating the questionnaire items, full-scale data collection was performed, and data from 233 participants were collected using a simple random sampling technique that showed a response rate of 75%.
3.3. Partial Least Square (PLS) Structural Equation Modeling (SEM)
One of the major reasons was that PLS-SEM works well with any distributional pattern of data (Marcoulides et al. 2009). Secondly, PLS-SEM has a higher degree of statistical power, which refers to its ability to identify relationships as significant that exist in the population (Sarstedt and Mooi 2019; Hair et al. 2017). Thirdly, it works well with testing and confirming a theory (Hair et al. 2019).
4. Data Analysis
The current study consisted of participant gender, age, marital status, education, and experience via descriptive analysis using SPSS 27. Gender-wise, 82% were male and 18% female. In the age bracket, 82.4% belonged to the age group 46 and above, and only 17.6% were between 41 and 45. Surprisingly all participants who participated in the current study were married. Based on education, 64.4% of participant held bachelor’s degrees, and 35.6 the master’s credentials. Primarily, 62.2% of participants had more than 20 years of experience, and 37.8% had 16–20 years of experience. Employees under control were 100%. The complete of demographic details are given in Table 1.
Table 1.
Demographic Statistics.
4.1. Measurement Model
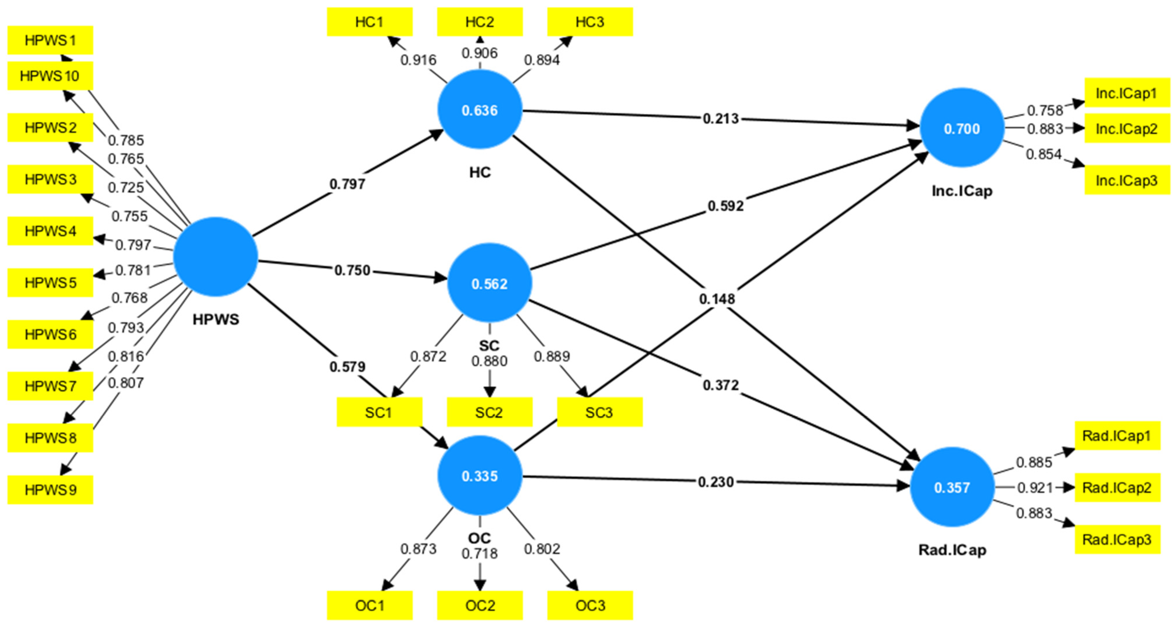
Partial least squares-structural equation modeling (PLS-SEM) was applied to perform data analysis by using Smart-PLS 4.0. Since this study develops measurement models consisting of reflective indicators, and their assessment is performed through different reliability and validity tests (Khan 2022). The adjusted measurement model is highlighted loading of each construct in Figure 2. Regarding reliability, the outer loading values of all indicators were acceptable, being higher than 0.7. Similarly, values of composite reliability were also acceptable, being greater than 0.7 (Hair et al. 2011a). Similarly, convergent validity was also confirmed because all latent variables’ average variance extracted (AVE) was greater than 0.5.
Figure 2.
Adjusted Measurement Model.
Similarly, convergent validity was also confirmed because all latent variables’ average variance extracted (AVE) was greater than 0.5. The details are given in Table 2.
Table 2.
Convergent Validity.
Finally, discriminant validity was assessed through the Fornell–Larcker criterion, Heterotrait–Monotrait (HTMT) ratio, and Cross Loadings. All three assessments met the criteria. Results of all tests to assess reliability and validity are given in Table 3, Table 4 and Table 5. After validating the measurement model using convergent and discriminant validity assessments, the next section provided details of the structural model through SEM analysis using Smart PLS 4.0 analysis.
Table 3.
Fornell–Larcker criterion.
Table 4.
Heterotrait–Monotrait (HTMT) Ratio.
Table 5.
Cross Loadings.
4.2. Structural Model
As far as the evaluation of the structural model is concerned, it was performed through bootstrapping with 5000 interactions so that the statistical significance of tests can be confirmed by generating t-values and standard errors (Hair et al. 2011b). To test mediation, researchers applied (Preacher and Hayes 2004), (Preacher and Hayes 2008) approach and selected bias-corrected bootstrapping (Memon et al. 2018). These analyses were conducted at a 0.05 level of significance. Results are given in Table 6 and Table 7, which show all hypotheses were supported because T-values >1.96, p-value < 0.05, and bootstrap confidence interval bias did not straddle a 0 between the upper and lower intervals. However, this impact was a little higher in developing human capital (β = 0.797) and social capital (β = 0.750) in comparison to organizational capital (β = 0.579). Figure 3 and Figure 4 show the path coefficient, p-value, and T-value, respectively.
Table 6.
Direct Effects.
Table 7.
Mediation (Indirect) Effects.
Figure 3.
Structural model Path coefficient and p-Values.
Figure 4.
Structural model T statistics and p-Values.
The path coefficient (beta) is more than 0 showing direct positive relationships. The T-value is greater than 1.96, with a p-value less than 0.05 indicating an acceptable range. The highest value of beta is 0.797, T-value of 18.794, and a p-value of 0.000 recorded for H1, followed by H2. The details of all direct hypotheses are shown in Table 6. On the other side, they indicated that social capital mediated the relationship most effectively (β = 0.444, 0.279), and next to this were human capital (β = 0.170, 0.117) and organizational capital (β = 0.133, 0.085). Likewise, H10 shows more substantial effects, followed by H06 and H11 in the category of indirect paths. The details of all indirect hypotheses are shown in Table 7.
4.3. The Explanatory Power of the Model (R2) and F2 Statistics
R Square statistics explains the variance in the endogenous variable explained by the exogenous variables. Falk and Miller (1992) have recommended that R2 values should be equal to or greater than 0.10 for the variance explained by a particular endogenous construct to be deemed adequate. Cohen (1988) has suggested that R2 values for endogenous latent variables are assessed as follows: 0.26 (substantial), 0.13 (moderate), and 0.02 (weak). Chin (1998) also recommended R2 values for endogenous latent variables based on: 0.67 (substantial), 0.33 (moderate), and 0.19 (weak). Empirical research on marketing issues suggested that R2 values of 0.75, 0.50, or 0.25 for endogenous latent variables can, as a rough rule of thumb, be respectively described as substantial, moderate, or weak (Hair et al. 2011a). Inc.ICap represents the highest value of R2 (0.696), followed by HC (0.634).
Finally, R2 indicates research model explanatory power, and its values elaborate that HPWS through intellectual capital components explained 63% of the variance in incremental innovation capabilities whereas 69% of innovation capabilities. This level of variance is respectively described as substantial and moderate for other variables (Hair et al. 2011b). Likewise, F-Square (F2) means a variable in a structural model may be affected by several different variables. Removing an exogenous variable can affect the dependent variable. F2 is the change in R-Square when an exogenous variable is removed from the model. The F2 is effect size (≥0.02 is small; ≥0.15 is medium; ≥0.35 is large) (Cohen 1988). Results indicated that human and social capital have higher values as compared to other variables, respectively. The details of all other values are given in Figure 5.
Figure 5.
Square and F Square Statistics.
4.4. Importance–Performance Map Analysis
PLS-SEM 4.0 importance–performance map analysis (IPMA) analyses were performed to provide information on the relative importance of constructs in explaining other constructs in the structural model. IMPA extends the results of PLS-SEM by also taking the performance of each construct into account, which is particularly important for prioritizing managerial actions. Consequently, results revealed that, e.g., HC (72.171), HPWS (73.038), OC (75.396), and SC (75.913). Preferably, all constructs primarily exhibit large importance regarding their explaining Rad.ICap/Inc.ICap, at the same time, have the relatively highest of all antecedents’ factors important for variability in the outcome variable (See Figure 6).
Figure 6.
Importance–performance map [Rad.ICap/Inc.ICap (constructs).
5. Research Findings and Theoretical Implications
Data analysis shows that HPWS positively impacted the development of all three components of intellectual capital and supported hypotheses from H1 to H3. Similarly, hypotheses (H4, H5, H8, H9, H12, and H13) associated with testing the impact of human capital, social capital, and organizational capital to develop incremental and radical innovation capabilities were also supported. Regarding mediation testing effects, the following hypotheses supported H6, H7, H10, H11, H14, and H15. These results fully support the underlying theories of the resource-based view (RBV) and knowledge-based view in the banking sector of Pakistan. In addition to accepting or rejecting hypotheses through T- and P-values, data analysis also provides β-values, which indicate how respondents have ordered the strength of different relationships in the current study, which is also necessary to explain. According to them, HPWS strongly impacts the development of all three components of intellectual capital.
While the results of this study are statistically significant, however, different beta (β) values represent variation in the responses of the participants of this study. On the one hand, in comparison to previous studies, the path coefficients of this study from HPWS to; human capital, social capital, and organizational capital were higher than studies such as (Donate et al. 2016; Kianto et al. 2017; Akay and Kunday 2018; Yousaf et al. 2019). However, on the other hand, the path coefficient values of this study from all components of intellectual capital to innovation capabilities align with these studies. Thus, the study confirms the higher impact of HPWS on intellectual capital than similar studies, specifically in the banking sector of Pakistan, but a similar impact of intellectual capital on innovation capabilities.
This study has contributed to the theory and practice in the following ways. Firstly, this has tested the theory and added to the efforts to explain how the relationship of HPWS develops with innovation capabilities from an intellectual capital perspective. This relationship was termed a black box (Shin et al. 2018), and extant literature also contained a limited number of empirical evidence to explain this. Secondly, this study has extended the theory by taking a holistic approach with respect to including all three components of intellectual capital in one study, which most of the studies did not consider. We have particularly responded to the calls for further research regarding the inclusion of organizational capital as a mediator in the relationship of HPWS with innovation (Donate et al. 2016; Easa and Orra 2020). Although the literature has discussed the link between HPWS and innovation capabilities in SMEs (Do and Shipton 2019; Haar et al. 2022; Shahzad et al. 2019), there is a research gap in studying this relationship with respect to Pakistan and particularly its banking sector. This study bridged that gap by empirically testing the mediating effects of three dimensions of intellectual capital, e.g., (HC, SC, and OC) on the relationship between HPWS and radical and incremental innovation capabilities in the context of the Pakistani banking sector.
Practical Implications
Empirical findings of the current study have shown the importance of HPWS in developing innovation capabilities through intellectual capital. These findings are of great importance for the decision makers in the banking sector and require their attention to the following actions. The purpose is to further develop innovation capabilities through the undertaken relationship. Firstly, they should recognize to implement HR practices in the form of a system (HPWS) because this creates a synergy effect in comparison to stand-alone HR practices and significantly impacts the development of different components of intellectual capital. Secondly, though mediating appropriately but management should further strengthen the mediating impact of human capital, social capital, and organizational capital in the given context through the following plan of action. For example, they should make their employees realize the importance of possessing innovation capabilities through different training programs. Having conducted this, employees should be motivated to contribute to developing innovation capabilities through their knowledge, skills, and abilities (human capital) as well as by using the stored knowledge in the organizational databases, structure, and system (organizational capital).
Their motivation can be developed and enhanced through different monetary (e.g., pay for performance and bonuses) as well as non-monetary incentives (e.g., recognition of efforts on different occasions). Moreover, the trend of working in self-managed teams should be encouraged, where employees find solution to problems by using their own competencies as well as the organization’s stored knowledge, thus contributing to developing innovation capabilities. Similarly, employees should be empowered and allowed to participate in decision making because this enables them to bring new ideas. To further enhance social capital’s contribution, management should fully focus on developing such an organizational environment that is attributed to coordination, cooperation, and open communication. This can be achieved by promoting team working, empowering employees, and reducing hierarchical barriers. This will encourage employees to further develop and use their networks of relationships from inside as well as outside the organization to contribute to developing innovation capabilities. Furthermore, a performance appraisal system that includes parameters to evaluate employees’ contributions in developing innovation capabilities should also be implemented. Thus, when all components of intellectual capital are further strengthened, this will have a synergy effect and catalyze the process of developing innovation capabilities.
6. Research Limitations and Recommendations
This study has the following limitations, which need to be addressed in future studies. Firstly, the current study was conducted in the banking sector and collected data from respondents in the Punjab province of Pakistan. Considering just a specific locality to collect data may compromise the generalizability of the research findings (Sekaran and Bougie 2016). Therefore, future research should include samples from other provinces of Pakistan to increase its scope. Secondly, possessing innovation capabilities are necessary not only for the banking sector but also for every sector of the economy to meet increasing competition. Therefore, future research should also be extended to other knowledge-intensive sectors of the economy, such as hospitality, education, and information technology, to obtain more empirical evidence to test and strengthen theories. Thirdly, this study used a cross-sectional design to collect data. However, this design does not establish causal inferences between HPWS and innovation capability over time. Therefore, a longitudinal design should be adopted in future studies for a deeper understanding of how a change in HPWS affects innovation capabilities over time through intellectual capital. Fourthly, this study focused on the mediating role of human capital, social capital, and organizational capital. Future studies should consider other mediators (like workforce health, work-life balance, and organizational learning) and moderators (like personality traits and leadership development) to explore further the underlying mechanism between HPWS and innovation capabilities in knowledge-intensive industries.
Human capital is an essential component of intellectual capital that needs further attention to unleash its true potential to develop radical innovation capabilities, and for that, the management of the banking sector should consider the following steps. Firstly, they should make their employees realize the importance of possessing radical innovation capabilities through different training sessions. Secondly, employees should be encouraged to use their knowledge, skills, and abilities to develop such capabilities. Thirdly, their encouragement should be enhanced through different monetary and non-monetary incentives. Fourthly, the trend of working in self-managed teams should be encouraged, where employees find solutions to problems by using their competencies and participating in decisions making. This would enable them to bring new ideas. Finally, a performance appraisal system that includes parameters to evaluate employees’ contribution to developing radical innovation capabilities should also be implemented.
7. Conclusions
The aim of the current study has been fulfilled, and an important but less researched relationship has been elaborated from the perspective of a new country and industry. This has added to the body of existing knowledge and professional practices. Literature contained limited empirical evidence to describe the relationship of HPWS with developing innovation capabilities, termed a black box. Therefore, this study was undertaken in the banking sector of Pakistan, and the role of intellectual capital was explained to unfold the connecting mechanism. Most results were statistically significant, and social capital emerged as a more effective mediator than organizational and human capital. Moreover, results also revealed that HPWS explained moderate and weak variance in incremental and radical innovation capabilities, respectively. This is how the current study has contributed theoretically and empirically. Moreover, findings also suggest that the banking sector should properly implement HPWS practices to develop intellectual capital because resulting innovation capabilities would help them to compete as well as achieve sustained competitive advantage.
Author Contributions
Conceptualization, H.A.J. and N.A.K.; methodology, S.M.; software, H.A.J.; validation, S.M., M.K., and N.U.K.; formal analysis, N.U.K.; investigation, H.A.J. and N.A.K.; resources, H.A.J.; writing—original draft preparation, H.A.J.; writing—review and editing, M.K. and N.U.K.; supervision, S.M.; project administration, S.M. All authors have read and agreed to the published version of the manuscript.
Funding
This research received no external funding.
Institutional Review Board Statement
Not applicable.
Informed Consent Statement
Informed consent was obtained from all subjects involved in the study.
Data Availability Statement
The data presented in this study are available on request from the corresponding author.
Conflicts of Interest
The authors declare no conflict of interest.
References
- Abbas, F., A. Rasheed, U. Habiba, and I. Shahzad. 2013. Factors Promoting Knowledge Sharing & Knowledge Creation in Banking Sector of Pakistan. Management Science Letters 3: 405–14. Available online: http://growingscience.com/beta/msl/612-factors-promoting-knowledge-sharing-knowledge-creation-in-banking-sector-of-pakistan.html (accessed on 5 December 2022).
- Adner, Ron, and Constance E. Helfat. 2003. Corporate Effects and Dynamic Managerial Capabilities. Strategic Management Journal 24: 1011–25. [Google Scholar] [CrossRef]
- Agostini, Lara, and Anna Nosella. 2017. Enhancing Radical Innovation Performance through Intellectual Capital Components. Journal of Intellectual Capital 18: 789–806. [Google Scholar] [CrossRef]
- Akay, Esin, and Özlem Kunday. 2018. An Empirical Study of HRM Systems, Human and Social Capital Development and Their Influence on Innovation Capabilities. International Journal of Managerial Studies and Research 6: 21–39. [Google Scholar] [CrossRef]
- Al-Ajlouni, Mohammed Iqbal. 2020. Can High-Performance Work Systems (HPWS) Promote Organisational Innovation? Employee Perspective-Taking, Engagement and Creativity in a Moderated Mediation Model. Employee Relations: The International Journal 43: 373–97. [Google Scholar] [CrossRef]
- Alegre, Joaquín, Rafael Lapiedra, and Ricardo Chiva. 2006. A Measurement Scale for Product Innovation Performance. European Journal of Innovation Management 9: 333–46. [Google Scholar] [CrossRef]
- Asiaei, Kaveh, and Nick Bontis. 2019. Translating Knowledge Management into Performance: The Role of Performance Measurement Systems. Management Research Review 43: 113–32. [Google Scholar] [CrossRef]
- Barney, Jay. 1991. Firm Resources and Sustained Competitive Advantage. Journal of Management 17: 99–120. [Google Scholar] [CrossRef]
- Bontis, Nick. 1998. Intellectual Capital: An Exploratory Study that Develops Measures and Models. Management Decision 36: 63–76. [Google Scholar] [CrossRef]
- Buallay, Amina, Allam Mohammed Hamdan, Sameh Reyad, Sherine Badawi, and Araby Madbouly. 2020. The Efficiency of GCC Banks: The Role of Intellectual Capital. European Business Review 32: 383–404. [Google Scholar] [CrossRef]
- Cabello-Medina, Carmen, Álvaro López-Cabrales, and Ramón Valle-Cabrera. 2011. Leveraging the Innovative Performance of Human Capital through HRM and Social Capital in Spanish Firms. The International Journal of Human Resource Management 22: 807–28. [Google Scholar] [CrossRef]
- Chen, Chung-Jen, and Jing-Wen Huang. 2009. Strategic Human Resource Practices and Innovation Performance—The Mediating Role of Knowledge Management Capacity. Journal of Business Research 62: 104–14. [Google Scholar] [CrossRef]
- Chin, Wynne W. 1998. Commentary: Issues and Opinion on Structural Equation Modeling. MIS Quarterly, 22. [Google Scholar]
- Choi, Hyun-Ju, Jong-Chang Ahn, Seung-Hye Jung, and Joon-Ho Kim. 2020. Communities of Practice and Knowledge Management Systems: Effects on Knowledge Management Activities and Innovation Performance. Knowledge Management Research & Practice 18: 53–68. [Google Scholar] [CrossRef]
- Cohen, Jacob. 1988. Set Correlation and Contingency Tables. Applied Psychological Measurement 12: 425–34. [Google Scholar] [CrossRef]
- Collins, Christopher J., and Ken G. Smith. 2006. Knowledge Exchange and Combination: The Role of Human Resource Practices in the Performance of High-Technology Firms. Academy of Management Journal 49: 544–60. [Google Scholar] [CrossRef]
- Crossan, Mary M., Henry W. Lane, and Roderick E. White. 1999. An Organizational Learning Framework: From Intuition to Institution. Academy of Management Review 24: 522–37. [Google Scholar] [CrossRef]
- Danish, Rizwan Qaiser, Affaf Asghar, and Sumera Asghar. 2014. Factors of Knowledge Management in Banking Sector of Pakistan. Journal of Management Information System and E-Commerce 1: 9. [Google Scholar]
- Delgado-Verde, Miriam, Gregorio Martín-de Castro, and Javier Amores-Salvadó. 2016. Intellectual Capital and Radical Innovation: Exploring the Quadratic Effects in Technology-Based Manufacturing Firms. Technovation 54: 35–47. [Google Scholar] [CrossRef]
- Do, Hoa, and Helen Shipton. 2019. High-Performance Work Systems and Innovation in Vietnamese Small Firms. International Small Business Journal 37: 732–53. [Google Scholar] [CrossRef]
- Donate, Mario J., Isidro Peña, and Jesús D. Sánchez de Pablo. 2016. HRM Practices for Human and Social Capital Development: Effects on Innovation Capabilities. The International Journal of Human Resource Management 27: 928–53. [Google Scholar] [CrossRef]
- Easa, Nasser Fathi, and Haitham El Orra. 2020. HRM Practices and Innovation: An Empirical Systematic Review. International Journal of Disruptive Innovation in Government 1: 15–35. [Google Scholar] [CrossRef]
- Engelman, Raquel Machado, Edi Madalena Fracasso, Serje Schmidt, and Aurora Carneiro Zen. 2017. Intellectual Capital, Absorptive Capacity and Product Innovation. Management Decision 55: 474–90. [Google Scholar] [CrossRef]
- Escribá-Carda, Naiara, Francisco Balbastre-Benavent, and M. Teresa Canet-Giner. 2017. Employees’ Perceptions of High-Performance Work Systems and Innovative Behaviour: The Role of Exploratory Learning. European Management Journal 35: 273–81. [Google Scholar] [CrossRef]
- Falk, R. Frank, and Nancy B. Miller. 1992. A Primer for Soft Modeling. Akron: University of Akron Press. [Google Scholar]
- Forés, Beatriz, and César Camisón. 2016. Does Incremental and Radical Innovation Performance Depend on Different Types of Knowledge Accumulation Capabilities and Organizational Size? Journal of Business Research 69: 831–48. [Google Scholar] [CrossRef]
- Foss, Nicolai J., Keld Laursen, and Torben Pedersen. 2011. Linking Customer Interaction and Innovation: The Mediating Role of New Organizational Practices. Organization Science 22: 980–99. [Google Scholar] [CrossRef]
- Guthrie, James P., Patrick C. Flood, Wenchuan Liu, and Sarah MacCurtain. 2009. High Performance Work Systems in Ireland: Human Resource and Organizational Outcomes. The International Journal of Human Resource Management 20: 112–25. [Google Scholar] [CrossRef]
- Haar, Jarrod, Conor O’Kane, and Urs Daellenbach. 2022. High Performance Work Systems and Innovation in New Zealand SMEs: Testing Firm Size and Competitive Environment Effects. The International Journal of Human Resource Management 33: 3324–52. [Google Scholar] [CrossRef]
- Hair, Joe F., Christian M. Ringle, and Marko Sarstedt. 2011a. PLS-SEM: Indeed a Silver Bullet. Journal of Marketing Theory and Practice 19: 139–52. [Google Scholar] [CrossRef]
- Hair, Joseph F., Christian M. Ringle, and Marko Sarstedt. 2011b. The Use of Partial Least Squares (PLS) to Address Marketing Management Topics. SSRN Scholarly Paper. Rochester, NY: SSRN. Available online: https://papers.ssrn.com/abstract=2228902 (accessed on 25 December 2022).
- Hair, Joseph F., G. Tomas M. Hult, Christian M. Ringle, Marko Sarstedt, and Kai Oliver Thiele. 2017. Mirror, Mirror on the Wall: A Comparative Evaluation of Composite-Based Structural Equation Modeling Methods. Journal of the Academy of Marketing Science 45: 616–32. [Google Scholar] [CrossRef]
- Hair, Joseph F., Marko Sarstedt, and Christian M. Ringle. 2019. Rethinking Some of the Rethinking of Partial Least Squares. European Journal of Marketing 53: 566–84. [Google Scholar] [CrossRef]
- Hertzog, Melody A. 2008. Considerations in Determining Sample Size for Pilot Studies. Research in Nursing & Health 31: 180–91. [Google Scholar] [CrossRef]
- Hitt, Michael A., Leonard Bierman, Katsuhiko Shimizu, and Rahul Kochhar. 2001. Direct and Moderating Effects of Human Capital on Strategy and Performance in Professional Service Firms: A Resource-Based Perspective. Academy of Management Journal 44: 13–28. [Google Scholar] [CrossRef]
- Holland, John. 2010. Banks, Knowledge and Crisis: A Case of Knowledge and Learning Failure. Edited by Robert Watson. Journal of Financial Regulation and Compliance 18: 87–105. [Google Scholar] [CrossRef]
- Hou, Bojun, Jin Hong, Kejia Zhu, and Yu Zhou. 2019. Paternalistic Leadership and Innovation: The Moderating Effect of Environmental Dynamism. European Journal of Innovation Management 22: 562–82. [Google Scholar] [CrossRef]
- Huselid, Mark A. 1995. The Impact Of Human Resource Management Practices On Turnover, Productivity, and Corporate Financial Performance. Academy of Management Journal 38: 635–72. [Google Scholar] [CrossRef]
- Ju, Teresa L., Chia-Ying Li, and Tien-Shiang Lee. 2006. A Contingency Model for Knowledge Management Capability and Innovation. Industrial Management & Data Systems 106: 855–77. [Google Scholar] [CrossRef]
- Kang, Sung-Choon, and Scott A. Snell. 2009. Intellectual Capital Architectures and Ambidextrous Learning: A Framework for Human Resource Management. Journal of Management Studies 46: 65–92. [Google Scholar] [CrossRef]
- Kaplan, Robert S., Robert S. Autor Kaplan, Robert E. Kaplan, and David P. Norton. 2004. Strategy Maps: Converting Intangible Assets Into Tangible Outcomes. Boston: Harvard Business Press. [Google Scholar]
- Katila, Riitta, and Gautam Ahuja. 2002. Something Old, Something New: A Longitudinal Study of Search Behavior and New Product Introduction. Academy of Management Journal 45: 1183–94. [Google Scholar] [CrossRef]
- Kaushik, Dilip, and Ujjal Mukherjee. 2021. High-Performance Work System: A Systematic Review of Literature. International Journal of Organizational Analysis 30: 1624–43. [Google Scholar] [CrossRef]
- Khan, Naveed Ahmad. 2022. To Win in the Market Place You Must First Win in the Workplace: An Empirical Evidence from Banking Sector. Senftenberg: BTU Cottbus. [Google Scholar] [CrossRef]
- Kianto, Aino, Josune Sáenz, and Nekane Aramburu. 2017. Knowledge-Based Human Resource Management Practices, Intellectual Capital and Innovation. Journal of Business Research 81: 11–20. [Google Scholar] [CrossRef]
- Kurniawati, Meta Ayu. 2020. The Role of ICT Infrastructure, Innovation and Globalization on Economic Growth in OECD Countries, 1996–2017. Journal of Science and Technology Policy Management 11: 193–215. [Google Scholar] [CrossRef]
- Lau, Chung-Ming, and Hang-Yue Ngo. 2004. The HR System, Organizational Culture, and Product Innovation. International Business Review 13: 685–703. [Google Scholar] [CrossRef]
- Le, Phong Ba, Hui Lei, Thanh Trung Le, Jiexi Gong, and Anh ThiLan Ha. 2020. Developing a Collaborative Culture for Radical and Incremental Innovation: The Mediating Roles of Tacit and Explicit Knowledge Sharing. Chinese Management Studies 14: 957–75. [Google Scholar] [CrossRef]
- Lei, Hui, Linnan Gui, and Phong Ba Le. 2021. Linking Transformational Leadership and Frugal Innovation: The Mediating Role of Tacit and Explicit Knowledge Sharing. Journal of Knowledge Management 25: 1832–52. [Google Scholar] [CrossRef]
- Lei, Hui, Lathong Leaungkhamma, and Phong Ba Le. 2020. How Transformational Leadership Facilitates Innovation Capability: The Mediating Role of Employees’ Psychological Capital. Leadership & Organization Development Journal 41: 481–99. [Google Scholar] [CrossRef]
- Liao, Shu-hsien, Wu-Chen Fei, and Chih-Chiang Chen. 2007. Knowledge Sharing, Absorptive Capacity, and Innovation Capability: An Empirical Study of Taiwan’s Knowledge-Intensive Industries. Journal of Information Science 33: 340–59. [Google Scholar] [CrossRef]
- Lowik, Sandor, Jeroen Kraaijenbrink, and Aard J. Groen. 2017. Antecedents and Effects of Individual Absorptive Capacity: A Micro-Foundational Perspective on Open Innovation. Journal of Knowledge Management 21: 1319–41. [Google Scholar] [CrossRef]
- Malik, Muhammad, Muhammad Ghafoor, and Salman Naseer. 2011. Organizational Effectiveness: A Case Study Of Telecommunication And Banking Sector Of Pakistan. Far East Journal of Psychology and Business 2: 37–48. [Google Scholar]
- Manu, Franklyn A. 1992. Innovation Orientation, Environment and Performance: A Comparison of U.S. and European Markets. Journal of International Business Studies 23: 333–59. [Google Scholar] [CrossRef]
- Marcoulides, George A., Wynne W. Chin, and Carol Saunders. 2009. A Critical Look at Partial Least Squares Modeling. MIS Quarterly 33: 171–75. [Google Scholar] [CrossRef]
- Memon, Mumtaz, Cheah Hwa, T. Ramayah, Hiram Ting, and Francis Chuah. 2018. Mediation Analysis: Issues and Recommendations. Journal of Applied Structural Equation Modeling, 2. [Google Scholar] [CrossRef] [PubMed]
- Messersmith, Jake G., and James P. Guthrie. 2010. High Performance Work Systems in Emergent Organizations: Implications for Firm Performance. Human Resource Management 49: 241–64. [Google Scholar] [CrossRef]
- Miao, Rentao, Nikos Bozionelos, Wenxia Zhou, and Alexander Newman. 2021. High-Performance Work Systems and Key Employee Attitudes: The Roles of Psychological Capital and an Interactional Justice Climate. The International Journal of Human Resource Management 32: 443–77. [Google Scholar] [CrossRef]
- Muduli, Ashutosh, and Gary N. McLean. 2020. Training Transfer Climate: Examining the Role of High Performance Work System and Organizational Performance in the Power Sector of India. Benchmarking: An International Journal 28: 291–306. [Google Scholar] [CrossRef]
- Nahapiet, Janine, and Sumantra Ghoshal. 1998. Social Capital, Intellectual Capital, and the Organizational Advantage. Academy of Management Review 23: 242–66. [Google Scholar] [CrossRef]
- Ni, Yensen, Yi-Rung Cheng, and Paoyu Huang. 2020. Do Intellectual Capitals Matter to Firm Value Enhancement? Evidences from Taiwan. Journal of Intellectual Capital 22: 725–43. [Google Scholar] [CrossRef]
- Nunnally, Jum C. 1994. Psychometric Theory 3E. New York: Tata McGraw-Hill Education. [Google Scholar]
- Obeidat, Shatha M. 2016. The Link between E-HRM Use and HRM Effectiveness: An Empirical Study. Personnel Review 45: 1281–1301. [Google Scholar] [CrossRef]
- Pfeffer, Jeffrey. 1996. Competitive Advantage Through People: Unleashing the Power of the Workforce. Boston: Harvard Business Review Press. [Google Scholar]
- Preacher, Kristopher J., and Andrew F. Hayes. 2004. SPSS and SAS Procedures for Estimating Indirect Effects in Simple Mediation Models. Behavior Research Methods, Instruments, & Computers 36: 717–31. [Google Scholar] [CrossRef]
- Preacher, Kristopher J., and Andrew F. Hayes. 2008. Asymptotic and Resampling Strategies for Assessing and Comparing Indirect Effects in Multiple Mediator Models. Behavior Research Methods 40: 879–91. [Google Scholar] [CrossRef] [PubMed]
- Prince, Nicholas Ryan. 2019. Competition, Market Commonality, and Resource Similarity: Precursors to HPWS. Personnel Review 48: 1830–47. [Google Scholar] [CrossRef]
- Ramsey, Jase R., Amine Abi Aad, Chuandi Jiang, Livia Barakat, and Virginia Drummond. 2016. Emergence of Cultural Intelligence and Global Mindset Capital: A Multilevel Model. Multinational Business Review 24: 106–22. [Google Scholar] [CrossRef]
- Rasheed, Muhammad Athar, Khuram Shahzad, Christopher Conroy, Sajid Nadeem, and Muhammad Usman Siddique. 2017. Exploring the Role of Employee Voice between High-Performance Work System and Organizational Innovation in Small and Medium Enterprises. Journal of Small Business and Enterprise Development 24: 670–88. [Google Scholar] [CrossRef]
- Romijn, Henny, and Manuel Albaladejo. 2002. Determinants of Innovation Capability in Small Electronics and Software Firms in Southeast England. Research Policy 31: 1053–67. [Google Scholar] [CrossRef]
- Rutherford, Matthew W., Paul F. Buller, and Patrick R. McMullen. 2003. Human Resource Management Problems over the Life Cycle of Small to Medium-Sized Firms. Human Resource Management 42: 321–35. [Google Scholar] [CrossRef]
- Sarstedt, Marko, and Erik Mooi. 2019. A Concise Guide to Market Research: The Process, Data, and Methods Using IBM SPSS Statistics. Springer Texts in Business and Economics. [CrossRef]
- Sciulli, Lisa M. 1998. How Organizational Structure Influences Success in Various Types of Innovation. Journal of Retail Banking Services 20: 13–19. Available online: https://go.gale.com/ps/i.do?p=AONE&sw=w&issn=01952064&v=2.1&it=r&id=GALE%7CA20507536&sid=googleScholar&linkaccess=abs (accessed on 12 September 2022).
- Seeck, Hannele, and Marjo-Riitta Diehl. 2017. A Literature Review on HRM and Innovation—Taking Stock and Future Directions. The International Journal of Human Resource Management 28: 913–44. [Google Scholar] [CrossRef]
- Sekaran, Uma, and Roger Bougie. 2016. Research Methods For Business: A Skill Building Approach. Hoboken: John Wiley & Sons. [Google Scholar]
- Shahzad, Khuram, Pia Arenius, Alan Muller, Muhammad Athar Rasheed, and Sami Ullah Bajwa. 2019a. Unpacking the Relationship between High-Performance Work Systems and Innovation Performance in SMEs. Personnel Review 48: 977–1000. [Google Scholar] [CrossRef]
- Shaw, Jason D., Tae-Youn Park, and Eugene Kim. 2013. A Resource-Based Perspective on Human Capital Losses, HRM Investments, and Organizational Performance. Strategic Management Journal 34: 572–89. [Google Scholar] [CrossRef]
- Sheng, Margaret L., and Iting Chien. 2016. Rethinking Organizational Learning Orientation on Radical and Incremental Innovation in High-Tech Firms. Journal of Business Research 69: 2302–8. [Google Scholar] [CrossRef]
- Shin, Shung Jae, Inseong Jeong, and Johngseok Bae. 2018. Do High-Involvement HRM Practices Matter for Worker Creativity? A Cross-Level Approach. The International Journal of Human Resource Management 29: 260–85. [Google Scholar] [CrossRef]
- Shipton, Helen, Paul Sparrow, Pawan Budhwar, and Alan Brown. 2017. HRM and Innovation: Looking across Levels. Human Resource Management Journal 27: 246–63. [Google Scholar] [CrossRef]
- Smith, Mickey B., J. Craig Wallace, Robert J. Vandenberg, and Scott Mondore. 2018. Employee Involvement Climate, Task and Citizenship Performance, and Instability as a Moderator. The International Journal of Human Resource Management 29: 615–36. [Google Scholar] [CrossRef]
- Sokolov, Dmitri, and Elena Zavyalova. 2020. Human Resource Management Systems and Intellectual Capital: Is the Relationship Universal in Knowledge-Intensive Firms? International Journal of Manpower 42: 683–701. [Google Scholar] [CrossRef]
- Subramaniam, Mohan, and Mark A. Youndt. 2005. The Influence of Intellectual Capital on the Types of Innovative Capabilities. Academy of Management Journal 48: 450–63. [Google Scholar] [CrossRef]
- Takeuchi, Riki, David P. Lepak, Heli Wang, and Kazuo Takeuchi. 2007. An Empirical Examination of the Mechanisms Mediating between High-Performance Work Systems and the Performance of Japanese Organizations. Journal of Applied Psychology 92: 1069–83. [Google Scholar] [CrossRef]
- Tashakkori, Abbas, Charles Teddlie, and Charles B. Teddlie. 1998. Mixed Methodology: Combining Qualitative and Quantitative Approaches. Thousand Oaks: SAGE. [Google Scholar]
- Vidyarthi, Harishankar. 2019. Dynamics of Intellectual Capitals and Bank Efficiency in India. The Service Industries Journal 39: 1–24. [Google Scholar] [CrossRef]
- Viedma Marti, Jose Maria. 2007. In Search of an Intellectual Capital Comprehensive Theory. Electronic Journal of Knowledge Management 5: 245–56. [Google Scholar]
- Vo, Duc Hong, and Ngoc Phu Tran. 2021. Intellectual Capital and Bank Performance in Vietnam. Managerial Finance 47: 1094–1106. [Google Scholar] [CrossRef]
- Wang, Duanxu, and Shuai Chen. 2013. Does Intellectual Capital Matter? High-Performance Work Systems and Bilateral Innovative Capabilities. Edited by Professor Jose-Luis Hervas-Oliver. International Journal of Manpower 34: 861–79. [Google Scholar] [CrossRef]
- Wei, Yinghong (Susan), Gary L. Frankwick, and Binh H. Nguyen. 2012. Should Firms Consider Employee Input in Reward System Design? The Effect of Participation on Market Orientation and New Product Performance. Journal of Product Innovation Management 29: 546–58. [Google Scholar] [CrossRef]
- Yamane, T. 1973. Statistics: An Introductory Analysis, 3rd ed. New York: Harper and Row. Available online: https://scholar.google.com/scholar_lookup?title=Statistics%3A+an+introductory+analysis+-+3.+ed.&author=Yamane%2C+T.&publication_year=1973 (accessed on 23 November 2022).
- Yang, Chien-Chang, and Carol Yeh-Yun Lin. 2009. Does Intellectual Capital Mediate the Relationship between HRM and Organizational Performance? Perspective of a Healthcare Industry in Taiwan. The International Journal of Human Resource Management 20: 1965–84. [Google Scholar] [CrossRef]
- Yang, Zhi, Van Thithuy Nguyen, and Phong Ba Le. 2018. Knowledge Sharing Serves as a Mediator between Collaborative Culture and Innovation Capability: An Empirical Research. Journal of Business & Industrial Marketing 33: 958–69. [Google Scholar] [CrossRef]
- Yin, Jielin, Zhenzhong Ma, Haiyun Yu, Muxiao Jia, and Ganli Liao. 2019. Transformational Leadership and Employee Knowledge Sharing: Explore the Mediating Roles of Psychological Safety and Team Efficacy. Journal of Knowledge Management 24: 150–71. [Google Scholar] [CrossRef]
- Youndt, Mark A., and Scott A. Snell. 2004. Human Resource Configurations, Intellectual Capital, and Organizational Performance. Journal of Managerial Issues 16: 337–60. [Google Scholar]
- Yousaf, Amna, Qasim Nisar, Shahzad Ali, Muhammad Sajjad Hussain, and Aamir Zamir Kamboh. 2019. Do High-Performance Work Practices Influence Organizational Innovation? Mediating Role of Human Capital. SSRN Scholarly Paper. Rochester, NY: SSRN. Available online: https://papers.ssrn.com/abstract=3431817 (accessed on 5 December 2022).
- Zacharatos, Anthea, Julian Barling, and Roderick D. Iverson. 2005. High-Performance Work Systems and Occupational Safety. Journal of Applied Psychology 90: 77–93. [Google Scholar] [CrossRef]
- Zahra, Shaker A., and Gerard George. 2002. Absorptive Capacity: A Review, Reconceptualization, and Extension. Academy of Management Review 27: 185–203. [Google Scholar] [CrossRef]
- Zheng, Yanfeng, Jing Liu, and Gerard George. 2010. The Dynamic Impact of Innovative Capability and Inter-Firm Network on Firm Valuation: A Longitudinal Study of Biotechnology Start-Ups. Journal of Business Venturing 25: 593–609. [Google Scholar] [CrossRef]
- Zotoo, Isidore Komla, Zhangping Lu, and Guifeng Liu. 2021. Big Data Management Capabilities and Librarians’ Innovative Performance: The Role of Value Perception Using the Theory of Knowledge-Based Dynamic Capability. The Journal of Academic Librarianship 47: 102272. [Google Scholar] [CrossRef]
Disclaimer/Publisher’s Note: The statements, opinions and data contained in all publications are solely those of the individual author(s) and contributor(s) and not of MDPI and/or the editor(s). MDPI and/or the editor(s) disclaim responsibility for any injury to people or property resulting from any ideas, methods, instructions or products referred to in the content. |
© 2023 by the authors. Licensee MDPI, Basel, Switzerland. This article is an open access article distributed under the terms and conditions of the Creative Commons Attribution (CC BY) license (https://creativecommons.org/licenses/by/4.0/).





