Advancing a Performance Management Tool for Service Delivery in Local Government
Abstract
1. Introduction and Study Background
- The central role that technological systems and advances play in enabling public service provision through the use and aid of digital devices and systems.
- Government systems that respond and perform efficiently in the delivery of public services have efficient decision support systems to enhance improved decision making and planning.
- High performing public service employees are incentivised through the application of human resource management practices/tools that include reward, recognition, promotion, and bonuses as part of extended talent recruitment, management, and retention strategies.
- Governments are engaged in strategic and tactical planning that provides a conducive environmental for operational planning processes and activities to succeed; and
- Governments’ have the ability to hire, fire and create moments of glory, celebration and learning from every service delivery encounter quickly.
- What are the key performance areas and performance areas of the management performance system in South Africa?
- What are the performance management system gaps in the available performance management tools used in South Africa?
- What performance management variables and or indicators are relevant in the development of a simplified performance management tool applicable to intermediate cities and small towns and municipalities in South Africa?
2. Theoretical Inclinations and Literature Review Framework Discourses
2.1. Background Reality Impacting on Performance Management in a Developing Country: The Case of South Africa
2.2. Local Government Performance Management in Developed Countries
- Some performance data that (used by CitiStat) comes from centralized call-in data.
- Leadership buy-in and commitment from political leadership.
- Biweekly meetings, reporting and the continuous review of data.
- Dedicated planning and oversight staff.
- Training (statistical, Geographic Information System (GIS) and data mining) to build capacity for effective data analyses.
- integrated data collection;
- integrated data management;
- data linked to decision-making;
- public disclosure of data; and
- the filling of data gaps.
3. Materials and Methods—Research Method Development and Contextual Imperatives
3.1. Case and Study Unit of Analysis
- Category (A): This is a metropolitan municipality that has exclusive municipal executive and legislative authority in its area of jurisdiction (SALGA 2022; Xolile 2020).
- Category (B): This is a municipality that shares municipal executive and legislative governance authority in its area with a Category (C) municipality within whose area it falls (SALGA 2022; Xolile 2020).
- Category (C): A municipality that has municipal executive and legislative authority in an area that includes more than one municipality (SALGA 2022; Xolile 2020).
3.2. An Analysis of the Available Performance Management Tools and Processes
3.3. An Analysis of the Performance Management and Strategic Plans Compiled by the Local Level of Government (Municipalities)
3.4. The Methodology Flowchart Process
4. Discussion of Results and Findings
4.1. Performance Management Tools Gap
- Socio-economic information needs to be included;
- The number of serviced stands provided for various density areas;
- The number of housing units constructed with completion certificates (not invoices) issued within the reporting period;
- The provision of social facilities and amenities (Department of Public Service and Administration (DPSA) 2011; Republic of South Africa (RSA) 2011).
4.2. Roles and Responsibilities Concerning Performance Management—Oversight Role Gap
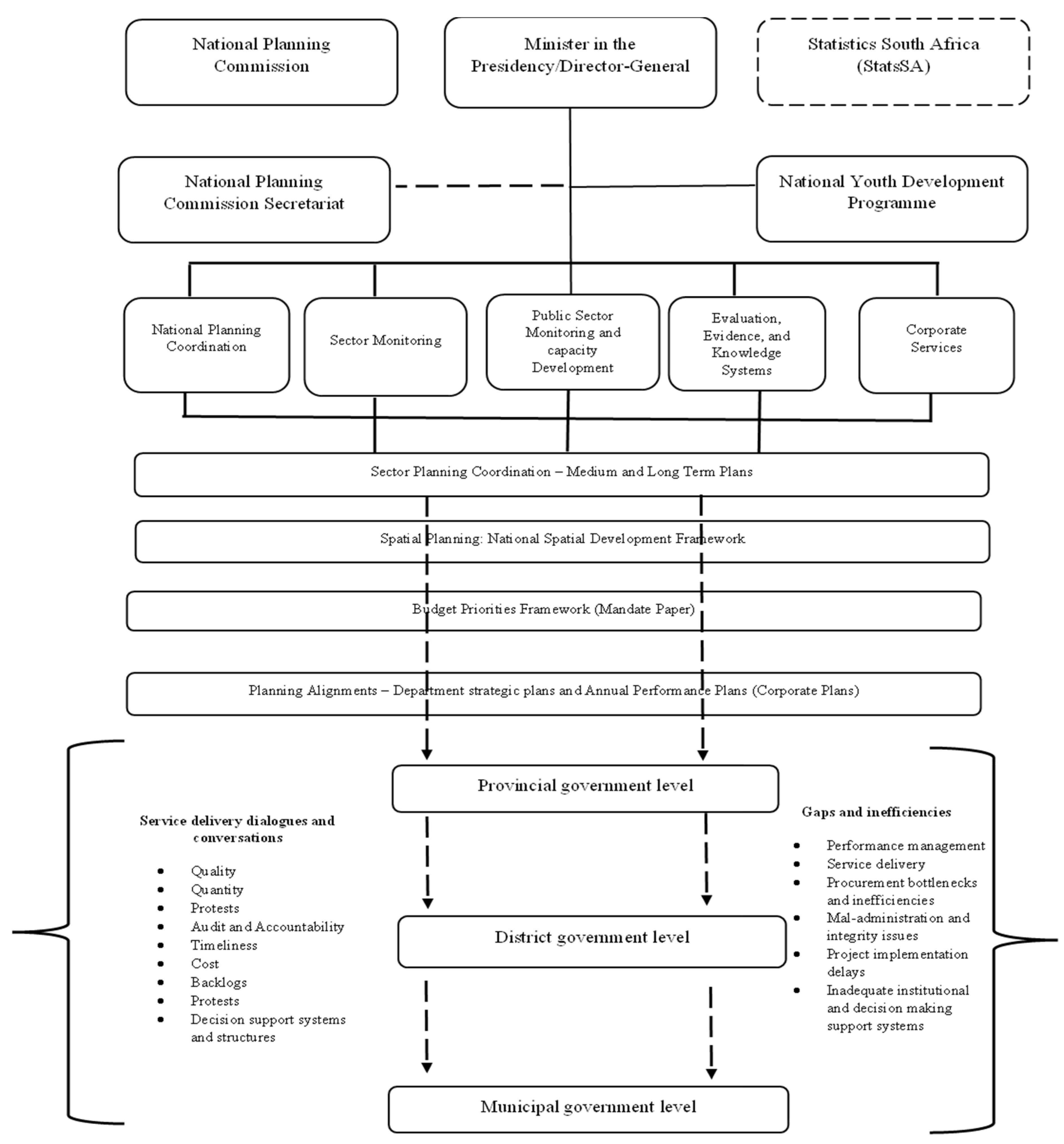
4.3. Legislative Framework and Strategic Instruments Applicable to Local Government in a Developing Country Gap
- Government of South Africa (2001), Municipal Planning and Performance Management Regulations;
- Local Government, The Municipal Finance Management Act (MFMA) (Act 1 of 1999);
- Local Government, Municipal Systems Act (MSA) (Act 32 of 2000) (MSA 2000);
- Department of Planning, Monitoring and Evaluation and National Treasury (2018), Implementation Evaluation of the Framework for Strategic and Annual Performance Plans and
4.4. Mis-Alignment between Policies, Legislative Provisions, and Local Needs for Measurement in a Developing Country
5. Model Development
5.1. Setting of Standards
5.2. Information and Statistical Data That Need to Be Included in All Strategic Plans
5.2.1. Population Information per Ward/Neighbourhood
- Number of households;
- Annual population growth; and
- Population density per km2.
5.2.2. Municipal Area Information to Be Included
- The existing urban form within the municipal area together with the Spatial Development Framework (SDF) and Town Planning Scheme (TPS) and or Land Use Scheme (LUS), whichever is applicable;
- Existing and planned transportation network systems as well as a plan showing existing and planned infrastructure; and
- The Environmental Management Framework Plan.
- Gross value added (GVA) per capita, Total population, rural population, and Urban population;
- In the determination of the number of backlogs, consider the number of poor households (combined income per month < R3 200 ≈ Є 167) without access to basic services;
- Forecast the growth in the number of low-income households for the next 5-years and 10-years (consider Table 6). In Table 6, we made a 5 year and 10-year forecast which are based on three scenarios—the high annual growth scenario, the medium annual growth scenario, and the low annual growth scenario.
5.3. The Development of a Methodology to Determine Service Delivery Priorities?
6. Discussion
- The lack of an inadequate application of performance management in service delivery reduces the quality of life of communities within the developing world (Grossi et al. 2019; Helmold and Samara 2019). This paper thus adds value in seeking to address this need in such communities. The correct application of performance management in developing countries will enhance access to services, reduce infrastructure backlogs and address informality challenges (Bizana et al. 2015; Zhang et al. 2021);
- The paper furthermore succeeds in addressing the role of strategic planning and performance management through the integration of existing knowledge of theory, practice, and realities within developed and developing countries;
- The guiding considerations within developing countries, such as political and socio-economic differences, were addressed, based on core strategic planning principles. Through analysis, a simplified performance management tool for intermediate cities and small towns and municipalities at all levels and spheres of government in developing countries was developed;
- We thus have argued and hypothesised that the spatial and development realities guiding performance management within the urban and rural spatial systems in developing countries requires the application of a simplistic but customised and context driven approach. This is due to the inability or lack of employees who can use, apply, and implement sophisticated methodologies (Allen et al. 2018; Avgerou and Walsham 2017; Joshi et al. 2017; Kumar et al. 2021);
- The application of performance management systems to direct service delivery between countries are also different (Gendźwiłł et al. 2021; Khawaja and Khalid 2022; Linders et al. 2018; Munzhedzi 2021; Ohrling et al. 2021; Park et al. 2022; Schoute et al. 2021; Shin and Jhee 2021; Warner et al. 2021). Consequently, the output of this paper guides towns, cities, central and local government, and municipalities in developing countries to implement a simplistic, and easy to understand and apply performance management approach for service delivery, infrastructure development, and asset management.
Limitation of the Study and Areas for Future Research
- Artificial Intelligence (AI) based local and central government based self-delivery technology guided performance and service delivery;
- Privatisation and intermunicipal cooperation in municipal service delivery and joined governance performance management;
- Upscaling the model for sophistication and implementation for relevance in complex and inter-institutional and multi-level governance systems.
7. Conclusions
Author Contributions
Funding
Institutional Review Board Statement
Informed Consent Statement
Data Availability Statement
Acknowledgments
Conflicts of Interest
| 1 | The Municipal Infrastructure Investment Framework (MIIF) in South Africa classifies local municipalities into four (4) subcategories, namely B1, B2, B3 and B4. The B1 category comprises secondary cities and local municipalities with the largest budgets; the B2 category refers to local municipalities with a large town as its core; the B3 category defines local municipalities with small towns with relatively small populations and significant proportions of urban population but with no large town at its core. Finally, the B4 category is made up of local municipalities which are mainly rural with communal tenure and with, at most, one or two small towns in their area. In addition, the MIIF classifies district municipalities into two categories, namely C1, which refers to district municipalities that are not water services authorities, and C2, which defines district municipalities that are water services authorities (Municipal Demarcation Board 2012). |
| 2 | Compliance in terms of the Minimum Requirements for Waste Disposal by Landfill and subsequent regulations. |
| 3 | Secondary cities represented on the map comply with and are defined based on the modification of previous typologies (including the 2002 CSIR typology, the Cities Network typology 2005, the Classification of Settlement Typology for Economic Evaluation, the Census classification of settlements/Municipal Services Finance model) for South Africa (CSIR 2015, p. 11). |
| 4 | The source did not give any information on the weight of each KPA. |
References
- Abrahams, Mark A. 2015. A review of the growth of monitoring and evaluation in South Africa: Monitoring and evaluation as a profession, an industry and a governance tool. African Evaluation Journal 3: 142. [Google Scholar] [CrossRef]
- Albalate, Daniel, and Germà Bel. 2021. Politicians, bureaucrats and the public–private choice in public service delivery: Anybody there pushing for remunicipalization? Journal of Economic Policy Reform 24: 361–79. [Google Scholar] [CrossRef]
- Alghamdi, Faris. 2018. Total quality management and organizational performance: A possible role of organizational culture. International Journal of Business Administration 9: 186–200. [Google Scholar] [CrossRef]
- Allen, Cameron, Graciela Metternicht, and Thomas Wiedmann. 2018. Initial progress in implementing the Sustainable Development Goals (SDGs): A review of evidence from countries. Sustainability Science 13: 1453–67. [Google Scholar] [CrossRef]
- Ammons, David N., and Dale J. Roenigk. 2021. Tools for Decision Making: A Practical Guide for Local Government. Oxfordshire: Routledge. [Google Scholar] [CrossRef]
- Andrews, Rhys, and Tom Entwistle. 2015. Public–private partnerships, management capacity and public service efficiency. Policy & Politics 43: 273–90. [Google Scholar]
- Armstrong, Michael, and Stephen Taylor. 2020. Armstrong’s Handbook of Human Resource Management Practice. London: Kogan Page. ISBN 9780749498276. [Google Scholar]
- Avgerou, Chrisanthi, and Geoff Walsham, eds. 2017. Information Technology in Context: Studies from the Perspective of Developing Countries. Oxfordshire: Routledge. ISBN 9781138733183. [Google Scholar]
- Babbie, Earl. 2001. The Practice of Social Research. Belmont: Wadsworth/Thomson Learning. Inc. [Google Scholar]
- Babbie, Earl R. 2020. The Practice of Social Research. Boston: Cengage Learning. [Google Scholar]
- Baker, Peter. 2006. Optmisation Modelling with Spreadsheets. Duxbury Applied Series; Pacific Grove: Thomson Brooks/Cole. [Google Scholar]
- Beeri, Itai, Anna Uster, and Eran Vigoda-Gadot. 2019. Does performance management relate to good governance? A study of its relationship with citizens’ satisfaction with and trust in Israeli local government. Public Performance & Management Review 42: 241–79. [Google Scholar] [CrossRef]
- Bel, Germa, Trevor Brown, and Mildred Warner. 2014. Editorial overview: Symposium on mixed and hybrid models of public service delivery. International Public Management Journal 17: 297–307. [Google Scholar] [CrossRef]
- Bel, Germà, and Marianna Sebő. 2021. Does inter-municipal cooperation really reduce delivery costs? An empirical evaluation of the role of scale economies, transaction costs, and governance arrangements. Urban Affairs Review 57: 153–88. [Google Scholar] [CrossRef]
- Biljohn, Maréve. 2017. Social innovation, an alternative approach to South African local government service delivery? African Journal of Public Affairs 9: 53–65. [Google Scholar] [CrossRef]
- Bizana, Nothando. 2013. Improving Service Delivery by Local Government: A Case for Improved Supply Chain Performance Management. Master’s dissertation, School of Management, IT and Governance, College of Law and Management Studies, University of KwaZulu-Natal, Durban, South Africa. [Google Scholar]
- Bizana, Nothando, Micheline Naude, and Marcus I. Ambe. 2015. Supply chain management as a contributing factor to local government service delivery in South Africa. Journal of Contemporary Management 12: 664–83. [Google Scholar]
- Bovaird, Tony. 2014. Efficiency in third sector partnerships for delivering local government services: The role of economies of scale, scope, and learning. Public Management Review 16: 1067–90. [Google Scholar] [CrossRef]
- Bovaird, Tony, and Elke Loeffler. 2013. We’re all in this together: Harnessing user and community co-production of public outcomes. Birmingham: Institute of Local Government Studies, University of Birmingham, vol. 1, p. 15. [Google Scholar]
- Bovaird, Tony, and Elke Löffler. 2002. Moving from excellence models of local service delivery to benchmarking ‘good local governance’. International Review of Administrative Sciences 68: 9–24. [Google Scholar] [CrossRef]
- Chakwizira, James, Peter Bikam, and Thompson A. Adeboyejo. 2021. Access and Constraints to Commuting for Persons with Disabilities in Gauteng Province, South Africa. In Urban Inclusivity in Southern Africa. Edited by H.H. Magidimisha-Chipungu and L. Chipungu. The Urban Book Series; Cham: Springer, pp. 347–94. [Google Scholar] [CrossRef]
- City Support Programme of National Treasury. 2019. Medium Term Strategic Framework Circular No. 88, 2019–2024; Pretoria: Government Printers. Available online: https://csp.treasury.gov.za/Programmes/Pages/default.aspx (accessed on 5 May 2021).
- CSIR. 2015. CSIR Guidelines for the Provision of Social Facilities in South African Settlements. Pretoria: CSIR. [Google Scholar]
- Constitution of the Republic of South Africa. 1996. Republic of South Africa (RSA). (1996). Constitution of the Republic of South Africa; Pretoria: Government Printers.
- Daniel, Maren Mallo. 2015. Responsiveness to housing and urban development policy decisions in Nigeria’s federation: The case of Jos city. In Urban Forum. Dordrecht: Springer, vol. 26, pp. 483–502. [Google Scholar] [CrossRef]
- Department of Cooperative Governance Traditional Affairs (COGTA). 2005. Service level and Unit Cost Guideline, The Municipal Infrastructure Grant (MIG). Basic Level of Services and Unit Costs: A Guide for Municipalities. Available online: https://www.cogta.gov.za/mig/docs/5 (accessed on 17 May 2021).
- Department of Cooperative Governance Traditional Affairs (COGTA). 2019. Performance Management Made Simple: A Guide to Developing and Implementing a Performance Management System. Available online: http://www.durban.gov.za/Resource_Centre/Policies/Legislations/COGTA%20Guidelines.pdf (accessed on 21 May 2021).
- Department of Performance Monitoring and Evaluation (DPME). 2018. Presentation to Portfolio Committee on Public Service and Administration, Planning, Monitoring and Evaluation, 30/05/2018. Available online: https://slideplayer.com/slide/16714390/ (accessed on 5 May 2021).
- Department of Planning, Monitoring and Evaluation and National Treasury. 2018. Implementation Evaluation of the Framework for Strategic and Annual Performance Plans; Final Evaluation Report 2018. Pretoria: Government Printers.
- Department of Public Service and Administration (DPSA), Republic of South Africa. 2011. Guideline: Improving Geographic Access to Government Service Points; Pretoria: DPSA. [CrossRef]
- Downe, James, Clive Grace, Steve Martin, and Sandra Nutley. 2010. Theories of public service improvement: A comparative analysis of local performance assessment frameworks. Public Management Review 12: 663–78. [Google Scholar] [CrossRef]
- Dubnick, Melvin, and H. George Frederickson. 2011. Public Accountability: Performance Measurement, the Extended State, and the Search for Trust. Mussoorie: National Academy of Public Administration & The Kettering Foundation. ISBN 978-0-923993-36-8. [Google Scholar]
- Eitel, Dean F. 2012. International collaboration in local government leadership development: Insights gained from a US and Ireland partnership. International Journal of Public Administration 35: 684–94. [Google Scholar] [CrossRef]
- Farneti, Federica, and James Guthrie. 2008. Farneti, Federica, and James Guthrie. 2008. Italian and Australian local governments: Balanced scorecard practices. A research note. Journal of Human Resource Costing & Accounting 12: 4–13. [Google Scholar] [CrossRef]
- Feagin, Joe R., Anthony M. Orum, and Gideon Sjoberg, eds. 1991. A Case for the Case Study. Chapel Hill: UNC Press Books. ISBN 978-0-8078-4321-5. [Google Scholar]
- Ferreira, Aldonio, and David Otley. 2009. The design and use of performance management systems: An extended framework for analysis. Management Accounting Research 20: 263–82. [Google Scholar] [CrossRef]
- Gendźwiłł, Adam, Anna Kurniewicz, and Paweł Swianiewicz. 2021. The impact of municipal territorial reforms on the economic performance of local governments. A systematic review of quasi-experimental studies. Space and Polity 25: 37–56. [Google Scholar] [CrossRef]
- General, Auditor. 2019. South Africa. Consolidated General Report on the Local Government Audit Outcomes. MFMA 2017–2018. Available online: https://www.gov.za/sites/default/files/gcis_document/201906/agsareport.pdf (accessed on 5 May 2021).
- Goldman, Ian, Wole Olaleye, Stanley Sixolile, Mokgoropo Makgaba Ntakumba, and Cara Waller. 2021. Mere compliance or learning—M&E culture in the public service of Benin, Uganda and South Africa. In Using Evidence in Policy and Practice. Edited by Ian Goldman and Mine Pabari. New York: Routledge, pp. 75–91. ISBN 9780367440121. [Google Scholar]
- Government of South Africa. 1998. Constitution of the Local Government Structures, Act 17 of 1998; Pretoria: Government of South Africa.
- Government of South Africa. 2001. Municipal Planning and Performance Management Regulations; Pretoria: Government of South Africa.
- Goldman, Ian, Carol N. Deliwe, Stephen Taylor, Zeenat Ishmail, Laila Smith, Thokozile Masangu, Christopher Adams, Gillian Wilson, Dugan Fraser, Siphesihle Dumisa, and et al. 2019. Evaluation2—Evaluating the national evaluation system in South Africa: What has been achieved in the first 5 years? African Evaluation Journal 7: a400. [Google Scholar] [CrossRef]
- Grossi, Giuseppe, Kirsi-Mari Kallio, Massimo Sargiacomo, and Matti Skoog. 2019. Accounting, performance management systems and accountability changes in knowledge-intensive public organizations: A literature review and research agenda. Accounting, Auditing & Accountability Journal 33: 256–80. [Google Scholar] [CrossRef]
- Helao, Tuhafeni, and Goonasagree Naidoo. 2016. A perspective on service delivery in the Oshana region of Namibia: Lessons for governance. Journal of public administration 51: 246–64. [Google Scholar]
- Helmold, Marc, and Warda Samara. 2019. Progress in Performance Management: Industry Insights and Case Studies on Principles, Application Tools, and Practice. Berlin and Heidelberg: Springer. [Google Scholar] [CrossRef]
- Holland, Jeremy, Laurent Ruedin, Patta Scott-Villiers, and Hannah Sheppard. 2012. Tackling the governance of socially inclusive service delivery. Public Management Review 14: 181–96. [Google Scholar] [CrossRef]
- Hout, Wil, Natascha Wagner, and Binyam A. Demena. 2022. Does accountability enhance service delivery? Assessment of a local scorecard initiative in Uganda. World Development 158: 106011. [Google Scholar] [CrossRef]
- Immordino, Katheleen M. 2017. Organizational Assessment and Improvement in the Public Sector. Oxfordshire: Routledge. [Google Scholar] [CrossRef]
- Immordino, Kathleen M. 2014. Organizational Assessment and Improvement in the Public Sector Workbook. Boca Raton: CRC Press. ISBN 9781466579941. [Google Scholar]
- Ingraham, Patricia W. 2007. In Pursuit of Performance: Management Systems in State and Local Government. Baltimore: The Johns Hopkins University Press. ISBN 978-0-8018-8568-6. [Google Scholar]
- Ittner, Christopher D., and David F. Larcker. 2001. Assessing empirical research in managerial accounting: A value-based management perspective. Journal of Accounting and Economics 32: 349–410. [Google Scholar] [CrossRef]
- Joshi, Pusp Raj, Shareeful Islam, and Syed Islam. 2017. A framework for cloud-based e-government from the perspective of developing countries. Future Internet 9: 80. [Google Scholar] [CrossRef]
- Kaplan, Robert S., and David P. Norton. 1992. The Balanced Scorecard—Measures that Drive Performance. Harvard Business Review 70: 71–79. [Google Scholar]
- Kaplan, Robert S., and David P. Norton. 1996. Using the Balanced Scorecard as a strategic management system. Harvard Business Review 74: 75–86. [Google Scholar]
- Kasperskaya, Yulia. 2008. Implementing the balanced scorecard: A comparative study of two Spanish city councils-An institutional perspective. Financial Accountability & Management 24: 363–84. [Google Scholar] [CrossRef]
- Khambule, Isaac. 2020. A question of capacity and funding: The role of local economic development agencies in South Africa’s development landscape. In Urban Forum. Dordrecht: Springer, vol. 31, pp. 95–113. [Google Scholar]
- Khawaja, Sarfraz, and Saif Ullah Khalid. 2022. Retooling Governance for Improving Public Service Delivery: Case Study of Right to Public Services Commission. Khyber Pakhtunkhwa: Governance. [Google Scholar]
- Kladogeni, Anthoula, and Alexandros Hatzigeorgiou. 2011. Designing a Balanced Scorecard for the Evaluation of a Local Authority Organization. Brussels: European Research. [Google Scholar] [CrossRef]
- Korir, Salome C., Jacob Rotich, and Joseph K. Bengat. 2015. Performance management and public service delivery in Kenya. European Journal of Research and Reflection in Management Sciences 3: 42–54. [Google Scholar]
- Kosmas, Ioannis. 2019. Applying Balance Score Card for Greek Municipalities. Strategies Account Management 1: SIAM.000507. Available online: https://www.researchgate.net/publication/337063503 (accessed on 10 March 2021). [CrossRef]
- Kotze, Joleen Steyn, and Derek Taylor. 2010. Ke nako: Service delivery as a key challenge for the Zuma administration: A developmental local government perspective. Africa Insight 40: 198–212. [Google Scholar] [CrossRef]
- Kroukamp, Hendri. 2005. Partnerships in local government to improve service delivery in South Africa. Journal of Public Administration 10: 71–82. [Google Scholar] [CrossRef]
- Kroukamp, Hendri, and Fanie Cloete. 2018. Improving professionalism in South African local government. Acta Academica 50: 61–80. [Google Scholar] [CrossRef]
- Kumar, Shashank, Balkrishna E. Narkhede, and Karuna Jain. 2021. Revisiting the warehouse research through an evolutionary lens: A review from 1990 to 2019. International Journal of Production Research 59: 3470–92. [Google Scholar] [CrossRef]
- Lăzăroiu, George, and Andrew Harrison. 2021. Internet of Things Sensing Infrastructures and Data-driven Planning Technologies in Smart Sustainable City Governance and Management. Geopolitics, History, and International Relations 13: 23–36. [Google Scholar] [CrossRef]
- LeRoux, Kelly, Paul W. Brandenburger, and Sanjay K. Pandey. 2010. Interlocal service cooperation in US cities: A social network explanation. Public Administration Review 70: 268–78. [Google Scholar] [CrossRef]
- Linders, Dennis, Calvin Zhou-Peng Liao, and Cheng-Ming Wang. 2018. Proactive e-Governance: Flipping the service delivery model from pull to push in Taiwan. Government Information Quarterly 35: S68–S76. [Google Scholar] [CrossRef]
- Local Government: Municipal Finance Management Act (MFMA). 1999. Local Government: Municipal Finance Management Act (MFMA), Act No. 1 of 1999; Cape Town: Government Gazette.
- Management Performance Assessment Tool (MPAT). 2012. Department of Performance Monitoring and Evaluation. 2012. Management Performance Assessment Tool (MPAT) Implementation Guide. Department of Performance Monitoring and Evaluation. Available online: https://www.dpme.gov.za/keyfocusareas/mpatSite/MPAT%20Guidelines/MPAT%20Implementation%20Guide.pdf (accessed on 16 September 2022).
- Manyathi, Sakhile, Johan Burger, and Len Mortimer. 2021. The Role of the Public Procurement Regulator in Service Delivery Improvement in South Africa. Journal of Public Administration 56: 823–41. [Google Scholar] [CrossRef]
- Martins, Nico, and Benjamin Olivier. 2018. Organisational effectiveness in a metropolitan municipality: Proposing and validating a model. African Journal of Employee Relations 42: 1–25. [Google Scholar] [CrossRef]
- Medium-Term Strategic Framework (MTSF). 2014. (Republic of South Africa (RSA) (2014). Medium-Term Strategic Framework (MTSF). The Presidency: Department of Planning, Monitoring and Evaluation (DPME); Pretoria: Government Printers.
- Meier, Kenneth J., Amanda Rutherford, and Claudia N. Avellaneda, eds. 2017. Comparative Public Management: Why National, Environmental, and Organizational Context Matters. Washington, DC: Georgetown University Press. [Google Scholar]
- Mohanty, Saraju P., Uma Choppali, and Elias Kougianos. 2016. Everything YouWanted to Know About Smart Cities. IEEE Consumer Electronics Magazine 5: 60–70. [Google Scholar] [CrossRef]
- Moneyweb. 2020. Moneyweb—Business, Financial and Investment News, and Tools. Available online: https://www.moneyweb.co.za/ (accessed on 23 February 2021).
- MSA. 2000. Local Government: Municipal Structure Act (MSA) No. 32 of 2000. Government Gazette, 20 November 2000, No. 21776. Pretoria: MSA. [Google Scholar]
- Mudalige, Priyantha. 2019. The Discussion of Theory and Practice on Decentralisation and Service Delivery. European Journal 15: 115–35. [Google Scholar] [CrossRef]
- Mulaudzi, Mbulaheni, and Ian Liebenberg. 2017. Planning and socio-economic interventions in a developmental state: The case of South Africa. Journal of Public Administration 52: 29–51. [Google Scholar] [CrossRef]
- Municipal Demarcation Board. 2012. State Municipal Capacity Assessment 2010/2011 National Trends in Municipal Capacity. Pretoria: Government Printers. [Google Scholar]
- Munzhedzi, Pandelani Harry. 2021. An evaluation of the application of the new public management principles in the South African municipalities. Journal of Public Affairs 21: e2132. [Google Scholar] [CrossRef]
- National Development Plan (NDP). 2012. National Development Plan 2030. Executive Summary. National Planning Commission; Pretoria: Office of the Presidency. Available online: www.thepresidency.gov.za (accessed on 16 December 2012).
- National Treasury. 2010. Framework for Strategic and Annual Performance Plans. Available online: https://www.treasury.gov.za/publications/guidelines/SP%20APP%20Framework.pdf (accessed on 15 May 2022).
- Ndanyi, Malowa Davis. 2019. Performance management and health service delivery in the local governments of Uganda. Journal of African Studies and Development 11: 84–93. [Google Scholar] [CrossRef]
- Ndevu, Zwelinzima, and Kobus Muller. 2018. A conceptual framework for improving service delivery at local government in South Africa. African Journal of Public Affairs 10: 181–95. [Google Scholar] [CrossRef]
- Nica, Elvira. 2021. Urban big data analytics and sustainable governance networks in integrated smart city planning and management. Geopolitics, History, and International Relations 13: 93–106. [Google Scholar] [CrossRef]
- Ohrling, Mikael, John Øvretveit, and Mats Brommels. 2021. Can management decentralisation resolve challenges faced by healthcare service delivery organisations? Findings for managers and researchers from a scoping review. The International Journal of Health Planning and Management 36: 30–41. [Google Scholar] [CrossRef]
- Olivier, Benjamin Hugh. 2014. The Development and Validation of an Assessment Framework for Measuring the Organisational Effectiveness of a Metropolitan Municipality in South Africa. Pretoria: University of South Africa. Available online: http://hdl.handle.net/10500/18650 (accessed on 5 January 2023).
- Otley, David. 1999. Performance management: A framework for management control systems research. Management Accounting Research 10: 363–82. [Google Scholar] [CrossRef]
- Pappas, Georgios, Iliana Papamichael, Antonis Zorpas, Joshua E. Siegel, Jacob Rutkowski, and Konstantinos Politopoulos. 2022. Modelling Key Performance Indicators in a Gamified Waste Management Tool. Modelling 3: 3. [Google Scholar] [CrossRef]
- Pappel, Ingrid, Valentyna Tsap, and D. Draheim. 2019. The e-LocGov model for introducing e-Governance into local governments: An Estonian case study. IEEE Transactions on Emerging Topics in Computing 9: 597–611. [Google Scholar] [CrossRef]
- Park, Young Joo, Youngsung Kim, and Gang Chen. 2022. Financial capacity and organizational stability in US local governments. Public Management Review 24: 418–41. [Google Scholar] [CrossRef]
- Penderis, Sharon, and Chris Tapscott. 2018. The Establishment of a Democratic Developmental Local State in South Africa: Between Rhetoric and Reality. Developmental State 87. Stuttgart: Ibidem Verlag. ISBN 978-3-8382-6915-3. [Google Scholar]
- Perez, Teresita, and Reece Rushing. 2007. The CitiStat Model: How Data-Driven Government Can Increase Efficiency and Effectiveness. Washington, DC: Center for America Progrss. [Google Scholar]
- Pieterse, Marius. 2021. Anatomy of a crisis: Structural factors contributing to the collapse of urban municipal governance in Emfuleni, South Africa. Urban Forum 32: 1–15. [Google Scholar] [CrossRef]
- Piña, Gabriel, and Claudia N. Avellaneda. 2017. Local Government Effectiveness: Assessing the Role of Administrative Capacity. Bloomington: School of Public and Environmental Affairs, Indiana University. Available online: https://ostromworkshop.indiana.edu/pdf/seriespapers/2017sprcolloq/avellaneda-paper.pdf (accessed on 10 May 2021).
- Pretorius, Dalené, and Willem Schurink. 2007. Enhancing service delivery in local government: The case of a district municipality. SA Journal of Human Resource Management 5: 19–29. [Google Scholar] [CrossRef]
- PSA. 2015. The Challenge of Service Delivery. A Public Servants Association Perspective. Arcadia: PSA. [Google Scholar]
- Quantec. 2020. EasyData by Quantec, The Quantec Team. Available online: https://www.easydata.co.za/ (accessed on 23 February 2021).
- Reddick, Christopher G. 2004. A two-stage model of e-government growth: Theories and empirical evidence for US cities. Government Information Quarterly 21: 51–64. [Google Scholar] [CrossRef]
- Reddy, Purshottama S. 2008. Metropoles in Africa. In Improving Local Government. Governance and Public Management Series. Edited by Michiel S. De Vries, Purshottama S. Reddy and M. Shamsul Haque. London: Palgrave Macmillan. [Google Scholar] [CrossRef]
- Republic of South Africa (RSA). 2011. National Evaluation Policy Framework (NEPF); The Presidency: Department of Performance Monitoring and Evaluation (DPME). Pretoria: Government Printers.
- ReX. n.d. Regional Explorer (ReX) Database for Analysing South Africa’s Sub-National Socioeconomic Data. Available online: http://www.ihsmarkit.co.za/Products/pdf/IHS%20Regional%20eXplorer.pdf (accessed on 17 October 2020).
- Rogers, John, Heap-Yih Chong, and Preece Christopher. 2015. Adoption of Building Information Modelling technology (BIM): Perspectives from Malaysian engineering consulting services firms. Engineering, Construction and Architectural Management 22: 424–45. [Google Scholar] [CrossRef]
- SA Cities Network. 2016. State of Cities 2016 Report. Braamfontein: SA Cities Network. Available online: http://www.sacities.net/state-of-cities-reporting (accessed on 15 May 2021).
- SA Cities Network. 2021. Beyond 2021: A Local Government Outlook. The Challenges and Issues Facing Local Government. Braamfontein: SA Cities Network. [Google Scholar]
- SALGA. 2022. SALGA Strategic Plan 2022–2027. Menlo Park and Pretoria: SALGA. ISBN 978-0-621-49913-1. [Google Scholar]
- Schoeman, I. M. 2015. Determination and ranking of integration measures for land use and transportation applications. Urban Transport XXI 146: 15. [Google Scholar]
- Schoute, Martijn, Raymond Gradus, and Tjerk Budding. 2021. Drivers of service delivery modes in Dutch local government: An analysis over time and across domains. International Review of Administrative Sciences 87: 425–39. [Google Scholar] [CrossRef]
- Sebake, Bernard, and Ricky Mukonzà. 2021. Exploring Performance Management Integration with Monitoring and Evaluation for Service Delivery Enhancement in the Tshwane Metropolitan Municipality in Gauteng, South Africa. African Renaissance 18: 177. [Google Scholar] [CrossRef]
- Shark, Alan R. 2016. The information technology gap in public administration: What we can learn from the certified public manager and senior executive service programs. Journal of Public Affairs Education 22: 213–30. Available online: https://www.jstor.org/stable/44114759 (accessed on 5 April 2021). [CrossRef]
- Shava, Elvin, and Shingirayi Florence Chamisa. 2018. Cadre deployment policy and its effects on performance management in South African local government: A critical review. Politeia 37: 1–18. [Google Scholar] [CrossRef]
- Shin, Geiguen, and Byong-Kuen Jhee. 2021. Better service delivery, more satisfied citizens? The mediating effects of local government management capacity in South Korea. Asia & the Pacific Policy Studies 8: 42–67. [Google Scholar] [CrossRef]
- Siegel, Josh. 2016. Data Proxies, the Cognitive Layer, and Application Locality: Enablers of Cloud-Connected Vehicles and Next, Generation Internet of Things. Ph.D. thesis, Massachusetts Institute of Technology, Cambridge, MA, USA. [Google Scholar]
- Steiner, Reto, Claire Kaiser, Christopher Tapscott, and Carmen Navarro. 2018. Is local always better? Strengths and limitations of local governance for service delivery. International Journal of Public Sector Management 31: 394–409. [Google Scholar] [CrossRef]
- Simons, Robert. 1995. Levers of Control: How Managers Use Innovative Control Systems to Drive Strategic Renewal. Boston: Harvard Business School Press. [Google Scholar]
- Tauté, Nicole. 2020. The use of collaborative partnerships to improve service delivery in South African local government. Journal of Contemporary Management 17: 62–85. [Google Scholar] [CrossRef]
- Tirivanhu, Precious, Olaleye Wole, and Angela Bester. 2017. Advancing evidence-based practice for improved public sector performance: Lessons from the implementation of the management performance assessment tool in South Africa. Journal of Public Administration 52: 681–704. [Google Scholar]
- Tshishonga, Ndwakhulu. 2021. Prospects and Challenges of Transforming Local Government into a learning Organisation. African Journal of Public Affairs 12: 28–45. [Google Scholar] [CrossRef]
- Van der Waldt, Gerrit. 2017. Theories for research in Public Administration. African Journal of Public Affairs 9: 183–202. Available online: https://hdl.handle.net/10520/EJC-c13d81a2c (accessed on 13 March 2021).
- Vos, David, and Joris Voets. 2021. Explaining municipalities’(alternative) service delivery modes over time. The importance of coercive pressures. Local Government Studies 48: 1–22. [Google Scholar] [CrossRef]
- Wagenaar, Theodore C., and Earl R. Babbie. 2001. Practicing Social Research: Guided Activities to Accompany the Practice of Social Research. Belmont: Wadsworth/Thomson Learning. [Google Scholar]
- Warner, Mildred E., Austin M. Aldag, and Yunji Kim. 2021. Privatization and intermunicipal cooperation in US local government services: Balancing fiscal stress, need and political interests. Public Management Review 23: 1359–76. [Google Scholar] [CrossRef]
- Wolff, Annika, Matthew Barker, Lorrainne Hudson, and Ahmed Seffah. 2020. Supporting Smart Citizens: Design Templates for Co-Designing Data-Intensive Technologies. Cities 101: 102695. [Google Scholar] [CrossRef]
- Xolile, George. 2020. Implementation of 5 Year Strategic Plan (2019/2020 Annual Report) and Program of Action Up to 31 march 2022, Celebrating and Reflecting on the 20 Year Journey of Local Government Transformation. Paper Presented at Virtual (Zoom) SALGA National Assembly Conference, December 3–4; Available online: https://www.google.com/search?q=Xolile+George+and+2020+and+ppt+Implementation+of+5+&client=firefox-b-d&sxsrf=AJOqlzV4FqCa6oxy2lV372EgZDvhGRSDBw%3A1674138445656&ei=TVPJY_HYJ4GH8gKsuJy4Dw&ved=0ahUKEwixs-7a69P8AhWBg1wKHSwcB_cQ4dUDCA4&uact=5&oq=Xolile+George+and+2020+and+ppt+Implementation+of+5+&gs_lcp=Cgxnd3Mtd2l6LXNlcnAQAzIFCCEQoAEyBQghEKABOgoIIxCuAhCwAxAnSgQIQRgBSgQIRhgAUMYGWKGBAWCDjgFoAXAAeACAAaoDiAGIC5IBBTMtMy4xmAEAoAEByAEBwAEB&sclient=gws-wiz-serp (accessed on 14 September 2022).
- Yetano, Ana. 2009. Managing performance at local government level: The cases of the city of Brisbane and the city of Melbourne. Australian Journal of Public Administration 68: 167–81. [Google Scholar] [CrossRef]
- Yin, Robert K. 2003. Designing case studies. Qualitative Research Methods 5: 359–86. [Google Scholar]
- Yin, Robert K. 2017. Case Study Research and Applications: Design and Methods. Thousand Oaks: Sage Publications. ISBN 9781506336169. [Google Scholar]
- Yin, Robert K., and Robert Yin. 1994. Conducting case studies: Collecting the evidence. In Case Study Research: Design and Methods, 3rd ed. Edited by Robert K. Yin. Applied Social Research Methods Series; Thousand Oaks: SAGE Publications, Inc., vol. 5, pp. 83–106. [Google Scholar]
- Zeemering, Eric S. 2018. Sustainability management, strategy, and reform in local government. Public Management Review 20: 136–53. [Google Scholar] [CrossRef]
- Zhang, Xing, Michele Tantardini, Younhee Kim, and Patria de Lancer Julnes. 2021. Is performance management reform living up to its expectations? An analysis of public management reform in China’s Guangdong Province. Public Performance & Management Review 44: 81–107. [Google Scholar] [CrossRef]





| Category | Sub-Category1 | Settlement Hierarchy | Number of Municipalities | Population Percentage | Per Capita Income (Rands) |
|---|---|---|---|---|---|
| A | Metros | 8 | 40 | 9152 | |
| B | B1 | Secondary cities | 19 | 15 | 5975 |
| B2 | Large Towns | 26 | 9 | 5159 | |
| B3 | Small towns | 101 | 15 | 3974 | |
| B4 | Rural villages | 59 | 22 | 1457 | |
| C | C1 | Districts (Not Water Services Authorities) | 23 | ||
| C2 | District (Water Services Authorities) | 21 | |||
| Σ = 3 | Σ = 7 | Σ = 7 | Σ = 257 |
| Water | Sanitation | Electricity | Solid Waste | Roads and Stormwater |
|---|---|---|---|---|
|
|
|
|
|
| Key Performance Area (KPA)4 | Performance Area |
|---|---|
| Strategic Management | 1.1 Strategic Planning |
| 1.2 Programme Management | |
| 1.3 Monitoring and Evaluation | |
| Governance and Accountability | 2.1 Service Delivery Improvement |
| 2.2 Management Structure | |
| 2.3 Accountability | |
| 2.4 Ethics | |
| 2.5 Internal Audit | |
| 2.6 Risk Management | |
| 2.7 Public Administration Delegations | |
| 2.8 Financial Administration Delegations | |
| Human Resource Management and Employee Systems | 3.1 Human Resource Strategy and Planning |
| 3.2 HR Practices & Administration | |
| 3.3 HR Utilization & Capacity Development | |
| 3.4 Employee Relations | |
| 3.5 IT Systems | |
| Financial Management | 4.1 Supply Chain Management |
| 4.2 Budget Management | |
| 4.3 Asset Management | |
| 4.4 Revenue Management | |
| 4.5 Compensation of Employees | |
| 4.6 Financial Management | |
| 4.7 Goods and Services | |
| 4.8 Transfer Payments | |
| 4.9 Liability Management |
| Local Municipalities Performance Management Tools | Minimum content |
|---|---|
| Integrated Development Plan (IDP): Tool for municipalities to facilitate integrated and co-ordinated delivery. Formulated to achieve aligned planning with bordering municipalities (inclusive of Integrated Transport Plans). Performance Management Frameworks. Annual reports, Housing sector plan; Transport sector plan; Environmental plan; Precinct Plan; Municipal budget), organs of state as well as provincial and national legislation and policies. |
|
| Service Delivery and Budget Implementation Plan (SDBIP) of the City Support program of National Treasury. | Indicate available resources, Allocate responsibilities, Direct decisions, development programmes and budgets. Hence, provides KPI’s and targets to monitor the annual performance of management and municipalities. Quantification of the number of services backlogs. |
| Organizational Scorecard | Strategic objectives/outputs per Key Performance Area (KPA) and performance measures. Demand data, Baseline Data, Backlog data. Quarterly targets. Responsible department. Estimated financial implications.Benefit services deliver per Ward. Prioritisation. |
| Different Growth Rates | Years | Population Growth Rate | Growth in the Number of Households | ||
|---|---|---|---|---|---|
| Growth | Annually | Discrete Growth | Annually | ||
| 10 year growth | 2007–2017 | 10.40% | 1.04% | 19.53% | 1.95% |
| 5 year growth | 2012–2017 | 5.72% | 1.14% | 6.90% | 1.38% |
| 1 year growth | 2016–2017 | 1.20% | 1.20% | 0.37% | 0.37% |
| Scenario Based on Annual Growth Rate | High Scenario r = 1.95% | Medium Scenario r = 1.38% | Low Scenario r = 0.37% |
|---|---|---|---|
| Households in 2022 | 147,281 | 143,143 | 136,094 |
| (Increase in number of households from 2017) | (13,682 ↑) | (9544 ↑) | (2495 ↑) |
| Households in 2027 | 162,365 | 153,369 | 138,635 |
| (Increase in number of households from 2017) | (28,765 ↑) | (19,769 ↑) | (5036 ↑) |
| Backlog for the Different Basic Services | Formal Housing Backlog | Sanitation Backlog | Water Infrastructure Backlog | Refuse Removal Backlog | |
|---|---|---|---|---|---|
| Baseline (2017) backlog | 16,058 | 30,845 | 26,763 | 89,576 | |
| Relative baseline backlog | 0.10 | 0.19 | 0.16 | 0.55 | |
| Backlog as a % of 2017 baseline number of households | 12.02% | 23.09% | 20.03% | 67.05% | |
| Additional future (2027) backlog due to increase in households | High scenario | 3458 | 6641 | 5762 | 19,287 |
| Medium scenario | 2376 | 4564 | 3960 | 13,255 | |
| Low scenario | 605 | 1163 | 1009 | 3376 | |
| Total future (2027) backlog = 2017 backlog + Additional future backlog | High scenario | 19,516 | 37,486 | 32,526 | 108,862 |
| Medium scenario | 18,435 | 35,409 | 30,724 | 102,831 | |
| Low scenario | 16,664 | 32,008 | 27,772 | 92,952 | |
| How to erase backlogs in 5-years (2022–2027). Given in households per year. | High scenario | 3903 | 7497 | 6505 | 21,772 |
| Medium scenario | 3687 | 7082 | 6145 | 20,566 | |
| Low scenario | 3333 | 6402 | 5554 | 18,590 | |
R/Є = R19.20/Є | Minimum Service hh = household | Full Service m = month | Medium-Full-Service Scenario: Costs to Erase Backlogs in the Next 5 Years Or Costs to Deliver the Service to all These Households within the Next 5 Years. |
|---|---|---|---|
| Sanitation | R660/hh | R23,370,104 ≈ Є1,217,193 | |
| Roads (serve ± (60 × 2) hh/km) | Gravel: R300,000/km | Paved/sealed: R100,000,000/km | |
| Stormwater (serve ± 60 hh/km) | Earth V: R130,000/km | R510,000/km | |
| Streetlights | R650/hh | ||
| Refuse Removal Service (Note: This service is not a one-off service) | Skips: R7/hh/m | Kerbside: R15/hh/m | R55,528,613 ≈ Є2,892,115Note: Here we add 20,566 hh per year, but we also pay for hh added in the year(s) before. |
| Water Infrastructure (Connector and bulk) | R6000/hh | R184,342,267 ≈ Є9,601,160 | |
| Formal housing (R3200/m2) | R160,000/hh | R2,949,522,448 ≈ Є153,620,961 | |
| Independent Projects | Scenarios for Each Project (Values Given in Millions) | Cost | NPV | Scenario (Selected or Not) |
|---|---|---|---|---|
| Project 1: Road between A and B | S1: Gravel | 2 | 4 | |
| S2: Paved/sealed 2 lanes | 3 | 5 | Yes, select this scenario | |
| S3: Paved/sealed 3 lanes | 1.5 | 3 | ||
| Project 2: Bridge at C | S4: Repair existing | 0.5 | 1 | Yes, select this scenario |
| S5: Add Lane | 1.5 | 1.5 | ||
| S6: New bridge | 2.5 | 2.5 | ||
| Project 3: Traffic Control at D | S7: Traffic lights | 0.1 | 0.3 | |
| S8: Turn lanes | 0.6 | 1 | Yes, select this scenario |
Disclaimer/Publisher’s Note: The statements, opinions and data contained in all publications are solely those of the individual author(s) and contributor(s) and not of MDPI and/or the editor(s). MDPI and/or the editor(s) disclaim responsibility for any injury to people or property resulting from any ideas, methods, instructions or products referred to in the content. |
© 2023 by the authors. Licensee MDPI, Basel, Switzerland. This article is an open access article distributed under the terms and conditions of the Creative Commons Attribution (CC BY) license (https://creativecommons.org/licenses/by/4.0/).
Share and Cite
Schoeman, I.; Chakwizira, J. Advancing a Performance Management Tool for Service Delivery in Local Government. Adm. Sci. 2023, 13, 31. https://doi.org/10.3390/admsci13020031
Schoeman I, Chakwizira J. Advancing a Performance Management Tool for Service Delivery in Local Government. Administrative Sciences. 2023; 13(2):31. https://doi.org/10.3390/admsci13020031
Chicago/Turabian StyleSchoeman, Ilse, and James Chakwizira. 2023. "Advancing a Performance Management Tool for Service Delivery in Local Government" Administrative Sciences 13, no. 2: 31. https://doi.org/10.3390/admsci13020031
APA StyleSchoeman, I., & Chakwizira, J. (2023). Advancing a Performance Management Tool for Service Delivery in Local Government. Administrative Sciences, 13(2), 31. https://doi.org/10.3390/admsci13020031

